Spandidos Publications Logo
  • About
    • About Spandidos
    • Aims and Scopes
    • Abstracting and Indexing
    • Editorial Policies
    • Reprints and Permissions
    • Job Opportunities
    • Terms and Conditions
    • Contact
  • Journals
    • All Journals
    • Oncology Letters
      • Oncology Letters
      • Information for Authors
      • Editorial Policies
      • Editorial Board
      • Aims and Scope
      • Abstracting and Indexing
      • Bibliographic Information
      • Archive
    • International Journal of Oncology
      • International Journal of Oncology
      • Information for Authors
      • Editorial Policies
      • Editorial Board
      • Aims and Scope
      • Abstracting and Indexing
      • Bibliographic Information
      • Archive
    • Molecular and Clinical Oncology
      • Molecular and Clinical Oncology
      • Information for Authors
      • Editorial Policies
      • Editorial Board
      • Aims and Scope
      • Abstracting and Indexing
      • Bibliographic Information
      • Archive
    • Experimental and Therapeutic Medicine
      • Experimental and Therapeutic Medicine
      • Information for Authors
      • Editorial Policies
      • Editorial Board
      • Aims and Scope
      • Abstracting and Indexing
      • Bibliographic Information
      • Archive
    • International Journal of Molecular Medicine
      • International Journal of Molecular Medicine
      • Information for Authors
      • Editorial Policies
      • Editorial Board
      • Aims and Scope
      • Abstracting and Indexing
      • Bibliographic Information
      • Archive
    • Biomedical Reports
      • Biomedical Reports
      • Information for Authors
      • Editorial Policies
      • Editorial Board
      • Aims and Scope
      • Abstracting and Indexing
      • Bibliographic Information
      • Archive
    • Oncology Reports
      • Oncology Reports
      • Information for Authors
      • Editorial Policies
      • Editorial Board
      • Aims and Scope
      • Abstracting and Indexing
      • Bibliographic Information
      • Archive
    • Molecular Medicine Reports
      • Molecular Medicine Reports
      • Information for Authors
      • Editorial Policies
      • Editorial Board
      • Aims and Scope
      • Abstracting and Indexing
      • Bibliographic Information
      • Archive
    • World Academy of Sciences Journal
      • World Academy of Sciences Journal
      • Information for Authors
      • Editorial Policies
      • Editorial Board
      • Aims and Scope
      • Abstracting and Indexing
      • Bibliographic Information
      • Archive
    • International Journal of Functional Nutrition
      • International Journal of Functional Nutrition
      • Information for Authors
      • Editorial Policies
      • Editorial Board
      • Aims and Scope
      • Abstracting and Indexing
      • Bibliographic Information
      • Archive
    • International Journal of Epigenetics
      • International Journal of Epigenetics
      • Information for Authors
      • Editorial Policies
      • Editorial Board
      • Aims and Scope
      • Abstracting and Indexing
      • Bibliographic Information
      • Archive
    • Medicine International
      • Medicine International
      • Information for Authors
      • Editorial Policies
      • Editorial Board
      • Aims and Scope
      • Abstracting and Indexing
      • Bibliographic Information
      • Archive
  • Articles
  • Information
    • Information for Authors
    • Information for Reviewers
    • Information for Librarians
    • Information for Advertisers
    • Conferences
  • Language Editing
Spandidos Publications Logo
  • About
    • About Spandidos
    • Aims and Scopes
    • Abstracting and Indexing
    • Editorial Policies
    • Reprints and Permissions
    • Job Opportunities
    • Terms and Conditions
    • Contact
  • Journals
    • All Journals
    • Biomedical Reports
      • Information for Authors
      • Editorial Policies
      • Editorial Board
      • Aims and Scope
      • Abstracting and Indexing
      • Bibliographic Information
      • Archive
    • Experimental and Therapeutic Medicine
      • Information for Authors
      • Editorial Policies
      • Editorial Board
      • Aims and Scope
      • Abstracting and Indexing
      • Bibliographic Information
      • Archive
    • International Journal of Epigenetics
      • Information for Authors
      • Editorial Policies
      • Editorial Board
      • Aims and Scope
      • Abstracting and Indexing
      • Bibliographic Information
      • Archive
    • International Journal of Functional Nutrition
      • Information for Authors
      • Editorial Policies
      • Editorial Board
      • Aims and Scope
      • Abstracting and Indexing
      • Bibliographic Information
      • Archive
    • International Journal of Molecular Medicine
      • Information for Authors
      • Editorial Policies
      • Editorial Board
      • Aims and Scope
      • Abstracting and Indexing
      • Bibliographic Information
      • Archive
    • International Journal of Oncology
      • Information for Authors
      • Editorial Policies
      • Editorial Board
      • Aims and Scope
      • Abstracting and Indexing
      • Bibliographic Information
      • Archive
    • Medicine International
      • Information for Authors
      • Editorial Policies
      • Editorial Board
      • Aims and Scope
      • Abstracting and Indexing
      • Bibliographic Information
      • Archive
    • Molecular and Clinical Oncology
      • Information for Authors
      • Editorial Policies
      • Editorial Board
      • Aims and Scope
      • Abstracting and Indexing
      • Bibliographic Information
      • Archive
    • Molecular Medicine Reports
      • Information for Authors
      • Editorial Policies
      • Editorial Board
      • Aims and Scope
      • Abstracting and Indexing
      • Bibliographic Information
      • Archive
    • Oncology Letters
      • Information for Authors
      • Editorial Policies
      • Editorial Board
      • Aims and Scope
      • Abstracting and Indexing
      • Bibliographic Information
      • Archive
    • Oncology Reports
      • Information for Authors
      • Editorial Policies
      • Editorial Board
      • Aims and Scope
      • Abstracting and Indexing
      • Bibliographic Information
      • Archive
    • World Academy of Sciences Journal
      • Information for Authors
      • Editorial Policies
      • Editorial Board
      • Aims and Scope
      • Abstracting and Indexing
      • Bibliographic Information
      • Archive
  • Articles
  • Information
    • For Authors
    • For Reviewers
    • For Librarians
    • For Advertisers
    • Conferences
  • Language Editing
Login Register Submit
  • This site uses cookies
  • You can change your cookie settings at any time by following the instructions in our Cookie Policy. To find out more, you may read our Privacy Policy.

    I agree
Search articles by DOI, keyword, author or affiliation
Search
Advanced Search
presentation
Oncology Reports
Join Editorial Board Propose a Special Issue
Print ISSN: 1021-335X Online ISSN: 1791-2431
Journal Cover
July-2018 Volume 40 Issue 1

Full Size Image

Sign up for eToc alerts
Recommend to Library

Journals

International Journal of Molecular Medicine

International Journal of Molecular Medicine

International Journal of Molecular Medicine is an international journal devoted to molecular mechanisms of human disease.

International Journal of Oncology

International Journal of Oncology

International Journal of Oncology is an international journal devoted to oncology research and cancer treatment.

Molecular Medicine Reports

Molecular Medicine Reports

Covers molecular medicine topics such as pharmacology, pathology, genetics, neuroscience, infectious diseases, molecular cardiology, and molecular surgery.

Oncology Reports

Oncology Reports

Oncology Reports is an international journal devoted to fundamental and applied research in Oncology.

Experimental and Therapeutic Medicine

Experimental and Therapeutic Medicine

Experimental and Therapeutic Medicine is an international journal devoted to laboratory and clinical medicine.

Oncology Letters

Oncology Letters

Oncology Letters is an international journal devoted to Experimental and Clinical Oncology.

Biomedical Reports

Biomedical Reports

Explores a wide range of biological and medical fields, including pharmacology, genetics, microbiology, neuroscience, and molecular cardiology.

Molecular and Clinical Oncology

Molecular and Clinical Oncology

International journal addressing all aspects of oncology research, from tumorigenesis and oncogenes to chemotherapy and metastasis.

World Academy of Sciences Journal

World Academy of Sciences Journal

Multidisciplinary open-access journal spanning biochemistry, genetics, neuroscience, environmental health, and synthetic biology.

International Journal of Functional Nutrition

International Journal of Functional Nutrition

Open-access journal combining biochemistry, pharmacology, immunology, and genetics to advance health through functional nutrition.

International Journal of Epigenetics

International Journal of Epigenetics

Publishes open-access research on using epigenetics to advance understanding and treatment of human disease.

Medicine International

Medicine International

An International Open Access Journal Devoted to General Medicine.

Journal Cover
July-2018 Volume 40 Issue 1

Full Size Image

Sign up for eToc alerts
Recommend to Library

  • Article
  • Citations
    • Cite This Article
    • Download Citation
    • Create Citation Alert
    • Remove Citation Alert
    • Cited By
  • Similar Articles
    • Related Articles (in Spandidos Publications)
    • Similar Articles (Google Scholar)
    • Similar Articles (PubMed)
  • Download PDF
  • Download XML
  • View XML
Article Open Access

MEG3/miR‑21 axis affects cell mobility by suppressing epithelial‑mesenchymal transition in gastric cancer

Retraction in: /10.3892/or.2024.8799
  • Authors:
    • Gang Xu
    • Lei Meng
    • Dawei Yuan
    • Kang Li
    • Yong Zhang
    • Chengxue Dang
    • Kun Zhu
  • View Affiliations / Copyright

    Affiliations: Department of Surgical Oncology, First Affiliated Hospital of Xi'an Jiaotong University, Xi'an, Shaanxi 710061, P.R. China
    Copyright: © Xu et al. This is an open access article distributed under the terms of Creative Commons Attribution License.
  • Pages: 39-48
    |
    Published online on: May 8, 2018
       https://doi.org/10.3892/or.2018.6424
  • Expand metrics +
Metrics: Total Views: 0 (Spandidos Publications: | PMC Statistics: )
Metrics: Total PDF Downloads: 0 (Spandidos Publications: | PMC Statistics: )
Cited By (CrossRef): 0 citations Loading Articles...

This article is mentioned in:



Abstract

The prognosis of patients with gastric cancer remains poor mainly due to distant metastasis. Maternally expressed gene 3 (MEG3), a long non‑coding RNA (lncRNA), is downregulated in various tumor tissues and suppresses tumor progression. miR‑21 is a microRNA which is expressed highly in tumor tissues. In the present study, we investigated the relationship between MEG3 and miR‑21 in regards to the cell mobility of gastric cancer. Our data demonstrated that MEG3 was downregulated while miR‑21 was upregulated in gastric cancer tissues and cell lines by qRT‑PCR. Overexpression of MEG3 suppressed cell mobility of gastric cancer cells (AGS) by downregulating the expression of MMP‑3, MMP‑9 and VEGF. As shown by western blot analysis, overexpression of MEG3 also suppressed epithelial‑mesenchymal transition (EMT) by increasing the expression of an epithelial marker (E‑cadherin) and downregulating the expression of mesenchymal markers (N‑cadherin, Snail and β‑catenin), indicating that MEG3 suppressed cell mobility through the inhibition of EMT in gastric cancer. The expression of miR‑21 was negatively regulated by MEG3 and overexpression of miR‑21 promoted cell mobility of AGS through activation of EMT. Co‑transfection of lncRNA‑MEG3 and miR‑21 mimic counteracted the inhibitory effect on the cell mobility attributed to MEG3, suggesting that the MEG3/miR‑21 axis affects cell mobility by suppressing EMT in gastric cancer. Using a mouse xenograft tumor model, we found that the overexpression of MEG3 suppressed tumor growth and metastasis while overexpression of miR‑21 had the opposite effects. The MEG3/miR‑21 axis affected gastric cancer growth and metastasis through inhibition of EMT in vivo. In conclusion, we demonstrated that the MEG3/miR‑21 axis participates in the tumor progression and metastasis of gastric cancer through the regulation of EMT.

Introduction

Gastric cancer is one of the most malignant tumors in the world especially in East Asia (1). Despite the fact that great advances have been achieved in the early detection and treatment, the mortality of gastric cancer remains high, which is mainly attributed to metastasis and recurrence (2). Evidence indicates that epithelial-mesenchymal transition (EMT) plays important roles in gastric carcinogenesis (3). EMT is a cellular switch from epithelial to mesenchymal properties. During EMT, epithelial phenotypes are lost while depolarization of cells occurs, thus contributing to cancer progression (4). EMT is reported to endow cells with higher ability of migration and invasion. Various studies indicate that EMT promotes cancer progression in various types of cancer including lung, gastric and ovarian cancer (5–7). Thus, suppression of EMT can aid in the inhibition of distant metastasis and improve the prognosis of patients with gastric cancer.

Maternally expressed gene 3 (MEG3), which encodes an lncRNA, locates on chromosome 14q32.3 in humans and it is associated with tumorigenesis (8). MEG3 is expressed in many normal tissues especially in the brain, adrenal gland and placenta (9). However, MEG3 expression is lost in various tumor cells including hepatocellular, lung and bladder cancer (10–12). As in gastric cancer, a study by Sun et al elucidated that downregulation of MEG3 was associated with poor prognosis and promoted cell proliferation in gastric cancer (13). Whether MEG3 influences gastric cancer cell mobility and the potential mechanism remain unclear.

MicroRNAs (miRNAs) are a class of non-coding RNAs which are 18–25 nucleotides in length. miRNAs interact with target mRNAs to regulate the expression of target genes (14). Among these miRNAs, miR-21 has been demonstrated to affect tumorigenesis, migration and invasion in different types of cancer cells (15). Overexpression of miR-21 was found to promote gastric cancer BGC-823 cell growth, invasion and cell migration, suggesting that miR-21 plays crucial roles in the pathogenesis and progression of gastric cancer (16). The relationship between MEG3 and miR-21 has been elucidated in cervical cancer; MEG3 was found to be downregulated in cervical cancer and affects cell proliferation and apoptosis by regulating miR-21 (17). However, the interaction between MEG3 and miR-21 in gastric cancer remains unclear.

In the present study, we investigated the role of MEG3 and miR-21 in gastric cancer cell mobility. Our data demonstrated that MEG3 downregulated the expression of miR-21 to inhibit cell mobility by suppressing EMT in gastric cancer.

Materials and methods

Cell lines and culture conditions

Five gastric cancer cell lines (AGS, NCI-N87, SGC-7901, MKN-45 and TMK-1) and a normal gastric epithelium cell line (GES-1) were purchased from the American Type Culture Collection (ATCC, Manassas, MA, USA). Cells were cultured in Dulbecco's modified Eagle's medium (DMEM; Gibco; Thermo Fisher Scientific, Inc., Waltham, MA, USA) medium supplemented with 10% fetal bovine serum (FBS) and 1% antibiotic-antimycotic solution at 37°C in a humidified 5% CO2 incubator.

Real-time quantitative polymerase chain reaction (qPCR)

Total RNA was extracted from tumor tissues or cells using TRIzol reagent (Invitrogen; Thermo Fisher Scientific, Inc.) following the manufacturer's instructions. RNA was reverse-transcribed to cDNA by a reverse transcription kit (Takara Biotechnology, Co., Ltd., Dalian, China). Power SYBR-Green (Takara Biotechnology) was used for detection of MEG3 expression. The PCR primers for MEG3 and GAPDH were as follows: MEG3 forward, 5′-CTGCCCATCTACACCTCACG-3′ and reverse, 5′-CTCTCCGCCGTCTGCGCTAGGGGCT-3′; GAPDH forward, 5′-CGCTGAGTACGTCGTGGAGT-3′ and reverse, 5′-CGTCAAAGGTGGAGGAGTGG-3′. To detect miR-21 expression, stem-loop RT-qPCR was performed using SYBR Premix Ex Taq™ (Takara Bio, Inc., Shiga, Japan) according to the manufacturer's protocol. The universal small nuclear RNA U6 was used as an endogenous control for miRNA levels. The primers for miR-21 and U6 were as follows: miR-21, 5′-GTCGTATCCAGTGCAGGGTCCGAGGTATTCGCACTGGATACGACTCAACA-3′; U6 forward, 5′-CTCGCTTCGGCAGCACA-3′ and reverse, 5′-AACGCTTCACGAATTTGCGT-3′. The relative level was calculated by the relative quantification (2−ΔΔCq) method.

Transfection

The full-length MEG3 sequence and negative control MEG3 scramble (Shanghai GenePharma, Co., Ltd., Shanghai, China) were cloned into vectors, respectively. Gastric cancer cells cultured on a 6-well plate were transfected with MEG3 lncRNA (lncRNA-MEG3 group) or scramble RNA (MEG3 scramble group), respectively. Short-hairpin RNAs directed against human lncRNA MEG3 referred as MEG3 shRNA and negative control shRNA (shRNA-NC) were also transfected into AGS cells, respectively for construction of stably transfected cell lines. miR-21 mimic, miR-21 inhibitor and the corresponding NC (mimic NC or inhibitor NC) were purchased from Guangzhou Ribobio Co., Ltd. (Guangzhou, China) and transfected into AGS cells using Lipofectamine 2000 (Invitrogen; Thermo Fisher Scientific, Inc.). After 72 h of transfection, cells were used for subsequent experiments.

Invasion assays

Invasion assays were analyzed using Transwell chambers coated with Matrigel. Cells (1×105) were seeded into the top chamber and allowed to invade through the filter. After 24 h, the cells on the top of the filter were removed while cells on the bottom were fixed in 4% paraformaldehyde. After that, the chambers were stained with crystal violet and analyzed under a light microscope (Olympus CX31; Olympus Corp., Tokyo, Japan). Cells adhering to the lower chamber surface were quantified by visualizing five random fields at a magnification of ×200 and averaging as described.

Wound healing assay

Cells (5×105) were seeded into 6-well plates and incubated for 24 h. After cells reached 90–100% confluence, a sterile pipette tip was used to create a straight scratch to form a wound. After culturing for another 24 h, the cells which migrated to the wounded area were visualized and images were captured (Olympus CX31; Olympus Corp.). The percentage of wound closure was determined.

Western blot analysis

The same amount of proteins was separated by 10% SDS-PAGE and transferred to polyvinylidene difluoride (PVDF) membrane. After being blocked with 5% non-fat milk for 1 h at room temperature, the membranes were incubated with specific primary antibodies at 4°C overnight. Following incubation with corresponding secondary antibodies (at a dilution of 1:5,000; cat. no. 7074 and cat. no. 7076; Cell Signaling Technology, Inc., Danvers, MA, USA), bound proteins were visualized using enhanced chemiluminescent (ECL; Thermo Fisher Scientific, Inc.). Primary antibodies used in the present study were as follows (at a dilution of 1:1,000, purchased all from Cell Signaling Technology, Inc.): anti-MMP3 (cat. no. 14351), anti-MMP9 (cat. no. 13667), anti-VEGF (cat. no. 2463), anti-E-cadherin (cat. no. 3195), anti-N-cadherin (cat. no. 13116), anti-Snail (cat. no. 3879), anti-β-catenin (cat. no. 8480) and anti-GAPDH (cat. no. 5174). Results were normalized to the expression of GAPDH.

Immunofluorescence staining

Cells in the different groups were seeded on slides in 6-well plates. After culturing for 24 h, cells on the slides were fixed in 4% paraformaldehyde in phosphate-buffered saline (PBS) for 5 min, and then permeabilized with 0.2% Triton X-100 and 1% bovine serum albumin (BSA) for 20 min at room temperature. After washing in PBS, the cells were incubated with primary anti-E-cadherin monoclonal antibody (cat. no. 3195; Cell Signaling Technology, Inc.). The cells were then incubated with corresponding secondary antibodies (1:5,000, cat. no. A-11034, Pierce; Thermo Fisher Scientific, Inc.) for 1 h at room temperature. After cells were staining with 10 mg/ml DAPI for 1 min, the cells were examined under a fluorescence microscope (Olympus BX53; Olympus Corp.).

Animal models

The 4-week old BALB/c athymic nude mice were supplied by the Experimental Animal Center of Xi'an Jiaotong University. Animal experiments were performed according to the guidelines of the National Institute of Health (NIH, Bethesda, MD, USA). All animal studies were approved by the Medical Ethics Committee of the First Affiliated Hospital of Xi'an Jiaotong University. miR-21-overexpressing lentiviral constructs were generated using synthetic oligonucleotides and the Lv-CMV-GPF vector (Shanghai GenePharma) and was named as LV-miR-21. The mice were divided into 4 groups with 5 mice in each group as follows: i) control group, mice received an injection of 2×106 AGS cells which were transfected with MEG3 scramble as control; ii) LV-miR-21 group, mice received an injection of 2×106 AGS cells which were transfected with LV-miR-21; iii) lncRNA-MEG3 group, mice received an injection of 2×106 AGS cells which were transfected with lncRNA-MEG3; iv) MEG3 + LV-miR-21 group, mice received an injection of 2×106 AGS cells which were co-transfected with lncRNA-MEG3 and LV-miR-21. All the cells were injected subcutaneously into the flank area of each animal in the different groups, respectively. The tumors volume was measured every five days after the injection. Tumor volume was calculated according to the following formula: Tumor volume (mm3) = length × width2/2. After 25 days post-injection, the mice were sacrificed by cervical dislocation and the tumors were weighed and collected for the following experiments.

Immunohistochemistry

The mouse tumors were fixed in 4% paraformaldehyde, and then were dehydrated and embedded in paraffin. Tumor tissues were cut into 4-µm sections for detection. The tissue slices were deparaffinized with xylene and rehydrated in a graded alcohol series and distilled water. After blocking with hydrogen peroxide, citrate buffer was used to perform antigen retrieval in a water bath at 95°C for 35 min. After naturally cooling down, the sections were blocked with 5% BSA and incubated overnight at 4°C with primary antibody VEGF (cat. no. ab53465; Abcam, Cambridge, UK). After incubation with the secondary antibody, the DAB (Beyotime Institute of Biotechnology, Jiangsu, China) system was used for detection.

Statistical analysis

Statistical analysis was performed using SPSS 19.0 software (IBM Corp., Armonk, NY, USA). All results are presented as mean ± standard deviation (SD). Statistical significance was tested by a Student's t-test or a one-way ANOVA test as appropriate. A difference was considered statistically significant at P<0.05.

Results

MEG3 is downregulated while miR-21 is upregulated in gastric cancer tissues and cell lines

The expression of MEG3 and miR-21 was detected in 30 gastric cancer tissues and 30 normal tissues by qPCR. The expression of MEG3 was significantly decreased while the expression of miR-21 was significantly increased in tumor tissues compared with the normal tissues (Fig. 1A and C; P<0.05). The expression of MEG3 and miR-21 was also detected in 5 gastric cancer cell lines (AGS, NCI-N87, SGC7901, MKN45 and TMK-1) and a normal gastric epithelium cell line (GES-1), respectively. Our data demonstrated that the expression of MEG3 was downregulated while the expression of miR-21 was upregulated in gastric cancer cell lines compared with the normal gastric cell line (Fig. 1B and D; P<0.05, P<0.01). The AGS cell line was chosen for subsequent experiments as it had lower MEG3 expression and higher miR-21 expression than the other cell lines. These data suggested that MEG3 was downregulated while miR-21 was upregulated in the gastric cancer tissues and cell lines.

Figure 1.

MEG3 is downregulated while miR-21 is upregulated in gastric cancer tissues and cell lines. (A and B) Relative expression of MEG3 in gastric tumor tissues, normal tissues, gastric cancer cell lines and a normal gastric cell line was detected by qPCR. (C and D) Relative expression of miR-21 in gastric tumor tissues, normal tissues, gastric cancer cell lines and a normal gastric cell line was detected by qPCR. The bars of the histograms indicate the mean ± SD of three independent experiments. *P<0.05 compared with the normal tissues, *P<0.05, **P<0.01 compared with GES-1.

MEG3 inhibits invasion and migration of gastric cancer cells by suppressing EMT

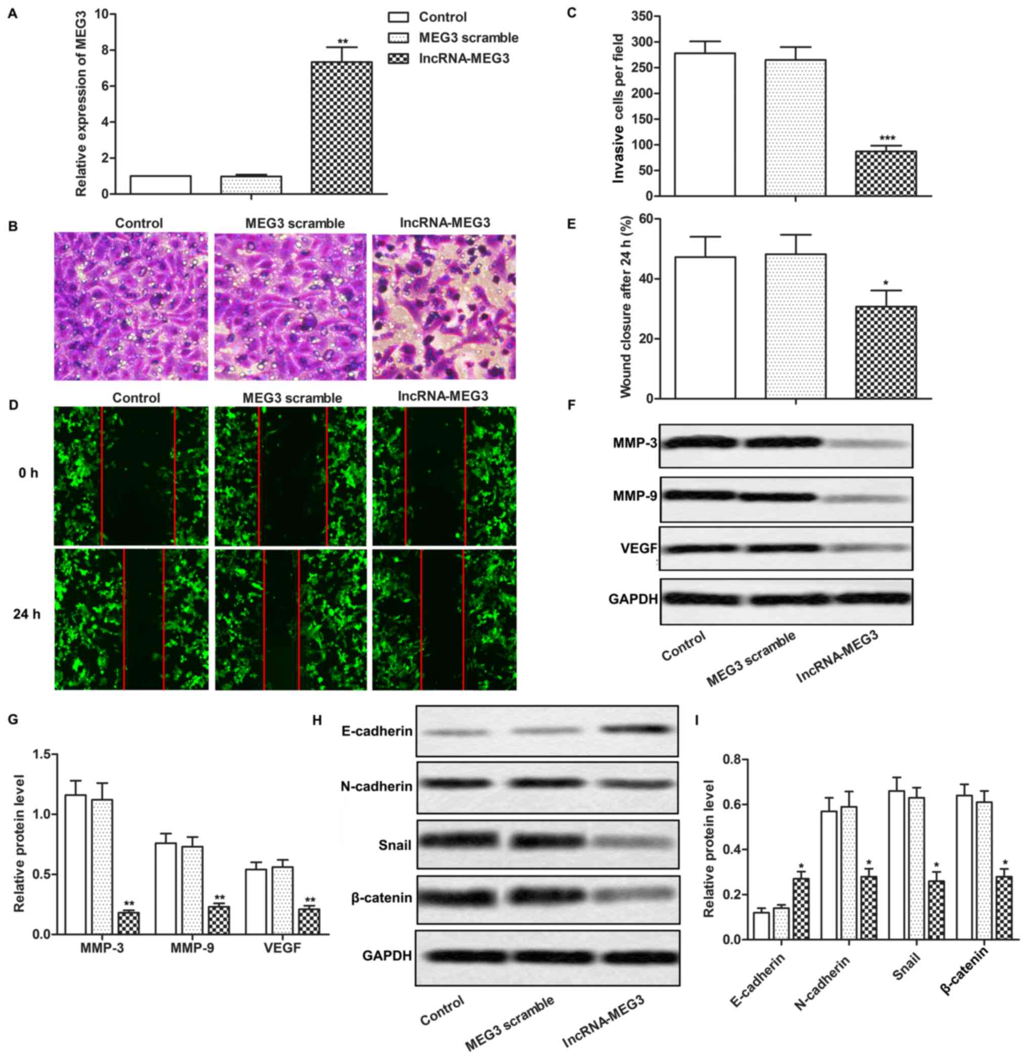
To investigate the effects of MEG3 in the progression of gastric cancer, lncRNA-MEG3 was transfected into AGS cells. The relative expression of MEG3 was significantly higher in the lncRNA-MEG3 group than the level noted in the MEG3 scramble group and the control group (Fig. 2A; P<0.01). Results from Transwell and wound healing assays indicated that the upregulation of MEG3 in AGS cells significantly inhibited the invasion and migration abilities of the cells (Fig. 2B-E; P<0.05, P<0.001). The expression levels of MMP-3, MMP-9 and VEGF which are related to cell migration and invasion were much lower in the lncRNA-MEG3 group than these parameters in the MEG3 scramble group and the control group (Fig. 2F and G; P<0.01). Moreover, the expression of epithelial marker E-cadherin was upregulated while the expression of mesenchymal markers N-cadherin, Snail and β-catenin were downregulated in the lncRNA-MEG3 group compared with the MEG3 scramble group and the control group (Fig. 2H and I; P<0.05). These results demonstrated that MEG3 inhibited the invasion and migration of gastric cancer cells by suppressing EMT.

Figure 2.

MEG3 inhibits the invasion and migration of gastric cancer cells by suppressing EMT. AGS cells were transfected with MEG3 scramble or lncRNA-MEG3, respectively, with non-transfected AGS cells as the control group. (A) Relative expression of MEG3 in the different groups was detected by qPCR. (B and C) Invasion ability of the cells was assayed by Transwell model. (D and E) Migration ability of the cells was assayed by wound healing assay. (F-I) Relative protein levels of MMP-3, MMP-9, VEGF, E-cadherin, N-cadherin, Snail and β-catenin in the different groups were detected by western blot analysis. The bars of the histograms indicate the mean ± SD of three independent experiments. *P<0.05, **P<0.01, ***P<0.001 compared with the control group and the MEG3 scramble group.

miR-21 is negatively regulated by MEG3 and overexpression of miR-21 counteracts the inhibitory effect of MEG3 on cell mobility

We further investigated the relationship between MEG3 and miR-21 in the present study. Results of qPCR demonstrated that upregulation of MEG3 suppressed the expression of miR-21 while downregulation of MEG3 promoted the expression of miR-21. However, neither upregulation nor downregulation of miR-21 had a significant effect on the expression of MEG3. These results indicated that the expression of miR-21 was negatively regulated by MEG3 (Fig. 3A-D; P<0.05). Moreover, transfection of the miR-21 mimic promoted the migration and invasion of gastric cancer cells. Co-transfection with lncRNA-MEG3 and miR-21 mimic also promoted the migration and invasion of gastric cancer cells compared with the lncRNA-MEG3 group, indicating that MEG3 suppressed cell mobility by downregulating the expression of miR-21 (Fig. 3E-H, P<0.05, P<0.05). Our results indicated that miR-21 was negatively regulated by MEG3 and overexpression of miR-21 counteracted the inhibitory effect of MEG3 on cell mobility.

Figure 3.

miR-21 is negatively regulated by MEG3 and overexpression of miR-21 counteracts the inhibitory effect of MEG3 on cell mobility. AGS cells were transfected with miR-21 mimic, lncRNA-MEG3 or lncRNA-MEG3 + miR-21 mimic, respectively, with non-transfected AGS cells used as the control group. (A and B) Relative expression of miR-21 in the MEG3 high-expression or the low-expression group was detected by qPCR. (C and D) Relative expression of MEG3 in the miR-21 high-expression or low-expression group was detected by qPCR. (E and F) Migration ability of cells was assayed by wound healing assay. (G and H) Invasion ability of cells was assayed by Transwell model. The bars of the histograms indicate the mean ± SD of three independent experiments. *P<0.05 compared with the control group, #P<0.05 compared with the lncRNA-MEG3 group.

Regulation of GC cell mobility is achieved by the MEG3/miR-21 axis through inhibition of EMT

We detected the expression of VEGF, E-cadherin and N-cadherin by western blot analysis. The expression of VEGF and N-cadherin was relatively higher while the expression of E-cadherin was lower in the miR-21 mimic group than the control group. Co-transfection with lncRNA-MEG3 and miR-21 mimic increased the expression of VEGF and N-cadherin while decreased the expression of E-cadherin compared with the lncRNA-MEG3 group (Fig. 4A and B; P<0.05, P<0.05). Moreover, the morphology of miR-21 mimic-transfected cells transformed into a more stretched-out shape. A similar morphological change was also observed in the MEG3 + mimic group. However, lncRNA-MEG3-transfected cells had more tight intercellular contact compared with the control group (Fig. 4C). We also detected the expression of E-cadherin using immunofluorescence staining. Our results indicated that the relative expression of E-cadherin was decreased in the miR-21 mimic group while increased in the lncRNA-MEG3 group. Co-transfected with lncRNA-MEG3 and miR-21 mimic suppressed E-cadherin expression compared with the lncRNA-MEG3 group (Fig. 4D). Taken together, our results indicate that the MEG3/miR-21 axis inhibits gastric cancer cell mobility by suppressing EMT.

Figure 4.

Regulation of GC cell mobility is achieved by the MEG3/miR-21 axis through inhibition of EMT. AGS cells were transfected with miR-21 mimic, lncRNA-MEG3 or lncRNA-MEG3 + miR-21 mimic, respectively with non-transfected AGS cells as control group. (A and B) Relative protein level of VEGF, E-cadherin and N-cadherin in different groups was detected by western blot analysis. (C) Cell morphological changes were observed under light microscopy. (D) Immunofluorescence staining was used to detect relative expression of E-cadherin. The bars of the histograms indicate the mean ± SD of three independent experiments. *P<0.05 compared with the control group, #P<0.05 compared with the lncRNA-MEG3 group.

MEG3/miR-21 axis suppresses tumor growth and metastasis through inhibition of EMT in vivo

Having elucidated the regulatory role of the MEG3/miR-21 axis in gastric cancer cell lines, we then set to investigate the effects of the MEG3/miR-21 axis on gastric cancer growth and metastasis in vivo. BALB/c mice were injected with the differently transfected AGS cells to form animal models for in vivo research. Our data demonstrated that tumors in the LV-miR-21 group grew more rapidly and were larger while tumors in the lncRNA-MEG3 group grew slower and were smaller compared with the control group. Co-transfection with lncRNA-MEG3 and LV-miR-21 increased tumor volume and tumor weight compared with the lncRNA-MEG3 group (Fig. 5A and B, P<0.05, P<0.05). Moreover, we also detected the expression of migration-related proteins in the tumor tissues through western blot analysis and immunohistochemistry. We observed that the expression levels of MMP-3, MMP-9 and VEGF were increased in the LV-miR-21 group while the expression was decreased significantly in the lncRNA-MEG3 group compared with the control group. The expression of MMP-3, MMP-9 and VEGF was significantly increased in the MEG3 + LV-miR-21 group compared with the lncRNA-MEG3 group. The expression of VEGF detected through immunohistochemistry in the different groups was similar with the results of the western blot analysis (Fig. 5C-E; P<0.05, P<0.05). In addition, relative expression of E-cadherin was decreased while N-cadherin was increased in the LV-miR-21 group, however, the change was reversed in the lncRNA-MEG3 group. The expression of E-cadherin was much lower while the expression of N-cadherin was higher in the MEG3 + LV-miR-21 group compared with the lncRNA-MEG3 group (Fig. 5F and G; P<0.05, P<0.05). Taken together, our data indicated that the MEG3/miR-21 axis suppressed tumor growth and metastasis by suppressing EMT in vivo.

Figure 5.

The MEG3/miR-21 axis suppresses tumor growth and metastasis by suppressing EMT in vivo. Mice received an injection of 2×106 AGS cells which were transfected with the miR-21 mimic, lncRNA-MEG3 or lncRNA-MEG3 + miR-21 mimic, respectively, with non-transfected AGS cells as the control group. (A and B) Tumor volume and tumor weight were determined in the different groups. (C and D) Relative protein levels of MMP-3, MMP-9 and VEGF were detected by western blot analysis in the tumor tissues. (E) The expression of VEGF was detected by immunohistochemistry. (F and G) Relative protein levels of E-cadherin and N-cadherin were detected by western blot analysis. The bars of the histograms indicate the mean ± SD of three independent experiments. *P<0.05 compared with the control group, #P<0.05 compared with the lncRNA-MEG3 group.

Discussion

Recently, more and more long non-coding RNAs (lncRNAs) have been identified and the participation of lncRNAs in tumor progression has also gained the increased attention of researchers. lncRNAs are reported to participate in various biological processes (18,19). Moreover, dysregulation of lncRNAs may result in progressive and uncontrolled tumor growth (20). As one of the lncRNAs, MEG3 is reported to act as a tumor-suppressor lncRNA in various types of cancers. It was found that the expression of MEG3 was much lower in cancer tissues than adjacent normal tissues in lung, cervical and gallbladder cancer (11,17,21). Similarly, in the present study, we also revealed that the expression level of MEG3 was downregulated in both gastric cancer tissues and gastric cancer cell lines, indicating that the loss of MEG3 may participate in the tumor progression of gastric cancer.

Epithelial-mesenchymal transition (EMT) is a physiopathological process where epithelial features are lost and mesenchymal features gradually develop in epithelial-originating tumor cells. EMT is reported to reduce intercellular adhesion and promote cell migration and invasion (22). During EMT, the mesenchymal marker N-cadherin is upregulated while the epithelial marker E-cadherin which is transcriptionally repressed by Snail is downregulated (23). Moreover, E-cadherin is also reported to anchor to the adherence junction through a structural association with β-catenin and abnormalities of β-catenin expression are correlated with increased invasive capacity of cancer cell lines (24). Matrix metalloproteinases (MMPs) are a family of functionally related zinc-containing enzymes which can degrade the extracellular matrix to promote cell invasion (25). The vascular endothelial growth factor (VEGF) is important in angiogenesis, promoting endothelial cell proliferation, migration and invasion (26). A study by Terashima et al indicated that MEG3 plays a vital role in the epigenetic regulation of the EMT process in lung cancer cells (27). In agreement with previous studies, we observed that the overexpression of MEG3 suppressed migration and invasion abilities of gastric cancer cells and also decreased the expression of MMP-3, MMP-9 and VEGF. Moreover, overexpression of MEG3 also inhibited EMT by increasing an epithelial marker (E-cadherin) and decreasing mesenchymal markers (N-cadherin, Snail and β-catenin). lncRNA-MEG3-transfected gastric cancer cells had more tight intercellular contact compared with the control group, indicating that overexpression of MEG3 inhibited EMT in gastric cancer cells. Our results suggest that MEG3 suppresses cell mobility of gastric cancer by inhibiting EMT.

Since we revealed the function of MEG3 in the progression of gastric cancer, the underlying mechanism still needed to be elucidated in detail. lncRNAs are able to bind to common miRNA binding sites of mRNAs, thus releasing the target mRNAs from these miRNAs and abolishing the downstream effects of these miRNAs (28). A previous study reported that MEG3 suppressed endothelial cell proliferation and migration by regulating miR-21 (29). A study by Zhang et al elucidated that MEG3 was downregulated in cervical cancer and affected cell proliferation and apoptosis by regulating miR-21 (17). In the present study, we focused on the relationship between lncRNA MEG3 and miRNA miR-21 in gastric cancer. miR-21 is reported to be upregulated during tumor progression and also associated with poor survival in various types of tumors (15,16). In the prsent study, we also revealed that miR-21 was significantly upregulated in gastric cancer tissues and gastric cancer cell lines. Moreover, upregulation of MEG3 suppressed the expression of miR-21 while neither upregulation nor downregulation of miR-21 significantly affected the expression of MEG3. Our results indicated that the expression of miR-21 was negatively regulated by MEG3. Apart from that, overexpression of miR-21 promoted the migration and invasion of gastric cancer cells through activation of EMT. Co-transfection with lncRNA-MEG3 and miR-21 mimic counteracted the inhibitory effect in cell mobility of MEG3, suggesting that the MEG3/miR-21 axis affects cell mobility by suppressing EMT in gastric cancer.

Having understood the mechanism of the MEG3/miR-21 axis in gastric cancer in vitro, we carried out in vivo experiments for further investigation. Previous studies revealed that MEG3 reduced tumor growth and tumor volume in glioma (30). Another study also indicated that inhibition of miR-21 suppressed tumor growth in intrahepatic cholangiocarcinoma (31). In accordance with previous studies, our results demonstrated that overexpression of MEG3 suppressed tumor growth and metastasis through inhibition of EMT while overexpression of miR-21 had opposite effects. In addition, co-transfection with lncRNA-MEG3 and LV-miR-21 also counteracted the inhibitory effects in tumor suppression and metastasis of MEG3, indicating that the MEG3/miR-21 axis suppresses tumor growth and metastasis through inhibition of EMT in gastric cancer.

Taken together, the present study demonstrated that MEG3 was downregulated and suppressed cell mobility in gastric cancer. miR-21 was negatively regulated by MEG3 and promoted metastasis in gastric cancer. The MEG3/miR-21 axis participated in the tumor progression and metastasis of gastric cancer through regulation of EMT. Thus, targeting the MEG3/miR-21 axis may be a new strategies for the therapy of gastric cancer.

Acknowledgements

Not applicable.

Funding

The present study did not receive any specific grant from funding agencies in the public, commercial, or not-for-profit sectors.

Availability of data and materials

The datasets used during the present study are available from the corresponding author upon reasonable request.

Authors' contributions

All the authors equally took part in the conception and design of the study, acquisition and interpretation of data, drafting the article and final approval of the version to be published.

Ethics approval and consent to participate

Animal experiments were performed according to the guidelines of the National Institute of Health (NIH, Bethesda, MD, USA). All animal studies were approved by the Medical Ethics Committee of the First Affiliated Hospital of Xi'an Jiaotong University.

Consent for publication

Not applicable.

Competing interests

The authors state that they have no competing interests.

Glossary

Abbreviations

Abbreviations:

MEG3

maternally expressed gene 3

EMT

epithelial-mesenchymal transition

MMP

matrix metalloproteinase

VEGF

vascular endothelial growth factor

References

1 

Torre LA, Bray F, Siegel RL, Ferlay J, Lortet-Tieulent J and Jemal A: Global cancer statistics, 2012. CA Cancer J Clin. 65:87–108. 2015. View Article : Google Scholar : PubMed/NCBI

2 

Catalano V, Labianca R, Beretta GD, Gatta G, de Braud F and Van Cutsem E: Gastric cancer. Crit Rev Oncol Hematol. 71:127–164. 2009. View Article : Google Scholar : PubMed/NCBI

3 

Zha L, Zhang J, Tang W, Zhang N, He M, Guo Y and Wang Z: HMGA2 elicits EMT by activating the Wnt/β-catenin pathway in gastric cancer. Dig Dis Sci. 58:724–733. 2013. View Article : Google Scholar : PubMed/NCBI

4 

Thiery JP, Acloque H, Huang RY and Nieto MA: Epithelial-mesenchymal transitions in development and disease. Cell. 139:871–890. 2009. View Article : Google Scholar : PubMed/NCBI

5 

Li N and Jiang D: Jumonji domain containing 2C promotes cell migration and invasion through modulating CUL4A expression in lung cancer. Biomed Pharmacother. 89:305–315. 2017. View Article : Google Scholar : PubMed/NCBI

6 

Su S, Lin X, Ding N, Zhang H, Zhang Q, Ding Y, Hou X and Tian Y: Effects of PARP-1 inhibitor and ERK inhibitor on epithelial mesenchymal transitions of the ovarian cancer SKOV3 cells. Pharmacol Rep. 68:1225–1229. 2016. View Article : Google Scholar : PubMed/NCBI

7 

Cheng S, Mao Q, Dong Y, Ren J, Su L, Liu J, Liu Q, Zhou J, Ye X, Zheng S and Zhu N: GNB2L1 and its O-GlcNAcylation regulates metastasis via modulating epithelial-mesenchymal transition in the chemoresistance of gastric cancer. PLos One. 12:e01826962017. View Article : Google Scholar : PubMed/NCBI

8 

Zhou Y, Zhang X and Klibanski A: MEG3 noncoding RNA: A tumor suppressor. J Mol Endocrinol. 48:R45–R53. 2012. View Article : Google Scholar : PubMed/NCBI

9 

Zhang X, Zhou Y, Mehta KR, Danila DC, Scolavino S, Johnson SR and Klibanski A: A pituitary-derived MEG3 isoform functions as a growth suppressor in tumor cells. J Clin Endocrinol Metab. 88:5119–5126. 2003. View Article : Google Scholar : PubMed/NCBI

10 

Anwar SL, Krech T, Hasemeier B, Schipper E, Schweitzer N, Vogel A, Kreipe H and Lehmann U: Loss of imprinting and allelic switching at the DLK1-MEG3 locus in human hepatocellular carcinoma. PloS One. 7:e494622012. View Article : Google Scholar : PubMed/NCBI

11 

Lu KH, Li W, Liu XH, Sun M, Zhang ML, Wu WQ, Xie WP and Hou YY: Long non-coding RNA MEG3 inhibits NSCLC cells proliferation and induces apoptosis by affecting p53 expression. BMC Cancer. 13:4612013. View Article : Google Scholar : PubMed/NCBI

12 

Ying L, Huang Y, Chen H, Wang Y, Xia L, Chen Y, Liu Y and Qiu F: Downregulated MEG3 activates autophagy and increases cell proliferation in bladder cancer. Mol Biosyst. 9:407–411. 2013. View Article : Google Scholar : PubMed/NCBI

13 

Sun M, Xia R, Jin F, Xu T, Liu Z, De W and Liu X: Downregulated long noncoding RNA MEG3 is associated with poor prognosis and promotes cell proliferation in gastric cancer. Tumour Biol. 35:1065–1073. 2014. View Article : Google Scholar : PubMed/NCBI

14 

Bartel DP: MicroRNAs: Genomics, biogenesis, mechanism, and function. Cell. 116:281–297. 2004. View Article : Google Scholar : PubMed/NCBI

15 

Yao T and Lin Z: MiR-21 is involved in cervical squamous cell tumorigenesis and regulates CCL20. Biochim Biophys Acta. 1822:248–260. 2012. View Article : Google Scholar : PubMed/NCBI

16 

Zhang BG, Li JF, Yu BQ, Zhu ZG, Liu BY and Yan M: microRNA-21 promotes tumor proliferation and invasion in gastric cancer by targeting PTEN. Oncol Rep. 27:1019–1026. 2012. View Article : Google Scholar : PubMed/NCBI

17 

Zhang J, Yao T, Wang Y, Yu J, Liu Y and Lin Z: Long noncoding RNA MEG3 is downregulated in cervical cancer and affects cell proliferation and apoptosis by regulating miR-21. Cancer Biol Ther. 17:104–113. 2016. View Article : Google Scholar : PubMed/NCBI

18 

Guttman M and Rinn JL: Modular regulatory principles of large non-coding RNAs. Nature. 482:339–346. 2012. View Article : Google Scholar : PubMed/NCBI

19 

Khalil AM, Guttman M, Huarte M, Garber M, Raj A, Morales Rivea D, Thomas K, Presser A, Bernstein BE, van Oudenaarden A, et al: Many human large intergenic noncoding RNAs associate with chromatin-modifying complexes andaffect gene expression. Proc Natl Acad Sci USA. 106:11667–11672. 2009. View Article : Google Scholar : PubMed/NCBI

20 

Geng YJ, Xie SL, Li Q, Ma J and Wang GY: Large intervening non-coding RNA HOTAIR is associated with hepatocellular carcinoma progression. J Int Med Res. 39:2119–2128. 2011. View Article : Google Scholar : PubMed/NCBI

21 

Wu XS, Wang XA, Wu WG, Hu YP, Li ML, Ding Q, Weng H, Shu YJ, Liu TY, Jiang L, et al: MALAT1 promotes the proliferation and metastasis of gallbladder cancer cells by activating the ERK/MAPK pathway. Cancer Biol Ther. 15:806–814. 2014. View Article : Google Scholar : PubMed/NCBI

22 

Huber MA, Beug H and Wirth T: Epithelial-mesenchymal transition: NF-kappaB takes center stage. Cell Cycle. 3:1477–1480. 2004. View Article : Google Scholar : PubMed/NCBI

23 

Singh A and Settleman J: EMT, cancer stem cells and drug resistance: An emerging axis of evil in the war on cancer. Oncogene. 29:4741–4751. 2010. View Article : Google Scholar : PubMed/NCBI

24 

Gloushankova NA, Rubtsova SN and Zhitnyak IY: Cadherin-mediated cell-cell interactions in normal and cancer cells. Tissue Barriers. 5:e13569002017. View Article : Google Scholar : PubMed/NCBI

25 

Coussens LM, Fingleton B and Matrisian LM: Matrix metalloproteinase inhibitors and cancer: Trials and tribulations. Science. 295:2387–2392. 2002. View Article : Google Scholar : PubMed/NCBI

26 

Ellis LM and Hicklin DJ: VEGF-targeted therapy: Mechanisms of anti-tumour activity. Nat Rev Cancer. 8:579–591. 2008. View Article : Google Scholar : PubMed/NCBI

27 

Terashima M, Tange S, Ishimura A and Suzuki T: MEG3 long noncoding RNA contributes to the epigenetic regulation of epithelial-mesenchymal transition in lung cancer cell lines. J Biol Chem. 292:82–99. 2017. View Article : Google Scholar : PubMed/NCBI

28 

Zhou X, Yuan P, Liu Q and Liu Z: LncRNA MEG3 regulates imatinib resistance in chronic myeloid leukemia via suppressing microRNA-21. Biomol Ther. 25:490–496. 2017. View Article : Google Scholar

29 

Wu Z, He Y, Li D, Fang X, Shang T, Zhang H and Zheng X: Long noncoding RNA MEG3 suppressed endothelial cell proliferation and migration through regulating miR-21. Am J Transl Res. 9:3326–3335. 2017.PubMed/NCBI

30 

Zhang L, Liang X and Li Y: Long non-coding RNA MEG3 inhibits cell growth of gliomas by targeting miR-93 and inactivating PI3K/AKT pathway. Oncol Rep. 38:2408–2416. 2017. View Article : Google Scholar : PubMed/NCBI

31 

Wang LJ, He CC, Sui X, Cai MJ, Zhou CY, Ma JL, Wu L, Wang H, Han SX and Zhu Q: MiR-21 promotes intrahepatic cholangiocarcinoma proliferation and growth in vitro and in vivo by targeting PTPN14 and PTEN. Oncotarget. 6:5932–5946. 2015.PubMed/NCBI

Related Articles

  • Abstract
  • View
  • Download
  • Twitter
Copy and paste a formatted citation
Spandidos Publications style
Xu G, Meng L, Yuan D, Li K, Zhang Y, Dang C and Zhu K: MEG3/miR‑21 axis affects cell mobility by suppressing epithelial‑mesenchymal transition in gastric cancer Retraction in /10.3892/or.2024.8799. Oncol Rep 40: 39-48, 2018.
APA
Xu, G., Meng, L., Yuan, D., Li, K., Zhang, Y., Dang, C., & Zhu, K. (2018). MEG3/miR‑21 axis affects cell mobility by suppressing epithelial‑mesenchymal transition in gastric cancer Retraction in /10.3892/or.2024.8799. Oncology Reports, 40, 39-48. https://doi.org/10.3892/or.2018.6424
MLA
Xu, G., Meng, L., Yuan, D., Li, K., Zhang, Y., Dang, C., Zhu, K."MEG3/miR‑21 axis affects cell mobility by suppressing epithelial‑mesenchymal transition in gastric cancer Retraction in /10.3892/or.2024.8799". Oncology Reports 40.1 (2018): 39-48.
Chicago
Xu, G., Meng, L., Yuan, D., Li, K., Zhang, Y., Dang, C., Zhu, K."MEG3/miR‑21 axis affects cell mobility by suppressing epithelial‑mesenchymal transition in gastric cancer Retraction in /10.3892/or.2024.8799". Oncology Reports 40, no. 1 (2018): 39-48. https://doi.org/10.3892/or.2018.6424
Copy and paste a formatted citation
x
Spandidos Publications style
Xu G, Meng L, Yuan D, Li K, Zhang Y, Dang C and Zhu K: MEG3/miR‑21 axis affects cell mobility by suppressing epithelial‑mesenchymal transition in gastric cancer Retraction in /10.3892/or.2024.8799. Oncol Rep 40: 39-48, 2018.
APA
Xu, G., Meng, L., Yuan, D., Li, K., Zhang, Y., Dang, C., & Zhu, K. (2018). MEG3/miR‑21 axis affects cell mobility by suppressing epithelial‑mesenchymal transition in gastric cancer Retraction in /10.3892/or.2024.8799. Oncology Reports, 40, 39-48. https://doi.org/10.3892/or.2018.6424
MLA
Xu, G., Meng, L., Yuan, D., Li, K., Zhang, Y., Dang, C., Zhu, K."MEG3/miR‑21 axis affects cell mobility by suppressing epithelial‑mesenchymal transition in gastric cancer Retraction in /10.3892/or.2024.8799". Oncology Reports 40.1 (2018): 39-48.
Chicago
Xu, G., Meng, L., Yuan, D., Li, K., Zhang, Y., Dang, C., Zhu, K."MEG3/miR‑21 axis affects cell mobility by suppressing epithelial‑mesenchymal transition in gastric cancer Retraction in /10.3892/or.2024.8799". Oncology Reports 40, no. 1 (2018): 39-48. https://doi.org/10.3892/or.2018.6424
Follow us
  • Twitter
  • LinkedIn
  • Facebook
About
  • Spandidos Publications
  • Careers
  • Cookie Policy
  • Privacy Policy
How can we help?
  • Help
  • Live Chat
  • Contact
  • Email to our Support Team