Spandidos Publications Logo
  • About
    • About Spandidos
    • Aims and Scopes
    • Abstracting and Indexing
    • Editorial Policies
    • Reprints and Permissions
    • Job Opportunities
    • Terms and Conditions
    • Contact
  • Journals
    • All Journals
    • Oncology Letters
      • Oncology Letters
      • Information for Authors
      • Editorial Policies
      • Editorial Board
      • Aims and Scope
      • Abstracting and Indexing
      • Bibliographic Information
      • Archive
    • International Journal of Oncology
      • International Journal of Oncology
      • Information for Authors
      • Editorial Policies
      • Editorial Board
      • Aims and Scope
      • Abstracting and Indexing
      • Bibliographic Information
      • Archive
    • Molecular and Clinical Oncology
      • Molecular and Clinical Oncology
      • Information for Authors
      • Editorial Policies
      • Editorial Board
      • Aims and Scope
      • Abstracting and Indexing
      • Bibliographic Information
      • Archive
    • Experimental and Therapeutic Medicine
      • Experimental and Therapeutic Medicine
      • Information for Authors
      • Editorial Policies
      • Editorial Board
      • Aims and Scope
      • Abstracting and Indexing
      • Bibliographic Information
      • Archive
    • International Journal of Molecular Medicine
      • International Journal of Molecular Medicine
      • Information for Authors
      • Editorial Policies
      • Editorial Board
      • Aims and Scope
      • Abstracting and Indexing
      • Bibliographic Information
      • Archive
    • Biomedical Reports
      • Biomedical Reports
      • Information for Authors
      • Editorial Policies
      • Editorial Board
      • Aims and Scope
      • Abstracting and Indexing
      • Bibliographic Information
      • Archive
    • Oncology Reports
      • Oncology Reports
      • Information for Authors
      • Editorial Policies
      • Editorial Board
      • Aims and Scope
      • Abstracting and Indexing
      • Bibliographic Information
      • Archive
    • Molecular Medicine Reports
      • Molecular Medicine Reports
      • Information for Authors
      • Editorial Policies
      • Editorial Board
      • Aims and Scope
      • Abstracting and Indexing
      • Bibliographic Information
      • Archive
    • World Academy of Sciences Journal
      • World Academy of Sciences Journal
      • Information for Authors
      • Editorial Policies
      • Editorial Board
      • Aims and Scope
      • Abstracting and Indexing
      • Bibliographic Information
      • Archive
    • International Journal of Functional Nutrition
      • International Journal of Functional Nutrition
      • Information for Authors
      • Editorial Policies
      • Editorial Board
      • Aims and Scope
      • Abstracting and Indexing
      • Bibliographic Information
      • Archive
    • International Journal of Epigenetics
      • International Journal of Epigenetics
      • Information for Authors
      • Editorial Policies
      • Editorial Board
      • Aims and Scope
      • Abstracting and Indexing
      • Bibliographic Information
      • Archive
    • Medicine International
      • Medicine International
      • Information for Authors
      • Editorial Policies
      • Editorial Board
      • Aims and Scope
      • Abstracting and Indexing
      • Bibliographic Information
      • Archive
  • Articles
  • Information
    • Information for Authors
    • Information for Reviewers
    • Information for Librarians
    • Information for Advertisers
    • Conferences
  • Language Editing
Spandidos Publications Logo
  • About
    • About Spandidos
    • Aims and Scopes
    • Abstracting and Indexing
    • Editorial Policies
    • Reprints and Permissions
    • Job Opportunities
    • Terms and Conditions
    • Contact
  • Journals
    • All Journals
    • Biomedical Reports
      • Information for Authors
      • Editorial Policies
      • Editorial Board
      • Aims and Scope
      • Abstracting and Indexing
      • Bibliographic Information
      • Archive
    • Experimental and Therapeutic Medicine
      • Information for Authors
      • Editorial Policies
      • Editorial Board
      • Aims and Scope
      • Abstracting and Indexing
      • Bibliographic Information
      • Archive
    • International Journal of Epigenetics
      • Information for Authors
      • Editorial Policies
      • Editorial Board
      • Aims and Scope
      • Abstracting and Indexing
      • Bibliographic Information
      • Archive
    • International Journal of Functional Nutrition
      • Information for Authors
      • Editorial Policies
      • Editorial Board
      • Aims and Scope
      • Abstracting and Indexing
      • Bibliographic Information
      • Archive
    • International Journal of Molecular Medicine
      • Information for Authors
      • Editorial Policies
      • Editorial Board
      • Aims and Scope
      • Abstracting and Indexing
      • Bibliographic Information
      • Archive
    • International Journal of Oncology
      • Information for Authors
      • Editorial Policies
      • Editorial Board
      • Aims and Scope
      • Abstracting and Indexing
      • Bibliographic Information
      • Archive
    • Medicine International
      • Information for Authors
      • Editorial Policies
      • Editorial Board
      • Aims and Scope
      • Abstracting and Indexing
      • Bibliographic Information
      • Archive
    • Molecular and Clinical Oncology
      • Information for Authors
      • Editorial Policies
      • Editorial Board
      • Aims and Scope
      • Abstracting and Indexing
      • Bibliographic Information
      • Archive
    • Molecular Medicine Reports
      • Information for Authors
      • Editorial Policies
      • Editorial Board
      • Aims and Scope
      • Abstracting and Indexing
      • Bibliographic Information
      • Archive
    • Oncology Letters
      • Information for Authors
      • Editorial Policies
      • Editorial Board
      • Aims and Scope
      • Abstracting and Indexing
      • Bibliographic Information
      • Archive
    • Oncology Reports
      • Information for Authors
      • Editorial Policies
      • Editorial Board
      • Aims and Scope
      • Abstracting and Indexing
      • Bibliographic Information
      • Archive
    • World Academy of Sciences Journal
      • Information for Authors
      • Editorial Policies
      • Editorial Board
      • Aims and Scope
      • Abstracting and Indexing
      • Bibliographic Information
      • Archive
  • Articles
  • Information
    • For Authors
    • For Reviewers
    • For Librarians
    • For Advertisers
    • Conferences
  • Language Editing
Login Register Submit
  • This site uses cookies
  • You can change your cookie settings at any time by following the instructions in our Cookie Policy. To find out more, you may read our Privacy Policy.

    I agree
Search articles by DOI, keyword, author or affiliation
Search
Advanced Search
presentation
Oncology Reports
Join Editorial Board Propose a Special Issue
Print ISSN: 1021-335X Online ISSN: 1791-2431
Journal Cover
December-2018 Volume 40 Issue 6

Full Size Image

Sign up for eToc alerts
Recommend to Library

Journals

International Journal of Molecular Medicine

International Journal of Molecular Medicine

International Journal of Molecular Medicine is an international journal devoted to molecular mechanisms of human disease.

International Journal of Oncology

International Journal of Oncology

International Journal of Oncology is an international journal devoted to oncology research and cancer treatment.

Molecular Medicine Reports

Molecular Medicine Reports

Covers molecular medicine topics such as pharmacology, pathology, genetics, neuroscience, infectious diseases, molecular cardiology, and molecular surgery.

Oncology Reports

Oncology Reports

Oncology Reports is an international journal devoted to fundamental and applied research in Oncology.

Experimental and Therapeutic Medicine

Experimental and Therapeutic Medicine

Experimental and Therapeutic Medicine is an international journal devoted to laboratory and clinical medicine.

Oncology Letters

Oncology Letters

Oncology Letters is an international journal devoted to Experimental and Clinical Oncology.

Biomedical Reports

Biomedical Reports

Explores a wide range of biological and medical fields, including pharmacology, genetics, microbiology, neuroscience, and molecular cardiology.

Molecular and Clinical Oncology

Molecular and Clinical Oncology

International journal addressing all aspects of oncology research, from tumorigenesis and oncogenes to chemotherapy and metastasis.

World Academy of Sciences Journal

World Academy of Sciences Journal

Multidisciplinary open-access journal spanning biochemistry, genetics, neuroscience, environmental health, and synthetic biology.

International Journal of Functional Nutrition

International Journal of Functional Nutrition

Open-access journal combining biochemistry, pharmacology, immunology, and genetics to advance health through functional nutrition.

International Journal of Epigenetics

International Journal of Epigenetics

Publishes open-access research on using epigenetics to advance understanding and treatment of human disease.

Medicine International

Medicine International

An International Open Access Journal Devoted to General Medicine.

Journal Cover
December-2018 Volume 40 Issue 6

Full Size Image

Sign up for eToc alerts
Recommend to Library

  • Article
  • Citations
    • Cite This Article
    • Download Citation
    • Create Citation Alert
    • Remove Citation Alert
    • Cited By
  • Similar Articles
    • Related Articles (in Spandidos Publications)
    • Similar Articles (Google Scholar)
    • Similar Articles (PubMed)
  • Download PDF
  • Download XML
  • View XML
Article Open Access

Histone deacetylase SIRT6 regulates chemosensitivity in liver cancer cells via modulation of FOXO3 activity

  • Authors:
    • Jia‑Qing Hu
    • Fang Deng
    • Xiao‑Ping Hu
    • Wei Zhang
    • Xiao‑Chen Zeng
    • Xue‑Fei Tian
  • View Affiliations / Copyright

    Affiliations: Department of Emergency, The Second People's Hospital of Hunan, Changsha, Hunan 410007, P.R. China, Department of Pharmacology, The Second People's Hospital of Hunan, Changsha, Hunan 410007, P.R. China, Department of Pharmacology, The Affiliated Cancer Hospital of Guangzhou Medical University, Guangzhou, Guangdong 510095, P.R. China, Department of Radiology, The Second People's Hospital of Hunan, Changsha, Hunan 410007, P.R. China, Department of Surgery, The Second People's Hospital of Hunan, Changsha, Hunan 410007, P.R. China, Department of Oncology, The Second People's Hospital of Hunan, Clinical Medical College of Hunan University of Chinese Medicine, Changsha, Hunan 410007, P.R. China
    Copyright: © Hu et al. This is an open access article distributed under the terms of Creative Commons Attribution License.
  • Pages: 3635-3644
    |
    Published online on: October 8, 2018
       https://doi.org/10.3892/or.2018.6770
  • Expand metrics +
Metrics: Total Views: 0 (Spandidos Publications: | PMC Statistics: )
Metrics: Total PDF Downloads: 0 (Spandidos Publications: | PMC Statistics: )
Cited By (CrossRef): 0 citations Loading Articles...

This article is mentioned in:



Abstract

Liver cancer is the leading cause of cancer‑related mortality worldwide and its incidence is increasing. Considerable effort has been made in recent decades to improve the diagnosis and treatment of liver cancer. Advanced liver cancer often exhibits a poor response to chemotherapy and poor prognosis due to acquired chemoresistance and tumor recurrence. Understanding the precise molecular mechanisms that are responsible for chemotherapeutic drug‑induced cell death could potentially identify novel therapeutic targets and improve liver cancer treatment. In the present study, it was demonstrated that in response to doxorubicin, the most frequently used chemical compound for liver cancer treatment, histone deacetylase sirtuin 6 (SIRT6) is specifically downregulated. This enables forkhead box O3 (FOXO3) upregulation, translocation into the nucleus and increased expression of its target genes p27 and Bim, which further induce apoptosis. Overexpression of SIRT6, but not enzyme‑inactivated mutants, prevents FOXO3 translocation into the nucleus and doxorubicin‑induced cell death. SIRT6 interacts with FOXO3 and this interaction increases FOXO3 ubiquitination and decreases its stability. Finally, it was identified that the effect of SIRT6 in preventing doxorubicin‑induced cell death requires FOXO3. Overexpression of SIRT6 could not prevent doxorubicin‑induced cell death in FOXO3‑knockdown cells. Therefore, it was concluded that SIRT6 plays a central role in determining doxorubicin‑induced cell death via modulation of FOXO3 activity. Therapeutic targeting of SIRT6 and/or FOXO3 may offer novel strategies for treatment of liver cancer.

Introduction

Liver cancer remains an important global public health issue accounting for 9.1% of all cancer-related deaths worldwide (1) due to its aggressive nature and extremely poor survival rate (2). Primary liver cancer is rare during childhood, representing 1% of all pediatric neoplasms (3,4). More than 80% of all liver cancer in infant and children can be identified as hepatoblastoma, which occurs at an annual incidence of 0.05–0.15 patients per 100,000 individuals (3,5). The vast majority of primary liver cancer in adults is hepatocellular carcinoma (HCC), accounting for more than 85% of all primary liver cancer cases (6). Although considerable effort has been made in recent decades to improve the diagnosis and treatment of HCC, it remains the second leading cause of cancer-associated mortality worldwide (7). One of the most promising developments in liver cancer treatment has been targeted delivery of cytotoxic chemotherapy agents directly into tumors. Selective injection of embolizing agents, in combination with doxorubicin, into the arteries feeding tumors, or transarterial chemoembolization (TACE), has been demonstrated to provide a survival benefit in patients with unresectable liver cancer and has now become the standard treatment for patients with intermediate stage HCC (8). Unfortunately, advanced liver cancer often has a poor response to TACE and prognosis due to acquired chemoresistance and tumor recurrence. Therefore, understanding the precise molecular mechanisms underlying liver cancer chemoresistance could potentially identify novel therapeutic targets and improve the treatment of liver cancer.

Sirtuin (SIRT) proteins are a family of evolutionarily conserved NAD+-dependent deacetylases. In mammals, seven SIRT proteins have been identified, which share NAD+ binding and catalytic domains, but target different substrates (9). SIRT proteins modulate numerous biological processes, including metabolism (10,11), cell survival (12–14), differentiation (15), DNA repair (16) and cancer development (17). These effects are primarily achieved by deacetylating lysine residues on histones, transcription factors or coactivators. At present, sterol regulatory element-binding protein-1c (18), forkhead box O3 (FOXO3) (19), p53 (20) and p65 (21) are well-established SIRT targets. SIRT1 deacetylates p53 and restrains DNA damage-induced p53 acetylation, thereby suppressing cell cycle arrest and apoptosis (22). In addition, previous reports indicate that multiple SIRT family members control FOXO3-dependent apoptosis through deacetylation of FOXO3 (13,14,19,23). Previous studies have also demonstrated that SIRT1 and SIRT7 proteins are involved in cancer transformation and clinical outcome through both genetic and epigenetic alterations (15,24).

SIRT6, one of the SIRT proteins, plays critical roles in controlling metabolism, genomic stability, inflammation, aging and cancer progression (25–28). SIRT6-deficient animals present with early lethality due to profound abnormalities, including hypoglycemia and premature aging (27). Conditional disruption of SIRT6 in hepatocytes leads to increased glycolysis, triglyceride synthesis, reduced beta oxidation and ultimately, fatty liver formation (26). SIRT6 is reported to be a tumor suppressor through both deacetylation-dependent and -independent activity in multiple types of cancer, including pancreatic, breast, colorectal and lung cancer (29–31). However, the role and mechanistic function of SIRT6 in liver cancer remain largely unexplored. Marquardt et al (17) reported that SIRT6 mRNA is downregulated in HCC, but others observed that SIRT6 protein levels in HCC cell lines and HCC patient tissues are upregulated (32). A recent study demonstrated that SIRT6 was upregulated in patients with HCC and it serves as an anti-apoptotic factor by suppressing Bax (33), suggesting that SIRT6 may play a role in chemotherapy-induced cell death.

The aim of the present study was to investigate the role of SIRT6 in doxorubicin-induced cell death in liver cancer cell lines. It was identified that in response to doxorubicin, SIRT6 was significantly downregulated. Restorative expression of SIRT6, but not enzyme-inactivated SIRT6 mutant, abolished doxorubicin-induced cell death. It was also revealed that transcriptional factor FOXO3 serves as a target of SIRT6 in this event. In response to doxorubicin treatment, FOXO3 was rapidly activated and translocated into the nucleus, binding to its target genes Bim and p27, which further induced cell death. Overexpression of SIRT6 blocked nuclear translocation of FOXO3 and apoptosis. In the absence of FOXO3, overexpression of SIRT6 no longer prevented doxorubicin-induced cell death. The present findings present a novel mechanism that controls FOXO3 activation and revealed that SIRT6 is a pivotal regulatory factor in determining liver cancer chemosensitivity. Therapeutic strategies that inhibit SIRT6 or activate FOXO3 may offer novel options for the treatment of liver cancer.

Materials and methods

Cell culture, plasmids and transfection

HepG2, Huh7 and HeLa cells were purchased from the American Type Culture Collection (ATCC; Manassas, VA, USA) and routinely preserved in Dulbecco's modified Eagle's medium (DMEM; Invitrogen; Thermo Fisher Scientific, Inc., Waltham, MA, USA) supplemented with 10% fetal bovine serum (FBS; Invitrogen; Thermo Fisher Scientific, Inc.), 50 U/ml penicillin and 50 mg/ml streptomycin. Transfection of cells was performed in serum-free medium (Opti-MEM, Invitrogen; Thermo Fisher Scientific, Inc.) using X-tremeGENE™ HP DNA Transfection reagent (Roche Diagnostics, Indianapolis, IN, USA) according to the manufacturer's protocol. pECE-HA-FOXO3, SIRT6 Flag and pCDNA3.1 SIRT6_H133Y plasmids were respectively provided by M. Greenberg, Eric Verdin and Katrin Chua via Addgene, Inc. (Cambridge, MA, USA). Short hairpin (sh)RNA targeting FOXO3 (MISSION shRNA plasmid DNA FOXO3; TRCN0000010335, TRCN0000235487) was purchased from Sigma-Aldrich (Merck KGaA, Darmstadt, Germany).

Antibodies and chemicals

Anti-human influenza hemagglutinin (HA) antibody (cat. no. ab9110) and anti-SIRT4 (cat. no. ab124521) were purchased from Abcam (Cambridge, MA, USA). Anti-FOXO3 (cat. no. 75D8), anti-acetylated-lysine (cat. no. 9441), anti-SIRT1 (cat. no. D1D7), anti-SIRT6 (cat. no. D8D12), anti-ubiquitin (cat. no. P4D1), anti-cleaved caspase-3 (cat. no. 9661), anti-Bim (cat. no. C34C5), anti-p27 (cat. no. D69C12), anti-p-FOXO3 S253 (cat. no. 9466) and anti-poly (ADP ribose) polymerase (PARP; cat. no. 9542) were purchased from Cell Signaling Technology, Inc. (Danvers, MA, USA). Anti-GAPDH (FL-335) was purchased from Santa Cruz Biotechnology, Inc. (Dallas, TX, USA). Anti-Flag (M2) antibody, cycloheximide (CHX) and doxorubicin hydrochloride were purchased from Sigma-Aldrich (Merck KGaA).

Immunofluorescence

For indirect immunofluorescence, cells grown on coverslips were fixed with 4% paraformaldehyde at room temperature for 5 min and 0.2% Triton X-100 was used for cell permeation. The coverslips were inverted and 40 µl droplets of blocking buffer (4% goat serum) was incubated at room temperature for 45 min to prevent non-specific binding. Subsequently, cells were incubated with rabbit anti-HA (dilution 1:100) or rabbit anti-SIRT6 (dilution 1:100) and mouse anti-Flag (dilution 1:1,000) for 1 h at room temperature. Coverslips were washed with phosphate-buffered saline (PBS), followed by incubation for 1 h at room temperature in the dark with Alexa Fluor 488-conjugated goat anti-rabbit IgG (dilution 1:5,000; cat. no. A27.34; Molecular Probes; Thermo Fisher Scientific, Inc.). Additionally, DAPI was added for 5 min at room temperature to stain nuclear DNA. Images were acquired using a Nikon Eclipse Ti microscope (Nikon Corp., Tokyo, Japan).

Reverse transcription-quantitative polymerase chain reaction (RT-qPCR)

Total RNA was isolated cells using the TRIzol reagent (Thermo Fisher Scientific, Inc.) followed by cDNA generation with an RNA reverse transcription kit (Applied Biosystems; Thermo Fisher Scientific, Inc.). Subsequently, a CFX96 real-time system (Bio-Rad Laboratories, Hercules, CA, USA) was used to perform qPCR. Reaction volumes of 25 µl were used, containing 12.5 µl SYBR Green PCR Master Mix (Applied Biosystems; Thermo Fisher Scientific, Inc.), 10.5 µl 1 µmol/l primer stock and 2 µl cDNA (1:10 diluted). Primer sequences are presented in Table I.

Table I.

Primer sequences used for reverse transcription-quantitative polymerase chain reaction and ChIP assays.

Table I.

Primer sequences used for reverse transcription-quantitative polymerase chain reaction and ChIP assays.

PrimerSequence (5′-3′)
SIRT1 forward TAGCCTTGTCAGATAAGGAAGGA
SIRT1 reverse ACAGCTTCACAGTCAACTTTGT
SIRT4 forward GCTTTGCGTTGACTTTCAGGT
SIRT4 reverse CCAATGGAGGCTTTCGAGCA
SIRT6 forward CCCACGGAGTCTGGACCAT
SIRT6 reverse CTCTGCCAGTTTGTCCCTG
GAPDH forward GAAGGTGAAGGTCGGAGTC
GAPDH reverse GAAGATGGTGATGGGATTTC
p27 ChIP forward TGCGCGCTCCTAGAGCTC
p27 ChIP reverse TTTCTCCCGGGTCTGCAC
Bim ChIP forward AGGCTAGGGTACACTTCG
Bim ChIP reverse AGGCTCGGACAGGTAAAG

[i] ChIP, chromatin immunoprecipitation; SIRT, sirtuin.

Western blot analysis

Total cell lysates prepared from cells were used for detection. Briefly, cells were washed twice with ice cold PBS and then cell lysis were made by using RIPA buffer (50 mM Tris, pH 7.5, 150 mM sodium chloride, 1% NP-40, 0.2% SDS, 0.5% sodium deoxycholate, 0.1 mM EDTA and 1% protease and phosphatase inhibitors) (Sigma-Aldrich; Merck KGaA). After centrifugation at 16,000 × g for 15 min, supernatants were collected. Cell lysates (25 µg) were separated by 10% SDS-PAGE and transferred to polyvinylidene difluoride membranes (Immobilon-P membranes; EMD Millipore, Billerica, MA, USA). Membranes were blocked with blocking buffer (5% skim milk, 0.1% Tween-20 in PBS) for 1 h at room temperature. Following incubation with primary antibodies (1:1,000) overnight at 4°C, membranes were then incubated with horseradish peroxidase-conjugated secondary antibodies (cat. nos. 31460 and 31430). Thermo Fisher Scientific, Inc.). Signals were detected using the ECL Plus Western Blotting Detection system (GE Healthcare, Chicago, IL, USA) with the ODYSSEY Fc, Dual-Mode Imaging system (LI-COR Biosciences, Lincoln, NE, USA).

Chromatin immunoprecipitation (ChIP) assay

ChIP assays were performed as previously described (34). Cells were fixed, washed and harvested followed by shearing of genomic DNA using sonication. Sonicated DNA (20 µl) was purified and used as input DNA control. Sheared DNA was cleared and chromatin-bound DNAs were immunoprecipitated using FOXO3a and 50 µl anti-HA magnetic beads (Dynabeads M-280 Sheep anti-rabbit IgG; Invitrogen; Thermo Fisher Scientific, Inc.). The eluted DNA from the beads was precipitated and analyzed by PCR using multiple primer sets, as listed in Table I.

Immunoprecipitation

HeLa cells were seeded at 4×106 cells/10-cm plate and transiently transfected with 4 µg Flag-SIRT6. At 1 day after transfection, cells were lysed with RIPA buffer as described above. Cell extracts (400 µg) were subjected to immunoprecipitation with 50 µl anti-Flag M2 magnetic beads (Sigma-Aldrich; Merck KGaA) in each experiment. Western blotting was used to analyze immune complexes.

Caspase-3/-7 activity and TUNEL assay

Caspase-3/-7 activity was measured using the Caspase-Glo 3/7 Assay System (Promega Corp., Madison, WI, USA), according to the manufacturer's protocol. For TUNEL assays, at room temperature, cells were fixed with 4% paraformaldehyde for 10 min and then rinsed with PBS. TUNEL staining was performed using the DeadEND Fluorometric TUNEL system (Promega Corp.) according to the manufacturer's protocol. Five or more randomly selected fields were examined for quantification of TUNEL staining.

Statistical analysis

Three biological replicates and two technical repetitions were performed for each assay unless indicated otherwise. Representative results are presented. Differences between two groups were calculated using a two-tailed unpaired Student's t-test. Statistical significance among multiple groups was calculated using one-way ANOVA followed by Turkey's test. Variance between groups met the assumptions or the appropriate test. Unless otherwise stated, a P-value of <0.05 was considered statistically significant.

Results

Downregulation of SIRT6 following doxorubicin treatment of liver cancer cells

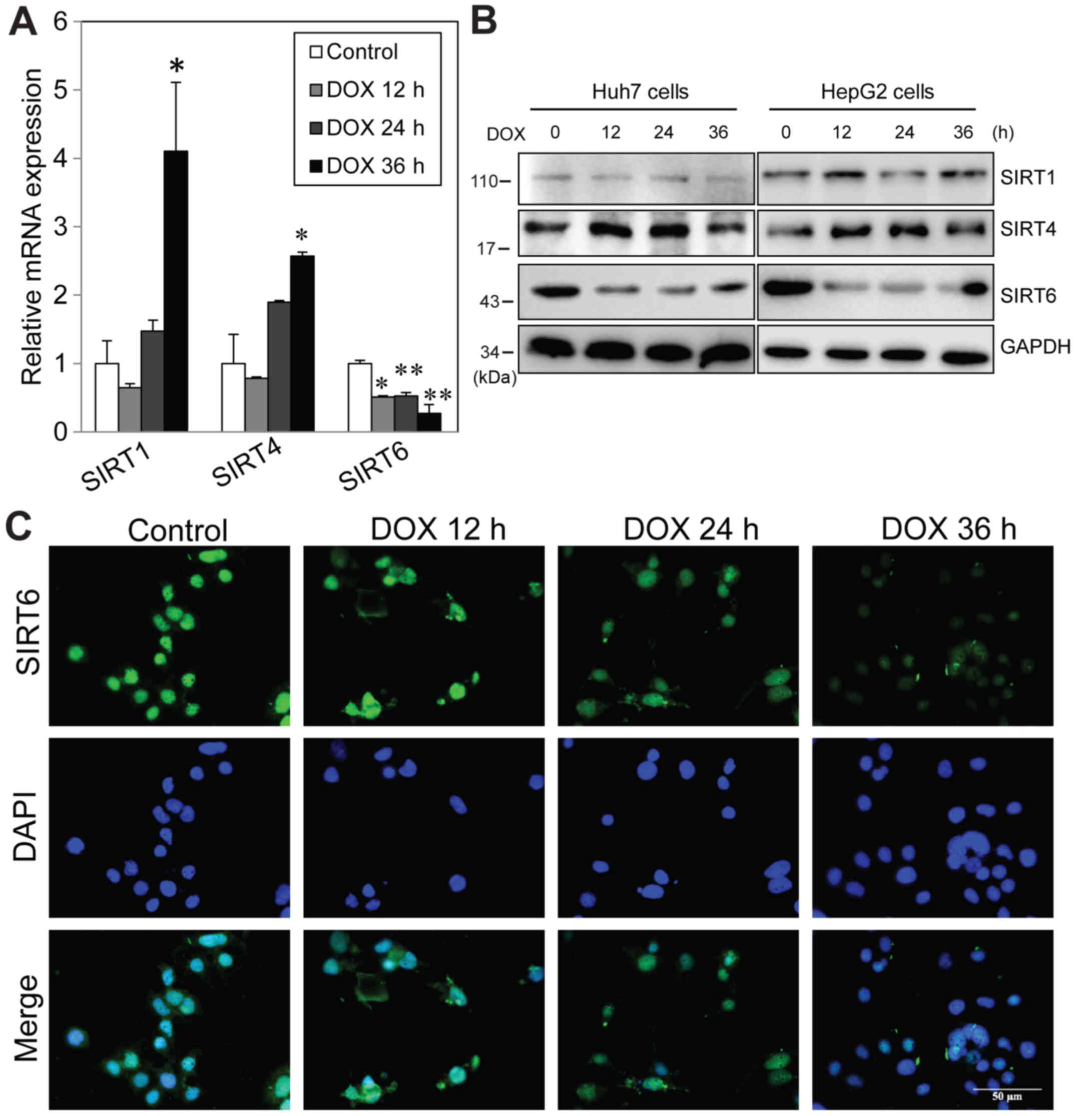
In order to examine the effects of doxorubicin treatment on SIRT family member proteins, HepG2 cells were treated with 1 µM doxorubicin, and then mRNA and protein expression was measured at various time-points. Doxorubicin treatment resulted in significant increases in SIRT1 and SIRT4 mRNA expression and downregulation of SIRT6 mRNA level by 36 h (Fig. 1A). Western blot analysis indicated that there was no change in SIRT1 protein level following treatment and SIRT level was increased from 12 h post-treatment. Consistent with the mRNA results, SIRT6 protein was also significantly reduced 12 h after treatment and this effect lasted at least 36 h (Fig. 1B). Similarly, it was also observed that doxorubicin induced a significant decrease in SIRT6 protein expression in Huh7 cells (Fig. 1B). Immunofluorescence was performed to evaluate the cellular localization of SIRT6 in untreated and treated cells. The results indicated that SIRT6 protein localized to both the cytosol and nucleus in untreated cells. Consistent with the western blotting results, it was identified that doxorubicin decreased global SIRT6 intensity from 24 h post-treatment (Fig. 1C). These data indicated that doxorubicin treatment downregulates SIRT6 mRNA and protein levels in liver cancer cells. The inconsistencies between SIRT1 mRNA and protein levels also suggested that there may be post-transcriptional regulation following doxorubicin treatment.

Figure 1.

Doxorubicin (DOX) treatment specifically decreases SIRT6. (A) HepG2 cells were treated with 1 µM DOX for 36 h. Cells were harvested at various times as indicated. SIRT1, SIRT4 and SIRT6 mRNA levels were evaluated by reverse transcription-quantitative polymerase chain reaction. (B) HepG2 and Huh7 cells were treated with 1 µM DOX for various times as indicated. Protein levels of SIRT1, SIRT4 and SIRT6 were evaluated by western blot analysis. GAPDH was used as a loading control. (C) Immunofluorescence staining of HepG2 cells that were either untreated (Control) or treated with DOX for various times as indicated by using SIRT6 antibody (green) and DAPI staining (blue). Data are presented as the mean ± standard error of the mean of three independent experiments with technical duplicates. *P<0.05, **P<0.01 vs. control; one-way ANOVA. SIRT, sirtuin.

To determine whether downregulation of SIRT6 is required for doxorubicin to cause liver cancer cell apoptosis, HepG2 cells were first treated with different concentrations of doxorubicin. A dose-dependent activation of caspase-3/-7 was observed after 36 h of doxorubicin treatment (Fig. 2A). Western blot analysis was performed to evaluate apoptotic signals by measuring PARP and caspase-3 cleavage, and it was identified found that 1 µM doxorubicin caused a significant increase in cleaved PARP and caspase-3 (Fig. 2B). Therefore, this concentration was used for subsequent experiments (Fig. 2B). A TUNEL assay indicated that 1 µM doxorubicin induced a significant increase in TUNEL-positive cells from 24 h post-treatment (Fig. 2C). Then, Flag-tagged SIRT6 and inactive SIRT6 H133Y mutant were overexpressed in Huh7 cells followed by treatment with 1 µM doxorubicin. In the absence of doxorubicin, overexpression of SIRT6 and H133Y mutant exerted no effects on PARP cleavage and caspase-3 activation. However, in the presence of doxorubicin, SIRT6 overexpression almost completely abolished doxorubicin-induced PARP and caspase-3 cleavage (Fig. 2D). A TUNEL assay indicated that restorative expression of SIRT6, but not inactive SIRT6, blocked doxorubicin-induced cell death (Fig. 2E). These data indicated that SIRT6 plays a critical role in determining cell fate in response to doxorubicin but this effect requires SIRT6 deacetylase enzyme activity.

Figure 2.

Doxorubicin (DOX)-induced SIRT6 downregulation is required for apoptosis. (A) HepG2 cells were treated with varies dose of DOX and caspase-3/-7 activity was examined at 36 h after treatment. (B and C) HepG2 cells were treated with 1 µM DOX for 36 h. (B) Protein levels of cleaved PARP (C-PARP) and cleaved caspase-3 (C-CASP3) were evaluated by western blot analysis. GAPDH was used as a loading control. (C) Cell death was evaluated by TUNEL assay. (D) Huh7 cells were transfected with Flag-tagged SIRT6 or SIRT6 H133Y for 24 h and treated with DOX (1 µM) for 36 h. Protein expression of SIRT6, FOXO3, cleaved PARP and caspase-3 was evaluated by western blot analysis. (E) HepG2 cells were transfected with Flag-tagged SIRT6 or SIRT6 H133Y for 24 h and treated with DOX (1 µM) for 36 h. Cell death was evaluated by TUNEL assay. Data are presented as the mean ± standard error of the mean of three independent experiments with technical duplicates. **P<0.01, ***P<0.001 vs. control; one- way ANOVA. PARP, poly(ADP ribose) polymerase; SIRT, sirtuin; FOXO3, forkhead box O3.

Doxorubicin actives FOXO3, which triggers pro-apoptotic target gene expression

To determine the potential SIRT6 target that is responsible for regulating doxorubicin-induced apoptosis, multiple proteins that are known to induce apoptosis, including p53 (35), FOXO3 (36), FOXO1 (37) and Bax (33), were evaluated. It was identified that in response to doxorubicin treatment, there were no changes in FOXO1 and p53 protein expression. Bax expression was increased at 36 h (Fig. 3A). FOXO3 protein was significantly elevated following doxorubicin treatment (Fig. 3A). Immunofluorescence staining indicated that in both Huh7 and HepG2 cells, FOXO3 localized to both the cytosol and nucleus in untreated cells. In response to doxorubicin, FOXO3 intensity was increased and at 24 h post-treatment, it was primarily localized in the nucleus (Fig. 3B). In order to investigate whether nuclear FOXO3 was functionally responsible for apoptosis, a ChIP assay was performed to assess the promoter binding of FOXO3 to its target genes, which are responsible for cell cycle arrest and apoptosis, following doxorubicin treatment. As indicated in Fig. 3C, at 24 h of doxorubicin treatment, FOXO3 binding to its target genes p27 and Bim was significantly increased. Consistent with this, RT-qPCR and western blotting results indicated that both mRNA and protein levels of p27 and Bim were significantly increased following treatment (Fig. 3D and E). In summary, these data demonstrated that doxorubicin treatment induces FOXO3 activation, which triggers expression of its target genes and results in cell cycle arrest and apoptosis.

Figure 3.

Doxorubicin (DOX) increases FOXO3 activation. HepG2 cells were treated with 1 µM DOX for 36 h, then cells were harvested at various times as indicated. (A) Protein levels of FOXO3, FOXO1, p53 and Bax were evaluated by western blot analysis. GAPDH was used as a loading control. (B) Immunofluorescence staining of HepG2 and Huh7 cells that were either untreated (Control) or treated with DOX for various times as indicated by using FOXO3 antibody (green) and DAPI staining (blue). Scale bar, 50 µm. (C-E) HepG2 cells were either untreated (Control) or treated with DOX for 24 h. (C) Promoter binding of FOXO3 was evaluated by chromatin immunoprecipitation assay. Data are presented as the mean ± standard error of the mean of three independent experiments with technical duplicates. *P<0.05, **P<0.01 vs. control, two-tailed unpaired Student's t-test. (D) p27 and Bim mRNA levels were evaluated by reverse transcription-quantitative polymerase chain reaction. (E) Protein levels were evaluated by western blot analysis. Graphs show mean ± SEM of three independent experiments with technical duplicates. Data are presented as the mean ± standard error of the mean of three independent experiments with technical duplicates. *P<0.05, **P<0.01 vs. control; one-way ANOVA. FOXO3, forkhead box O3; FOXO1, forkhead box O1.

SIRT6 interacts with FOXO3 and destabilizes FOXO3 by promoting ubiquitination

The aforementioned data indicated that SIRT6 is downregulated and FOXO3 is upregulated in response to doxorubicin. Therefore, it was assessed whether SIRT6 regulates FOXO3 protein stability. SIRT6 was overexpressed in HeLa cells and immunoprecipitation was performed to examine whether SIRT6 interacts with FOXO3. It was identified that these two proteins exhibit a direct interaction (Fig. 4A). Previous studies have suggested that multiple SIRT family members are able to deacetylate FOXO3 (12,14,38). Thus, it was investigated whether SIRT6 deacetylates FOXO3. Flag-SIRT6 and SIRT6 H133Y were expressed in HeLa cells and FOXO3 proteins were immunoprecipitated. The acetylation level of FOXO3 was examined using a pan-acetyl Lysine antibody. It was identified that overexpression of SIRT6, but not the inactive form SIRT6 H133Y, significantly decreased the acetyl-FOXO3 level (Fig. 4B). It was also observed that SIRT6 significantly increased FOXO3 ubiquitination and the p-S253 FOXO3 level, which is critical for FOXO3 degradation (39) (Fig. 4B). These data demonstrated that SIRT6 interacts with FOXO3 and promotes its ubiquitination and degradation. Furthermore, it was investigated whether SIRT6 regulates FOXO3 protein stability in vitro. SIRT6 or SIRT6 H133Y was overexpressed in cells, and then the protein level of FOXO3 was evaluated by western blotting. SIRT6 overexpression itself was sufficient to increase p-FOXO3 S253 and reduce FOXO3 protein level, but this effect also required enzyme activity (Fig. 4C). The underlying mechanism of this may be that SIRT6 significantly decreases the FOXO3 protein half-life (Fig. 4D). In summary, these data indicated that SIRT6 interacts with FOXO3 and regulates FOXO3 protein stability by promoting its deacetylation and ubiquitination.

Figure 4.

SIRT6 destabilizes FOXO3 by promoting FOXO3 ubiquitination. (A) Interaction between SIRT6 and FOXO3. HeLa cells were transfected with Flag-tagged SIRT6 for 24 h. Flag-SIRT6 or FOXO3 were immunoprecipitated and the input and immune complexes were assessed for the presence of FOXO3 or SIRT6 by western blot analysis. (B) FOXO3 was immunoprecipitated from cell lysis as in (A) Acetylated, phosphorylated and ubiquitinated FOXO3 and total amount of FOXO3 were assessed by western blot analysis. (C) HepG2 cells were transfected with Flag-SIRT6 or SIRT6 H133Y for 24 h. Protein level of total FOXO3 and p-FOXO3 S253 were evaluated by western blot analysis. (D) HepG2 cells were transfected with Flag-SIRT6 for 24 h and cells were treated with CHX (100 µM) for various times as indicated. Protein levels of FOXO3 and SIRT6 were evaluated by western blot analysis. FOXO3, forkhead box O3; SIRT, sirtuin; CHX, cycloheximide.

SIRT6 regulates doxorubicin-induced apoptosis through FOXO3

To examine whether FOXO3 is required for doxorubicin-induced apoptosis; two different lentiviral shFOXO3 transfections were used to knock down FOXO3 protein, and then cells were treated with doxorubicin. Western blotting results indicated that shFOXO3 transfection generated >90% knockdown efficiency and loss of FOXO3 did not have any effects on SIRT6 expression (Fig. 5A). A TUNEL assay indicated that absence of FOXO3 significantly abolished doxorubicin-induced apoptosis (Fig. 5B). In order to evaluate whether SIRT6 regulates doxorubicin-induced apoptosis through FOXO3, it was first examined whether SIRT6 blocks nuclear accumulation of FOXO3 in response to doxorubicin. Cells were transfected with HA-FOXO3 or co-transfected with Flag-SIRT6. Following treatment with doxorubicin, cellular localization of FOXO3 was examined by immunofluorescence. As indicated in Fig. 2B, 24 h of doxorubicin treatment significantly induced nuclear localization of FOXO3 (Fig. 5C) which could be blocked by SIRT6 (Fig. 5D). Finally, we evaluated whether the blocking of doxorubicin-induced apoptosis by overexpression of SIRT6 was via FOXO3. SIRT6 and inactive SIRT6 H133Y were overexpressed in FOXO3-deficient cells followed by treatment with doxorubicin. SIRT6 and SIRT6 H133Y failed to block doxorubicin-induced apoptosis, as indicated by similar levels of cleaved PARP and cleaved caspase-3 (Fig. 5E) and TUNEL-positive cells (Fig. 5F) as compared with control cells. In summary, these data indicated that in response to doxorubicin treatment, SIRT6 is a critical factor that regulates FOXO3 nuclear localization, which is essential for inducing liver cancer cell death.

Figure 5.

SIRT6 directs doxorubicin (DOX)-induced cell death through FOXO3. (A) HepG2 cells were transduced with shRNA specific for FOXO3 (shFOXO3) or non-targeting shRNA (shCON) for 72 h. FOXO3 and SIRT6 protein levels were evaluated by western blot analysis. (B) Cells in A were treated with DOX for 36 h and cell death was evaluated by TUNEL assay. (C and D) HA-FOXO3 and/or Flag-SIRT6 were transfected into HepG2 cells followed by treatment with DOX for 24 h. Immunofluorescence staining for FOXO3 and SIRT6 was performed using FOXO3 (green) and Flag (red) antibodies. Scale bar, 20 µm. (E and F) Cells in A were transfected with Flag-SIRT6 or SIRT6 H133Y for 24 h and treated with DOX for 36 h. (E) Protein levels were evaluated by western blot analysis. (F) Cell death was evaluated by TUNEL assay. Data are presented as the mean ± standard error of the mean of three independent experiments. *P<0.05 vs. shCON; one-way ANOVA.

Discussion

In the present study, it was demonstrated that histone deacetylase SIRT6 is a key factor controlling doxorubicin-induced liver cancer cell death by modulating transcriptional factor FOXO3. In the absence of doxorubicin treatment, SIRT6 and FOXO3 interact with each other, and this interaction promotes FOXO3 deacetylation, ubiquitination and degradation. Following doxorubicin treatment, SIRT6 is downregulated, which in turn activates FOXO3 translocation into the nucleus and binding to its target genes p27 and Bim to cause cell death. Overexpression of SIRT6 abolishes FOXO3 activation and cell death following doxorubicin treatment. Finally, it was demonstrated that SIRT6 regulates doxorubicin-induced cell death through FOXO3; in the absence of FOXO3, SIRT6 overexpression is not able to prevent cell death.

SIRT proteins are regulated dynamically by different stimuli. SIRT6 has long been recognized as an environmental nutrition sensor; in cases of nutrition restriction, SIRT6 is rapidly upregulated in a p53-dependent manner (40). Following LPS treatment, SIRTs are observed to be downregulated (23). While SIRT1 primarily increases degradation processes via post-translational mechanisms, SIRT7 decreases both transcription and protein stability (23). SIRT1 contains several post-translational modification sites that regulate protein stability and enzyme activity (41). In this study we have demonstrated that doxorubicin treatment results in a significant decrease in SIRT6 protein levels, which is critical for cell death. However, the mechanisms underlying SIRT6 downregulation require further investigation. It has been indicated that covalent modification of SIRT1 by oxidants/aldehydes results in a decrease in its enzymatic activity an increase in its degradation (42). There are multiple serine phosphorylation sites on SIRT1 (Ser27, Ser47, Ser659 and Ser661), which are regulated by diverse protein kinases (43–45). It has been demonstrated that JNK1 phosphorylation of SIRT1 at the aforementioned sites leads to proteasome-mediated degradation (46,47). JNK has also been identified to phosphorylate SIRT6, but it is unclear whether this causes SIRT6 degradation (48). Notably, doxorubicin treatment induces JNK activation in multiple cancer types (48,49).

FOXO3 is one of the most well-studied transcription factors and its activity is tightly regulated by post-transcriptional modification, including phosphorylation, ubiquitination, arginine methylation and acetylation (50). It is well documented that Akt-dependent phosphorylation is the major pathway that controls FOXO3 activity by promoting nuclear exclusion and degradation (51). Multiple SIRT proteins have been reported to deacetylate FOXO3 and regulate its transcriptional activity, including SIRT1, SIRT2, SIRT3, SIRT6 and SIRT7 (13,14,19,23,51). In the present study, it was demonstrated that FOXO3 is also an SIRT6 target in liver cancer cells. SIRT6 interacts with FOXO3; overexpression of SIRT6, but not the enzyme-inactivated mutant, reduces FOXO3 protein half-life and redundancy, suggesting that SIRT6 regulates FOXO3 through deacetylation. Consistent with this, it was also identified that SIRT6 is able to reduce the acetylation level of FOXO3. The mechanism by which the FOXO3 acetylation state controls FOXO3 stability is not clear, but it is reported that acetylation promotes the binding of FOXO3 to JNK1 (23). Thus, it is speculated that this may also increase FOXO3 binding to Akt, which triggers its phosphorylation and degradation. Notably, it was observed that SIRT6 overexpression increases p-FOXO3 S253 levels, which are critical for FOXO3 stability. A recent study also indicated that p38 phosphorylates FOXO3 and promotes its nuclear translocation in response to doxorubicin; it is not clear whether SIRT6 could block p38-induced FOXO3 phosphorylation.

The ability of SIRT6 and FOXO3 to regulate doxorubicin-dependent cell death raises the possibility that manipulation of this system may have therapeutic implications. Manipulating SIRT has long been demonstrated to have beneficial effects in various diseases. Resveratrol, a well-established SIRT activator, is recognized as an anti-apoptosis and anti-inflammatory compound that possesses beneficial effects in various diseases, including rheumatoid arthritis and type I diabetes (52,53). SIRT inhibitor has been demonstrated to induce cancer cell apoptosis by increasing p53 acetylation (53,54) and Myc degradation (55). The current data suggest that downregulation of SIRT6 is essential for doxorubicin-induced cancer cell death. Therefore, it is speculated that high expression of SIRT6 or failure to downregulate SIRT6 following doxorubicin treatment may contribute to TACE resistance. SIRT6 expression levels in human HCC tissues remain unclear due to conflicting reports, suggesting that SIRT6 is highly disease stage or population dependent, but it would also be interesting to investigate whether tumors with higher SIRT6 expression are also TACE resistant.

The present study demonstrated that downregulation of SIRT6 is required for doxorubicin-induced liver cancer cell death since it promotes FOXO3 nuclear localization and activation, leading to cell death. The current data also identified that SIRT6 controls FOXO3 by deacetylation, which is a novel mechanism. Furthermore, acetylation affects kinase binding to FOXO3 and whether there are apoptotic effects of FOXO3 that are independent of SIRT6 downregulation. To gain further understanding, these mechanisms should be investigated in a future study. Nonetheless, the current findings regarding the interaction between SIRT6 and FOXO3 elucidate a novel molecular mechanism by which SIRT proteins regulate cell function and point to SIRT6 as a potentially important target for liver cancer treatment.

Acknowledgements

We thank Dr Yi-Ming Tao for providing reagents for this study and his kind help in revising the manuscript.

Funding

The present study was supported in part by grants from the National Natural Science Foundation of China (grant no. 81473617), the Hunan Natural Science Foundation of China (grant no. 13JJ2032) and The Innovation Platform Open Foundation of Hunan Educational office (grant no. 16K066).

Availability of data and materials

The datasets used during the present study are available from the corresponding author upon reasonable request.

Authors' contributions

The manuscript was written through contributions of all authors. XFT conceived and designed the study. JQH, FD, XPH, WZ and XCZ performed the experiments. XFT and JQH reviewed and edited the manuscript. All authors read and approved the manuscript and agree to be accountable for all aspects of the research in ensuring that the accuracy or integrity of any part of the work are appropriately investigated and resolved.

Ethics approval and consent to participate

All experimental protocols were approved by the Institutional Review Board of the Department of Laboratory Animal Science of Hunan University of Chinese Medicine (Changsha, China).

Patient consent for publication

Not applicable.

Competing interests

The authors declare that they have no competing interests.

References

1 

Wong MC, Jiang JY, Goggins WB, Liang M, Fang Y, Fung FD, Leung C, Wang HH, Wong GL, Wong VW, et al: International incidence and mortality trends of liver cancer: A global profile. Sci Rep. 7:458462017. View Article : Google Scholar : PubMed/NCBI

2 

Altekruse SF, McGlynn KA and Reichman ME: Hepatocellular carcinoma incidence, mortality, and survival trends in the United States from 1975 to 2005. J Clin Oncol. 27:1485–1491. 2009. View Article : Google Scholar : PubMed/NCBI

3 

Hadzic N and Finegold MJ: Liver neoplasia in children. Clin Liver Dis. 15(443–462): vii–x. 2011.

4 

Horton JD, Lee S, Brown SR, Bader J and Meier DE: Survival trends in children with hepatoblastoma. Pediatr Surg Int. 25:407–412. 2009. View Article : Google Scholar : PubMed/NCBI

5 

Otte JB: Progress in the surgical treatment of malignant liver tumors in children. Cancer Treat Rev. 36:360–371. 2010. View Article : Google Scholar : PubMed/NCBI

6 

Davis GL, Dempster J, Meler JD, Orr DW, Walberg MW, Brown B, Berger BD, O'Connor JK and Goldstein RM: Hepatocellular carcinoma: Management of an increasingly common problem. Proc. 21:266–280. 2008.

7 

Dhanasekaran R, Limaye A and Cabrera R: Hepatocellular carcinoma: Current trends in worldwide epidemiology, risk factors, diagnosis, and therapeutics. Hepat Med. 4:19–37. 2012.PubMed/NCBI

8 

Cox J and Weinman S: Mechanisms of doxorubicin resistance in hepatocellular carcinoma. Hepat Oncol. 3:57–59. 2016. View Article : Google Scholar : PubMed/NCBI

9 

North BJ and Verdin E: Sirtuins: Sir2-related NAD-dependent protein deacetylases. Genome Biol. 5:2242004. View Article : Google Scholar : PubMed/NCBI

10 

Canto C, Gerhart-Hines Z, Feige JN, Lagouge M, Noriega L, Milne JC, Elliott PJ, Puigserver P and Auwerx J: AMPK regulates energy expenditure by modulating NAD+ metabolism and SIRT1 activity. Nature. 458:1056–1060. 2009. View Article : Google Scholar : PubMed/NCBI

11 

Satoh A, Brace CS, Rensing N, Cliften P, Wozniak DF, Herzog ED, Yamada KA and Imai S: Sirt1 extends life span and delays aging in mice through the regulation of Nk2 homeobox 1 in the DMH and LH. Cell Metab. 18:416–430. 2013. View Article : Google Scholar : PubMed/NCBI

12 

Wang Y, Zhu Y, Xing S, Ma P and Lin D: SIRT5 prevents cigarette smoke extract-induced apoptosis in lung epithelial cells via deacetylation of FOXO3. Cell Stress Chaperones. 20:805–810. 2015. View Article : Google Scholar : PubMed/NCBI

13 

Tseng AH, Shieh SS and Wang DL: SIRT3 deacetylates FOXO3 to protect mitochondria against oxidative damage. Free Radic Biol Med. 63:222–234. 2013. View Article : Google Scholar : PubMed/NCBI

14 

Brunet A, Sweeney LB, Sturgill JF, Chua KF, Greer PL, Lin Y, Tran H, Ross SE, Mostoslavsky R, Cohen HY, et al: Stress-dependent regulation of FOXO transcription factors by the SIRT1 deacetylase. Science. 303:2011–2015. 2004. View Article : Google Scholar : PubMed/NCBI

15 

Simic P, Zainabadi K, Bell E, Sykes DB, Saez B, Lotinun S, Baron R, Scadden D, Schipani E and Guarente L: SIRT1 regulates differentiation of mesenchymal stem cells by deacetylating β-catenin. EMBO Mol Med. 5:430–440. 2013. View Article : Google Scholar : PubMed/NCBI

16 

Jeong J, Juhn K, Lee H, Kim SH, Min BH, Lee KM, Cho MH, Park GH and Lee KH: SIRT1 promotes DNA repair activity and deacetylation of Ku70. Exp Mol Med. 39:8–13. 2007. View Article : Google Scholar : PubMed/NCBI

17 

Marquardt JU, Fischer K, Baus K, Kashyap A, Ma S, Krupp M, Linke M, Teufel A, Zechner U, Strand D, et al: Sirtuin-6-dependent genetic and epigenetic alterations are associated with poor clinical outcome in hepatocellular carcinoma patients. Hepatology. 58:1054–1064. 2013. View Article : Google Scholar : PubMed/NCBI

18 

Ponugoti B, Kim DH, Xiao Z, Smith Z, Miao J, Zang M, Wu SY, Chiang CM, Veenstra TD and Kemper JK: SIRT1 deacetylates and inhibits SREBP-1C activity in regulation of hepatic lipid metabolism. J Biol Chem. 285:33959–33970. 2010. View Article : Google Scholar : PubMed/NCBI

19 

Wang F, Nguyen M, Qin FX and Tong Q: SIRT2 deacetylates FOXO3a in response to oxidative stress and caloric restriction. Aging Cell. 6:505–514. 2007. View Article : Google Scholar : PubMed/NCBI

20 

Jin YH, Kim YJ, Kim DW, Baek KH, Kang BY, Yeo CY and Lee KY: Sirt2 interacts with 14-3-3 beta/gamma and down-regulates the activity of p53. Biochem Biophys Res Commun. 368:690–695. 2008. View Article : Google Scholar : PubMed/NCBI

21 

Rothgiesser KM, Erener S, Waibel S, Luscher B and Hottiger MO: SIRT2 regulates NF-κB dependent gene expression through deacetylation of p65 Lys310. J Cell Sci. 123:4251–4258. 2010. View Article : Google Scholar : PubMed/NCBI

22 

Vaziri H, Dessain SK, Eaton Ng E, Imai SI, Frye RA, Pandita TK, Guarente L and Weinberg RA: hSIR2SIRT1 functions as an NAD-dependent p53 deacetylase. Cell. 107:149–159. 2001. View Article : Google Scholar : PubMed/NCBI

23 

Li Z, Bridges B, Olson J and Weinman SA: The interaction between acetylation and serine-574 phosphorylation regulates the apoptotic function of FOXO3. Oncogene. 36:1887–1898. 2017. View Article : Google Scholar : PubMed/NCBI

24 

Paredes S, Villanova L and Chua KF: Molecular pathways: Emerging roles of mammalian sirtuin SIRT7 in cancer. Clin Cancer Res. 20:1741–1746. 2014. View Article : Google Scholar : PubMed/NCBI

25 

Kaidi A, Weinert BT, Choudhary C and Jackson SP: Human SIRT6 promotes DNA end resection through CtIP deacetylation. Science. 329:1348–1353. 2010. View Article : Google Scholar : PubMed/NCBI

26 

Kim HS, Xiao C, Wang RH, Lahusen T, Xu X, Vassilopoulos A, Vazquez-Ortiz G, Jeong WI, Park O, Ki SH, et al: Hepatic-specific disruption of SIRT6 in mice results in fatty liver formation due to enhanced glycolysis and triglyceride synthesis. Cell Metab. 12:224–236. 2010. View Article : Google Scholar : PubMed/NCBI

27 

Xiao C, Kim HS, Lahusen T, Wang RH, Xu X, Gavrilova O, Jou W, Gius D and Deng CX: SIRT6 deficiency results in severe hypoglycemia by enhancing both basal and insulin-stimulated glucose uptake in mice. J Biol Chem. 285:36776–36784. 2010. View Article : Google Scholar : PubMed/NCBI

28 

Zhong L, D'Urso A, Toiber D, Sebastian C, Henry RE, Vadysirisack DD, Guimaraes A, Marinelli B, Wikstrom JD, Nir T, et al: The histone deacetylase Sirt6 regulates glucose homeostasis via Hif1alpha. Cell. 140:280–293. 2010. View Article : Google Scholar : PubMed/NCBI

29 

Kugel S, Sebastian C, Fitamant J, Ross KN, Saha SK, Jain E, Gladden A, Arora KS, Kato Y, Rivera MN, et al: SIRT6 suppresses pancreatic cancer through control of Lin28b. Cell. 165:1401–1415. 2016. View Article : Google Scholar : PubMed/NCBI

30 

Ioris RM, Galie M, Ramadori G, Anderson JG, Charollais A, Konstantinidou G, Brenachot X, Aras E, Goga A, Ceglia N, et al: SIRT6 suppresses cancer stem-like capacity in tumors with PI3K activation independently of its deacetylase activity. Cell Rep. 18:1858–1868. 2017. View Article : Google Scholar : PubMed/NCBI

31 

Sebastian C, Zwaans BM, Silberman DM, Gymrek M, Goren A, Zhong L, Ram O, Truelove J, Guimaraes AR, Toiber D, et al: The histone deacetylase SIRT6 is a tumor suppressor that controls cancer metabolism. Cell. 151:1185–1199. 2012. View Article : Google Scholar : PubMed/NCBI

32 

Lee N, Ryu HG, Kwon JH, Kim DK, Kim SR, Wang HJ, Kim KT and Choi KY: SIRT6 depletion suppresses tumor growth by promoting cellular senescence induced by DNA damage in HCC. PLoS One. 11:e01658352016. View Article : Google Scholar : PubMed/NCBI

33 

Ran LK, Chen Y, Zhang ZZ, Tao NN, Ren JH, Zhou L, Tang H, Chen X, Chen K, Li WY, et al: SIRT6 overexpression potentiates apoptosis evasion in hepatocellular carcinoma via BCL2-associated X protein-dependent apoptotic pathway. Clin Cancer Res. 22:3372–3382. 2016. View Article : Google Scholar : PubMed/NCBI

34 

Li Z, Zhao J, Tikkhanovich I, Kuravi S, Helzberd J, Dorko K, Roberts B, Kumer S and Weinman SA: Serine 574 phosphorylation alters transcriptional programming of FOXO3 by selectively enhancing apoptotic gene expression. Cell Death Differ. 23:583–595. 2016. View Article : Google Scholar : PubMed/NCBI

35 

Zhang P, Tu B, Wang H, Cao Z, Tang M, Zhang C, Gu B, Li Z, Wang L, Yang Y, et al: Tumor suppressor p53 cooperates with SIRT6 to regulate gluconeogenesis by promoting foxO1 nuclear exclusion. Proc Natl Acad Sci U S A. 111:10684–10689. 2014. View Article : Google Scholar : PubMed/NCBI

36 

Tao R, Xiong X, DePinho RA, Deng CX and Dong XC: FoxO3 transcription factor and Sirt6 deacetylase regulate low density lipoprotein (LDL)-cholesterol homeostasis via control of the proprotein convertase subtilisin/kexin type 9 (Pcsk9) gene expression. J Biol Chem. 288:29252–29259. 2013. View Article : Google Scholar : PubMed/NCBI

37 

Song MY, Wang J, Ka SO, Bae EJ and Park BH: Insulin secretion impairment in Sirt6 knockout pancreatic beta cells is mediated by suppression of the FoxO1-Pdx1-Glut2 pathway. Sci Rep. 6:303212016. View Article : Google Scholar : PubMed/NCBI

38 

Wang F, Chan CH, Chen K, Guan X, Lin HK and Tong Q: Deacetylation of FOXO3 by SIRT1 or SIRT2 leads to Skp2-mediated FOXO3 ubiquitination and degradation. Oncogene. 31:1546–1557. 2012. View Article : Google Scholar : PubMed/NCBI

39 

Dobson M, Ramakrishnan G, Ma S, Kaplun L, Balan V, Fridman R and Tzivion G: Bimodal regulation of FoxO3 by AKT and 14-3-3. Biochim Biophys Acta. 1813:1453–1464. 2011. View Article : Google Scholar : PubMed/NCBI

40 

Kanfi Y, Shalman R, Peshti V, Pilosof SN, Gozlan YM, Pearson KJ, Lerrer B, Moazed D, Marine JC, de Cabo R, et al: Regulation of SIRT6 protein levels by nutrient availability. FEBS Lett. 582:543–548. 2008. View Article : Google Scholar : PubMed/NCBI

41 

Flick F and Luscher B: Regulation of sirtuin function by posttranslational modifications. Front Pharmacol. 3:292012. View Article : Google Scholar : PubMed/NCBI

42 

Caito S, Rajendrasozhan S, Cook S, Chung S, Yao H, Friedman AE, Brookes PS and Rahman I: SIRT1 is a redox-sensitive deacetylase that is post-translationally modified by oxidants and carbonyl stress. FASEB J. 24:3145–3159. 2010. View Article : Google Scholar : PubMed/NCBI

43 

Sasaki T, Maier B, Koclega KD, Chruszcz M, Gluba W, Stukenberg PT, Minor W and Scrable H: Phosphorylation regulates SIRT1 function. PLoS One. 3:e40202008. View Article : Google Scholar : PubMed/NCBI

44 

Zschoernig B and Mahlknecht U: Carboxy-terminal phosphorylation of SIRT1 by protein kinase CK2. Biochem Biophys Res Commun. 381:372–377. 2009. View Article : Google Scholar : PubMed/NCBI

45 

Olsen JV, Blagoev B, Gnad F, Macek B, Kumar C, Mortensen P and Mann M: Global, in vivo, and site-specific phosphorylation dynamics in signaling networks. Cell. 127:635–648. 2006. View Article : Google Scholar : PubMed/NCBI

46 

Nasrin N, Kaushik VK, Fortier E, Wall D, Pearson KJ, de Cabo R and Bordone L: JNK1 phosphorylates SIRT1 and promotes its enzymatic activity. PLoS One. 4:e84142009. View Article : Google Scholar : PubMed/NCBI

47 

Gao Z, Zhang J, Kheterpal I, Kennedy N, Davis RJ and Ye J: Sirtuin 1 (SIRT1) protein degradation in response to persistent c-Jun N-terminal kinase 1 (JNK1) activation contributes to hepatic steatosis in obesity. J Biol Chem. 286:22227–22234. 2011. View Article : Google Scholar : PubMed/NCBI

48 

Van Meter M, Simon M, Tombline G, May A, Morello TD, Hubbard BP, Bredbenner K, Park R, Sinclair DA, Bohr VA, et al: JNK phosphorylates SIRT6 to stimulate DNA double-strand break repair in response to oxidative stress by recruiting PARP1 to DNA breaks. Cell Rep. 16:2641–2650. 2016. View Article : Google Scholar : PubMed/NCBI

49 

Kim J and Freeman MR: JNK/SAPK mediates doxorubicin-induced differentiation and apoptosis in MCF-7 breast cancer cells. Breast Cancer Res Treat. 79:321–328. 2003. View Article : Google Scholar : PubMed/NCBI

50 

Calnan DR and Brunet A: The foxo code. Oncogene. 27:2276–2288. 2008. View Article : Google Scholar : PubMed/NCBI

51 

Khongkow M, Olmos Y, Gong C, Gomes AR, Monteiro LJ, Yagüe E, Cavaco TB, Khongkow P, Man EP, Laohasinnarong S, et al: SIRT6 modulates paclitaxel and epirubicin resistance and survival in breast cancer. Carcinogenesis. 34:1476–1486. 2013. View Article : Google Scholar : PubMed/NCBI

52 

Elmali N, Baysal O, Harma A, Esenkaya I and Mizrak B: Effects of resveratrol in inflammatory arthritis. Inflammation. 30:1–6. 2007. View Article : Google Scholar : PubMed/NCBI

53 

Lee SM, Yang H, Tartar DM, Gao B, Luo X, Ye SQ, Zaghouani H and Fang D: Prevention and treatment of diabetes with resveratrol in a non-obese mouse model of type 1 diabetes. Diabetologia. 54:1136–1146. 2011. View Article : Google Scholar : PubMed/NCBI

54 

Peck B, Chen CY, Ho KK, Di Fruscia P, Myatt SS, Coombes RC, Fuchter MJ, Hsiao CD and Lam EW: SIRT inhibitors induce cell death and p53 acetylation through targeting both SIRT1 and SIRT2. Mol Cancer Ther. 9:844–855. 2010. View Article : Google Scholar : PubMed/NCBI

55 

Jing H, Hu J, He B, Negrón Abril YL, Stupinski J, Weiser K, Carbonaro M, Chiang YL, Southard T, Giannakakou P, et al: A SIRT2-selective inhibitor promotes c-Myc oncoprotein degradation and exhibits broad anticancer activity. Cancer Cell. 29:297–310. 2016. View Article : Google Scholar : PubMed/NCBI

Related Articles

  • Abstract
  • View
  • Download
  • Twitter
Copy and paste a formatted citation
Spandidos Publications style
Hu JQ, Deng F, Hu XP, Zhang W, Zeng XC and Tian XF: Histone deacetylase SIRT6 regulates chemosensitivity in liver cancer cells via modulation of FOXO3 activity. Oncol Rep 40: 3635-3644, 2018.
APA
Hu, J., Deng, F., Hu, X., Zhang, W., Zeng, X., & Tian, X. (2018). Histone deacetylase SIRT6 regulates chemosensitivity in liver cancer cells via modulation of FOXO3 activity. Oncology Reports, 40, 3635-3644. https://doi.org/10.3892/or.2018.6770
MLA
Hu, J., Deng, F., Hu, X., Zhang, W., Zeng, X., Tian, X."Histone deacetylase SIRT6 regulates chemosensitivity in liver cancer cells via modulation of FOXO3 activity". Oncology Reports 40.6 (2018): 3635-3644.
Chicago
Hu, J., Deng, F., Hu, X., Zhang, W., Zeng, X., Tian, X."Histone deacetylase SIRT6 regulates chemosensitivity in liver cancer cells via modulation of FOXO3 activity". Oncology Reports 40, no. 6 (2018): 3635-3644. https://doi.org/10.3892/or.2018.6770
Copy and paste a formatted citation
x
Spandidos Publications style
Hu JQ, Deng F, Hu XP, Zhang W, Zeng XC and Tian XF: Histone deacetylase SIRT6 regulates chemosensitivity in liver cancer cells via modulation of FOXO3 activity. Oncol Rep 40: 3635-3644, 2018.
APA
Hu, J., Deng, F., Hu, X., Zhang, W., Zeng, X., & Tian, X. (2018). Histone deacetylase SIRT6 regulates chemosensitivity in liver cancer cells via modulation of FOXO3 activity. Oncology Reports, 40, 3635-3644. https://doi.org/10.3892/or.2018.6770
MLA
Hu, J., Deng, F., Hu, X., Zhang, W., Zeng, X., Tian, X."Histone deacetylase SIRT6 regulates chemosensitivity in liver cancer cells via modulation of FOXO3 activity". Oncology Reports 40.6 (2018): 3635-3644.
Chicago
Hu, J., Deng, F., Hu, X., Zhang, W., Zeng, X., Tian, X."Histone deacetylase SIRT6 regulates chemosensitivity in liver cancer cells via modulation of FOXO3 activity". Oncology Reports 40, no. 6 (2018): 3635-3644. https://doi.org/10.3892/or.2018.6770
Follow us
  • Twitter
  • LinkedIn
  • Facebook
About
  • Spandidos Publications
  • Careers
  • Cookie Policy
  • Privacy Policy
How can we help?
  • Help
  • Live Chat
  • Contact
  • Email to our Support Team