Spandidos Publications Logo
  • About
    • About Spandidos
    • Aims and Scopes
    • Abstracting and Indexing
    • Editorial Policies
    • Reprints and Permissions
    • Job Opportunities
    • Terms and Conditions
    • Contact
  • Journals
    • All Journals
    • Oncology Letters
      • Oncology Letters
      • Information for Authors
      • Editorial Policies
      • Editorial Board
      • Aims and Scope
      • Abstracting and Indexing
      • Bibliographic Information
      • Archive
    • International Journal of Oncology
      • International Journal of Oncology
      • Information for Authors
      • Editorial Policies
      • Editorial Board
      • Aims and Scope
      • Abstracting and Indexing
      • Bibliographic Information
      • Archive
    • Molecular and Clinical Oncology
      • Molecular and Clinical Oncology
      • Information for Authors
      • Editorial Policies
      • Editorial Board
      • Aims and Scope
      • Abstracting and Indexing
      • Bibliographic Information
      • Archive
    • Experimental and Therapeutic Medicine
      • Experimental and Therapeutic Medicine
      • Information for Authors
      • Editorial Policies
      • Editorial Board
      • Aims and Scope
      • Abstracting and Indexing
      • Bibliographic Information
      • Archive
    • International Journal of Molecular Medicine
      • International Journal of Molecular Medicine
      • Information for Authors
      • Editorial Policies
      • Editorial Board
      • Aims and Scope
      • Abstracting and Indexing
      • Bibliographic Information
      • Archive
    • Biomedical Reports
      • Biomedical Reports
      • Information for Authors
      • Editorial Policies
      • Editorial Board
      • Aims and Scope
      • Abstracting and Indexing
      • Bibliographic Information
      • Archive
    • Oncology Reports
      • Oncology Reports
      • Information for Authors
      • Editorial Policies
      • Editorial Board
      • Aims and Scope
      • Abstracting and Indexing
      • Bibliographic Information
      • Archive
    • Molecular Medicine Reports
      • Molecular Medicine Reports
      • Information for Authors
      • Editorial Policies
      • Editorial Board
      • Aims and Scope
      • Abstracting and Indexing
      • Bibliographic Information
      • Archive
    • World Academy of Sciences Journal
      • World Academy of Sciences Journal
      • Information for Authors
      • Editorial Policies
      • Editorial Board
      • Aims and Scope
      • Abstracting and Indexing
      • Bibliographic Information
      • Archive
    • International Journal of Functional Nutrition
      • International Journal of Functional Nutrition
      • Information for Authors
      • Editorial Policies
      • Editorial Board
      • Aims and Scope
      • Abstracting and Indexing
      • Bibliographic Information
      • Archive
    • International Journal of Epigenetics
      • International Journal of Epigenetics
      • Information for Authors
      • Editorial Policies
      • Editorial Board
      • Aims and Scope
      • Abstracting and Indexing
      • Bibliographic Information
      • Archive
    • Medicine International
      • Medicine International
      • Information for Authors
      • Editorial Policies
      • Editorial Board
      • Aims and Scope
      • Abstracting and Indexing
      • Bibliographic Information
      • Archive
  • Articles
  • Information
    • Information for Authors
    • Information for Reviewers
    • Information for Librarians
    • Information for Advertisers
    • Conferences
  • Language Editing
Spandidos Publications Logo
  • About
    • About Spandidos
    • Aims and Scopes
    • Abstracting and Indexing
    • Editorial Policies
    • Reprints and Permissions
    • Job Opportunities
    • Terms and Conditions
    • Contact
  • Journals
    • All Journals
    • Biomedical Reports
      • Information for Authors
      • Editorial Policies
      • Editorial Board
      • Aims and Scope
      • Abstracting and Indexing
      • Bibliographic Information
      • Archive
    • Experimental and Therapeutic Medicine
      • Information for Authors
      • Editorial Policies
      • Editorial Board
      • Aims and Scope
      • Abstracting and Indexing
      • Bibliographic Information
      • Archive
    • International Journal of Epigenetics
      • Information for Authors
      • Editorial Policies
      • Editorial Board
      • Aims and Scope
      • Abstracting and Indexing
      • Bibliographic Information
      • Archive
    • International Journal of Functional Nutrition
      • Information for Authors
      • Editorial Policies
      • Editorial Board
      • Aims and Scope
      • Abstracting and Indexing
      • Bibliographic Information
      • Archive
    • International Journal of Molecular Medicine
      • Information for Authors
      • Editorial Policies
      • Editorial Board
      • Aims and Scope
      • Abstracting and Indexing
      • Bibliographic Information
      • Archive
    • International Journal of Oncology
      • Information for Authors
      • Editorial Policies
      • Editorial Board
      • Aims and Scope
      • Abstracting and Indexing
      • Bibliographic Information
      • Archive
    • Medicine International
      • Information for Authors
      • Editorial Policies
      • Editorial Board
      • Aims and Scope
      • Abstracting and Indexing
      • Bibliographic Information
      • Archive
    • Molecular and Clinical Oncology
      • Information for Authors
      • Editorial Policies
      • Editorial Board
      • Aims and Scope
      • Abstracting and Indexing
      • Bibliographic Information
      • Archive
    • Molecular Medicine Reports
      • Information for Authors
      • Editorial Policies
      • Editorial Board
      • Aims and Scope
      • Abstracting and Indexing
      • Bibliographic Information
      • Archive
    • Oncology Letters
      • Information for Authors
      • Editorial Policies
      • Editorial Board
      • Aims and Scope
      • Abstracting and Indexing
      • Bibliographic Information
      • Archive
    • Oncology Reports
      • Information for Authors
      • Editorial Policies
      • Editorial Board
      • Aims and Scope
      • Abstracting and Indexing
      • Bibliographic Information
      • Archive
    • World Academy of Sciences Journal
      • Information for Authors
      • Editorial Policies
      • Editorial Board
      • Aims and Scope
      • Abstracting and Indexing
      • Bibliographic Information
      • Archive
  • Articles
  • Information
    • For Authors
    • For Reviewers
    • For Librarians
    • For Advertisers
    • Conferences
  • Language Editing
Login Register Submit
  • This site uses cookies
  • You can change your cookie settings at any time by following the instructions in our Cookie Policy. To find out more, you may read our Privacy Policy.

    I agree
Search articles by DOI, keyword, author or affiliation
Search
Advanced Search
presentation
Oncology Reports
Join Editorial Board Propose a Special Issue
Print ISSN: 1021-335X Online ISSN: 1791-2431
Journal Cover
April-2019 Volume 41 Issue 4

Full Size Image

Sign up for eToc alerts
Recommend to Library

Journals

International Journal of Molecular Medicine

International Journal of Molecular Medicine

International Journal of Molecular Medicine is an international journal devoted to molecular mechanisms of human disease.

International Journal of Oncology

International Journal of Oncology

International Journal of Oncology is an international journal devoted to oncology research and cancer treatment.

Molecular Medicine Reports

Molecular Medicine Reports

Covers molecular medicine topics such as pharmacology, pathology, genetics, neuroscience, infectious diseases, molecular cardiology, and molecular surgery.

Oncology Reports

Oncology Reports

Oncology Reports is an international journal devoted to fundamental and applied research in Oncology.

Experimental and Therapeutic Medicine

Experimental and Therapeutic Medicine

Experimental and Therapeutic Medicine is an international journal devoted to laboratory and clinical medicine.

Oncology Letters

Oncology Letters

Oncology Letters is an international journal devoted to Experimental and Clinical Oncology.

Biomedical Reports

Biomedical Reports

Explores a wide range of biological and medical fields, including pharmacology, genetics, microbiology, neuroscience, and molecular cardiology.

Molecular and Clinical Oncology

Molecular and Clinical Oncology

International journal addressing all aspects of oncology research, from tumorigenesis and oncogenes to chemotherapy and metastasis.

World Academy of Sciences Journal

World Academy of Sciences Journal

Multidisciplinary open-access journal spanning biochemistry, genetics, neuroscience, environmental health, and synthetic biology.

International Journal of Functional Nutrition

International Journal of Functional Nutrition

Open-access journal combining biochemistry, pharmacology, immunology, and genetics to advance health through functional nutrition.

International Journal of Epigenetics

International Journal of Epigenetics

Publishes open-access research on using epigenetics to advance understanding and treatment of human disease.

Medicine International

Medicine International

An International Open Access Journal Devoted to General Medicine.

Journal Cover
April-2019 Volume 41 Issue 4

Full Size Image

Sign up for eToc alerts
Recommend to Library

  • Article
  • Citations
    • Cite This Article
    • Download Citation
    • Create Citation Alert
    • Remove Citation Alert
    • Cited By
  • Similar Articles
    • Related Articles (in Spandidos Publications)
    • Similar Articles (Google Scholar)
    • Similar Articles (PubMed)
  • Download PDF
  • Download XML
  • View XML
Article

CADM2 inhibits human glioma proliferation, migration and invasion

  • Authors:
    • Nan Liu
    • Chen Yang
    • Wansheng Bai
    • Zhen Wang
    • Xin Wang
    • Mark Johnson
    • Wenshi Wang
    • Pengxing Zhang
    • Hongwei Yang
    • Hui Liu
    • Yingduan Cheng
    • Yanyang Tu
  • View Affiliations / Copyright

    Affiliations: Department of Experimental Surgery, Tangdu Hospital, Fourth Military Medical University, Xi'an, Shaanxi 710038, P.R. China, Postdoctoral Research Station of Neurosurgery, Wuhan General Hospital of Guangzhou Command, The People's Liberation Army, Wuhan, Hubei 430064, P.R. China, Department of Neurosurgery, 323rd Hospital of The People's Liberation Army, Xi'an, Shaanxi 710054, P.R. China, Department of Neurosurgery, Brigham and Women's Hospital, Harvard Medical School, Boston, MA 02115, USA, Department of Neurosurgery, University of Massachusetts Medical School, Worcester, MA 01605, USA, HemaCare, Van Nuys, CA 91406, USA
  • Pages: 2273-2280
    |
    Published online on: February 13, 2019
       https://doi.org/10.3892/or.2019.7010
  • Expand metrics +
Metrics: Total Views: 0 (Spandidos Publications: | PMC Statistics: )
Metrics: Total PDF Downloads: 0 (Spandidos Publications: | PMC Statistics: )
Cited By (CrossRef): 0 citations Loading Articles...

This article is mentioned in:



Abstract

Malignant glioma is one of the most common malignant tumors in the brain parenchyma with a poor prognosis. Cell adhesion molecules (CADMs) immunoglobulin super family is involved in the maintenance of cell adhesion, polarity and tumor suppression. However, the role and mechanisms of CADM2 in human glioma have yet to be elucidated. Therefore, the present study evaluated the expression level of CADM2 and demonstrated that CADM2 was markedly downregulated in human glioma tissues compared with normal brain tissue and glioma cell lines, and the CADM2 expression level was significantly decreased in high‑grade glioma tissues. Overexpression of CADM2 inhibited the proliferation of glioma cell proliferation in vitro and in vivo. CADM2 also inhibited the migration and invasion of U87 and U251 cells. Furthermore, overexpression of CADM2 induced a significant decrease in the expression of G1/S transition key regulators, cyclin D1, cyclin E, cyclin‑dependent kinase (CDK)2 and CDK4. Additionally, CADM2 expression was associated with alterations in epithelial‑mesenchymal transition (EMT) markers, including E‑cadherin and β‑catenin. Taken together, the results of the present study demonstrated that CADM2 inhibits glioma tumorigenesis by regulating the cell cycle and the EMT process, suggesting that CADM2 may be a novel potential therapeutic target in human glioma.

Introduction

Glioma is one of the most common primary malignant tumors in the central nervous system (CNS), which accounted for ~40% of all intracranial tumors (1). According to the world health organization (WHO), gliomas can be divided into four grades (I, II, III and IV) (2). Glioblastoma (GBM), the highest grade (grade IV) of glioma tumor, is the most malignant form of astrocytoma. Although there have been great advances in treatment options, including surgery, radiotherapy and chemotherapy, in recent decades, the prognosis of GBM remains very poor. At present, the 5-year survival rate of patients with GBM is only 9.8% (3–5). In order to improve the prognosis of patients with GBM, it is urgent to identify novel therapeutic targets.

Cell adhesion molecules (CADM) consists of a protein family, which has been reported to maintain cell polarity. The majority of the CADMs belong to the immunoglobulin superfamily, and recent research has suggested that CADM also acts as a tumor suppressor (6–9). CADM2 is a member of the CADM family, and previous studies have demonstrated that CADM2 inhibits human renal clear cell carcinoma by promoting DNA promoter methylation and/or loss of heterozygosity. Loss of CADM2 causes higher tumor pathological stages (6). In addition, CADM2 has been observed to be downregulated in prostate (10) and ovarian cancer (11), and lymphoma and melanoma (12,13). However, to the best of our knowledge, the present study was the first to have reported the role of CADM2 in human glioma. In the present study, the expression level of CADM2 in human glioma was analyzed by bioinformatics (Oncomine database) and tissue microarrays. The results demonstrated that CADM2 was markedly downregulated in human glioma tissues. The expression level of CADM2 was decreased, while glioma pathological grades were increased. CADM2 inhibited GBM cell proliferation, migration and invasion in vitro and in vivo. Furthermore, CADM2 regulated the glioma cell G1/S transition and affected glioma cell epithelial-mesenchymal transition (EMT). Taken together, the results of the present study implicated CADM2 as a novel tumor suppressor candidate in human glioma, and provided a novel molecular target for the treatment of human glioma.

Materials and methods

Tissues

Human glioma tissues were obtained from the surgical branch of Tangdu Hospital, Fourth Military Medical University, China. Normal brain tissues, which were preserved in liquid nitrogen, were obtained from the patients who had undergone partial brain resection. The tissue samples were obtained with the written informed consent of the patients, and the process was approved by the Ethics Committee of Tangdu Hospital Institutional Review Board.

Cell lines and lentiviral transfection

The established U251 and U87MG cell lines used in the present study were purchased from the Cell Bank of Chinese Academy of Sciences (14). The authenticity of the cancer cell lines was tested by short tandem repeat (STR) profiling. The STR result demonstrated that the U87 cell line used in the present study matched the U87MG cell from ATCC. However, the U87MG cell line from ATCC may not be the original GBM cell line from the University of Uppsala established in 1968. It has been reported that the U87MG cell line from ATCC is of CNS origin and is likely to be derived from another patient with glioma, although its source is unknown (15). Therefore, the aforementioned misidentifications of U87MG-ATCC did not affect the outcomes of the present study. All the cell lines were cultured in 10% fetal bovine serum (FBS) Dulbecco's modified Eagle's medium (DMEM; both Gibco; Thermo Fisher Scientific, Inc., Waltham, MA, USA). The CADM2 coding sequence (CDS) was sub-cloned into a pCDH1-overexpression vector using the restriction sites of Bamh1 and Xho1. U251 and U87 cells were transfected with CADM2-overexpression lentivirus, and stable CADM2-overexpression cell lines were established by puromycin screening at 2 µg/ml.

Reverse transcription-quantitative polymerase chain reaction (RT-qPCR)

Total RNA was extracted using TRIzol reagent (Thermo Fisher Scientific, Inc.), according to the manufacturer's protocol. Reverse transcription was performed using a Takara reverse transcription kit (Takara Bio, Inc., Otsu, Japan). The sequences of the primers used were as follows: CADM2 forward, 5′-CCTCAATGCCACCCCTCAG-3′ and reverse, 5′-TTCTCCGCCATCCTTTGTCC-3′; and β-actin forward, 5′-TCCCTGGAGAAGAGCTACG-3′ and reverse, 5′-GTAGTTTCGTGGATGCCACA-3′. The reverse transcription process was as follows: 37°C for 1 h and 85°C for 15 sec. PCR conditions were 95°C for 5 min, followed by 40 cycles at 95°C for 20 sec, 60°C for 30 sec, 72°C for 60 sec. Gene expression in each sample was normalized to relative to that of β-actin mRNA. qPCR was performed using SYBRGreen (Takara Bio, Inc.) with the ABI PRISM 7700 Sequence Detection system (Applied Biosystems; Thermo Fisher Scientific, Inc.). The expression was normalized to human β-Actin expression using the 2−ΔΔCq method (16).

Western blot assay

Radioimmunoprecipitation assay (RIPA) lysis buffer was used to lyse glioma tissues and different glioma cell lines, and complete protease inhibitor cocktail (Beyotime Institute of Biotechnology, Haimen, China) was supplemented with RIPA lysis buffer prior to lysis. Bicinchoninic acid protein assay kit (Beyotime Institute of Biotechnology) was used to detect protein concentration. A total of 30 µg protein samples were loaded onto the gel and separated by 12% SDS-PAGE gel. Protein was subsequently transferred to polyvinylidene difluoride membranes. Following blocking with 5% skimmed milk for 1 h at room temperature, the membranes were incubated with the following primary antibodies at 4°C overnight: CADM2 (dilution, 1:4,000; cat. no. ab64873; Abcam, Cambridge, UK), β-actin (dilution, 1:4,000; cat. no. M20011; Abmart Co., Ltd., Shanghai, China), CDK2 [dilution, 1:2,000; cat. no. 2546; Cell Signaling Technology (CST)], CDK4 (dilution, 1:2,000; cat. no. 12790; CST), E-cadherin (dilution, 1:2,000; cat. no. 14472; CST), β-catenin (dilution, 1:2,000; cat. no. 8480; CST), cyclin D1 (dilution, 1:1,000; cat. no. sc-70899; Santa Cruz Biotechnology, Inc., Dallas, TX, USA) and cyclin E (dilution, 1:1,000; cat. no. sc-377100; Santa Cruz Biotechnology, Inc.). On the second day, the membranes were incubated with horseradish peroxidase (HRP)-conjugated secondary antibodies (goat anti-mouse IgG, cat. no. ab97023 or goat anti-rabbit IgG, cat. no. ab6721; dilution, 1:1,000) at room temperature for 2 h. Next, the membranes were exposed using a Millipore enhanced chemiluminescence kit.

MTT assay

The proliferation rates of different U87 and U251 cells (Blank, vector and CADM2 groups) were detected using an MTT assay. A total of 1×104 cells/well were suspended in 200 µl culture DMEM supplemented with 10% FBS and seeded in 96-well plates. Every 24 h after cell seeding, the culture medium of the 96-well plate was replaced with DMEM, and then incubated at 37°C for 4 h. Next, DMEM was replaced with isopyknic dimethyl sulfoxide. Following 5 shocks, each of 1 sec duration, the absorbance at 490 nm was detected by SpectraMax 190 (Molecular Devices, LLC, Sunnyvale, CA, USA) to measure the optical density (OD) value.

Wound-healing assay

Wound-healing assay was performed in 6-well culture plates. In brief, 5×105 cells were suspended in medium containing 10% FBS, and were then seeded into 6-well plates until monolayer cells were nearly confluent. A 200-µl sterile pipette tip was used to equably wound the monolayer cells, and the cells were washed with PBS twice to remove the floating cells. Following incubation in DMEM supplemented with 1% FBS for 24 h, images of the wounded monolayers of blank, vector and CADM2 glioma cell groups were captured under a phase-contrast microscope (magnification, ×20; Olympus Corporation, Tokyo, Japan).

Transwell invasion assay

QCM 24-Well Cell Invasion assay kit (EMD Millipore, Billerica, MA, USA) was used for the Transwell invasion assay processed by a Transwell filter coated with Matrigel. Cells were seeded onto the top side of the Transwell filter on the top chamber. DMEM supplemented with 10% FBS was added to the bottom chamber. Cells (0.5×105) were suspended in 250 µl serum-free DMEM. After 72 h incubation, the residual cells were removed from the top chamber with a cotton swab, and the invaded cells were dislodged from the lower membrane surface using detachment solution. The detachment cells were stained with Hoechst 33342 at 37°C for 30 min, and then images of the detached cells were directly captured and the number of cells was counted under a fluorescence microscope (magnification, ×20). Cells were counted in at least 5 randomly selected fields of view for each group. The number of invaded cells per field was calculated and data are presented as the mean ± standard error of the mean.

Animal studies

The stably transfected negative control (NC) and CADM2 lentivirus U87 cells (2×106 of each) were suspended in PBS and then implanted subcutaneously into 10 male Balb/c nude mice aged 4 weeks. The mice were purchased from Vital River Laboratories Co., Ltd. (Beijing, China). The length (a) and width (b) of NC and CADM2 mice tumors were monitored every 2 days. After 3 days of experiments, the nude mice were sacrificed and the weights of the animals ranged between 24.3 and 25.8 g. Tumor volume (V) was calculated using the formula V = ab2/2. Animal experiments in the present study had been approved by the Ethics Committee of Tangdu Hospital Institutional Review Board.

Statistical analysis

Data are presented as the mean ± standard deviation of at least three independent experiments. Significance between groups was analyzed by one-way analysis of variance, followed by a Newman-Keuls comparison test using GraphPad Prism version 5.03 (GraphPad Software, Inc., La Jolla, CA, USA). *P<0.05, **P<0.01 and ***P<0.001 were considered to indicate statistically significant differences.

Results

CADM2 expression is downregulated in human glioma and predicts a poor prognosis in patients with glioma

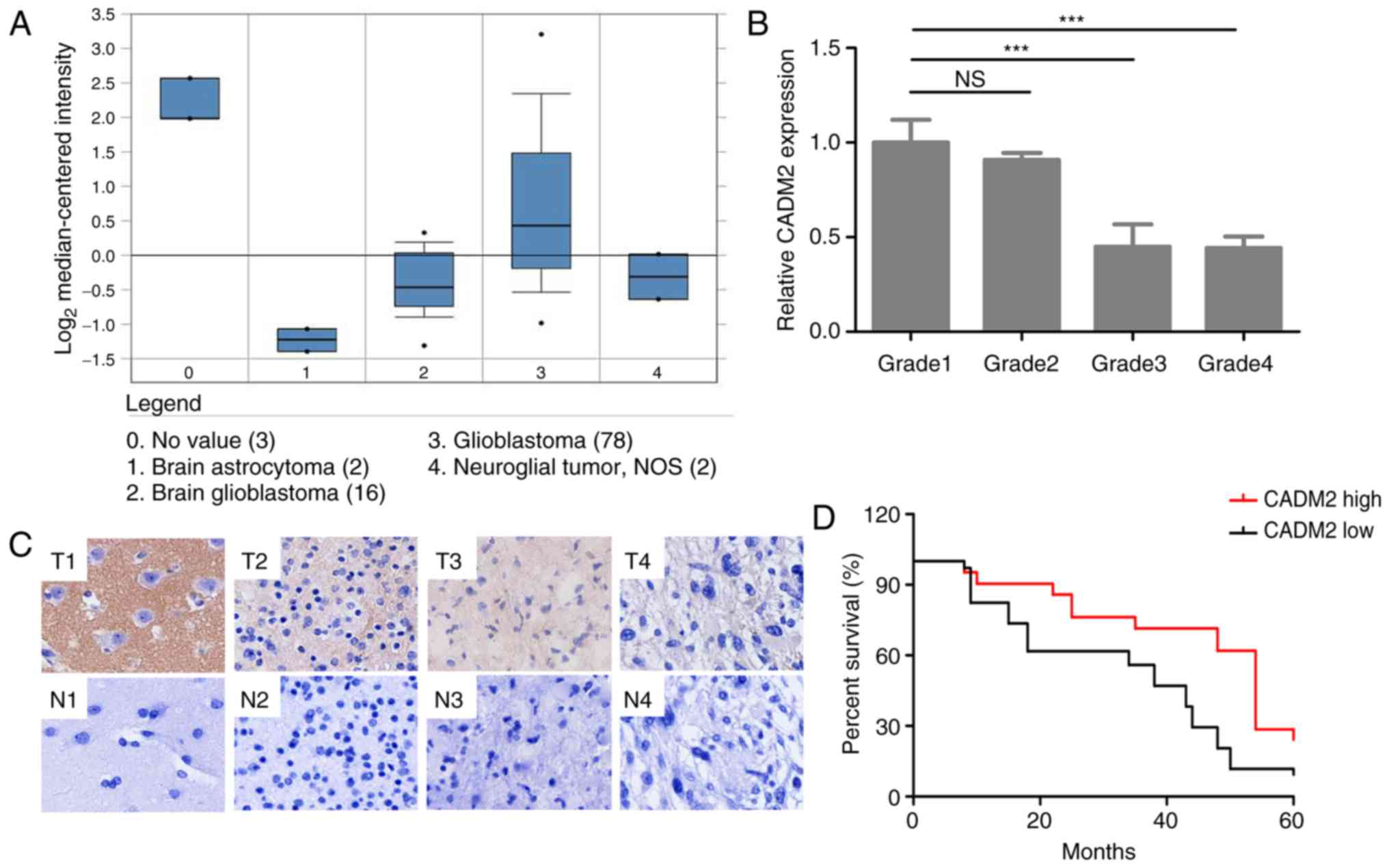
To investigate the candidate role of CADM2 in human glioma, the data of CADM2 in the Oncomine database was initially referred to. It was demonstrated that the mRNA expression level of CADM2 was markedly decreased in tumor tissues (98 samples) compared with normal brain tissues (3 samples; Fig. 1A). Tissue microarrays were performed on 60 glioma tissues (grade I, II, III and IV), 10 cancer adjacent non-cancerous brain tissues and 10 normal brain tissues to compare the protein expression level of CADM2 in normal tissues and different grades of the malignancy (Fig. 1A). Tissue microarray results demonstrated that CADM2 expression was much lower in higher grade tissues, particularly grade II, III and IV glioma samples, than in the grade I samples (Fig. 1B). The CADM2 expression levels in different grades of glioma tissues and normal tissues were studied by immunohistochemistry. Representative images of these tissues are presented in Fig. 1C. Next, survival analysis was performed to study the association between CADM2 expression and survival times in patients with glioma. The Kaplan-Meier survival curves presented in Fig. 1D revealed that glioma patients with high CADM2 expression had a longer overall survival time than those with low CADM2 expression (P<0.05). Western blot analysis also verified the lower expression level of CADM2 in 4 GBM tissues, compared with the 4 corresponding adjacent non-cancerous brain tissues (Fig. 2A and B). The results also demonstrated that CADM2 exhibited a much lower expression in glioma tumor tissues. In addition, CADM2 protein expression in the U87 and U251 cells was almost undetectable, while in normal brain cells it was particularly high (Fig. 2C), and the mRNA expression level of CADM2 in the GBM U87 and U251 cell lines was ~60% lower than in the normal brain (Fig. 2D). Taken together, these data indicated that the low expression level of CADM2 at the mRNA and protein expression levels was observed in human glioma.

Figure 1.

Bioinformatics analysis of CADM2 expression in human glioma. (A) CADM2 expression in the Oncomine database. (B) Tissue microarray analysis of CADM2 expression in human tissues. (C) Representative images of tissue microarray glioma tissue immunohistochemical staining (T1, T2, T3 and T4 represent no. 79, no. 20, no. 23 and no. 41 of the microarray tissues, which are normal brain, and grade II, grade III and grade IV glioma tissues, respectively. N1, N2, N3 and N4 represent the corresponding adjacent normal tissues). (D) Kaplan-Meier survival curves of patients with glioma based on the protein expression levels of CADM2. *P<0.05 and ***P<0.001. CADM2, cell adhesion molecule 2; ns, not significant; T, tumor; N, non-tumor.

Figure 2.

CADM2 is downregulated in human glioma tissues and cells. (A) Western blot analysis detected CADM2 expression in glioma tissues and adjacent normal tissues. (B) Quantitative analysis of CADM2 expression in glioma brain and GBM cell lines. (C) Western blot analysis detected CADM2 expression in glioma brain and GBM cell lines. (D) Reverse transcription-quantitative polymerase chain reaction detected CADM2 expression in glioma brain and GBM cell lines. ***P<0.001, unpaired two-tailed Student's t-test. CADM2, cell adhesion molecule 2; GBM, glioblastoma; MW, molecular weight.

Downregulation of CADM2 is associated with aggressive tumor progression of human gliomas

To verify the association between CADM2 expression and GBM development, all 98 patients were stratified into CADM2-low and CADM2-high groups using the median value of CADM2 expression. Of the 98 patients with gliomas, 80 (81.63%) belonged to the CADM2-low and 18 (18.37%) to the CADM2-high groups, respectively. As demonstrated in Table I, low CADM2 expression occurred more frequently in glioma patients with advanced WHO grade (II–IV). However, no statistically significant differences were observed between CADM2 expression and other demographic characteristics, including patient age and sex (P>0.05; Table I).

Table I.

Associations between CADM2 protein expression and various clinicopathological characteristics of patients with glioma.

Table I.

Associations between CADM2 protein expression and various clinicopathological characteristics of patients with glioma.

Clinicopathological featureNo. casesLow CADM2 expression, n (%)High CADM2 expression, n (%)P-value
WHO grade <0.001
  IV3836 (94.74)2 (5.26)
  III2926 (89.66)3 (10.34)
  II1714 (82.35)3 (17.65)
  I144 (28.57)10 (71.43)
Age, years 0.352
  <554439 (88.64)5 (11.36)
  ≥555447 (87.04)7 (12.96)
Sex 0.438
  Male5549 (89.09)6 (10.91)
  Female4338 (88.37)5 (11.63)
KPS score 0.025
  <804538 (84.44)7 (5.56)
  ≥805345 (84.91)8 (5.09)

[i] WHO, World Health Organization; KPS, Karnofsky Performance Status.

CADM2 inhibits glioma cell proliferation in vitro and in vivo

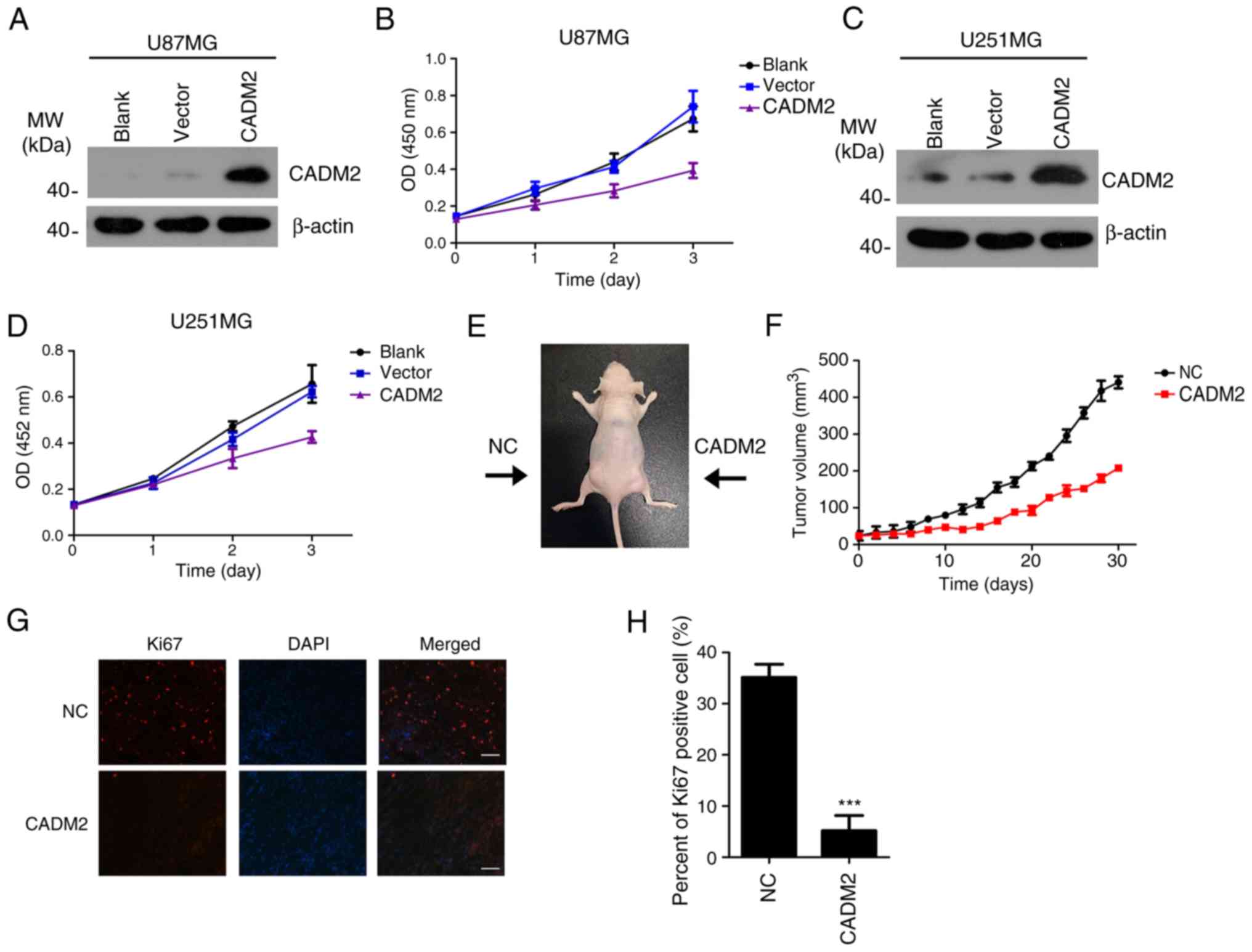
To investigate the biological function of CADM2 on glioma tumorigenesis, CADM2 was overexpressed in U87 and U251 cell lines, respectively (Fig. 3A and C). The effect of CADM2 on glioma cell proliferation was measured using an MTT cell proliferation assay. The results demonstrated that the overexpression of CADM2 significantly inhibited the proliferation of U87 and U251 compared with the blank group and the vector group (Fig. 3B and D). Nude mice xenograft tumors were created to verify the effect of CADM2 on glioma proliferation in vivo. The CADM2-overexpressing U87MG cells and the control U87MG cells were suspended in PBS and implanted into two sides of the mice. After 30 days, the tumor volume results demonstrated that CADM2 significantly inhibited U87MG xenograft tumor growth in vivo. The mean volumes of CADM2-U87 tumors cells were almost half the size of that of the control U87MG cells (n=10 animals per group, Fig. 3E and F). Ki-67 staining revealed that there were fewer Ki-67-positive cells in CADM2-U87MG tumors than in U87MG control tumors (Fig. 3G and H). Therefore, these results demonstrated that the CADM2 overexpression significantly inhibited glioma proliferation in vitro and in vivo.

Figure 3.

CADM2 inhibits glioma cell proliferation in vitro and in vivo. (A) Western blot analysis detected CADM2-overexpression in U87 cells. (B) Growth curve of U87 cells by MTT assay. (C) Western blot analysis detected CADM2-overexpression in U251 cells. (D) Growth curve of U251 cells by MTT assay. (E) Representative image of xenograft mice. Scale bar, 200 µm. (F) The growth curve of tumorigenesis. The tumor volume was recorded every 2 days. (G) Representative images of Ki-67 (red) expression levels in xenografted tumors, DAPI was used for nuclei staining. (H) Quantitative analysis of the Ki-67 positive cells. ***P<0.001. CADM2, cell adhesion molecule 2; OD, optical density.

CADM2 overexpression inhibits glioma cell migration and invasion

Next, a wound-healing assay and a Transwell assay were performed to study the role of CADM2 on glioma cell migration and invasion. In the wound-healing assay, the healing rate was calculated by the healing distance divided by the initial distance in order to demonstrate the cell migration ability. The results indicated that CADM2 inhibited the healing rate of glioma cells, and the inhibition rate of U87 and U251 cells was 57.6% (Fig. 4A and B) and 52.5% (Fig. 4C and D), respectively. The Transwell experiment was processed to examine the migratory capacity of glioma cells, and at least three wells were used for each experiment. The results demonstrated that the overexpression of CADM2 markedly attenuated the invasive properties of U87 and U251 cells; the number of invaded cells per field declined from 62 to 38/field for U87 cells (Fig. 4E and G) and from 52 to 25/field for U251 cells (Fig. 4F and H), respectively. The results indicated that CADM2 could inhibit the migratory and invasive abilities of glioma cells.

Figure 4.

CADM2 inhibits glioma cell migration and invasion. (A) Representative images of wound healing assay of U87 cells. (B) Quantitative analysis of U87 wound healing rate. (C) Representative images of wound healing assay of U251 cells. (D) Quantitative analysis of U251 wound healing rate. (E) Representative images of Tranwell assay of U87 cells. (F) Representative images of Transwell assay of U251 cells. (G) Quantitative analysis of invaded U87 cells. (H) Quantitative analysis of invaded U251 cells. DAPI was used for invaded cell staining. Error bars represent the standard error of the mean. **P<0.01, ***P<0.001. CADM2, cell adhesion molecule 2.

CADM2 regulates the cell cycle and EMT-related genes in glioma cells

CADMs were reported as key regulators in G1/S transition. The results of the present study demonstrated that CADM2 overexpression significantly decreased the protein expression levels of cyclin D1, CDK4, cyclin E1 and CDK2, compared with the blank group (Fig. 5A and B). The EMT is a crucial process for the invasion of cancer cells (17,18). Next, the expression of two EMT markers, E-cadherin and β-catenin, was detected by western blot analysis. The results demonstrated that CADM2 significantly downregulated the protein expression level of β-catenin and markedly increased the expression level of E-cadherin in U87 cells (Fig. 5A) and U251 cells (Fig. 5B). These data suggested that CADM2 may inhibit glioma cell proliferation by regulating cell cycle related genes and inhibit glioma cell invasion via regulating the glioma cell EMT process.

Figure 5.

CADM2 regulates the expression of cell cycle-related genes and EMT-related genes. (A) Cell cycle-related genes and EMT-related genes in U87 cells detected by western blot analysis. (B) Cell cycle-related genes and EMT-related genes in U251 cells detected by western blot analysis. CADM2, cell adhesion molecule 2; CDK, cyclin-dependent kinase; EMT, epithelial-mesenchymal transition.

Discussion

Glioma is one of the most common primary malignant tumors of the brain parenchyma, which is also one of the most difficult types of cancer to cure. Although a large number of advances have been achieved in surgery, radiation therapy and chemotherapy over recent decades, the prognosis of malignant glioma remains poor. Comprehensive treatment with specific molecular targets is thought to be a promising therapeutic strategy. Therefore, it is urgent to identify novel and efficient targets for glioma therapy.

Recent studies have reported that the CADMs family function as tumor suppressors (6,7). In numerous types of malignant tumors, the CADMs family are not expressed or are only expressed at a low level. For example, CADM1 is reported to be downregulated in lung (19), prostate (20), esophageal (21) and breast cancer (22). CADM3 and CADM4 have also been reported to suppress the growth of numerous types of cancer (23–25). Among the CADMs family, the role of CADM2, as well as that of other members, in cancer has not yet been characterized (10). According to the limited number of previous studies, CADM2 may participate in maintaining cell polarity and decrease the adhesion of renal cell carcinoma (cRCC) (6). The downregulation of CADM2 in cRCC is probably due to promoter methylation, and the CADM2 promoter methylation is associated with tumor grade in primary cRCC (6). Promoter methylation may mediate the mechanism by which CADM2 downregulation occurs in cRCC. A previous study demonstrated that CADM2 promoter methylation was correlated with tumor stage and grade in primary cRCC, and the expression of CADM2 was restored in selected cell lines following 5-azadC treatment (6). However, there is no clear conclusion regarding the expression and clinical significance of CADM2 in human brain gliomas so far.

To the best of our knowledge, the present study was the first regarding the biological function of CADM2 in human glioma. Based on tissue microarray analysis, combined with qPCR detection in glioma tissues and cell lines, it was demonstrated that CADM2 is significantly downregulated in human glioma. The expression intensity of CADM2 was significantly correlated with patient pathological grade. The present study demonstrated that CADM2 overexpression inhibited glioma cell proliferation in vitro and in vivo. In addition, CADM2 also markedly inhibited the migration and invasion of glioma cells. It was further demonstrated that CADM2 regulated the expression of cell cycle associated genes and EMT associated genes. In conclusion, CADM2 inhibits glioma cell proliferation, migration and invasion by regulating the glioma cell cycle and EMT. CADM2 may be a novel therapeutic target for glioma treatment.

Acknowledgements

Not applicable.

Funding

The present study was supported by the National Natural Scientific Foundation of China (grant no. 81572983), the Foundation of Science Innovation and Development in Tangdu Hospital, Fourth Military Medical University (grant no. 2016JCYJ013), the Natural Scientific Foundation of Shaanxi Province (grant no. 2014JM4148) and the Beijing Key Laboratory of Brain Major Diseases Open Project (grant no. 2015NZDJ02).

Availability of data and materials

All data generated and/or analyzed during this study are included in this published article.

Authors' contributions

YT and YC conceived and designed the study; NL performed the majority of the experiments and wrote the majority of the manuscript; CY and WB collected clinical information, performed statistical analyses and wrote part of the manuscript; XW and MJ also gave academic guidance during the process of experimental design; HY gave guidance and constructive suggestions in the animal experiment section; ZW, WW, PZ and HL assisted with PCR, western blotting and in vitro experiments. All authors read and approved the manuscript, and agree to be accountable for all aspects of the research in ensuring that the accuracy or integrity of any part of the work are appropriately investigated and resolved.

Ethics approval and consent to participate

The present study was approved by the Ethics Committee of Tangdu Hospital, and written informed consent was obtained from all patients prior to sample collection.

Patient consent for publication

Not applicable.

Competing interests

The authors state that they have no competing interests.

References

1 

Dunn GP, Rinne ML, Wykosky J, Genovese G, Quayle SN, Dunn IF, Agarwalla PK, Chheda MG, Campos B, Wang A, et al: Emerging insights into the molecular and cellular basis of glioblastoma. Genes Dev. 26:756–784. 2012. View Article : Google Scholar : PubMed/NCBI

2 

Louis DN, Ohgaki H, Wiestler OD, Cavenee WK, Burger PC, Jouvet A, Scheithauer BW and Kleihues P: The 2007 WHO classification of tumours of the central nervous system. Acta Neuropathol. 114:97–109. 2007. View Article : Google Scholar : PubMed/NCBI

3 

Oike T, Suzuki Y, Sugawara K, Shirai K, Noda SE, Tamaki T, Nagaishi M, Yokoo H, Nakazato Y and Nakano T: Radiotherapy plus concomitant adjuvant temozolomide for glioblastoma: Japanese mono-institutional results. PLoS One. 8:e789432013. View Article : Google Scholar : PubMed/NCBI

4 

Fiorica F, Carau B, Ursino S and Cartei F: Radiotherapy plus concomitant and adjuvant temozolomide for unresectable glioblastoma: A retrospective analysis of our experience. Radiother Oncol. 81:S297. 2006.

5 

Hargreaves SJ, Williams M, Liu Z, et al: Survival in patients receiving radiotherapy plus concomitant and adjuvant temozolomide (RCAT) for glioblastoma (GBM). Int J Radiat Oncol Biol Phys. 78:S281–S282. 2010. View Article : Google Scholar

6 

He W, Li X, Xu S, Ai J, Gong Y, Gregg JL, Guan R, Qiu W, Xin D, Gingrich JR, et al: Aberrant methylation and loss of CADM2 tumor suppressor expression is associated with human renal cell carcinoma tumor progression. Biochem Biophys Res Commun. 435:526–532. 2013. View Article : Google Scholar : PubMed/NCBI

7 

Yang S, Yan HL, Tao QF, Yuan SX, Tang GN, Yang Y, Wang LL, Zhang YL, Sun SH and Zhou WP: Low CADM2 expression predicts high recurrence risk of hepatocellular carcinoma patients after hepatectomy. J Cancer Res Clin Oncol. 140:109–116. 2014. View Article : Google Scholar : PubMed/NCBI

8 

Takai Y, Irie K, Shimizu K, Sakisaka T and Ikeda W: Nectins and nectin-like molecules: Roles in cell adhesion, migration, and polarization. Cancer Sci. 94:655–667. 2003. View Article : Google Scholar : PubMed/NCBI

9 

Murakami Y: Involvement of a cell adhesion molecule, TSLC1/IGSF4, in human oncogenesis. Cancer Sci. 96:543–552. 2005. View Article : Google Scholar : PubMed/NCBI

10 

Chang GM, Xu SP, Dhir R, Chandran U, O'Keefe DS, Greenberg NM and Gingrich JR: Hypoexpression and epigenetic regulation of candidate tumor suppressor gene CADM-2 in human prostate cancer. Clin Cancer Res. 16:5390–5401. 2010. View Article : Google Scholar : PubMed/NCBI

11 

Cody NA, Shen Z, Ripeau JS, Provencher DM, Mes-Masson AM, Chevrette M and Tonin PN: Characterization of the 3p12.3-pcen region associated with tumor suppression in a novel ovarian Cancer cell line model genetically modified by chromosome 3 fragment transfer. Mol Carcinog. 48:1077–1092. 2009. View Article : Google Scholar : PubMed/NCBI

12 

Lake SL, Coupland SE, Taktak AF and Damato BE: Whole-genome microarray detects deletions and loss of heterozygosity of chromosome 3 occurring exclusively in metastasizing uveal melanoma. Invest Ophthalmol Vis Sci. 51:4884–4891. 2010. View Article : Google Scholar : PubMed/NCBI

13 

Roy D, Sin SH, Damania B and Dittmer DP: Tumor suppressor genes FHIT and WWOX are deleted in primary effusion lymphoma (PEL) cell lines. Blood. 118:e32–e39. 2011. View Article : Google Scholar : PubMed/NCBI

14 

Tu YY, Gao XC, Li G, Fu H, Cui D, Liu H, Jin W and Zhang Y: MicroRNA-218 inhibits glioma invasion, migration, proliferation, and cancer stem-like cell self-renewal by targeting the polycomb group gene Bmi1. Cancer Res. 73:6046–6055. 2013. View Article : Google Scholar : PubMed/NCBI

15 

Allen M, Bjerke M, Edlund H, Nelander S and Westermark B: Origin of the U87MG glioma cell line: Good news and bad news. Sci Transl Med. 8:354re32016. View Article : Google Scholar : PubMed/NCBI

16 

Livak KJ and Schmittgen TD: Analysis of relative gene expression data using real-time quantitative PCR and the 2−ΔΔCT method. Methods. 25:402–408. 2001. View Article : Google Scholar : PubMed/NCBI

17 

Micalizzi DS, Farabaugh SM and Ford HL: Epithelial-mesenchymal transition in cancer: Parallels between normal development and tumor progression. J Mammary Gland Biol Neoplasia. 15:117–134. 2010. View Article : Google Scholar : PubMed/NCBI

18 

Lee MY, Chou CY, Tang MJ and Shen MR: Epithelial mesenchymal transition in cervical cancer: Correlation with tumor progression, epidermal growth factor receptor overexpression, and snail up-regulation. Clin Cancer Res. 14:47–43. 2008. View Article : Google Scholar

19 

Kuramochi M, Fukuhara H, Nobukuni T, Kanbe T, Maruyama T, Ghosh HP, Pletcher M, Isomura M, Onizuka M, Kitamura T, et al: TSLC1 is a tumor-suppressor gene in human non-small-cell lung cancer. Nat Genet. 27:427–430. 2001. View Article : Google Scholar : PubMed/NCBI

20 

Fukuhara H, Kuramochi M, Fukami T, Kasahara K, Furuhata M, Nobukuni T, Maruyama T, Isogai K, Sekiya T, Shuin T, et al: Promoter methylation of TSLC1 and tumor suppression by its gene product in human prostate cancer. Jap J Cancer Res. 93:605–609. 2002. View Article : Google Scholar

21 

Ito T, Shimada Y, Hashimoto Y, Kaganoi J, Kan T, Watanabe G, Murakami Y and Imamura M: Involvement of TSLC1 in progression of esophageal squamous cell carcinoma. Cancer Res. 63:6320–6326. 2003.PubMed/NCBI

22 

Takahashi Y, Iwai M, Kawai T, Arakawa A, Ito T, Sakurai-Yageta M, Ito A, Goto A, Saito M, Kasumi F, et al: Aberrant expression of tumor suppressors CADM1 and 4.1B in invasive lesions of primary breast cancer. Breast Cancer. 19:242–252. 2012. View Article : Google Scholar : PubMed/NCBI

23 

Williams YN, Masuda M, Sakurai-Yageta M, Maruyama T, Shibuya M and Murakami Y: Cell adhesion and prostate tumor-suppressor activity of TSLL2/IGSF4C, an immunoglobulin superfamily molecule homologous to TSLC1/IGSF4. Oncogene. 25:1446–1453. 2006. View Article : Google Scholar : PubMed/NCBI

24 

Raveh S, Gavert N, Spiegel I and Ben-Ze'ev A: The cell adhesion nectin-like molecules (Necl) 1 and 4 suppress the growth and tumorigenic ability of colon cancer cells. J Cell Biochem. 108:326–36. 2009. View Article : Google Scholar : PubMed/NCBI

25 

Nagata M, Sakurai-Yageta M, Yamada D, Goto A, Ito A, Fukuhara H, Kume H, Morikawa T, Fukayama M, Homma Y, et al: Aberrations of a cell adhesion molecule CADM4 in renal clear cell carcinoma. Int J Cancer. 130:1329–1337. 2012. View Article : Google Scholar : PubMed/NCBI

Related Articles

  • Abstract
  • View
  • Download
  • Twitter
Copy and paste a formatted citation
Spandidos Publications style
Liu N, Yang C, Bai W, Wang Z, Wang X, Johnson M, Wang W, Zhang P, Yang H, Liu H, Liu H, et al: CADM2 inhibits human glioma proliferation, migration and invasion. Oncol Rep 41: 2273-2280, 2019.
APA
Liu, N., Yang, C., Bai, W., Wang, Z., Wang, X., Johnson, M. ... Tu, Y. (2019). CADM2 inhibits human glioma proliferation, migration and invasion. Oncology Reports, 41, 2273-2280. https://doi.org/10.3892/or.2019.7010
MLA
Liu, N., Yang, C., Bai, W., Wang, Z., Wang, X., Johnson, M., Wang, W., Zhang, P., Yang, H., Liu, H., Cheng, Y., Tu, Y."CADM2 inhibits human glioma proliferation, migration and invasion". Oncology Reports 41.4 (2019): 2273-2280.
Chicago
Liu, N., Yang, C., Bai, W., Wang, Z., Wang, X., Johnson, M., Wang, W., Zhang, P., Yang, H., Liu, H., Cheng, Y., Tu, Y."CADM2 inhibits human glioma proliferation, migration and invasion". Oncology Reports 41, no. 4 (2019): 2273-2280. https://doi.org/10.3892/or.2019.7010
Copy and paste a formatted citation
x
Spandidos Publications style
Liu N, Yang C, Bai W, Wang Z, Wang X, Johnson M, Wang W, Zhang P, Yang H, Liu H, Liu H, et al: CADM2 inhibits human glioma proliferation, migration and invasion. Oncol Rep 41: 2273-2280, 2019.
APA
Liu, N., Yang, C., Bai, W., Wang, Z., Wang, X., Johnson, M. ... Tu, Y. (2019). CADM2 inhibits human glioma proliferation, migration and invasion. Oncology Reports, 41, 2273-2280. https://doi.org/10.3892/or.2019.7010
MLA
Liu, N., Yang, C., Bai, W., Wang, Z., Wang, X., Johnson, M., Wang, W., Zhang, P., Yang, H., Liu, H., Cheng, Y., Tu, Y."CADM2 inhibits human glioma proliferation, migration and invasion". Oncology Reports 41.4 (2019): 2273-2280.
Chicago
Liu, N., Yang, C., Bai, W., Wang, Z., Wang, X., Johnson, M., Wang, W., Zhang, P., Yang, H., Liu, H., Cheng, Y., Tu, Y."CADM2 inhibits human glioma proliferation, migration and invasion". Oncology Reports 41, no. 4 (2019): 2273-2280. https://doi.org/10.3892/or.2019.7010
Follow us
  • Twitter
  • LinkedIn
  • Facebook
About
  • Spandidos Publications
  • Careers
  • Cookie Policy
  • Privacy Policy
How can we help?
  • Help
  • Live Chat
  • Contact
  • Email to our Support Team