Spandidos Publications Logo
  • About
    • About Spandidos
    • Aims and Scopes
    • Abstracting and Indexing
    • Editorial Policies
    • Reprints and Permissions
    • Job Opportunities
    • Terms and Conditions
    • Contact
  • Journals
    • All Journals
    • Oncology Letters
      • Oncology Letters
      • Information for Authors
      • Editorial Policies
      • Editorial Board
      • Aims and Scope
      • Abstracting and Indexing
      • Bibliographic Information
      • Archive
    • International Journal of Oncology
      • International Journal of Oncology
      • Information for Authors
      • Editorial Policies
      • Editorial Board
      • Aims and Scope
      • Abstracting and Indexing
      • Bibliographic Information
      • Archive
    • Molecular and Clinical Oncology
      • Molecular and Clinical Oncology
      • Information for Authors
      • Editorial Policies
      • Editorial Board
      • Aims and Scope
      • Abstracting and Indexing
      • Bibliographic Information
      • Archive
    • Experimental and Therapeutic Medicine
      • Experimental and Therapeutic Medicine
      • Information for Authors
      • Editorial Policies
      • Editorial Board
      • Aims and Scope
      • Abstracting and Indexing
      • Bibliographic Information
      • Archive
    • International Journal of Molecular Medicine
      • International Journal of Molecular Medicine
      • Information for Authors
      • Editorial Policies
      • Editorial Board
      • Aims and Scope
      • Abstracting and Indexing
      • Bibliographic Information
      • Archive
    • Biomedical Reports
      • Biomedical Reports
      • Information for Authors
      • Editorial Policies
      • Editorial Board
      • Aims and Scope
      • Abstracting and Indexing
      • Bibliographic Information
      • Archive
    • Oncology Reports
      • Oncology Reports
      • Information for Authors
      • Editorial Policies
      • Editorial Board
      • Aims and Scope
      • Abstracting and Indexing
      • Bibliographic Information
      • Archive
    • Molecular Medicine Reports
      • Molecular Medicine Reports
      • Information for Authors
      • Editorial Policies
      • Editorial Board
      • Aims and Scope
      • Abstracting and Indexing
      • Bibliographic Information
      • Archive
    • World Academy of Sciences Journal
      • World Academy of Sciences Journal
      • Information for Authors
      • Editorial Policies
      • Editorial Board
      • Aims and Scope
      • Abstracting and Indexing
      • Bibliographic Information
      • Archive
    • International Journal of Functional Nutrition
      • International Journal of Functional Nutrition
      • Information for Authors
      • Editorial Policies
      • Editorial Board
      • Aims and Scope
      • Abstracting and Indexing
      • Bibliographic Information
      • Archive
    • International Journal of Epigenetics
      • International Journal of Epigenetics
      • Information for Authors
      • Editorial Policies
      • Editorial Board
      • Aims and Scope
      • Abstracting and Indexing
      • Bibliographic Information
      • Archive
    • Medicine International
      • Medicine International
      • Information for Authors
      • Editorial Policies
      • Editorial Board
      • Aims and Scope
      • Abstracting and Indexing
      • Bibliographic Information
      • Archive
  • Articles
  • Information
    • Information for Authors
    • Information for Reviewers
    • Information for Librarians
    • Information for Advertisers
    • Conferences
  • Language Editing
Spandidos Publications Logo
  • About
    • About Spandidos
    • Aims and Scopes
    • Abstracting and Indexing
    • Editorial Policies
    • Reprints and Permissions
    • Job Opportunities
    • Terms and Conditions
    • Contact
  • Journals
    • All Journals
    • Biomedical Reports
      • Information for Authors
      • Editorial Policies
      • Editorial Board
      • Aims and Scope
      • Abstracting and Indexing
      • Bibliographic Information
      • Archive
    • Experimental and Therapeutic Medicine
      • Information for Authors
      • Editorial Policies
      • Editorial Board
      • Aims and Scope
      • Abstracting and Indexing
      • Bibliographic Information
      • Archive
    • International Journal of Epigenetics
      • Information for Authors
      • Editorial Policies
      • Editorial Board
      • Aims and Scope
      • Abstracting and Indexing
      • Bibliographic Information
      • Archive
    • International Journal of Functional Nutrition
      • Information for Authors
      • Editorial Policies
      • Editorial Board
      • Aims and Scope
      • Abstracting and Indexing
      • Bibliographic Information
      • Archive
    • International Journal of Molecular Medicine
      • Information for Authors
      • Editorial Policies
      • Editorial Board
      • Aims and Scope
      • Abstracting and Indexing
      • Bibliographic Information
      • Archive
    • International Journal of Oncology
      • Information for Authors
      • Editorial Policies
      • Editorial Board
      • Aims and Scope
      • Abstracting and Indexing
      • Bibliographic Information
      • Archive
    • Medicine International
      • Information for Authors
      • Editorial Policies
      • Editorial Board
      • Aims and Scope
      • Abstracting and Indexing
      • Bibliographic Information
      • Archive
    • Molecular and Clinical Oncology
      • Information for Authors
      • Editorial Policies
      • Editorial Board
      • Aims and Scope
      • Abstracting and Indexing
      • Bibliographic Information
      • Archive
    • Molecular Medicine Reports
      • Information for Authors
      • Editorial Policies
      • Editorial Board
      • Aims and Scope
      • Abstracting and Indexing
      • Bibliographic Information
      • Archive
    • Oncology Letters
      • Information for Authors
      • Editorial Policies
      • Editorial Board
      • Aims and Scope
      • Abstracting and Indexing
      • Bibliographic Information
      • Archive
    • Oncology Reports
      • Information for Authors
      • Editorial Policies
      • Editorial Board
      • Aims and Scope
      • Abstracting and Indexing
      • Bibliographic Information
      • Archive
    • World Academy of Sciences Journal
      • Information for Authors
      • Editorial Policies
      • Editorial Board
      • Aims and Scope
      • Abstracting and Indexing
      • Bibliographic Information
      • Archive
  • Articles
  • Information
    • For Authors
    • For Reviewers
    • For Librarians
    • For Advertisers
    • Conferences
  • Language Editing
Login Register Submit
  • This site uses cookies
  • You can change your cookie settings at any time by following the instructions in our Cookie Policy. To find out more, you may read our Privacy Policy.

    I agree
Search articles by DOI, keyword, author or affiliation
Search
Advanced Search
presentation
Oncology Reports
Join Editorial Board Propose a Special Issue
Print ISSN: 1021-335X Online ISSN: 1791-2431
Journal Cover
July-2021 Volume 46 Issue 1

Full Size Image

Sign up for eToc alerts
Recommend to Library

Journals

International Journal of Molecular Medicine

International Journal of Molecular Medicine

International Journal of Molecular Medicine is an international journal devoted to molecular mechanisms of human disease.

International Journal of Oncology

International Journal of Oncology

International Journal of Oncology is an international journal devoted to oncology research and cancer treatment.

Molecular Medicine Reports

Molecular Medicine Reports

Covers molecular medicine topics such as pharmacology, pathology, genetics, neuroscience, infectious diseases, molecular cardiology, and molecular surgery.

Oncology Reports

Oncology Reports

Oncology Reports is an international journal devoted to fundamental and applied research in Oncology.

Experimental and Therapeutic Medicine

Experimental and Therapeutic Medicine

Experimental and Therapeutic Medicine is an international journal devoted to laboratory and clinical medicine.

Oncology Letters

Oncology Letters

Oncology Letters is an international journal devoted to Experimental and Clinical Oncology.

Biomedical Reports

Biomedical Reports

Explores a wide range of biological and medical fields, including pharmacology, genetics, microbiology, neuroscience, and molecular cardiology.

Molecular and Clinical Oncology

Molecular and Clinical Oncology

International journal addressing all aspects of oncology research, from tumorigenesis and oncogenes to chemotherapy and metastasis.

World Academy of Sciences Journal

World Academy of Sciences Journal

Multidisciplinary open-access journal spanning biochemistry, genetics, neuroscience, environmental health, and synthetic biology.

International Journal of Functional Nutrition

International Journal of Functional Nutrition

Open-access journal combining biochemistry, pharmacology, immunology, and genetics to advance health through functional nutrition.

International Journal of Epigenetics

International Journal of Epigenetics

Publishes open-access research on using epigenetics to advance understanding and treatment of human disease.

Medicine International

Medicine International

An International Open Access Journal Devoted to General Medicine.

Journal Cover
July-2021 Volume 46 Issue 1

Full Size Image

Sign up for eToc alerts
Recommend to Library

  • Article
  • Citations
    • Cite This Article
    • Download Citation
    • Create Citation Alert
    • Remove Citation Alert
    • Cited By
  • Similar Articles
    • Related Articles (in Spandidos Publications)
    • Similar Articles (Google Scholar)
    • Similar Articles (PubMed)
  • Download PDF
  • Download XML
  • View XML

  • Supplementary Files
    • Supplementary_Data.pdf
Article Open Access

Autophagy inhibition and microRNA‑199a‑5p upregulation in paclitaxel‑resistant A549/T lung cancer cells

  • Authors:
    • Tianjiao Zeng
    • Mingshi Xu
    • Wanli Zhang
    • Xiaofan Gu
    • Fangqing Zhao
    • Xuan Liu
    • Xiongwen Zhang
  • View Affiliations / Copyright

    Affiliations: Shanghai Engineering Research Center of Molecular Therapeutics and New Drug Development, School of Chemistry and Molecular Engineering, East China Normal University, Shanghai 200062, P.R. China, Institute of Interdisciplinary Integrative Medicine Research, Shanghai University of Traditional Chinese Medicine, Shanghai 201203, P.R. China
    Copyright: © Zeng et al. This is an open access article distributed under the terms of Creative Commons Attribution License.
  • Article Number: 149
    |
    Published online on: June 1, 2021
       https://doi.org/10.3892/or.2021.8100
  • Expand metrics +
Metrics: Total Views: 0 (Spandidos Publications: | PMC Statistics: )
Metrics: Total PDF Downloads: 0 (Spandidos Publications: | PMC Statistics: )
Cited By (CrossRef): 0 citations Loading Articles...

This article is mentioned in:



Abstract

Multidrug resistance (MDR) is one of the major reasons for the clinical failure of cancer chemotherapy. Autophagy activation serves a crucial role in MDR. However, the specific molecular mechanism linking autophagy with MDR remains unknown. The results of the present study demonstrated that autophagy was inhibited and microRNA (miR)‑199a‑5p levels were upregulated in MDR model lung cancer cells (A549/T and H1299/T) compared with those in the parental cell lines. Paclitaxel (PTX) treatment increased the expression levels of miR‑199a‑5p in parental lung cancer cells compared with those in PTX‑untreated cells, and these expression levels were negatively correlated with PTX sensitivity of the cells. miR‑199a‑5p knockdown in A549/T cells induced autophagy and resensitized cells to multiple chemotherapeutic drugs including PTX, taxotere, topotecan, SN38, oxaliplatin and vinorelbine. By contrast, miR‑199a‑5p overexpression in A549 cells suppressed autophagy and desensitized cells to these chemotherapeutic drugs. Mechanistically, the results of the present study demonstrated that miR‑199a‑5p blocked autophagy by activating the PI3K/Akt/mTOR signaling pathway and inhibiting the protein expression of autophagy‑related 5. Furthermore, p62 protein was identified as a direct target of miR‑199a‑5p; miR‑199a‑5p bound to p62 mRNA to decrease its mRNA and protein expression levels. In conclusion, the results of the present study suggested that miR‑199a‑5p may contribute to MDR development in lung cancer cells by inhibiting autophagy and targeting p62. The regulatory effect of miR‑199a‑5p on autophagy may provide novel insights for future multidrug‑resistant lung cancer chemotherapy.

Introduction

Multidrug resistance (MDR) is an innate or acquired ability of cancer cells to evade the effects of multiple chemotherapeutic drugs with various mechanisms (1). MDR is a major issue in cancer chemotherapy, but the detailed mechanisms of MDR are not completely understood (2). Generally, several mechanisms such as overexpression of various members of the ATP binding cassette (ABC) transport proteins, autophagy induction, apoptosis inhibition, enhanced DNA repair, cancer stem cell regulation, miRNA regulation, hypoxia induction and epigenetic regulation are considered to be the factors of MDR occurrence (2).

Autophagy is a complex cell behavior characterized by a lysosomal degradation pathway that degrades damaged or superfluous cell components into basic molecules (3,4). During autophagy, the cytosolic form of LC3 (LC3I) is conjugated to phosphatidylethanolamine to form LC3-phosphatidylethanolamine conjugate (LC3II), which is recruited to autophagosomal membranes (5). The conversion of LC3I to LC3II via phosphatidylethanolamine conjugation has been accepted as the gold standard for autophagosome formation (6), and since the amount of LC3II is associated with the number of autophagosomes, the ratio of LC3II/LC3I is considered to be a measurement of autophagy activity; a high LC3II/LC3I ratio indicates the activation of autophagy (7–10) Accumulating evidence suggests that autophagy activation serves a crucial role in MDR by preventing death from apoptosis, hypoxia and stress responses (11,12). For example, autophagy activation can protect breast cancer cells from apoptosis induced by Epirubicin and Adriamycin (13,14). However, autophagy inhibition can also desensitize cancer cells to anticancer drug treatment (15,16). To date, no previous studies have clearly explained the role of autophagy in MDR occurrence; a deeper understanding of autophagy in MDR cells is needed for cancer therapeutic purposes.

MicroRNAs (miRNAs) are a class of small noncoding RNAs comprising 19–22 nucleotides that have been reported to serve important roles in autophagy regulation in MDR bladder and gastric cancer cells (17,18). Notably, miR-199a-5p is involved in autophagy and drug resistance in osteosarcoma cells (19). Previous studies have demonstrated the miR-199a-5p reverses drug resistance by targeting DNA damage-regulated autophagy modulator 1 to inhibit protective autophagy or by repressing the Wnt2-mediated autophagy signaling pathway in leukemia cells (20,21). However, the direct target and detailed mechanism of miR-199a-5p in autophagy regulation in multidrug-resistant lung cancer cells have not been clarified to date.

The present study aimed to investigate the association between autophagy and MDR development in multidrug-resistant A549/T cells, and to determine the role and mechanism of miR-199a-5p in autophagy regulation and reversal of MDR in lung cancer cells.

Materials and methods

Cell lines and cell culture

Human kidney cell line 293T were cultured in DMEM (Thermo Fisher Scientific, Inc.) containing 10% fetal bovine serum (FBS; Biological Industries) and antibiotics (100 U/ml penicillin and 100 µg/ml streptomycin; Biological Industries) at 37°C with 5% CO2. Human lung carcinoma cell lines A549, H1299 and H661, and human lung adenocarcinoma cell lines H522 and H1944, and Paclitaxel (PTX)-selected ABCB1-overexperssing lung carcinoma cell line A549/T were cultured in RPMI-1640 medium (Thermo Fisher Scientific, Inc.) containing 10% FBS and antibiotics at 37°C with 5% CO2. The A549/T cell line was generously provided by Professor Liguang Lou (Shanghai Institute of Materia Medica, Chinese Academy of Sciences, Shanghai, China), and all other cell lines were obtained from the American Type Culture Collection.

Induction of a PTX-resistant H1299 cell line

The PTX-resistant H1299 cell line was established using increasing concentrations of PTX as previously described (22). Briefly, the IC50 value of PTX in H1299 cells was determined by the Cell Counting Kit-8 (CCK-8) assay (GlpBio Technology, Inc.) as described below to be ~30 nM. H1299 cells were incubated with 15 nM PTX (half of the corresponding IC50) for 72 h, following which PTX was withdrawn and cells were cultured without PTX until cells recovered and tolerated for PTX at this concentration. The same process was repeated until the cells were resistant to the initial concentration; subsequently, the concentration of PTX doubled and gradually increased until a final concentration of 240 nM, and the protocol with each concentration was repeated twice. When the induced cells could survive in 240 nM, the cells were considered to be PTX-resistant and termed H1299/T cells.

Cell Counting Kit-8 (CCK-8) assay

To assess the sensitivity of cells to chemotherapeutic drugs, H1299, H1299/T, A549 and A549/T cells (untransfected and transfected) were plated in 96-well plates (3.5×103 cells/well) and allowed to attach overnight, and various concentrations of chemotherapeutic drugs PTX (0.3 to 3 µM for H1299 and H1299/T cells; 1 to 10 µM for A549/T cells; 0.01 to 100 nM for A549 cells), docetaxel (DOC; 1 nM to 3 µM for A549/T cells; 0.03 to 300 nM for A549 cells), topotecan (1 nM to 3 µM for A549/T cells; 0.0001 to 0.3 nM for A549 cells), SN38 (3 nM to 1 µM for A549/T cells; 0.01 to 300 nM for A549 cells), oxaliplatin (OXA; 3 nM to 10 µM for A549/T and A549 cells) and vinorelbine (NVB; 0.3 nM to 3 µM for A549/T cells; 0.01 to 3 nM for A549 cells) were added to the wells. Following a 72-h incubation, 10 µl/well CCK-8 reagent was added and incubated for an additional 1 h in a humidified atmosphere at 37°C with 5% CO2. The absorbance was measured at 450 nm using a SpectraMax M5 microplate reader (Molecular Devices, LLC). The inhibition rate was calculated using the following formula: Inhibition rate=[(ODcontrol cells-ODtreated cells)/ODcontrol cells] ×100%. The IC50 values were calculated using the survival curves (Fig. S4) by GraphPad Prism 5.0 software (GraphPad Software, Inc.) using at least eight concentrations for each cell line. The fold-resistance was calculated by dividing the IC50 of drug-resistant cell lines by that obtained in the parent cell lines.

Cell proliferation was determined using CCK-8 assay as previously described (23). Briefly, A549 and A549/T cells (untransfected and transfected) were plated in 96-well plates (1.5×103 cells/well). Following incubation in a humidified atmosphere at 37°C with 5% CO2 for 24, 48 and 72 h, 10 µl CCK-8 reagent was added to each well and incubated for an additional 1 h in a humidified atmosphere at 37°C with 5% CO2, and absorbance at 450 nm was determined by SpectraMax M5 microplate reader (Molecular Devices, LLC.).

Reverse transcription-quantitative (RT-q)PCR

TRIzol® (Invitrogen; Thermo Fisher Scientific, Inc.) was used to extract total RNA from all cell lines according to the manufacturer's instructions. To obtain cDNA, 2 µg total RNA was reverse-transcribed using M-MLV RTase cDNA Synthesis Kit (Takara Biotechnology Co., Ltd.) according to the manufacturer's instructions at 42°C for 60 min and 70°C for 10 min, followed by 4°C. qPCR was performed using the SYBR® Premix Ex Taq (Takara Biotechnology Co., Ltd.) on a CFX96 Real-Time PCR detection system (Bio-Rad Laboratories, Inc.). The thermocycling conditions were as follows: Pretreatment at 95°C for 20 min, followed by 49 cycles at 95°C for 10 sec, 59°C for 20 sec and 72°C for 10 sec, a melt curve at 65–95°C with increments of 0.5°C every 5 sec, and finally 4°C for preservation. Specific PCR primers used in the present study were synthesized by Sangon Biotech Co., Ltd. and are listed in Table SI. For the detection of miRNA levels, RNU6-1 level was used as an internal reference for normalization, whereas β-actin levels were used as an internal reference for mRNAs. The relative expression was calculated by the 2−∆∆Cq method (24).

Neutral red staining

Neutral red staining assay was performed to assess the quantity of the lysosome in cells. H1299, H1299/T, A549 and A549/T cells (untransfected and transfected) were plated in 6-well plates at the density of 5×104 cells per well and allowed to attach overnight. Following treatment with chloroquine (CQ) for 24 h (25–27) or cultured with serum-free medium (starvation) for 6 h, respectively, the cells were stained with neutral red stain solution (1:10 in 1X PBS) for 30 min in a humidified atmosphere at 37°C with 5% CO2. Images were captured by an Olympus IX3 fluorescence microscope (Olympus Corporation) in three or four fields per sample.

miR-199a-5p knockdown (KD) and overexpression (OE)

The transfections of sh-miR-199a-5p into A549/T cells and miR-199a-5p into A549 cells were performed as previously described (23). The plasmids were designed with a GFP expression sequence to evaluate the success of the transfection. The miR-199a-5p shRNA coding sequence was cloned into pLV.I vector. The recombinant sh-miR-199a-5p plasmid was transfected into 293T cells (5×105 cells/well) along with pCMV–VSV-G, pMDLg/pRRE and pRSV-Rev using Lipofectamine™ 3000 (Invitrogen; Thermo Fisher Scientific, Inc.) to generate lentiviral supernatants containing the miR-199a-5p shRNA sequence. Different concentrations of plasmids were used, but the quantity of all plasmids was 3 µg, and the transfection duration was 48 h. Subsequently, the lentivirus supernatants (2 ml/well) were transduced into A549/T cells following ultrafiltration at 37°C for 24 h, and puromycin (10 µg/ml) was used to select monoclonal miR-199a-5p-KD and vector control cells at 37°C for 2 weeks. miR-199a-5p-OE cells were constructed using the same method; the miR-199a-5p coding sequence was cloned into a pLVGFP vector, and the recombinant miR-199a-5p plasmid was transfected into 293T cells along with pCMV–VSV-G, pMDLg/pRRE and pRSV-Rev using Lipofectamine® 3000 (Invitrogen; Thermo Fisher Scientific, Inc.) to generate lentiviral supernatants containing the miR-199a-5p coding sequence. The lentivirus supernatants (2 ml/well) were transduced into A549 cells following ultrafiltration at 37°C for 24 h, and puromycin (10 µg/ml) was used to select monoclonal miR-199a-5p-OE and vector control cells at 37°C for 2 weeks. The monoclonal miR-199a-5p-KD and vector control cells were termed A549/T-miR-199a-5p-KD and A549/T-pLV.I-vector, and the monoclonal miR-199a-5p-OE and vector control cells which were termed A549-miR-199a-5p-OE and A549-pGFP-vector, respectively.

Western blotting

Following various treatments, cells were lysed with RIPA buffer (Thermo Fisher Scientific, Inc.) and 100X phosphatase inhibitor cocktail (Thermo Fisher Scientific, Inc.). The protein concentration was determined using a BCA assay (Takara Biotechnology Co., Ltd.) and equalized prior to loading; a total of 20 µg of proteins were separated by 8–10% SDS-PAGE and transferred to a PVDF membrane. The membrane was blocked with 5% skimmed milk in PBS containing 0.1% Tween-800 (TPBS) for 1 h at room temperature and blotted with the relevant primary antibodies at 4°C for 10–12 h, followed by incubation with HRP-conjugated secondary antibodies at room temperature for 1 h and visualization using the WB Femto ECL Substrate (CWBIO). β-Actin was used as the loading control. The primary antibodies used were as follows: LC3B (1:800; cat. no. 2775S), eukaryotic elongation factor 2 kinase (eEF2K; 1:1,000; cat. no. 3692S), PI3K (1:1,000; cat. no. 4263S), Akt (1:1,000; cat. no. 4691S), phosphor (p)-Akt (S473, D9E; 1:1,000; cat. no. 4060S), mTOR (7C10; cat. no. 2983S), p-mTOR (D9C2; 1:1,000; cat. no. 5536S)(all Cell Signaling Technology, Inc.), p62/SQSTM1 (1:2,500; cat. no. 18420-1-AP; Protein Tech Group, Inc.), autophagy-related 5 (ATG5; 1:1,000; cat. no. GTX113309; GeneTex, Inc.), ABCB1 (1:1,000; cat. no. P7965; MilliporeSigma) and β-Actin (1:5,000; cat. no. sc-1615; Santa Cruz Biotechnology, Inc).

Dual-luciferase reporter assay

Luciferase activity was measured using the Dual-Luciferase Reporter Assay system (Promega Corporation) according to the manufacturer's instructions. Briefly, A549-miR-199a-5p-OE and A549-pGFP-vector cells were plated in 96-well plates at the density of 3.5×103 cells/well and allowed to attach overnight at 37°C. psiCHECK-2 reporter plasmids (200 ng) containing the wild-type sequence which was 5′-GACACTTCGG-3′ or mutated coding sequence which was 5′-GGGTGTGTCG-3′ were transfected into the cells at 90% confluence. The wild-type sequence was obtained from the National Center for Biotechnology Information database (https://www.ncbi.nlm.nih.gov/gene/8878) and determined using Snapgene Software (GSL Biotech, LLC). Following 24-h transfection, the cells were lysed using the Passive Lysis Buffer from the Dual-Luciferase Reporter Assay system kit, and the luciferase activity was measured by a SpectraMax M5 Multi-Mode microplate reader (Molecular Devices, LLC). The firefly luciferase activity was normalized to that of Renilla luciferase, and the relative luciferase activity was calculated by dividing the luciferase activity value of the A549-miR-199a-5p-OE group by that obtained in vector group. The sequences used for plasmid sequencing were Rluc-Forward 5′-AGGACGCTCCAGATGAAATG-3′ and psiCHECK-2-Reverse, 5′-ACTCATTTAGATCCTCACAC-3′.

MiRNA target gene prediction

The target genes of miR-199a-5p were predicted using the online miRNA target prediction software TargetMiner (https://tools4mirs.org/software/target_prediction/targetminer/). The database analysis predicted 905 target genes of miR-199a-5p. Their binding to miR-199a-5p was compared, and the predicted genes were screened for those associated with autophagy. The identified targets were verified in A549-miR-199a-5p-OE and A549-pGFP-vector cells.

Statistical analysis

Data are presented as the mean ± SEM of three independent experiments. The statistical analysis was performed by GraphPad Prism software. Unpaired Student's t-test and one-way ANOVA with Dunnett's multiple comparison test were used to compare the samples. Pearson's correlation analysis was used to determine the relationships between continuous variables. P<0.05 was considered to indicate a statistically significant difference.

Results

Autophagy inhibition in drug-resistant A549/T and H1299/T lung cancer cells

Four lung cancer cell lines were used in the present study, including the A549 and H1299 parental cell lines and PTX-resistant A549/T and H1299/T cells. The results of the CCK-8 assay demonstrated that the IC50 values of A549/T and H1299/T cells were significantly higher compared with those of the parental cell lines (Table I).

Table I.

Effects of paclitaxel on the IC50 of A549, A549/T, H1299 and H1299/T cell lines.

Table I.

Effects of paclitaxel on the IC50 of A549, A549/T, H1299 and H1299/T cell lines.

Cell lineIC50, µMFold resistance P-valuea
A5490.012±0.0071.000
A549/T22.180±2.6881,848.333<0.001
H12990.030±0.0131.000
H1299/T0.294±0.0229.800<0.001

a Resistant vs. parental cells. Data are presented as the mean ± SEM from triplicate wells. The fold-resistance was calculated by dividing the IC50 of multidrug-resistant cell lines by that obtained in parent cell lines.

To determine the association between autophagy and MDR, the protein expression levels of LC3I and LC3II were detected by western blotting. As presented in Fig. 1A, LC3I accumulated in A549/T cells, and the LC3II/LC3I ratio was lower compared with that in A549 cells following CQ treatment. Similar results were observed in the H1299/T cell line (Fig. 1B). Additionally, neutral red staining was used to determine intracellular lysosome formation. Neutral red accumulates in acidic vesicle organelles and is used for staining lysosomes and as an indicator of autophagy (27). As demonstrated in Fig. 1C, compared with A549/T cells, A549 cells displayed a higher number of red dots in the cytoplasm. Following CQ treatment and serum-free culture (6 h starvation), A549 cells exhibited higher accumulation of lysosomes with red staining compared with that in A549/T cells, suggesting that A549 cells had a higher basal autophagy level compared with A549/T cells, and A549/T displayed a lower response of autophagy induction by starvation. Similar results were observed in H1299 and H1299/T cells, which confirmed that autophagy was inhibited in drug-resistant lung cancer cells compared with that in the parental cell lines. Next, the expression levels of autophagy-related proteins were determined in A549 and A549/T cells. The results demonstrated that the PI3K/Akt/mTOR signaling pathway-related proteins and eEF2K were highly expressed in A549/T cells. By contrast, the ATG5 and p62 expression levels was significantly attenuated in A549/T cells compared with those in the parental A549 cells (Fig. 1D). These results suggested that autophagy was suppressed in A549/T and H1299/T cells, and that negative regulation of autophagy may be involved in MDR in lung cancer cells.

Figure 1.

Autophagy inhibition in MDR A549/T and H1299/T cells. (A and B) Western blot analysis of LC3I and LC3II protein expression in cells treated with or without 10 µM CQ and the LC3II/LC3I ratio. β-actin was used as the loading control. (C) Neutral red staining for lysosomes analysis. Scale bar, 10 µm. (D) Western blot analysis of the expression levels of PI3K/Akt/mTOR pathway, eEF2K, p62 and ATG5 proteins, and the quantitative analysis results. The experiments were repeated three times, and representative bands are presented. *P<0.05, **P<0.01 and ***P<0.001. eEF2K, eukaryotic elongation factor 2 kinase; ATG5, autophagy-related 5; CQ, chloroquine; CT, control; p-, phosphorylated.

miR-199a-5p is upregulated in drug-resistant A549/T and H1299/T cells

As aforementioned, miR-199a-5p is associated with MDR (19). To determine the effects of miR-199a-5p on MDR, the present study evaluated the expression levels of miR-199a-5p in four lung cancer cell lines by RT-qPCR. The expression levels of miR-199a-5p were significantly higher in A549/T and H1299/T cells compared with those in their parental cells (Fig. 2A and B). Notably, PTX treatment increased the expression levels of miR-199a-5p in A549 and H1299 cells with a tendency of dose- and time-dependence (Fig. 2C and D). In addition, the expression levels of miR-199a-5p and the IC50 values of cells to PTX were determined in six lung cancer cell lines. As demonstrated in Fig. 2E-G, the expression levels of miR-199a-5p were positively correlated with the IC50 value of PTX in these cell lines (R=0.8515; P=0.015). These results suggested that miR-199a-5p was upregulated in drug-resistant A549/T and H1299/T cells, miR-199a-5p upregulation was PTX-dependent in lung cancer cells, and the expression levels of miR-199a-5p were associated with the resistance of lung cancer cells to PTX treatment.

Figure 2.

miR-199a-5p is upregulated in drug-resistant A549/T and H1299/T cells and associated with drug resistance. (A and B) RT-qPCR analysis of miR-199a-5p expression levels in (A) A549 and A549/T, and (B) H1299 and H1299/T lung cancer cell lines. (C and D) RT-qPCR analysis of miR-199a-5p expression levels in lung cancer cell lines treated with (C) 0.1 µM PTX for various times and (D) various concentrations of PTX for 24 h. (E) RT-qPCR analysis of miR-199a-5p expression levels in six lung cancer cell lines. (F) Cytotoxicity of PTX in seven lung cancer cell lines determined by the Cell Counting Kit-8 assay. (G) Correlation between drug sensitivity and miR-199a-5p expression levels in six lung cancer cell lines. *P<0.05 and ****P<0.0001. miR, microRNA; RT-qPCR, reverse transcription-quantitative PCR; PTX, paclitaxel; FC, fold-change.

Knockdown of miR-199a-5p reverses the resistance of A549/T cells to chemotherapeutic drugs, and overexpression of miR-199a-5p induces drug resistance in A549 cells

To further investigate the involvement of miR-199a-5p in MDR, miR-199a-5p-KD A549/T and miR-199a-5p-OE A549 cell lines were established. The GFP fluorescence observed in the four transfected cell lines demonstrated that the plasmid transfection was successful (Fig. S1). miR-199a-5p expression levels were downregulated in A549/T-miR-199a-5p-KD cells upregulated in A549-miR-199a-5p-OE cells compared with those in the corresponding vector groups (Fig. 3A and B). The CCK-8 assay results demonstrated that A549/T-miR-199a-5p-KD cells were sensitive to PTX, DOC, SN38 and OXA, as indicated by the reduced cell viability following treatment compared with that in the vector-transfected cells (Fig. 3C; Table II), whereas A549-miR-199a-5p-OE cells exhibited lower sensitivity to PTX, DOC, OXA and NVB compared with that in the corresponding vector control group (Fig. 3D; Table II).

Figure 3.

Knockdown and overexpression of miR-199a-5p affects cell sensitivity to chemotherapeutic drugs. (A and B) Reverse transcription-quantitative PCR analysis of miR-199a-5p expression levels in (A) A549/T-miR-199a-5p-KD and (B) A549-miR-199a-5p-OE cells. (C and D) The effects of various chemotherapeutic drugs on the viability of A549/T-miR-199a-5p-KD and A549-miR-199a-5p-OE cells determined by the Cell Counting Kit-8 assay. *P<0.05, **P<0.01, ***P<0.001 and ****P<0.0001. miR, microRNA; KD, knockdown; OE, overexpression; PTX, paclitaxel; DOC, docetaxel; TPT, topotecan; OXA, oxaliplatin; NVB, vinorelbine.

Table II.

Effects of miR-199a-5p on the sensitivity of cells to chemotherapeutic drugs.

Table II.

Effects of miR-199a-5p on the sensitivity of cells to chemotherapeutic drugs.

IC50, µM IC50, nM


Drug A549/T-pLV.I-vector A549/T-miR-199a-5p-KDFold-reversalP-value A549-pGFP-vector A549-miR-199a-5p-OE Fold-resistanceP-value
PTX1.776±0.0780.295±0.0536.020<0.0010.267±0.1470.897±0.1073.3400.011
DOC0.194±0.0470.062±0.0103.1290.0150.220±0.0720.686±0.2563.1180.039
TPT0.096±0.0100.071±0.0161.3520.0830.047±0.0050.107±0.0302.2770.076
SN380.022±0.0010.014±0.0011.5710.00724.370±2.26319.020±7.3450.7800.300
OXA1.773±0.2790.958±0.1891.8510.010 0.800±0.014a2.030±0.2472.5380.020
NVB0.543±0.1510.392±0.1381.3850.2700.150±0.0030.234±0.0241.5600.019

a The concentration of OXA in A549-pGFP-vector and A549-miR-199a-5p-OE cells are in µM. Data are presented as the mean ± SEM from triplicate wells. The fold-reversal was calculated by dividing the IC50 of A549-pLV.I-vector cells by that in A549/T-miR-199a-5p-KD cells. The fold-resistance was calculated by dividing the IC50 of A549-miR-199a-5p-OE cells by that obtained in A549-pGFP-vector cells. miR, microRNA; KD, knockdown; OE, overexpression; PTX, paclitaxel; DOC, docetaxel; TPT, topotecan; OXA, oxaliplatin; NVB, vinorelbine.

miR-199a-5p contributes to MDR by suppressing autophagy

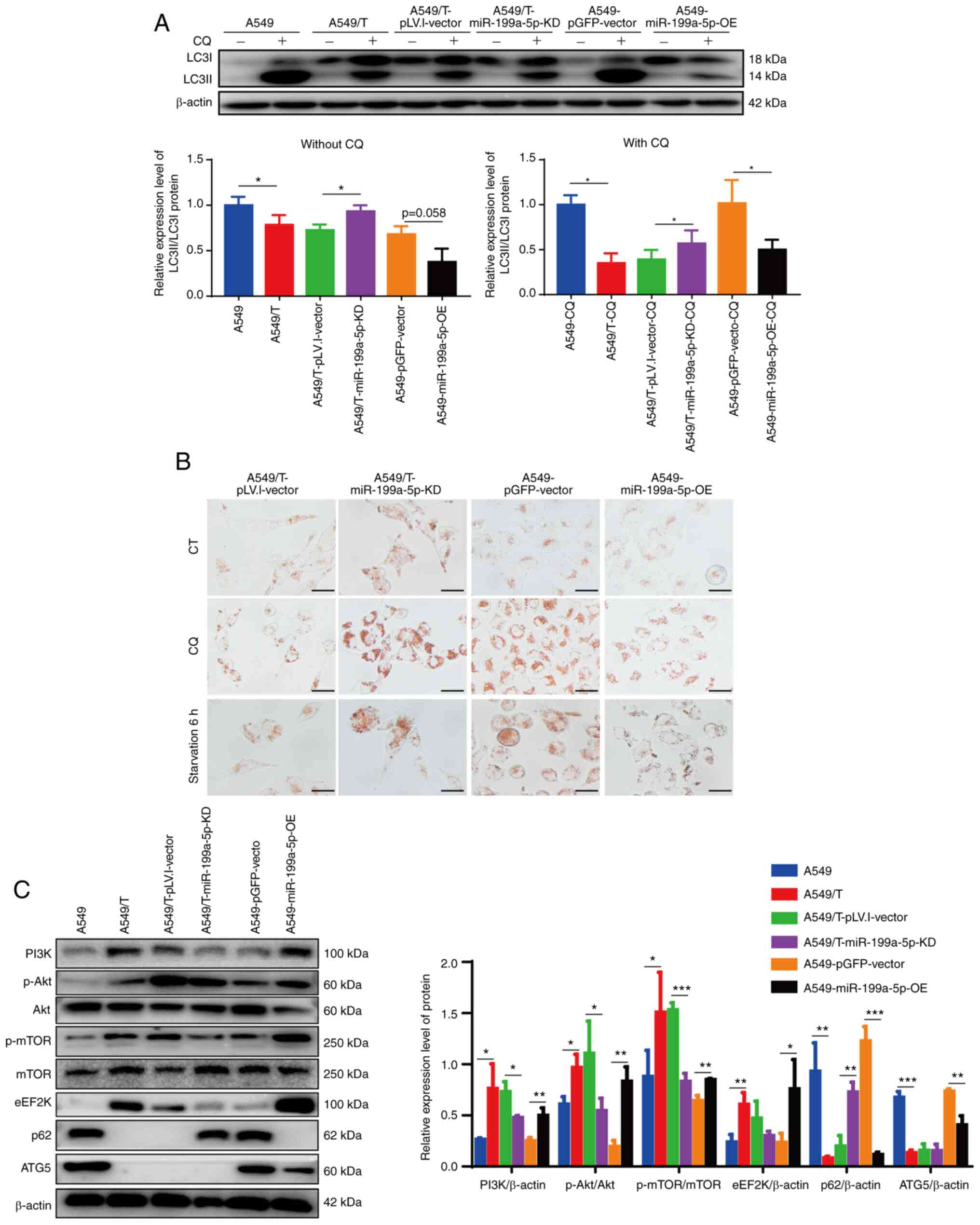
To further determine the underlying mechanism of MDR regulation by miR-199a-5p, autophagy levels were assessed in A549/T-miR-199a-5p-KD and A549-miR-199a-5p-OE cells. Western blot analysis demonstrated that the LC3II/LC3I ratio in A549/T-miR-199a-5p-KD cells was increased compared with that in the corresponding vector group, whereas the LC3II/LC3I ratio in A549-miR-199a-5p-OE cells was markedly decreased compared with the vector group following CQ treatment (Fig. 4A). In addition, compared with that in the vector cells, lysosomal accumulation appeared to be increased in A549/T-miR-199a-5p-KD and decreased in A549-miR-199a-5p-OE cells, and this effect was more pronounced following CQ treatment and serum-free culture (Fig. 4B). Since the ABCB1 expression levels and the proliferation of A549/T-miR-199a-5p-KD and A549-miR-199a-5p-OE cells remained unchanged compared with those in the corresponding vector groups (Fig. S3A and B), these results suggested that miR-199a-5p-mediated drug resistance in lung cancer cells was independent of ABCB1 expression and cell proliferation, but mainly associated with autophagy inhibition.

Figure 4.

Knockdown and overexpression of miR-199a-5p affects cellular autophagy levels. (A) Western blot analysis of LC3I and LC3II protein expression levels in various cell lines and the LC3II/LC3I ratio with or without CQ treatment. β-actin was used as the loading control. (B) Neutral red staining for lysosome analysis. Scale bar, 10 µm. (C) Western blot analysis of the protein levels of PI3K/Akt/mTOR pathway, eEF2K, p62 and ATG5 proteins and the quantitative analysis results. The experiments were repeated three times and a representative data are presented. *P<0.05, **P<0.01 and ***P<0.001. miR, microRNA; KD, knockdown; OE, overexpression; eEF2K, eukaryotic elongation factor 2 kinase; ATG5, autophagy-related 5; CQ, chloroquine; CT, control; p-, phosphorylated.

miR-199a-5p regulates autophagy via the PI3K/Akt/mTOR signaling pathway and autophagy-related proteins

Western blotting experiment results demonstrated that overexpression of miR-199a-5p increased the expression levels of the PI3K/Akt/mTOR signaling pathway-related proteins and eEF2K, whereas knockdown of miR-199a-5p decreased the expression levels of these proteins compared with those in the corresponding vector groups (Fig. 4C). TargetMiner database analysis revealed that miR-199a-5p bound to the ATG5 (NM_004849) 3′-untranslated region, which suggested that ATG5 may be a target of miR-199a-5p (Fig. S2A). Further results demonstrated that transfection with miR-199a-5p-OE attenuated ATG5 protein expression levels, whereas miR-199a-5p-KD did not affect ATG5 expression. RT-qPCR analysis revealed similar results: The mRNA expression levels of ATG5 were significantly downregulated in A549-miR-199a-5p-OE cells compared with those in the A549-pGFP-vector cells, but were not significantly increased in A549/T-miR-199a-5p-KD cells compared with those in the A549/T-pLV.I-vector cells (Fig. S2B). These results suggested that knockdown of miR-199a-5p induced autophagy, whereas overexpression of miR-199a-5p suppressed autophagy by activating PI3K/Akt/mTOR pathway and repressing ATG5 expression.

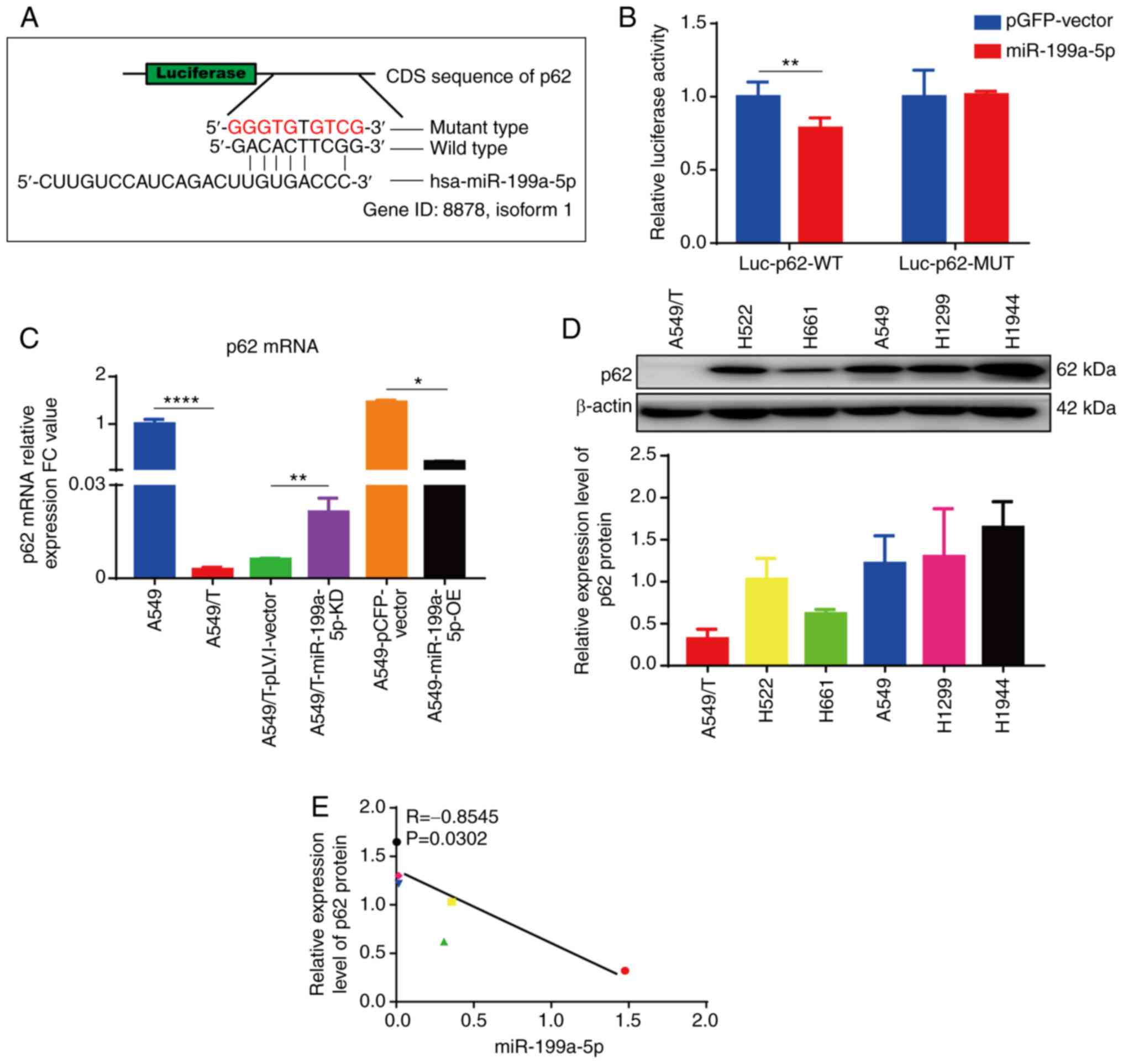
miR-199a-5p targets p62

The expression levels of p62 were significantly decreased in A549/T compared with those in the parental A549 cells (Fig. 1D) and in A549-miR-199a-5p-OE compared with those in the vector-transfected cells (Fig. 4C). In addition, knockdown of miR-199a-5p rescued the expression of p62 in A549/T cells (Fig. 4C). Therefore, we hypothesized that miR-199a-5p may directly target p62. Consistent with this hypothesis, analysis of the p62 coding sequence revealed six complementary bases paired with miR-199a-5p (Fig. 5A). Additionally, dual-luciferase reporter assay revealed that overexpression of miR-199a-5p reduced the luciferase activity of the p62 wild-type reporter compared with that in the mutated group, which confirmed that p62 was one of the direct targets of miR-199a-5p (Fig. 5B). In addition, overexpression of miR-199a-5p significantly downregulated, whereas knockdown of miR-199a-5p significantly upregulated the mRNA expression levels of p62 compared with those in the corresponding vector groups (Fig. 5C). Subsequently, the present study investigated the relationship between p62 protein (Fig. 5D) and miR-199a-5p (Fig. 2E) expression levels in six lung cancer cell lines. The results demonstrated that the protein expression levels of p62 were negatively correlated with miR-199a-5p expression levels in these lung cancer cell lines (R=−0.8545; P=0.0302) (Fig. 5E). These results suggested that p62 mRNA was a downstream target of miR-199a-5p, and that miR-199a-5p negatively regulated the levels of p62 protein.

Figure 5.

miR-199a-5p targets p62. (A) Putative target sites of miR-199a-5p in the coding sequence of p62. Red letters indicated the mutant luciferase reporter gene sequence of p62. (B) Effects of miR-199a-5p on p62 luciferase activity. (C) Reverse transcription-quantitative PCR analysis of the relative p62 mRNA expression levels in cells. (D) Western blot analysis of p62 protein expression levels in six lung cancer cell lines. (E) Correlation between the expression levels of miR-199a-5p and p62 protein in six lung cancer cell lines. The experiments were repeated three times, and representative data are presented. *P<0.05, **P<0.01 and ****P<0.0001. miR, microRNA; Luc-p62-WT, luciferase vector with a wild-type p62 sequence; Luc-p62-MUT, luciferase vector with a mutated p62 sequence.

Discussion

Autophagy malfunction has been proposed to serve a crucial role in cancer development and resistance to chemotherapy (3). Autophagy activation may contribute to drug resistance (11,13,14) and may prevent cell death by apoptosis, necrosis or pyroptosis (28). Autophagy is crucial for reducing cellular stress (12), ROS production (11) and genomic instability (29), and direct evidence has demonstrated that autophagy activation regulates DNA damage response to capsaicin, which induces drug resistance (30). In addition, as a prototypical damage-associated molecular pattern molecule, high-mobility group B1 is released following autophagy induction and promotes drug resistance in ovarian (31), colorectal (32) and lung (33) cancer. However, autophagy inhibition also affects MDR. For instance, Kanzawa et al (15) have reported that the autophagy inhibitor 3-MA suppresses the sequestration of cytoplasmic material during autophagy to rescue the tumor cells and promote resistance to chemotherapy. Lv et al (16) have demonstrated that curcumin decreases the levels of colon cancer-associated transcript 1 and sensitizes multidrug-resistant breast cancer cells to cisplatin via autophagy activation. Depending on the cell type, environment and stimulus, autophagy and cell death can have opposing, additive or even synergistic effects, which also leads to the development of drug resistance (34). In the present study, autophagy was inhibited in MDR lung cancer cells by miR-199a-5p overexpression, and the potential underlying mechanism included the activation of the PI3K/Akt/mTOR signaling pathway, upregulation of the protein expression levels of eEF2K and the attenuation of ATG5.

The activation of the PI3K/Akt/mTOR signaling pathway has been reported to induce the phosphorylation of ATG13 and block the initiation of autophagy (35). eEF2K is located downstream of the mTOR signaling pathway and is activated by phosphorylation of p70S6K to repress autophagy (35,36). By contrast, the suppression of eEF2K promotes autophagy (37,38) and enhances the cytotoxicity of fluoxetine in triple negative breast cancer cells (39). Therefore, high levels of eEF2K may inhibit autophagy and promote MDR in A549/T cells. In addition, ATG5 has been reported to serve an important role in the elongation and expansion of phagophore membrane; low levels of ATG5 lead to the failure of autophagosome maturation or inhibit the autophagy process, confirming its involvement in autophagy inhibition (4).

Previous studies have reported the downregulation of miR-199a-5p levels in drug-resistant cell lines compared with those in the corresponding parental cell lines (19–21). However, the present study was the first to reveal that the levels of miR-199a-5p were upregulated in MDR lung cancer cells compared with those in the parental cell lines. In the present study, RT-qPCR results demonstrated that the levels of miR-199a-5p were upregulated in PTX-resistant A549/T cells compared with those in the parental cells, which was different from imatinib-resistant K562, cisplatin-treated MG63 and Adriamycin-resistant K562 cells in previous studies (19–21). These results suggested that the effects of miR-199a-5p on MDR induction were cell line-specific. The upregulation of miR-199a-5p was negatively correlated with the sensitivity of lung cancer cells to PTX, indicating that the levels of miR-199a-5p may be used as a biomarker for the occurrence of MDR in lung cancer.

The knockdown of miR-199a-5p has been reported to result in the inhibition of pro-survival pathways, as observed by the downregulation of p-Akt, p-ERK and β-catenin protein levels in Huh7.5.1 cells infected with hepatitis C virus (40). Similarly, in the present study, miR-199a-5p-OE activated the PI3K/Akt/mTOR signaling pathway. In addition, the overexpression of miR-199a-5p increased the eEF2K expression levels compared with those in the control cells. Online miRNA target analysis software is normally used for target prediction (41,42). In the present study, TargetMiner database analysis revealed that ATG5 was a direct target of miR-199a-5p. The results of the validation assay demonstrated that the expression levels of ATG5 mRNA and protein were downregulated in A549-miR-199a-5p-OE cells compared with those in the vector-transfected cells, whereas A549/T-miR-199a-5p-KD cells exhibited no changes of ATG5 mRNA and protein levels, which suggested that miR-199a-5p may not be the only regulator of ATG5 (9). The activation of the PI3K/Akt/mTOR signaling pathway, enhancement of eEF2K and inhibition of ATG5 expression levels may be considered as the mechanism of autophagy suppression by miR-199a-5p in MDR A549/T cells (Fig. 6).

Figure 6.

miR-199a-5p inhibits autophagy and targets p62 to desensitize tumor cells to chemotherapeutic drugs. PTX stimulation may enhance the expression levels of miR-199a-5p, which may activate the PI3K/Akt/mTOR pathway and induce eEF2K expression to negatively regulate autophagy initiation. Furthermore, elevation of miR-199a-5p may attenuate ATG5 expression and disrupt the elongation of autophagosome membrane to inhibit autophagy. In addition, miR-199a-5p may directly target p62 mRNA, leading to degradation and low p62 protein levels. The deficiency of p62 may inhibit autophagy by downregulating the LC3 protein levels to induce multidrug resistance. miR, microRNA; PTX, paclitaxel; eEF2K, eukaryotic elongation factor 2 kinase; ATG5, autophagy-related 5.

A notable result of the present study was that miR-199a-5p directly targeted p62, which led to the downregulation of p62 expression levels in autophagy-suppressed A549/T cells, which has not been investigated to date. Although miR-199a-5p may target other genes to induce MDR, p62 appears to be the major novel target of miR-199a-5p (43). p62 is considered to be a marker of autophagy; it accumulates in autophagy-suppressed cells, but does not participate in autophagy initiation (44). However, previous studies have suggested that p62 also serves a role in the autophagy process (43–45). Bjorkoy et al (45) have reported that the depletion of p62 inhibits the recruitment of LC3 to autophagosomes under starvation conditions, which indicates the accessibility for p62 in autophagy occurrence. In addition, the deficiency of p62 leads to impaired formation of LC3II and affect autophagy (46). Gao et al (47) have demonstrated that the 20S proteasome cleaves LC3 and disrupts the conjugation function of LC3 protein to further inhibit the autophagy process, whereas proteolysis of LC3 by the 20S proteasome is inhibited by p62. These findings suggest that p62 serves a positive role in autophagy activation, whereas the deficiency of p62 negatively affects the autophagy process (Fig. 6), which was different from the normal autophagy inhibition process (48,49). To the best of our knowledge, no previous studies have reported the function of p62 in MDR development, and further research is needed.

In conclusion, the present study for the first time reported autophagy inhibition and miR-199a-5p upregulation in drug-resistant A549/T and H1299/T cells compared with those in their parental cells. The upregulation of miR-199a-5p expression levels was not only stimulated by PTX, but also negatively associated to the sensitivity of lung cancer cells to PTX. Knockdown of miR-199a-5p induced autophagy and resensitized cells to multiple chemotherapeutic drugs, whereas overexpression of miR-199a-5p suppressed autophagy and desensitized cells to multiple chemotherapeutic drugs. Activation of the PI3K/Akt/mTOR signaling pathway, increase in the levels of eEF2K and decrease in the ATG5 expression levels may be the potential mechanism to suppress autophagy and induce MDR. In addition, miR-199a-5p directly targeted p62 mRNA and reduced p62 expression levels. Deficiency of p62 might inhibit autophagy and induce MDR. Taken together, the results of the present study revealed a novel function of miR-199a-5p as an autophagy inhibitor and a promoter of MDR in lung cancer cells. The regulatory effects of miR-199a-5p on autophagy may provide a novel therapeutic strategy for future multidrug-resistant lung cancer therapy and drug development.

Supplementary Material

Supporting Data

Acknowledgements

Paclitaxel-selected ATP-binding cassette B1-overexperssing lung carcinoma cell lines A549/T were generously provided by Professor Liguang Lou (Shanghai Institute of Materia Medica, Chinese Academy of Sciences, Shanghai, China).

Funding

This work was funded by The National Nature Science Foundation of China (grant nos. 81872496 and 81873056) and The Science and Technology Commission of Shanghai Municipality (grant nos. 20S11902200 and 16DZ2280100).

Availability of data and materials

All data generated or analyzed during this study are included in this published article.

Authors' contributions

XL, XZ and TZ conceived and designed the study. XZ and FZ analyzed the data. TZ and MX performed the experiments and wrote the manuscript. WZ, XG and FZ performed certain experiments. TZ, XL and XZ visualized the data and supervised the study. TZ, MX, WZ, XG, FZ, XL and XZ confirm the authenticity of all the raw data. All authors read and approved the final version of the manuscript.

Ethics approval and consent to participate

Not applicable.

Patient consent for publication

Not applicable.

Competing interests

The authors declare that they have no competing interests.

References

1 

Alfarouk KO, Stock CM, Taylor S, Walsh M, Muddathir AK, Verduzco D, Bashir AH, Mohammed OY, Elhassan GO, Harguindey S, et al: Resistance to cancer chemotherapy: Failure in drug response from ADME to P-gp. Cancer Cell Int. 15:712015. View Article : Google Scholar : PubMed/NCBI

2 

Wu Q, Yang Z, Nie Y, Shi Y and Fan D: Multi-drug resistance in cancer chemotherapeutics: Mechanisms and lab approaches. Cancer Lett. 347:159–166. 2014. View Article : Google Scholar : PubMed/NCBI

3 

Mizushima N, Levine B, Cuervo AM and Klionsky DJ: Autophagy fights disease through cellular self-digestion. Nature. 451:1069–1075. 2008. View Article : Google Scholar : PubMed/NCBI

4 

Feng Y, He D, Yao Z and Klionsky DJ: The machinery of macroautophagy. Cell Res. 24:24–41. 2014. View Article : Google Scholar : PubMed/NCBI

5 

Tanida I, Ueno T and Kominami E: LC3 and autophagy. Methods Mol Biol. 445:77–88. 2008. View Article : Google Scholar : PubMed/NCBI

6 

Runwal G, Stamatakou E, Siddiqi FH, Puri C, Zhu Y and Rubinsztein DC: LC3-positive structures are prominent in autophagy-deficient cells. Sci Rep. 9:101472019. View Article : Google Scholar : PubMed/NCBI

7 

Oh S, Xiaofei E, Ni D, Pirooz SD, Lee JY, Lee D, Zhao Z, Lee S, Lee H, Ku B, et al: Downregulation of autophagy by Bcl-2 promotes MCF7 breast cancer cell growth independent of its inhibition of apoptosis. Cell Death Differ. 18:452–464. 2011. View Article : Google Scholar : PubMed/NCBI

8 

Yang J, Pi C and Wang G: Inhibition of PI3K/Akt/mTOR pathway by apigenin induces apoptosis and autophagy in hepatocellular carcinoma cells. Biomed Pharmacother. 103:699–707. 2018. View Article : Google Scholar : PubMed/NCBI

9 

Tekirdag KA, Korkmaz G, Ozturk DG, Agami R and Gozuacik D: MIR181A regulates starvation- and rapamycin-induced autophagy through targeting of ATG5. Autophagy. 9:374–385. 2013. View Article : Google Scholar : PubMed/NCBI

10 

Fang LM, Li B, Guan JJ, Xu HD, Shen GH, Gao QG and Qin ZH: Transcription factor EB is involved in autophagy-mediated chemoresistance to doxorubicin in human cancer cells. Acta Pharmacol Sin. 38:1305–1316. 2017. View Article : Google Scholar : PubMed/NCBI

11 

Mishima Y, Terui Y, Mishima Y, Taniyama A, Kuniyoshi R, Takizawa T, Kimura S, Ozawa K and Hatake K: Autophagy and autophagic cell death are next targets for elimination of the resistance to tyrosine kinase inhibitors. Cancer Sci. 99:2200–2208. 2008. View Article : Google Scholar : PubMed/NCBI

12 

Hu YL, Jahangiri A, Delay M and Aghi MK: Tumor cell autophagy as an adaptive response mediating resistance to treatments such as antiangiogenic therapy. Cancer Res. 72:4294–4299. 2012. View Article : Google Scholar : PubMed/NCBI

13 

Sun WL, Chen J, Wang YP and Zheng H: Autophagy protects breast cancer cells from epirubicin-induced apoptosis and facilitates epirubicin-resistance development. Autophagy. 7:1035–1044. 2011. View Article : Google Scholar : PubMed/NCBI

14 

Zhang P, Liu X, Li H, Chen Z, Yao X, Jin J and Ma X: TRPC5-induced autophagy promotes drug resistance in breast carcinoma via CaMKKβ/AMPKα/mTOR pathway. Sci Rep. 7:31582017. View Article : Google Scholar : PubMed/NCBI

15 

Kanzawa T, Germano IM, Komata T, Ito H, Kondo Y and Kondo S: Role of autophagy in temozolomide-induced cytotoxicity for malignant glioma cells. Cell Death Differ. 11:448–457. 2004. View Article : Google Scholar : PubMed/NCBI

16 

Lv XA, Wang B, Xu XH, Lei P, Bin W, Dong XX, Zeng CH and Du QW: Curcumin re-sensitizes multidrug resistant (MDR) breast cancer to cisplatin through inducing autophagy by decreasing CCAT1 expression. RSC Adv. 7:33572–33579. 2017. View Article : Google Scholar

17 

Wu J, Li W, Ning J, Yu W, Rao T and Cheng F: Long noncoding RNA UCA1 targets miR-582-5p and contributes to the progression and drug resistance of bladder cancer cells through ATG7-mediated autophagy inhibition. Onco Targets Ther. 12:495–508. 2019. View Article : Google Scholar : PubMed/NCBI

18 

Chen S, Wu J, Jiao K, Wu Q, Ma J, Chen D, Kang J and Zhao G, Shi Y, Fan D and Zhao G: MicroRNA-495-3p inhibits multidrug resistance by modulating autophagy through GRP78/mTOR axis in gastric cancer. Cell Death Dis. 9:10702018. View Article : Google Scholar : PubMed/NCBI

19 

Li Y, Jiang W, Hu Y, Da Z, Zeng C, Tu M, Deng Z and Xiao W: MicroRNA-199a-5p inhibits cisplatin-induced drug resistance via inhibition of autophagy in osteosarcoma cells. Oncol Lett. 12:4203–4208. 2016. View Article : Google Scholar : PubMed/NCBI

20 

Li Y, Zhang G, Wu B, Yang W and Liu Z: MiR-199a-5p represses protective autophagy and overcomes chemoresistance by directly targeting DRAM1 in acute myeloid leukemia. J Oncol. 2019:56134172019. View Article : Google Scholar : PubMed/NCBI

21 

Chen PH, Liu AJ, Ho KH, Chiu YT, Anne Lin ZH, Lee YT, Shih CM and Chen KC: MicroRNA-199a/b-5p enhance imatinib efficacy via repressing WNT2 signaling-mediated protective autophagy in imatinib-resistant chronic myeloid leukemia cells. Chem Biol Interact. 291:144–151. 2018. View Article : Google Scholar : PubMed/NCBI

22 

Li Y, Li L, Guan Y, Liu X, Meng Q and Guo Q: MiR-92b regulates the cell growth, cisplatin chemosensitivity of A549 non small cell lung cancer cell line and target PTEN. Biochem Biophys Res Commun. 440:604–610. 2013. View Article : Google Scholar : PubMed/NCBI

23 

Li Y, Chen L, Feng L, Zhu M, Shen Q, Fang Y, Liu X and Zhang X: NEK2 promotes proliferation, migration and tumor growth of gastric cancer cells via regulating KDM5B/H3K4me3. Am J Cancer Res. 9:2364–2378. 2019.PubMed/NCBI

24 

Livak KJ and Schmittgen TD: Analysis of relative gene expression data using real-time quantitative PCR and the 2(-Delta Delta C(T)) method. Methods. 25:402–408. 2001. View Article : Google Scholar : PubMed/NCBI

25 

Mauthe M, Orhon I, Rocchi C, Zhou X, Luhr M, Hijlkema KJ, Coppes RP, Engedal N, Mari M and Reggiori F: Chloroquine inhibits autophagic flux by decreasing autophagosome-lysosome fusion. Autophagy. 14:1435–1455. 2018. View Article : Google Scholar : PubMed/NCBI

26 

Moore CE, Wang X, Xie J, Pickford J, Barron J, Regufe da Mota S, Versele M and Proud CG: Elongation factor 2 kinase promotes cell survival by inhibiting protein synthesis without inducing autophagy. Cell Signal. 28:284–293. 2016. View Article : Google Scholar : PubMed/NCBI

27 

Chen XL, Liu P, Zhu WL and Lou LG: DCZ5248, a novel dual inhibitor of Hsp90 and autophagy, exerts antitumor activity against colon cancer. Acta Pharmacol Sin. 42:132–141. 2021. View Article : Google Scholar : PubMed/NCBI

28 

Duprez L, Wirawan E, Vanden Berghe T and Vandenabeele P: Major cell death pathways at a glance. Microbes Infect. 11:1050–1062. 2009. View Article : Google Scholar : PubMed/NCBI

29 

Chang H and Zou Z: Targeting autophagy to overcome drug resistance: Further developments. J Hematol Oncol. 13:1592020. View Article : Google Scholar : PubMed/NCBI

30 

Yoon JH, Ahn SG, Lee BH, Jung SH and Oh SH: Role of autophagy in chemoresistance: Regulation of the ATM-mediated DNA-damage signaling pathway through activation of DNA-PKcs and PARP-1. Biochem Pharmacol. 83:747–757. 2012. View Article : Google Scholar : PubMed/NCBI

31 

Li S and Wei Y: Association of HMGB1, BRCA1 and P62 expression in ovarian cancer and chemotherapy sensitivity. Oncol Lett. 15:9572–9576. 2018.PubMed/NCBI

32 

Huang CY, Chiang SF, Chen WT, Ke TW, Chen TW, You YS, Lin CY, Chao KSC and Huang CY: HMGB1 promotes ERK-mediated mitochondrial Drp1 phosphorylation for chemoresistance through RAGE in colorectal cancer. Cell Death Dis. 9:10042018. View Article : Google Scholar : PubMed/NCBI

33 

Zheng H, Chen JN, Yu X, Jiang P, Yuan L, Shen HS, Zhao LH, Chen PF and Yang M: HMGB1 enhances drug resistance and promotes in vivo tumor growth of lung cancer cells. DNA Cell Biol. 35:622–627. 2016. View Article : Google Scholar : PubMed/NCBI

34 

Wirawan E, Vanden Berghe T, Lippens S, Agostinis P and Vandenabeele P: Autophagy: For better or for worse. Cell Res. 22:43–61. 2012. View Article : Google Scholar : PubMed/NCBI

35 

Xie T, Li SJ, Guo MR, Wu Y, Wang HY, Zhang K, Zhang X, Ouyang L and Liu J: Untangling knots between autophagic targets and candidate drugs, in cancer therapy. Cell Prolif. 48:119–139. 2015. View Article : Google Scholar : PubMed/NCBI

36 

Wu H, Yang JM, Jin S, Zhang H and Hait WN: Elongation factor-2 kinase regulates autophagy in human glioblastoma cells. Cancer Res. 66:3015–3023. 2006. View Article : Google Scholar : PubMed/NCBI

37 

Pan Z, Chen Y, Liu J, Jiang Q, Yang S, Guo L and He G: Design, synthesis, and biological evaluation of polo-like kinase 1/eukaryotic elongation factor 2 kinase (PLK1/EEF2K) dual inhibitors for regulating breast cancer cells apoptosis and autophagy. Eur J Med Chem. 144:517–528. 2018. View Article : Google Scholar : PubMed/NCBI

38 

Xie CM, Liu XY, Sham KW, Lai JM and Cheng CH: Silencing of EEF2K (eukaryotic elongation factor-2 kinase) reveals AMPK-ULK1-dependent autophagy in colon cancer cells. Autophagy. 10:1495–1508. 2014. View Article : Google Scholar : PubMed/NCBI

39 

Sun D, Zhu L, Zhao Y, Jiang Y, Chen L, Yu Y and Ouyang L: Fluoxetine induces autophagic cell death via eEF2K-AMPK-mTOR-ULK complex axis in triple negative breast cancer. Cell Prolif. 51:e124022018. View Article : Google Scholar : PubMed/NCBI

40 

Wang H, Gao H, Duan S and Song X: Inhibition of microRNA-199a-5p reduces the replication of HCV via regulating the pro-survival pathway. Virus Res. 208:7–12. 2015. View Article : Google Scholar : PubMed/NCBI

41 

Wang G, Sun D, Li W and Xin Y: AKNA is a potential prognostic biomarker in gastric cancer and function as a tumor suppressor by modulating EMT-related pathways. Biomed Res Int. 2020:67267592020.PubMed/NCBI

42 

Murugesan M and Premkumar K: Integrative miRNA-mRNA functional analysis identifies miR-182 as a potential prognostic biomarker in breast cancer. Mol Omics. Apr 22–2021.(Epub ahead of print). doi: 10.1039/d0mo00160k. View Article : Google Scholar : PubMed/NCBI

43 

Zhang K, Zhang X, Cai Z, Zhou J, Cao R, Zhao Y, Chen Z, Wang D, Ruan W, Zhao Q, et al: A novel class of microRNA-recognition elements that function only within open reading frames. Nat Struct Mol Biol. 25:1019–1027. 2018. View Article : Google Scholar : PubMed/NCBI

44 

Moscat J, Karin M and Diaz-Meco MT: p62 in cancer: Signaling adaptor beyond autophagy. Cell. 167:606–609. 2016. View Article : Google Scholar : PubMed/NCBI

45 

Bjorkoy G, Lamark T, Brech A, Outzen H, Perander M, Overvatn A, Stenmark H and Johansen T: p62/SQSTM1 forms protein aggregates degraded by autophagy and has a protective effect on huntingtin-induced cell death. J Cell Biol. 171:603–614. 2005. View Article : Google Scholar : PubMed/NCBI

46 

Peng H, Yang J, Li G, You Q, Han W, Li T, Gao D, Xie X, Lee BH, Du J, et al: Ubiquitylation of p62/sequestosome1 activates its autophagy receptor function and controls selective autophagy upon ubiquitin stress. Cell Res. 27:657–674. 2017. View Article : Google Scholar : PubMed/NCBI

47 

Gao Z, Gammoh N, Wong PM, Erdjument-Bromage H, Tempst P and Jiang X: Processing of autophagic protein LC3 by the 20S proteasome. Autophagy. 6:126–137. 2010. View Article : Google Scholar : PubMed/NCBI

48 

Bjørkøy G, Lamark T, Pankiv S, Øvervatn A, Brech A and Johansen T: Monitoring autophagic degradation of p62/SQSTM1. Methods Enzymol. 452:181–197. 2009. View Article : Google Scholar

49 

Zhang CF, Gruber F, Ni C, Mildner M, Koenig U, Karner S, Barresi C, Rossiter H, Narzt MS, Nagelreiter IM, et al: Suppression of autophagy dysregulates the antioxidant response and causes premature senescence of melanocytes. J Invest Dermatol. 135:1348–1357. 2015. View Article : Google Scholar : PubMed/NCBI

Related Articles

  • Abstract
  • View
  • Download
  • Twitter
Copy and paste a formatted citation
Spandidos Publications style
Zeng T, Xu M, Zhang W, Gu X, Zhao F, Liu X and Zhang X: Autophagy inhibition and microRNA‑199a‑5p upregulation in paclitaxel‑resistant A549/T lung cancer cells. Oncol Rep 46: 149, 2021.
APA
Zeng, T., Xu, M., Zhang, W., Gu, X., Zhao, F., Liu, X., & Zhang, X. (2021). Autophagy inhibition and microRNA‑199a‑5p upregulation in paclitaxel‑resistant A549/T lung cancer cells. Oncology Reports, 46, 149. https://doi.org/10.3892/or.2021.8100
MLA
Zeng, T., Xu, M., Zhang, W., Gu, X., Zhao, F., Liu, X., Zhang, X."Autophagy inhibition and microRNA‑199a‑5p upregulation in paclitaxel‑resistant A549/T lung cancer cells". Oncology Reports 46.1 (2021): 149.
Chicago
Zeng, T., Xu, M., Zhang, W., Gu, X., Zhao, F., Liu, X., Zhang, X."Autophagy inhibition and microRNA‑199a‑5p upregulation in paclitaxel‑resistant A549/T lung cancer cells". Oncology Reports 46, no. 1 (2021): 149. https://doi.org/10.3892/or.2021.8100
Copy and paste a formatted citation
x
Spandidos Publications style
Zeng T, Xu M, Zhang W, Gu X, Zhao F, Liu X and Zhang X: Autophagy inhibition and microRNA‑199a‑5p upregulation in paclitaxel‑resistant A549/T lung cancer cells. Oncol Rep 46: 149, 2021.
APA
Zeng, T., Xu, M., Zhang, W., Gu, X., Zhao, F., Liu, X., & Zhang, X. (2021). Autophagy inhibition and microRNA‑199a‑5p upregulation in paclitaxel‑resistant A549/T lung cancer cells. Oncology Reports, 46, 149. https://doi.org/10.3892/or.2021.8100
MLA
Zeng, T., Xu, M., Zhang, W., Gu, X., Zhao, F., Liu, X., Zhang, X."Autophagy inhibition and microRNA‑199a‑5p upregulation in paclitaxel‑resistant A549/T lung cancer cells". Oncology Reports 46.1 (2021): 149.
Chicago
Zeng, T., Xu, M., Zhang, W., Gu, X., Zhao, F., Liu, X., Zhang, X."Autophagy inhibition and microRNA‑199a‑5p upregulation in paclitaxel‑resistant A549/T lung cancer cells". Oncology Reports 46, no. 1 (2021): 149. https://doi.org/10.3892/or.2021.8100
Follow us
  • Twitter
  • LinkedIn
  • Facebook
About
  • Spandidos Publications
  • Careers
  • Cookie Policy
  • Privacy Policy
How can we help?
  • Help
  • Live Chat
  • Contact
  • Email to our Support Team