Spandidos Publications Logo
  • About
    • About Spandidos
    • Aims and Scopes
    • Abstracting and Indexing
    • Editorial Policies
    • Reprints and Permissions
    • Job Opportunities
    • Terms and Conditions
    • Contact
  • Journals
    • All Journals
    • Oncology Letters
      • Oncology Letters
      • Information for Authors
      • Editorial Policies
      • Editorial Board
      • Aims and Scope
      • Abstracting and Indexing
      • Bibliographic Information
      • Archive
    • International Journal of Oncology
      • International Journal of Oncology
      • Information for Authors
      • Editorial Policies
      • Editorial Board
      • Aims and Scope
      • Abstracting and Indexing
      • Bibliographic Information
      • Archive
    • Molecular and Clinical Oncology
      • Molecular and Clinical Oncology
      • Information for Authors
      • Editorial Policies
      • Editorial Board
      • Aims and Scope
      • Abstracting and Indexing
      • Bibliographic Information
      • Archive
    • Experimental and Therapeutic Medicine
      • Experimental and Therapeutic Medicine
      • Information for Authors
      • Editorial Policies
      • Editorial Board
      • Aims and Scope
      • Abstracting and Indexing
      • Bibliographic Information
      • Archive
    • International Journal of Molecular Medicine
      • International Journal of Molecular Medicine
      • Information for Authors
      • Editorial Policies
      • Editorial Board
      • Aims and Scope
      • Abstracting and Indexing
      • Bibliographic Information
      • Archive
    • Biomedical Reports
      • Biomedical Reports
      • Information for Authors
      • Editorial Policies
      • Editorial Board
      • Aims and Scope
      • Abstracting and Indexing
      • Bibliographic Information
      • Archive
    • Oncology Reports
      • Oncology Reports
      • Information for Authors
      • Editorial Policies
      • Editorial Board
      • Aims and Scope
      • Abstracting and Indexing
      • Bibliographic Information
      • Archive
    • Molecular Medicine Reports
      • Molecular Medicine Reports
      • Information for Authors
      • Editorial Policies
      • Editorial Board
      • Aims and Scope
      • Abstracting and Indexing
      • Bibliographic Information
      • Archive
    • World Academy of Sciences Journal
      • World Academy of Sciences Journal
      • Information for Authors
      • Editorial Policies
      • Editorial Board
      • Aims and Scope
      • Abstracting and Indexing
      • Bibliographic Information
      • Archive
    • International Journal of Functional Nutrition
      • International Journal of Functional Nutrition
      • Information for Authors
      • Editorial Policies
      • Editorial Board
      • Aims and Scope
      • Abstracting and Indexing
      • Bibliographic Information
      • Archive
    • International Journal of Epigenetics
      • International Journal of Epigenetics
      • Information for Authors
      • Editorial Policies
      • Editorial Board
      • Aims and Scope
      • Abstracting and Indexing
      • Bibliographic Information
      • Archive
    • Medicine International
      • Medicine International
      • Information for Authors
      • Editorial Policies
      • Editorial Board
      • Aims and Scope
      • Abstracting and Indexing
      • Bibliographic Information
      • Archive
  • Articles
  • Information
    • Information for Authors
    • Information for Reviewers
    • Information for Librarians
    • Information for Advertisers
    • Conferences
  • Language Editing
Spandidos Publications Logo
  • About
    • About Spandidos
    • Aims and Scopes
    • Abstracting and Indexing
    • Editorial Policies
    • Reprints and Permissions
    • Job Opportunities
    • Terms and Conditions
    • Contact
  • Journals
    • All Journals
    • Biomedical Reports
      • Information for Authors
      • Editorial Policies
      • Editorial Board
      • Aims and Scope
      • Abstracting and Indexing
      • Bibliographic Information
      • Archive
    • Experimental and Therapeutic Medicine
      • Information for Authors
      • Editorial Policies
      • Editorial Board
      • Aims and Scope
      • Abstracting and Indexing
      • Bibliographic Information
      • Archive
    • International Journal of Epigenetics
      • Information for Authors
      • Editorial Policies
      • Editorial Board
      • Aims and Scope
      • Abstracting and Indexing
      • Bibliographic Information
      • Archive
    • International Journal of Functional Nutrition
      • Information for Authors
      • Editorial Policies
      • Editorial Board
      • Aims and Scope
      • Abstracting and Indexing
      • Bibliographic Information
      • Archive
    • International Journal of Molecular Medicine
      • Information for Authors
      • Editorial Policies
      • Editorial Board
      • Aims and Scope
      • Abstracting and Indexing
      • Bibliographic Information
      • Archive
    • International Journal of Oncology
      • Information for Authors
      • Editorial Policies
      • Editorial Board
      • Aims and Scope
      • Abstracting and Indexing
      • Bibliographic Information
      • Archive
    • Medicine International
      • Information for Authors
      • Editorial Policies
      • Editorial Board
      • Aims and Scope
      • Abstracting and Indexing
      • Bibliographic Information
      • Archive
    • Molecular and Clinical Oncology
      • Information for Authors
      • Editorial Policies
      • Editorial Board
      • Aims and Scope
      • Abstracting and Indexing
      • Bibliographic Information
      • Archive
    • Molecular Medicine Reports
      • Information for Authors
      • Editorial Policies
      • Editorial Board
      • Aims and Scope
      • Abstracting and Indexing
      • Bibliographic Information
      • Archive
    • Oncology Letters
      • Information for Authors
      • Editorial Policies
      • Editorial Board
      • Aims and Scope
      • Abstracting and Indexing
      • Bibliographic Information
      • Archive
    • Oncology Reports
      • Information for Authors
      • Editorial Policies
      • Editorial Board
      • Aims and Scope
      • Abstracting and Indexing
      • Bibliographic Information
      • Archive
    • World Academy of Sciences Journal
      • Information for Authors
      • Editorial Policies
      • Editorial Board
      • Aims and Scope
      • Abstracting and Indexing
      • Bibliographic Information
      • Archive
  • Articles
  • Information
    • For Authors
    • For Reviewers
    • For Librarians
    • For Advertisers
    • Conferences
  • Language Editing
Login Register Submit
  • This site uses cookies
  • You can change your cookie settings at any time by following the instructions in our Cookie Policy. To find out more, you may read our Privacy Policy.

    I agree
Search articles by DOI, keyword, author or affiliation
Search
Advanced Search
presentation
Oncology Reports
Join Editorial Board Propose a Special Issue
Print ISSN: 1021-335X Online ISSN: 1791-2431
Journal Cover
March-2023 Volume 49 Issue 3

Full Size Image

Sign up for eToc alerts
Recommend to Library

Journals

International Journal of Molecular Medicine

International Journal of Molecular Medicine

International Journal of Molecular Medicine is an international journal devoted to molecular mechanisms of human disease.

International Journal of Oncology

International Journal of Oncology

International Journal of Oncology is an international journal devoted to oncology research and cancer treatment.

Molecular Medicine Reports

Molecular Medicine Reports

Covers molecular medicine topics such as pharmacology, pathology, genetics, neuroscience, infectious diseases, molecular cardiology, and molecular surgery.

Oncology Reports

Oncology Reports

Oncology Reports is an international journal devoted to fundamental and applied research in Oncology.

Experimental and Therapeutic Medicine

Experimental and Therapeutic Medicine

Experimental and Therapeutic Medicine is an international journal devoted to laboratory and clinical medicine.

Oncology Letters

Oncology Letters

Oncology Letters is an international journal devoted to Experimental and Clinical Oncology.

Biomedical Reports

Biomedical Reports

Explores a wide range of biological and medical fields, including pharmacology, genetics, microbiology, neuroscience, and molecular cardiology.

Molecular and Clinical Oncology

Molecular and Clinical Oncology

International journal addressing all aspects of oncology research, from tumorigenesis and oncogenes to chemotherapy and metastasis.

World Academy of Sciences Journal

World Academy of Sciences Journal

Multidisciplinary open-access journal spanning biochemistry, genetics, neuroscience, environmental health, and synthetic biology.

International Journal of Functional Nutrition

International Journal of Functional Nutrition

Open-access journal combining biochemistry, pharmacology, immunology, and genetics to advance health through functional nutrition.

International Journal of Epigenetics

International Journal of Epigenetics

Publishes open-access research on using epigenetics to advance understanding and treatment of human disease.

Medicine International

Medicine International

An International Open Access Journal Devoted to General Medicine.

Journal Cover
March-2023 Volume 49 Issue 3

Full Size Image

Sign up for eToc alerts
Recommend to Library

  • Article
  • Citations
    • Cite This Article
    • Download Citation
    • Create Citation Alert
    • Remove Citation Alert
    • Cited By
  • Similar Articles
    • Related Articles (in Spandidos Publications)
    • Similar Articles (Google Scholar)
    • Similar Articles (PubMed)
  • Download PDF
  • Download XML
  • View XML

  • Supplementary Files
    • Supplementary_Data1.pdf
    • Supplementary_Data2.pdf
Article Open Access

LMP1 mediates tumorigenesis through persistent epigenetic modifications and PGC1β upregulation

  • Authors:
    • Siliang Chen
    • Ping Zhang
    • Jia Feng
    • Rui Li
    • Junhui Chen
    • Wei V. Zheng
    • Hongyu Zhang
    • Paul Yao
  • View Affiliations / Copyright

    Affiliations: Department of Hematology, Peking University Shenzhen Hospital, Shenzhen, Guangdong 518036, P.R. China, Intervention and Cell Therapy Center, Peking University Shenzhen Hospital, Shenzhen, Guangdong 518036, P.R. China
    Copyright: © Chen et al. This is an open access article distributed under the terms of Creative Commons Attribution License.
  • Article Number: 53
    |
    Published online on: February 2, 2023
       https://doi.org/10.3892/or.2023.8490
  • Expand metrics +
Metrics: Total Views: 0 (Spandidos Publications: | PMC Statistics: )
Metrics: Total PDF Downloads: 0 (Spandidos Publications: | PMC Statistics: )
Cited By (CrossRef): 0 citations Loading Articles...

This article is mentioned in:



Abstract

Latent membrane protein 1 (LMP1), which is encoded by the Epstein‑Barr virus (EBV), has been considered as an oncogene, although the detailed mechanism behind its function remains unclear. It has been previously reported that LMP1 promotes tumorigenesis by upregulation of peroxisome proliferator‑activated receptor‑γ coactivator‑1β (PGC1β). The present study aimed to investigate the potential mechanism for transient EBV/LMP1 exposure‑mediated persistent PGC1β expression and subsequent tumorigenesis through modification of mitochondrial function. Luciferase reporter assay, chromatin immunoprecipitation and DNA mutation techniques were used to evaluate the PGC1β‑mediated expression of dynamin‑related protein 1 (DRP1). Tumorigenesis was evaluated by gene expression, oxidative stress, mitochondrial function and in vitro cellular proliferation assays. The potential effects of EBV, LMP1 and PGC1β on tumor growth were evaluated in an in vivo xenograft mouse model. The present in vitro experiments showed that LMP1 knockdown did not affect PGC1β expression or subsequent cell proliferation in EBV‑positive tumor cells. PGC1β regulated DRP1 expression by coactivation of GA‑binding protein α and nuclear respiratory factor 1 located on the DRP1 promoter, subsequently modulating mitochondrial fission. Transient exposure of either EBV or LMP1 in human hematopoietic stem cells caused persistent epigenetic changes and PGC1β upregulation after long‑term cell culture even in the absence of EBV/LMP1, which decreased oxidative stress, and potentiated mitochondrial function and cell proliferation in vitro. Enhanced tumor growth and shortened survival were subsequently observed in vivo. It was concluded that PGC1β expression and subsequent cell proliferation were independent from LMP1 in EBV‑positive tumor cells. PGC1β modulated mitochondria fission by regulation of DRP1 expression. Transient EBV/LMP1 exposure caused persistent PGC1β expression, triggering tumor growth in the absence of LMP1. The present study proposes a novel mechanism for transient EBV/LMP1 exposure‑mediated tumorigenesis through persistent epigenetic changes and PGC1β upregulation, uncovering the reason why numerous forms of lymphoma exhibit upregulated PGC1β expression, but are devoid of EBV/LMP1.

Introduction

Epstein-Barr virus (EBV) belongs to the human γ-herpes virus, which infects ~90% of the human population. Although the majority of EBV carriers have latent infection with no significant clinical symptoms (1,2), EBV infection can also drive human B cell proliferation and transformation, triggering numerous neoplasm types and autoimmune diseases, and a compromised immune system worsens the problem (3). It has been reported that EBV is associated with a variety of tumors, including Burkitt's lymphoma, Hodgkin's lymphoma, non-Hodgkin lymphoma [such as natural killer (NK)/T-cell lymphoma] (4) and nasopharyngeal carcinoma (2,5), suggesting that EBV may be a potential driving force for tumor development. However, the mechanism behind this remains unclear, and the development of anti-EBV targeting strategies remains challenging (6,7).

EBV-encoded latent membrane protein 1 (LMP1), which is a direct target gene of EBV nuclear antigen 2, has been reported to be an oncogene (8) that plays a major role in the regulation of tumor-related metabolism (9). LMP1 potentiates tumor growth through activation of glycolysis (10), mitochondrial function (11), hypoxia-inducible factor 1 signaling (12), sterol regulatory element-binding transcription factor 1 (SREBP1)-mediated lipogenesis (13) and programmed death-ligand 1 upregulation (14). Additionally, LMP1 activates the nuclear factor-κB (NF-κB) signaling pathway (15); NF-κB is then translocated into the nucleus and subsequently activates related target genes (16). It has been reported that LMP1 promotes tumorigenesis through NF-κB-mediated peroxisome proliferator-activated receptor-γ coactivator-1β (PGC1β) upregulation (17). The PGC1 family, which includes PGC1α and PGC1β (18), plays an important role in maintaining the balance of glucose and lipids involved in energy metabolism through regulating various target genes as a transcriptional coactivator (19). Previous studies have reported that PGC1β expression triggers tumorigenesis through mitochondrial metabolism, glycolysis and redox balance (20–22). Our group has recently reported that PGC1β promotes tumor growth via lactate dehydrogenase A (LDHA)-mediated glycolysis (23) in addition to SREBP1-mediated hexokinase domain component 1 (HKDC1) upregulation, subsequently increasing mitochondrial metabolism (24), although the detailed mechanism for PGC1β-mediated tumorigenesis remains largely unknown.

Our group has previously reported that LMP1 promotes tumorigenesis through PGC1β upregulation (17), while numerous forms of lymphoma exhibit upregulated PGC1β expression in the absence of EBV/LMP1. The present study aimed to investigate the potential mechanism for transient EBV/LMP1 exposure-mediated persistent PGC1β activation through epigenetic changes. The current in vitro findings revealed that LMP1 knockdown in EBV-positive cells did not result in a significant change in PGC1β expression or subsequent cell proliferation.

In the present study, the potential mechanism for PGC1β-mediated mitochondrial fission by upregulation of protein dynamin-related protein 1 (DRP1) was evaluated (11). In addition, the potential reason why transient exposure to either EBV or LMP1 causes persistent PGC1β expression as well as the subsequent consequence of PGC1β upregulation on tumor growth was investigated in both in vitro and in vivo mouse model. The SNK6 cells were used as tumor cell line to evaluate the potential effect on tumor growth when the related genes were knocked down, while human primary hematopoietic stem cells (HSC) were used to evaluate the potential effect on tumorigenesis when the related genes were overexpressed. Finally, the potential effects of EBV, LMP1 and PGC1 β on tumor growth were evaluated through in vivo xenograft mouse model. It was concluded that transient LMP1 expression caused persistent PGC1β upregulation and tumor growth through epigenetic modifications, thus elucidating the potential mechanism for transient EBV/LMP1 exposure-mediated tumorigenesis while explaining why numerous forms of lymphoma show absence of EBV/LMP1.

Materials and methods

Reagents and materials

Human HSC were isolated from healthy peripheral blood mononuclear cells (PBMC) cells using EasySep™ Human Progenitor Cell Enrichment kit with Platelet Depletion (cat. no. 19356), while human NK cells were isolated from healthy PBMC cells using EasySep™ Human NK Cell Isolation kit (Stemcell Technologies, Inc.) according to the manufacturers' instructions. A number of PBMCs, NK cells or isolated healthy HSC were conditionally immortalized using hTERT lentivirus vector with an extended life span to achieve a higher transfection efficiency and experimental stability (25,26). Tumor cell lines, including B95-8, Namalwa, HANK1, SNT8 and SNK6, were purchased from American Type Culture Collection. The B95-8 cell line was used for EBV viral production and subsequent concentration for the infection of HSC, PBMCs or NK cells according to a previously described protocol (27). The EBV LMP1 adenovirus for LMP1 transient infection and related empty adenovirus control were kindly provided by Dr Haimou Zhang (Hubei University, China). Antibodies against CdxA (Cdx1; cat. no. sc-515146), Ets1 (c-Ets; cat. no. sc-55581), forkhead box D3 (HFH2; cat. no. sc-517206), GA-binding protein α (GABPα; cat. no. sc-28312), GATA1 (cat. no. sc-265), GATA2 (cat. no. sc-267), Ki-67 (cat. no. sc-101861), nuclear respiratory factor 1 (NRF1; cat. no. sc-101102), NF-κB p65 (cat. no. sc-398442) and organic cation transporter 1 (Oct1; cat. no. sc-8024) were obtained from Santa Cruz Biotechnology, Inc. Antibodies against DRP1 (cat. no. ab140494), optic atrophy 1 (OPA1; cat. no. ab157457), mitofusin 2 (MFN2; cat. no. ab56889) and PGC1β (cat. no. ab240188) were obtained from Abcam. Antibodies against EBV LMP1 (cat. no. NBP1-79009) and 8-oxo-deoxyguanosine (dG) (cat. no. 4354-MC-050) were obtained from Novus Biologicals, Ltd. The small interfering RNA (siRNA) for GABPα and NRF1, and scrambled control siRNA were purchased from Ambion (Thermo Fisher Scientific, Inc.), and the target sequences of siRNA were provided in Table SI. The expanded section of Materials and methods is available in Appendix S1.

Preparation of DRP1 reporter constructs

The DRP1 gene promoter (2 kb upstream) from Ensembl gene ID: DNM1L-201 ENST00000266481.10 (for DRP1) (with the following link: http://uswest.ensembl.org/Homo_sapiens/Transcript/Summary?db=core;g=ENSG00000087470;r=12:32679303-32744350;t=ENST00000266481), was amplified by PCR from SNK6 genomic DNA, and then subcloned into the pGL3-basic vector (cat. no. E1751; Promega Corporation) by using the following primers with restriction sites for MluI and XhoI, respectively: DRP1 forward, 5′-gcgc-acgcgt-agt tgg ggc cac agg tat gca-3′ (MluI) and reverse, 5′-atcg-ctcgag-aca gtt cgc ctc ctt cct cct-3′ (XhoI).

Preparation of gene knockdown lentivirus

The shRNA lentivirus particles for human PGC1β, human NFκB-p65, EBV LMP1 and non-target control were designed and purchased from MilliporeSigma, and all the shRNA target sequences were provided in Table SI. These lentiviruses were used for infection of tumor cell lines (e.g. SNK6). The treated cells were cultured in the presence of 10 µg/ml puromycin, and the gene knockdown efficiency was evaluated by reverse transcription-quantitative PCR (RT-qPCR) based on an mRNA decrease of >65% compared with that in the control group. The primer sequences are shown in Table SII (23,24).

Immunostaining

Treated SNK6 cells were transferred to coated cover slips, and then fixed with 3.7% formaldehyde, incubated with 1% BSA and 0.2% Triton X-100 for 1 h, and blotted with 40 µg/ml primary antibody against PGC1β, Ki-67 or 8-oxo-dG for 4 h. In triple-staining experiments, the live cells were stained with MitoTracker™ Green FM before fixation. After thorough washing, the cells were incubated with either FITC or Texas Red-labeled secondary antibody (1:1,000) for 1 h, and the cell nuclei were further stained with 300 nM DAPI (cat. no. D9542; Sigma-Aldrich; Merck KGaA). The cells were visualized under a confocal microscope and the staining was quantitated by ImageJ 1.52v software (National Institutes of Health).

Mitochondria morphology by electron microscopy

Treated cells were fixed with 2.5% glutaraldehyde at room temperature for 15 min, and then dehydrated by using a series of increasing concentrations of ethanol, and embedded in epoxy resin and propylene oxide overnight. The 70 nm-thick sample sections were then stained with lead citrate, and mitochondria morphology was detected by double-blinded technicians using a transmission electron microscope (28).

DNA methylation analysis

DNA methylation on the human PGC1β promoter was evaluated by methylation-specific PCR according to a previously described method with minor modifications (29–31). Genomic DNA was extracted and purified from treated cells, and then treated by bisulfite modification with EpiJET Bisulfite Conversion kit (cat. no. K1461; Thermo Fisher Scientific, Inc.), and the DNA was then amplified by using the following primers: Methylated primers: Forward 5′-ttt tta aag tgt tgg gat tat agg c-3′ and reverse 5′-acg tta cgt taa cgc taa acg a-3′; and unmethylated primers: Forward 5′-ttt aaa gtg ttg gga tta tag gtg t-3′ and reverse 5′-tca cat tac att aac act aaa caa a-3′. The product sizes were as follows: 142 bp (methylated) with melting temperature (Tm) 66.4°C and 142 bp (unmethylated) with Tm 65.8°C; CpG island size: 197 bp. The methylation results were calculated by normalization of the unmethylated PCR results (32).

In vivo mouse experiments

Tumor cells were treated, and then 2×106 viable cells in 0.1 ml PBS were injected into the lateral tail vein of mice. The null mice receiving tail vein injections were separated into the following 4 groups (n=9): i) Group 1 [control (CTL)], conditionally immortalized HSC at passage #6 after vehicle lentivirus infection; ii) group 2 (EBV), conditionally immortalized HSC at passage #6 after EBV infection; iii) group 3 (LMP1↑), conditionally immortalized HSC at passage #6 after LMP1 adenovirus infection; and iv) group 4 (EBV/shPGC1β), conditionally immortalized HSC at passage #6 after EBV infection and shPGC1β lentivirus infection in the presence of 10 µg/ml puromycin. Mouse survival was monitored and calculated; the tumor growth was calculated; the lungs were isolated and stained with hematoxylin and eosin (H&E); and the gene expression and superoxide anion (O2−.) release from tumor tissues were evaluated (7,23,33).

Statistical analysis

The mean level and standard deviation (SD) were calculated and presented, and each experiment was performed for at least 4 independent times (n=4) unless otherwise mentioned. The data was analyzed as normal distribution using Shapiro-Wilk test to evaluate the normality of the data in SPSS 22 software (34), and the one-way ANOVA (analysis of variance) together with Tukey-Kramer test were employed to determine significant difference of different groups. The mouse survival curve was established by Kaplan-Meier survival analysis followed by the log-rank test through SPSS 22 software, and P<0.05 was considered to indicate a statistically significant difference (33).

Results

LMP1 knockdown in EBV-positive tumor cells does not reduce PGC1β-mediated tumorigenesis

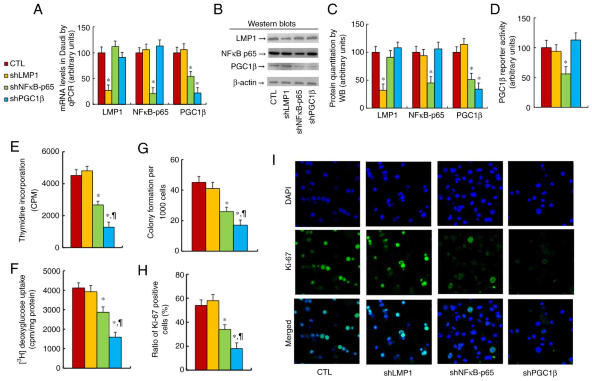
The effect of LMP1 on PGC1β expression was determined. SNK6 cells were treated with CTL, shLMP1, shNF-κB-p65 or shPGC1β lentivirus before being harvested for biological assays. It was found that knockdown of either NF-κB-p65 (shNF-κB-p65) or PGC1β (shPGC1β) significantly reduced PGC1β mRNA levels in SNK6 cells compared with the findings in the CTL group, while LMP1 knockdown (shLMP1) had no effect (Fig. 1A). Next, the levels of proteins corresponding to the LMP1, NF-κB-p65 and PGC1β genes were measured, and it was revealed that the protein levels were similar to the mRNA levels (Figs. 1B and C, and S1A). Next, PGC1β reporter activity was evaluated in the cells, and it was identified that shNF-κB-p65 treatment significantly reduced PGC1β reporter activity, while shLMP1 and shPGC1β showed no effect (Fig. 1D). Gene expression was also determined in other EBV-positive cell lines, including HANK1 (Fig. S2A) and SNT8 (Fig. S2B) cells, and it was found that treatment with either shNF-κB-p65 or shPGC1β significantly reduced the PGC1β mRNA levels, while shLMP1 showed no effect.

Figure 1.

LMP1 knockdown in Epstein-Barr virus-positive tumor cells does not reduce PGC1β-mediated tumorigenesis. SNK6 cells were treated with CTL, shLMP1, shNF-κB-p65 or shPGC1β lentivirus before being harvested for biological assays. (A) mRNA levels were detected by quantitative PCR (n=4). (B) Representative western blot images. (C) Protein quantitation for panel B (n=5). (D) PGC1β reporter activity (n=5). (E) Cell proliferation assay (n=5). (F) [3H]2-deoxyglucose uptake (n=5). (G) Colony formation assay (n=5). (H) Quantitation of Ki-67-positive cells (n=4). (I) Representative image of panel H. *P<0.05 vs. CTL group; ¶P<0.05 vs. shNF-κB-p65 group. LMP1, latent membrane protein 1; PGC1β, peroxisome proliferator-activated receptor-γ coactivator-1β; sh, short hairpin; CTL, control; NF-κB, nuclear factor-κB.

In addition, the potential effects of the treatment on epigenetic changes on the PGC1β promoter were measured, and it was observed that none of the treatments had a significant effect on histone 3 methylation (Fig. S3A), DNA methylation (Fig. S3B), histone 3 acetylation (Fig. S3C) or histone 4 methylation (Fig. S3D). Finally, the effect of LMP1/PGC1β expression on tumor cell growth was explored, and it was demonstrated that shLMP1 treatment had no effect, while treatment with either shNF-κB-p65 or shPGC1β significantly reduced cellular proliferation, as evaluated by thymidine incorporation (Fig. 1E), glucose uptake (Fig. 1F), colony formation assay (Fig. 1G) and Ki-67-positive cell rate (Fig. 1H and I). It was concluded that LMP1 knockdown did not affect PGC1β expression or its subsequent tumorigenesis in EBV-positive cells.

PGC1β regulates DRP1 expression through GABPα/NRF1 binding sites on the DRP1 promoter

The current study determined the mechanism behind PGC1β-mediated DRP1 regulation in immortalized HSC. Different progressive 5′-promoter deletion constructs for DRP1 were generated and transfected into HSC together with full-length DRP1 reporter plasmids. The cells were then infected with either PGC1β or empty lentivirus (CTL) for luciferase activity assay, and the results showed that PGC1β-induced DRP1 reporter activity did not change among the −2,000, −1,600, −1,200, −800, −700, −600, −500 and −400 deletion constructs (numbered according to the Ensembl gene ID: DNM1L-201 ENST00000266481.10), while PGC1β-induced reporter activation was partly decreased at −300 deletion and completely disappeared at the −200-deletion construct. This indicates that the PGC1β-responsive binding element is located in the range of −400 to −200 on the DRP1 promoter (Fig. 2A).

Figure 2.

Peroxisome proliferator-activated receptor-γ coactivator-1β regulates DRP1 expression through GABPα/NRF1 binding sites on the DRP1 promoter. (A) Luciferase activities for the indicated deletion reporter constructs in immortalized HSC. *P<0.05 vs. pDRP1-2,000 group; ¶P<0.05 vs. pDRP1-300 group (n=5). (B) Schematic model for potential transcriptional binding motif in the range of −400 to −200 on the DRP1 promoter, with binding motif for GABPα and NRF1 in red and related mutation sites in green. (C) Luciferase activity for full-length DRP1 (pDRP1-2000) or the indicated mutation reporter constructs. *P<0.05 vs. pDRP1-2,000 group (n=5). (D) Luciferase activities for single or double mutants for GABPα (−383) and/or NRF1 (−232). *P<0.05 vs. pDRP1-2,000 group; ¶P<0.05 vs. M-383/GABPα group (n=5). (E) ChIP analysis (n=5). *P<0.05 vs. HSC/CTL group. (F) ChIP analysis (n=5). *P<0.05 vs. SNK6/CTL group. (G and H) Small interfering RNA was used to knockdown either GABPα or NRF1 in SNK6 cells for further analysis. (G) mRNA levels were determined by quantitative PCR (n=4). (H) DRP1 reporter activity (n=5). *P<0.05 vs. CTL group. DRP1, dynamin-related protein 1; GABPα, GA-binding protein α; NRF1, nuclear respiratory factor 1; CTL, control; HSC, hematopoietic stem cells; ChIP, chromatin immunoprecipitation.

All the potential transcription factor binding sites in the range of −400 to −200 were analyzed from the database, and the following motifs were identified: HFH2, GABPα (marked in red), CdxA, c-Ets, Oct1, CCAAT-enhancer-binding protein, GATA1, NRF1 (marked in red) and GATA2 (Fig. 2B). All the single mutations were then generated on the full length of the DRP1 reporter construct (p-DRP1-2000) for these binding motifs for the luciferase reporter assay, and the results showed that only single mutants for GABPα (from ggaa to ttcc, in green at −383) and NRF1 (from cctg to aagt, in green at −232) showed a significant reduction in reporter activity, indicating that GABPα and NRF1 may be responsible for PGC1β-induced DRP1 activation (Fig. 2C). Next, GABPα or NRF1 single or double mutants (M-383GABPα/-232NRF1) were transfected for the reporter assay, and it was found that both single mutants partly reduced, while the double mutants completely reduced, the PGC1β-induced DRP1 reporter activation (Fig. 2D).

The binding abilities were then determined through chromatin immunoprecipitation analysis on the DRP1 promoter. The results revealed that both GABPα and NRF1 increased the binding ability after PGC1β infection in HSC compared with that of the CTL group, while other transcriptional factors had no effect (Fig. 2E). Additionally, both GABPα and NRF1 showed reduced binding ability after shPGC1β lentivirus infection in SNK6 cells compared with that in the CTL group, while other transcriptional factors had no effect (Fig. 2F).

Finally, the potential effect of GABPα and NRF1 on DRP1 expression in SNK6 cells was determined by siRNA techniques, and it was observed that GABPα and NRF1 were knocked down successfully by siGABP and siNRF1 respectively. Additionally, the DRP1 mRNA level was significantly decreased by single knockdown of either GABPα or NRF1 compared with that of the CTL group, and the DRP1 mRNA level was further decreased by double knockdown (siGABPα/NRF1) compared with that of the single siGABPα group (Fig. 2G). The DRP1 reporter activity was also determined, and it was found to be similar to the DRP1 mRNA levels (Fig. 2H). It was concluded that DRP1 expression was regulated by PGC1β through GABPα and NRF1 binding sites on the DRP1 promoter.

EBV/LMP1 exposure causes persistent epigenetic modifications on the PGC1β promoter

The present study evaluated the potential effect of LMP1 expression on epigenetic changes on the PGC1β promoter. Conditionally immortalized HSC were treated with CTL, transient EBV infection, transient LMP1 infection by LMP1 adenovirus (LMP↑), or EBV infection together with permanent PGC1β knockdown through shPGC1β lentivirus in the presence of 10 µg/ml puromycin (EBV/shPGC1β). The cells were continuously cultured from passage #1 to #6 before being harvested for analysis on different passages. The properties of cells at passage #1 were first evaluated, and the results revealed that EBV infection, including EBV and EBV/shPGC1β treatments, significantly increased the quantity of EBV genome copies compared with those of the CTL group (Fig. S4A). Additionally, treatments with EBV, LMP1↑ and EBV/shPGC1β significantly increased LMP1 mRNA levels. Moreover, treatments with EBV and LMP1↑ significantly increased, while EBV/shPGC1β treatment significantly decreased, the PGC1β mRNA levels. None of treatments had a significant effect on NF-κB-p65 expression compared with that of the CTL group (Fig. S4B). The effect on epigenetic changes on the PGC1β promoter at passage #1 was also determined, and it was found that treatments with EBV, LMP1↑ and EBV/shPGC1β significantly decreased the epigenetic modifications on H3K9me2 and H3K9me3 (Fig. S4C) in addition to DNA methylation (Fig. S4D). These treatments had no effect on histone 4 methylation (Fig. S4E) or histone 3 acetylation (Fig. S4F) compared with the CTL group.

Next, the properties of cells at passage #6 were determined. The results showed that the EBV genome was almost non-detectable upon treatment with EBV, LMP1↑ or EBV/shPGC1β after continuous culturing for 6 passages (Fig. 3A). Additionally, LMP1 mRNA was not detectable, while the NF-κB-p65 mRNA levels showed no changes. On the other hand, PGC1β mRNA remained increased after EBV and LMP1↑ treatment, while it remained decreased upon EBV/shPGC1β treatment compared with that in the CTL group (Fig. 3B). The protein levels were also measured, and the protein expression was similar to the mRNA levels (Figs. 3C and D, and S1B). Epigenetic changes on the PGC1β promoter were then determined, and it was found that treatments with EBV, LMP1↑ and EBV/shPGC1β significantly decreased DNA methylation (Fig. 3E) in addition to epigenetic modifications on H3K9me2 and H3K9me3 (Fig. 3F), while having no effect on histone 3 acetylation (Fig. S5A) or histone 4 methylation (Fig. S5B) compared with the findings in the CTL group, where the epigenetic modifications were similar to those noted in cells at passage #1.

Figure 3.

EBV/LMP1 exposure causes persistent epigenetic modifications on the PGC1β promoter. Conditionally immortalized hematopoietic stem cells were treated by CTL, EBV, LMP1 adenovirus (LMP1↑) or EBV together with shPGC1β lentivirus in the presence of 10 µg/ml puromycin (EBV/shPGC1β). The cells were continuously cultured and then harvested for biomedical analysis at passage #6. (A) EBV DNA genomic copies (n=5). (B) mRNA levels, as detected by quantitative PCR (n=4). (C) Representative western blot images. (D) Protein quantitation for panel B (n=5). (E) Histone H3 methylation on the PGC1β promoter (n=4). (F) DNA methylation on the PGC1β promoter (n=4). (G) PGC1β mRNA level from passage #1 to #6 (n=4). (H) DNA methylation on the PGC1β promoter from passage #1 to #6 (n=4). *P<0.05 vs. CTL group. EBV, Epstein-Barr virus; LMP1, latent membrane protein 1; PGC1β, peroxisome proliferator-activated receptor-γ coactivator-1β; CTL, control; sh, short hairpin.

Finally, the PGC1β levels in cells from passage #1 to #6 were measured, and it was found that treatments with EBV and LMP1↑ significantly increased, while EBV/shPGC1β decreased, PGC1β mRNA. This remained persistent from passage #1 to #6 (Fig. 3G). The present study also measured DNA methylation on the PGC1β promoter, and found that treatments with EBV, LMP1↑ or EBV/shPGC1β significantly decreased DNA methylation, which remained persistent from passage #1 to #6 (Fig. 3H). The potential effect of LMP1 expression on PGC1β expression in other cells was also determined, and it was revealed that treatments with EBV and LMP1↑ significantly increased, while EBV/shPGC1β treatment significantly decreased, PGC1β expression in both PBMCs (Fig. S6A) and NK cells (Fig. S6B); this remained persistent from passage #1 to #6. Thus, it was concluded that transient EBV/LMP1 exposure caused persistent epigenetic modifications on the PGC1β promoter, which subsequently resulted in persistent PGC1β upregulation even in the absence of EBV/LMP1.

EBV/LMP1 exposure ameliorates oxidative stress, while PGC1β knockdown reverses this effect

The current study evaluated the effect of EBV/LMP expression on oxidative stress in treated cells at passage #6, and found that both EBV and LMP1↑ treatments significantly decreased reactive oxygen species (ROS) (Fig. 4A) and 3-nitrotyrosine formation (Fig. 4B) formation compared with those of the CTL group, while PGC1β knockdown (EBV/shPGC1β) completely reversed this effect. The oxidative stress-mediated DNA damage was also determined, and the results showed that both EBV and LMP1↑ treatments significantly decreased γH2AX (Figs. 4C and D, and S1C), 8-OHdG (Fig. 4E) and 8-oxo-dG (Fig. 4F and G) formation, while PGC1β knockdown completely reversed this effect. Thus, it was concluded that EBV/LMP1 exposure-mediated PGC1β expression ameliorated oxidative stress.

Figure 4.

EBV/LMP1 exposure ameliorates oxidative stress, while PGC1β knockdown reverses this effect. Conditionally immortalized hematopoietic stem cells were treated by CTL, EBV, LMP1 adenovirus (LMP1↑) or EBV together with shPGC1β lentivirus in the presence of 10 µg/ml puromycin (EBV/shPGC1β). The cells were continuously cultured and then harvested for biomedical analysis at passage #6. (A) Formation of reactive oxygen species (n=5). (B) 3-Nitrotyrosine formation (n=5). (C) Quantitation of γH2AX formation (n=5). (D) Representative images of panel C. (E) 8-OHdG formation (n=5). (F) Quantitation of 8-oxo-dG generation (n=5). (G) Representative images of 8-oxo-dG staining in panel F. *P<0.05 vs. CTL group. EBV, Epstein-Barr virus; LMP1, latent membrane protein 1; PGC1β, peroxisome proliferator-activated receptor-γ coactivator-1β; CTL, control; dG, deoxyguanosine; sh, short hairpin.

EBV/LMP1 exposure potentiates mitochondrial function, while PGC1β knockdown reverses this effect

The present study evaluated the effect of EBV/LMP1 expression on mitochondrial function, and found that both EBV and LMP1↑ treatments significantly increased mitochondrial DNA copies (Fig. 5A), intracellular ATP level (Fig. 5B) and mitochondrial membrane potential (Fig. 5C), in addition to decreasing the apoptotic rate (Figs. 4D and 5E) compared with the findings in the CTL group. Notably, PGC1β knockdown completely reversed this effect.

Figure 5.

EBV/LMP1 exposure potentiates mitochondrial function, while PGC1β knockdown reverses this effect. Conditionally immortalized hematopoietic stem cells were treated with CTL, EBV, LMP1 adenovirus (LMP1↑) or EBV together with shPGC1β lentivirus in the presence of 10 µg/ml puromycin (EBV/shPGC1β). The cells were continuously cultured and then harvested for biomedical analysis at passage #6. (A) Mitochondrial DNA copies (n=4). (B) Intracellular ATP level (n=5). (C) Mitochondrial membrane potential (n=5). (D) The apoptotic rate was determined by TUNEL assay (n=5). (E) Representative images of panel D. (F) Representative images of triple immunostaining of PGC1β (red), mitochondria (green) and DAPI (blue) for nuclei. (G) Immunostaining quantitation of panel F (n=5). (H) mRNA levels (n=4). (I) Protein quantitation by western blotting (n=5). (J) Representative images of panel I. (K) Representative image of mitochondria morphology by electron microscopy (n=5). *P<0.05 vs. CTL group. EBV, Epstein-Barr virus; LMP1, latent membrane protein 1; PGC1β, peroxisome proliferator-activated receptor-γ coactivator-1β; CTL, control; sh, short hairpin.

Mitochondrial mass and gene expression were then evaluated, and the results revealed that both EBV and LMP1↑ treatments significantly increased PGC1β expression and mitochondrial mass by immunostaining (Fig. 5F and G) compared with those of the CTL group. Both EBV and LMP1↑ treatments significantly increased DRP1 expression and decreased MFN2 expression, but had no effect on OPA1 expression (Figs. 5H-J and S1D). Finally, changes in mitochondrial morphology were evaluated by using an electron microscope, and it was found that both EBV and LMP1↑ treatments significantly increased mitochondrial fission compared with that of the CTL group, while PGC1β knockdown completely reversed this effect (Fig. 5K). Therefore, it was concluded that EBV/LMP1 exposure-mediated PGC1β expression potentiated mitochondrial function by upregulation of mitochondrial fission.

EBV/LMP1 exposure potentiates tumor cell proliferation, while PGC1β knockdown reverses this effect

The present study evaluated the effect of EBV/LMP1 exposure on tumor cell proliferation, and found that both EBV and LMP1↑ treatments significantly increased [3H]-2-deoxyglucose uptake (Fig. 6A), cellular proliferation by thymidine incorporation (Fig. 6B), colony formation (Fig. 6C and D) and Ki-67 positive cells (Fig. 6E and F), compared with those in the CTL group. Of note, PGC1β knockdown completely reversed this effect. Thus, it was concluded that EBV/LMP1 exposure-mediated PGC1β expression potentiated tumor cell proliferation.

Figure 6.

EBV/LMP1 exposure potentiates tumor cell proliferation, while PGC1β knockdown reverses this effect. Conditionally immortalized hematopoietic stem cells were treated with CTL, EBV, LMP1 adenovirus (LMP1↑) or EBV together with shPGC1β lentivirus in the presence of 10 µg/ml puromycin (EBV/shPGC1β). The cells were continuously cultured and then harvested for biomedical analysis at passage #6. (A) [3H]2-Deoxyglucose uptake (n=5). (B) Cell proliferation assay (n=5). (C) Representative images of colony formation. (D) Colony formation assay results (panel C; n=5). (E) Representative image of Ki-67 staining. (F) Quantitation of Ki-67-positive cells (panel E; n=5). *P<0.05 vs. CTL group. EBV, Epstein-Barr virus; LMP1, latent membrane protein 1; PGC1β, peroxisome proliferator-activated receptor-γ coactivator-1β; CTL, control; sh, short hairpin.

EBV/LMP1 exposure potentiates tumor growth in vivo in mice, while PGC1β knockdown reverses this effect

The current study determined the potential effect of EBV/LMP1 expression on in vivo tumor growth. Treated cells at passage #6 were harvested for tail vein injection to monitor the process of tumor growth. Gene expression was first determined in the tumor tissues, and it was found that cells that received treatment with either EBV or LMP1↑ showed significantly increased mRNA levels of PGC1β and DRP1 but decreased mRNA levels of MFN2 compared with those of the CTL group. PGC1β knockdown completely reversed this effect (Fig. 7A).

Figure 7.

EBV/LMP1 exposure potentiates tumor growth in vivo in mice, while PGC1β knockdown reverses this effect. Conditionally immortalized hematopoietic stem cells were treated with CTL, EBV, LMP1 adenovirus (LMP1↑) or EBV together with shPGC1β lentivirus in the presence of 10 µg/ml puromycin (EBV/shPGC1β). The cells were continuously cultured, and cells at passage #6 were harvested for tail vein injection to monitor the process of tumor growth in mice. (A-D) Isolated tumor tissues for biological assays. (A) mRNA levels, as determined by quantitative PCR (n=4). (B) Representative western blot bands. (C) Protein quantitation of panel B (n=5). (D) Superoxide anion release (n=5). (E) Tumor colony formation in lungs (n=9). (F) Quantification of lung tumor spots (n=5). (G) Representative image of hematoxylin and eosin staining for panel F. (H) Kaplan-Meier analysis of mouse survival (n=9). *P<0.05 vs. CTL group. EBV, Epstein-Barr virus; LMP1, latent membrane protein 1; PGC1β, peroxisome proliferator-activated receptor-γ coactivator-1β; CTL, control; sh, short hairpin.

Next, the protein levels were determined, and they were identified to be similar to the mRNA levels (Figs. 7B and C, and S1E). Furthermore, both EBV and LMP1↑ treatments significantly decreased O2−. release (Fig. 7D) and increased the number of lung metastatic nodules (Fig. 7E) and lung tumor spots (Fig. 7F and G) compared with the CTL group. In addition, both EBV and LMP1↑ treatments significantly decreased mouse survival compared with that of the CTL group (Fig. 7H). PGC1β knockdown completely reversed this effect. It was concluded that EBV/LMP1 exposure-mediated PGC1β expression significantly potentiated tumor growth in vivo and shortened mouse survival.

Schematic model of EBV/LMP1-mediated epigenetic modifications and tumorigenesis through upregulation of PGC1β and DRP1

The current study established a schematic model for EBV/LMP1-mediated tumorigenesis through persistent epigenetic changes on the PGC1β promoter and subsequent upregulation of PGC1β and DRP1: Briefly, transient EBV/LMP1 exposure triggers epigenetic changes, including decreased histone 3 methylation and DNA methylation on the PGC1β promoter, resulting in persistent PGC1β upregulation. Increased PGC1β expression upregulates DRP1 expression through the transcription factors GABPα and NRF1, resulting in mitochondrial fission with potentiated glycolysis, minimized oxidative stress and DNA damage. Taken together, transient EBV/LMP1 exposure triggers persistent PGC1β upregulation and tumorigenesis (Fig. 8).

Figure 8.

Schematic model of Epstein-Barr virus/latent membrane protein 1-mediated epigenetic modifications and tumorigenesis through upregulation of peroxisome proliferator-activated receptor-γ coactivator-1β and dynamin-related protein 1.

Discussion

The present study demonstrated that LMP1 knockdown in EBV-positive tumor cells did not suppress PGC1β expression or tumor cell proliferation. However, transient LMP1 expression in HSC caused epigenetic changes on the PGC1β promoter, resulting in persistent PGC1β upregulation with potentiated DRP1 expression and mitochondrial function, thus contributing to PGC1β-mediated tumorigenesis.

As a potential oncogene (8), LMP1 transforms B cells and activates the NF-κB signaling pathway through two domains of transformation effector sites that are located at the C-terminus, subsequently resulting in target gene expression and tumorigenesis (15–17). The present study found that LMP1 expression triggered epigenetic changes by demethylation of both histone 3 and DNA on the PGC1β promoter, subsequently contributing to PGC1β upregulation. Our preliminary study showed that EBV/LMP1 exposure could change the expression of either DNA methyltransferases or histone methyltransferases (35,36), subsequently contributing to epigenetic changes. Currently, investigation on the potential mechanism concerning EBV/LMP1-mediated epigenetic modifications is underway in our laboratory. Notably, LMP1 expression-mediated epigenetic changes and PGC1β upregulation were persistent even in the absence of LMP1 after the cells were cultured from passage #1 to #6, indicating that LMP1-mediated tumorigenesis may be independent from LMP1. This may explain why numerous forms of lymphoma show absence of EBV/LMP1; thus, the current study elucidated a novel mechanism and pathway for EBV/LMP1-mediated tumorigenesis through epigenetic changes (37,38). It has been reported that EBV/LMP1 can infect and transform B lymphocytes (16), while the present study showed that HSC could also be infected and transformed, since numerous HSC could differentiate into either NK or T cells, which may explain why EBV is associated with NK/T-cell lymphoma (39).

It has been reported that DRP1 is responsible for mitochondrial fission (11), while both OPA1 and MFN2 are responsible for mitochondrial fusion (40). The present study found that EBV/LMP1 exposure induced DRP1 upregulation and MFN2 downregulation, but showed no effect on OPA1. This effect was completely reversed by PGC1β knockdown, indicating that EBV/LMP1-mediated mitochondrial fission/fusion gene expression was mediated by PGC1β (41). Further experiments showed that DRP1 was regulated by PGC1β through GABPα and NRF1 binding sites located on the DRP1 promoter; however, the potential mechanism for PGC1β-mediated MFN2 downregulation remains unknown. Moreover, the present results revealed that EBV/LMP1-mediated PGC1β expression significantly changed mitochondrial morphology together with potentiated mitochondrial function, including increased mitochondria DNA copies, intracellular ATP levels and mitochondrial membrane potential, as well as decreased apoptotic rate. Notably, EBV/LMP1-mediated PGC1β expression significantly ameliorated oxidative stress and subsequent DNA damage; this may be due to the fact that increased mitochondrial replication partly diminishes ROS generation (42).

PGC1β is a transcriptional coactivator that regulates genes involved in mitochondrial function, and energy balance and metabolism (19). It has been reported that PGC1β contributes to tumorigenesis through regulation of glycolysis and mitochondrial metabolism (20–22,43,44). Our group has recently found that PGC1β regulates tumor growth through LDHA-mediated glycolysis and HKDC1-mediated mitochondrial function (23,24). In the present study, it was found that PGC1β contributed to tumorigenesis through DRP1-mediated mitochondrial fission. Additionally, increased PGC1β expression upregulates the expression of LDHA (23), HKDC1 (24) and OGG1 (45), resulting in potentiated glycolysis, and minimized oxidative stress and DNA damage.

It has benn previously reported by the authors that LMP1 upregulates the PGC1β expression through activation of nuclear factor-κB (NFκB) pathway (17), but did not show the reason as why and/or how NFκB is activated in the presence of LMP1. The present study revealed that knockdown of either LMP1, NFκB or PGC1β has no effect, while transient EBV/LMP1 exposure induces persistent demethylation on both histone 3 and DNA on the PGC1β promoter, indicating that LMP1-mediated NFκB activation is probably due to LMP1-mediated demethylation and subsequently potentiated binding ability of NFκB on the PGC1β promoter. Our future work involves investigating the potential mechanism of LMP1-mediated persistent epigenetic changes with the aim of addressing the following questions: i) How could LMP1-mediated epigenetic modifications be reversed? ii) do LMP1-mediated epigenetic changes only happen on the PGC1β promoter, or do they also occur on other genes?; and iii) how could it be determined whether upregulated PGC1β is due to historical LMP1 infection in EBV/LMP1 absent tumors? These questions are part of our ongoing investigation.

In conclusion, the present study demonstrated that PGC1β modulated mitochondrial fission and glycolysis through DRP1 expression, and that EBV/LMP1 transient exposure triggered persistent epigenetic changes with subsequent PGC1β upregulation and tumor growth. These findings suggest a potential mechanism for transient EBV/LMP1 exposure-mediated tumor growth through persistent PCG1β expression and provide a hypothesis to explain why numerous forms of lymphoma exhibit absence of EBV/LMP1.

Supplementary Material

Supporting Data
Supporting Data

Acknowledgements

The authors are grateful for the kind generous gift from Dr Haimou Zhang (Hubei University, China) for providing EBV LMP1 adenovirus.

Funding

The present study was supported by the National Natural Science Foundation of China (grant nos. 82170191, 82100210 and 82201739), the Natural Science Foundation of Guangdong (grant no. 2021A1515012185), the Shenzhen Municipal Science and Technology Innovation (grant nos. JCYJ20160428172335984 and JCYJ20220530160214031), the Research Foundation of Peking University Shenzhen Hospital (grant nos. JCYJ2020017, JCYJ2021007 and KYQD202100X), the General Program for Clinical Research at Peking University Shenzhen Hospital (grant no. LCYJ2021037), the Sanming Project of Medicine in Shenzhen (grant ns. SZSM201612071), the Shenzhen Key Medical Discipline Construction Fund (grant ns. SZXK078) and the Cell Technology Center and Transformation Base, Innovation Center of Guangdong-Hong Kong-Macao Greater Bay Area, Ministry of Science and Technology of China [grant no. YCZYPT(2018)03-1].

Availability of data and materials

All data generated or analyzed during this study are included in this published article or from the corresponding author on reasonable request.

Authors' contributions

PY wrote the paper and designed the primers. PY and HZ designed the experiments, analyzed the data, interpreted the results and confirm the authenticity of all the raw data. JF and RL performed part of the gene analysis and IHC staining experiments. JC and WZ performed part of animal operation and biomedical analysis. SC and PZ performed the remaining experiments. All authors read and approved the final manuscript.

Ethics approval and consent to participate

The protocols for animal study (approval no. 2021-092) and human subjects (approval no. 2020-050) were approved by the Committee from Peking University Shenzhen Hospital (Shenzhen, China) and the written consents for human subjects were given on the base of the Declaration of Helsinki.

Patient consent for publication

Not applicable.

Competing interests

The authors declare that they have no competing interests.

Glossary

Abbreviations

Abbreviations:

DRP1

dynamin-related protein 1

EBV

Epstein-Barr virus

GABPα

GA-binding protein α

HKDC1

hexokinase domain component 1

HSC

hematopoietic stem cells

LDHA

lactate dehydrogenase A

LMP1

latent membrane protein 1

MFN2

mitofusin 2

MMP

mitochondrial membrane potential

NF-κB

nuclear factor-κB

NRF1

nuclear respiratory factor 1

NKTCL

natural killer/T-cell lymphoma

O2.-

superoxide anion

OGG1

8-oxoguanine DNA glycosylase 1

OPA1

optic atrophy 1

PGC1β

peroxisome proliferator-activated receptor-γ coactivator-1β

ROS

reactive oxygen species

References

1 

Wirtz T, Weber T, Kracker S, Sommermann T, Rajewsky K and Yasuda T: Mouse model for acute Epstein-Barr virus infection. Proc Natl Acad Sci USA. 113:13821–13826. 2016. View Article : Google Scholar : PubMed/NCBI

2 

Tsai MH, Lin X, Shumilov A, Bernhardt K, Feederle R, Poirey R, Kopp-Schneider A, Pereira B, Almeida R and Delecluse HJ: The biological properties of different Epstein-Barr virus strains explain their association with various types of cancers. Oncotarget. 8:10238–10254. 2017. View Article : Google Scholar : PubMed/NCBI

3 

Fujimoto A and Suzuki R: Epstein-barr virus-associated Post-transplant lymphoproliferative disorders after hematopoietic stem cell transplantation: Pathogenesis, risk factors and clinical outcomes. Cancers (Basel). 12:3282020. View Article : Google Scholar : PubMed/NCBI

4 

Yang Y, Zhu Y, Cao JZ, Zhang YJ, Xu LM, Yuan ZY, Wu JX, Wang W, Wu T, Lu B, et al: Risk-adapted therapy for early-stage extranodal nasal-type NK/T-cell lymphoma: Analysis from a multicenter study. Blood. 126:1424–1432. 15172015. View Article : Google Scholar : PubMed/NCBI

5 

Lai J, Tan WJ, Too CT, Choo JA, Wong LH, Mustafa FB, Srinivasan N, Lim AP, Zhong Y, Gascoigne NR, et al: Targeting Epstein-Barr virus-transformed B lymphoblastoid cells using antibodies with T-cell receptor-like specificities. Blood. 128:1396–1407. 2016. View Article : Google Scholar : PubMed/NCBI

6 

Nam YS, Im KI, Kim N, Song Y, Lee JS, Jeon YW and Cho SG: Down-regulation of intracellular reactive oxygen species attenuates P-glycoprotein-associated chemoresistance in Epstein-Barr virus-positive NK/T-cell lymphoma. Am J Transl Res. 11:1359–1373. 2019.PubMed/NCBI

7 

Zhang H, Lu J, Jiao Y, Chen Q, Li M, Wang Z, Yu Z, Huang X, Yao A, Gao Q, et al: Aspirin inhibits Natural Killer/T-cell lymphoma by modulation of VEGF expression and mitochondrial function. Front Oncol. 8:6792019. View Article : Google Scholar : PubMed/NCBI

8 

Chou YC, Lin SJ, Lu J, Yeh TH, Chen CL, Weng PL, Lin JH, Yao M and Tsai CH: Requirement for LMP1-induced RON receptor tyrosine kinase in Epstein-Barr virus-mediated B-cell proliferation. Blood. 118:1340–1349. 2011. View Article : Google Scholar : PubMed/NCBI

9 

Wang LW, Jiang S and Gewurz BE: Epstein-barr virus LMP1-mediated oncogenicity. J Virol. 91:e01718–16. 2017. View Article : Google Scholar : PubMed/NCBI

10 

Xiao L, Hu ZY, Dong X, Tan Z, Li W, Tang M, Chen L, Yang L, Tao Y, Jiang Y, et al: Targeting Epstein-Barr virus oncoprotein LMP1-mediated glycolysis sensitizes nasopharyngeal carcinoma to radiation therapy. Oncogene. 33:4568–4578. 2014. View Article : Google Scholar : PubMed/NCBI

11 

Pal AD, Basak NP, Banerjee AS and Banerjee S: Epstein-Barr virus latent membrane protein-2A alters mitochondrial dynamics promoting cellular migration mediated by Notch signaling pathway. Carcinogenesis. 35:1592–1601. 2014. View Article : Google Scholar : PubMed/NCBI

12 

Wakisaka N, Kondo S, Yoshizaki T, Murono S, Furukawa M and Pagano JS: Epstein-Barr virus latent membrane protein 1 induces synthesis of hypoxia-inducible factor 1 alpha. Mol Cell Biol. 24:5223–5234. 2004. View Article : Google Scholar : PubMed/NCBI

13 

Lo AK, Lung RW, Dawson CW, Young LS, Ko CW, Yeung WW, Kang W, To KF and Lo KW: Activation of sterol regulatory element-binding protein 1 (SREBP1)-mediated lipogenesis by the Epstein-Barr virus-encoded latent membrane protein 1 (LMP1) promotes cell proliferation and progression of nasopharyngeal carcinoma. J Pathol. 246:180–190. 2018. View Article : Google Scholar : PubMed/NCBI

14 

Bi XW, Wang H, Zhang WW, Wang JH, Liu WJ, Xia ZJ, Huang HQ, Jiang WQ, Zhang YJ and Wang L: PD-L1 is upregulated by EBV-driven LMP1 through NF-κB pathway and correlates with poor prognosis in natural killer/T-cell lymphoma. J Hematol Oncol. 9:1092016. View Article : Google Scholar : PubMed/NCBI

15 

Higuchi M, Izumi KM and Kieff E: Epstein-Barr virus latent-infection membrane proteins are palmitoylated and raft-associated: Protein 1 binds to the cytoskeleton through TNF receptor cytoplasmic factors. Proc Natl Acad Sci USA. 98:4675–4680. 2001. View Article : Google Scholar : PubMed/NCBI

16 

Dudziak D, Kieser A, Dirmeier U, Nimmerjahn F, Berchtold S, Steinkasserer A, Marschall G, Hammerschmidt W, Laux G and Bornkamm GW: Latent membrane protein 1 of Epstein-Barr virus induces CD83 by the NF-kappaB signaling pathway. J Virol. 77:8290–8298. 2003. View Article : Google Scholar : PubMed/NCBI

17 

Feng J, Chen Q, Zhang P, Huang X, Xie W, Zhang H and Yao P: Latent membrane Protein 1 promotes tumorigenesis through upregulation of PGC1β signaling pathway. Stem Cell Rev Rep. 17:1486–1499. 2021. View Article : Google Scholar : PubMed/NCBI

18 

Lin J, Puigserver P, Donovan J, Tarr P and Spiegelman BM: Peroxisome proliferator-activated receptor gamma coactivator 1beta (PGC-1beta), a novel PGC-1-related transcription coactivator associated with host cell factor. J Biol Chem. 277:1645–1648. 2002. View Article : Google Scholar : PubMed/NCBI

19 

Lin J, Handschin C and Spiegelman BM: Metabolic control through the PGC-1 family of transcription coactivators. Cell Metab. 1:361–370. 2005. View Article : Google Scholar : PubMed/NCBI

20 

Deblois G, Chahrour G, Perry MC, Sylvain-Drolet G, Muller WJ and Giguere V: Transcriptional control of the ERBB2 amplicon by ERRalpha and PGC-1beta promotes mammary gland tumorigenesis. Cancer Res. 70:10277–10287. 2010. View Article : Google Scholar : PubMed/NCBI

21 

Bellafante E, Morgano A, Salvatore L, Murzilli S, Di Tullio G, D'Orazio A, Latorre D, Villani G and Moschetta A: PGC-1β promotes enterocyte lifespan and tumorigenesis in the intestine. Proc Natl Acad Sci USA. 111:E4523–E4531. 2014. View Article : Google Scholar : PubMed/NCBI

22 

Piccinin E, Villani G and Moschetta A: Metabolic aspects in NAFLD, NASH and hepatocellular carcinoma: The role of PGC1 coactivators. Nat Rev Gastroenterol Hepatol. 16:160–174. 2019. View Article : Google Scholar : PubMed/NCBI

23 

Zhang H, Li L, Chen Q, Li M, Feng J, Sun Y, Zhao R, Zhu Y, Lv Y, Zhu Z, et al: PGC1β regulates multiple myeloma tumor growth through LDHA-mediated glycolytic metabolism. Mol Oncol. 12:1579–1595. 2018. View Article : Google Scholar : PubMed/NCBI

24 

Chen X, Lv Y, Sun Y, Zhang H, Xie W, Zhong L, Chen Q, Li M, Li L, Feng J, et al: PGC1β regulates breast tumor growth and metastasis by SREBP1-mediated HKDC1 expression. Front Oncol. 9:2902019. View Article : Google Scholar : PubMed/NCBI

25 

Bodnar AG, Ouellette M, Frolkis M, Holt SE, Chiu CP, Morin GB, Harley CB, Shay JW, Lichtsteiner S and Wright WE: Extension of life-span by introduction of telomerase into normal human cells. Science. 279:349–352. 1998. View Article : Google Scholar : PubMed/NCBI

26 

Kong D, Zhan Y, Liu Z, Ding T, Li M, Yu H, Zhang L, Li H, Luo A, Zhang D, et al: SIRT1-mediated ERβ suppression in the endothelium contributes to vascular aging. Aging Cell. 15:1092–1102. 2016. View Article : Google Scholar : PubMed/NCBI

27 

Lan K, Verma SC, Murakami M, Bajaj B and Robertson ES: Epstein-Barr Virus (EBV): Infection, propagation, quantitation, and storage. Curr Protoc Microbiol. Chapter 14: Unit 14E.2. 2007. View Article : Google Scholar

28 

Gong LJ, Wang XY, Gu WY and Wu X: Pinocembrin ameliorates intermittent hypoxia-induced neuroinflammation through BNIP3-dependent mitophagy in a murine model of sleep apnea. J Neuroinflammation. 17:3372020. View Article : Google Scholar : PubMed/NCBI

29 

Ogino S, Kawasaki T, Brahmandam M, Cantor M, Kirkner GJ, Spiegelman D, Makrigiorgos GM, Weisenberger DJ, Laird PW, Loda M and Fuchs CS: Precision and performance characteristics of bisulfite conversion and real-time PCR (MethyLight) for quantitative DNA methylation analysis. J Mol Diagn. 8:209–217. 2006. View Article : Google Scholar : PubMed/NCBI

30 

Eads CA, Danenberg KD, Kawakami K, Saltz LB, Blake C, Shibata D, Danenberg PV and Laird PW: MethyLight: A high-throughput assay to measure DNA methylation. Nucleic Acids Res. 28:E322000. View Article : Google Scholar : PubMed/NCBI

31 

Nosho K, Irahara N, Shima K, Kure S, Kirkner GJ, Schernhammer ES, Hazra A, Hunter DJ, Quackenbush J, Spiegelman D, et al: Comprehensive biostatistical analysis of CpG island methylator phenotype in colorectal cancer using a large population-based sample. PLoS One. 3:e36982008. View Article : Google Scholar : PubMed/NCBI

32 

Zou Y, Lu Q, Zheng D, Chu Z, Liu Z, Chen H, Ruan Q, Ge X, Zhang Z, Wang X, et al: Prenatal levonorgestrel exposure induces autism-like behavior in offspring through ERβ suppression in the amygdala. Mol Autism. 8:462017. View Article : Google Scholar : PubMed/NCBI

33 

Zhang H, Li L, Li M, Huang X, Xie W, Xiang W and Yao P: Combination of betulinic acid and chidamide inhibits acute myeloid leukemia by suppression of the HIF1α pathway and generation of reactive oxygen species. Oncotarget. 8:94743–94758. 2017. View Article : Google Scholar : PubMed/NCBI

34 

Ramezani G, Norouzi A, Arabshahi SKS, Sohrabi Z, Zazoli AZ, Saravani S and Pourbairamian G: Study of medical students' learning approaches and their association with academic performance and problem-solving styles. J Educ Health Promot. 11:2522022. View Article : Google Scholar : PubMed/NCBI

35 

Vargas-Ayala RC, Jay A, Manara F, Maroui MA, Hernandez-Vargas H, Diederichs A, Robitaille A, Sirand C, Ceraolo MG, Romero-Medina MC, et al: Interplay between the Epigenetic Enzyme Lysine (K)-Specific demethylase 2B and Epstein-Barr Virus Infection. J Virol. 93:e00273–19. 2019. View Article : Google Scholar : PubMed/NCBI

36 

Shi F, Zhou M, Shang L, Du Q, Li Y, Xie L, Liu X, Tang M, Luo X, Fan J, et al: EBV(LMP1)-induced metabolic reprogramming inhibits necroptosis through the hypermethylation of the RIP3 promoter. Theranostics. 9:2424–2438. 2019. View Article : Google Scholar : PubMed/NCBI

37 

Martin KA, Lupey LN and Tempera I: Epstein-Barr Virus oncoprotein LMP1 mediates epigenetic changes in host gene expression through PARP1. J Virol. 90:8520–8530. 2016. View Article : Google Scholar : PubMed/NCBI

38 

Leonard S, Wei W, Anderton J, Vockerodt M, Rowe M, Murray PG and Woodman CB: Epigenetic and transcriptional changes which follow Epstein-Barr virus infection of germinal center B cells and their relevance to the pathogenesis of Hodgkin's lymphoma. J Virol. 85:9568–9577. 2011. View Article : Google Scholar : PubMed/NCBI

39 

Chen Z, Liu W, Zhang W, Ye Y, Guan P, Gao L and Zhao S: Chronic active Epstein-Barr Virus infection of T/NK-cell type mimicking classic hodgkin lymphoma: Clinicopathologic and genetic features of 8 cases supporting a variant with ‘Hodgkin/Reed-Sternberg-like’ cells of NK phenotype. Am J Surg Pathol. 43:1611–1621. 2019. View Article : Google Scholar : PubMed/NCBI

40 

Rodrigues T and Ferraz LS: Therapeutic potential of targeting mitochondrial dynamics in cancer. Biochem Pharmacol. 182:1142822020. View Article : Google Scholar : PubMed/NCBI

41 

Kelly DP and Scarpulla RC: Transcriptional regulatory circuits controlling mitochondrial biogenesis and function. Genes Dev. 18:357–368. 2004. View Article : Google Scholar : PubMed/NCBI

42 

Xu J, Ji L, Ruan Y, Wan Z, Lin Z, Xia S, Tao L, Zheng J, Cai L, Wang Y, et al: UBQLN1 mediates sorafenib resistance through regulating mitochondrial biogenesis and ROS homeostasis by targeting PGC1β in hepatocellular carcinoma. Signal Transduct Target Ther. 6:1902021. View Article : Google Scholar : PubMed/NCBI

43 

Chang CY, Kazmin D, Jasper JS, Kunder R, Zuercher WJ and McDonnell DP: The metabolic regulator ERRalpha, a downstream target of HER2/IGF-1R, as a therapeutic target in breast cancer. Cancer Cell. 20:500–510. 2011. View Article : Google Scholar : PubMed/NCBI

44 

Deblois G, St-Pierre J and Giguere V: The PGC-1/ERR signaling axis in cancer. Oncogene. 32:3483–3490. 2013. View Article : Google Scholar : PubMed/NCBI

45 

Chen Q, Feng J, Wu J, Yu Z, Zhang W, Chen Y, Yao P and Zhang H: HKDC1 C-terminal based peptides inhibit extranodal natural killer/T-cell lymphoma by modulation of mitochondrial function and EBV suppression. Leukemia. 34:2736–2748. 2020. View Article : Google Scholar : PubMed/NCBI

Related Articles

  • Abstract
  • View
  • Download
  • Twitter
Copy and paste a formatted citation
Spandidos Publications style
Chen S, Zhang P, Feng J, Li R, Chen J, Zheng WV, Zhang H and Yao P: LMP1 mediates tumorigenesis through persistent epigenetic modifications and PGC1β upregulation. Oncol Rep 49: 53, 2023.
APA
Chen, S., Zhang, P., Feng, J., Li, R., Chen, J., Zheng, W.V. ... Yao, P. (2023). LMP1 mediates tumorigenesis through persistent epigenetic modifications and PGC1β upregulation. Oncology Reports, 49, 53. https://doi.org/10.3892/or.2023.8490
MLA
Chen, S., Zhang, P., Feng, J., Li, R., Chen, J., Zheng, W. V., Zhang, H., Yao, P."LMP1 mediates tumorigenesis through persistent epigenetic modifications and PGC1β upregulation". Oncology Reports 49.3 (2023): 53.
Chicago
Chen, S., Zhang, P., Feng, J., Li, R., Chen, J., Zheng, W. V., Zhang, H., Yao, P."LMP1 mediates tumorigenesis through persistent epigenetic modifications and PGC1β upregulation". Oncology Reports 49, no. 3 (2023): 53. https://doi.org/10.3892/or.2023.8490
Copy and paste a formatted citation
x
Spandidos Publications style
Chen S, Zhang P, Feng J, Li R, Chen J, Zheng WV, Zhang H and Yao P: LMP1 mediates tumorigenesis through persistent epigenetic modifications and PGC1β upregulation. Oncol Rep 49: 53, 2023.
APA
Chen, S., Zhang, P., Feng, J., Li, R., Chen, J., Zheng, W.V. ... Yao, P. (2023). LMP1 mediates tumorigenesis through persistent epigenetic modifications and PGC1β upregulation. Oncology Reports, 49, 53. https://doi.org/10.3892/or.2023.8490
MLA
Chen, S., Zhang, P., Feng, J., Li, R., Chen, J., Zheng, W. V., Zhang, H., Yao, P."LMP1 mediates tumorigenesis through persistent epigenetic modifications and PGC1β upregulation". Oncology Reports 49.3 (2023): 53.
Chicago
Chen, S., Zhang, P., Feng, J., Li, R., Chen, J., Zheng, W. V., Zhang, H., Yao, P."LMP1 mediates tumorigenesis through persistent epigenetic modifications and PGC1β upregulation". Oncology Reports 49, no. 3 (2023): 53. https://doi.org/10.3892/or.2023.8490
Follow us
  • Twitter
  • LinkedIn
  • Facebook
About
  • Spandidos Publications
  • Careers
  • Cookie Policy
  • Privacy Policy
How can we help?
  • Help
  • Live Chat
  • Contact
  • Email to our Support Team