Spandidos Publications Logo
  • About
    • About Spandidos
    • Aims and Scopes
    • Abstracting and Indexing
    • Editorial Policies
    • Reprints and Permissions
    • Job Opportunities
    • Terms and Conditions
    • Contact
  • Journals
    • All Journals
    • Oncology Letters
      • Oncology Letters
      • Information for Authors
      • Editorial Policies
      • Editorial Board
      • Aims and Scope
      • Abstracting and Indexing
      • Bibliographic Information
      • Archive
    • International Journal of Oncology
      • International Journal of Oncology
      • Information for Authors
      • Editorial Policies
      • Editorial Board
      • Aims and Scope
      • Abstracting and Indexing
      • Bibliographic Information
      • Archive
    • Molecular and Clinical Oncology
      • Molecular and Clinical Oncology
      • Information for Authors
      • Editorial Policies
      • Editorial Board
      • Aims and Scope
      • Abstracting and Indexing
      • Bibliographic Information
      • Archive
    • Experimental and Therapeutic Medicine
      • Experimental and Therapeutic Medicine
      • Information for Authors
      • Editorial Policies
      • Editorial Board
      • Aims and Scope
      • Abstracting and Indexing
      • Bibliographic Information
      • Archive
    • International Journal of Molecular Medicine
      • International Journal of Molecular Medicine
      • Information for Authors
      • Editorial Policies
      • Editorial Board
      • Aims and Scope
      • Abstracting and Indexing
      • Bibliographic Information
      • Archive
    • Biomedical Reports
      • Biomedical Reports
      • Information for Authors
      • Editorial Policies
      • Editorial Board
      • Aims and Scope
      • Abstracting and Indexing
      • Bibliographic Information
      • Archive
    • Oncology Reports
      • Oncology Reports
      • Information for Authors
      • Editorial Policies
      • Editorial Board
      • Aims and Scope
      • Abstracting and Indexing
      • Bibliographic Information
      • Archive
    • Molecular Medicine Reports
      • Molecular Medicine Reports
      • Information for Authors
      • Editorial Policies
      • Editorial Board
      • Aims and Scope
      • Abstracting and Indexing
      • Bibliographic Information
      • Archive
    • World Academy of Sciences Journal
      • World Academy of Sciences Journal
      • Information for Authors
      • Editorial Policies
      • Editorial Board
      • Aims and Scope
      • Abstracting and Indexing
      • Bibliographic Information
      • Archive
    • International Journal of Functional Nutrition
      • International Journal of Functional Nutrition
      • Information for Authors
      • Editorial Policies
      • Editorial Board
      • Aims and Scope
      • Abstracting and Indexing
      • Bibliographic Information
      • Archive
    • International Journal of Epigenetics
      • International Journal of Epigenetics
      • Information for Authors
      • Editorial Policies
      • Editorial Board
      • Aims and Scope
      • Abstracting and Indexing
      • Bibliographic Information
      • Archive
    • Medicine International
      • Medicine International
      • Information for Authors
      • Editorial Policies
      • Editorial Board
      • Aims and Scope
      • Abstracting and Indexing
      • Bibliographic Information
      • Archive
  • Articles
  • Information
    • Information for Authors
    • Information for Reviewers
    • Information for Librarians
    • Information for Advertisers
    • Conferences
  • Language Editing
Spandidos Publications Logo
  • About
    • About Spandidos
    • Aims and Scopes
    • Abstracting and Indexing
    • Editorial Policies
    • Reprints and Permissions
    • Job Opportunities
    • Terms and Conditions
    • Contact
  • Journals
    • All Journals
    • Biomedical Reports
      • Information for Authors
      • Editorial Policies
      • Editorial Board
      • Aims and Scope
      • Abstracting and Indexing
      • Bibliographic Information
      • Archive
    • Experimental and Therapeutic Medicine
      • Information for Authors
      • Editorial Policies
      • Editorial Board
      • Aims and Scope
      • Abstracting and Indexing
      • Bibliographic Information
      • Archive
    • International Journal of Epigenetics
      • Information for Authors
      • Editorial Policies
      • Editorial Board
      • Aims and Scope
      • Abstracting and Indexing
      • Bibliographic Information
      • Archive
    • International Journal of Functional Nutrition
      • Information for Authors
      • Editorial Policies
      • Editorial Board
      • Aims and Scope
      • Abstracting and Indexing
      • Bibliographic Information
      • Archive
    • International Journal of Molecular Medicine
      • Information for Authors
      • Editorial Policies
      • Editorial Board
      • Aims and Scope
      • Abstracting and Indexing
      • Bibliographic Information
      • Archive
    • International Journal of Oncology
      • Information for Authors
      • Editorial Policies
      • Editorial Board
      • Aims and Scope
      • Abstracting and Indexing
      • Bibliographic Information
      • Archive
    • Medicine International
      • Information for Authors
      • Editorial Policies
      • Editorial Board
      • Aims and Scope
      • Abstracting and Indexing
      • Bibliographic Information
      • Archive
    • Molecular and Clinical Oncology
      • Information for Authors
      • Editorial Policies
      • Editorial Board
      • Aims and Scope
      • Abstracting and Indexing
      • Bibliographic Information
      • Archive
    • Molecular Medicine Reports
      • Information for Authors
      • Editorial Policies
      • Editorial Board
      • Aims and Scope
      • Abstracting and Indexing
      • Bibliographic Information
      • Archive
    • Oncology Letters
      • Information for Authors
      • Editorial Policies
      • Editorial Board
      • Aims and Scope
      • Abstracting and Indexing
      • Bibliographic Information
      • Archive
    • Oncology Reports
      • Information for Authors
      • Editorial Policies
      • Editorial Board
      • Aims and Scope
      • Abstracting and Indexing
      • Bibliographic Information
      • Archive
    • World Academy of Sciences Journal
      • Information for Authors
      • Editorial Policies
      • Editorial Board
      • Aims and Scope
      • Abstracting and Indexing
      • Bibliographic Information
      • Archive
  • Articles
  • Information
    • For Authors
    • For Reviewers
    • For Librarians
    • For Advertisers
    • Conferences
  • Language Editing
Login Register Submit
  • This site uses cookies
  • You can change your cookie settings at any time by following the instructions in our Cookie Policy. To find out more, you may read our Privacy Policy.

    I agree
Search articles by DOI, keyword, author or affiliation
Search
Advanced Search
presentation
Oncology Reports
Join Editorial Board Propose a Special Issue
Print ISSN: 1021-335X Online ISSN: 1791-2431
Journal Cover
October-2023 Volume 50 Issue 4

Full Size Image

Sign up for eToc alerts
Recommend to Library

Journals

International Journal of Molecular Medicine

International Journal of Molecular Medicine

International Journal of Molecular Medicine is an international journal devoted to molecular mechanisms of human disease.

International Journal of Oncology

International Journal of Oncology

International Journal of Oncology is an international journal devoted to oncology research and cancer treatment.

Molecular Medicine Reports

Molecular Medicine Reports

Covers molecular medicine topics such as pharmacology, pathology, genetics, neuroscience, infectious diseases, molecular cardiology, and molecular surgery.

Oncology Reports

Oncology Reports

Oncology Reports is an international journal devoted to fundamental and applied research in Oncology.

Experimental and Therapeutic Medicine

Experimental and Therapeutic Medicine

Experimental and Therapeutic Medicine is an international journal devoted to laboratory and clinical medicine.

Oncology Letters

Oncology Letters

Oncology Letters is an international journal devoted to Experimental and Clinical Oncology.

Biomedical Reports

Biomedical Reports

Explores a wide range of biological and medical fields, including pharmacology, genetics, microbiology, neuroscience, and molecular cardiology.

Molecular and Clinical Oncology

Molecular and Clinical Oncology

International journal addressing all aspects of oncology research, from tumorigenesis and oncogenes to chemotherapy and metastasis.

World Academy of Sciences Journal

World Academy of Sciences Journal

Multidisciplinary open-access journal spanning biochemistry, genetics, neuroscience, environmental health, and synthetic biology.

International Journal of Functional Nutrition

International Journal of Functional Nutrition

Open-access journal combining biochemistry, pharmacology, immunology, and genetics to advance health through functional nutrition.

International Journal of Epigenetics

International Journal of Epigenetics

Publishes open-access research on using epigenetics to advance understanding and treatment of human disease.

Medicine International

Medicine International

An International Open Access Journal Devoted to General Medicine.

Journal Cover
October-2023 Volume 50 Issue 4

Full Size Image

Sign up for eToc alerts
Recommend to Library

  • Article
  • Citations
    • Cite This Article
    • Download Citation
    • Create Citation Alert
    • Remove Citation Alert
    • Cited By
  • Similar Articles
    • Related Articles (in Spandidos Publications)
    • Similar Articles (Google Scholar)
    • Similar Articles (PubMed)
  • Download PDF
  • Download XML
  • View XML

  • Supplementary Files
    • Supplementary_Data.pdf
Article Open Access

Protein components of maple syrup as a potential resource for the development of novel anti‑colorectal cancer drugs

  • Authors:
    • Tetsushi Yamamoto
    • Ryota Shiburo
    • Yoshie Moriyama
    • Kuniko Mitamura
    • Atsushi Taga
  • View Affiliations / Copyright

    Affiliations: Pathological and Biomolecule Analyses Laboratory, Faculty of Pharmacy, Kindai University, Higashi-osaka 577‑8502, Japan
    Copyright: © Yamamoto et al. This is an open access article distributed under the terms of Creative Commons Attribution License.
  • Article Number: 179
    |
    Published online on: August 17, 2023
       https://doi.org/10.3892/or.2023.8616
  • Expand metrics +
Metrics: Total Views: 0 (Spandidos Publications: | PMC Statistics: )
Metrics: Total PDF Downloads: 0 (Spandidos Publications: | PMC Statistics: )
Cited By (CrossRef): 0 citations Loading Articles...

This article is mentioned in:



Abstract

Maple syrup is a natural sweetener consumed worldwide. Active ingredients of maple syrup possess antitumor effects; however, these ingredients are phenolic compounds. The present study aimed to investigate components other than phenolic compounds that may have antitumor effects against colorectal cancer (CRC). Cell proliferation assays demonstrated that treatment with the more than 10,000 molecular weight fraction significantly inhibited viability in DLD‑1 cells. Therefore, we hypothesized that the protein components of maple syrup may be the active ingredients in maple syrup. We obtained protein components from maple syrup by ammonium sulfate precipitation, and treatment with the protein fraction of maple syrup (MSpf) was found to exhibit a potential antitumor effect. MSpf‑treated DLD‑1 colon adenocarcinoma cells exhibited significantly decreased proliferation, migration and invasion. In addition, upregulation of LC3A and E‑cadherin and downregulation of MMP‑9 expression levels were observed following MSpf treatment. Investigation of the components of MSpf suggested that it was primarily formed of advanced glycation end products (AGEs). Therefore, whether AGEs in MSpf affected the STAT3 pathway through the binding to its receptor, receptor of AGE (RAGE), was assessed. MSpf treatment was associated with decreased RAGE expression and STAT3 phosphorylation. Finally, to determine whether autophagy contributed to the inhibitory effect of cell proliferation following MSpf treatment, the effect of MSpf treatment on autophagy induction following bafilomycin A1 treatment, a specific autophagy inhibitor, was assessed. The inhibitory effect of MSpf treatment on cell proliferation was enhanced through the inhibition of autophagy by bafilomycin A1 treatment. These results suggested that AGEs in MSpf suppressed cell proliferation and epithelial‑mesenchymal transition through inhibition of the STAT3 signaling pathway through decreased RAGE expression. Therefore, AGEs in MSpf may be potential compounds for the development of antitumor drugs for the treatment of CRC with fewer adverse effects compared with existing antitumor drugs.

Introduction

In 2020, colorectal cancer (CRC) accounted for 1.1 million new cancer cases and 570,000 cancer-associated deaths and the second leading cause of cancer-associated death worldwide (1). Despite the development of diagnostic methods, surgical techniques and targeted treatment, the 5-year survival rate of patients with advanced stage CRC is 15% (2). Therefore, the development of effective chemopreventive agents against CRC, including for metastatic cases, is important for CRC treatment. Medicinal plants may be considered useful resources for identifying therapeutic compounds as they may be safer and exert fewer side effects than synthetic drugs (3). In addition, phytochemicals have been used for antitumor therapy owing to their protective and reparative mechanisms in the body (4–7).

Maple syrup is consumed as a sweetener due to its unique taste and flavor; it also has a high nutritional value. Maple syrup is prepared by boiling sap taken from sugar maple trees (Acer saccharum) and is primarily produced in North America, particularly in Canada and the United States (8–10). Maple syrup is a better alternative to refined sugar in the human diet owing to its low glycemic and insulinemic response properties (11,12). In addition, it was previously reported that maple syrup has an anti-tumor effect against gastrointestinal cancer cells, including CRC (13–15). Therefore, maple syrup may be a useful resource to investigate phytochemicals for CRC treatment.

Several studies have examined the phytochemical components in maple syrup regarding their antitumor effects (16–18). Ethyl acetate extracts of maple syrup exhibit antioxidant activity and antiproliferative effects against lung and colon cancer cell lines (16). In addition, butanol and methanol extracts of maple syrup exhibit an antiproliferative effect against CRC cell lines (17). Several studies on the effective components in maple syrup extracts have also been performed: Gallic acid and syringaldehyde, present in the butanol extract of maple syrup, have antitumor effects (17), and ginnalins A, B and C isolated from maple syrup inhibit breast and colon cancer cell proliferation (18). These ingredients are isolated by organic solvent extraction and are all phenolic compounds. Maple syrup contains not only phenolic compounds, but also physiologically active substances, such as organic acids, volatile sulfur compounds, pyrazines and proteins (9,19–23). The antitumor effects of these non-phenolic components against CRC cells are unclear. Thus, the aim of the present study was to determine the antitumor effects of the non-phenolic components of maple syrup using an extraction approach that does not rely on organic solvents. The results suggested that the protein components in maple syrup may have anti-tumor effects against CRC cells.

Materials and methods

Reagents

Ammonium sulfate was purchased from Fujifilm Wako Pure Chemical Corporation. Maple Farms Japan, Inc (Osaka, Japan). generously gifted grade A maple syrup made from sugar maple (A. saccharum) by Bascom Maple Farms, Inc. (Acworth, New Hampshire, USA).

CRC cell culture

DLD-1 colon adenocarcinoma cells were purchased from the American Type Culture Collection and cultured in RPMI-1640 medium (Fujifilm Wako Pure Chemical Corporation) supplemented with 10% FBS (Gibco; Thermo Fisher Scientific, Inc.) in a humidified incubator supplied with 5% CO2 maintained at 37°C. T4056-C human primary normal colon epithelial cells (passage 2) were cultured in Prigrow X Medium for T4056-C (both from Applied Biological Materials Inc.) according to the manufacturer's protocol.

Ultrafiltration

Maple syrup (100 ml) was diluted in 200 ml ultrapure water and ultrafiltered through an Amicon Ultra-15, Ultracel-10K centrifugal filter unit (MilliporeSigma) according to the manufacturer's instructions. Filtrates and concentrates were fractionated and collected as a low molecular weight (MW) fraction of maple syrup (MW<10,000) and a high MW fraction (MW≥10,000).

Preparation of protein fraction of maple syrup (MSpf)

To obtain MSpf, ammonium sulfate was added to the high MW fraction to a final concentration of 80% saturation. The sample was centrifuged at 3,000 × g at 4°C for 15 min following incubation at 4°C overnight and the supernatant was removed. These steps were repeated once. The precipitate was dissolved in 5 ml PBS (MilliporeSigma). Any ammonium sulfate that remained was removed by ultrafiltration using an Amicon Ultra-15, Ultracel-10K. The total protein concentration in solution was measured using a Bio-Rad Protein Assay kit (Bio-Rad Laboratories, Inc.) according to the manufacturer's instructions.

Cell viability assays

DLD-1 cells were cultured in a 6-well plate at a density of 1×105 cells/well and grown in culture medium as aforementioned. Following 24 h incubation at 37°C, the medium was replaced and cells were grown in maple syrup, high or low MW fraction, MSpf (2.5, 5.0 or 10 µg/ml) or PBS (untreated control) in culture medium. DLD-1 cells were treated with maple syrup as described in our previous study (13), and DLD-1 cells were also treated by high or low MW fraction to be the same as treated with an equal volume of maple syrup. The number of cells which were treated with maple syrup or high or low MW fraction was counted after 72 h using a Countess Automated Cell Counter (Thermo Fisher Scientific, Inc.). The number of cells which were treated with MSpf or PBS was counted after 24, 48, 72 and 96 h using a Countess Automated Cell Counter (Thermo Fisher Scientific, Inc.).

DLD-1 cells were also plated at a density of 5×103 cells/well in a 96-well plate and grown in culture medium as aforementioned. The following day, the medium was replaced and cells were grown in MSpf (10 µg/ml) without ammonium sulfate or in PBS control in culture medium, as aforementioned. After 96 h, the cells were incubated with WST-8 cell counting reagent (Fujifilm Wako Pure Chemical Corporation) at 2 h and the optical density of the culture solution in the plate was measured at 450 nm using an ELISA plate reader.

To examine the effect of the protein component of maple syrup on the viability of normal colon cells, T4056-C cells (passage no. 3) were plated at a density of 5×103 cells/well in a 96-well plate and grown in culture medium as aforementioned. The 96-well plate was coated with Applied Cell Extracellular Matrix (Applied Biological Materials Inc.) according to the manufacturer's instructions. Following 24 h incubation at 37°C, the medium was replaced and cells were grown in MSpf (10 µg/ml)- or PBS (control)-containing culture medium, as aforementioned. After 96 h, WST-8 assay was performed, as aforementioned.

To examine the effect of the protein component of maple syrup on cell autophagy, cells were plated at a density of 5×103 cells/well in a 96-well plate as aforementioned. The following day, the medium was replaced and cells were grown in either MSpf (10 µg/ml) or PBS (control) in the presence or absence of bafilomycin A1 (10 nM; MilliporeSigma), as previously described (24), in culture medium. After 72 h, the WST-8 assay was performed, as aforementioned.

SDS-PAGE

To determine the molecular weight distribution of MSpf, SDS-PAGE was performed on a gradient SuperSep Ace (5–20% gradient gel; Fujifilm Wako Pure Chemical Corporation) loaded 10 µg MSpf/lane. Protein bands were stained with Silver Stain II kit (Fujifilm Wako Pure Chemical Corporation) according to the manufacturer's instructions.

Cell migration and invasion assay

In vitro migration assays were performed using a Boyden chamber (BD Biosciences). DLD-1 cells were plated on the inner surface of the inserts for 24-well plate with 8.0 µm pore size at a density of 1×105 cells/insert, followed by incubation at 37°C for 48 h in a humidified incubator. Culture medium containing 10% FBS with MSpf (10 µg/ml) or PBS (control) was added to the lower chamber as a chemoattractant. DLD-1 cells on the outer surface of the inserts were counted after 48 h, as described previously (25), and the cells that moved to the outer surface of the inserts were fixed, stained with a Diff-Quik staining kit (Sysmex, Corp.) according to the manufacturer's instructions. All assays were performed in triplicate and five fields of view (magnification, ×200) were counted on each membrane in a blinded manner using a light microscope, EVOS FLoid Cell Imaging Station (Thermo Fisher Scientific, Inc.). The cell invasion assay was performed in the same way, except a Matrigel Invasion Chamber 24-Well Plate 8.0 µm was used as the insert (cat. no. 354480; Corning, Inc.).

Proteomic analysis

The MSpf (10 µg/lane) was separated by SDS-PAGE using 5–20% gradient gel (Fujifilm Wako Pure Chemical Corporation). Protein bands were stained with Silver Stain MS kit (Fujifilm Wako Pure Chemical Corporation) according to the manufacturer's instructions. The protein bands were excised manually and then digested using In-gel Tryptic Digestion kit (Thermo Fisher Scientific, Inc.) according to the manufacturer's instructions. Then, the digests were purified using PepClean C-18 Spin Columns (Thermo Fisher Scientific, Inc.) following the manufacturer's instructions.

Peptide samples (~2 µg) were injected into a peptide L-trap column (Chemicals Evaluation and Research Institute) with an HTC PAL autosampler (CTC Analytics). They were further separated through a Paradigm MS4 (AMR Inc.) with a reverse-phase C18-column (L-column, 3-µm-diameter gel particles, 120 Å pore size, 0.2×50 mm; Chemicals Evaluation and Research Institute). The column flow rate was 1 µl/min, and the mobile phase consisted of 0.1% formic acid in water (solution A) and acetonitrile (solution B), with a concentration gradient of 5% solution B to 40% solution B over 45 min. Gradient-eluted peptides were introduced into the mass spectrometer through the nanoelectrospray ionization (NSI) interface that had a separation column outlet directly connected with a NSI needle. We analyzed the peptides with an LTQ ion-trap mass spectrometer (Thermo Fisher Scientific, Inc.), using no sheath or auxiliary gas. The MS scan sequence was full-scan MS in the normal/centroid mode and sequential MS/MS in the normal/centroid mode. The positive ion mass spectra were acquired in a data-dependent manner, with MS/MS fragmentation performed on the two most intense peaks of every full MS scan with an isolation width of m/z 1.0 and a collisional activation amplitude of 35% in the m/z range of 300 to 2,000. All MS/MS spectral data were searched against the SwissProt Acer L (Maple tree) database using Mascot version 2.4.01 (Matrix Science). The search criteria were enzyme as trypsin, with the following allowances: ≤2 missed cleavage peptides; mass tolerance, ±2.0 Da; MS/MS tolerance, ±0.8 Da; cysteine carbamidomethylation for fixed modification; and methionine oxidation modifications for variable modification.

ELISA

Advanced glycation end products (AGEs) in MSpf were quantified by ELISA using the OxiSelect Advanced Glycation End Product Competitive ELISA kit (cat. no. STA-817-T; Cell Biolabs, Inc.) according to the manufacturer's instructions.

Cell morphology analysis

DLD-1 cells were plated at a density of 1×105 cells/dish in a 30-mm dish and grown in culture medium as aforementioned. Following 24 h incubation at 37°C, the medium was replaced and cells were cultured with MSpf (10 µg/ml) or PBS (control) in culture medium as aforementioned. The cells were imaged using an EVOS FLoid Cell Imaging Station (Thermo Fisher Scientific, Inc.) after 72 h incubation.

Autophagy detection

To detect autophagic cells, DLD-1 cells were plated at a density of 2×105 cells/slide in a Nunc Lab-Tek Chamber Slide System (Thermo Fisher Scientific, Inc.) in the aforementioned culture medium. The following day, the medium was replaced and cells were grown in 0.15 µM DAPGreen (Fujifilm Wako Pure Chemical Corporation) in culture medium for 30 min, according to the manufacturer's protocol. Then, cells were grown in MSpf (10 µg/ml) or PBS (control) in the presence or absence of bafilomycin A1 (10 nM) in culture medium after washing with culture medium. After 72 h incubation at 37°C, the culture medium from all slides was removed and the cells were washed three times with 1X PBS. Next, cells were fixed with 4% paraformaldehyde at room temperature for 10 min and washed again with 1X PBS. Images were captured using an EVOS FLoid Cell Imaging Station.

Preparation of protein samples for western blotting

DLD-1 cells were plated at a density of 5×105 cells in a 100-mm dish and grown in culture medium as aforementioned. The following day, the medium was replaced and cells were grown in culture medium containing MSpf (10 µg/ml) or PBS (control) with or without bafilomycin A1 (10 nM) as aforementioned. After 72 h, cells were solubilized in urea lysis buffer (7 M urea, 2 M thiourea, 5% CHAPS and 1% Triton X-100). The protein concentration was measured using a Bradford assay.

Western blot analysis

Total protein (10 µg/lane) was mixed with loading buffer and boiled at 95°C for 10 min. The proteins were separated by SDS-PAGE [8% gel E-cadherin and N-cadherin; 10% gel for MMP-2, MMP-9, RAGE, phosphorylated (p)STAT3, pp44/42 MAPK, p-stress-activated protein kinase 1c (SAPK)/JNK, pp38 MAPK and pAKT; 15% gel for cleaved caspase-3, caspase-3 and Snail; 5–20% gradient gel for LC3A] and transferred to PVDF membranes (MilliporeSigma) for 30 min at 15 V. Following blocking with TBS +0.1% Tween-20 buffer containing 5% skimmed milk for 2 h at room temperature, the membranes were incubated with the following antibodies at 4°C overnight: Anti-Caspase-3 [1:1,000; cat. no. 14220; Cell Signaling Technology, Inc. (CST)], anti-cleaved Caspase-3 (1:1,000; cat. no. 9661; CST), anti-LC3A (1:1,000; cat. no. 4599; CST), anti-E-cadherin (1:1,000; cat. no. 3195; CST), anti-N-cadherin (1:1,000; cat. no. 13116; CST), anti-Snail (1:1,000; cat. no. 3879; CST), anti-MMP-2 (1:1,000; cat. no. 87809; CST), anti-MMP-9 (1:1,000; cat. no. 13667; CST), anti-RAGE (1:500; cat. no. ab216329; Abcam, Inc.), anti-pSTAT3 (1:1,000; cat. no. 9134; CST), anti-pp44/42 MAPK (Erk1/2; 1:1,000; cat. no. 4370; CST), anti-pSAPK/JNK (1:1,000; cat. no. 4668; CST), anti-pp38 MAPK (1:1,000; cat. no. 4511; CST) or anti-pAKT (1:1,000; cat. no. 4051; CST). The membranes were washed with 0.1% TBS-T) and incubated with HRP-conjugated anti-rabbit or anti-mouse immunoglobulin G antibody (both 1:4,000; cat. no. A102PU and A106PU; both American Qualex) at room temperature for 1 h. The blots were washed with TBS-T and signals were visualized using SuperSignal West Dura Extended Duration substrate (Thermo Fisher Scientific, Inc.), and analyzed using myECL Imager system (version 2.0; Thermo Fisher Scientific, Inc.). The membranes were stripped using Restore Western Blot Stripping buffer (Thermo Fisher Scientific, Inc.) and re-probed with anti-β-actin (1:5,000; cat. no. sc-47778; Santa Cruz Biotechnology, Inc.), anti-STAT3 (1:1,000; cat. no. 9139; CST), anti-AKT (1:1,000; cat. no. 2920; CST), anti-Erk1/2 (1:1,000; cat. no. 9102; CST), anti-SAPK/JNK (1:1,000; cat. no. 9252; CST), or anti-p38 MAPK (1:1,000; cat. no. 8690; CST) antibodies at 4°C overnight, which served as the protein loading or total protein controls. All western blot analyses were performed as three independent experiments.

Statistical analysis

Data are presented as the mean ± SEM of at least three independent experiments. Statistical analyses were performed using GraphPad Prism version 8.1.2 (GraphPad Software, Inc.; Dotmatics). Differences between groups were evaluated using unpaired Student's t test or one-way ANOVA followed by Tukey-Kramer's post hoc test. P<0.05 was considered to indicate a statistically significant difference.

Results

Active ingredients in maple syrup

To investigate the active ingredients in maple syrup that possessed putative antitumor effects against CRC cells, the maple syrup was separated into high MW and low MW fractions with a 10 kDa cut-off, and the fraction that contained the active ingredients was determined. Cell viability assays demonstrated that treatment with the high MW fraction significantly inhibited cell viability in DLD-1 cells, similar to treatment with the maple syrup and our previous reports (Fig. 1) (13,15). On the other hand, there was no significant difference between high and low MW fraction treatment. Proteins were considered to be the majority constituents in the high MW component of the maple syrup. Therefore, the protein components of maple syrup were suggested to be the active ingredients in maple syrup.

Figure 1.

Investigation of the fraction containing active ingredients from maple syrup based on MW. DLD-1 cells were cultured in maple syrup or the low- or high-MW fraction obtained by ultrafiltration containing culture medium. Proliferation was assessed after 72 h. *P<0.05. MW, molecular weight.

Preparation and characterization of the protein components in maple syrup

An overview of the preparation of MSpf is shown in Fig. 2A. MSpf was dissolved in PBS and used in subsequent experiments (Fig. 2B). Several bands between 20 and 100 kDa were observed following SDS-PAGE of MSpf (Fig. 2C). Based on the protein concentration of MSpf (0.50±0.05 mg/ml), obtained 5 ml MSpf solution contain 2.5 mg protein. Therefore, 100 ml maple syrup contained ~2.5 mg protein.

Figure 2.

Isolation of MSpf. (A) Schematic workflow. (B) Protein fraction dissolved in PBS. (C) Electrophoresis and silver staining of proteins in MSpf. MSpf, protein fraction of maple syrup; MWCO, molecular weight cut-off.

Effect of MSpf on cell viability, proliferation, migration and invasion

Compared with untreated control cells, 5 and 10 µg/ml MSpf significantly inhibited the viability of DLD-1 cells in a dose-dependent manner (Fig. 3A); 10 µg/ml MSpf significantly inhibited proliferation of DLD-1 cells compared with control cells at 48, 72 and 96 h (Fig. 3B). A WST-8 assay was used to confirm the inhibitory effect of MSpf on viability of DLD-1 cells; 10 µg/ml MSpf significantly inhibited the viability of DLD-1 cells compared with the control cells at 96 h (Fig. 3C). MSpf was dissolved in PBS following ammonium sulfate precipitation. To investigate whether the ammonium sulfate remaining in the MSpf solution exhibited a cytotoxic effect, solution was prepared to remove any residual ammonium sulfate by ultrafiltration and a WST-8 assay was performed using this solution. The results showed that 10 µg/ml MSpf without ammonium sulfate significantly reduced viability of DLD-1 cells compared with control (Fig. 3D). A WST-8 assay was also performed to determine whether MSpf treatment affected the viability of T4056-C normal colon cells; 10 µg/ml MSpf treatment did not affect proliferation of human primary colon cells (Fig. 3E).

Figure 3.

Effects of MSpf on cell viability, proliferation, migration and invasion. (A) DLD-1 cells were treated with MSpf for 72 h at different concentrations or (B) with 10 µg/ml MSpf for 48, 72 and 96 h, and viability and proliferation was assessed by WST-8 assay. DLD-1 cell viability was examined following treatment with (C) 10 µg/ml MSpf or (D) 10 µg/ml MSpf with or without ammonium sulfate for 96 h. (E) Viability was examined in T4056-C human primary colon epithelial cells following treatment with 10 µg/ml MSpf for 96 h. DLD-1 cells treated with 10 µg/ml MSpf exhibited significantly decreased (F) migration and (G) invasion compared with the control. Magnification, ×200. **P<0.01, ***P<0.001. MSpf, protein fraction of maple syrup.

Furthermore, the migration and invasion of DLD-1 cells treated with MSpf were assessed, and the data show that the number of migrating and invading cells was significantly decreased by MSpf treatment compared with the untreated control group (Fig. 3F and G, respectively).

Effects of MSpf on the expression of proteins associated with cell proliferation, migration and invasion

Since proliferation of DLD-1 cells was inhibited by MSpf treatment, it was hypothesized that this suppression may be involved in the induction of cell death. To clarify whether MSpf treatment affected induction of apoptosis or autophagy of DLD-1 cells, the expression of cleaved caspase-3 (a marker of apoptosis) (26) and LC3A (a marker of autophagy; 27,28) in MSpf-treated DLD-1 cells was measured (Fig. 4A). LC3AI and LC3AII expression was notably increased in MSpf-treated DLD-1 cells compared with control cells, whereas cleaved caspase-3 expression was not detected.

Figure 4.

Effect of MSpf on expression levels of proteins associated with cell proliferation, migration and invasion in DLD-1 cells. DLD-1 cells were treated with 10 µg/ml MSpf or control for 72 h, and protein expression levels were examined by western blotting. (A) Expression of cell proliferation-related proteins. (B) Morphology of MSpf-treated-DLD-1 cells. Scale bar, 100 µm. (C) Expression of epithelial-mesenchymal transition marker protein. *P<0.05, **P<0.01 vs. Control. MSpf, protein fraction of maple syrup.

In addition, it was determined whether MSpf treatment was associated with cell morphology. MSpf-treated cells exhibited a more uniform and adherent monolayer compared to the controls (Fig. 4B). Therefore, it was hypothesized that MSpf treatment may inhibit cell migration and invasion by decreasing epithelial-mesenchymal transition (EMT). To investigate this, the expression of EMT markers E-cadherin, N-cadherin and Snail in MSpf-treated DLD-1 cells was determined. E-cadherin expression was increased in MSpf-treated DLD-1 cells compared with control cells, whereas N-cadherin and Snail expression were not affected by MSpf treatment (Fig. 4C). The expression levels of MMP-2 and MMP-9 in MSpf-treated DLD-1 cells were examined to investigate the potential association with the inhibition of cell invasion following MSpf treatment. MMP-9 expression decreased in MSpf-treated DLD-1 cells compared with control cells, whereas MMP-2 expression was not affected by MSpf treatment (Fig. 4C).

Determination of AGEs in MSpf

To clarify the molecular mechanism of the effects of MSpf, proteins in MSpf were analyzed using proteomics (data not shown). However, identification was not possible due to insufficient registration of the proteins in the SwissProt database against Maple tree) taxonomy. It has been reported that the free amino groups of side chains of amino acid in proteins react with sugars due to the Maillard reaction during the heat treatment, and this led to formation of brown colored AGEs (29,30). As maple syrup is made by boiling sap, the obtained protein fraction has a dark brown color (Fig. 2B); therefore, MSpf might contain AGEs. In addition, maple syrup contains various unique sugars rarely found in natural products (31). Therefore, it was hypothesized that the AGEs in MSpf generated by such unique carbohydrate linkages had unique effect such an antitumor effect. The quantity of AGEs in MSpf was examined by ELISA; the mean concentration of AGEs in MSpf was 0.64±0.39 mg/ml. As protein concentration in MSpf was (0.50±0.05 mg/ml), almost all protein components in MSpf were predicted to be AGEs (127.07±45.33%).

Effects of MSpf on induction of autophagy in DLD-1 cells

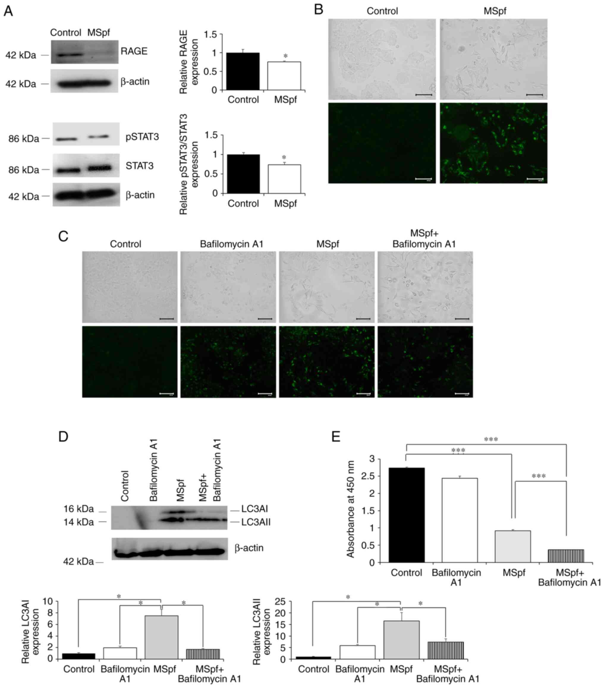
AGEs bind to their receptor RAGE and activate intracellular transcription factors (32). Previous reports have shown that autophagy is induced by regulation of the RAGE/STAT3 pathway (33–36). To determine whether MSpf was associated with the regulation of this pathway, the expression of RAGE and pSTAT3 were determined. RAGE and pSTAT3 expression were decreased in MSpf-treated DLD-1 cells compared with control cells (Fig. 5A).

Figure 5.

Effect of MSpf on induction of autophagy in DLD-1 cells. DLD-1 cells were treated with 10 µg/ml MSpf or control for 72 h, after which protein expressions were determined by western blotting. (A) Protein expression levels of RAGE and pSTAT3 in MSpf treated DLD-1 cells. (B) To detect autophagy, DLD-1 cells were cultured with 1.5 µM DAPGreen and treated with MSpf or control for 72 h. DLD-1 cells were treated with 10 µg/ml MSpf or control in the presence or absence of the autophagy inhibitor bafilomycin A1 for 72 h. (C) DAPGreen positive cells and (D) LC3A expression were suppressed by MSpf + bafilomycin A1. Scale bar, 100 µm. (E) WST-8 assay was performed to examine the effect of autophagy on the inhibition of cell proliferation by MSpf treatment. The inhibitory effect of MSpf treatment on cell proliferation was enhanced by co-treatment with bafilomycin A1. *P<0.05, vs. control, ***P<0.001 vs. control. MSpf, protein fraction of maple syrup; p, phosphorylated; RAGE, receptor of AGE.

To investigate whether autophagy was induced by MSpf, the effect of MSpf treatment on autophagosome formation was assessed using DAPGreen staining. MSpf treatment increased the DAPGreen-positive cells compared with control cells, which suggested induction of autophagy by MSpf (Fig. 5B). To confirm the effect of MSpf treatment on induction of autophagy, bafilomycin A1 (a specific autophagy inhibitor of autophagosome-lysosome fusion; 24) was used. Autophagy was successfully inhibited, as shown by an increase in autophagosome formation following bafilomycin A1 treatment (Fig. 5C; control and bafilomycin A1). However, autophagosome formation induced by MSpf treatment was not enhanced by bafilomycin A1 treatment (Fig. 5C; MSpf and MSpf+ bafilomycin A1). This was confirmed by protein expression analysis of autophagic marker LC3A (Fig. 5D). The expression of LC3AI and II in MSpf-treated DLD-1 cells was significantly induced compared with control, bafilomycin A1-treated and MSpf+ bafilomycin A1-treated cells while there were no significant differences among other treated cells. Conversely, the inhibitory effect of MSpf treatment on cell viability was enhanced by inhibition of autophagy when cells were treated with bafilomycin A1 (Fig. 5E).

Additionally, MSpf treatment activated Akt, whereas no effect on ERK, JNK and p38 phosphorylation was observed (Fig. S1).

Discussion

The present study investigated the active ingredients in maple syrup with putative antitumor effects against CRC cells using an approach to isolate proteins that did not use organic solvent-based extraction. Polysaccharides and/or proteins were hypothesized to be the majority constituents in the high MW component of the maple syrup. According to previously reported saccharide profiles in maple syrup (31,37), it consists primarily of neutral sugars. It was hypothesized that polysaccharides that are polymerized to these neutral sugars are insoluble. Therefore, the protein components of maple syrup were suggested to be the active ingredients in maple syrup. MSpf was obtained using ammonium sulfate precipitation, and MSpf treatment suppressed proliferation of DLD-1 colon cancer cells, without affecting viability of normal colon cells. Moreover, MSpf treatment also suppressed migration and invasion of DLD-1 cells. As cell migratory and invasive capacities are key for cancer metastasis, which is an advanced stage of tumor progression, MSpf may be a useful resource for developing a therapeutic drug for management of CRC, including metastatic CRC.

The molecular mechanisms involved in cell proliferation and metastasis underlying cancer progression are multifactorial. The present study determined whether apoptosis or autophagy was induced by MSpf treatment. The increase in LC3AI and LC3AII protein expression, which are autophagy markers that serve a key role in the formation of autophagosomes (27,28), suggested that MSpf resulted in DLD-1 cell autophagy.

Conversely, EMT serves an important role in conferring metastatic properties to cancer cells by facilitating their migratory and invasive capabilities (38–41). Thus, inhibition of cell migration and invasion by MSpf treatment may be associated with inhibition of EMT. During EMT progression, expression of epithelial marker proteins, such as E-cadherin, is decreased in cancer cells (38,42,43). By contrast, increased expression of mesenchymal markers, such as N-cadherin and MMP-2 and MMP-9, is frequently observed in cancer cells (44,45). Increased E-cadherin and decreased MMP-9 expression were observed in the present study following MSpf treatment. In addition, recent studies have suggested that autophagy and EMT are associated with regulation of tumorigenesis and tumor progression (46,47). Taken together, these results suggested that MSpf treatment regulated induction of autophagy and suppression of EMT in DLD-1 cells and that MSpf treatment may be a valuable therapeutic strategy for CRC.

In the present study, almost all protein components in the MSpf were predicted to be AGEs based on protein concentration of obtained MSpf. AGEs are typically created by non-enzymatic condensation between carbonyl groups of reducing sugars and free amine groups from proteins, nucleic acids or lipids, followed by further rearrangement (48,49). Sato et al (31) reported that maple syrup contains various unique sugars rarely found in natural products. Therefore, AGEs generated by such unique carbohydrate linkages may exhibit antitumor effects against the CRC cells used in the present study. Further studies are necessary to clarify what sugars are linked to AGEs and determine the effect of the AGEs contained in or developed from MSpf.

AGEs exert various functions by binding to RAGE such as aging-associated inflammation and oxidative stress (50,51). The present study results suggested that MSpf inhibited the STAT3 signaling pathway through the decreased expression of RAGE. Recent studies have reported that inhibition of STAT3 phosphorylation is associated with induction of autophagy (34,35); in the present study, autophagy was induced by MSpf. Autophagy is a process that regulates cancer survival during stress (52). Several studies have suggested that autophagy induction inhibits tumor initiation and progression (53,54). Therefore, whether the inhibitory effect of MSpf treatment on cell proliferation was due to induction of autophagy was examined. The inhibitory effect of MSpf treatment on cell viability was enhanced as a result of using a specific autophagy inhibitor. This suggested that autophagy was induced to protect cancer cells against MSpf treatment. Since inhibition of the STAT3 signaling pathway is associated with not only induction of autophagy but also induction of apoptosis and cell cycle arrest (55–57), in addition to our previous study showing that maple syrup treatment induces S-phase cell cycle arrest (14), AGEs in MSpf may have induced cell cycle arrest.

Conversely, inhibition of the STAT3 signaling pathway is associated with increased expression of E-cadherin (58–60), decreased expression of MMP-9 (61–63) and suppressed induction of EMT (58). Therefore, AGEs in MSpf may suppress EMT by decreased STAT3 signaling through the reduction of RAGE. However, the mechanism underlying suppression of RAGE expression by MSpf remains unclear. Further studies are needed to elucidate the signaling pathways associated with regulation of RAGE expression.

To the best of our knowledge, however, the role of activated Akt in the antitumor effects of MSpf has not been examined previously and thus further studies are required to elucidate the effects of Akt activation following MSpf treatment. In addition, MSpf treatment did not affect normal colon epithelial cells in the present study. Moreover, it is possible to ingest protein components equivalent to the effective concentration (10 µg/ml) by ingesting a small amount of maple syrup. Therefore, it is necessary to clarify the effectiveness and safety of MSpf in vivo, as well as metabolomics of maple syrup consumption.

In conclusion, the present study demonstrated that MSpf inhibited DLD-1 cell proliferation, migration and invasion through inhibition of the STAT3 signaling pathway. Furthermore, AGEs in MSpf had antitumor effects. The results suggested that AGEs in MSpf may serve as potential compounds for the development of antitumor therapy, and MSpf may be useful in designing strategies for improving CRC prognosis and therapy.

Supplementary Material

Supporting Data

Acknowledgements

Not applicable.

Funding

Funding: No funding was received.

Availability of data and materials

All data generated and/or analyzed during the present study are included in the published article.

Authors' contributions

AT conceived the study. KM and TY designed the study. TY, RS, and YM performed data analysis. TY, RS, YM, KM and AT performed the experiments. TY and AT collected the data. TY drafted the manuscript. TY, KM, and AT reviewed and edited the manuscript. TY and KM confirm the authenticity of all the raw data. All authors have read and approved the final manuscript.

Ethics approval and consent to participate

Not applicable.

Patient consent for publication

Not applicable.

Competing interests

The authors declare that they have no competing interests.

Glossary

Abbreviations

Abbreviations:

AGE

advanced glycation end product

CRC

colorectal cancer

EMT

epithelial-mesenchymal transition

MMP

matrix metalloproteinase

References

1 

Sung H, Ferlay J, Siegel RL, Laversanne M, Soerjomataram I, Jemal A and Bray F: Global cancer statistics 2020: GLOBOCAN estimates of incidence and mortality worldwide for 36 cancers in 185 countries. CA Cancer J Clin. 71:209–249. 2021. View Article : Google Scholar : PubMed/NCBI

2 

Siegel RL, Miller KD, Fuchs HE and Jemal A: Cancer statistics, 2022. CA Cancer J Clin. 72:7–33. 2022. View Article : Google Scholar : PubMed/NCBI

3 

Dutta S, Mahalanobish S, Saha S, Ghosh S and Sil PC: Natural products: An upcoming therapeutic approach to cancer. Food Chem Toxicol. 128:240–255. 2019. View Article : Google Scholar : PubMed/NCBI

4 

Siegel RL, Miller KD and Jemal A: Cancer statistics, 2018. CA Cancer J Clin. 68:7–30. 2018. View Article : Google Scholar : PubMed/NCBI

5 

Cheraghi O, Dehghan G, Mahdavi M, Rahbarghazi R, Rezabakhsh A, Charoudeh HN, Iranshahi M and Montazersaheb S: Potent anti-angiogenic and cytotoxic effect of conferone on human colorectal adenocarcinoma HT-29 cells. Phytomedicine. 23:398–405. 2016. View Article : Google Scholar : PubMed/NCBI

6 

Tundis R and Loizzo MR: A review of the traditional uses, phytochemistry and biological activities of the genus santolina. Planta Med. 84:627–637. 2018. View Article : Google Scholar : PubMed/NCBI

7 

Castro-Puyana M, Pérez-Sánchez A, Valdés A, Ibrahim OHM, Suarez-Álvarez S, Ferragut JA, Micol V, Cifuentes A, Ibáñez E and García-Cañas V: Pressurized liquid extraction of Neochloris oleoabundans for the recovery of bioactive carotenoids with anti-proliferative activity against human colon cancer cells. Food Res Int. 99:1048–1055. 2017. View Article : Google Scholar : PubMed/NCBI

8 

Nimalaratne C, Blackburn J and Lada RR: A comparative physicochemical analysis of maple (Acer saccharum Marsh.) syrup produced in North America with special emphasis on seasonal changes in Nova Scotia maple syrup composition. J Food Compos Anal. 92:1035732020. View Article : Google Scholar

9 

Saraiva A, Carrascosa C, Ramos F, Raheem D, Lopes M and Raposo A: Maple syrup: Chemical analysis and nutritional profile, health impacts, safety and quality control, and food industry applications. Int J Environ Res Public Health. 19:136842022. View Article : Google Scholar : PubMed/NCBI

10 

Zhu K, Aykas DP and Rodriguez-Saona LE: Pattern recognition approach for the screening of potential adulteration of traditional and bourbon barrel-aged maple syrups by spectral fingerprinting and classical methods. Foods. 11:22112022. View Article : Google Scholar : PubMed/NCBI

11 

St-Pierre P, Pilon G, Dumais V, Dion C, Dubois MJ, Dubé P, Desjardins Y and Marette A: Comparative analysis of maple syrup to other natural sweeteners and evaluation of their metabolic responses in healthy rats. J Funct Foods. 11:460–471. 2014. View Article : Google Scholar

12 

Nagai N, Yamamoto T, Tanabe W, Ito Y, Kurabuchi S, Mitamura K and Taga A: Changes in plasma glucose in Otsuka Long-Evans Tokushima Fatty rats after oral administration of maple syrup. J Oleo Sci. 64:331–335. 2015. View Article : Google Scholar : PubMed/NCBI

13 

Yamamoto T, Uemura K, Moriyama K, Mitamura K and Taga A: Inhibitory effect of maple syrup on the cell growth and invasion of human colorectal cancer cells. Oncol Rep. 33:1579–1584. 2015. View Article : Google Scholar : PubMed/NCBI

14 

Yamamoto T, Nishita T and Taga A: Dark-colored maple syrup treatment induces S-phase cell cycle arrest via reduced proliferating cell nuclear antigen expression in colorectal cancer cells. Oncol Lett. 17:2713–2720. 2019.PubMed/NCBI

15 

Yamamoto T, Sato K, Kubota Y, Mitamura K and Taga A: Effect of dark-colored maple syrup on cell proliferation of human gastrointestinal cancer cell. Biomed Rep. 7:6–10. 2017. View Article : Google Scholar : PubMed/NCBI

16 

Legault J, Girard-Lalancette K, Grenon C, Dussault C and Pichette A: Antioxidant activity, inhibition of nitric oxide overproduction, and in vitro antiproliferative effect of maple sap and syrup from Acer saccharum. J Med Food. 13:460–468. 2010. View Article : Google Scholar : PubMed/NCBI

17 

González-Sarrías A, Li L and Seeram NP: Anticancer effects of maple syrup phenolics and extracts on proliferation, apoptosis, and cell cycle arrest of human colon cells. J Funct Foods. 4:185–196. 2012. View Article : Google Scholar

18 

González-Sarrías A, Ma H, Edmonds ME and Seeram NP: Maple polyphenols, ginnalins A-C, induce S- and G2/M-cell cycle arrest in colon and breast cancer cells mediated by decreasing cyclins A and D1 levels. Food Chem. 136:636–642. 2013. View Article : Google Scholar : PubMed/NCBI

19 

Perkins TD and van den Berg AK: Maple syrup-production, composition, chemistry, and sensory characteristics. Adv Food Nutr Res. 56:101–143. 2009. View Article : Google Scholar : PubMed/NCBI

20 

Zhang Y, Yuan T, Li L, Nahar P, Slitt A and Seeram NP: Chemical compositional, biological, and safety studies of a novel maple syrup derived extract for nutraceutical applications. J Agric Food Chem. 62:6687–6698. 2014. View Article : Google Scholar : PubMed/NCBI

21 

Camara M, Cournoyer M, Sadiki M and Martin N: Characterization and removal of buddy off-flavor in maple syrup. J Food Sci. 84:1538–1546. 2019. View Article : Google Scholar : PubMed/NCBI

22 

Sabik H, Fortin J and Martin N: Identification of pyrazine derivatives in a typical maple syrup using headspace solid-phase microextraction with gas chromatography-mass spectrometry. Food Chem. 133:1006–1010. 2012. View Article : Google Scholar

23 

Toufeili I, Itani M, Zeidan M, Al Yamani O and Kharroubi S: Nutritional and functional potential of carob syrup versus date and maple syrups. Food Technol Biotechnol. 60:266–278. 2022. View Article : Google Scholar : PubMed/NCBI

24 

Luo X, Dan W, Luo X, Zhu X, Wang G, Ning Z, Li Y, Ma X, Yang R, Jin S, et al: Caveolin 1-related autophagy initiated by aldosterone-induced oxidation promotes liver sinusoidal endothelial cells defenestration. Redox Biol. 13:508–521. 2017. View Article : Google Scholar : PubMed/NCBI

25 

Siemens H, Jackstadt R, Hünten S, Kaller M, Menssen A, Götz U and Hermeking H: miR-34 and SNAIL form a double-negative feedback loop to regulate epithelial-mesenchymal transitions. Cell Cycle. 10:4256–4271. 2011. View Article : Google Scholar : PubMed/NCBI

26 

Silva FFVE, Padín-Iruegas ME, Caponio VCA, Lorenzo-Pouso AI, Saavedra-Nieves P, Chamorro-Petronacci CM, Suaréz-Peñaranda J and Pérez-Sayáns M: Caspase 3 and cleaved caspase 3 expression in tumorogenesis and its correlations with prognosis in head and neck cancer: A systematic review and meta-analysis. Int J Mol Sci. 23:119372022. View Article : Google Scholar : PubMed/NCBI

27 

Kim YK, Shin JS and Nahm MH: NOD-like receptors in infection, immunity, and diseases. Yonsei Med J. 57:5–14. 2016. View Article : Google Scholar : PubMed/NCBI

28 

Chen RJ, Lee YH, Yeh YL, Wang YJ and Wang BJ: The roles of autophagy and the inflammasome during environmental stress-triggered skin inflammation. Int J Mol Sci. 17:20632016. View Article : Google Scholar : PubMed/NCBI

29 

Henning C and Glomb MA: Pathways of the Maillard reaction under physiological conditions. Glycoconj J. 33:499–512. 2016. View Article : Google Scholar : PubMed/NCBI

30 

Teodorowicz M, van Neerven J and Savelkoul H: Food processing: The Influence of the Maillard reaction on immunogenicity and allergenicity of food proteins. Nutrients. 9:8352017. View Article : Google Scholar : PubMed/NCBI

31 

Sato K, Nagai N, Yamamoto T, Mitamura K and Taga A: Identification of a novel oligosaccharide in maple syrup as a potential alternative saccharide for diabetes mellitus patients. Int J Mol Sci. 20:50412019. View Article : Google Scholar : PubMed/NCBI

32 

Hollenbach M: The role of glyoxalase-I (Glo-I), advanced glycation endproducts (AGEs), and their receptor (RAGE) in chronic liver disease and hepatocellular carcinoma (HCC). Int J Mol Sci. 18:24662017. View Article : Google Scholar : PubMed/NCBI

33 

Chen RJ, Lyu YJ, Chen YY, Lee YC, Pan MH, Ho YS and Wang YJ: Chloroquine potentiates the anticancer effect of pterostilbene on pancreatic cancer by inhibiting autophagy and downregulating the RAGE/STAT3 pathway. Molecules. 26:67412021. View Article : Google Scholar : PubMed/NCBI

34 

Kang R, Loux T, Tang D, Schapiro NE, Vernon P, Livesey KM, Krasinskas A, Lotze MT and Zeh HJ III: The expression of the receptor for advanced glycation endproducts (RAGE) is permissive for early pancreatic neoplasia. Proc Natl Acad Sci USA. 109:7031–7036. 2012. View Article : Google Scholar : PubMed/NCBI

35 

Sheu ML, Pan LY, Hu HY, Su HL, Sheehan J, Tsou HK and Pan HC: Potential therapeutic effects of thiazolidinedione on malignant glioma. Int J Mol Sci. 23:135102022. View Article : Google Scholar : PubMed/NCBI

36 

Li JK, Zhu PL, Wang Y, Jiang XL, Zhang Z, Zhang Z and Yung KK: Gracillin exerts anti-melanoma effects in vitro and in vivo: Role of DNA damage, apoptosis and autophagy. Phytomedicine. 108:1545262023. View Article : Google Scholar : PubMed/NCBI

37 

Sato K, Yamamoto T, Mitamura K and Taga A: Separation of fructosyl oligosaccharides in maple syrup by using charged aerosol detection. Foods. 10:31602021. View Article : Google Scholar : PubMed/NCBI

38 

Zeisberg M and Neilson EG: Biomarkers for epithelial-mesenchymal transitions. J Clin Invest. 119:1429–1437. 2009. View Article : Google Scholar : PubMed/NCBI

39 

Mittal V: Epithelial mesenchymal transition in tumor metastasis. Annu Rev Pathol. 13:395–412. 2018. View Article : Google Scholar : PubMed/NCBI

40 

Liu J, Chen XF, Zhou XR, Yi RK, Yang ZN and Zhao X: Lactobacillus fermentum ZS09 mediates epithelial-mesenchymal transition (EMT) by regulating the transcriptional activity of the Wnt/β-catenin signalling pathway to inhibit colon cancer activity. J Inflamm Res. 14:7281–7293. 2021. View Article : Google Scholar : PubMed/NCBI

41 

Chae U, Kim B, Kim H, Park YH, Lee SH, Kim SU and Lee DS: Peroxiredoxin-6 regulates p38-mediated epithelial-mesenchymal transition in HCT116 colon cancer cells. J Biol Res (Thessalon). 28:222021. View Article : Google Scholar : PubMed/NCBI

42 

Wheelock MJ, Shintani Y, Maeda M, Fukumoto Y and Johnson KR: Cadherin switching. J Cell Sci. 121:727–735. 2008. View Article : Google Scholar : PubMed/NCBI

43 

Mao L, Yang J, Yue J, Chen Y, Zhou H, Fan D, Zhang Q, Buraschi S, Iozzo RV and Bi X: Decorin deficiency promotes epithelial-mesenchymal transition and colon cancer metastasis. Matrix Biol. 95:1–14. 2021. View Article : Google Scholar : PubMed/NCBI

44 

Shay G, Lynch CC and Fingleton B: Moving targets: Emerging roles for MMPs in cancer progression and metastasis. Matrix Biol. 44–46. 200–206. 2015.

45 

Lin TA, Lin WS, Chou YC, Nagabhushanam K, Ho CT and Pan MH: Oxyresveratrol inhibits human colon cancer cell migration through regulating epithelial-mesenchymal transition and microRNA. Food Funct. 12:9658–9668. 2021. View Article : Google Scholar : PubMed/NCBI

46 

Lai MF, Liu LL, Zhu L, Feng W, Luo J, Liu Y and Deng S: Triptolide reverses epithelial-mesenchymal transition in glioma cells via inducing autophagy. Ann Transl Med. 9:13042021. View Article : Google Scholar : PubMed/NCBI

47 

Li Q, Liu S, Yang G, Li M, Qiao P and Xue Q: Naringenin inhibits autophagy and epithelial-mesenchymal transition of human lens epithelial cells by regulating the Smad2/3 pathway. Drug Dev Res. 83:389–396. 2022. View Article : Google Scholar : PubMed/NCBI

48 

Twarda-Clapa A, Olczak A, Bialkowska AM and Koziolkiewicz M: Advanced glycation end-products (AGEs): Formation, chemistry, classification, receptors, and diseases related to AGEs. Cells. 11:13122022. View Article : Google Scholar : PubMed/NCBI

49 

Vistoli G, De Maddis D, Cipak A, Zarkovic N, Carini M and Aldini G: Advanced glycoxidation and lipoxidation end products (AGEs and ALEs): An overview of their mechanisms of formation. Free Radical Res. 47 (Suppl 1):S3–S27. 2013. View Article : Google Scholar

50 

Basta G, Schmidt AM and De Caterina R: Advanced glycation end products and vascular inflammation: Implications for accelerated atherosclerosis in diabetes. Cardiovasc Res. 63:582–592. 2004. View Article : Google Scholar : PubMed/NCBI

51 

Chen CY, Abell AM, Moon YS and Kim KH: An advanced glycation end product (AGE)-receptor for AGEs (RAGE) axis restores adipogenic potential of senescent preadipocytes through modulation of p53 protein function. J Biol Chem. 287:44498–44507. 2012. View Article : Google Scholar : PubMed/NCBI

52 

Galluzzi L, Pietrocola F, Bravo-San Pedro JM, Amaravadi RK, Baehrecke EH, Cecconi F, Codogno P, Debnath J, Gewirtz DA, Karantza V, et al: Autophagy in malignant transformation and cancer progression. EMBO J. 34:856–880. 2015. View Article : Google Scholar : PubMed/NCBI

53 

Liu Z, Chen P, Gao H, Gu Y, Yang J, Peng H, Xu X, Wang H, Yang M, Liu X, et al: Ubiquitylation of autophagy receptor Optineurin by HACE1 activates selective autophagy for tumor suppression. Cancer Cell. 26:106–120. 2014. View Article : Google Scholar : PubMed/NCBI

54 

Kong W, Zhu H, Zheng S, Yin G, Yu P, Shan Y, Liu X, Ying R, Zhu H and Ma S: Larotrectinib induces autophagic cell death through AMPK/mTOR signalling in colon cancer. J Cell Mol Med. 26:5539–5550. 2022. View Article : Google Scholar : PubMed/NCBI

55 

Huang B, Lang X and Li X: The role of IL-6/JAK2/STAT3 signaling pathway in cancers. Front Oncol. 12:10231772022. View Article : Google Scholar : PubMed/NCBI

56 

Hashemi M, Sabouni E, Rahmanian P, Entezari M, Mojtabavi M, Raei B, Zandieh MA, Behroozaghdam M, Mirzaei S, Hushmandi K, et al: Deciphering STAT3 signaling potential in hepatocellular carcinoma: Tumorigenesis, treatment resistance, and pharmacological significance. Cell Mol Biol Lett. 28:332023. View Article : Google Scholar : PubMed/NCBI

57 

Al-Hetty HRAK, Abdulameer SJ, Alkubaisy SA, Zaid SA, Jalil AT and Jasim IK: STAT3 signaling in pancreatic ductal adenocarcinoma: A candidate therapeutic target. Pathol Res Pract. 245:1544252023. View Article : Google Scholar : PubMed/NCBI

58 

Czikora Á, Erdélyi K, Ditrói T, Szántó N, Jurányi EP, Szanyi S, Tóvári J, Strausz T and Nagy P: Cystathionine β-synthase overexpression drives metastatic dissemination in pancreatic ductal adenocarcinoma via inducing epithelial-to-mesenchymal transformation of cancer cells. Redox Biol. 57:1025052022.(Epub ahead of print). View Article : Google Scholar : PubMed/NCBI

59 

Guo H, Zheng L, Guo Y, Han L, Yu J and Lai F: Curculigoside represses the proliferation and metastasis of osteosarcoma via the JAK/STAT and NF-κB signaling pathways. Biol Pharm Bull. 45:1466–1475. 2022. View Article : Google Scholar : PubMed/NCBI

60 

Cui B, Yu C, Zhang S, Hou X, Wang Y, Wang J, Zhuang S and Liu F: Delayed administration of nintedanib ameliorates fibrosis progression in CG-induced peritoneal fibrosis mouse model. Kidney Dis (Basel). 8:319–333. 2022. View Article : Google Scholar : PubMed/NCBI

61 

Fang W, Huang J, Wang J, Huang T, Lin D and Yin J: Blockade of interleukin-6 receptor attenuates apoptosis and modulates the inflammatory response in Mycoplasma pneumoniae infected A549 cells. Am J Transl Res. 14:6187–6195. 2022.PubMed/NCBI

62 

Tossetta G, Fantone S, Busilacchi EM, Di Simone N, Giannubilo SR, Scambia G, Giordano A and Marzioni D: Modulation of matrix metalloproteases by ciliary neurotrophic factor in human placental development. Cell Tissue Res. 390:113–129. 2022. View Article : Google Scholar : PubMed/NCBI

63 

Wu K, Wu X, Liang Y, Wang T, Wu D, Li L and Wang Z: Inhibitory effects of total triterpenoids isolated from the Hedyotis diffusa willd on H1975 cells. Front Pharmacol. 13:9224772022. View Article : Google Scholar : PubMed/NCBI

Related Articles

  • Abstract
  • View
  • Download
  • Twitter
Copy and paste a formatted citation
Spandidos Publications style
Yamamoto T, Shiburo R, Moriyama Y, Mitamura K and Taga A: Protein components of maple syrup as a potential resource for the development of novel anti‑colorectal cancer drugs. Oncol Rep 50: 179, 2023.
APA
Yamamoto, T., Shiburo, R., Moriyama, Y., Mitamura, K., & Taga, A. (2023). Protein components of maple syrup as a potential resource for the development of novel anti‑colorectal cancer drugs. Oncology Reports, 50, 179. https://doi.org/10.3892/or.2023.8616
MLA
Yamamoto, T., Shiburo, R., Moriyama, Y., Mitamura, K., Taga, A."Protein components of maple syrup as a potential resource for the development of novel anti‑colorectal cancer drugs". Oncology Reports 50.4 (2023): 179.
Chicago
Yamamoto, T., Shiburo, R., Moriyama, Y., Mitamura, K., Taga, A."Protein components of maple syrup as a potential resource for the development of novel anti‑colorectal cancer drugs". Oncology Reports 50, no. 4 (2023): 179. https://doi.org/10.3892/or.2023.8616
Copy and paste a formatted citation
x
Spandidos Publications style
Yamamoto T, Shiburo R, Moriyama Y, Mitamura K and Taga A: Protein components of maple syrup as a potential resource for the development of novel anti‑colorectal cancer drugs. Oncol Rep 50: 179, 2023.
APA
Yamamoto, T., Shiburo, R., Moriyama, Y., Mitamura, K., & Taga, A. (2023). Protein components of maple syrup as a potential resource for the development of novel anti‑colorectal cancer drugs. Oncology Reports, 50, 179. https://doi.org/10.3892/or.2023.8616
MLA
Yamamoto, T., Shiburo, R., Moriyama, Y., Mitamura, K., Taga, A."Protein components of maple syrup as a potential resource for the development of novel anti‑colorectal cancer drugs". Oncology Reports 50.4 (2023): 179.
Chicago
Yamamoto, T., Shiburo, R., Moriyama, Y., Mitamura, K., Taga, A."Protein components of maple syrup as a potential resource for the development of novel anti‑colorectal cancer drugs". Oncology Reports 50, no. 4 (2023): 179. https://doi.org/10.3892/or.2023.8616
Follow us
  • Twitter
  • LinkedIn
  • Facebook
About
  • Spandidos Publications
  • Careers
  • Cookie Policy
  • Privacy Policy
How can we help?
  • Help
  • Live Chat
  • Contact
  • Email to our Support Team