Spandidos Publications Logo
  • About
    • About Spandidos
    • Aims and Scopes
    • Abstracting and Indexing
    • Editorial Policies
    • Reprints and Permissions
    • Job Opportunities
    • Terms and Conditions
    • Contact
  • Journals
    • All Journals
    • Oncology Letters
      • Oncology Letters
      • Information for Authors
      • Editorial Policies
      • Editorial Board
      • Aims and Scope
      • Abstracting and Indexing
      • Bibliographic Information
      • Archive
    • International Journal of Oncology
      • International Journal of Oncology
      • Information for Authors
      • Editorial Policies
      • Editorial Board
      • Aims and Scope
      • Abstracting and Indexing
      • Bibliographic Information
      • Archive
    • Molecular and Clinical Oncology
      • Molecular and Clinical Oncology
      • Information for Authors
      • Editorial Policies
      • Editorial Board
      • Aims and Scope
      • Abstracting and Indexing
      • Bibliographic Information
      • Archive
    • Experimental and Therapeutic Medicine
      • Experimental and Therapeutic Medicine
      • Information for Authors
      • Editorial Policies
      • Editorial Board
      • Aims and Scope
      • Abstracting and Indexing
      • Bibliographic Information
      • Archive
    • International Journal of Molecular Medicine
      • International Journal of Molecular Medicine
      • Information for Authors
      • Editorial Policies
      • Editorial Board
      • Aims and Scope
      • Abstracting and Indexing
      • Bibliographic Information
      • Archive
    • Biomedical Reports
      • Biomedical Reports
      • Information for Authors
      • Editorial Policies
      • Editorial Board
      • Aims and Scope
      • Abstracting and Indexing
      • Bibliographic Information
      • Archive
    • Oncology Reports
      • Oncology Reports
      • Information for Authors
      • Editorial Policies
      • Editorial Board
      • Aims and Scope
      • Abstracting and Indexing
      • Bibliographic Information
      • Archive
    • Molecular Medicine Reports
      • Molecular Medicine Reports
      • Information for Authors
      • Editorial Policies
      • Editorial Board
      • Aims and Scope
      • Abstracting and Indexing
      • Bibliographic Information
      • Archive
    • World Academy of Sciences Journal
      • World Academy of Sciences Journal
      • Information for Authors
      • Editorial Policies
      • Editorial Board
      • Aims and Scope
      • Abstracting and Indexing
      • Bibliographic Information
      • Archive
    • International Journal of Functional Nutrition
      • International Journal of Functional Nutrition
      • Information for Authors
      • Editorial Policies
      • Editorial Board
      • Aims and Scope
      • Abstracting and Indexing
      • Bibliographic Information
      • Archive
    • International Journal of Epigenetics
      • International Journal of Epigenetics
      • Information for Authors
      • Editorial Policies
      • Editorial Board
      • Aims and Scope
      • Abstracting and Indexing
      • Bibliographic Information
      • Archive
    • Medicine International
      • Medicine International
      • Information for Authors
      • Editorial Policies
      • Editorial Board
      • Aims and Scope
      • Abstracting and Indexing
      • Bibliographic Information
      • Archive
  • Articles
  • Information
    • Information for Authors
    • Information for Reviewers
    • Information for Librarians
    • Information for Advertisers
    • Conferences
  • Language Editing
Spandidos Publications Logo
  • About
    • About Spandidos
    • Aims and Scopes
    • Abstracting and Indexing
    • Editorial Policies
    • Reprints and Permissions
    • Job Opportunities
    • Terms and Conditions
    • Contact
  • Journals
    • All Journals
    • Biomedical Reports
      • Information for Authors
      • Editorial Policies
      • Editorial Board
      • Aims and Scope
      • Abstracting and Indexing
      • Bibliographic Information
      • Archive
    • Experimental and Therapeutic Medicine
      • Information for Authors
      • Editorial Policies
      • Editorial Board
      • Aims and Scope
      • Abstracting and Indexing
      • Bibliographic Information
      • Archive
    • International Journal of Epigenetics
      • Information for Authors
      • Editorial Policies
      • Editorial Board
      • Aims and Scope
      • Abstracting and Indexing
      • Bibliographic Information
      • Archive
    • International Journal of Functional Nutrition
      • Information for Authors
      • Editorial Policies
      • Editorial Board
      • Aims and Scope
      • Abstracting and Indexing
      • Bibliographic Information
      • Archive
    • International Journal of Molecular Medicine
      • Information for Authors
      • Editorial Policies
      • Editorial Board
      • Aims and Scope
      • Abstracting and Indexing
      • Bibliographic Information
      • Archive
    • International Journal of Oncology
      • Information for Authors
      • Editorial Policies
      • Editorial Board
      • Aims and Scope
      • Abstracting and Indexing
      • Bibliographic Information
      • Archive
    • Medicine International
      • Information for Authors
      • Editorial Policies
      • Editorial Board
      • Aims and Scope
      • Abstracting and Indexing
      • Bibliographic Information
      • Archive
    • Molecular and Clinical Oncology
      • Information for Authors
      • Editorial Policies
      • Editorial Board
      • Aims and Scope
      • Abstracting and Indexing
      • Bibliographic Information
      • Archive
    • Molecular Medicine Reports
      • Information for Authors
      • Editorial Policies
      • Editorial Board
      • Aims and Scope
      • Abstracting and Indexing
      • Bibliographic Information
      • Archive
    • Oncology Letters
      • Information for Authors
      • Editorial Policies
      • Editorial Board
      • Aims and Scope
      • Abstracting and Indexing
      • Bibliographic Information
      • Archive
    • Oncology Reports
      • Information for Authors
      • Editorial Policies
      • Editorial Board
      • Aims and Scope
      • Abstracting and Indexing
      • Bibliographic Information
      • Archive
    • World Academy of Sciences Journal
      • Information for Authors
      • Editorial Policies
      • Editorial Board
      • Aims and Scope
      • Abstracting and Indexing
      • Bibliographic Information
      • Archive
  • Articles
  • Information
    • For Authors
    • For Reviewers
    • For Librarians
    • For Advertisers
    • Conferences
  • Language Editing
Login Register Submit
  • This site uses cookies
  • You can change your cookie settings at any time by following the instructions in our Cookie Policy. To find out more, you may read our Privacy Policy.

    I agree
Search articles by DOI, keyword, author or affiliation
Search
Advanced Search
presentation
Oncology Reports
Join Editorial Board Propose a Special Issue
Print ISSN: 1021-335X Online ISSN: 1791-2431
Journal Cover
February-2024 Volume 51 Issue 2

Full Size Image

Sign up for eToc alerts
Recommend to Library

Journals

International Journal of Molecular Medicine

International Journal of Molecular Medicine

International Journal of Molecular Medicine is an international journal devoted to molecular mechanisms of human disease.

International Journal of Oncology

International Journal of Oncology

International Journal of Oncology is an international journal devoted to oncology research and cancer treatment.

Molecular Medicine Reports

Molecular Medicine Reports

Covers molecular medicine topics such as pharmacology, pathology, genetics, neuroscience, infectious diseases, molecular cardiology, and molecular surgery.

Oncology Reports

Oncology Reports

Oncology Reports is an international journal devoted to fundamental and applied research in Oncology.

Experimental and Therapeutic Medicine

Experimental and Therapeutic Medicine

Experimental and Therapeutic Medicine is an international journal devoted to laboratory and clinical medicine.

Oncology Letters

Oncology Letters

Oncology Letters is an international journal devoted to Experimental and Clinical Oncology.

Biomedical Reports

Biomedical Reports

Explores a wide range of biological and medical fields, including pharmacology, genetics, microbiology, neuroscience, and molecular cardiology.

Molecular and Clinical Oncology

Molecular and Clinical Oncology

International journal addressing all aspects of oncology research, from tumorigenesis and oncogenes to chemotherapy and metastasis.

World Academy of Sciences Journal

World Academy of Sciences Journal

Multidisciplinary open-access journal spanning biochemistry, genetics, neuroscience, environmental health, and synthetic biology.

International Journal of Functional Nutrition

International Journal of Functional Nutrition

Open-access journal combining biochemistry, pharmacology, immunology, and genetics to advance health through functional nutrition.

International Journal of Epigenetics

International Journal of Epigenetics

Publishes open-access research on using epigenetics to advance understanding and treatment of human disease.

Medicine International

Medicine International

An International Open Access Journal Devoted to General Medicine.

Journal Cover
February-2024 Volume 51 Issue 2

Full Size Image

Sign up for eToc alerts
Recommend to Library

  • Article
  • Citations
    • Cite This Article
    • Download Citation
    • Create Citation Alert
    • Remove Citation Alert
    • Cited By
  • Similar Articles
    • Related Articles (in Spandidos Publications)
    • Similar Articles (Google Scholar)
    • Similar Articles (PubMed)
  • Download PDF
  • Download XML
  • View XML

  • Supplementary Files
    • Supplementary_Data1.pdf
    • Supplementary_Data2.xlsx
    • Supplementary_Data3.xlsx
    • Supplementary_Data4.xlsx
Article Open Access

Identification of ITGB4 as a novel tumor promoting gene in lung adenocarcinoma (LUAD)

  • Authors:
    • Xuan Lu
    • Sai Ma
    • Ying Li
    • Yunzhi Pan
    • Ningning Kang
  • View Affiliations / Copyright

    Affiliations: School of Life Sciences, Hefei Normal University, Hefei, Anhui 230000, P.R. China, Department of Central Laboratory, The Affiliated Suzhou Hospital of Nanjing Medical University, Gusu School, Nanjing Medical University, Suzhou, Jiangsu 215000, P.R. China, Department of Pharmacy, The Affiliated Infectious Diseases Hospital of Soochow University, The Fifth People's Hospital of Suzhou, Suzhou, Jiangsu 215000, P.R. China, Department of Thoracic Surgery, The First Affiliated Hospital of Anhui Medical University, Hefei, Anhui 230022, P.R. China
    Copyright: © Lu et al. This is an open access article distributed under the terms of Creative Commons Attribution License.
  • Article Number: 30
    |
    Published online on: December 20, 2023
       https://doi.org/10.3892/or.2023.8689
  • Expand metrics +
Metrics: Total Views: 0 (Spandidos Publications: | PMC Statistics: )
Metrics: Total PDF Downloads: 0 (Spandidos Publications: | PMC Statistics: )
Cited By (CrossRef): 0 citations Loading Articles...

This article is mentioned in:



Abstract

As the most frequently diagnosed cancer, lung cancer (LC) is the most common cause of cancer‑related death worldwide. In total, ~85% of malignant lung tumors belong to non‑small cell LC, of which ~50% are lung adenocarcinoma (LUAD). Integrin subunit β4 (ITGB4) is upregulated in lung glandular cancer and elevated ITGB4 levels predict an adverse clinical outcome. However, the biological function of ITGB4 in promoting LUAD progression remains unclear. In the present study, the upregulation of ITGB4 in LUAD tissue samples was demonstrated. To understand the biological role of ITGB4, ITGB4 expression was knocked down in A549 and PC9 cells through transfection with specific small interfering RNAs. The results demonstrated that the downregulation of ITGB4 attenuated A549 and PC9 cell proliferation, promoted cell apoptosis and inhibited colony formation, cell migration and cell invasion. To understand the mechanism of ITGB4, high throughput sequencing was performed using ITGB4‑knocked down A549 cells, followed by bioinformatics analysis. It was found that the genes upregulated by ITGB4 were significantly enriched in metabolism and related pathways, and the genes downregulated by ITGB4 were enriched in cell cycle and related pathways. In conclusion, the findings of the present study highlighted the oncogenic function of ITGB4 in LUAD and uncovered potential mechanisms fundamental to the progression of the disease.

Introduction

Lung cancer (LC) is the most frequently diagnosed cancer, is the most common cause of cancer-related death worldwide and has a low five-year overall survival rate (1,2). In total, ~85% of patients with LC have non-small cell LC (NSCLC), of which ~50% are lung adenocarcinoma (LUAD) (3,4). Owing to the lack of effective early diagnosis methods, patients with LUAD are often diagnosed late and thus miss the optimal time for disease intervention, leading to high morbidity and mortality rates (5). Therefore, the discovery of new premonitory biomarkers and remedial goals for this disease is urgently needed.

Integrins, a type of transmembrane connector, form a bidirectional connection between the extracellular matrix and intracellular actin skeleton. Integrins can promote cells to give feedback to the external milieu (6), including during proliferation, differentiation and migration (7). According to previous studies, there are 24 different heterodimers of integrins (8,9). Integrin subunit β4 (ITGB4), a laminin-5 receptor, is a widely-studied integrin, and its effects on tumor progression have attracted attention (10). ITGB4 was reported to participate in tumor cachexia in glioma following in vitro and animal experiments (11). Moreover, it was demonstrated that ITGB4 expression was upregulated in hepatocellular carcinoma (HCC) tumor samples, compared with adjacent non-tumor tissues. Following suppression of ITGB4 expression, the proliferation, colony-forming ability and invasiveness of HCC cells were reduced (12). In NSCLC, the ITGA6/B4 heterodimer interacts directly with the receptor tyrosine kinase, MET, to promote tumor invasion (13,14). Previously, a systematic bioinformatic analysis of NSCLC was performed using a series of databases and it was found that ITGB4 was aberrantly expressed in NSCLC, suggesting its potential significance in this disease (15). However, the expression pattern of ITGB4 and how it exerts its role remains unclear.

In the present study, ITGB4 was identified as an important hub gene in the initiation and development of LUAD using online data and patient tissue samples. The roles of ITGB4 in A549 and PC9 cells (two LUAD cell lines) were explored and it was found that downregulation of ITGB4 attenuated LUAD cell proliferation, promoted cell apoptosis and inhibited colony formation, migration and invasion. ITGB4 mechanisms were also preliminarily explored using high throughput sequencing. The findings of the present study highlighted the oncogenic function of ITGB4 in LUAD and uncovered the fundamental scheme underlying progression of this disease.

Materials and methods

Patient enrolment

In the present study, 18 LUAD and adjacent normal tissues were obtained surgically from April 2023 to May 2023, which included 10 men and 8 women, with an age range of 58 to 77 years. Inclusion criteria for patients were as follows: i) Individuals diagnosed with LUAD, excluding other forms of lung cancer; ii) patients confirmed through pathological examinations; and iii) individuals willing to actively participate. Exclusion criteria for patients were as follows: i) Individuals with additional health conditions, including chronic diseases; and ii) patients unable to cooperate effectively with researchers. Written consent from all participants involved in the study was acquired. All experiments involving human subjects were carried out in The First Affiliated Hospital of Anhui Medical University. Protocols involving the obtained tissues were approved (approval no. Quick-PJ 2023-04-36, Hefei, China) by The Medical Ethical Committee of The First Affiliated Hospital of Anhui Medical University.

Microarray experiments and data processing

To screen for critical genes that may be involved in LUAD progression, three paired human LUAD tissues were collected for microarray experiments. ITGB4-knocked down A549 cells were also used for microarray experiments to explore downstream signaling pathways. All microarrays were performed using Affymetrix U133 Plus 2.0 arrays (Novogene Co., Ltd.). The kits used were RNA-Quick Purification Kit (cat. no. RN001; EZBioscience) and NovoScript®Plus All-in-one 1st Strand cDNA Synthesis SuperMix (gDNA Purge) (cat. no. E047; Novoprotein).

Screening for differentially expressed genes (DEGs)

Data were normalized (16) and DEGs between NSCLC and adjacent normal tissues were analyzed using the limma package (http://www.bioconductor.org/). The following criteria were used to determine significant DEGs: Fold change ≥2 or ≤0.5 and P<0.05.

Bioinformatics analysis

The ITGB4 expression pattern in LUAD in The Cancer Genome Atlas (TCGA) dataset, TCGA-LUAD, was obtained through the GEPIA2 online tool (http://gepia2.cancer-pku.cn/#index, accession number: LUAD-TCGA). Pan-cancer analysis was also conducted using the GEPIA2 online tool. In the prognostic analysis, the prognostic data were downloaded from cBioPortal for Cancer Genomics website [datasets: Lung Adenocarcinoma (TCGA, Firehose Legacy) and Lung Adenocarcinoma (MSK, 2021)]. The ITGB4 median expression level was used as the cut-off, with patients with expression levels above the median assigned to the high expression group and patients with expression levels below the median assigned to the low expression group. The prognosis between the different groups was then evaluated using the Kaplan-Meier method and the log-rank test. P<0.05 was considered to indicate a statistically significant difference. Online immunohistochemistry (IHC) data were obtained directly from the Human Protein Atlas (HPA) database (www.proteinatlas.org/). UALCAN was used to obtain the presentation data and survival information of the TCGA-LUAD dataset (17). Furthermore, ITGB4 expression was analyzed using the ONCOMINE database (18,19). Kyoto Encyclopedia of Genes and Genomes (KEGG; http://www.genome.jp/eg/) and Reactome pathway analyses, involving commentary, visualization and integrated discovery, were also conducted (https://reactome.org/). The analysis of protein-protein interactions (PPI) and modules was conducted using the STRING (Search Tool for the Retrieval of Interacting Genes) database. The current approach involved uploading the list of DEGs to the STRING website (www.string-db.org/) to assess protein interactions, where interactions with an experimentally validated score exceeding 0.4 were considered significant. For module and hub gene identification, Cytoscape (version 3.9.0; http://cytoscape.org/) software with molecular complex detection (MCODE) criteria (score >3 and nodes >4) was employed.

Cell culture

The human LUAD cell lines, A549 and PC9, were purchased from The Cell Bank of Type Culture Collection of the Chinese Academy of Sciences. These cells were respectively cultured in Ham's F-12K medium and Dulbecco's Modified Eagle Medium with 10% fetal bovine serum (FBS; all from Wuhan Servicebio Technology Co., Ltd.) and 1% penicillin and streptomycin, in a humidified atmosphere at 37°C with 5% CO2.

RNA extraction and reverse transcription-quantitative polymerase chain reaction (RT-qPCR)

Total RNA was obtained using TRIzol® reagent (Invitrogen; Thermo Fisher Scientific, Inc.). cDNA synthesis was then conducted using a PrimeScript™ RT reagent kit (Takara Bio, Inc.) according to the manufacturer's instructions. The thermocycling conditions for qPCR were as follows: Initial denaturation (95°C for 60 sec), then the 40 cycling steps (95°C for 20 sec, annealing for 20 sec at 60°C, and extension at 72°C for 30 sec). TB Green® Fast qPCR Mix (Takara Bio, Inc.) was then used to quantify the ITGB4 and GAPDH (internal control) expression levels. The primers used in the qPCR were as follows: GAPDH forward, 5′-AGCCACATCGCTCAGACAC-3′ and reverse, 5′-GCCCAATACGACCAAATCC-3′; and ITGB4 forward, 5′-GCAGATCTCCGGTGTACACAAG-3′ and reverse, 5′-GCTTTTTCCCGGCATTGG-3′. mRNA expression was quantified using the 2−ΔΔCq method (20).

IHC

IHC was conducted in accordance with standard laboratory protocols. In short, the paraffin-embedded tissue sections (5 µm) were deparaffinized using xylene and hydrated in an ethanol gradient. The sections were then incubated in 3% BSA (cat. no. A9647; Sigma-Aldrich; Merck KGaA) blocking solution, with gentle shaking at 37°C for 30 min. Then, the sections were incubated with rabbit monoclonal antibody against ITGB4 (1:300; cat. no. 14803; Cell Signaling Technology, Inc.) for 1 h, followed by the HRP-conjugated secondary antibody (1:10,000; cat. no. ab205718; Abcam) working solution at 37°C for 30 min. After further dehydration, the slices were sealed with neutral gum. Microscopic examination was performed, and images were acquired. ITGB4 staining was then scored by two independent observers (including one pathologist) to determine the expression levels. A positive reaction was scored using four graded categories, depending on the intensity of the staining and the percentage of positively stained cells. The sum of the intensity and percentage scores determined the final score.

RNA interference (RNAi) and transfection

RNAi in A549 and PC9 cell lines was performed using Lipofectamine® 2000 (Invitrogen; Thermo Fisher Scientific, Inc.) as the transfection reagent. The sequences of the small interfering (si)RNAs (Sangon Biotech Co., Ltd.) used were as follows: siITGB4#1 sense, 5′-CCACAGAGCUGGUGCCCUATT-3′ and antisense, 5′-UAGGGCACCAGCUCUGUGGTT-3′; siITGB4#2 sense, 5′-CAGAGAAGCAGGUGGAACATT-3′ and antisense, 5′-UGUUCCACCUGCUUCUCUGTT-3′; and si-NC sense, 5′-UUCUCCGAACGUGUCACGUTT-3′ and antisense, 5′-ACGUGACACGUUCGGAGAATT-3′. The concentration of siRNA used was 20 µM. The duration of siRNA transfection was 48 h at 37°C and subsequent experiments were performed immediately after transfection. Western blot analysis and RT-qPCR were conducted to verify successful transfection of siRNA.

Cell proliferation, colony formation and apoptosis assays

Cell Counting Kit-8 (CCK-8) was used to detect cell proliferation. In short, cells were carefully placed at a density of 2×104 cells per well (0.1 ml) in 96-well plates and allowed to incubate overnight at 37°C. The number of adherent ITGB4-knocked down LUAD cells was calculated at 0, 24, 48 and 72 h using 10 µl of CCK-8 (cat. no. C0037; Beyotime Institute of Biotechnology) and incubated for 1 h at 37°C. The number of cells was then determined using a micro titer plate reader at 450 nm wavelength. To assess the colony formation ability, cells were diluted to 500 cells/well in a 6-well plate. After 10 days, the resulting colonies were stained using a 0.1% crystal violet staining solution (Sangon Biotech Co., Ltd.). The minimum number of cells forming a colony was 50 cells and ImageJ software (version: 1.42q; National Institutes of Health) was used to quantify colonies. An Annexin V-FITC Apoptosis Detection kit (cat. no. CA1020; Beijing Solarbio Science & Technology Co., Ltd.) combined with flow cytometry (model, FC500; Beckman Coulter, Inc.; analysis software, FlowJo 10; FlowJo LLC) and Hoechst staining (cat. no. C0003; Beyotime Institute of Biotechnology; cells were stained for 5 min in room temperature) were performed to detect cell apoptosis.

Migration and invasion assays

The invasion and migration abilities of the cells were measured using Transwell inserts (8 µm) with or without Matrigel, respectively. The plates were precoated with Matrigel at 4°C. After coating, they were incubated at 37°C for 3 h. A total of 5×104 cells/well were seeded into the upper chambers of the inserts and 500 µl culture medium containing 20% FBS was added to the lower chambers. After 48 h of incubation at 37°C, the non-invasive cells were carefully wiped away using a cotton-tipped gauze, whereas the invasive cells were stained using 0.1% crystal violet staining solution (Sangon Biotech Co., Ltd.) for 2 h at room temperature. Images of five randomly selected fields were captured by an inverted light microscope (Olympus Corporation) and the number of migratory or invasive cells was calculated.

Wound healing assays

Cells at a density of 1×105 cells/well were transfected with the relevant siRNA. Once the cells adhered to the plate, a wound was made by scratching the cells with a micropipette tip. All cells were serum-starved (no FBS) during the wound healing assay. Images of the wound were then recorded using a light microscope at 0 or 24 h after wounding.

In vivo tumor growth assays

A total of 14 female NOD/SCID mice (6 weeks-old; weight 28–22 g) were purchased from the Animal Center of Shanghai. Mice were kept in an SPF animal room with a constant temperature of 25°C, a relative humidity of 40–70%, a 12/12-h light/dark cycle and free access to food and water. Mice were subcutaneously injected on the back with cells (106 cells in 100 µl PBS) to produce xenograft tumors in Hefei Normal University. Tumor growth was monitored every 3 days before the tumor could be detected. After that, the tumor growth was monitored every day when the tumor could be detected. In the followed protocol, if the tumor weight in mice reached 10% of the body weight, or the size of the tumor in any dimension exceeded 15 mm, all the mice would be euthanized. If not, the mice would be sacrificed 54 days after cell injection. After 54 days, all the 14 mice were euthanized using CO2 (35% vol/min) asphyxiation in chamber (630×480×500 mm). The mice were exposed to CO2 for at least 1 additional min after breathing ceased. The methods for confirming animal death included: Cessation of heartbeat, cessation of breathing, stiffness in the animal and dilated pupils. The tumor volumes were calculated as previously reported (21). The protocol was approved (approval no. HFNU-2023-TK61-1,) by The Medical Ethical Committee of Hefei Normal University (Hefei, China), and followed the principles outlined in the Declaration of Helsinki (2013) for all human or animal experimental investigations. All animal welfare considerations were taken to minimize suffering and distress. The tumor weight in mice should not exceed 10% of the body weight, and the size of the tumor in any dimension should not exceed 15 mm.

Immunoblotting

Cells were lysed using RIPA protein extraction buffer (cat. no. P0013B) with PSMF (cat. no. ST505; Beyotime Institute of Biotechnology) and 1X SDS loading buffer. Protein concentration was determined using bicinchoninic acid (BCA) method. A total of 20 µg protein was loaded per lane. The proteins were transferred to polyvinylidene difluoride (PVDF) membrane. Blocking was conducted using QuickBlock™ blocking buffer (cat. no. P0252; Beyotime Institute of Biotechnology) for 15 min at room temperature. TBST with 1% Tween 20 was used for washing. The membrane was incubated at 4°C overnight with the following primary antibodies: anti-ITGB4 antibody (1:1,000; cat. no. 14803) and anti-GAPDH (1:1,000; cat. no. 2118; both from Cell Signaling Technology, Inc.). Subsequently, membranes were incubated at room temperature for 2 h with HRP-conjugated anti-rabbit IgG secondary antibody (1:5,000; cat. no. 7074; Cell Signaling Technology, Inc.). Protein bands were visualized using a ChemiDoc XRS chemiluminescence detection and imaging system (Bio-Rad Laboratories, Inc.).

Statistical analysis

Data were analyzed using SPSS v20 software (IBM Corp.). The results were presented as the mean ± standard deviation. Student's paired t-test was used for RT-qPCR, CCK-8, migration and invasion analyses. Survival curves were plotted from the date of operation using the Kaplan-Meier method and were compared using the log-rank test. P<0.05 was considered to indicate a statistically significant difference.

Results

ITGB4 is a critical hub gene in LUAD

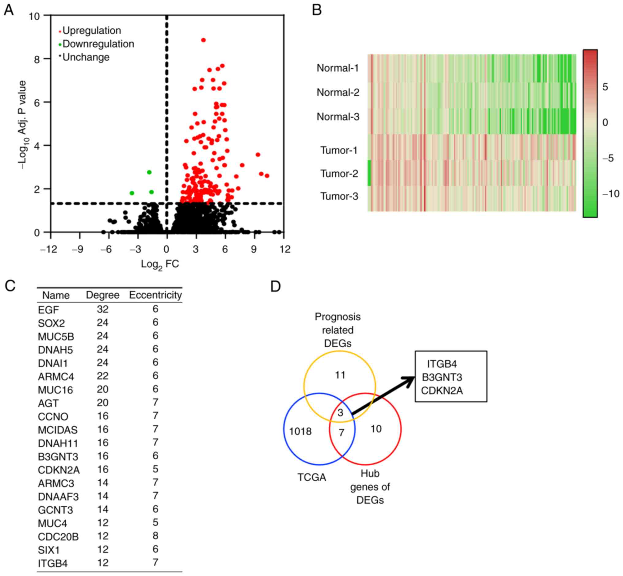
In microarray experiments using the collected human LUAD tissues, 167 DEGs were identified (Table SI), among which 164 DEGs were upregulated and three were downregulated (Fig. 1A and B, Table SII). Furthermore, the 167 DEGs were analyzed using UALCAN and it was found that 14 genes were associated with poor survival (P<0.01; Table I). Then, the interactions between the DEGs were studied and the top 20 identified genes were ranked by interaction level through protein-protein interaction network analysis using STRING website and Cytoscape software (Figs. 1C and S1). In addition, 1,028 genes upregulated in LUAD tissues were identified using data from TCGA dataset (Fig. 1C). After integrated bioinformatical analysis, only three genes, ITGB4, B3GNT3 and CDKN2A, were identified from the aforementioned lists (Fig. 1D). ITGB4 was selected for further study due to its importance in LUAD pathophysiology with rare mechanistical study (15).

Figure 1.

ITGB4 is identified as a critical hub gene in LUAD. (A) Volcano plot of the DEGs. Red points are the upregulated genes and green ones are the downregulated genes. (B) Heat map of the 167 DEGs. (C) The list of the hub genes identified from protein-protein interaction network. (D) Identification of only 3 shared genes from the 3 lists using an online for custom Venn diagrams (http://bioinformatics.psb.ugent.be/webtools/Venn/). ITGB4, integrin subunit β4; DEGs, differentially expressed genes.

Table I.

List of the survival-related genes in non-small cell lung cancer.

Table I.

List of the survival-related genes in non-small cell lung cancer.

Gene symbolLog2 FCP-valueAdjusted P-valueOverall survival in The Cancer Genome Atlas
RHOV4.93 8.99×10−9 7.86×10−60.0001
TNS45.15 1.02×10−7 5.71×10−50.0001
GJB35.72 8.70×10−7 3.72×10−40.0001
FAM83A6.27 2.06×10−4 2.74×10−20.0001
CCDC341.54 2.81×10−4 3.54×10−20.0010
CBLC3.62 2.02×10−5 5.01×10−30.0012
HNF4G4.48 2.40×10−5 5.68×10−30.0014
STYK12.87 3.91×10−4 4.55×10−20.0019
ITGB42.15 1.87×10−4 2.56×10−20.0022
CDKN2A2.52 1.31×10−5 3.45×10−30.0023
FAM111B2.89 4.10×10−4 4.68×10−20.0037
NGEF5.33 5.61×10−8 3.76×10−50.0040
P2RY63.87 2.54×10−7 1.23×10−40.0053
B3GNT35.15 1.34×10−9 1.68×10−60.0066

[i] ITGB4, integrin subunit β4.

ITGB4 is upregulated in tumor tissues and is associated with poor survival in a pan-cancer analysis

To further understand the role of ITGB4 in cancer development, a pan-cancer analysis was first conducted. The difference in ITGB4 expression between tumor and adjacent normal tissues in different tumor types was explored using TCGA database. It was found that ITGB4 was markedly upregulated in multiple types of cancer tissues, including LUAD (Fig. 2A). The same result was also obtained following analysis using the ONCOMINE database (Fig. 2B). In the prognostic analysis, the cases were divided into high and low expression groups according to the ITGB4 expression level. The results indicated that a high ITGB4 expression level was associated with poor overall survival for adrenocortical carcinoma, kidney renal clear cell carcinoma (KIRC), low grade glioma (LGG) and LUAD (Fig. 2C). It was also identified that high ITGB4 expression was associated with poor disease-free survival for KIRC, LGG and LUAD (Fig. 2D). These data indicated the possible oncogenic role of ITGB4.

Figure 2.

ITGB4 is upregulated in tumor tissues and associated with poor survival. (A) The transcription level of ITGB4 in different cancers compared with normal tissues in the The Cancer Genome Atlas database. (B) The transcription level of ITGB4 in different carcinomatosis compared with normal tissues in the ONCOMINE database. Cell color is decided by the best gene rank percentile for the analysis within the cell. (C) Relationship between ITGB4 gene expression and overall survival. (D) Relationship between ITGB4 gene expression and disease-free survival. ITGB4, integrin subunit β4; ACC, adrenocortical carcinoma; KIRC, kidney renal clear cell carcinoma; LGG, low grade glioma; LUAD, lung adenocarcinoma.

ITGB4 is upregulated in LUAD tissues and is associated with poor survival

Next, the role of IGTB4 in LUAD was focused on. The copy number and mRNA expression level of ITGB4 in LUAD was analyzed and it was revealed that gain and amplification significantly promoted ITGB4 expression (Fig. 3A). Data from TCGA (Fig. 3B) and HPA (Fig. 3C) online datasets confirmed the upregulated ITGB4 mRNA and protein expression levels in LUAD. In prognostic analyses, it was found that elevated ITGB4 expression predicted an adverse clinical outcome in LUAD (Fig. 3D), which also suggested the oncogenic role of ITGB4 in LUAD. Moreover, these results were validated using the collected LUAD tissues. The results of the RT-qPCR analysis suggested that ITGB4 expression was significantly higher in LUAD tissues (Fig. 3E), which was also confirmed by IHC (Fig. 3F).

Figure 3.

ITGB4 is upregulated in LUAD tissues and associated with poor survival. (A) Association between copy number and ITGB4 expression level in LUAD tissues in TCGA. **P<0.01. (B) The mRNA utterance of ITGB4 from the TCGA database. ***P<0.001 compared with normal group. (C) The protein expression level of ITGB4 from the HPA database (www.proteinatlas.org/). (D) Kaplan-Meier survival curve of ITGB4 in LUAD from the different databases. (E) Paired t-test of ITGB4 utterance in LUAD tissues in comparison with corresponding neighbor standard tissues. (F) Immunohistochemical analysis for ITGB4 in LUAD. The protein utterance of ITGB4 was significantly higher in LUAD tissues in comparison with corresponding adjacent normal tissues. Light microscopy was used at a magnification of ×200. ITGB4, integrin subunit β4; LUAD, lung adenocarcinoma; TCGA, The Cancer Genome Atlas.

Knockdown of ITGB4 expression suppresses proliferation and migration and promotes apoptosis of LUAD cells

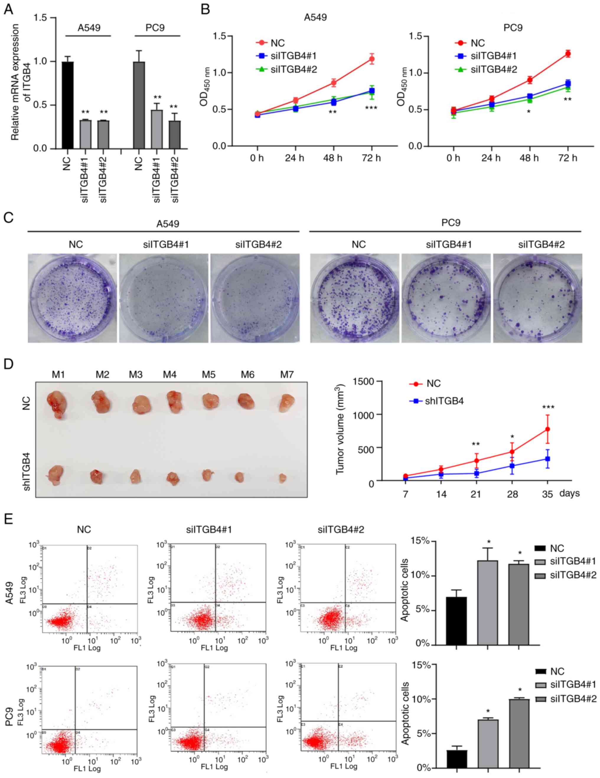
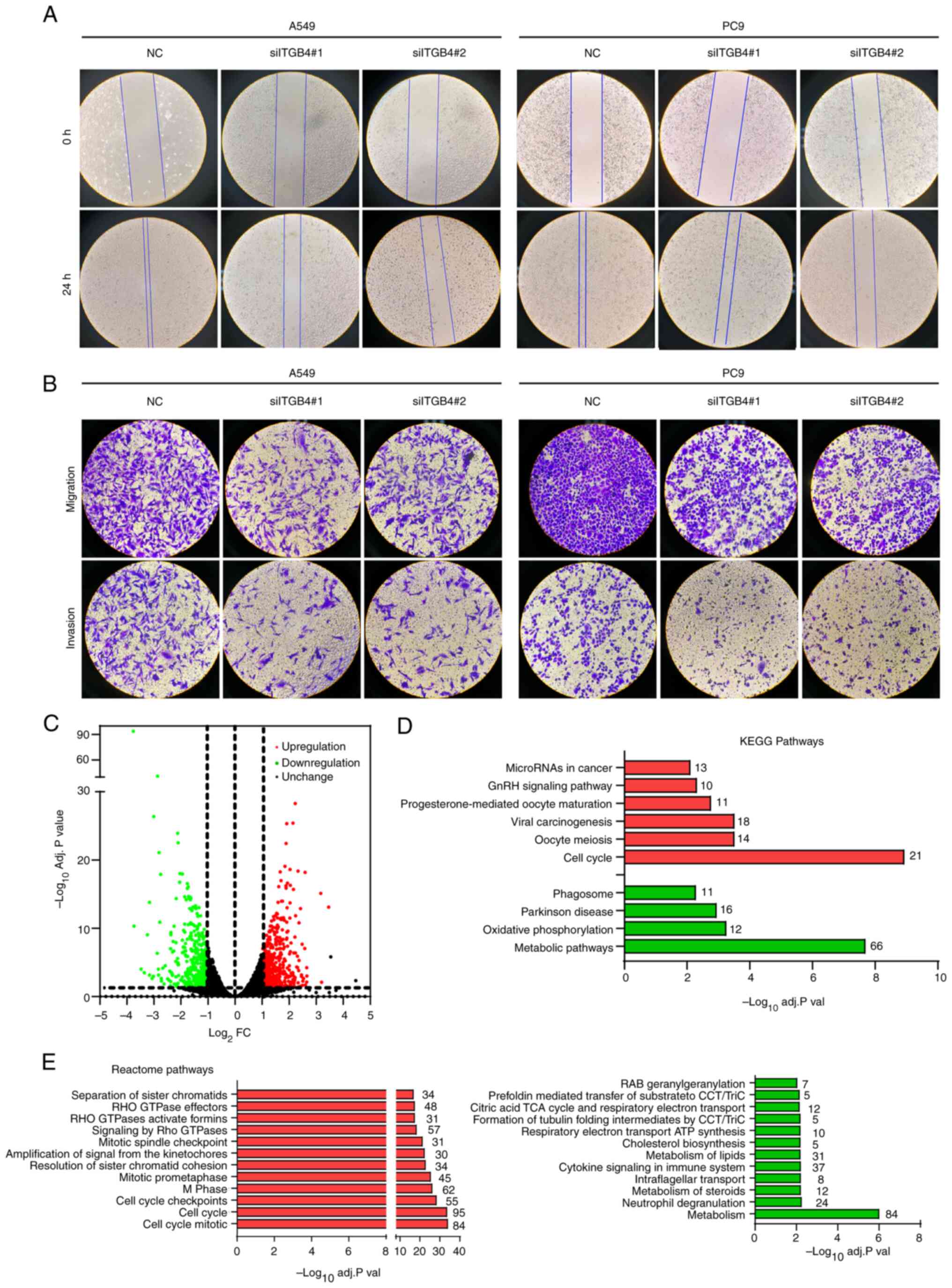
To further confirm the oncogenic role and improve understanding of its biological function, the expression of ITGB4 was knocked down in A549 and PC9 cells using specific siRNAs. The transfection results demonstrated that the two siRNAs (siITGB4#1 and #2) significantly decreased the ITGB4 expression level (Figs. 4A and S2A). Downregulated ITGB4 expression also significantly restrained A549 and PC9 cell proliferation (Fig. 4B) and colony formation (Fig. 4C). Beyond the in vitro experiments, an in vivo tumorigenesis nude mouse model was also constructed. It was found that the tumor volume of the ITGB4-knocked down cells group was significantly smaller than that of the control group (Fig. 4D). Moreover, apoptosis assays demonstrated that ITGB4 knockdown also induced cell apoptosis (Figs. 4E and S2B). Wound healing and Transwell assays indicated that ITGB4 downregulation markedly inhibited LUAD cell migration and invasion (Fig. 5A and B).

Figure 4.

Inhibition of ITGB4 suppresses proliferation and promotes apoptosis of lung adenocarcinoma cells. (A) ITGB4 was significantly downregulated in siITGB4#1 and #2 groups in A549 and PC9 cells (n=3). (B) Cell Counting Kit-8 assay exhibited restraint of cell propagation induced by downregulation of ITGB4 (n=3). (C) Colony formation assay displayed reduced colonies in siITGB4#1 and #2 groups (n=3, magnifications, ×40). (D) Downregulation of ITGB4 inhibited the hypodermal proliferation of A549 cells in naked mice (n=3). (E) Apoptotic assay showing that downregulation of ITGB4 promoted cell apoptosis in A549 and PC9 cells (n=3). *P<0.05, **P<0.01 and ***P<0.001 compared with NC group. ITGB4, integrin subunit β4; si-, small interfering; NC, negative control.

Figure 5.

Inhibition of ITGB4 suppresses LUAD cells metastasis and exploration of regulated genes by ITGB4 and the potential mechanisms. (A) LUAD cells were transfected with NC, siITGB4#1 or siITGB4#2, separately. Wound healing assay was carried out with a 24-h recovery period (n=3; magnification, ×100). (B) Transwell assays suggested that the migration and infringement capabilities were restrained by downregulation of ITGB4 (n=3; magnification, ×100). (C) Volcano plot of the differentially expressed genes. Red points are the upregulated genes and green ones are the downregulated genes. (D) Crucial enrichment pathways in the KEGG pathway analysis. The numbers on the right side are the gene numbers enriched in this pathway. Red items indicate the upregulated pathways and green ones indicate the downregulated pathways. (E) Crucial enrichment pathways in the Reactome pathway analysis. The numbers on the right side are the gene numbers enriched in this pathway. Red items indicate the upregulated pathways and green ones indicate the downregulated pathways. ITGB4, Integrin subunit β4; LUAD, lung adenocarcinoma; NC, negative control; si-, small interfering; KEGG, Kyoto Encyclopedia of Genes and Genomes.

ITGB4-regulated pathway analysis

Next, the underlying mechanisms were explored. High throughput sequencing and DEG analysis was performed using ITGB4-knocked down A549 cells (Table SIII). A total of 917 DEGs were identified in ITGB4-knocked down A549 cells, including 522 upregulated and 395 downregulated genes (Fig. 5C). Pathway enrichment analysis was subsequently conducted using these DEGs. In the KEGG analysis of upregulated DEGs, cell cycle, oocyte meiosis and viral carcinogenesis pathways were identified. Meanwhile, metabolic pathways, oxidative phosphorylation and Parkinson's disease were identified for the downregulated DEGs (Fig. 5D). In the Reactome analysis demonstrated in Fig. 5E, the enriched pathways for upregulated DEGs consisted of cell cycle mitotic, cell cycle and cell cycle checkpoint pathways. The enriched pathways for downregulated DEGs consisted of metabolism, neutrophil degranulation and metabolism of steroids pathways. Notably, the cell cycle and metabolism pathways were all identified in the KEGG and Reactome pathway enrichment analyses, indicating the potential mechanism underlying the oncogenic influence of ITGB4 on LUAD.

Discussion

LUAD remains one of the most frequently diagnosed types of cancer worldwide. ITGB4 has been shown to have critical roles in numerous types of cancer (22,23), with functions in migration, epithelial-mesenchymal transition, infringement and diversion (12,19,24). Moreover, ITGB4 is also a possible prognostic marker in breast cancer (25). Previously, a systematic bioinformatics analysis of the correlation between ITGB4 and NSCLC was reported (15). However, the biological function of ITGB4 in LUAD remains poorly understood.

In the present study, ITGB4 was identified as a survival-related gene with aberrant expression in LUAD by combining RNA sequencing and TCGA-LUAD data. Furthermore, the oncogenic roles of ITGB4 in LUAD were also confirmed, including roles in promoting cell proliferation, colony formation, migration and invasion, and inhibiting cell apoptosis. The roles of ITGB4 in LUAD are similar to those in other cancer types, such as colorectal (26), pancreatic (27) and prostate (28) cancer. A recent study demonstrated that ITGB4-targeted cancer immunotherapies could inhibit tumor progression, and two approaches for immunological targeting of ITGB4 were explored in breast and head and neck cancer models (29). Moreover, immunological targeting of ITGB4 also enhanced the efficacy of anti-programmed death ligand 1 checkpoint blockade in these models. Since, as demonstrated in the present study, the ITGB4 expression level is significantly associated with disease progression and the outcome of LUAD, ITGB4 has the potential to be used as a predictive gene and therapeutic target for LUAD disease prognosis in the future. Due to the high morbidity and mortality rates of LUAD, new disease prognosis prediction methods and therapeutic targets are of great significance for improved treatment of this disease.

In the present study, KEGG and Reactome analyses demonstrated that the ITGB4-regulated genes were greatly enriched in metabolism and cell cycle-related pathways. It is a well-accepted theory that cancer is a metabolic disease. The uncontrolled, unlimited and accelerated proliferation of cancer cells requires large amounts of energy, which forces cells to develop ways to derive more energy from metabolism (30). The bridge from metabolism to the cell cycle is typically autophagy and oxidative phosphorylation, which were identified pathways in the present study. The mechanism of metabolic rewiring has been revealed to be related to ITGB4-involved autophagy (31). Next, the direct downstream genes or signaling pathways of ITGB4 should be identified to uncover the mechanisms related to ITGB4 promoted LUAD progression. It should also be confirmed whether ITGB4 influences cell metabolism and the cell cycle through such genes or pathways.

The present study does have certain limitations. The present study is only a preliminary exploration using retrospective data and in vitro and in vivo assays. The results did not reveal the definitive mechanisms for ITGB4-promoted LUAD progression. Further clinical and basic research are required for further exploration.

In summary, the biological function of ITGB4 in LUAD was reported in the present study, indicating a vital role of ITGB4 in LUAD progression. Combining the results of a previous study (32) with the results of the present study, ITGB4 could be a novel therapeutic target for this highly malignant cancer.

Supplementary Material

Supporting Data
Supporting Data
Supporting Data
Supporting Data

Acknowledgements

Not applicable.

Funding

Funding: No funding was received.

Availability of data and materials

The datasets used and/or analyzed during the current study are available from the corresponding author on reasonable request.

Authors' contributions

XL conceived and supervised the study. YP designed the experiments. SM performed the experiments. YL, NK and YP analyzed the data. XL and SM wrote the manuscript. XL and NK confirm the authenticity of all the raw data. All authors read and approved the final version of the manuscript.

Ethics approval and consent to participate

The study on human tissues was approved (approval no. Quick-PJ 2023-04-36) by The Ethics Committee of The First Affiliated Hospital of Anhui Medical University (Hefei, China), and written informed consent was acquired from all patients before sample collection. Animal experiments were approved (approval no. HFNU-2023-TK61-1) by The Medical Ethical Committee of Hefei Normal University (Hefei, China).

Patient consent for publication

Not applicable.

Competing interests

The authors declare that they have no competing interests.

References

1 

Martin P and Leighl NB: Review of the use of pretest probability for molecular testing in non-small cell lung cancer and overview of new mutations that may affect clinical practice. Ther Adv Med Oncol. 9:405–414. 2017. View Article : Google Scholar : PubMed/NCBI

2 

Bray F, Ferlay J, Soerjomataram I, Siegel RL, Torre LA and Jemal A: Global cancer statistics 2018: GLOBOCAN estimates of incidence and mortality worldwide for 36 cancers in 185 countries. CA Cancer J Clin. 68:394–424. 2018. View Article : Google Scholar : PubMed/NCBI

3 

Dong HX, Wang R, Jin XY, Zeng J and Pan J: LncRNA DGCR5 promotes lung adenocarcinoma (LUAD) progression via inhibiting hsa-mir-22-3p. J Cell Physiol. 233:4126–4136. 2018. View Article : Google Scholar : PubMed/NCBI

4 

Herbst RS, Morgensztern D and Boshoff C: The biology and management of non-small cell lung cancer. Nature. 553:446–454. 2018. View Article : Google Scholar : PubMed/NCBI

5 

Jan YH, Lai TC, Yang CJ, Huang MS and Hsiao M: A co-expressed gene status of adenylate kinase 1/4 reveals prognostic gene signature associated with prognosis and sensitivity to EGFR targeted therapy in lung adenocarcinoma. Sci Rep. 9:123292019. View Article : Google Scholar : PubMed/NCBI

6 

Bianconi D, Unseld M and Prager GW: Integrins in the Spotlight of Cancer. Int J Mol Sci. 17:20372016. View Article : Google Scholar : PubMed/NCBI

7 

Slack-Davis JK and Parsons JT: Emerging views of integrin signaling: Implications for prostate cancer. J Cell Biochem. 91:41–46. 2004. View Article : Google Scholar : PubMed/NCBI

8 

Brakebusch C, Bouvard D, Stanchi F, Saki T and Fassler R: Integrins in invasive growth. J Clin Invest. 109:999–1006. 2002. View Article : Google Scholar : PubMed/NCBI

9 

Hynes RO: Integrins-Versatility, modulation, and signaling in cell adhesion. Cell. 69:11–25. 1992. View Article : Google Scholar : PubMed/NCBI

10 

Wang L, Dong Z, Zhang Y and Miao J: The roles of integrin β4 in vascular endothelial cells. J Cell Physiol. 227:474–478. 2012. View Article : Google Scholar : PubMed/NCBI

11 

Ma B, Zhang L, Zou YJ, He R, Wu Q, Han C and Zhang B: Reciprocal regulation of integrin β4 and KLF4 promotes gliomagenesis through maintaining cancer stem cell traits. J Exp Clin Cancer Res. 38:232019. View Article : Google Scholar : PubMed/NCBI

12 

Li XL, Liu L, Li DD, He YP, Guo LH, Sun LP, Liu LN, Xu HX and Zhang XP: Integrin β 4 promotes cell invasion and epithelial-mesenchymal transition through the modulation of Slug expression in hepatocellular carcinoma. Sci Rep. 7:404642017. View Article : Google Scholar : PubMed/NCBI

13 

Trusolino L, Bertotti A and Comoglio PM: A signaling adapter function for alpha6beta4 integrin in the control of HGF-dependent invasive growth. Cell. 107:643–654. 2001. View Article : Google Scholar : PubMed/NCBI

14 

Hoshino A, Costa-Silva B, Shen TL, Rodrigues G, Hashimoto A, Tesic Mark M, Molina H, Kohsaka S, Di Giannatale A, Ceder S, et al: Tumour exosome integrins determine organotropic metastasis. Nature. 527:329–335. 2015. View Article : Google Scholar : PubMed/NCBI

15 

Wu P, Wang Y, Wu Y, Jia Z, Song Y and Liang N: Expression and prognostic analyses of ITGA11, ITGB4 and ITGB8 in human non-small cell lung cancer. Peerj. 7:e82992019. View Article : Google Scholar : PubMed/NCBI

16 

Smyth GK, Michaud J and Scott HS: Use of within-array replicate spots for assessing differential expression in microarray experiments. Bioinformatics. 21:2067–2075. 2005. View Article : Google Scholar : PubMed/NCBI

17 

Chandrashekar DS, Bashel B, Balasubramanya SAH, Creighton CJ, Ponce-Rodriguez I, Chakravarthi BVSK and Varambally S: UALCAN: A portal for facilitating tumor subgroup gene expression and survival analyses. Neoplasia. 19:649–658. 2017. View Article : Google Scholar : PubMed/NCBI

18 

Rhodes DR, Kalyana-Sundaram S, Mahavisno V, Varambally R, Yu J, Briggs BB, Barrette TR, Anstet MJ, Kincead-Beal C, Kulkarni P, et al: Oncomine 3.0: Genes, pathways, and networks in a collection of 18,000 cancer gene expression profiles. Neoplasia. 9:166–180. 2007. View Article : Google Scholar : PubMed/NCBI

19 

Huang C, Liu J, Xiong B, Yonemura Y and Yang X: Expression and prognosis analyses of forkhead box A (FOXA) family in human lung cancer. Gene. 685:202–210. 2019. View Article : Google Scholar : PubMed/NCBI

20 

Livak KJ and Schmittgen TD: Analysis of relative gene expression data using real-time quantitative PCR and the 2(−Delta Delta C(T)) method. Methods. 25:402–408. 2001. View Article : Google Scholar : PubMed/NCBI

21 

Qin Z, Xiang C, Zhong F, Liu Y, Dong Q, Li K, Shi W, Ding C, Qin L and He F: Transketolase (TKT) activity and nuclear localization promote hepatocellular carcinoma in a metabolic and a non-metabolic manner. J Exp Clin Cancer Res. 38:1542019. View Article : Google Scholar : PubMed/NCBI

22 

Tagliabue E, Ghirelli C, Squicciarini P, Aiello P, Colnaghi MI and Menard S: Prognostic value of alpha 6 beta 4 integrin expression in breast carcinomas is affected by laminin production from tumor cells. Clin Cancer Res. 4:407–410. 1998.PubMed/NCBI

23 

Grossman HB, Lee C, Bromberg J and Liebert M: Expression of the alpha6beta4 integrin provides prognostic information in bladder cancer. Oncol Rep. 7:13–16. 2000.PubMed/NCBI

24 

Gan L, Meng J, Xu M, Liu M, Qi Y, Tan C, Wang Y, Zhang P, Weng W, Sheng W, et al: Extracellular matrix protein 1 promotes cell metastasis and glucose metabolism by inducing integrin β4/FAK/SOX2/HIF-1α signaling pathway in gastric cancer. Oncogene. 37:744–755. 2018. View Article : Google Scholar : PubMed/NCBI

25 

Diaz LK, Cristofanilli M, Zhou X, Welch KL, Smith TL, Yang Y, Sneige N, Sahin AA and Gilcrease MZ: beta4 integrin subunit gene expression correlates with tumor size and nuclear grade in early breast cancer. Mod Pathol. 18:1165–1175. 2005. View Article : Google Scholar : PubMed/NCBI

26 

Jiang X, Wang J, Wang M, Xuan M, Han S, Li C, Li M, Sun XF, Yu W and Zhao Z: ITGB4 as a novel serum diagnosis biomarker and potential therapeutic target for colorectal cancer. Cancer Med. 10:6823–6834. 2021. View Article : Google Scholar : PubMed/NCBI

27 

Meng X, Liu P, Wu Y, Liu X, Huang Y, Yu B, Han J, Jin H and Tan X: Integrin beta 4 (ITGB4) and its tyrosine-1510 phosphorylation promote pancreatic tumorigenesis and regulate the MEK1-ERK1/2 signaling pathway. Bosn J Basic Med Sci. 20:106–116. 2020.PubMed/NCBI

28 

Wilkinson EJ, Woodworth AM, Parker M, Phillips JL, Malley RC, Dickinson JL and Holloway AF: Epigenetic regulation of the ITGB4 gene in prostate cancer. Exp Cell Res. 392:1120552020. View Article : Google Scholar : PubMed/NCBI

29 

Ruan S, Lin M, Zhu Y, Lum L, Thakur A, Jin R, Shao W, Zhang Y, Hu Y, Huang S, et al: Integrin β4-Targeted cancer immunotherapies inhibit tumor growth and decrease metastasis. Cancer Res. 80:771–783. 2020. View Article : Google Scholar : PubMed/NCBI

30 

Sena LA and Chandel NS: Physiological roles of mitochondrial reactive oxygen species. Mol Cell. 48:158–167. 2012. View Article : Google Scholar : PubMed/NCBI

31 

Kubli DA and Gustafsson AB: Mitochondria and mitophagy: The yin and yang of cell death control. Circ Res. 111:1208–1221. 2012. View Article : Google Scholar : PubMed/NCBI

32 

Zhuang Z, Zhou R, Xu X, Tian T, Liu Y, Liu Y, Lian P, Wang J and Xu K: Clinical significance of integrin αvβ6 expression effects on gastric carcinoma invasiveness and progression via cancer-associated fibroblasts. Med Oncol. 30:5802013. View Article : Google Scholar : PubMed/NCBI

Related Articles

  • Abstract
  • View
  • Download
  • Twitter
Copy and paste a formatted citation
Spandidos Publications style
Lu X, Ma S, Li Y, Pan Y and Kang N: Identification of ITGB4 as a novel tumor promoting gene in lung adenocarcinoma (LUAD). Oncol Rep 51: 30, 2024.
APA
Lu, X., Ma, S., Li, Y., Pan, Y., & Kang, N. (2024). Identification of ITGB4 as a novel tumor promoting gene in lung adenocarcinoma (LUAD). Oncology Reports, 51, 30. https://doi.org/10.3892/or.2023.8689
MLA
Lu, X., Ma, S., Li, Y., Pan, Y., Kang, N."Identification of ITGB4 as a novel tumor promoting gene in lung adenocarcinoma (LUAD)". Oncology Reports 51.2 (2024): 30.
Chicago
Lu, X., Ma, S., Li, Y., Pan, Y., Kang, N."Identification of ITGB4 as a novel tumor promoting gene in lung adenocarcinoma (LUAD)". Oncology Reports 51, no. 2 (2024): 30. https://doi.org/10.3892/or.2023.8689
Copy and paste a formatted citation
x
Spandidos Publications style
Lu X, Ma S, Li Y, Pan Y and Kang N: Identification of ITGB4 as a novel tumor promoting gene in lung adenocarcinoma (LUAD). Oncol Rep 51: 30, 2024.
APA
Lu, X., Ma, S., Li, Y., Pan, Y., & Kang, N. (2024). Identification of ITGB4 as a novel tumor promoting gene in lung adenocarcinoma (LUAD). Oncology Reports, 51, 30. https://doi.org/10.3892/or.2023.8689
MLA
Lu, X., Ma, S., Li, Y., Pan, Y., Kang, N."Identification of ITGB4 as a novel tumor promoting gene in lung adenocarcinoma (LUAD)". Oncology Reports 51.2 (2024): 30.
Chicago
Lu, X., Ma, S., Li, Y., Pan, Y., Kang, N."Identification of ITGB4 as a novel tumor promoting gene in lung adenocarcinoma (LUAD)". Oncology Reports 51, no. 2 (2024): 30. https://doi.org/10.3892/or.2023.8689
Follow us
  • Twitter
  • LinkedIn
  • Facebook
About
  • Spandidos Publications
  • Careers
  • Cookie Policy
  • Privacy Policy
How can we help?
  • Help
  • Live Chat
  • Contact
  • Email to our Support Team