Spandidos Publications Logo
  • About
    • About Spandidos
    • Aims and Scopes
    • Abstracting and Indexing
    • Editorial Policies
    • Reprints and Permissions
    • Job Opportunities
    • Terms and Conditions
    • Contact
  • Journals
    • All Journals
    • Oncology Letters
      • Oncology Letters
      • Information for Authors
      • Editorial Policies
      • Editorial Board
      • Aims and Scope
      • Abstracting and Indexing
      • Bibliographic Information
      • Archive
    • International Journal of Oncology
      • International Journal of Oncology
      • Information for Authors
      • Editorial Policies
      • Editorial Board
      • Aims and Scope
      • Abstracting and Indexing
      • Bibliographic Information
      • Archive
    • Molecular and Clinical Oncology
      • Molecular and Clinical Oncology
      • Information for Authors
      • Editorial Policies
      • Editorial Board
      • Aims and Scope
      • Abstracting and Indexing
      • Bibliographic Information
      • Archive
    • Experimental and Therapeutic Medicine
      • Experimental and Therapeutic Medicine
      • Information for Authors
      • Editorial Policies
      • Editorial Board
      • Aims and Scope
      • Abstracting and Indexing
      • Bibliographic Information
      • Archive
    • International Journal of Molecular Medicine
      • International Journal of Molecular Medicine
      • Information for Authors
      • Editorial Policies
      • Editorial Board
      • Aims and Scope
      • Abstracting and Indexing
      • Bibliographic Information
      • Archive
    • Biomedical Reports
      • Biomedical Reports
      • Information for Authors
      • Editorial Policies
      • Editorial Board
      • Aims and Scope
      • Abstracting and Indexing
      • Bibliographic Information
      • Archive
    • Oncology Reports
      • Oncology Reports
      • Information for Authors
      • Editorial Policies
      • Editorial Board
      • Aims and Scope
      • Abstracting and Indexing
      • Bibliographic Information
      • Archive
    • Molecular Medicine Reports
      • Molecular Medicine Reports
      • Information for Authors
      • Editorial Policies
      • Editorial Board
      • Aims and Scope
      • Abstracting and Indexing
      • Bibliographic Information
      • Archive
    • World Academy of Sciences Journal
      • World Academy of Sciences Journal
      • Information for Authors
      • Editorial Policies
      • Editorial Board
      • Aims and Scope
      • Abstracting and Indexing
      • Bibliographic Information
      • Archive
    • International Journal of Functional Nutrition
      • International Journal of Functional Nutrition
      • Information for Authors
      • Editorial Policies
      • Editorial Board
      • Aims and Scope
      • Abstracting and Indexing
      • Bibliographic Information
      • Archive
    • International Journal of Epigenetics
      • International Journal of Epigenetics
      • Information for Authors
      • Editorial Policies
      • Editorial Board
      • Aims and Scope
      • Abstracting and Indexing
      • Bibliographic Information
      • Archive
    • Medicine International
      • Medicine International
      • Information for Authors
      • Editorial Policies
      • Editorial Board
      • Aims and Scope
      • Abstracting and Indexing
      • Bibliographic Information
      • Archive
  • Articles
  • Information
    • Information for Authors
    • Information for Reviewers
    • Information for Librarians
    • Information for Advertisers
    • Conferences
  • Language Editing
Spandidos Publications Logo
  • About
    • About Spandidos
    • Aims and Scopes
    • Abstracting and Indexing
    • Editorial Policies
    • Reprints and Permissions
    • Job Opportunities
    • Terms and Conditions
    • Contact
  • Journals
    • All Journals
    • Biomedical Reports
      • Information for Authors
      • Editorial Policies
      • Editorial Board
      • Aims and Scope
      • Abstracting and Indexing
      • Bibliographic Information
      • Archive
    • Experimental and Therapeutic Medicine
      • Information for Authors
      • Editorial Policies
      • Editorial Board
      • Aims and Scope
      • Abstracting and Indexing
      • Bibliographic Information
      • Archive
    • International Journal of Epigenetics
      • Information for Authors
      • Editorial Policies
      • Editorial Board
      • Aims and Scope
      • Abstracting and Indexing
      • Bibliographic Information
      • Archive
    • International Journal of Functional Nutrition
      • Information for Authors
      • Editorial Policies
      • Editorial Board
      • Aims and Scope
      • Abstracting and Indexing
      • Bibliographic Information
      • Archive
    • International Journal of Molecular Medicine
      • Information for Authors
      • Editorial Policies
      • Editorial Board
      • Aims and Scope
      • Abstracting and Indexing
      • Bibliographic Information
      • Archive
    • International Journal of Oncology
      • Information for Authors
      • Editorial Policies
      • Editorial Board
      • Aims and Scope
      • Abstracting and Indexing
      • Bibliographic Information
      • Archive
    • Medicine International
      • Information for Authors
      • Editorial Policies
      • Editorial Board
      • Aims and Scope
      • Abstracting and Indexing
      • Bibliographic Information
      • Archive
    • Molecular and Clinical Oncology
      • Information for Authors
      • Editorial Policies
      • Editorial Board
      • Aims and Scope
      • Abstracting and Indexing
      • Bibliographic Information
      • Archive
    • Molecular Medicine Reports
      • Information for Authors
      • Editorial Policies
      • Editorial Board
      • Aims and Scope
      • Abstracting and Indexing
      • Bibliographic Information
      • Archive
    • Oncology Letters
      • Information for Authors
      • Editorial Policies
      • Editorial Board
      • Aims and Scope
      • Abstracting and Indexing
      • Bibliographic Information
      • Archive
    • Oncology Reports
      • Information for Authors
      • Editorial Policies
      • Editorial Board
      • Aims and Scope
      • Abstracting and Indexing
      • Bibliographic Information
      • Archive
    • World Academy of Sciences Journal
      • Information for Authors
      • Editorial Policies
      • Editorial Board
      • Aims and Scope
      • Abstracting and Indexing
      • Bibliographic Information
      • Archive
  • Articles
  • Information
    • For Authors
    • For Reviewers
    • For Librarians
    • For Advertisers
    • Conferences
  • Language Editing
Login Register Submit
  • This site uses cookies
  • You can change your cookie settings at any time by following the instructions in our Cookie Policy. To find out more, you may read our Privacy Policy.

    I agree
Search articles by DOI, keyword, author or affiliation
Search
Advanced Search
presentation
Oncology Reports
Join Editorial Board Propose a Special Issue
Print ISSN: 1021-335X Online ISSN: 1791-2431
Journal Cover
February-2024 Volume 51 Issue 2

Full Size Image

Sign up for eToc alerts
Recommend to Library

Journals

International Journal of Molecular Medicine

International Journal of Molecular Medicine

International Journal of Molecular Medicine is an international journal devoted to molecular mechanisms of human disease.

International Journal of Oncology

International Journal of Oncology

International Journal of Oncology is an international journal devoted to oncology research and cancer treatment.

Molecular Medicine Reports

Molecular Medicine Reports

Covers molecular medicine topics such as pharmacology, pathology, genetics, neuroscience, infectious diseases, molecular cardiology, and molecular surgery.

Oncology Reports

Oncology Reports

Oncology Reports is an international journal devoted to fundamental and applied research in Oncology.

Experimental and Therapeutic Medicine

Experimental and Therapeutic Medicine

Experimental and Therapeutic Medicine is an international journal devoted to laboratory and clinical medicine.

Oncology Letters

Oncology Letters

Oncology Letters is an international journal devoted to Experimental and Clinical Oncology.

Biomedical Reports

Biomedical Reports

Explores a wide range of biological and medical fields, including pharmacology, genetics, microbiology, neuroscience, and molecular cardiology.

Molecular and Clinical Oncology

Molecular and Clinical Oncology

International journal addressing all aspects of oncology research, from tumorigenesis and oncogenes to chemotherapy and metastasis.

World Academy of Sciences Journal

World Academy of Sciences Journal

Multidisciplinary open-access journal spanning biochemistry, genetics, neuroscience, environmental health, and synthetic biology.

International Journal of Functional Nutrition

International Journal of Functional Nutrition

Open-access journal combining biochemistry, pharmacology, immunology, and genetics to advance health through functional nutrition.

International Journal of Epigenetics

International Journal of Epigenetics

Publishes open-access research on using epigenetics to advance understanding and treatment of human disease.

Medicine International

Medicine International

An International Open Access Journal Devoted to General Medicine.

Journal Cover
February-2024 Volume 51 Issue 2

Full Size Image

Sign up for eToc alerts
Recommend to Library

  • Article
  • Citations
    • Cite This Article
    • Download Citation
    • Create Citation Alert
    • Remove Citation Alert
    • Cited By
  • Similar Articles
    • Related Articles (in Spandidos Publications)
    • Similar Articles (Google Scholar)
    • Similar Articles (PubMed)
  • Download PDF
  • Download XML
  • View XML

  • Supplementary Files
    • Supplementary_Data1.pdf
    • Supplementary_Data2.pdf
Article Open Access

CDC6 may serve as an indicator of lung adenocarcinoma prognosis and progression based on TCGA and GEO data mining and experimental analyses

  • Authors:
    • Hao Lou
    • Zelai Wu
    • Guangyou Wei
  • View Affiliations / Copyright

    Affiliations: School of Medicine, Anhui University of Science and Technology, Huainan, Anhui 232001, P.R. China, Department of Surgery, Second Affiliated Hospital of Zhejiang University School of Medicine, Hangzhou, Zhejiang 310058, P.R. China
    Copyright: © Lou et al. This is an open access article distributed under the terms of Creative Commons Attribution License.
  • Article Number: 35
    |
    Published online on: January 3, 2024
       https://doi.org/10.3892/or.2024.8694
  • Expand metrics +
Metrics: Total Views: 0 (Spandidos Publications: | PMC Statistics: )
Metrics: Total PDF Downloads: 0 (Spandidos Publications: | PMC Statistics: )
Cited By (CrossRef): 0 citations Loading Articles...

This article is mentioned in:



Abstract

Lung adenocarcinoma (LUAD) is one of the most lethal types of cancer worldwide, and accurately predicting patient prognosis is an important challenge. Gene prediction models, which are known for their simplicity and efficiency, have the potential to be used for prognostic predictions. However, the availability of models with true clinical value is limited. The present study integrated tissue sequencing and the clinical information of patients with LUAD from The Cancer Genome Atlas and Gene Expression Omnibus databases using bioinformatics. This comprehensive approach enabled the identification of 252 differentially expressed genes. Subsequently, univariate and multivariate Cox analyses were performed using these genes, and 14 and 3 genes [including cell division cycle 6 (CDC6), hyaluronan mediated motility receptor and STIL centriolar assembly protein] were selected for the construction of two prognostic models. Notably, the 3‑gene prognostic model exhibited a comparable predictive ability to that of the 14‑gene model. Functionally, pathway enrichment analysis revealed that CDC6 played a role in regulating the cell cycle and promoting tumor staging. To further investigate the relevance of CDC6, in vitro experiments involving the downregulation of CDC6 expression were conducted, which resulted in significant inhibition of tumor cell migration, invasion and proliferation. Moreover, in vivo experiments demonstrated that downregulating CDC6 expression significantly reduced the burden and metastasis of in situ lung tumors in mice. These findings suggested that CDC6 may be a critical gene involved in the development and prognosis of LUAD. In summary, the present study successfully constructed a simple yet accurate prognostic prediction model consisting of 3 genes. Additionally, the functional importance of CDC6 as a key gene in the model was identified. These findings lay a crucial foundation for further exploration of prognostic prediction models and a deeper understanding of the functional mechanisms of CDC6. Notably, these results have potential clinical implications for improving personalized treatment and prognosis evaluation for patients with LUAD.

Introduction

Lung cancer is the most common cause of cancer-associated mortalities worldwide (1). The majority of cases (>85%) are classified as non-small cell lung cancer (NSCLC), with lung adenocarcinoma (LUAD) being the prevailing clinicopathological type (2). Despite important advancements in the diagnosis and treatment of lung cancer over the last few decades, the 5-year relative survival rate for patients with lung cancer is only 18% (3). Currently, diagnosing lung cancer mainly relies on histopathological examination, tumor molecular biological markers and imaging evaluation, which makes early detection and diagnosis challenging (4,5). This difficulty in early detection and diagnosis may explain the high mortality rate of this disease. Therefore, it is crucial to improve the current understanding of the underlying mechanisms of lung cancer, and to develop effective screening and diagnostic techniques to improve therapeutic efficacy and the quality of life of patients (6).

Certain reports have highlighted the aberrant expression of numerous genes within tumor cells, and these differentially expressed genes (DEGs) are implicated in various biological processes such as glucose metabolism and gene transcription, which in turn influence tumorigenesis (7,8). Some genes have been extensively investigated and found to play crucial roles in human cancer. For instance, peroxiredoxins foster the carcinogenesis and progression of gastric cancer via the elimination of reactive oxygen species (9); cystatin-1 can accelerate colorectal cancer proliferation via p65 gene regulation (10); ribonucleotide reductase regulatory subunit M2 impedes migration, invasion and angiogenesis of breast cancer cells by targeting MAPK signaling pathways (11,12); cyclin B1 accelerates lung cancer proliferation and invasion by modulating the cell cycle (13,14).

In the present study, RNA expression profile data and clinical data of patients with LUAD were downloaded from the Gene Expression Omnibus (GEO) and The Cancer Genome Atlas (TCGA) databases. Through high throughput bioinformatic analysis, aberrant DEGs were identified in cancerous and normal tissues of patients with LUAD from the databases. Based on these DEGs, a prognostic model was developed and validated, and a composite prognostic column line graph that combined risk score-DEGs with clinical features was constructed. Additionally, the present study systematically explored the potential functions and molecular mechanisms of key genes using in vitro and in vivo assays.

The present findings may serve as biomarkers for diagnosing and predicting the prognosis of LUAD. Such biomarkers are important for understanding the mechanisms underlying LUAD and for improving clinical prevention, diagnosis and prognosis.

Materials and methods

Data downloading and processing

A total of five LUAD RNA expression profiles (accession nos. GSE31210, GSE118370, GSE72094, GSE30219 and GSE68465) (15–19) were obtained from the publicly available GEO database (http://www.ncbi.nlm.nih.gov/geo). Among these profiles, GSE31210 consisted of 226 cases of LUAD tumor tissue and 20 cases of adjacent normal tissue; GSE118370 included 6 cases of LUAD tumor tissue and 6 cases of adjacent normal tissue; GSE72094 contained 398 cases of LUAD tumor tissue; GSE30219 contained 85 cases of LUAD tumor tissue; and GSE68465 contained 441cases of LUAD tumor tissue. Additionally, RNA sequencing datasets and relevant clinical information were retrieved from 54 adjacent normal tissue samples and 497 TCGA-LUAD samples from TCGA database (https:www.cancer.gov/ccg/research/genome-sequencing/tcga. Detailed sample and clinical information of the patients is shown in Table SI. Analysis was performed using the Limma software package in R (version 3.6.2; http://www.r-project.org/) to identify common DEGs in the GEO datasets, applying the screening criteria of |log2 fold-change|≥1 and P<0.05. Subsequently, the identified DEGs were validated and screened using TCGA dataset.

Construction and module screening of a protein-protein interaction (PPI) network

PPIs among all DEGs were assessed using the STRING online network tool (https://string-db.org/). The resulting network was constructed and visualized using Cytoscape 3.6.1 software (https://cytoscape.org). To identify key modules within this network, the Molecular Complex Detection (MCODE) plugin was employed within Cytoscape. The selection criteria for modules included a score and a number of nodes >5 within the PPI network.

Gene Ontology (GO) and Kyoto Encyclopedia of Genes and Genomes (KEGG) functional enrichment analysis

Through GO (https://www.geneontology.org/) enrichment, the biological functions of the identified DEGs were systematically studied, including molecular function (MF), biological process (BP) and cellular component (CC). KEGG (https://www.genome.jp/kegg/) was used to detect the potential biological pathways of DEGs. All enrichment analyses were conducted using WebGestalt (http://www.webgestalt.org/) network gene set analysis kit. P<0.05 and false discovery rate <0.05 were considered to indicate a statistically significant difference.

Construction of a prognostic prediction model

Univariate and multivariate Cox regression analyses were performed on the DEGs using the ‘Survival’ package in R to identify DEGs associated with prognosis. Based on the screened DEGs, a multivariate Cox proportional risk regression model was constructed. The gene regression coefficients (Coef) of the model were calculated by combining patient survival time, survival status and the expression levels of prognosis-related genes using a multifactorial Cox regression algorithm. Coef was calculated using the following formula: h(t,X)=h0(t)exp(β'X)=h0(t)exp(β1X1+β2X2+β3X3+…+βmXm), where h(t,X) represents the hazard function of an individual with covariates X at t, where t represents the survival time; X=(X1,X2,…,Xm)': covariates that may affect the survival time. h0(t) represents the baseline hazard function when all covariate values are set to zero. β=(β1,β2,…,βm)› refers to Coef of the Cox model. A risk score was used to assess the prognostic outcome of patients. The risk score formula for each sample was as follows: Risk score =∑i=1nExpi βi, where β represents the regression Coef and Exp represents the gene expression level. To evaluate the performance of this prognostic model, patients with LUAD were divided into low and high-risk groups based on the median risk score. The log-rank test was used to compare the differences in overall survival (OS) rate between the high and low-risk groups, and the ‘Survival’ receiver operating characteristic (ROC) package from R was used to assess the prediction ability of the model.

Prognostic value of different clinical features and construction of an alignment map

An analysis of the prognostic value of different clinical features in patients with LUAD was conducted using TCGA and GSE31210 datasets. This analysis involved performing univariate-multivariate Cox regression and using ROC curves to evaluate the accuracy of the aforementioned clinical features as independent prognostic factors for predicting OS in patients with LUAD. To further evaluate the reliability of the prediction model, the rms R package was utilized to create a nomogram and calibration chart. These tools allowed the prediction of the 3 and 5-year OS rates of patients based on the DEGs-Risk score and other clinical characteristics. Internal validation was conducted using TCGA cohort. To predict survival rates at specific time points (1, 3 and 5 years), Cox proportional hazards regression was employed. The formula used for this prediction was as follows: S(t)=S0(t)exp(β1*X1+β2*X2+β3*X3+…+βn*Xn), where S(t) represents the predicted survival rate, S0(t) denotes the baseline survival rate, exp() represents the exponential function, β refers to the regression Coef, and X represents the independent variables selected for the model, such as age, sex and gene expression.

Validation of key gene expression levels and prognostic significance

The protein expression level of key prognostic genes was examined using the Human Protein Atlas (HPA) database (http://www.proteinatlas.org/). The mRNA expression levels, prognostic correlations and expression differences of these genes at different stages of LUAD were analyzed using the Gene Expression Profiling Interactive Analysis (GEPIA) database (http://gepia.cancer-pku.cn/). Furthermore, the association between the identified key prognostic genes and patient prognosis was validated using the cancer prognosis Kaplan-Meier plotter database (http://kmplot.com/). High expression was defined as above the median expression level and low expression was defined as below the median expression level.

Cell culture

Cells, including human normal lung epithelial cells [BEAS-2B; American Type Culture Collection (ATCC)], human lung cancer cells (A549; ATCC), human LUAD cells (NCI-H1975; ATCC), mouse lung cancer cells (Lewis) and 293T cells (Procell Life Technology Co., Ltd.), were cultured in RPMI-1640 medium containing 10% fetal bovine serum and 1% penicillin/streptomycin (all Gibco; Thermo Fisher Scientific, Inc.). All cells were cultured in a constant-temperature incubator at 37°C with 5% CO2. Before use, all cell lines were tested for mycoplasma contamination and authenticated by STR analysis.

Small interference RNA (siRNA) transfection assay

A549 and NCI-H1975 Cells in the logarithmic growth phase were selected for transfection when the cell density reached 70%. For transfection, Lipofectamine 3000 transfection medium mixture (Thermo Fisher Scientific, Inc.) was added dropwise to the siRNA (20 µM) oligo medium mixture, mixed gently with a pipette and allowed to sit at room temperature for 15–20 min. After adding the transfection mixture to the cells, the plate was gently shaken to ensure an even distribution of the complexes. Next, the cells were incubated in a 37°C, 5% CO2 incubator for 4–6 h before replacing the medium with complete culture medium and continuing the incubation. CDC6 protein expression was detected 48 h post-transfection. The sequences for si_cell division cycle 6 (CDC6) and si_negative control (NC) were as follows: 5′-GAGCUCUGGAUUUCCACCGTT-3′ and 5′-CAUUCUGGUACUGUCUGGATT-3′, respectively (Shanghai GenePharma Co., Ltd.).

Wound healing experiment

After trypsin digestion, the cells were centrifuged at 300 × g for 5 min at room temperature. The cell pellet was then resuspended in 1640 serum-free medium, and cell counting was performed in a biosafety cabinet. The cell concentration was adjusted to ~4×105 cells/ml. Next, the cells were inoculated into 6-well plates with three replicate wells for each group. Cell proliferation was observed until a ≥70% confluency was reached. Next, parallel scratches were made in each well using a 10-µl pipette tip. The cells were then cultured in serum-free RPMI-1640 medium, and the width of the scratches was observed under a light microscope at 0, 24 and 48 h. Images were taken at each time point (20).

MTS assay for detecting cell proliferation

Cells from both the si_NC and si_CDC6 groups were collected and inoculated into a 96-well plate, with each well containing 1,500 cells. To ensure accuracy, three replicate wells were prepared for each group. The plate was then incubated for 12, 24, 36 and 48 h at 37°C. Subsequently, 20 µl MTS (Abcam) reagent was added to each well, and the plate was incubated for a further 2 h. Next, the optical density of the samples at 490 nm was determined using an ELISA plate reader.

Colony formation experiment

The cell concentration was adjusted to 2×103 cells/ml using cell culture medium. Next, 2 ml of cells were added to each well of a 6-well plate and cultured for 3 days. During this period, the status of the cells was observed daily, and the culture medium was replaced as necessary. Next, the cells were washed twice with PBS and fixed with 4% paraformaldehyde for 15 min at room temperature, followed by another wash with PBS. Next, the cells were stained overnight with Giemsa solution (2 ml/well) at room temperature for 20 min and the cell clones were counted. A cluster of ≥50 cells was counted as a single cell colony, and the number of colonies was manually counted in the field of view.

Transwell migration and invasion assays

For the migration assay, cells from the si_NC and si_CDC6 groups were collected and diluted with serum-free culture medium. Then, the cells were plated at a density of 5×104 cells/well in the upper chamber of Transwell plates (200 µl/well), with complete culture medium added to the lower chamber. For the invasion assay, Matrigel matrix (Corning, Inc.) was diluted with serum-free culture medium at a 1:9 ratio and incubated at 37°C for 4 h. Then, 60 µl of the diluted Matrigel matrix was added to the upper chamber of the Transwell plates. Following Matrigel coating, the cells were plated at a density of 5×104 cells/well in the upper chamber (200 µl/well), with complete culture medium added to the lower chamber. After 24 h at 37°C both sides of the chamber were washed with PBS, and the cells were fixed with 10% formalin for 20 min at room temperature. Subsequently, the cells were stained with crystal violet at room temperature for 20 min, and the migration/invasion status of cells was observed and random field images were captured (21) using a light microscope (IXplore Standard; Olympus Corporation).

Western blotting

After the cells were lysed with RIPA buffer (cat. no. P0013C; Beyotime Institute of Biotechnology), the supernatant was extracted, 5X SDS sample buffer was added to each sample and the samples were mixed thoroughly. The mixture was heated at 95°C for 5 min to denature the isolated proteins, and the denatured proteins were separated using SDS-PAGE (12% gel). The proteins were then transferred from the gel onto PVDF membranes. Next, the target protein strips were cut and the strips were blocked in 5% skim milk for 1 h at room temperature. The membranes were then incubated overnight at 4°C with specific primary antibodies, and then for 1 h at room temperature with the secondary antibody (prepared in 5% skim milk). The membranes were then washed three times in TBS-Tween 20 (0.1%) for 5 min each. Finally, the membranes were incubated with ECL for 30 sec, and the results were collected using an imager. Additionally, the expression level of β-actin in the samples was detected prior to loading, and protein gray value analysis was performed using ImageJ (version 1.52a; National Institutes of Health). According to the gray value, 1X SDS was used to dilute the protein concentration in different samples to maintain consistency, with 15–20 µl of protein sample added to each lane. The primary antibodies used in the study included CDC6 (1:500; cat. no. A18249; ABclonal Biotech Co., Ltd.), CDK2 (1:1,000; cat. no. A0294; ABclonal Biotech Co., Ltd.),CDK4 (1:500; cat. no. A0366; ABclonal Biotech Co., Ltd.) and β-Actin (1:1,000; cat. no. AC026; ABclonal Biotech Co., Ltd.). The secondary antibody used was HRP Goat Anti-Rabbit IgG (H+L) (1:10,000; cat. no. AS014; ABclonal Biotech Co., Ltd.).

Flow cytometry analysis of the cell cycle

Treated cells were collected in a flow tube, washed with 3–4 ml PBS and centrifuged (300 × g for 10 min at 4°C). Upon discarding the supernatant, ≥5 ml pre-cooled 70–80% ethanol was slowly added, and the cells were then vortexed and mixed overnight at 4°C. Next, the cells were centrifuged at 300 × g for 10 min at 4°C and the supernatant was discarded. The cells were then washed twice to remove all ethanol. Next, the cells were stained by resuspending in 0.5 ml FxCycle™ PI/RNase Staining Solution (cat. no. F10797; Thermo Fisher Scientific, Inc.), and incubating for 15 min at room temperature in the dark. Next, the cells were analyzed using a flow cytometer (FACSDiva™; V8.0; BD Biosciences) within 1 h (22). ModFit software (ModFit LT; version 3.3; BD Biosciences) was used for processing and analyzing the results.

EdU staining assay for detecting cell proliferation

A549 and H1975 cells in the logarithmic growth phase were digested to prepare a single-cell suspension. A total of 8×104 cells were inoculated into a confocal dish (23). After overnight cell culture, the cells were treated with SAHA (1.25 µmol/l) for 48 h at 4°C. In the blank control group, the same quantity of DMSO was used. EdU (cat. no. C0078S; Beyotime Institute of Biotechnology) stock solution was then diluted to 10 µM and 100 µl was added to each well (final concentration of 5 µM). The cells were then incubated for 2 h. The medium was then discarded, and the cells were washed with PBS three times. Next, the cells were fixed with 4% paraformaldehyde for 30 min at room temperature, and then incubated with 100 µl 0.3% Triton X-100 (cat. no. P0096; Beyotime Institute of Biotechnology) at room temperature for 15 min. The click reaction solution (from the aforementioned EdU kit) was then prepared and incubated with the cells in the dark at room temperature for 35 min. The reaction solution was then discarded, and the samples were washed with 1 ml PBS three times. Next, a 1,000X Hoechst reaction solution was prepared and stored away from the light. A total of 100 µl 1X Hoechst reaction solution was then added to each well and incubated at room temperature for 35 min in the dark. The reaction solution was then discarded, and each well was washed three times with 1 ml PBS. Then, cells were observed under a fluorescent microscope and images were captured.

Cell line construction

Gene interference nucleotides were designed based on the National Center for Biotechnology Information gene sequence for CDC6 (NM_001025779.2). The CDC6 small hairpin RNA (shRNA) and sh_NC sequences used were as follows: 5′-CAGAAGAATGGTACAAATCCAAG-3′ and 5′-GACAAAGGTAGAACAGTACCAGA-3′, respectively. The total amount of plasmid used for transfection was 4 µg, with a ratio of pLVX_sh-RNA_cdc6:psPAX2:pMD.2g (second-generation lentiviral system) (all from Shanghai GeneChem Co., Ltd.) of 2:1:1. Transfection was conducted at 37°C, and after 48 h, the viral supernatant was collected. was transfected into 293T cells. Upon centrifugation (300 × g for 5 min at 4°C) and filtration, the virus was collected. Subsequently, Lewis cells in an optimal growth state (in the logarithmic growth phase and exhibiting a regular and translucent morphology) were counted and seeded at a density of 2×104 cells/well. Transfection was performed 24 h later, when the cell confluency reached 60–80%. Each well was then supplemented with an appropriate amount of virus supernatant and an equal volume of complete medium (MOI value of 20). At 12 h post-infection, the supernatant was discarded, and fresh complete medium was added for further culture passages. Puromycin was added to each well containing infected Lewis cells at a final concentration of 1 µg/ml, and GFP expression in Lewis cells was detected using a fluorescence microscope every 24 h until all uninfected control cells were killed by puromycin.

Lung cancer mouse model construction

Animal experiments were conducted in accordance with the guidelines of The Biomedical Ethics Committee of Anhui University of Science and Technology (Huainan; China; approval no. 2022-019). C57BL/6 mice (6–8 weeks old, male, weighing 20–23 g) were acquired from Henan SKBS Laboratory Animal Co., Ltd. These mice were housed under controlled conditions with free access to food and water, with a consistent temperature (22–25°C) and humidity (50–60%), and an alternating 12-h light/dark cycle. Drinking water was continuously provided and food was supplemented three times a week. The mice were divided into two groups, and in each group (n=3), sh_NC or sh_CDC6 transfected Lewis cells (1×105) in 100 µl PBS were injected into the posterior tail vein of each mouse in a single administration (24). The duration of the experiment was 30 days. In strict accordance with the principles of animal welfare, the research team monitored animal health (weight and appetite) and behavior twice daily. No animals reached the euthanasia criteria before the end of the study. The criteria for euthanasia of animals in this experiment were as follows: i) The animal was close to death (in the absence of anesthesia, the animal was in a state of mental depression with a body temperature below 37°C) or unable to move; ii) diarrhea or incontinence; iii) weight loss of 20% compared to the weight before the experiment; iv) inability to eat or drink; v) paralysis, persistent seizures or stereotyped behavior (in the absence of external stimuli, mice exhibited spontaneous rotation, digging, jumping and grooming behaviors); and vi) other conditions determined by a veterinarian that require humane termination. At the end of the study, the mice were administered 2% isoflurane (cat. no. R510-22-10; RWD Life Science Co., Ltd.) by mask inhalation and sacrificed by cervical dislocation. Then, the volume (<1,000 mm3) and number of lung tumors were recorded. Tumor volume was calculated based on the formula: V=0.52 × (tumor length) × (tumor width)2.

Statistical analysis

All measurements were performed in triplicate in three independent experiments, and the quantitative data are presented as the mean ± SEM. To compare differences between two groups, the Student's unpaired t-test was employed using GraphPad Prism 8.0 software (Dotmatics). The ‘Survival’ package in R (version 3.6.2) was used to plot Kaplan-Meier survival curves, and the log-rank test was used to calculate the P-value for the survival curves. Candidate genes were identified using the R package ‘Venn Diagram’ and univariate Cox regression analysis. Furthermore, GO and KEGG analyses were conducted using the R package, ‘Cluster Profiler’. P<0.05 was considered to indicate a statistically significant difference.

Results

Screening of DEGs in LUAD

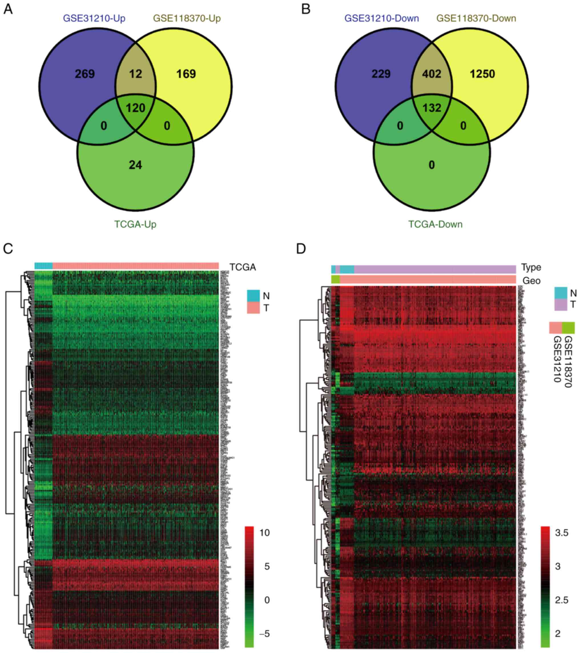
The GSE31210 and GSE118370 datasets were obtained from the GEO database, while RNA sequencing data covering the transcriptome of 551 patients with LUAD were obtained from TCGA database. A comprehensive analysis identified a total of 252 DEGs, comprising 120 upregulated and 132 downregulated genes (Fig. 1A and B, respectively). Notably, the expression patterns of these 252 DEGs in the GEO and TCGA datasets differed from those observed in both tumor and normal tissues (Fig. 1C and D). A detailed outline of the research process is presented in Fig. S1.

Figure 1.

Screening and identifying DEGs in LUAD. (A) The 120 upregulated DEGs identified in the GEO datasets were verified using the TCGA dataset. |log2 (FC)|≥1 and P<0.05. (B) The 132 downregulated DEGs identified in the GEO datasets were verified using the TCGA dataset. |log2 (FC)|≥1 and P<0.05. (C) Expression heat map of 252 DEGs identified in the TCGA dataset. Red, high expression; green, low expression. (D) Expression heat map of 252 DEGs identified in the GEO datasets. Red, high expression; green, low expression. DEGs, differentially expressed genes; Down, downregulated; GEO, Gene Expression Omnibus; LUAD, lung adenocarcinoma; N, normal tissue; T, tumor tissue; TCGA, The Cancer Genome Atlas; Up, upregulated.

Identification of hub protein-coding genes based on PPIs

To further investigate the role of DEGs in LUAD, the 252 DEGs were submitted to the STRING database to construct a PPI network. The resulting network was visualized, and a subnetwork was created using Cytoscape 3.6.1. The analysis revealed 189 nodes and 507 edges in the network (Fig. 2A), where each node represented a key protein within the PPI network. Nodes with a higher number of edges indicated their relevance as network hubs. Co-expression analysis utilizing the MCODE tool was then conducted to identify potential key modules. As a result, one key module comprising 22 nodes and 121 edges was obtained (Fig. 2B). Following KEGG analysis, the DEGs within this module were determined to be primarily associated with processes such as mitosis, G protein-coupled receptor signaling pathways, cyclic nucleotide second messenger signaling, organelle fission, cAMP signaling, chromosome segregation, regulation of spindle microtubule to centromere connection, peptide receptor activity and meiotic cell cycle (Fig. 2C).

Figure 2.

PPI network and module analysis. (A) PPI network of the 252 DEGs constructed using Cytoscape. (B) Key modules identified in the PPI network using Cytoscape. Green represents downregulated genes with fold change >2, while red represents upregulated genes with fold change >2. (C) Results of the Kyoto Encyclopedia of Genes and Genomes pathway analysis of the genes in the key modules. BP, biological process; CC, cellular component; MF, molecular function; PPI, protein-protein interaction.

Screening of prognosis-related differential genes

Analyses were performed using the PPI network to investigate the interactions between proteins, and thus 189 DEGs were identified. To investigate the prognostic significance of these 189 DEGs, the expression data of the DEGs were integrated with the survival data of patients with LUAD from TCGA. Through univariate Cox regression analysis, 56 DEGs that were significantly associated with prognosis were identified (Fig. 3A). Subsequently, multivariate Cox regression analysis was performed on these 56 prognosis-related DEGs to evaluate their independent effects on survival time and clinical outcomes. It was found that 14 of these prognosis-related DEGs were independent predictors of LUAD in TCGA dataset (Figs. 3B and S2). Furthermore, additional multivariate Cox regression analyses were conducted on the selected 14 key prognosis-related DEGs using four GEO datasets (GSE72049, GSE30219, GSE31210 and GSE68456). Notably, 3 genes [hyaluronan mediated motility receptor (HMMR), CDC6 and STIL centriolar assembly protein (STIL)] were identified as independent prognostic factors for patients with LUAD (Fig. 3C-F). These findings highlighted the pivotal role of HMMR, CDC6 and STIL in the prognosis of LUAD.

Figure 3.

Prognostic analysis of 14 DEGs based on TCGA and GEO datasets. (A) Univariate Cox regression analysis to identify 56 prognosis-related DEGs in TCGA. (B) Multivariate Cox regression analysis to identify 14 prognosis-related DEGs in TCGA. Multivariate Cox regression analyses to identify 14 prognosis-related DEGs in the (C) GSE72094, (D) GSE30219, (E) GSE31210 and (F) GSE68456 GEO datasets. GEO, Gene Expression Omnibus; DEGs, differentially expressed genes; TCGA, The Cancer Genome Atlas.

Construction and analysis of a risk-score model for prognostic-related genes

Multivariate Cox regression analyses were conducted using the DEGs identified from both TCGA and GEO datasets. Based on this analysis, 14 and 3-gene prediction models were constructed for comparison. Patients with LUAD were categorized into high and low-risk groups based on the median risk score obtained from the survival analysis in each dataset. By prognosis evaluation, it was found that, in all 5 datasets, the high-risk group had a worse prognosis than the low-risk group for both the 14-gene and 3-gene prediction models (Fig. 4). To assess the accuracy of the 14 and 3-gene models in predicting 1, 3 and 5-year survival rates, ROC curve [area under the curve (AUC)] was employed. In TCGA dataset, the effectiveness of the 14 and 3-gene models in predicting the 5-year survival rate was 0.774 and 0.649, respectively. In GSE72049, their effectiveness was 0.838 and 0.700, respectively. In GSE30219, their effectiveness was 0.776 and 0.743, respectively. In GSE31210, their effectiveness was 0.841 and 0.723, respectively. Lastly, in GSE68456, their effectiveness was 0.691 and 0.647, respectively. These findings indicated that both models demonstrated effective predictive performance (Fig. 4). Moreover, when the gene expression heatmaps and patient survival status for the high and low-risk groups were analyzed using both the 14 and 3-gene models, a significantly higher mortality rate was observed in the high-risk group (Fig. S3).

Figure 4.

Risk score analysis of the 14 and 3 gene models using the TCGA and GEO datasets. (A) Survival curves of the high and low-risk groups, alongside the ROC curves of the OS rates of the patients based on the risk score using TCGA dataset. Survival curves of the high and low-risk groups, alongside the ROC curves of the OS rates of the patients based on the risk score using the (B) GSE72094, (C) GSE30219, (D) GSE31210 and (E) GSE68456 GEO datasets. AUC, area under the curve; GEO, Gene Expression Omnibus; OS, overall survival; ROC, receiver operating characteristic; TCGA, The Cancer Genome Atlas.

Prognostic value of different clinical features, and construction and verification of a nomogram

A comprehensive analysis of the prognostic value of the 14 and 3-gene risk scores was conducted using both TCGA and GSE31210 datasets, by employing Cox regression analysis. In TCGA dataset, univariate Cox analysis revealed associations between the OS rates of patients with LUAD with both the 14 and 3-gene risk scores, along with clinical factors such as clinical stage, primary tumor and lymph node metastasis (Fig. 5A and B). Multivariate Cox regression analysis identified that clinical stage and risk scores were independent prognostic factors influencing survival (Fig. 5A and B). In the GSE-31210 dataset, univariate Cox analysis similarly displayed associations between clinical stage and risk score with the OS rates of patients with LUAD (Fig. 5C and D). Upon further analysis using multivariate Cox regression, clinical stage and 14-gene risk score were identified as independent prognostic factors associated with survival in this dataset (Fig. 5C and D). To ensure the robustness of these findings, the predictive reliability of both the 14 and 3-gene risk scores was evaluated, in conjunction with clinical features, using ROC curves with both TCGA and GSE31210 datasets. ROC analysis demonstrated that the AUCs for both the 14 and 3-gene risk scores were >0.6, underscoring their reasonable predictive accuracy (Fig. 6A and B). Furthermore, nomograms were developed to predict the 3 and 5-year survival rates of patients by combining the 14 and 3-gene risk scores with other clinical features. Subsequently, these nomograms were internally validated within TCGA cohort. Using a vertical line to intersect the total point axis and each prognostic axis, the 3 and 5-year survival rates of patients with LUAD were calculated. Notably, the calibration plot provided further evidence of the robustness of these predictions, as it demonstrated a strong consistency between the predicted outcomes and the observed results (Fig. 6C and D).

Figure 5.

Prognostic impact of different clinical parameters in the TCGA and GSE31210 datasets. Prognostic value analysis of (A) 14 and (B) 3-gene risk scores in TCGA dataset. Prognostic value analysis of (C) 14 and (D) 3-gene risk scores in the GSE31210 dataset. N, node (stage); T, tumor (stage); TCGA, The Cancer Genome Atlas.

Figure 6.

ROC curve evaluation of the patient clinical features and nomogram model construction. The ROC curves for the clinical characteristics of patients in the (A) TCGA and (B) GEO datasets to predict the prognosis. The nomogram and calibration plots for predicting the 3 and 5-year overall survival of patients with lung adenocarcinoma in TCGA dataset using the (C) 14-gene and (D) 3-gene model. AUC, area under the curve; ROC, receiver operating characteristic; N, node (stage); T, tumor (stage); TCGA, The Cancer Genome Atlas.

Expression and prognostic value analysis of the 14 key genes

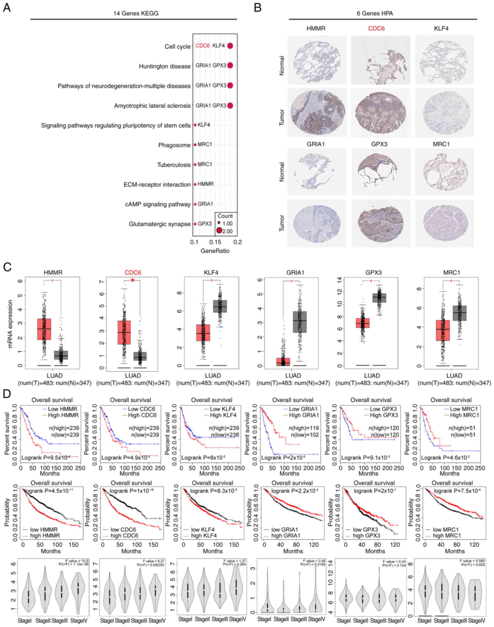
To further investigate the biological processes related to the 14 prognostic DEGs, KEGG enrichment analysis was conducted. The results revealed that these DEGs were primarily associated with pathways including cell cycle, Huntington's disease, neuropathies and myasthenic scoliosis (Fig. 7A). Notably, the HMMR, CDC6, Krüppel-like factor 4 (KLF4), glutathione peroxidase 3 (GPX3), glutamate ionotropic receptor AMPS subunit 1 (GRIA1) and mannose receptor C-type 1 (MRC1) genes were significantly enriched within these pathways. Subsequently, the characteristics of key prognostic genes (HMMR, CDC6, KLF4, GPX3, GRIA1 and MRC1) were further investigated, including their protein and mRNA levels, prognostic relevance and gene expression profiles in different LUAD stages. This comprehensive analysis was conducted using three distinct databases: HPA, GEPIA and Kaplan-Meier Plotter. The findings demonstrated that HMMR and CDC6 were upregulated in LUAD tissues compared with normal lung tissues (Fig. 7B). This pattern was consistent with the mRNA expression trend (Fig. 7C). By contrast, the expression of GRIA1, MRC1, KLF4 and GPX3 remained relatively low in LUAD tissues, which was likewise consistent with the mRNA expression trend (Fig. 7B and C). Regarding prognostic analysis, the results revealed that HMMR, CDC6, GRIA1, KLF4, MRC1 and GPX3 all displayed associations with patient prognosis (Fig. 7D). This association was verified across two separate databases, with survival curves that did not have crossing interferences, meeting the requirements of proportional hazard rates (25). Furthermore, during staging analysis, it was observed that the expression levels of the HMMR and CDC6 genes showed an upregulation with increasing patient staging (Fig. 7D). By contrast, the expression levels of the other genes did not exhibit significant changes. This suggested that different genes may play distinct roles in the development of LUAD. For instance, CDC6 may exert influence on patient disease progression by regulating the cell cycle (26), while HMMR may impact patient prognosis through its role in receptor binding. Among them, HMMR has been widely investigated in the context of LUAD (27,28). By contrast, studies on CDC6 in the context of LUAD have been relatively scarce, thus CDC6 was chosen for further study.

Figure 7.

KEGG enrichment analysis and protein expression and prognosis of Hub-DEGs. (A) KEGG enrichment analysis of the 14 prognostic DEGs. (B) Protein expression levels of 6 key genes. (C) GEPIA database analysis of the mRNA expression levels of the 6 key genes. *P<0.05. (D) GEPIA and Kaplan-Meier database analysis of the relationship between patient prognosis and expression of the 6 key genes, as well as their expression in different stages of LUAD. CDC6, cell division cycle 6; ECM, extracellular matrix; GEPIA, Gene Expression Profiling Interactive Analysis; GPX3, glutathione peroxidase 3; GRIA1, glutamate ionotropic receptor AMPS subunit 1; HMMR, hyaluronan mediated motility receptor; HPA, Human Protein Atlas; KEGG, Kyoto Encyclopedia of Genes and Genomes; KLF4, Krüppel-like factor 4; LUAD, lung adenocarcinoma; MRC1, mannose receptor C-type 1; N, normal; T, tumor.

CDC6 affects tumor growth by possibly regulating cell function

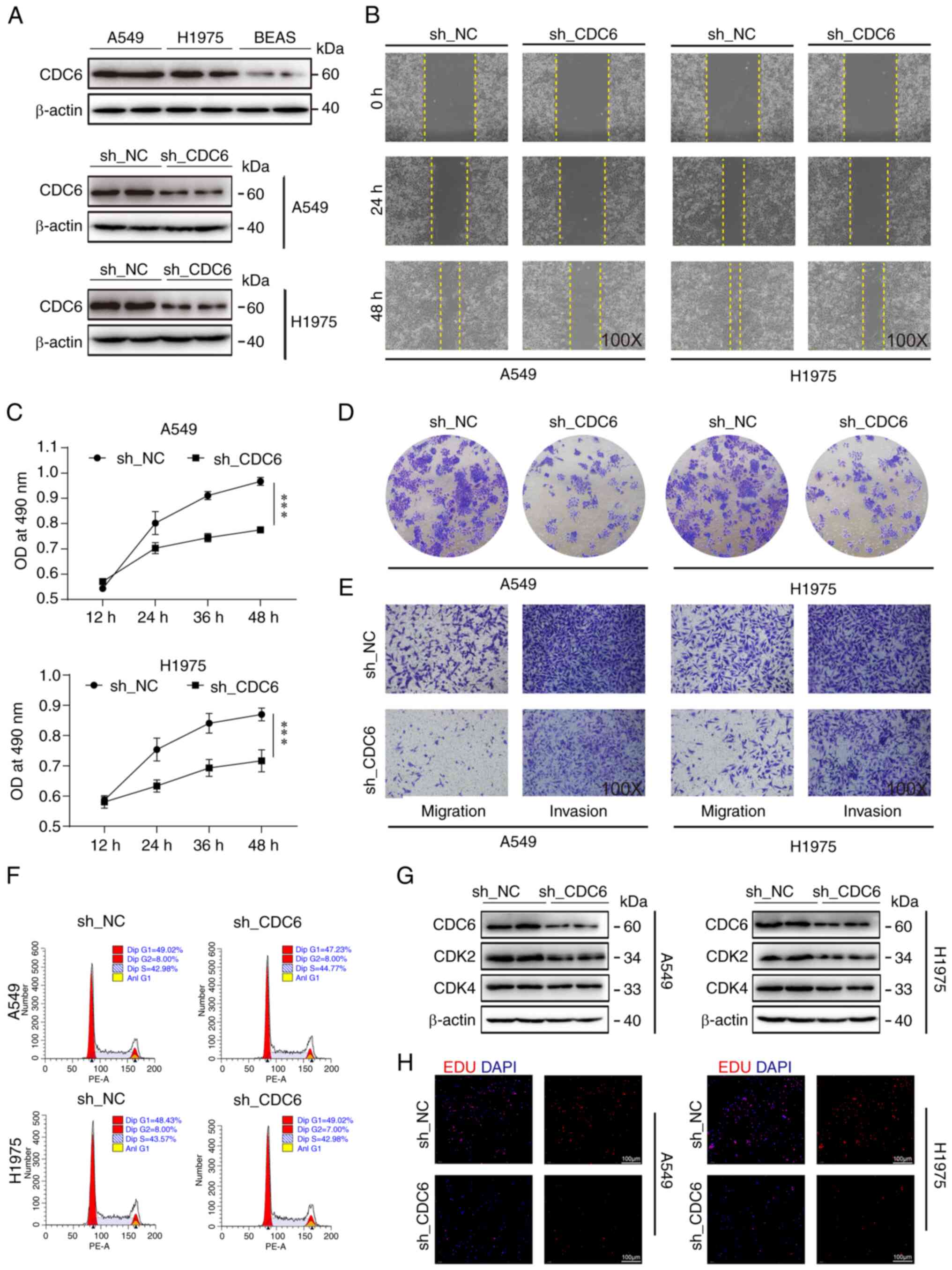
Previous analyses have shown a negative correlation between high CDC6 expression and patient prognosis, while reporting a positive association with clinical staging, this indicated that high expression of CDC6 was associated with adverse clinical outcomes and prognosis (Fig. 7D). To further investigate CDC6, CDC6 protein levels were measured in LUAD A549 and H1975 cells, and in the BEAS-2B normal lung cell line. Notably, CDC6 exhibited higher expression in the tumor cell lines compared with BEAS-2B cells (Fig. 8A). Subsequently, a series of cell-based assays were conducted, including cell scratch, MTS viability and EdU assays, all of which consistently demonstrated that CDC6 knockdown resulted in reduced tumor cell migration and proliferation (Fig. 8B, C and H). Colony formation and Transwell assays further confirmed that CDC6 knockdown decreased tumor cell migration and invasion (Figs. 8D and E, and S4A-C).

Figure 8.

Knockdown of CDC6 expression inhibits tumor cell growth in vitro. (A) CDC6 protein expression levels in tumor and normal lung cells. (B) Wound healing assay to detect the migration ability of tumor cells 24 and 48 h after knockdown of CDC6 expression. (C) MTS assay to detect the viability of tumor cells after knockdown of CDC6 expression. n=3; ***P<0.001. (D) Colony formation assay to detect the proliferation ability of tumor cells after knockdown of CDC6 expression. (E) Transwell assay to detect the migration and invasion abilities of tumor cells after knockdown of CDC6 expression. (F) Flow cytometry to detect the changes in the cell cycle after knockdown of CDC6 expression. (G) CDK2 and CDK4 protein expression levels in tumor cells after knockdown of CDC6 expression. (H) EdU assay to detect the proliferation ability of tumor cells after knockdown of CDC6 expression. NC, negative control; sh(RNA), small hairpin (RNA).

The flow cytometry results showed that knockdown of CDC6 had no effect on the cell cycle of H1975 and A549 cells (Fig. 8F). However, due to the close association of CDC6 with the cell cycle, two cell cycle indicator proteins, CDK2 and CDK4, were investigated, and it was observed that their expression levels decreased following CDC6 knockdown in both cell types, indicating that CDC6 inhibition may influence cell cycle-related protein expression (Fig. 8G).

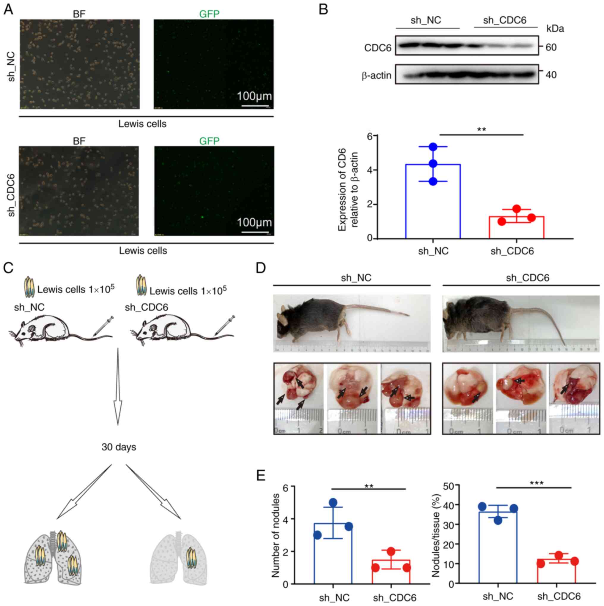
In vivo experiments demonstrated that knockdown of CDC6 expression in a lung cancer mouse model led to a reduction in tumor size, tumor number and overall tumor burden in the lungs of mice (Fig. 9). The animal weight data indicated a decline in the weight of mice in both groups after day 17, indicating that the lung tumors may have had an impact on mouse metabolism, leading to decreased body weight (Fig. S4). To summarize, the present findings suggested that CDC6 expression had an impact on tumor cell proliferation through its regulatory role in cell function, potentially influencing patient prognosis.

Figure 9.

Knockdown of CDC6 expression inhibits tumor cell growth in vivo. (A) GFP expression to assess the transfection of sh_NC and sh_CDC6 into Lewis cells. (B) Western blotting of CDC6 protein to assess the transfection of sh_NC and sh_CDC6 into Lewis cells (n=3). (C) Schematic of the in situ lung cancer mouse model, which involved tail vein injection of sTable CDC6 knockdown Lewis cells (1×105) followed by sacrifice of the mice on day 30. (D) Representative lung images of the mice; scale bar, 1,000 µm. (E) Quantification of lung tumors and tumor burden (n=3). **P<0.01, ***P<0.001. BF, bright field; NC, negative control; sh(RNA), small hairpin (RNA).

Discussion

Previous studies have demonstrated that DEGs between tumor and normal tissues in patients with LUAD can be used to assess patient prognosis (29,30). To better predict the risk of mortality and prognosis of patients with LUAD, the present study selected 252 DEGs from TCGA and GEO datasets of patients with LUAD, and identified 14 prognostic genes (namely HMMR, CDC6, caveolin-2, sperm-associated antigen 5, KLF4, GRIA1, membrane spanning 4-domains A1 (MS4A1), STIL, MRC1, zinc finger protein 750, chloride intracellular channel 6, GPX3, carbonic anhydrase 4 and alcohol dehydrogenase 1B) based on single-factor and multi-factor Cox analyses. However, the inclusion of an excessive number of genes in models can affect its practical application potential. Therefore, these 14 genes were further screened using 4 external GEO datasets, and 3 genes (HMMR, CDC6 and STIL) were selected for model construction.

In the present study, a prognostic model was built using the comprehensive risk scores of the aforementioned 3 genes, and the results showed that the predictive effectiveness of the model was good when using multiple datasets. As the risk score increased, the number of mortalities in the high-risk group significantly increased compared with those in the low-risk group. Consistent with this, the clinical data showed that the risk scores of these 3 genes were independent predictive factors when using both TCGA and GEO datasets. In addition, a prognostic model was constructed using the aforementioned 14 genes identified by single-factor and multi-factor Cox analyses. When comparing the predictive efficacy of the 3 and 14-gene risk scores in multiple datasets, it was found that both models had good predictive ability. Furthermore, the 3-gene model still had a good predictive performance despite using fewer genes to construct the model. This indicated that HMMR, CDC6 and STIL were core genes that affected the prognosis of patients with LUAD.

To study the functions of these core genes, KEGG pathway analysis was performed using the identified 14 genes. The results demonstrated that HMMR, CDC6, KLF4, GRIA1, GPX3 and MRC1 were core pathway genes. Previous studies have found that HMMR is significantly upregulated in LUAD tissues and negatively correlates with patient prognosis, and inhibiting HMMR can promote apoptosis in LUAD cells (31–34). Consistent with this, the present study found that patients with LUAD who exhibited high HMMR expression had significantly worse prognosis. By contrast, KLF4 is downregulated in various human cancer types such as gastric, bladder and lung cancer, and its degradation and downregulation can promote tumorigenesis, playing an important role in the development of various invasive cancer types (35,36). MS4A1 is a member of the CD20 family and is associated with immune deficiency diseases. This gene encodes a B-cell surface molecule involved in the development and differentiation of B-cells into plasma cells (37,38). STIL participates in the positive feedback activation of cytoskeleton remodeling mediated by Rho guanine nucleotide factor 7 and plays a vital role in the migration and invasion of cancer cells (39–41). MRC1 mainly exists on the surface of macrophages, immature dendritic cells and hepatic sinusoidal endothelial cells, and participates in major histocompatibility complex-I type-mediated antigen processing and presentation, as well as in the innate immune system (42). In NSCLC, the upregulation of GPX3 reduces the phosphorylation of JNK and c-JUN, while its downregulation activates the JNK signaling pathway and promotes the development of NSCLC (43,44). CDC6 is closely related to the cell cycle and is positively correlated with patient clinical stage (45). A previous study has reported that CDC6 can regulate the cell cycle and promote tumor progression (46).

By reducing the expression of CDC6 in tumor cells and conducting in vitro experiments, the present study confirmed its ability to regulate the expression of the CDK2 and CDK4 kinases. Furthermore, downregulation of CDC6 also suppressed the migration and invasion of tumor cells. In vivo experiments were conducted to establish an orthotopic lung cancer mouse model, which revealed that downregulation of CDC6 also suppressed the proliferation and migration of mouse lung tumor cells. These results suggested that CDC6 was a critical gene affecting the proliferation and migration of tumor cells in LUAD.

In conclusion, the present study developed and constructed a prognostic model with potential clinical application. The functional role of the key gene, CDC6, in LUAD was identified, providing evidence for its potential application as a prognostic biomarker and therapeutic target in LUAD. However, the present study had some limitations. First, the analysis was based on data from several publicly available databases, which may have inherent biases and inaccuracies, and issues such as limitations in database samples, constraints on research objects and the continuous updating of databases may lead to insufficient comprehensive data. To further validate this prognostic model, it is necessary to collect clinical sample data and conduct multicenter testing to assess the accuracy of the model. Second, due to limitations in external experimental conditions, more complex and advanced research could not be conducted and thus, further in-depth research should include more empirical studies and in vitro experiments to investigate the functional role of the CDC6 gene in lung adenocarcinoma. Finally, further research is needed to investigate the in vivo molecular mechanisms of CDC6 regulation in tumor cells.

Supplementary Material

Supporting Data
Supporting Data

Acknowledgements

Not applicable.

Funding

This study was supported by the Research Center for Medical and Health Science and Technology Development of the National Health Commission (grant nos. WA2020HK60 and W2016FWAH07) and Bozhou Science and Technology Bureau (grant no. bzzc2020001). The funders had no role in the study design, data collection, analysis and decision to publish or preparation of the manuscript.

Availability of data and materials

The datasets used and/or analyzed during the current study are available from the corresponding author on reasonable request.

Authors' contributions

GW was responsible for the conception and design of the study. HL and ZW conducted the experiments. GW, HL and ZW confirm the authenticity of all the raw data. GW, HL and ZW wrote the manuscript. GW, HL and ZW edited the manuscript. All authors read and approved the final version of the manuscript.

Ethics approval and consent to participate

The animal experiments were approved by The Biomedical Ethics Committee of Anhui University of Science and Technology (Huainan, China; approval no. 2022-019).

Patient consent for publication

Not applicable.

Competing interests

The authors declare that they have no competing interests.

References

1 

Sung H, Ferlay J, Siegel RL, Laversanne M, Soerjomataram I, Jemal A and Bray F: Global cancer statistics 2020: GLOBOCAN estimates of incidence and mortality worldwide for 36 cancers in 185 countries. CA Cancer J Clin. 71:209–249. 2021. View Article : Google Scholar : PubMed/NCBI

2 

Lawrence MS, Stojanov P, Polak P, Kryukov GV, Cibulskis K, Sivachenko A, Carter SL, Stewart C, Mermel CH, Roberts SA, et al: Mutational heterogeneity in cancer and the search for new cancer-associated genes. Nature. 499:214–218. 2013. View Article : Google Scholar : PubMed/NCBI

3 

Bray F, Ferlay J, Soerjomataram I, Siegel RL, Torre LA and Jemal A: Global cancer statistics 2018: GLOBOCAN estimates of incidence and mortality worldwide for 36 cancers in 185 countries. CA Cancer J Clin. 68:394–424. 2018. View Article : Google Scholar : PubMed/NCBI

4 

Park CK, Cho HJ, Choi YD, Oh IJ and Kim YC: A phase II trial of osimertinib in the second-line treatment of non-small cell lung cancer with the EGFR T790M mutation, detected from circulating tumor DNA: LiquidLung-O-Cohort 2. Cancer Res Treat. 51:777–787. 2019. View Article : Google Scholar : PubMed/NCBI

5 

Chen S, Ren Y and Duan P: Biomimetic nanoparticle loading obatoclax mesylate for the treatment of non-small-cell lung cancer (NSCLC) through suppressing Bcl-2 signaling. Biomed Pharmacother. 129:1103712020. View Article : Google Scholar : PubMed/NCBI

6 

Zhou J, Hui X, Mao Y and Fan L: Identification of novel genes associated with a poor prognosis in pancreatic ductal adenocarcinoma via a bioinformatics analysis. Biosci Rep. 39:BSR201906252019. View Article : Google Scholar : PubMed/NCBI

7 

Bakht MK, Lovnicki JM, Tubman J, Stringer KF, Chiaramonte J, Reynolds MR, Derecichei I, Ferraiuolo RM, Fifield BA, Lubanska D, et al: Differential expression of glucose transporters and hexokinases in prostate cancer with a neuroendocrine gene signature: A mechanistic perspective for 18F-FDG imaging of PSMA-suppressed tumors. J Nucl Med. 61:904–910. 2020. View Article : Google Scholar : PubMed/NCBI

8 

Kim S, Shin W, Lee YM, Mun S and Han K: Differential expressions of L1-chimeric transcripts in normal and matched-cancer tissues. Anal Biochem. 600:1137692020. View Article : Google Scholar : PubMed/NCBI

9 

Zhang J, Guo X, Hamada T, Yokoyama S, Nakamura Y, Zheng J, Kurose N, Ishigaki Y, Uramoto H, Tanimoto A and Yamada S: Protective effects of peroxiredoxin 4 (PRDX4) on cholestatic liver injury. Int J Mol Sci. 19:25092018. View Article : Google Scholar : PubMed/NCBI

10 

Jiang J, Liu HL, Tao L, Lin XY, Yang YD, Tan SW and Wu B: Let-7d inhibits colorectal cancer cell proliferation through the CST1/p65 pathway. Int J Oncol. 53:781–790. 2018.PubMed/NCBI

11 

Du SM: The SNHG16/miR-30a axis promotes breast cancer cell proliferation and invasion by regulating RRM2. Neoplasma. 67:567–575. 2020. View Article : Google Scholar : PubMed/NCBI

12 

Zhuang S, Li L, Zang Y, Li G and Wang F: RRM2 elicits the metastatic potential of breast cancer cells by regulating cell invasion, migration and VEGF expression via the PI3K/AKT signaling. Oncol Lett. 19:3349–3355. 2020.PubMed/NCBI

13 

Xia P, Zhang H, Xu K, Jiang X, Gao M, Wang G, Liu Y, Yao Y, Chen X, Ma W, et al: MYC-targeted WDR4 promotes proliferation, metastasis, and sorafenib resistance by inducing CCNB1 translation in hepatocellular carcinoma. Cell Death Dis. 12:6912021. View Article : Google Scholar : PubMed/NCBI

14 

Zhang H, Zhang X, Li X, Meng WB, Bai ZT, Rui SZ, Wang ZF, Zhou WC and Jin XD: Effect of CCNB1 silencing on cell cycle, senescence, and apoptosis through the p53 signaling pathway in pancreatic cancer. J Cell Physiol. 234:619–631. 2018. View Article : Google Scholar : PubMed/NCBI

15 

Okayama H, Kohno T, Ishii Y, Shimada Y, Shiraishi K, Iwakawa R, Furuta K, Tsuta K, Shibata T, Yamamoto S, et al: Identification of genes upregulated in ALK-positive and EGFR/KRAS/ALK-negative lung adenocarcinomas. Cancer Res. 72:100–111. 2012. View Article : Google Scholar : PubMed/NCBI

16 

Xu L, Lu C, Huang Y, Zhou J, Wang X, Liu C, Chen J and Le H: SPINK1 promotes cell growth and metastasis of lung adenocarcinoma and acts as a novel prognostic biomarker. BMB Rep. 51:648–653. 2018. View Article : Google Scholar : PubMed/NCBI

17 

Schabath MB, Welsh EA, Fulp WJ, Chen L, Teer JK, Thompson ZJ, Engel BE, Xie M, Berglund AE, Creelan BC, et al: Differential association of STK11 and TP53 with KRAS mutation-associated gene expression, proliferation and immune surveillance in lung adenocarcinoma. Oncogene. 35:3209–3216. 2016. View Article : Google Scholar : PubMed/NCBI

18 

Rousseaux S, Debernardi A, Jacquiau B, Vitte AL, Vesin A, Nagy-Mignotte H, Moro-Sibilot D, Brichon PY, Lantuejoul S, Hainaut P, et al: Ectopic activation of germline and placental genes identifies aggressive metastasis-prone lung cancers. Sci Transl Med. 5:186ra662013. View Article : Google Scholar : PubMed/NCBI

19 

Director's Challenge Consortium for the Molecular Classification of Lung Adenocarcinoma, . Shedden K, Taylor JM, Enkemann SA, Tsao MS, Yeatman TJ, Gerald WL, Eschrich S, Jurisica I, Giordano TJ, et al: Gene expression-based survival prediction in lung adenocarcinoma: A multi-site, blinded validation study. Nat Med. 14:822–827. 2008. View Article : Google Scholar : PubMed/NCBI

20 

Tungsukruthai S, Sritularak B and Chanvorachote P: Cycloartobiloxanthone inhibits migration and invasion of lung cancer cells. Anticancer Res. 37:6311–6319. 2017.PubMed/NCBI

21 

Stoellinger HM and Alexanian AR: Modifications to the transwell migration/invasion assay method that eases assay performance and improves the accuracy. Assay Drug Dev Technol. 20:75–82. 2022. View Article : Google Scholar : PubMed/NCBI

22 

Xu L, Wang X, Wang W, Sun M, Choi WJ, Kim JY, Hao C, Li S, Qu A, Lu M, et al: Enantiomer-dependent immunological response to chiral nanoparticles. Nature. 601:366–373. 2022. View Article : Google Scholar : PubMed/NCBI

23 

Cheng Y, Shen Z, Gao Y, Chen F, Xu H, Mo Q, Chu X, Peng CL, McKenzie TT, Palacios BE, et al: Phase transition and remodeling complex assembly are important for SS18-SSX oncogenic activity in synovial sarcomas. Nat Commun. 13:27242022. View Article : Google Scholar : PubMed/NCBI

24 

Li HJ, Ke FY, Lin CC, Lu MY, Kuo YH, Wang YP, Liang KH, Lin SC, Chang YH, Chen HY, et al: ENO1 promotes lung cancer metastasis via HGFR and WNT signaling-driven epithelial-to-mesenchymal transition. Cancer Res. 81:4094–4109. 2021. View Article : Google Scholar : PubMed/NCBI

25 

Li H, Han D, Hou Y, Chen H and Chen Z: Statistical inference methods for two crossing survival curves: A comparison of methods. PLoS One. 10:e01167742015. View Article : Google Scholar : PubMed/NCBI

26 

Kim GS, Kang J, Bang SW and Hwang DS: Cdc6 localizes to S- and G2-phase centrosomes in a cell cycle-dependent manner. Biochem Biophys Res Commun. 456:763–767. 2015. View Article : Google Scholar : PubMed/NCBI

27 

Li Z, Qi F and Li F: Establishment of a gene signature to predict prognosis for patients with lung adenocarcinoma. Int J Mol Sci. 21:84792020. View Article : Google Scholar : PubMed/NCBI

28 

Qin J, Xu Z, Deng K, Qin F, Wei J, Yuan L, Sun Y, Zheng T and Li S: Development of a gene signature associated with iron metabolism in lung adenocarcinoma. Bioengineered. 12:4556–4568. 2021. View Article : Google Scholar : PubMed/NCBI

29 

Siegel RL, Miller KD and Jemal A: Cancer statistics, 2020. CA Cancer J Clin. 70:7–30. 2020. View Article : Google Scholar : PubMed/NCBI

30 

Behera M, Owonikoko TK, Gal AA, Steuer CE, Kim S, Pillai RN, Khuri FR, Ramalingam SS and Sica GL: Lung adenocarcinoma staging using the 2011 IASLC/ATS/ERS classification: A pooled analysis of adenocarcinoma in situ and minimally invasive adenocarcinoma. Clin Lung Cancer. 17:e57–e64. 2016. View Article : Google Scholar : PubMed/NCBI

31 

Ye S, Liu Y, Fuller AM, Katti R, Ciotti GE, Chor S, Alam MZ, Devalaraja S, Lorent K, Weber K, et al: TGFβ and hippo pathways cooperate to enhance sarcomagenesis and metastasis through the hyaluronan-mediated motility receptor (HMMR). Mol Cancer Res. 18:560–573. 2020. View Article : Google Scholar : PubMed/NCBI

32 

Yang D, Ma Y, Zhao P, Ma J and He C: Systematic screening of protein-coding gene expression identified HMMR as a potential independent indicator of unfavorable survival in patients with papillary muscle-invasive bladder cancer. Biomed Pharmacother. 120:1094332019. View Article : Google Scholar : PubMed/NCBI

33 

Man Y, Cao J, Jin S, Xu G, Pan B, Shang L, Che D, Yu Q and Yu Y: Newly identified biomarkers for detecting circulating tumor cells in lung adenocarcinoma. Tohoku J Exp Med. 234:29–40. 2014. View Article : Google Scholar : PubMed/NCBI

34 

Li W, Pan T, Jiang W and Zhao H: HCG18/miR-34a-5p/HMMR axis accelerates the progression of lung adenocarcinoma. Biomed Pharmacother. 129:1102172020. View Article : Google Scholar : PubMed/NCBI

35 

Wang X, Xia S, Li H, Wang X, Li C, Chao Y, Zhang L and Han C: The deubiquitinase USP10 regulates KLF4 stability and suppresses lung tumorigenesis. Cell Death Differ. 27:1747–1764. 2020. View Article : Google Scholar : PubMed/NCBI

36 

Roberts MS, Anstine LJ, Finke VS, Bryson BL, Webb BM, Weber-Bonk KL, Seachrist DD, Majmudar PR and Keri RA: KLF4 defines the efficacy of the epidermal growth factor receptor inhibitor, erlotinib, in triple-negative breast cancer cells by repressing the EGFR gene. Breast Cancer Res. 22:662020. View Article : Google Scholar : PubMed/NCBI

37 

Kawabata KC, Ehata S, Komuro A, Takeuchi K and Miyazono K: TGF-β-induced apoptosis of B-cell lymphoma ramos cells through reduction of MS4A1/CD20. Oncogene. 32:2096–2106. 2013. View Article : Google Scholar : PubMed/NCBI

38 

Kubota T, Sasaki Y, Shiozawa E, Takimoto M, Hishima T and Chong JM: Age and CD20 expression are significant prognostic factors in human herpes virus-8-negative effusion-based lymphoma. Am J Surg Pathol. 42:1607–1616. 2018. View Article : Google Scholar : PubMed/NCBI

39 

Ito H, Tsunoda T, Riku M, Inaguma S, Inoko A, Murakami H, Ikeda H, Matsuda M and Kasai K: Indispensable role of STIL in the regulation of cancer cell motility through the lamellipodial accumulation of ARHGEF7-PAK1 complex. Oncogene. 39:1931–1943. 2020. View Article : Google Scholar : PubMed/NCBI

40 

Wang J, Zhang Y, Dou Z, Jiang H, Wang Y, Gao X and Xin X: Knockdown of STIL suppresses the progression of gastric cancer by down-regulating the IGF-1/PI3K/AKT pathway. J Cell Mol Med. 23:5566–5575. 2019. View Article : Google Scholar : PubMed/NCBI

41 

Patwardhan D, Mani S, Passemard S, Gressens P and El Ghouzzi V: STIL balancing primary microcephaly and cancer. Cell Death Dis. 9:652018. View Article : Google Scholar : PubMed/NCBI

42 

von Ehr A, Attaai A, Neidert N, Potru PS, Ruß T, Zöller T and Spittau B: Inhibition of microglial TGFβ signaling increases expression of Mrc1. Front Cell Neurosci. 14:662020. View Article : Google Scholar : PubMed/NCBI

43 

Liu Q, Bai W, Huang F, Tang J and Lin X: Downregulation of microRNA-196a inhibits stem cell self-renewal ability and stemness in non-small-cell lung cancer through upregulating GPX3 expression. Int J Biochem Cell Biol. 115:1055712019. View Article : Google Scholar : PubMed/NCBI

44 

Worley BL, Kim YS, Mardini J, Zaman R, Leon KE, Vallur PG, Nduwumwami A, Warrick JI, Timmins PF, Kesterson JP, et al: GPx3 supports ovarian cancer progression by manipulating the extracellular redox environment. Redox Biol. 25:1010512019. View Article : Google Scholar : PubMed/NCBI

45 

Sun Y, Hou L, Yang Y, Xie H, Yang Y, Li Z, Zhao H, Gao W and Su B: Two-gene signature improves the discriminatory power of IASLC/ATS/ERS classification to predict the survival of patients with early-stage lung adenocarcinoma. Onco Targets Ther. 9:4583–4591. 2016. View Article : Google Scholar : PubMed/NCBI

46 

Borlado LR and Méndez J: CDC6: From DNA replication to cell cycle checkpoints and oncogenesis. Carcinogenesis. 29:237–243. 2008. View Article : Google Scholar : PubMed/NCBI

Related Articles

  • Abstract
  • View
  • Download
  • Twitter
Copy and paste a formatted citation
Spandidos Publications style
Lou H, Wu Z and Wei G: CDC6 may serve as an indicator of lung adenocarcinoma prognosis and progression based on TCGA and GEO data mining and experimental analyses. Oncol Rep 51: 35, 2024.
APA
Lou, H., Wu, Z., & Wei, G. (2024). CDC6 may serve as an indicator of lung adenocarcinoma prognosis and progression based on TCGA and GEO data mining and experimental analyses. Oncology Reports, 51, 35. https://doi.org/10.3892/or.2024.8694
MLA
Lou, H., Wu, Z., Wei, G."CDC6 may serve as an indicator of lung adenocarcinoma prognosis and progression based on TCGA and GEO data mining and experimental analyses". Oncology Reports 51.2 (2024): 35.
Chicago
Lou, H., Wu, Z., Wei, G."CDC6 may serve as an indicator of lung adenocarcinoma prognosis and progression based on TCGA and GEO data mining and experimental analyses". Oncology Reports 51, no. 2 (2024): 35. https://doi.org/10.3892/or.2024.8694
Copy and paste a formatted citation
x
Spandidos Publications style
Lou H, Wu Z and Wei G: CDC6 may serve as an indicator of lung adenocarcinoma prognosis and progression based on TCGA and GEO data mining and experimental analyses. Oncol Rep 51: 35, 2024.
APA
Lou, H., Wu, Z., & Wei, G. (2024). CDC6 may serve as an indicator of lung adenocarcinoma prognosis and progression based on TCGA and GEO data mining and experimental analyses. Oncology Reports, 51, 35. https://doi.org/10.3892/or.2024.8694
MLA
Lou, H., Wu, Z., Wei, G."CDC6 may serve as an indicator of lung adenocarcinoma prognosis and progression based on TCGA and GEO data mining and experimental analyses". Oncology Reports 51.2 (2024): 35.
Chicago
Lou, H., Wu, Z., Wei, G."CDC6 may serve as an indicator of lung adenocarcinoma prognosis and progression based on TCGA and GEO data mining and experimental analyses". Oncology Reports 51, no. 2 (2024): 35. https://doi.org/10.3892/or.2024.8694
Follow us
  • Twitter
  • LinkedIn
  • Facebook
About
  • Spandidos Publications
  • Careers
  • Cookie Policy
  • Privacy Policy
How can we help?
  • Help
  • Live Chat
  • Contact
  • Email to our Support Team