Spandidos Publications Logo
  • About
    • About Spandidos
    • Aims and Scopes
    • Abstracting and Indexing
    • Editorial Policies
    • Reprints and Permissions
    • Job Opportunities
    • Terms and Conditions
    • Contact
  • Journals
    • All Journals
    • Oncology Letters
      • Oncology Letters
      • Information for Authors
      • Editorial Policies
      • Editorial Board
      • Aims and Scope
      • Abstracting and Indexing
      • Bibliographic Information
      • Archive
    • International Journal of Oncology
      • International Journal of Oncology
      • Information for Authors
      • Editorial Policies
      • Editorial Board
      • Aims and Scope
      • Abstracting and Indexing
      • Bibliographic Information
      • Archive
    • Molecular and Clinical Oncology
      • Molecular and Clinical Oncology
      • Information for Authors
      • Editorial Policies
      • Editorial Board
      • Aims and Scope
      • Abstracting and Indexing
      • Bibliographic Information
      • Archive
    • Experimental and Therapeutic Medicine
      • Experimental and Therapeutic Medicine
      • Information for Authors
      • Editorial Policies
      • Editorial Board
      • Aims and Scope
      • Abstracting and Indexing
      • Bibliographic Information
      • Archive
    • International Journal of Molecular Medicine
      • International Journal of Molecular Medicine
      • Information for Authors
      • Editorial Policies
      • Editorial Board
      • Aims and Scope
      • Abstracting and Indexing
      • Bibliographic Information
      • Archive
    • Biomedical Reports
      • Biomedical Reports
      • Information for Authors
      • Editorial Policies
      • Editorial Board
      • Aims and Scope
      • Abstracting and Indexing
      • Bibliographic Information
      • Archive
    • Oncology Reports
      • Oncology Reports
      • Information for Authors
      • Editorial Policies
      • Editorial Board
      • Aims and Scope
      • Abstracting and Indexing
      • Bibliographic Information
      • Archive
    • Molecular Medicine Reports
      • Molecular Medicine Reports
      • Information for Authors
      • Editorial Policies
      • Editorial Board
      • Aims and Scope
      • Abstracting and Indexing
      • Bibliographic Information
      • Archive
    • World Academy of Sciences Journal
      • World Academy of Sciences Journal
      • Information for Authors
      • Editorial Policies
      • Editorial Board
      • Aims and Scope
      • Abstracting and Indexing
      • Bibliographic Information
      • Archive
    • International Journal of Functional Nutrition
      • International Journal of Functional Nutrition
      • Information for Authors
      • Editorial Policies
      • Editorial Board
      • Aims and Scope
      • Abstracting and Indexing
      • Bibliographic Information
      • Archive
    • International Journal of Epigenetics
      • International Journal of Epigenetics
      • Information for Authors
      • Editorial Policies
      • Editorial Board
      • Aims and Scope
      • Abstracting and Indexing
      • Bibliographic Information
      • Archive
    • Medicine International
      • Medicine International
      • Information for Authors
      • Editorial Policies
      • Editorial Board
      • Aims and Scope
      • Abstracting and Indexing
      • Bibliographic Information
      • Archive
  • Articles
  • Information
    • Information for Authors
    • Information for Reviewers
    • Information for Librarians
    • Information for Advertisers
    • Conferences
  • Language Editing
Spandidos Publications Logo
  • About
    • About Spandidos
    • Aims and Scopes
    • Abstracting and Indexing
    • Editorial Policies
    • Reprints and Permissions
    • Job Opportunities
    • Terms and Conditions
    • Contact
  • Journals
    • All Journals
    • Biomedical Reports
      • Information for Authors
      • Editorial Policies
      • Editorial Board
      • Aims and Scope
      • Abstracting and Indexing
      • Bibliographic Information
      • Archive
    • Experimental and Therapeutic Medicine
      • Information for Authors
      • Editorial Policies
      • Editorial Board
      • Aims and Scope
      • Abstracting and Indexing
      • Bibliographic Information
      • Archive
    • International Journal of Epigenetics
      • Information for Authors
      • Editorial Policies
      • Editorial Board
      • Aims and Scope
      • Abstracting and Indexing
      • Bibliographic Information
      • Archive
    • International Journal of Functional Nutrition
      • Information for Authors
      • Editorial Policies
      • Editorial Board
      • Aims and Scope
      • Abstracting and Indexing
      • Bibliographic Information
      • Archive
    • International Journal of Molecular Medicine
      • Information for Authors
      • Editorial Policies
      • Editorial Board
      • Aims and Scope
      • Abstracting and Indexing
      • Bibliographic Information
      • Archive
    • International Journal of Oncology
      • Information for Authors
      • Editorial Policies
      • Editorial Board
      • Aims and Scope
      • Abstracting and Indexing
      • Bibliographic Information
      • Archive
    • Medicine International
      • Information for Authors
      • Editorial Policies
      • Editorial Board
      • Aims and Scope
      • Abstracting and Indexing
      • Bibliographic Information
      • Archive
    • Molecular and Clinical Oncology
      • Information for Authors
      • Editorial Policies
      • Editorial Board
      • Aims and Scope
      • Abstracting and Indexing
      • Bibliographic Information
      • Archive
    • Molecular Medicine Reports
      • Information for Authors
      • Editorial Policies
      • Editorial Board
      • Aims and Scope
      • Abstracting and Indexing
      • Bibliographic Information
      • Archive
    • Oncology Letters
      • Information for Authors
      • Editorial Policies
      • Editorial Board
      • Aims and Scope
      • Abstracting and Indexing
      • Bibliographic Information
      • Archive
    • Oncology Reports
      • Information for Authors
      • Editorial Policies
      • Editorial Board
      • Aims and Scope
      • Abstracting and Indexing
      • Bibliographic Information
      • Archive
    • World Academy of Sciences Journal
      • Information for Authors
      • Editorial Policies
      • Editorial Board
      • Aims and Scope
      • Abstracting and Indexing
      • Bibliographic Information
      • Archive
  • Articles
  • Information
    • For Authors
    • For Reviewers
    • For Librarians
    • For Advertisers
    • Conferences
  • Language Editing
Login Register Submit
  • This site uses cookies
  • You can change your cookie settings at any time by following the instructions in our Cookie Policy. To find out more, you may read our Privacy Policy.

    I agree
Search articles by DOI, keyword, author or affiliation
Search
Advanced Search
presentation
Molecular Medicine Reports
Join Editorial Board Propose a Special Issue
Print ISSN: 1791-2997 Online ISSN: 1791-3004
Journal Cover
June-2018 Volume 17 Issue 6

Full Size Image

Sign up for eToc alerts
Recommend to Library

Journals

International Journal of Molecular Medicine

International Journal of Molecular Medicine

International Journal of Molecular Medicine is an international journal devoted to molecular mechanisms of human disease.

International Journal of Oncology

International Journal of Oncology

International Journal of Oncology is an international journal devoted to oncology research and cancer treatment.

Molecular Medicine Reports

Molecular Medicine Reports

Covers molecular medicine topics such as pharmacology, pathology, genetics, neuroscience, infectious diseases, molecular cardiology, and molecular surgery.

Oncology Reports

Oncology Reports

Oncology Reports is an international journal devoted to fundamental and applied research in Oncology.

Experimental and Therapeutic Medicine

Experimental and Therapeutic Medicine

Experimental and Therapeutic Medicine is an international journal devoted to laboratory and clinical medicine.

Oncology Letters

Oncology Letters

Oncology Letters is an international journal devoted to Experimental and Clinical Oncology.

Biomedical Reports

Biomedical Reports

Explores a wide range of biological and medical fields, including pharmacology, genetics, microbiology, neuroscience, and molecular cardiology.

Molecular and Clinical Oncology

Molecular and Clinical Oncology

International journal addressing all aspects of oncology research, from tumorigenesis and oncogenes to chemotherapy and metastasis.

World Academy of Sciences Journal

World Academy of Sciences Journal

Multidisciplinary open-access journal spanning biochemistry, genetics, neuroscience, environmental health, and synthetic biology.

International Journal of Functional Nutrition

International Journal of Functional Nutrition

Open-access journal combining biochemistry, pharmacology, immunology, and genetics to advance health through functional nutrition.

International Journal of Epigenetics

International Journal of Epigenetics

Publishes open-access research on using epigenetics to advance understanding and treatment of human disease.

Medicine International

Medicine International

An International Open Access Journal Devoted to General Medicine.

Journal Cover
June-2018 Volume 17 Issue 6

Full Size Image

Sign up for eToc alerts
Recommend to Library

  • Article
  • Citations
    • Cite This Article
    • Download Citation
    • Create Citation Alert
    • Remove Citation Alert
    • Cited By
  • Similar Articles
    • Related Articles (in Spandidos Publications)
    • Similar Articles (Google Scholar)
    • Similar Articles (PubMed)
  • Download PDF
  • Download XML
  • View XML
Article Open Access

Identification of the tumor‑suppressive function of circular RNA FOXO3 in non‑small cell lung cancer through sponging miR‑155

  • Authors:
    • Yanni Zhang
    • Hui Zhao
    • Lichuan Zhang
  • View Affiliations / Copyright

    Affiliations: Department of Emergency Respiratory, Affiliated Zhongshan Hospital of Dalian University, Dalian, Liaoning 116001, P.R. China, Health Checkup Center, The Second Hospital of Dalian Medical University, Dalian, Liaoning 116023, P.R. China
    Copyright: © Zhang et al. This is an open access article distributed under the terms of Creative Commons Attribution License.
  • Pages: 7692-7700
    |
    Published online on: March 29, 2018
       https://doi.org/10.3892/mmr.2018.8830
  • Expand metrics +
Metrics: Total Views: 0 (Spandidos Publications: | PMC Statistics: )
Metrics: Total PDF Downloads: 0 (Spandidos Publications: | PMC Statistics: )
Cited By (CrossRef): 0 citations Loading Articles...

This article is mentioned in:



Abstract

Circular RNAs (circRNAs) are a class of endo­genous noncoding RNAs that have been demonstrated to be potential regulators in the development and progression of various types of human cancer. However, little is known about their roles in cancer initiation and progression, particular in non‑small cell lung cancer (NSCLC). In the present study, the expression level of circRNA‑forkhead box O3 class (FOXO3) in NSCLC specimens was determined and its functional role was investigated in NSCLC cells. By performing Taq‑man based RT‑qPCR, it was identified that circRNA‑FOXO3 was downregulated in NSCLC tissues and cell lines. Receiver operating curve analysis indicated that circRNA‑FOXO3 had a relatively higher diagnostic accuracy. The functional relevance was further examined by biological assays. circRNA‑FOXO3 significantly promoted the ability of cell proliferation, migration and invasion of NSCLC cells. The linear isomer of circRNA‑FOXO3, FOXO3 gene, was identified as a downstream target. RNA immunoprecipitation indicated that circRNA‑FOXO3 sequestering miR‑155, which further promoted linear FOXO3 expression. In addition, gain and loss functional assays indicated that circRNA‑FOXO3 served an anti‑oncogenic role through sequestering miR‑155 and enhancing FOXO3 expression. These results suggest that circRNA‑FOXO3 is a tumor‑suppressor in NSCLC and may serve as a promising therapeutic target. Therefore, restoration of circRNA‑FOXO3 expression could be a future approach to develop a novel treatment strategy.

Introduction

Lung cancer is one of the commonest malignancies all over the world. Non-small cell lung cancer (NSCLC) is the predominant form of lung cancer and accounts for the majority of cancer deaths worldwide, which includes adenocarcinomas and squamous cell carcinomas (1). Despite the advanced improvements made in chemotherapy and radiotherapy over the past few decades, the clinical outcome of NSCLC is still poor, with only slightly more than 15% of patients alive 5 years after diagnosis (2). Therefore, finding new therapeutic markers and better understanding of the pathway related to cancer progression are warranted to promote the prognosis of patients with NSCLC, and possibly find a cure.

With the advent of high-throughput sequencing and bioinformatic analysis, thousands of circular RNAs (circRNAs) have been successfully identified in multiple cell lines and across various species (3,4). circRNAs from back-spliced exons have been recently identified as a naturally occurring family of noncoding RNAs (ncRNAs) that is highly prevalent in the eukaryotic transcriptome; however, they attracted little attention until their function in post-transcriptional regulation of gene expression was discovered. circRNAs are conserved and stable, and numerous circRNAs seem to be specifically expressed in a cell type or developmental stage (5,6). The progressive stage- and subcellular type-based expression modern indicate that circRNAs may play important roles in the mediation of multiple diseases, including cancer (7,8). Recently, a group of circRNAs have been found to be significantly deregulated in different cancer types, including gastric cancer, esophageal squamous cancer, and NSCLC. Thus, these deregulated circRNAs are suggested to play important functional role during the cancer development (9). To date, elucidating the deregulated circRNAs and identifying their functions in NSCLC are still an ongoing process in cancer investigation.

Forkhead box O class (FOXO) transcription factors are homeostasis regulators that control cell apoptosis, growth and chemoresistance. Deregulation of FOXO3 is associated with cancer development (10), by regulation of inducing increased AKT activity or PTEN inactivation. FOXO3 is thus classified as a tumor suppressor (11). Both circular FOXO3 (circRNA-FOXO3) and linear FOXO3 (FOXO3 mRNA) are encoded by the FOXO3 gene. Recently, circRNA-FOXO3 was reported lowly expressed in cancer cells, and could arrest the function of CDK2 and block cell cycle progression (12). However, the specific role of circRNA-FOXO3 in NSCLC needs further investigations.

circRNAs may function as competing endogenous RNAs (ceRNAs), thus inducing the suppression of genes that targeted by specific miRNAs (13). In this study, we hypothesized that circRNA-FOXO3 regulated NSCLC progression through sponging miR-155 and inducing linear FOXO3. To verify this hypothesis, we detected the expression level of circRNA-FOXO3 in NSCLC tissues and cell lines. By performing in vitro gain and loss-function assays, we further investigated the functional relevance of circRNA-FOXO3 with NSCLC.

Materials and methods

Clinical samples

Primary tissue samples and adjacent noncancerous tissues were collected from 45 patients with NSCLC. All the patients were pathologically confirmed and the clinical tissue samples were collected before chemotherapy was started. Tissue samples were classified according to the tumor-node-metastasis (TNM) classification and WHO grade criteria. They were obtained during operation and immediately frozen at −80°C until RNA extraction. Written informed consents obtained from all patients. The present study was approved by the Ethics Committee of the Affiliated Zhongshan Hospital of Dalian University (Dalian, China).

Cell culture

Four NSCLC adenocarcinoma cell lines (A549, SPC-A1, NCI-H1299, and NCI-H1650), one NSCLC squamous carcinomas cell line (SK-MES-1), and one normal human bronchial epithelial cell line (16HBE) were all purchased from the Institute of Biochemistry and Cell Biology of the Chinese Academy of Sciences (Shanghai, China). A549, SK-MES-1, NCI-H1299, NCI-H1650 and 16HBE cells were cultured in RPMI-1640; SPC-A1 cells were cultured in DMEM (Gibco-BRL, Grand Island, NY, USA) medium supplemented with 10% fetal bovine serum (FBS), 100 U/ml penicillin and 100 mg/ml streptomycin (Invitrogen; Thermo Fisher Scientific, Inc., Waltham, MA, USA) at 37°C/5% CO2.

RNA oligoribonucleotides and cell transfection

The circRNA-FOXO3 overexpression plasmid, miR-155 mimics, and small silencing RNAs (siRNAs) that specifically silence linear FOXO3 (si-FOXO3) was synthesized by GenePharma (Shanghai, China). The CRC cells were plated at 5×104 cells/well in 24-well plates ~24 h before transfection. After the cells reached 30–50% confluence, transfection was carried out using Lipofectamine 3000 (Invitrogen; Thermo Fisher Scientific, Inc.) following the manufacturer's instructions. Transfection efficiency was evaluated in every experiment by RT-qPCR 24 h later to ensure that cells were actually transfected. Functional experiments were then performed after sufficient transfection for 48 h.

Reverse transcription-quantitative polymerase chain reaction (RT-qPCR)

Total RNA was isolated from primary NSCLC cell lines and tissue samples by using TRIzol reagent (Invitrogen; Thermo Fisher Scientific, Inc.) according to the instructions of Invitrogen. RNA was reverse transcribed using the SuperScript III® (Invitrogen) and then amplified by RT-qPCR based on the TaqMan method on an BioRad CFX96 Sequence Detection System (Bio-Rad Laboratories, Inc., Berkeley, CA, USA). The gene expression levels were normalized by GAPDH/U6 expression. RT-qPCR results were analysed and expressed relative to CT (threshold cycle) values, and then converted to fold changes. All the premier sequences were synthesized by RiboBio Co., Ltd. (Guangzhou, China), and their sequences are shown as follows: circRNA-FOXO3 forward, 5′-GTGGGGAACTTCACTGGTGCTAAG-3′ and reverse, 5′-GGGTTGATGATCCACCAAGAGCTCTT-3′; linear FOXO3 forward, 5′-GCAAGAGCTCTTGGTGGATCATCAA-3′ and reverse, 5′-TGGGGCTGCCAGGCCACTTGGAGA G-3′; miR-155 forward, 5′-CGGCGGTTTAATGCTAATCGTGAT-3′ and reverse, 5′-CCAGTGCAGGGTCCGAGGTAT-3′; U6 forward, 5′-CGGCGGTCGTGAAGCGTTCCAT-3′ and reverse, 5′-CCAGTGCAGGGTCCGAGGTAT-3′; GAPDH forward, 5′-GAAGGTGAAGGTCGGAGTC-3′ and reverse, 5′-GAAGATGGTGATGGGATTTC-3′.

Bioinformatics analysis

Predicted targets of miRNAs differentially expressed in this study were determined using TargetScan (http:www.//targetscan.org) and miRanda (http://www.microrna.com). In addition, we used the Gene Ontology database (http://www.geneontology.org) to perform Gene Ontology (GO) analysis on the target genes. Pathway analysis was used to identify significant pathways for the differentially expressed genes.

MTT assay

Cell proliferation was evaluated by using 3-(4,5-dimethylthiazol-2-yl)-2,5-diphenyltetrazolium bromide (MTT; Sigma-Aldrich; Merck KGaA, Darmstadt, Germany). Briefly, 5×103 cells/well were seeded into a 96-well plate. After transfection and incubation for 12, 24, 36 and 48 h, the cell growth was measured following addition of 0.5 mg/ml MTT solution (Sigma-Aldrich; Merck KGaA). Four hours later, the medium was replaced with 100 µl dimethyl sulfoxide (DMSO; Sigma-Aldrich; Merck KGaA) and vortexed for 10 min. Absorbance was then recorded at 450 nm using a specific microplate reader.

Flow cytometry for apoptosis assay

Twenty-four hours after transfection, cells were harvested and stained with Annexin V FITC and propidium iodide (PI) according to the manufacturer's instructions (BD Biosciences, San Diego, CA, USA). Then, the relative apoptosis status was evaluated by flow cytometry on a BD FACSCalibur instrument.

Cell migration and invasion assays

For wound healing assay, NSCLC cells were seeded in six well plates and cultured until they reached confluence. Wounds were scratched on the monolayer of cells using 20 µl pipette tips. Plates were washed once with fresh medium to remove non-adherent cells after the cells had been cultured for 48 h, and then photographed. For transwell invasion assay, 100 µl matrigel (BD Biosciences) was firstly added onto the bottom of the transwell chamber (24-well insert; 8-mm pore size; Corning Costar, Corning, NY, USA), then 1×105 NSCLC cells in reduced serum medium (Opti-MEM; Gibco) were placed on the coated membrane in the chamber. RPMI-1640 plus 10% FBS, was placed in the bottom wells as chemoattractants. After 24 h, cells that did not invade through the matrigel were removed from the top side of the inserts with a cotton swab. Cells that migrated through the permeable membrane were fixed in methanol, stained with crystal violet, and counted under a microscope at ×20 magnification in random fields in each well.

CircRNAs immunoprecipitation (circRIP)

Magna RIP™ RNA-Binding Protein Immunoprecipitation kit (Millipore, Billerica, MA, USA) were used for RIP. NSCLC cells were lysed in complete RNA lysis buffer, then cell lysates were incubated with RIP immunoprecipitation buffer containing magnetic beads conjugated with human anti-argonaute 2 (AGO2) antibody (Millipore) or negative control mouse IgG (Millipore). Extracted RNAs were analyzed by RT-qPCR to identify the presence of circRNA-FOXO3.

The RIP experiment using FOXO3 antibody (1:1,000; Santa Cruz Biotechnology, Inc., Santa Cruz, CA, USA) to pull down miR-155 was also performed. The RIP RNA fraction was digested by DNase and cDNA was generated using PrimeScript 1st strand cDNA Synthesis kit (Takara Bio., Inc., Otsu, Shiga, Japan). Final analysis was investigated by performing RT-qPCR and presented as a fold enrichment of miR-155.

Western blot analysis and antibodies

NSLCL cells treated with ESMC for 48 h were lysed with RIPA lysis buffer containing protease inhibitor cocktail and phosphates inhibitor cocktail (Sigma-Aldrich; Merck KGaA) on ice for 30 min, then lysis buffer was collected, and centrifuged at 12,000 g, 4°C for 10 min. The protein lysates were resolved by SDS-PAGE, and separated proteins were transferred to PVDF membranes and blocked with 5% skimmed milk for 2 h. The primary antibodies used for western blotting were rabbit anti-human FOXO3 antibody (1:1,000; Santa Cruz Biotechnology, Inc.) and rabbit anti-human β-actin antibody (1:1,000; Santa Cruz Biotechnology, Inc.). Horseradish peroxidase-conjugated (HRP) anti-rabbit antibodies (1:5,000; Santa Cruz Biotechnology, Inc.) were used as the secondary antibodies. The blots were incubated with the respective antibodies overnight at 4°C under gently shaking. Finally, the proteins were detected by using horseradish peroxidase labeled secondary antibodies and an enhanced chemiluminescence detection system.

Nuclear fractionation

Nuclear fractionation was performed with a PARIS™ Kit (Ambion, Austin, TX, USA). For nuclear fractionation, 1×107 cells were collected and resuspended in the cell fraction buffer and incubated on ice for 10 min. After centrifugation, supernatant and nuclear pellet were preserved for RNA extraction using a cell disruption buffer according to the manufacturer's instructions.

Fluorescence in situ hybridization analysis

A549 and SPC-A1 cells were used for RNA FISH analysis. Nuclear and cytosolic fraction separation was performed using a PARIS kit (Life Technologies, Foster City, CA, USA), and RNA FISH probes were designed and synthesized by Bogu according to the manufacturer's instructions. Briefly, cells were fixed in 4% formaldehyde for 15 min and then washed with PBS. The fixed cells were treated with pepsin and dehydrated through ethanol. The air-dried cells were incubated further with 40 nM of the FISH probe in hybridization buffer. After hybridization, the slide was washed, dehydrated and mounted with Prolong Gold Antifade reagent with DAPI for detection. The slides were visualized for immunofluorescence with a Olympus microscope.

Statistical analysis

Kolmogorov-Smirnov test was used to determine the normality of the distribution of data in each group. The Mann-Whitney U test or Kruskal-Wallis test was used for evaluating the difference among clinical cohort groups or cell groups. Spearman test was recruited to investigate the correlation status between two groups of dates. Receiver operator characteristic (ROC) curve analysis and area under the curve (AUC) was used to determine the diagnostic value of circRNA-FOXO3. The results were considered statistically significant at P<0.05. All statistical analyses were performed with SPSS 17.0 software (SPSS Inc., Chicago, IL, USA). Error bars in figures represent standard deviation (SD). P<0.05, P<0.01, P<0.001 were considered to indicate statistically significant differnces as indicated in figures.

Results

CircRNA-FOXO3 is downregulated in NSCLC

To detect the circRNAs expression in NSCLC tissues, we performed RT-qPCR assays to verify the circular form of FOXO3. Two sets of FOXO3 primers were designed for this study: A divergent set that was expected to amplify only the circular form and an opposite directed set to amplify the linear forms. As expected, the circular form was amplified by using the divergent primers, and no amplification was observed when cDNA and genomic DNA were used as templates (Fig. 1A). GAPDH was used as a linear control. Thus, we confirmed that circRNA-FOXO3 is specifically amplified with divergent primers on cDNA.

Figure 1.

circRNA-FOXO3 is downregulated in NSCLC. (A) Divergent and convergent primers were designed to specifically amply the circular RNAs or linear RNAs in DNA of different types. circRNA-FOXO3 was amplifed by RT-qPCR with divergent primers in cDNA but was not amplifed in genomic DNA (gDNA); however, convergent primers can amplify both circular RNAs and linear RNAs, GAPDH is linear control. (B) TaqMan based RT-qPCR showed that circRNA-FOXO3 is downregulated in most NSCLC cell lines in contrast to human normal branch epithelial cell line 16HBE. (C) circRNA-FOXO3 was also downregulated in primary NSCLC tissues when compare with adjacent noncancerous tissues. (D) circRN-FOXO3 expression level was analyzed in 45 primary NSCLC tissues and expressed as log2 fold change (NSCLC/normal), and the log2 fold changes were presented as follows: <1, underexpression (22 cases); >1, overexpression (10 cases); the remainder were defined as unchanged (13 cases). (E) ROC curve analysis were performed to evaluate the diagnostic value of circRNA-FOXO3 in NSCLC by using 45 primary NSCLC tissues. *P<0.05, **P<0.01 vs. 16HBE group. circRNA, circular RNA; FOXO3, forkhead box O3 class; NSCLC, non-small cell lung cancer.

Then, we detected the expression level of circRNA-FOXO3 in NSCLC cells. The TaqMan-based RT-qPCR showed that circRNA-FOXO3 was significantly downregulated in most NSCLC cell lines when compared to human normal bronchial cell line 16HBE (Fig. 1B). A similar result was also observed when circRNA-FOXO3 was determined in NSCLC tissues and normal tissues (Fig. 1C). Moreover, the NSCLC tissues in 57.8% (23 of 45) of cases had at least 2-fold lower expression of circRNA-FOXO3 compared with non-cancerous tissues (Fig. 1D). Furthermore, ROC curve indicated that area under the ROC curve (AUC) of circRNA-FOXO3 was 0.782 (95% CI: 0.682–0.862), and the sensitivity and specificity of diagnosing NSLCL with circRNA-FOXO3 reached 80.0 and 73.3%, respectively (Fig. 1E).

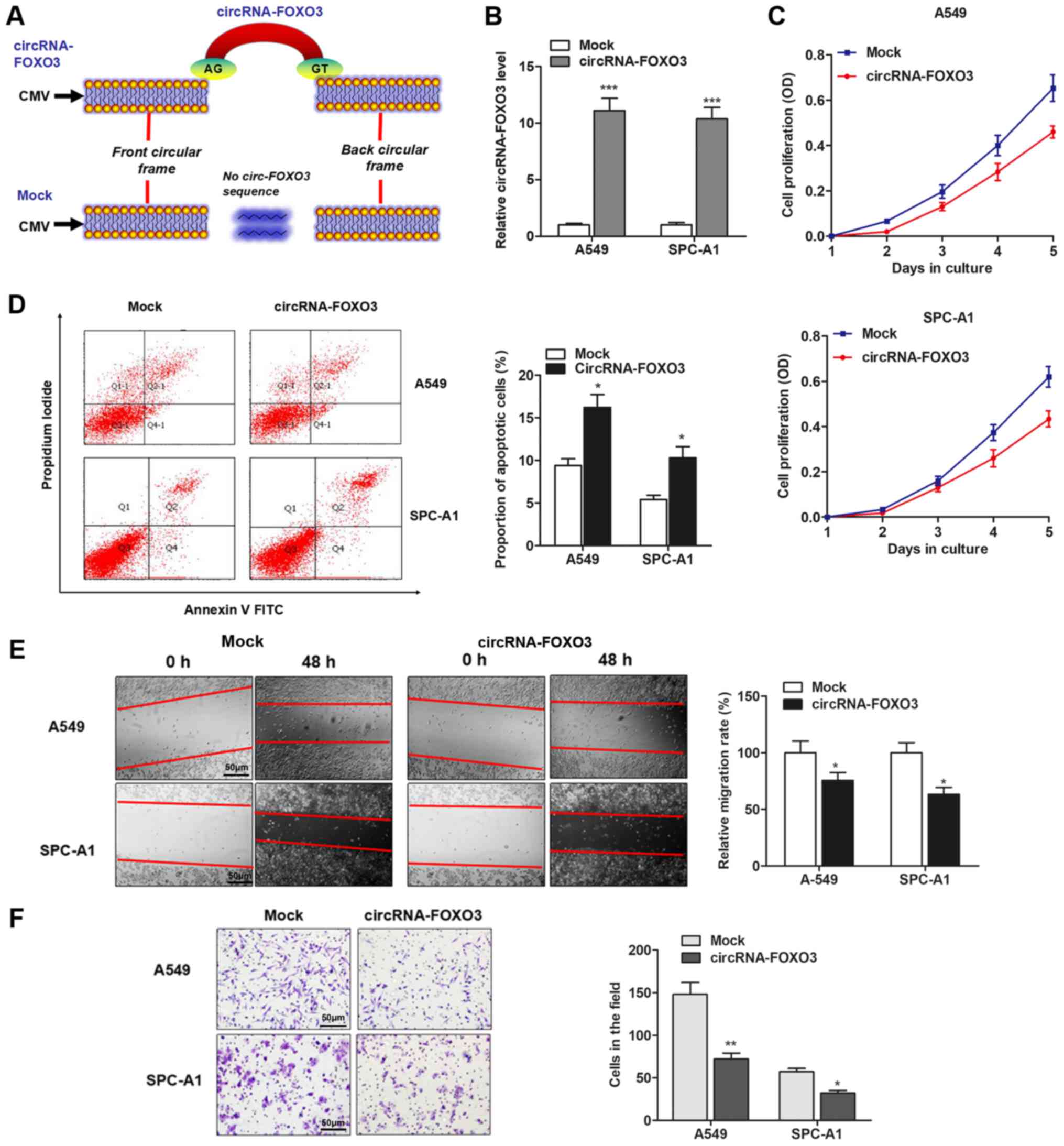
CircRNA-FOXO3 plays an anti-oncogenic role in NSCLC cells

The effect of circRNA-FOXO3 on NSCLC progression was then investigated, and we chose A549 or SPC-A1 cell line for further experiments. The full-length cDNA of circRNA-FOXO3 from A549 cells was amplified and cloned into the specific vector (Fig. 2A). RT-qPCR showed that circRNA-FOXO3 vector significantly elevated the level of circRNA-FOXO3 in A549 and SPC-A1 cells (Fig. 2B). Subsequently, the effect of circRNA-FOXO3 on NSCLC cell proliferation, apoptosis, migration and invasion were examined. MTT assay showed that overexpression of circRNA-FOXO3 significantly suppressed cell proliferation when compared with control vector in both cell lines (Fig. 2C), but promoted the proportion of apoptotic cells (Fig. 2D). In addition, circRNA-FOXO3 significantly inhibited the wound healing ability of NSCLC cells (Fig. 2E). Matrigel invasion assay showed that overexpression of circRNA-FOXO3 noticeably suppressed invasive ability of both cell lines (Fig. 2F). These indicate that circRNA-FOXO3 may play an anti-oncogenic role in NSCLC.

Figure 2.

circRNA-FOXO3 plays an anti-oncogenic role in NSCLC cells. (A) The sketch of structures of circRNA-FOXO3 expressing vector and mock vector are shown. (B) circRNA-FOXO3 expression level were determined via RT-qPCR after transfection of circRNA vector. (C) MTT assay was performed to evaluate the effect of circRNA-FOXO3 on cell proliferation in A549 and SPC-A1 cells. (D) FACS apoptosis assay was performed to investigate the effect of circRNA-FOXO3 on NSCLC cell apoptosis. (E) Wound healing assay and (F) Matrigel invasion assay were performed to detect the function of circRNA-FOXO3 on the migratory and invasive abilities of NSCLC cells, respectively. *P<0.05, **P<0.01 and ***P<0.001 vs. Mock group. circRNA, circular RNA; FOXO3, forkhead box O3 class; NSCLC, non-small cell lung cancer.

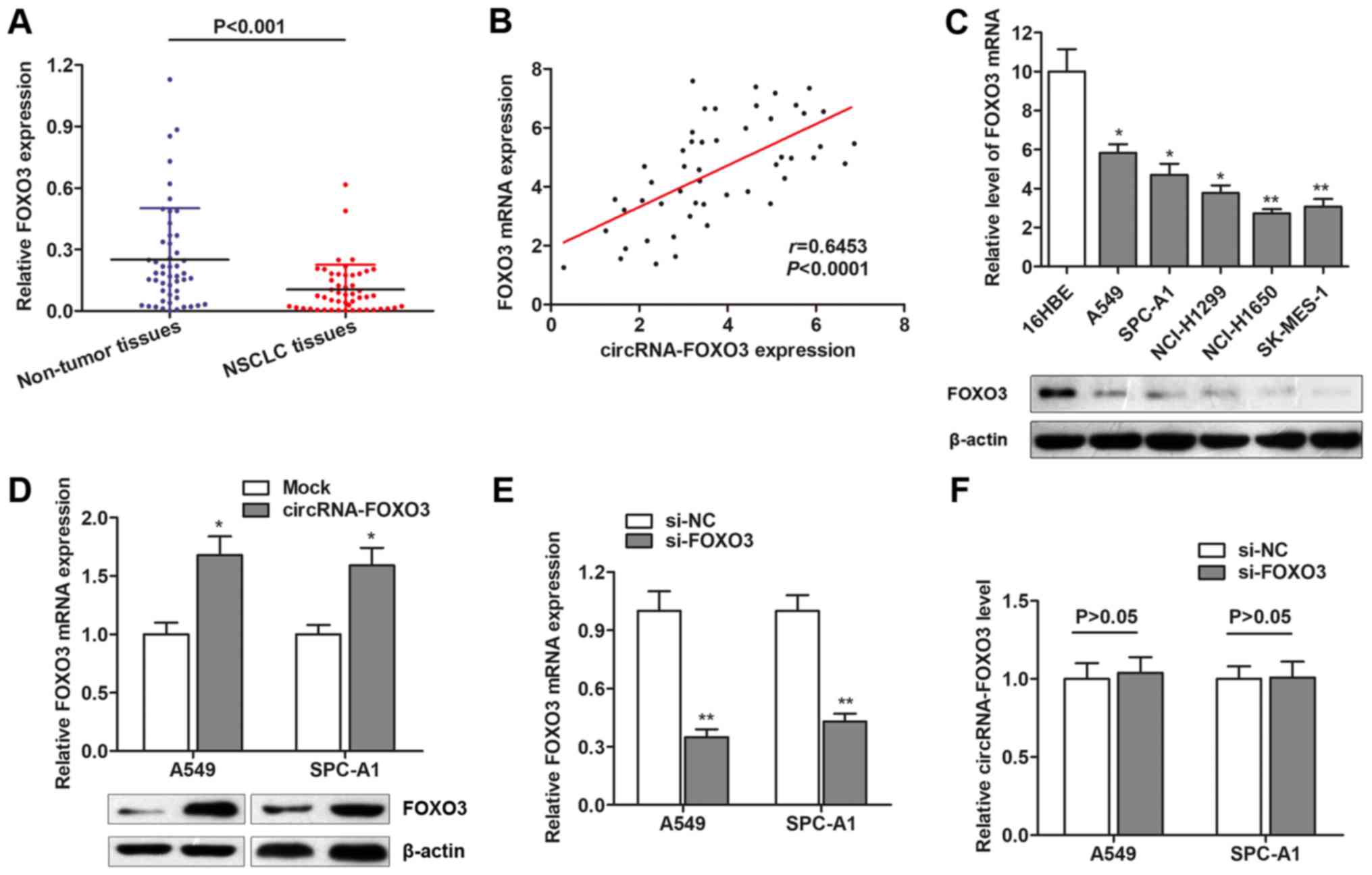
CircRNA-FOXO3 positively regulates FOXO3 gene expression in NSCLC cells

To investigate the underlying regulatory mechanism of circRNA-FOXO3 in NSCLC, we focus on the potential downstream target. It is reported that circRNA-FOXO3 is aligned in a sense orientation to the known protein-coding gene, FOXO3, a member of FOXO transcription factor family and commonly functions as a tumor suppressor (14). Hence, we hypothesized that circRNA-FOXO3 might exert its tumor-suppressive role through activating its linear isomer, FOXO3. We detected the expression of FOXO3 mRNA expression, and found that FOXO3 mRNA was downregulated in the same cohort of NSCLC tissues (Fig. 3A). Spearman correlation analysis suggested that circRNA-FOXO3 was positively correlated with FOXO3 mRNA expression (Fig. 3B). FOXO3 was also downregulated in NSCLC cell lines at both transcript and protein level (Fig. 3C). Moreover, FOXO3 was dramatically upregulated in NSCLC cells after transfection of circRNA-FOXO3 overexpression vector (Fig. 3D). However, knockdown of FOXO3 showed no significant effect on circRNA-FOXO3 expression (Fig. 3E and F). These suggest that circRNA-FOXO3 positively regulates FOXO3 expression in a non-reciprocal way.

Figure 3.

circRNA-FOXO3 positively regulated the expression level of linear isomer FOXO3. (A) RT-qPCR showed that FOXO3 mRNA was significantly downregulated in primary NSCLC tissues compared with noncancerous tissues. (B) Spearman correlation testing suggested that circRNA-FOXO3 expression was positively correlated with FOXO3 mRNA expression level. (C) Both transcript and protein level of FOXO3 was downregulated in most NSCLC cells lines compared to normal branch epithelial cell line 16HBE. (D) Linear FOXO3 gene was upregulated at both mRNA and protein level by transfection with circRNA-FOXO3 overexpression vector in both cell lines. (E) Linear FOXO3 level was dramatically silenced by transfection with specific siRNA. (F) circRNA-FOXO3 was not influenced by linear FOXO3 gene. *P<0.05 vs. Mock or 16HBE group; **P<0.01 vs. si-NC or 16HBE group (B). circRNA, circular RNA; FOXO3, forkhead box O3 class; NSCLC, non-small cell lung cancer.

CircRNA-FOXO3 regulates FOXO3 gene expression via a miR-155-dependent manner

It is reported that circRNAs may function as ceRNA to further regulate the target mRNA of miRNAs. With this hypothesis, we localized the expression of circRNA-FOXO3 in NSCLC cells. RT-qPCR analysis of nuclear and cytoplasmic circRNA showed that circRNA-FOXO3 was mainly enriched in the cytoplasm section of NSCLC cells (Fig. 4A and B). More importantly, our in situ RNA FISH analysis also suggested that circRNA-FOXO3 was expressed predominately in the cytoplasm part (Fig. 4C). Moreover, the RIP assay with AGO2 antibody in NSCLC cells showed an enrichment of both circular form and linear form of FOXO3 (Fig. 4D), indicating that both were recruited to RNA-induced mediating complexes based on AGO2 and may sponge with miRNAs. Subsequently, we sought to define the specific miRNAs. Based on miRanda, we identified that miR-155 targeted the transcript of FOXO3 (Fig. 4E). Next, we detected whether circRNA-FOXO3 sponged miR-155, thereby releasing the linear FOXO3 gene. RIP experiment was performed and the results showed that the enrichment of FOXO3 and miR-155 was significantly decreased in A549 cells that were transfected with circRNA-FOXO3 vector (Fig. 4F). Taken together, we revealed that circRNA-FOXO3 specifically sponged miR-155, which induced the release of linear isomer, FOXO3.

Figure 4.

circRNA-FOXO3 regulates linear FOXO3 expression via a miR-155-dependent manner. The expression levels of circRNA-FOXO3 in nuclear and cytoplasm of (A) A549 and (B) SPC-A1 cells. U1 (nuclear retained) and GAPDH (exported to cytoplasm) were used as controls. (C) Fluorescence in situ hybridization analysis of the subcellular location of circRNA-FOXO3 in NSCLC cells. (D) RIP experiments were performed using the AGO2 antibody, and specific primers were used to detect the enrichment of circRNA-FOXO3 and linear FOXO3 in A549 cells. (E) Illustration of the putative predicted miR-155 binding sites in the FOXO3 sequence. (F) RIP experiments were performed using the FOXO3 antibody to immunoprecipitate RNA and a primer to detect miR-155, and a significantly decreased enrichment of miR-155 was identified in cells overexpressed with circRNA-FOXO3 compared with Mock vector. *P<0.05 vs. FOXO3 antibody (Mock) group. circRNA, circular RNA; FOXO3, forkhead box O3 class; NSCLC, non-small cell lung cancer.

circRNA-FOXO3 inhibits cell proliferation and invasion through sponging miR-155 and activating FOXO3 gene in NSCLC cells

Based on the above observations, we then sought to determine the functional mechanism of circRNA-FOXO3 in NSCLC cells. We detected the expression level of miR-155 and found that miR-155 expression was significantly increased in primary NSCLC tissues and cells (Fig. 5A and B). To investigate the role of miR-155 and FOXO3 gene during cirRNA-FOXO3 mediated anti-oncogenic effect, we generated miR-155 mimics (Fig. 5C), and then performed gain and loss functional assays by cotransfection of miR-155 mimics and FOXO3 siRNAs. As shown in Fig. 5D, linear isomer FOXO3 expression was upregulated by circRNA-FOXO3, however, this upregulation was then partially reversed by cotransfection of miR-155 mimics or specific FOXO3 siRNAs. Furthermore, functional experiments showed that the suppression of cell proliferation induced by circRNA-FOXO3 was dramatically reversed by co-transfection of miR-155 mimics or si-FOXO3 (Fig. 5E). Similarly, overexpression of miR-155 or knockdown of FOXO3 abrogated the circRNA-FOXO3-induced inhibition of cell invasion (Fig. 5F). Collectively, we demonstrated that circRNA-FOXO3 functions as a tumor-suppressor gene through specifically sponging miR-155 and promoting linear FOXO3 expression in NSCLC.

Figure 5.

circRNA-FOXO3 inhibits cell proliferation and invasion through sponging miR-155 and activating FOXO3 gene in NSCLC cells. miR-155 expression level was detected by RT-qPCR in primary (A) NSCLC tissues and (B) NSCLC cell lines. (C) miR-155 was dramatically upregulated in NSCLC cells that were transfected with miR-155 mimics. (D) Linear isomer FOXO3 was overexpressed by transfection of circRNA-FOXO3 vector, however, this upregulation was partially reversed by cotransfection of miR-155 mimics or specific si-FOXO3 vector. (E) CircRNA-FOXO3 significantly suppressed cell proliferation rate in both NSCLC cell lines, however, this effect was significantly abrogated by cotransfection with miR-155 mimics or si-FOXO3. (F) The inhibited cell invasive abililty of both cell lines induced by circRNA-FOXO3 was reversed by coexpression with miR-155 mimics or si-FOXO3. *P<0.05 vs. circ-FOXO3 or 16HBE group; **P<0.01 vs. circ-FOXO3 or 16HBE group; ***P<0.001 vs. NC mimics group. circRNA, circular RNA; FOXO3, forkhead box O3 class; NSCLC, non-small cell lung cancer.

Discussion

Despite the rapid development of early diagnosis and treatment in lung cancer, invariably, nearly all patients finally become metastatic and chemoresistant (15). It is widely accepted that searching new therapeutic targets and better understanding the pathway related to cancer initiation and progression are essential for improving the prognosis of cancer patients. In this study, we focused on a novel group of gene regulator, circRNAs, and identified the downregulation of circRNA-FOXO3 in NSCLC patients. Furthermore, our in vitro investigations suggested that circRNA-FOXO3 inhibited proliferation, migration and invasion of NSCLC cells through specifically sponging miR-155 and releasing FOXO3 gene.

The existence of circular form of RNAs in body fluid was firstly reported by Sanger et al in 1976. They demonstrated that this type of single-stranded closed circRNA were stably expressed from viroids to certain highest species, such as human beings (16). With the development of gene investigations, it is recognized that circRNAs are widely expressed in human cells. CCircRNAs contain highly conserved sequences and show a potential of stability in cells and body fluid. (17). These two properties suggest us that circRNAs can serve as ideal biomarkers for the diagnosis and prognosis of cancers (18,19). To date, only a few circRNAs have been explored. In this study, we identified a novel circRNA termed circRNA-FOXO3 that was significantly downregulated in NSCLC cells and correlated with clinical diagnosis. As circRNAs are a class of endogenous RNAs featuring stable structure making them avoid exonucleolytic degradation by RNase R, circRNA-FOXO3 may serve a novel biomarker used for early diagnosis, treatment monitoring and prognosis for NSCLC patients.

The interaction was further confirmed by an approach of molecular experiments to explicate the biological functions of circRNA-FOXO3. We firstly determined the functional role of circRNA-FOXO3 in NSCLC progression, and found that expression of circRNA-FOXO3 suppressed cell proliferation, migration and invasion, and promoted apoptosis. Currently, the biological role of FOXO3 was largely unknown. Du et al demonstrated that circ-FOXO3 was highly expressed in noncancer cells and was associated with cell cycle progression. Ectopic expression of circFoxo3 repressed cell cycle progression by binding to the cell cycle proteins CDK2 and p21, resulting in the formation of a ternary complex (12). They further revealed that circRNA-FOXO3 increased FOXO3 protein levels, promoted MDM2-induced p53 ubiquitination and subsequent degradation, resulting in an overall decrease of p53 (20). Consistent with this conclusion, we reported that circRNA-FOXO3 positively regulated the expression of linear FOXO3 gene. Interestingly, we revealed that the linear isomer of FOXO3 was regulated by circRNA-FOXO3 in a non-reciprocal way. For this point, we hypothesize that circRNA-FOXO3 may be one of the upstream regulator of FOXO3 gene, and circRNA-FOXO3 can bind to miRNAs that targeting FOXO3 but not the other way round. However, the underlying mechanism of this regulation way should be comprehensively investigated in future studies.

Take a step further, we then sought to determine how circRNA-FOXO3 regulates the expression of linear FOXO3 gene. It is known that circRNAs are novel RNA molecules with different biological functions and pathological implications. In the nucleus, circRNAs can act as scaffolds to bind to specific proteins; in the cytoplasm, lncRNAs may function as competing endogenous RNAs (ceRNAs). Among these multiple functions, ‘miRNA sponge’ represents the most conspicuous function. miRNAs, an abundant class of small noncoding RNAs (~22 nt), posttranscriptionally modulate the translation of target mRNAs via corresponding miRNA response elements (MRE) (21). Computational searches for miRNA target sites in circRNAs identified a portion of circRNA molecules that contain MREs, which might act as miRNA sponge, reducing miRNA binding to its target genes, thereby releasing the expression of the miRNA targets indirectly (22). Since the first report of circRNA functioning as a miRNA sponge, the potential of circRNAs in regulating cancer-related genes through fine-tuning miRNAs has recently been recognized (23).

To validated the functional interaction between circRNA-FOXO3 and potential miRNAs, we firstly detected the sublocation of circRNA-FOXO3 in NSCLC cells and found circRNA-FOXO3 was located at cytoplasm. Furthermore, we identified miR-155 as a co-target of both circRNA-FOXO3 and linear FOXO3 gene by performing bioinformatic analysis and a serious of experimental validation. Previous studies have developed a consensus that miR-155 plays important functions during cancer initiation, progression and chemoresistance (24,25). miR-155, as a microRNA, can silence the downstream target genes, leading to the biological disruptions (26,27). It is reported that miR-155 is the most amplified miRNAs in NSCLC, and is critical promoter of NSCLC progression. In addition, miR-21 and miR-155 share nearly 30% of their predicted target genes, including SOCS1, SOCS6, and PTEN, three tumor suppressor genes often silenced in NSCLC. Therefore, miR-155 is frequently reported as a oncogene in NSCLC. We revealed that restoration of miR-155 potently reversed the cancer-suppressive effect induced by circRNA-FOXO3, which are consistent with previous date. We must admit that there are two limitations in this study: i) The applied colorectal cancer A549 and SPC-A1 cell lines were inconsistently used in the experiments; and ii) no in-vivo-experiments were performed to support our interesting in-vitro-findings. In the future, we will continue our research and comprehensively validate the observations at both in-vitro and in-vivo levels.

We finally developed the conclusion that circRNA-FOXO3 expression was decreased in NSCLC cells and tissue samples. It can inhibit the development of NSCLC cells as a ceRNA through sponging miR-155 and releasing FOXO3 level. Therefore, it can serve as a promising therapeutic target for patients with NSCLC.

Acknowledgements

Not applicable.

Funding

This study was supported by The National High Technology Research and Development Program (‘863’ Program) of China (2015AA020409) and the Project of Liaoning Province Education Department (L2014358).

Availability of data and materials

The datasets used and/or analyzed during the present study are available from the corresponding author on reasonable request.

Authors' contributions

YZ designed and performed the study. HZ and LZ assisted YZ in the analysis and interpretation of the patient data.

Ethics approval and consent to participate

Written informed consents obtained from all patients were approved according to the guidelines revised by the Ethics Committee of the Affiliated Zhongshan Hospital of Dalian University.

Consent for publication

Not applicable.

Competing interests

The authors declare that they have no competing interests.

References

1 

Siegel R, Naishadham D and Jemal A: Cancer statistics, 2012. CA Cancer J Clin. 62:10–29. 2012. View Article : Google Scholar : PubMed/NCBI

2 

Pastorino U: Lung cancer screening. Br J Cancer. 102:1681–1686. 2010. View Article : Google Scholar : PubMed/NCBI

3 

Liang D and Wilusz JE: Short intronic repeat sequences facilitate circular RNA production. Genes Dev. 28:2233–2247. 2014. View Article : Google Scholar : PubMed/NCBI

4 

Chen LL and Yang L: Regulation of circRNA biogenesis. RNA Biol. 12:381–388. 2015. View Article : Google Scholar : PubMed/NCBI

5 

Lasda E and Parker R: Circular RNAs: Diversity of form and function. RNA. 20:1829–1842. 2014. View Article : Google Scholar : PubMed/NCBI

6 

Ivanov A, Memczak S, Wyler E, Torti F, Porath HT, Orejuela MR, Piechotta M, Levanon EY, Landthaler M, Dieterich C and Rajewsky N: Analysis of intron sequences reveals hallmarks of circular RNA biogenesis in animals. Cell Rep. 10:170–177. 2015. View Article : Google Scholar : PubMed/NCBI

7 

Xia W, Qiu M, Chen R, Wang S, Leng X, Wang J, Xu Y, Hu J, Dong G, Xu PL and Yin R: Circular RNA has_circ_0067934 is upregulated in esophageal squamous cell carcinoma and promoted proliferation. Sci Rep. 6:355762016. View Article : Google Scholar : PubMed/NCBI

8 

Zhou B and Yu JW: A novel identified circular RNA, circRNA_010567, promotes myocardial fibrosis via suppressing miR-141 by targeting TGF-β1. Biochem Biophys Res Commun. 487:769–775. 2017. View Article : Google Scholar : PubMed/NCBI

9 

Zhang XO, Wang HB, Zhang Y, Lu X, Chen LL and Yang L: Complementary sequence-mediated exon circularization. Cell. 159:134–147. 2014. View Article : Google Scholar : PubMed/NCBI

10 

Myatt SS and Lam EW: The emerging roles of forkhead box (Fox) proteins in cancer. Nat Rev Cancer. 7:847–859. 2007. View Article : Google Scholar : PubMed/NCBI

11 

Cho EC, Kuo ML, Liu X, Yang L, Hsieh YC, Wang J, Cheng Y and Yen Y: Tumor suppressor FOXO3 regulates ribonucleotide reductase subunit RRM2B and impacts on survival of cancer patients. Oncotarget. 5:4834–4844. 2014. View Article : Google Scholar : PubMed/NCBI

12 

Du WW, Yang W, Liu E, Yang Z, Dhaliwal P and Yang BB: Foxo3 circular RNA retards cell cycle progression via forming ternary complexes with p21 and CDK2. Nucleic Acids Res. 44:2846–2858. 2016. View Article : Google Scholar : PubMed/NCBI

13 

Afonso-Grunz F and Müller S: Principles of miRNA-mRNA interactions: Beyond sequence complementarity. Cell Mol Life Sci. 72:3127–3141. 2015. View Article : Google Scholar : PubMed/NCBI

14 

Katoh M and Katoh M: Human FOX gene family (Review). Int J Oncol. 25:1495–1500. 2004.PubMed/NCBI

15 

Nanavaty P, Alvarez MS and Alberts WM: Lung cancer screening: Advantages, controversies, and applications. Cancer Control. 21:9–14. 2014. View Article : Google Scholar : PubMed/NCBI

16 

Sanger HL, Klotz G, Riesner D, Gross HJ and Kleinschmidt AK: Viroids are single-stranded covalently closed circular RNA molecules existing as highly base-paired rod-like structures. Proc Natl Acad Sci USA. 73:3852–3856. 1976. View Article : Google Scholar : PubMed/NCBI

17 

Guo JU, Agarwal V, Guo H and Bartel DP: Expanded identification and characterization of mammalian circular RNAs. Genome Biol. 15:4092014. View Article : Google Scholar : PubMed/NCBI

18 

Osaki M, Okada F and Ochiya T: miRNA therapy targeting cancer stem cells: A new paradigm for cancer treatment and prevention of tumor recurrence. Ther Deliv. 6:323–337. 2015. View Article : Google Scholar : PubMed/NCBI

19 

Huang YS, Jie N, Zou KJ and Weng Y: Expression profile of circular RNAs in human gastric cancer tissues. Mol Med Rep. 16:2469–2476. 2017. View Article : Google Scholar : PubMed/NCBI

20 

Du WW, Fang L, Yang W, Wu N, Awan FM, Yang Z and Yang BB: Induction of tumor apoptosis through a circular RNA enhancing Foxo3 activity. Cell Death Differ. 24:357–370. 2017. View Article : Google Scholar : PubMed/NCBI

21 

Bartel DP: MicroRNAs: Target recognition and regulatory functions. Cell. 136:215–233. 2009. View Article : Google Scholar : PubMed/NCBI

22 

Melo SA, Sugimoto H, O'Connell JT, Kato N, Villanueva A, Vidal A, Qiu L, Vitkin E, Perelman LT, Melo CA, et al: Cancer exosomes perform cell-independent microRNA biogenesis and promote tumorigenesis. Cancer Cell. 26:707–721. 2014. View Article : Google Scholar : PubMed/NCBI

23 

Xu H, Guo S, Li W and Yu P: The circular RNA Cdr1as, via miR-7 and its targets, regulates insulin transcription and secretion in islet cells. Sci Rep. 5:124532015. View Article : Google Scholar : PubMed/NCBI

24 

Sun S, Sun P, Wang C and Sun T: Downregulation of microRNA-155 accelerates cell growth and invasion by targeting c-myc in human gastric carcinoma cells. Oncol Rep. 32:951–956. 2014. View Article : Google Scholar : PubMed/NCBI

25 

Yu F, Jia X, Du F, Wang J, Wang Y, Ai W and Fan D: miR-155-deficient bone marrow promotes tumor metastasis. Mol Cancer Res. 11:923–936. 2013. View Article : Google Scholar : PubMed/NCBI

26 

Wang Y, Li J, Tong L, Zhang J, Zhai A, Xu K, Wei L and Chu M: The prognostic value of miR-21 and miR-155 in non-small-cell lung cancer: A meta-analysis. Jpn J Clin Oncol. 43:813–820. 2013. View Article : Google Scholar : PubMed/NCBI

27 

Yang M, Shen H, Qiu C, Ni Y, Wang L, Dong W, Liao Y and Du J: High expression of miR-21 and miR-155 predicts recurrence and unfavourable survival in non-small cell lung cancer. Eur J Cancer. 49:604–615. 2013. View Article : Google Scholar : PubMed/NCBI

Related Articles

  • Abstract
  • View
  • Download
  • Twitter
Copy and paste a formatted citation
Spandidos Publications style
Zhang Y, Zhao H and Zhang L: Identification of the tumor‑suppressive function of circular RNA FOXO3 in non‑small cell lung cancer through sponging miR‑155. Mol Med Rep 17: 7692-7700, 2018.
APA
Zhang, Y., Zhao, H., & Zhang, L. (2018). Identification of the tumor‑suppressive function of circular RNA FOXO3 in non‑small cell lung cancer through sponging miR‑155. Molecular Medicine Reports, 17, 7692-7700. https://doi.org/10.3892/mmr.2018.8830
MLA
Zhang, Y., Zhao, H., Zhang, L."Identification of the tumor‑suppressive function of circular RNA FOXO3 in non‑small cell lung cancer through sponging miR‑155". Molecular Medicine Reports 17.6 (2018): 7692-7700.
Chicago
Zhang, Y., Zhao, H., Zhang, L."Identification of the tumor‑suppressive function of circular RNA FOXO3 in non‑small cell lung cancer through sponging miR‑155". Molecular Medicine Reports 17, no. 6 (2018): 7692-7700. https://doi.org/10.3892/mmr.2018.8830
Copy and paste a formatted citation
x
Spandidos Publications style
Zhang Y, Zhao H and Zhang L: Identification of the tumor‑suppressive function of circular RNA FOXO3 in non‑small cell lung cancer through sponging miR‑155. Mol Med Rep 17: 7692-7700, 2018.
APA
Zhang, Y., Zhao, H., & Zhang, L. (2018). Identification of the tumor‑suppressive function of circular RNA FOXO3 in non‑small cell lung cancer through sponging miR‑155. Molecular Medicine Reports, 17, 7692-7700. https://doi.org/10.3892/mmr.2018.8830
MLA
Zhang, Y., Zhao, H., Zhang, L."Identification of the tumor‑suppressive function of circular RNA FOXO3 in non‑small cell lung cancer through sponging miR‑155". Molecular Medicine Reports 17.6 (2018): 7692-7700.
Chicago
Zhang, Y., Zhao, H., Zhang, L."Identification of the tumor‑suppressive function of circular RNA FOXO3 in non‑small cell lung cancer through sponging miR‑155". Molecular Medicine Reports 17, no. 6 (2018): 7692-7700. https://doi.org/10.3892/mmr.2018.8830
Follow us
  • Twitter
  • LinkedIn
  • Facebook
About
  • Spandidos Publications
  • Careers
  • Cookie Policy
  • Privacy Policy
How can we help?
  • Help
  • Live Chat
  • Contact
  • Email to our Support Team