Spandidos Publications Logo
  • About
    • About Spandidos
    • Aims and Scopes
    • Abstracting and Indexing
    • Editorial Policies
    • Reprints and Permissions
    • Job Opportunities
    • Terms and Conditions
    • Contact
  • Journals
    • All Journals
    • Oncology Letters
      • Oncology Letters
      • Information for Authors
      • Editorial Policies
      • Editorial Board
      • Aims and Scope
      • Abstracting and Indexing
      • Bibliographic Information
      • Archive
    • International Journal of Oncology
      • International Journal of Oncology
      • Information for Authors
      • Editorial Policies
      • Editorial Board
      • Aims and Scope
      • Abstracting and Indexing
      • Bibliographic Information
      • Archive
    • Molecular and Clinical Oncology
      • Molecular and Clinical Oncology
      • Information for Authors
      • Editorial Policies
      • Editorial Board
      • Aims and Scope
      • Abstracting and Indexing
      • Bibliographic Information
      • Archive
    • Experimental and Therapeutic Medicine
      • Experimental and Therapeutic Medicine
      • Information for Authors
      • Editorial Policies
      • Editorial Board
      • Aims and Scope
      • Abstracting and Indexing
      • Bibliographic Information
      • Archive
    • International Journal of Molecular Medicine
      • International Journal of Molecular Medicine
      • Information for Authors
      • Editorial Policies
      • Editorial Board
      • Aims and Scope
      • Abstracting and Indexing
      • Bibliographic Information
      • Archive
    • Biomedical Reports
      • Biomedical Reports
      • Information for Authors
      • Editorial Policies
      • Editorial Board
      • Aims and Scope
      • Abstracting and Indexing
      • Bibliographic Information
      • Archive
    • Oncology Reports
      • Oncology Reports
      • Information for Authors
      • Editorial Policies
      • Editorial Board
      • Aims and Scope
      • Abstracting and Indexing
      • Bibliographic Information
      • Archive
    • Molecular Medicine Reports
      • Molecular Medicine Reports
      • Information for Authors
      • Editorial Policies
      • Editorial Board
      • Aims and Scope
      • Abstracting and Indexing
      • Bibliographic Information
      • Archive
    • World Academy of Sciences Journal
      • World Academy of Sciences Journal
      • Information for Authors
      • Editorial Policies
      • Editorial Board
      • Aims and Scope
      • Abstracting and Indexing
      • Bibliographic Information
      • Archive
    • International Journal of Functional Nutrition
      • International Journal of Functional Nutrition
      • Information for Authors
      • Editorial Policies
      • Editorial Board
      • Aims and Scope
      • Abstracting and Indexing
      • Bibliographic Information
      • Archive
    • International Journal of Epigenetics
      • International Journal of Epigenetics
      • Information for Authors
      • Editorial Policies
      • Editorial Board
      • Aims and Scope
      • Abstracting and Indexing
      • Bibliographic Information
      • Archive
    • Medicine International
      • Medicine International
      • Information for Authors
      • Editorial Policies
      • Editorial Board
      • Aims and Scope
      • Abstracting and Indexing
      • Bibliographic Information
      • Archive
  • Articles
  • Information
    • Information for Authors
    • Information for Reviewers
    • Information for Librarians
    • Information for Advertisers
    • Conferences
  • Language Editing
Spandidos Publications Logo
  • About
    • About Spandidos
    • Aims and Scopes
    • Abstracting and Indexing
    • Editorial Policies
    • Reprints and Permissions
    • Job Opportunities
    • Terms and Conditions
    • Contact
  • Journals
    • All Journals
    • Biomedical Reports
      • Information for Authors
      • Editorial Policies
      • Editorial Board
      • Aims and Scope
      • Abstracting and Indexing
      • Bibliographic Information
      • Archive
    • Experimental and Therapeutic Medicine
      • Information for Authors
      • Editorial Policies
      • Editorial Board
      • Aims and Scope
      • Abstracting and Indexing
      • Bibliographic Information
      • Archive
    • International Journal of Epigenetics
      • Information for Authors
      • Editorial Policies
      • Editorial Board
      • Aims and Scope
      • Abstracting and Indexing
      • Bibliographic Information
      • Archive
    • International Journal of Functional Nutrition
      • Information for Authors
      • Editorial Policies
      • Editorial Board
      • Aims and Scope
      • Abstracting and Indexing
      • Bibliographic Information
      • Archive
    • International Journal of Molecular Medicine
      • Information for Authors
      • Editorial Policies
      • Editorial Board
      • Aims and Scope
      • Abstracting and Indexing
      • Bibliographic Information
      • Archive
    • International Journal of Oncology
      • Information for Authors
      • Editorial Policies
      • Editorial Board
      • Aims and Scope
      • Abstracting and Indexing
      • Bibliographic Information
      • Archive
    • Medicine International
      • Information for Authors
      • Editorial Policies
      • Editorial Board
      • Aims and Scope
      • Abstracting and Indexing
      • Bibliographic Information
      • Archive
    • Molecular and Clinical Oncology
      • Information for Authors
      • Editorial Policies
      • Editorial Board
      • Aims and Scope
      • Abstracting and Indexing
      • Bibliographic Information
      • Archive
    • Molecular Medicine Reports
      • Information for Authors
      • Editorial Policies
      • Editorial Board
      • Aims and Scope
      • Abstracting and Indexing
      • Bibliographic Information
      • Archive
    • Oncology Letters
      • Information for Authors
      • Editorial Policies
      • Editorial Board
      • Aims and Scope
      • Abstracting and Indexing
      • Bibliographic Information
      • Archive
    • Oncology Reports
      • Information for Authors
      • Editorial Policies
      • Editorial Board
      • Aims and Scope
      • Abstracting and Indexing
      • Bibliographic Information
      • Archive
    • World Academy of Sciences Journal
      • Information for Authors
      • Editorial Policies
      • Editorial Board
      • Aims and Scope
      • Abstracting and Indexing
      • Bibliographic Information
      • Archive
  • Articles
  • Information
    • For Authors
    • For Reviewers
    • For Librarians
    • For Advertisers
    • Conferences
  • Language Editing
Login Register Submit
  • This site uses cookies
  • You can change your cookie settings at any time by following the instructions in our Cookie Policy. To find out more, you may read our Privacy Policy.

    I agree
Search articles by DOI, keyword, author or affiliation
Search
Advanced Search
presentation
Oncology Reports
Join Editorial Board Propose a Special Issue
Print ISSN: 1021-335X Online ISSN: 1791-2431
Journal Cover
October 2014 Volume 32 Issue 4

Full Size Image

Sign up for eToc alerts
Recommend to Library

Journals

International Journal of Molecular Medicine

International Journal of Molecular Medicine

International Journal of Molecular Medicine is an international journal devoted to molecular mechanisms of human disease.

International Journal of Oncology

International Journal of Oncology

International Journal of Oncology is an international journal devoted to oncology research and cancer treatment.

Molecular Medicine Reports

Molecular Medicine Reports

Covers molecular medicine topics such as pharmacology, pathology, genetics, neuroscience, infectious diseases, molecular cardiology, and molecular surgery.

Oncology Reports

Oncology Reports

Oncology Reports is an international journal devoted to fundamental and applied research in Oncology.

Experimental and Therapeutic Medicine

Experimental and Therapeutic Medicine

Experimental and Therapeutic Medicine is an international journal devoted to laboratory and clinical medicine.

Oncology Letters

Oncology Letters

Oncology Letters is an international journal devoted to Experimental and Clinical Oncology.

Biomedical Reports

Biomedical Reports

Explores a wide range of biological and medical fields, including pharmacology, genetics, microbiology, neuroscience, and molecular cardiology.

Molecular and Clinical Oncology

Molecular and Clinical Oncology

International journal addressing all aspects of oncology research, from tumorigenesis and oncogenes to chemotherapy and metastasis.

World Academy of Sciences Journal

World Academy of Sciences Journal

Multidisciplinary open-access journal spanning biochemistry, genetics, neuroscience, environmental health, and synthetic biology.

International Journal of Functional Nutrition

International Journal of Functional Nutrition

Open-access journal combining biochemistry, pharmacology, immunology, and genetics to advance health through functional nutrition.

International Journal of Epigenetics

International Journal of Epigenetics

Publishes open-access research on using epigenetics to advance understanding and treatment of human disease.

Medicine International

Medicine International

An International Open Access Journal Devoted to General Medicine.

Journal Cover
October 2014 Volume 32 Issue 4

Full Size Image

Sign up for eToc alerts
Recommend to Library

  • Article
  • Citations
    • Cite This Article
    • Download Citation
    • Create Citation Alert
    • Remove Citation Alert
    • Cited By
  • Similar Articles
    • Related Articles (in Spandidos Publications)
    • Similar Articles (Google Scholar)
    • Similar Articles (PubMed)
  • Download PDF
  • Download XML
  • View XML
Article

Curcumin sensitizes glioblastoma to temozolomide by simultaneously generating ROS and disrupting AKT/mTOR signaling

  • Authors:
    • Haitao Yin
    • Yun Zhou
    • Cuixia Wen
    • Chong Zhou
    • Wei Zhang
    • Xiang Hu
    • Lifeng Wang
    • Chuanwen You
    • Junfei Shao
  • View Affiliations / Copyright

    Affiliations: Department of Radiotherapy, The Central Hospital of Xuzhou, Affiliated Hospital of Southeast University, Xuzhou, Jiangsu, P.R. China, Department of Oncology, Drum Tower Hospital Affiliated to Medical School of Nanjing University and Clinical Cancer Institute of Nanjing University, Nanjing, Jiangsu, P.R. China, Department of Oncology, Suqian People's Hospital, Suqian, Jiangsu, P.R. China, Department of Neurosurgery, Wuxi People's Hospital of Nanjing Medical University, Wuxi, Jiangsu, P.R. China
  • Pages: 1610-1616
    |
    Published online on: July 18, 2014
       https://doi.org/10.3892/or.2014.3342
  • Expand metrics +
Metrics: Total Views: 0 (Spandidos Publications: | PMC Statistics: )
Metrics: Total PDF Downloads: 0 (Spandidos Publications: | PMC Statistics: )
Cited By (CrossRef): 0 citations Loading Articles...

This article is mentioned in:



Abstract

Temozolomide (TMZ), a DNA alkylating agent, represents the most important chemotherapeutic option for the treatment of glioblastoma in the clinic. Despite its frequent use, the therapeutic efficacy of TMZ remains very limited due to its frequent resistance in glioblastoma. Previous evidence suggested that curcumin (CUM), an ingredient of the Indian spice turmeric, is able to sensitize glioblastoma to TMZ treatment. However, the underlying molecular mechanism remains elusive. In the present study, we performed in vitro and in vivo experiments to evaluate the interaction of CUM and TMZ on the inhibition of glioblastoma and to investigate its potential mechanisms of action using U87MG cell lines and xenograft mouse models. We demonstrated that CUM enhanced the therapeutic response to TMZ in U87MG glioblastoma by enhancing apoptosis. We then proceeded to investigate the potential apoptotic signaling pathways that are involved. We observed a synergistic effect of the combination of CUM and TMZ in generating reactive oxygen species (ROS) production, suggesting that ROS may contribute to the impact of CUM on sensitizing TMZ treatment. We also showed that CUM and TMZ treatment alone significantly suppressed phosphorylated AKT and mTOR, whereas their combination achieved a more pronounced inhibitory effect. These data indicated that blockage of AKT/mTOR signaling appeared to contribute to the elevated apoptosis caused by the combination treatment with CUM and TMZ. In conclusion, this study provided molecular insights into the effects of CUM on the therapeutic response of glioblastoma to TMZ and opened new avenues for optimizing the therapeutic effects of TMZ-based therapies.

Introduction

Glioblastoma is one of the most aggressive human tumors with a median survival time of 15 months. Despite considerable advances in cancer treatment in the past decades, glioblastoma remains a highly aggressive disease. Current standard treatment includes a tripartite therapy of surgical resection followed by radiation therapy combined with concurrent administration of the adjuvant DNA alkylating agent temozolomide (TMZ), which represents the most important chemotherapeutic option for glioblastoma treatment (1–3). Novel chemotherapeutic approaches utilizing loco-regional delivery or concurrent chemoradiotherapy have been shown to improve the survival of glioma patients. For instance, the combination of TMZ and radiotherapy has conferred a significant survival advantage compared with radiotherapy alone. In particular, survival benefits of TMZ have been observed in treatments for high-grade gliomas (4,5). Nevertheless, these treatment modalities provide only limited survival benefits, largely due to the frequent development of therapeutic resistance (6,7).

Increasing efforts have been made to understand the molecular basis underlying the occurrence of TMZ-resistance in glioblastoma and to identify combinatorial options to improve the therapeutic efficacy of TMZ. Although the mechanism for resistance development remains unclear, multiple combined modality treatments have been suggested to sensitize TMZ. For example, glioblastoma harboring epidermal growth factor receptor (EGFR) amplification or mutation, EGFR vIII in particular, has been found to be more sensitive to TMZ in combination with cetuximab. In addition, a signal transducer and activator of transcription 3 (STAT3) inhibitor can overcome TMZ resistance in glioblastoma by downregulating methylguanine methyltransferase (MGMT) expression (8). It has also been found that a glutathione synthesis inhibitor potentiates the impact of TMZ in glioblastoma (9). Regardless of these advances, an adjuvant therapy for TMZ treatment that benefits a broad range of glioblastoma patients is still needed.

Curcumin (CUM) is a bioactive food component that exhibits a broad spectrum of pharmacological activities including anti-inflammatory, antioxidative and anticancer properties (10,11). While the antioxidative effect of CUM has been well-documented, its anticancer activity has been increasingly studied. CUM is believed to exert anticancer activity in various cancer types by affecting cell proliferation, angiogenesis, invasion, and metastasis via intervention of multiple signaling molecules such as NF-κB, PPARγ, AMPK and AKT (12–16). Additionally, CUM has also been reported to overcome anti-multidrug-resistance activity (17). Despite its various activities, the molecular basis behind the pharmacological activities of CUM remains largely unknown.

Two previous studies reported that CUM is able to sensitize TMZ in glioblastoma (18,19), suggesting that CUM exhibits the potential to overcome resistance in glioblastoma. In the present study, we validated this finding both in vitro and in vivo and we also investigated the underlying molecular mechanisms of the sensitization of TMZ treatment by CUM. We showed that reactive oxygen species (ROS) generation and AKT-mTOR signaling may be involved in the sensitization of TMZ by CUM in glioblastoma.

Materials and methods

Cell culture and reagents

Human glioblastoma U87MG cells were obtained from KeyGen Biotech (Nanjing, China). Cells were grown in RPMI-1640 medium supplemented with 10% fetal bovine serum (both from Gibco, Grand Island, NY, USA) and 1% penicillin/streptomycin at 37°C in a humidified atmosphere with 5% CO2. TMZ was provided by Schering-Plough (Madison, NJ, USA). PI3K inhibitor LY294002 (purity, 99%) was obtained from Gibco. Antibodies to mouse PI3K, AKT, phospho-AKT (Thr308), phospho-mTOR (Ser2448), Bad, phospho-Bad (Ser112) and β-actin were purchased from Cell Signaling (Danvers, MA, USA).

Cell viability assay

Cell viability was measured by a 3-(4,5-dimethylthiazol-2-yl)-2,5-diphenyltetrazolium bromide (MTT) colorimetric assay (Millipore, Billerica, MA, USA) according to the manufacturer’s instructions. In brief, 5×103 cells/well were plated in 96-well tissue culture plates and grown for 24 h. Cells were then treated with TMZ, CUM alone or their combination at various concentrations. After incubation at 37°C for 72 h, 10 μl of MTT [5 mg/ml dissolved in phosphate-buffered saline (PBS)] was added to each well, and the plates were incubated at 37°C for another 4 h. Then, 100 μl of isopropanol, 0.1 ml of 0.4 N HCl, and 50 μl of dimethyl sulfoxide were added to solubilize the formazan crystals at room temperature. Within 1 h, the absorbance was measured on a plate reader at a test wavelength of 490 nm. The growth inhibitory rate was determined using the following formula: (Inhibition rate, %) = (1 − Atreated/Acontrol) × 100%. The inhibition rate was plotted and the concentration that caused 50% inhibition (IC50) was determined.

ROS detection

Accumulation of intracellular ROS was detected with 2′-7′-dichlorodihydrofluorescein diacetate (DCFH-DA), which crosses cell membranes and is hydrolyzed by intracellular non-specific esterases to non-fluorescent DCFH. In the presence of ROS, DCFH is oxidized to highly fluorescent DCF, which is readily detected by flow cytometry. Cells were seeded into 6-well plates at a density of 5×105 cells/well, cultured overnight, and then incubated with different concentrations of CUM and/or TMZ at 37°C for the indicated times. Before harvesting, the cells were incubated with DCFH-DA at a final concentration of 10 μM for 20 min. Cells were washed with ice-cold PBS and collected for immediate detection using flow cytometry with excitation at 188 nm and emission at 525 nm.

Animal studies

Three- to five-week old nu/nu athymic BALB/c mice were purchased from the Shanghai SLAC Laboratory Animal Facility (Shanghai, China). All studies were carried out in compliance with the Institutional Animal Care and Use Committee Guidelines of Nanjing Medical University. Tumors were generated by transplanting 1×106 U87MG cells resuspended in PBS (100 μl/mouse) into the right flank. When the tumor volume reached 50–75 mm3, the mice were randomized into 4 groups (6 mice/group): control, CUM-treated group (CUM), TMZ-treated group (TMZ) and CUM plus TMZ-treated group (CUM+TMZ). Mice in the control group were administered vehicle alone, and mice in the treatment groups were administered CUM and/or TMZ at the indicated concentration once daily intraperitoneally (i.p.) for 14 days. Tumor volumes and body weights of the mice were monitored every other day. The sizes of the tumors were measured using microcalipers. The tumor volume (V) was calculated as follows: V = (length × width2)/2. The individual relative tumor volume (RTV) was calculated as follows: RTV = Vt/V0, where Vt is the volume on each day and V0 is the volume at the beginning of the treatment. The therapeutic effect of the compounds was expressed as the volume ratio of treatment to control (T/C; ref. 31): T/C (%) = (mean RTV of the treated group/mean RTV of the control group) × 100%. On the last day of the experiment, mice were sacrificed and tumor tissues were resected and homogenized in cold RIPA lysis buffer supplemented with protease and phosphatase inhibitors and then processed for immunoblotting.

Apoptosis assay

Cells were treated with TMZ, CUM alone or their combination at various concentrations. After treatment, apoptotic cells were detected by co-staining with Annexin V and propidium iodide (PI), followed by flow cytometry analysis. Cells positive for Annexin V staining are considered to undergo apoptosis. Intratumoral apoptosis was examined by a dUTP nick-end labeling (TUNEL) assay with in situ fluorescein in the sections derived from xenograft tumor tissues using the commercially available fluorescence and colorimetric TUNEL apoptosis assay kit (KeyGen Biotech) following the manufacturer’s instructions.

Western blot analysis

Cells or tumor tissues after the indicated treatment were collected and lysed. The supernatant was collected after centrifugation and cell lysates were matched for protein concentration using the Bradford assay. Samples were loaded on SDS-PAGE, transferred to nitrocellulose membranes, and blocked in 5% non-fat milk overnight, followed by an overnight incubation at 4°C with primary polyclonal antibodies to mouse PI3K, AKT, phospho-AKT (Thr308), phospho-mTOR (Ser2448), Bad, phospho-Bad (Ser112) and β-actin. All antibodies were used at a dilution of 1:1,000. Blots were subsequently washed three times with Tris-buffered saline Tween-20 (TBST) and then incubated with the appropriate horseradish peroxidase-conjugated secondary antibodies for 1 h at room temperature. After three additional TBST washes, the immunoreactive bands were visualized by enhanced chemiluminescence (Amersham Biosciences, Buckinghamshire, UK) according to the manufacturer’s instructions. The levels of β-actin were estimated to check for equal sample loading. Films were scanned and band densities were quantified with densitometric analysis using Scion Image (Epson GT-X700, Tokyo, Japan).

Statistical analysis

All statistical analyses were performed using the Statistical Product and Service Solutions software, version 17.0 (SPSS, Chicago, IL, USA). Data are expressed as means ± standard deviation (SD). The independent samples were compared using the Student’s t-test. A two-sided P-value of <0.05 was considered to indicate a statistically significant difference.

Results

CUM sensitizes glioblastoma to TMZ treatment

Consistent with previous studies, U87MG cells barely responded to TMZ treatment with an IC50 value of ~390 μg/ml (Fig. 1A). A concentration of 15.63 μg/ml, which caused 25.11% inhibition, was used in the following studies to test the synergistic effect of TMZ in combination with CUM. Similarly, a subtoxic dose (1.25 μg/ml) of CUM was used, which showed an inhibition rate against cell growth of 19.75% (Fig. 1B). Combination therapy with CUM and TMZ significantly enhanced the effect of TMZ in U87MG cells. A synergistic antitumor effect was clearly observed between CUM and TMZ through the analysis of their IC50 values (Fig. 1C).

Figure 1

U87MG cells treated with curcumin (CUM) and/or temozolomide (TMZ) at the indicated concentrations for 72 h. Cell viability was measured using an MTT assay. (A) Growth inhibition curve of TMZ; (B) growth inhibition curve of CUM; (C) synergistic analysis of CUM and TMZ by IC50 values. CUM, 1.25 μg/ml; TMZ, 15.625 μg/ml.

In the U87MG xenograft mouse model, CUM and TMZ alone significantly decreased the tumor volume, as well as tumor weight, compared to that in the untreated control group (P<0.05). The combination treatment with CUM and TMZ showed a significantly enhanced effect at inhibiting tumor growth compared with the single treatment (Fig. 2A). A similar trend was observed in the measurement of tumor weight at the end of the experiment (Fig. 2B). However, the mouse body weights remained constant and very similar among the three groups (Fig. 2C).

Figure 2

U87MG xenograft mice treated with curcumin (CUM) and/or temozolomide (TMZ) for 14 consecutive days. Body weights and tumor volumes of mice were measured at the indicated time points. (A) Relative tumor volume after the last dose. Data are presented as means ± SD. **P<0.05 vs. the control group; #P<0.05 vs. the group treated with CUM or TMZ alone; (B) mean tumor weight of each group at the end of the experiment; (C) plot of body weight.

CUM enhances TMZ-induced apoptosis in glioblastoma

TMZ, as a DNA alkylating agent, has been shown to cause cell growth inhibition primarily via inducing apoptosis in tumor cells (20). We tested whether the increased apoptosis induction mainly accounted for the CUM-enhanced therapeutic efficacy of TMZ. As shown in the upper (early apoptosis) and lower (late apoptosis) right quadrants of Fig. 3, the combination treatment with CUM and TMZ significantly increased the ratio of apoptotic cells compared with either CUM or TMZ treatment alone, suggesting that CUM potentiated the effects of TMZ by sensitizing cells to apoptosis induction. In vivo, intratumoral apoptosis was assessed using a TUNEL assay on the sections derived from xenograft tumor tissues. Apoptotic cells showed brown staining (Fig. 4). Consistent with the results from the in vitro experiment using U87MG cells, intratumoral apoptotic cells were significantly increased in tumor issues from mice treated with the combination of CUM and TMZ compared to TMZ or CUM alone.

Figure 3

Curcumin (CUM) enhances temozolomide (TMZ)-induced apoptosis in glioblastoma. U87MG cells were treated with CUM (1.25 μg/ml) and/or TMZ (15.625 μg/ml) for 72 h. Upper panel, representative images of flow cytometric analysis of Annexin V/PI dual staining; lower panel, quantification of apoptosis in cells treated with curcumin and/or TMZ. *P<0.05 vs. the control group; **P<0.01 vs. the control group; #P<0.05 vs. the group treated with CUM or TMZ alone.

Figure 4

Curcumin enhances TMZ-induced apoptosis in U87MG xenograft mice. Mice were treated with curcumin (CUM) and/or temozolomide (TMZ) for 14 consecutive days. In situ staining in the TUNEL assay was performed in mouse tumor sections.

CUM and TMZ cause a synergistic effect on ROS generation

Previous studies suggested that TMZ induces apoptosis through a ROS burst (21). Moreover, CUM has been reported to stimulate ROS production during apoptosis, which is induced by anticancer drugs (22). To test whether there is a synergistic effect of CUM and TMZ on ROS production, we measured the ROS amount in U87MG cells after exposure to CUM, TMZ alone or their combination. The single treatment with TMZ significantly generated ROS in U87MG cells, whereas CUM alone only had a non-significant effect. However, ROS production in U87MG cells was markedly increased after the combination treatment with CUM and TMZ (Fig. 5), suggesting a synergistic effect of the combination of CUM and TMZ to generate ROS in U87MG cells.

Figure 5

Curcumin (CUM) and temozolomide (TMZ) cause a synergistic effect on ROS generation. Upper panel, representative images of flow cytometric analysis of ROS detection in U87MG cells. Cells were treated with CUM (1.25 μg/ml) and/or TMZ (15.625 μg/ml) for 72 h. Intracellular ROS was detected with DCFH-DA. Lower panel, quantification of ROS production in U87MG cells treated with CUM and/or TMZ. *P<0.05 vs. the control group; **P<0.01 vs. the control group; #P<0.05 vs. the group treated with CUM or TMZ alone.

CUM enhances TMZ-disrupted AKT/mTOR signaling

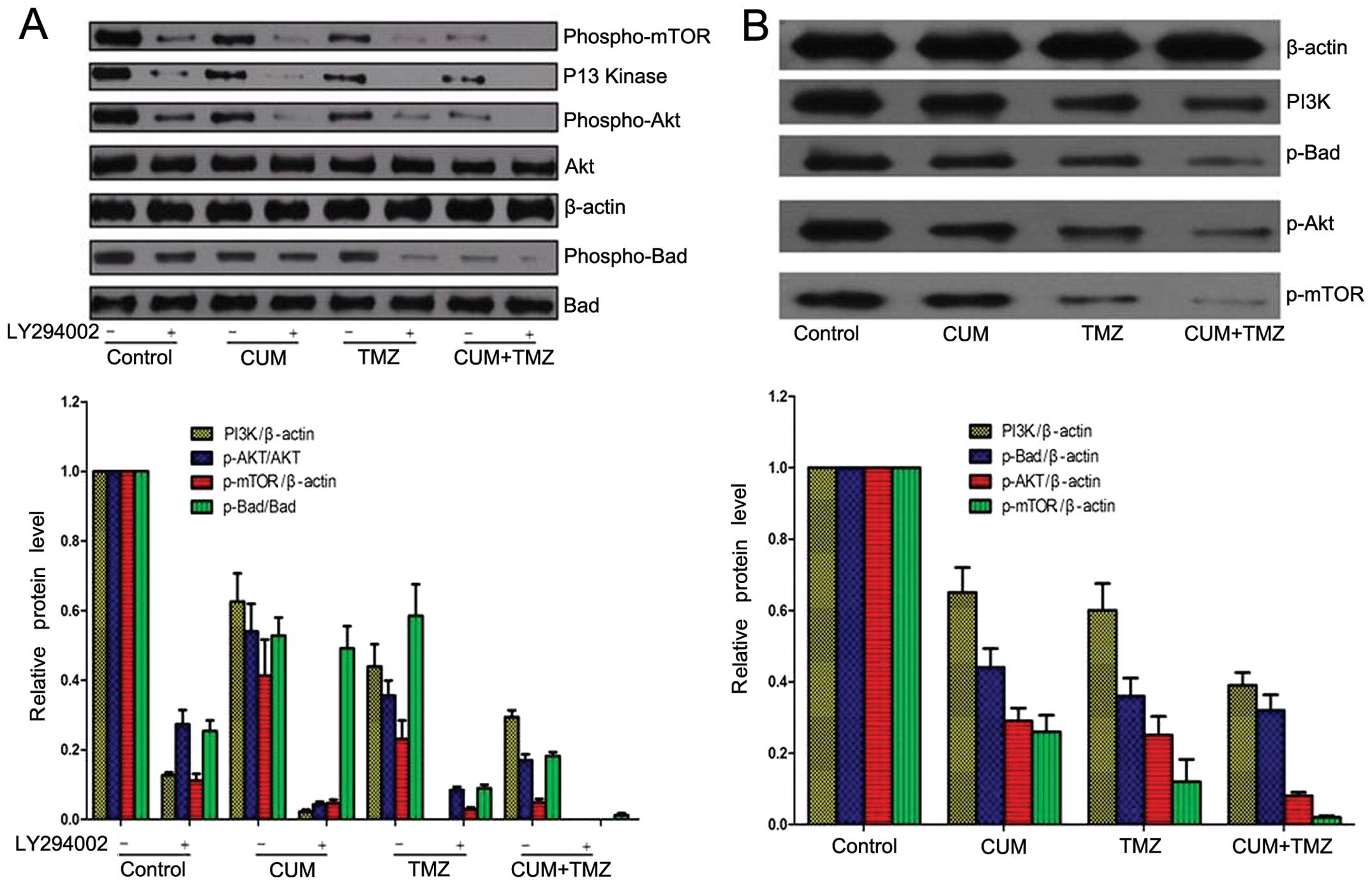
Previous studies have shown that activated AKT signaling overrides TMZ-induced cytotoxicity, leading to a compromised therapeutic effect of TMZ (23). Inhibition of the PI3K/AKT/mTOR pathway enhances TMZ-induced cytotoxicity (24). In addition, CUM is known to exhibit profound inhibitory effects on the AKT/mTOR signaling network, which accounts for CUM-induced apoptosis in cancer cells (15,25). We examined the AKT/mTOR signaling pathway after CUM and TMZ treatments in U87MG cells. Both CUM and TMZ treatment alone significantly suppressed phosphorylated AKT and mTOR, but their combination achieved a more pronounced inhibitory effect (Fig. 6A). AKT is known to promote cell survival via phosphorylating BAD, a pro-apoptotic member of the Bcl-2 protein family (26). We also observed that the combination treatment of CUM and TMZ significantly decreased the phosphorylation of BAD, compared to the untreated control and treatment with the agents alone (Fig. 6A). Furthermore, using the PI3K inhibitor LY294002, we observed a similar trend of the alterations of phosphorylation of AKT and BAD following CUM and TMZ treatment (Fig. 6A).

Figure 6

Curcumin (CUM) enhances temozolomide (TMZ)-disrupted AKT/mTOR signaling. (A) CUM enhances TMZ-disrupted AKT/mTOR signaling in U87MG cells. Cells were treated with CUM (1.25 μg/ml) and/or TMZ (15.625 μg/ml) for 72 h before being subjected to immunoblotting analysis. The upper panel shows representative western blot results, and the lower panel shows densitometric analysis of the relative protein expression. Values are expressed as fold-change compared to the untreated control and are means ± SEM, n=3. (B) CUM enhances TMZ-disrupted AKT/mTOR signaling in U87MG xenograft mice. Mice were treated with CUM and/or TMZ for 14 consecutive days. Tumor tissues were lysed followed by immunoblotting using the indicated antibodies. The upper panel shows representative western blot results, and the lower panel shows densitometric analysis of the relative protein expression. Values are expressed as fold-change compared to the saline-treated control and are means ± SEM, n=3.

These findings were also confirmed in vivo. We observed that the combination treatment of CUM and TMZ significantly decreased phosphorylated AKT expression in the extracts derived from U87MG xenograft tumor tissues, compared to the untreated control and the individual treatments (Fig. 6B). These data suggest that AKT signaling may be implicated in the therapeutic effects of CUM and TMZ in glioblastoma.

Discussion

In the present study, we showed that CUM is able to sensitize glioblastoma to TMZ treatment both in vitro and in vivo. We showed that CUM potentiated apoptosis caused by TMZ, and ROS generation may contribute to the impact of CUM when combined with TMZ in glioblastoma cells. We also showed that CUM and TMZ treatment significantly suppressed phosphorylated mTOR, AKT and BAD expression, and their combination achieved a more pronounced inhibitory effect. These data suggest a synergistic effect of the combination of CUM and TMZ in generating ROS and inhibiting AKT/mTOR signaling in glioblastoma cells.

The mechanism of the development of TMZ resistance has been widely studied. Current insights have mainly focused on the upregulation of DNA repair capacity in human tumors, since TMZ is an alkylating agent prodrug that delivers a methyl group to purine bases of DNA (O6-guanine, N7-guanine and N3-adenine). TMZ-caused DNA lesions are considered to be the key reason to trigger apoptosis and consequently inhibit tumor growth. The primary cytotoxic lesion, O6-methylguanine (O6-MeG), can be removed by MGMT in tumors expressing this protein or tolerated in mismatch repair-deficient tumors (27). Base excision repair (BER), which removes potentially lethal N7- and N3-purine lesions, has also been suggested to contribute significantly to repair or toleration of TMZ treatment. Recently, several small molecule inhibitors of poly(ADP-ribose) polymerase-1 (PARP-1), a critical BER protein, have yielded promising results in combination with TMZ in the clinic.

In the present study, we showed that TMZ combined with CUM significantly increased ROS production and inhibited AKT/mTOR signaling by decreasing the phosphorylation of AKT, BAD and mTOR in glioblastoma cells. Previous studies have shown that activated AKT signaling overrides TMZ-induced cytotoxicity, leading to a compromised therapeutic effect of TMZ (23). Inhibition of the PI3K/AKT/mTOR pathway has been shown to enhance TMZ-induced cytotoxicity (24). In addition, CUM is known to exhibit profound inhibitory effects on the AKT/mTOR signaling network, which accounts for CUM-induced apoptosis in cancer cells (15,25). Our results are directly or indirectly supported by these previous studies and provide new insight into the mechanisms (such as the AKT/mTOR signaling pathway) of the development of TMZ resistance.

In addition to understanding the mechanism underlying the resistance of TMZ, considerable efforts have been made to identify approaches to overcome this resistance. Although a broad range of pharmacologically active agents, such as inhibitors against PI3K and STAT3, have been suggested to exhibit potential as sensitizers to TMZ, most of these therapeutic options, as an adjuvant therapy to TMZ, are associated with largely enhanced toxicity. In particular, the current standard treatment already includes a tripartite therapy, where both TMZ and radiotherapy are known to cause severe adverse effects in general. The inclusion of extra therapy, particularly one with a considerable impact on vital signaling pathways, will foreseeably be challenged by drug intolerance in patients.

In this respect, CUM, an active ingredient of the dietary spice turmeric, has been consumed for medicinal purposes for a long time (28). CUM modulates various signaling molecules, including inflammatory molecules, transcription factors, enzymes, protein kinases, protein reductases, adhesion molecules, growth factors, receptors, chemokines and even DNA, RNA and metal ions. As a consequence, in the past half century, CUM has been shown to have increasing pharmacological properties including anti-inflammatory, antioxidant, pro-apoptotic, chemopreventive, chemotherapeutic, antiproliferative and wound healing, as well as antinociceptive, antiparasitic and antimalarial properties. However, the current mechanistic insights into the molecular basis underlying the bioactive properties of CUM remain uncertain.

Our findings suggest the important implications of both ROS and AKT-BAD signaling in the therapeutic effect of CUM when combined with TMZ. We acknowledged that the involvement of other pathways is not excluded. For example, our preliminary data suggested that the expression level of the DNA repair gene MGMT, which has been suggested to play an important role in the resistance development of TMZ (29), was modulated by CUM treatment in the xenograft mouse models. To fully understand the biological impact of CUM, more systematic and comprehensive studies are urgently required to elucidate the mechanism of CUM in different scenarios.

In summary, our data indicated the important implications of apoptosis and AKT-BAD signaling in maintaining the survival of glioblastoma. In addition, ROS generation and the efficient disruption of the AKT-BAD cascade may, at least partially, explain the CUM-sensitized TMZ efficacy in glioblastoma. Although CUM has not yet been approved for the treatment of any human disease, it features an inexpensive, apparently well-tolerated and potentially active adjuvant for TMZ in the treatment of glioblastoma. Our findings provide insights into the molecular basis and will potentially benefit its eventual application in the treatment of glioblastoma.

Acknowledgements

This study was supported by a grant from the Nanjing Medical Technology Development Project (no. YKK10072), and the Jiangsu Province Health Research Fund (no. H201235).

References

1 

Stupp R, Mason WP, van den Bent MJ, et al: Radiotherapy plus concomitant and adjuvant temozolomide for glioblastoma. N Engl J Med. 352:987–996. 2005. View Article : Google Scholar : PubMed/NCBI

2 

DeAngelis LM: Brain tumors. N Engl J Med. 344:114–123. 2001. View Article : Google Scholar : PubMed/NCBI

3 

Laws ER, Parney IF, Huang W, et al: Survival following surgery and prognostic factors for recently diagnosed malignant glioma: data from the Glioma Outcomes Project. J Neurosurg. 99:467–473. 2003. View Article : Google Scholar : PubMed/NCBI

4 

Kapoor R, Revesz T and Powell M: Solitary cervical lymphoma presenting as a neurofibroma. Br J Neurosurg. 6:583–586. 1992. View Article : Google Scholar : PubMed/NCBI

5 

Perry JR, Bélanger K, Mason WP, et al: Phase II trial of continuous dose-intense temozolomide in recurrent malignant glioma: RESCUE study. J Clin Oncol. 28:2051–2057. 2010. View Article : Google Scholar : PubMed/NCBI

6 

Mirimanoff RO, Gorlia T, Mason W, et al: Radiotherapy and temozolomide for newly diagnosed glioblastoma: recursive partitioning analysis of the EORTC 26981/22981-NCIC CE3 phase III randomized trial. J Clin Oncol. 24:2563–2569. 2006. View Article : Google Scholar : PubMed/NCBI

7 

Mrugala MM and Chamberlain MC: Mechanisms of disease: temozolomide and glioblastoma - look to the future. Nat Clin Pract Oncol. 5:476–486. 2008. View Article : Google Scholar : PubMed/NCBI

8 

Kohsaka S, Wang L, Yachi K, et al: STAT3 inhibition overcomes temozolomide resistance in glioblastoma by downregulating MGMT expression. Mol Cancer Ther. 11:1289–1299. 2012. View Article : Google Scholar : PubMed/NCBI

9 

Kohsaka S, Takahashi K, Wang L, et al: Inhibition of GSH synthesis potentiates temozolomide-induced bystander effect in glioblastoma. Cancer Lett. 331:68–75. 2013. View Article : Google Scholar : PubMed/NCBI

10 

Joe B, Vijaykumar M and Lokesh BR: Biological properties of curcumin-cellular and molecular mechanisms of action. Crit Rev Food Sci Nutr. 44:97–111. 2004. View Article : Google Scholar : PubMed/NCBI

11 

Maheshwari RK, Singh AK, Gaddipati J and Srimal RC: Multiple biological activities of curcumin: a short review. Life Sci. 78:2081–2087. 2006. View Article : Google Scholar : PubMed/NCBI

12 

Kunnumakkara AB, Anand P and Aggarwal BB: Curcumin inhibits proliferation, invasion, angiogenesis and metastasis of different cancers through interaction with multiple cell signaling proteins. Cancer Lett. 269:199–225. 2008. View Article : Google Scholar

13 

Das T, Sa G, Saha B and Das K: Multifocal signal modulation therapy of cancer: ancient weapon, modern targets. Mol Cell Biochem. 336:85–95. 2010. View Article : Google Scholar : PubMed/NCBI

14 

Basile V, Ferrari E, Lazzari S, Belluti S, Pignedoli F and Imbriano C: Curcumin derivatives: molecular basis of their anticancer activity. Biochem Pharmacol. 78:1305–1315. 2009. View Article : Google Scholar : PubMed/NCBI

15 

Hussain AR, Al-Rasheed M, Manogaran PS, et al: Curcumin induces apoptosis via inhibition of PI3′-kinase/AKT pathway in acute T cell leukemias. Apoptosis. 11:245–254. 2006.PubMed/NCBI

16 

Zheng S and Chen A: Activation of PPARgamma is required for curcumin to induce apoptosis and to inhibit the expression of extracellular matrix genes in hepatic stellate cells in vitro. Biochem J. 384:149–157. 2004. View Article : Google Scholar

17 

Lu JJ, Cai YJ and Ding J: The short-time treatment with curcumin sufficiently decreases cell viability, induces apoptosis and copper enhances these effects in multidrug-resistant K562/A02 cells. Mol Cell Biochem. 360:253–260. 2012. View Article : Google Scholar

18 

Ramachandran C, Nair SM, Escalon E and Melnick SJ: Potentiation of etoposide and temozolomide cytotoxicity by curcumin and turmeric force in brain tumor cell lines. J Complement Integr Med. 9:Article 20. 2012. View Article : Google Scholar : PubMed/NCBI

19 

Chen CC, Taniguchi T and D’Andrea A: The Fanconi anemia (FA) pathway confers glioma resistance to DNA alkylating agents. J Mol Med. 85:497–509. 2007. View Article : Google Scholar : PubMed/NCBI

20 

Roos WP, Batista LF, Naumann SC, et al: Apoptosis in malignant glioma cells triggered by the temozolomide-induced DNA lesion O6-methylguanine. Oncogene. 26:186–197. 2007. View Article : Google Scholar : PubMed/NCBI

21 

Lin CJ, Lee CC, Shih YL, et al: Resveratrol enhances the therapeutic effect of temozolomide against malignant glioma in vitro and in vivo by inhibiting autophagy. Free Radic Biol Med. 52:377–391. 2012. View Article : Google Scholar : PubMed/NCBI

22 

Sánchez Y, Simón GP, Calviño E, de Blas E and Aller P: Curcumin stimulates reactive oxygen species production and potentiates apoptosis induction by the antitumor drugs arsenic trioxide and lonidamine in human myeloid leukemia cell lines. J Pharmacol Exp Ther. 335:114–123. 2010.

23 

Hirose Y, Katayama M, Mirzoeva OK, Berger MS and Pieper RO: Akt activation suppresses Chk2-mediated, methylating agent-induced G2 arrest and protects from temozolomide-induced mitotic catastrophe and cellular senescence. Cancer Res. 65:4861–4869. 2005. View Article : Google Scholar : PubMed/NCBI

24 

Chen L, Han L, Shi Z, et al: LY294002 enhances cytotoxicity of temozolomide in glioma by down-regulation of the PI3K/Akt pathway. Mol Med Rep. 5:575–579. 2012.PubMed/NCBI

25 

Yu S, Shen G, Khor TO, Kim JH and Kong AN: Curcumin inhibits Akt/mammalian target of rapamycin signaling through protein phosphatase-dependent mechanism. Mol Cancer Ther. 7:2609–2620. 2008. View Article : Google Scholar : PubMed/NCBI

26 

Datta SR, Dudek H, Tao X, et al: Akt phosphorylation of BAD couples survival signals to the cell-intrinsic death machinery. Cell. 91:231–241. 1997. View Article : Google Scholar : PubMed/NCBI

27 

Zhang J, Stevens MF and Bradshaw TD: Temozolomide: mechanisms of action, repair and resistance. Curr Mol Pharmacol. 5:102–114. 2012. View Article : Google Scholar : PubMed/NCBI

28 

Gupta SC, Patchva S, Koh W and Aggarwal BB: Discovery of curcumin, a component of golden spice, and its miraculous biological activities. Clin Exp Pharmacol Physiol. 39:283–299. 2012. View Article : Google Scholar : PubMed/NCBI

29 

Hegi ME, Diserens AC, Gorlia T, et al: MGMT gene silencing and benefit from temozolomide in glioblastoma. N Engl J Med. 352:997–1003. 2005. View Article : Google Scholar

Related Articles

  • Abstract
  • View
  • Download
  • Twitter
Copy and paste a formatted citation
Spandidos Publications style
Yin H, Zhou Y, Wen C, Zhou C, Zhang W, Hu X, Wang L, You C and Shao J: Curcumin sensitizes glioblastoma to temozolomide by simultaneously generating ROS and disrupting AKT/mTOR signaling. Oncol Rep 32: 1610-1616, 2014.
APA
Yin, H., Zhou, Y., Wen, C., Zhou, C., Zhang, W., Hu, X. ... Shao, J. (2014). Curcumin sensitizes glioblastoma to temozolomide by simultaneously generating ROS and disrupting AKT/mTOR signaling. Oncology Reports, 32, 1610-1616. https://doi.org/10.3892/or.2014.3342
MLA
Yin, H., Zhou, Y., Wen, C., Zhou, C., Zhang, W., Hu, X., Wang, L., You, C., Shao, J."Curcumin sensitizes glioblastoma to temozolomide by simultaneously generating ROS and disrupting AKT/mTOR signaling". Oncology Reports 32.4 (2014): 1610-1616.
Chicago
Yin, H., Zhou, Y., Wen, C., Zhou, C., Zhang, W., Hu, X., Wang, L., You, C., Shao, J."Curcumin sensitizes glioblastoma to temozolomide by simultaneously generating ROS and disrupting AKT/mTOR signaling". Oncology Reports 32, no. 4 (2014): 1610-1616. https://doi.org/10.3892/or.2014.3342
Copy and paste a formatted citation
x
Spandidos Publications style
Yin H, Zhou Y, Wen C, Zhou C, Zhang W, Hu X, Wang L, You C and Shao J: Curcumin sensitizes glioblastoma to temozolomide by simultaneously generating ROS and disrupting AKT/mTOR signaling. Oncol Rep 32: 1610-1616, 2014.
APA
Yin, H., Zhou, Y., Wen, C., Zhou, C., Zhang, W., Hu, X. ... Shao, J. (2014). Curcumin sensitizes glioblastoma to temozolomide by simultaneously generating ROS and disrupting AKT/mTOR signaling. Oncology Reports, 32, 1610-1616. https://doi.org/10.3892/or.2014.3342
MLA
Yin, H., Zhou, Y., Wen, C., Zhou, C., Zhang, W., Hu, X., Wang, L., You, C., Shao, J."Curcumin sensitizes glioblastoma to temozolomide by simultaneously generating ROS and disrupting AKT/mTOR signaling". Oncology Reports 32.4 (2014): 1610-1616.
Chicago
Yin, H., Zhou, Y., Wen, C., Zhou, C., Zhang, W., Hu, X., Wang, L., You, C., Shao, J."Curcumin sensitizes glioblastoma to temozolomide by simultaneously generating ROS and disrupting AKT/mTOR signaling". Oncology Reports 32, no. 4 (2014): 1610-1616. https://doi.org/10.3892/or.2014.3342
Follow us
  • Twitter
  • LinkedIn
  • Facebook
About
  • Spandidos Publications
  • Careers
  • Cookie Policy
  • Privacy Policy
How can we help?
  • Help
  • Live Chat
  • Contact
  • Email to our Support Team