Spandidos Publications Logo
  • About
    • About Spandidos
    • Aims and Scopes
    • Abstracting and Indexing
    • Editorial Policies
    • Reprints and Permissions
    • Job Opportunities
    • Terms and Conditions
    • Contact
  • Journals
    • All Journals
    • Oncology Letters
      • Oncology Letters
      • Information for Authors
      • Editorial Policies
      • Editorial Board
      • Aims and Scope
      • Abstracting and Indexing
      • Bibliographic Information
      • Archive
    • International Journal of Oncology
      • International Journal of Oncology
      • Information for Authors
      • Editorial Policies
      • Editorial Board
      • Aims and Scope
      • Abstracting and Indexing
      • Bibliographic Information
      • Archive
    • Molecular and Clinical Oncology
      • Molecular and Clinical Oncology
      • Information for Authors
      • Editorial Policies
      • Editorial Board
      • Aims and Scope
      • Abstracting and Indexing
      • Bibliographic Information
      • Archive
    • Experimental and Therapeutic Medicine
      • Experimental and Therapeutic Medicine
      • Information for Authors
      • Editorial Policies
      • Editorial Board
      • Aims and Scope
      • Abstracting and Indexing
      • Bibliographic Information
      • Archive
    • International Journal of Molecular Medicine
      • International Journal of Molecular Medicine
      • Information for Authors
      • Editorial Policies
      • Editorial Board
      • Aims and Scope
      • Abstracting and Indexing
      • Bibliographic Information
      • Archive
    • Biomedical Reports
      • Biomedical Reports
      • Information for Authors
      • Editorial Policies
      • Editorial Board
      • Aims and Scope
      • Abstracting and Indexing
      • Bibliographic Information
      • Archive
    • Oncology Reports
      • Oncology Reports
      • Information for Authors
      • Editorial Policies
      • Editorial Board
      • Aims and Scope
      • Abstracting and Indexing
      • Bibliographic Information
      • Archive
    • Molecular Medicine Reports
      • Molecular Medicine Reports
      • Information for Authors
      • Editorial Policies
      • Editorial Board
      • Aims and Scope
      • Abstracting and Indexing
      • Bibliographic Information
      • Archive
    • World Academy of Sciences Journal
      • World Academy of Sciences Journal
      • Information for Authors
      • Editorial Policies
      • Editorial Board
      • Aims and Scope
      • Abstracting and Indexing
      • Bibliographic Information
      • Archive
    • International Journal of Functional Nutrition
      • International Journal of Functional Nutrition
      • Information for Authors
      • Editorial Policies
      • Editorial Board
      • Aims and Scope
      • Abstracting and Indexing
      • Bibliographic Information
      • Archive
    • International Journal of Epigenetics
      • International Journal of Epigenetics
      • Information for Authors
      • Editorial Policies
      • Editorial Board
      • Aims and Scope
      • Abstracting and Indexing
      • Bibliographic Information
      • Archive
    • Medicine International
      • Medicine International
      • Information for Authors
      • Editorial Policies
      • Editorial Board
      • Aims and Scope
      • Abstracting and Indexing
      • Bibliographic Information
      • Archive
  • Articles
  • Information
    • Information for Authors
    • Information for Reviewers
    • Information for Librarians
    • Information for Advertisers
    • Conferences
  • Language Editing
Spandidos Publications Logo
  • About
    • About Spandidos
    • Aims and Scopes
    • Abstracting and Indexing
    • Editorial Policies
    • Reprints and Permissions
    • Job Opportunities
    • Terms and Conditions
    • Contact
  • Journals
    • All Journals
    • Biomedical Reports
      • Information for Authors
      • Editorial Policies
      • Editorial Board
      • Aims and Scope
      • Abstracting and Indexing
      • Bibliographic Information
      • Archive
    • Experimental and Therapeutic Medicine
      • Information for Authors
      • Editorial Policies
      • Editorial Board
      • Aims and Scope
      • Abstracting and Indexing
      • Bibliographic Information
      • Archive
    • International Journal of Epigenetics
      • Information for Authors
      • Editorial Policies
      • Editorial Board
      • Aims and Scope
      • Abstracting and Indexing
      • Bibliographic Information
      • Archive
    • International Journal of Functional Nutrition
      • Information for Authors
      • Editorial Policies
      • Editorial Board
      • Aims and Scope
      • Abstracting and Indexing
      • Bibliographic Information
      • Archive
    • International Journal of Molecular Medicine
      • Information for Authors
      • Editorial Policies
      • Editorial Board
      • Aims and Scope
      • Abstracting and Indexing
      • Bibliographic Information
      • Archive
    • International Journal of Oncology
      • Information for Authors
      • Editorial Policies
      • Editorial Board
      • Aims and Scope
      • Abstracting and Indexing
      • Bibliographic Information
      • Archive
    • Medicine International
      • Information for Authors
      • Editorial Policies
      • Editorial Board
      • Aims and Scope
      • Abstracting and Indexing
      • Bibliographic Information
      • Archive
    • Molecular and Clinical Oncology
      • Information for Authors
      • Editorial Policies
      • Editorial Board
      • Aims and Scope
      • Abstracting and Indexing
      • Bibliographic Information
      • Archive
    • Molecular Medicine Reports
      • Information for Authors
      • Editorial Policies
      • Editorial Board
      • Aims and Scope
      • Abstracting and Indexing
      • Bibliographic Information
      • Archive
    • Oncology Letters
      • Information for Authors
      • Editorial Policies
      • Editorial Board
      • Aims and Scope
      • Abstracting and Indexing
      • Bibliographic Information
      • Archive
    • Oncology Reports
      • Information for Authors
      • Editorial Policies
      • Editorial Board
      • Aims and Scope
      • Abstracting and Indexing
      • Bibliographic Information
      • Archive
    • World Academy of Sciences Journal
      • Information for Authors
      • Editorial Policies
      • Editorial Board
      • Aims and Scope
      • Abstracting and Indexing
      • Bibliographic Information
      • Archive
  • Articles
  • Information
    • For Authors
    • For Reviewers
    • For Librarians
    • For Advertisers
    • Conferences
  • Language Editing
Login Register Submit
  • This site uses cookies
  • You can change your cookie settings at any time by following the instructions in our Cookie Policy. To find out more, you may read our Privacy Policy.

    I agree
Search articles by DOI, keyword, author or affiliation
Search
Advanced Search
presentation
Oncology Reports
Join Editorial Board Propose a Special Issue
Print ISSN: 1021-335X Online ISSN: 1791-2431
Journal Cover
November-2015 Volume 34 Issue 5

Full Size Image

Sign up for eToc alerts
Recommend to Library

Journals

International Journal of Molecular Medicine

International Journal of Molecular Medicine

International Journal of Molecular Medicine is an international journal devoted to molecular mechanisms of human disease.

International Journal of Oncology

International Journal of Oncology

International Journal of Oncology is an international journal devoted to oncology research and cancer treatment.

Molecular Medicine Reports

Molecular Medicine Reports

Covers molecular medicine topics such as pharmacology, pathology, genetics, neuroscience, infectious diseases, molecular cardiology, and molecular surgery.

Oncology Reports

Oncology Reports

Oncology Reports is an international journal devoted to fundamental and applied research in Oncology.

Experimental and Therapeutic Medicine

Experimental and Therapeutic Medicine

Experimental and Therapeutic Medicine is an international journal devoted to laboratory and clinical medicine.

Oncology Letters

Oncology Letters

Oncology Letters is an international journal devoted to Experimental and Clinical Oncology.

Biomedical Reports

Biomedical Reports

Explores a wide range of biological and medical fields, including pharmacology, genetics, microbiology, neuroscience, and molecular cardiology.

Molecular and Clinical Oncology

Molecular and Clinical Oncology

International journal addressing all aspects of oncology research, from tumorigenesis and oncogenes to chemotherapy and metastasis.

World Academy of Sciences Journal

World Academy of Sciences Journal

Multidisciplinary open-access journal spanning biochemistry, genetics, neuroscience, environmental health, and synthetic biology.

International Journal of Functional Nutrition

International Journal of Functional Nutrition

Open-access journal combining biochemistry, pharmacology, immunology, and genetics to advance health through functional nutrition.

International Journal of Epigenetics

International Journal of Epigenetics

Publishes open-access research on using epigenetics to advance understanding and treatment of human disease.

Medicine International

Medicine International

An International Open Access Journal Devoted to General Medicine.

Journal Cover
November-2015 Volume 34 Issue 5

Full Size Image

Sign up for eToc alerts
Recommend to Library

  • Article
  • Citations
    • Cite This Article
    • Download Citation
    • Create Citation Alert
    • Remove Citation Alert
    • Cited By
  • Similar Articles
    • Related Articles (in Spandidos Publications)
    • Similar Articles (Google Scholar)
    • Similar Articles (PubMed)
  • Download PDF
  • Download XML
  • View XML
Article

Cancer predisposing BARD1 mutations affect exon skipping and are associated with overexpression of specific BARD1 isoforms

  • Authors:
    • Magdalena Ratajska
    • Magdalena Matusiak
    • Alina Kuzniacka
    • Bartosz Wasag
    • Izabela Brozek
    • Wojciech Biernat
    • Magdalena Koczkowska
    • Jaroslaw Debniak
    • Marcin Sniadecki
    • Piotr Kozlowski
    • Katarzyna Klonowska
    • Maxim Pilyugin
    • Dariusz Wydra
    • Geoff Laurent
    • Janusz Limon
    • Irmgard Irminger-Finger
  • View Affiliations / Copyright

    Affiliations: Department of Biology and Genetics, Medical University of Gdansk, 80-211 Gdansk, Poland, Department of Pathology, Medical University of Gdansk, 80-214 Gdansk, Poland, Department of Gynecology, Medical University of Gdansk, 80-402 Gdansk, Poland, European Centre of Bioinformatics and Genomics, Institute of Bioorganic Chemistry, Polish Academy of Sciences, 61-138 Poznan, Poland, Laboratory of Molecular Gynecology and Obstetrics, University Hospital Geneva-Belle-Idée, 2, Chemin du Petit Bel Air, Chêne Bourg CH-1225, Switzerland, Centre for Cell Therapy and Regenerative Medicine, School of Medicine and Pharmacology, University of Western Australia, Harry Perkins Institute of Medical Research, M519, QEII Medical Centre, Nedlands WA 6009, Australia
  • Pages: 2609-2617
    |
    Published online on: September 1, 2015
       https://doi.org/10.3892/or.2015.4235
  • Expand metrics +
Metrics: Total Views: 0 (Spandidos Publications: | PMC Statistics: )
Metrics: Total PDF Downloads: 0 (Spandidos Publications: | PMC Statistics: )
Cited By (CrossRef): 0 citations Loading Articles...

This article is mentioned in:



Abstract

BARD1 is the main binding partner of BRCA1 and is required for its stability and tumor-suppressor functions. In breast cancer and other epithelial cell carcinomas, alternatively spliced isoforms of BARD1 are highly upregulated and correlated with poor outcome. Recent data indicate that germline mutations of BARD1 may predispose to breast and/or ovarian cancer. To evaluate the role of BARD1 germline mutations in predisposition to ovarian cancer we scanned a cohort of 255 patients for the presence of previously reported mutations located in exons 5, 8 and 10 using high-resolution melting analysis. Within this group we identified single-patients carrying mutation in exon 8 (c.1690C>T, p.Gln564Ter), two different variants in exon 10 (c.1972C>T, p.Arg658Tyr; c.1977A>G, p.=) and a carrier of novel missense mutation located in exon 5 (c.1361C>T, p.Pro454Leu). Three out of four identified mutations alter exonic splicing enhancing motives and result in expression of incorrect splicing skipping of exons 5, 8, and 2-9, respectively. Our data indicate that BARD1 variants may predispose to ovarian cancer in limited number of patients although based on actual data it is difficult to estimate its actual penetrance.

Introduction

Ovarian cancer is a heterogeneous group of tumors, where epithelial ovarian cancer accounts for the majority of cases. The 5-year survival for invasive ovarian cancer strongly depends on the stage at time of diagnosis and varies from 30 to 90% (1,2). In the majority of patients late diagnosis and high morbidity result mainly from asymptomatic manifestation of the disease (3). Although multiple genetic and epigenetic changes have been studied, and some are characteristic for ovarian cancer, it is still not clear how these changes affect tumorigenesis. To date at least 15 oncogenes and 16 potential tumor-suppressor genes in several signaling pathways have been associated with ovarian cancer (4).

In the majority of populations, ~5–15% of all ovarian cancer cases are caused by inheritance of mutations in genes with an autosomal dominant pattern of transmission (such as BRCA1/2). Although the actual proportion strongly depends on the studied population and may be much higher, reaching 30% in the Ashkenazi Jews (5–8). In Poland, the portion of hereditary ovarian cancer due to BRCA1/2 mutation ranges from 13.5 to 14.9% (9–11).

Another ~6% of constitutive ovarian cancer cases are related to alterations in low and moderate-penetrant genes (12). These genes, products of which are known to interact with BRCA1/2, are involved in DNA repair and cell cycle regulation and therefore are good candidates for possible breast and ovarian susceptibility genes (13,14).

The human BARD1 gene (BRCA1-associated RING domain 1) is located at the long arm of chromosome 2 (2q34-35) and encodes a nuclear protein of 777 amino acids that shares many structural and functional similarities with BRCA1 (15–17). Like BRCA1, BARD1 has an amino-terminal RING-finger motif and two carboxy-terminal BRCT domains (15). The RING-finger motif is known to be essential for BRCA1/BARD1 heterodimer formation, while BRCT domains are found in proteins maintaining genome integrity (18). Proper interaction between these proteins is crucial for BRCA1 stability and E3 ubiquitin ligase activity of the BRCA1/BARD1 complex (16,17,19).

BARD1 has additionally three ankyrin (ANK) repeats potentially mediating protein-protein interactions and present in many proteins of various functions (20,21). Interestingly, no other proteins comprising RING, ANK and BRCT motifs together are known (16).

Like BRCA1, BARD1 shows highest expression in actively proliferating cells and those that undergo apoptosis (17,22). Loss of BARD1, as well as BRCA1, leads to developmental retardation and early embryonic lethality of corresponding knockout mice; cells from these mice are characterized by chromosomal instability (23). In addition, it was observed that tumors with homozygous deletions of the entire BARD1 gene displayed a BRCA1 mutation-like expression profile (24).

Germline mutations in the BARD1 gene, although detected with low frequency and in a limited number of patients, can be qualified as novel candidates for ovarian cancer susceptibility in a subset of families negative for BRCA1/2 mutations. The first study linking BARD1 with ovarian cancer presented a patient with clear cell ovarian carcinoma in who the missense c.1692G>C (p.Gln564His) mutation was identified (25). The p.Gln564His reduces binding of BARD1 to the polyadenylation cleavage specification complex (CstF-50) and abrogates p53-dependent apoptosis (22,26). Most recent publications reported three BARD1 mutations: One affecting splicing, c.1977A>G, p.=, one non-sense, p.Gln715Ter and one frameshift c.2148delCA; p.Thr716fs*12 (12,27,28). Finally, germline BARD1 mutations were identified in patients with a breast cancer (24,27,29–31), cervical cancer (32), and neuroblastoma (33).

In the present study, we present four different possibly pathogenic BARD1 variants identified in a group of unselected ovarian cancer patients. Three of the identified alterations result in incorrect splicing of the corresponding exons, which may prompt expression of specific BARD1 isoforms and promote carcinogenesis.

Materials and methods

Study population

The study comprised 255 unselected ovarian cancer patients referred to the Department of Gynaecological Oncology of Medical University of Gdansk between 1995 and 2009. Within the study group 162 (63.5%) patients were diagnosed with serous ovarian cancer. The remaining 36.5% of tumors were classified as endometroid (n=30/255; 12%); mucinous (n=25/255; 10%); clear cell (n=17/255; 7%); and non-differentiated (n=17/255; 7%). Four tumors (n=4/255; 1%) did not have complete histopatological classification. Average age at diagnosis was 58 (range, 20–88 years). Informed consent was obtained from all of the patients and the study was approved by the Medical Review Board of Medical University of Gdansk (NKEB/399/2011-2012). The frequency of identified BARD1 variants was investigated in an unselected population-based control group of 1,000 anonymous samples collected at birth (dried blood spots) and in a group of 200 healthy females matched by age.

Blood samples

Patient samples: Genomic DNA was extracted from the whole blood using the Genomic Midi AX kit (A&A Biotechnology, Poland).

In addition, from selected patients a blood sample was collected into Tempus™ Blood RNA Tubes and total RNA was isolated with Tempus™ Spin RNA Isolation kit (Life Technologies, USA). cDNA was synthesized using the Go Script™ Reverse Transcriptase according to manufacturer's instructions (Promega, USA).

Population-based control group: Genomic DNA was extracted from 1,000 dried blood spots using Kapa Express Extract kit (Kapa Biosystems, USA).

Tissue samples

Ovarian cancer: DNA from ovarian tumors was extracted from formalin-fixed, paraffin-embedded (FFPE) tissue blocks using Kapa Express Extract kit (Kapa Biosystems). Total RNA from FFPE tissue blocks was isolated using the High Pure FFPE RNA Micro kit (Roche Diagnostics, Switzerland).

Chronic myeloid leukemia (CML) controls: In order to verify a presence of identified BARD1 isoforms in a hormone-independent cancer, we examined cDNA from bone marrow cells from 120 CML patients.

Mutation screening

All samples were tested for the presence of three previously described BARD1 mutations (c.1315-2A>G in intron 4; c.1690C>T in exon 8 and c.1977A>G in exon 10) by using high-resolution melting analysis (LightScanner® System; BioFire Defense, USA). Primers listed in Table I were designed based on the BARD1 gene sequence obtained for the Ensemble database (http://www.ensembl.org; BARD1: ENSG00000138376). In order to simplify subsequent sequencing analysis, M13 adaptor sequences (indicated by capital letters) were added to the 5′-end of each primer. All amplicons demonstrating melting profiles distinct from those of the wild-type samples were subsequently sequenced (ABI PRISM 3130; Life Technologies). More detailed information on screening protocols, can be obtained from the corresponding author upon request.

Table I

Sequences of the primers used for amplification of exons 5, 8 and 10 together with PCR and HRM conditions.

Table I

Sequences of the primers used for amplification of exons 5, 8 and 10 together with PCR and HRM conditions.

No.Primer namePrimer sequencePCR annealing temperature (°C)Product length (bp)HRM melting range (°C)
1BARD1_ex5Frw TGTAAAACGACGGCCAGTttttcctttctttccttaatgctt6423678–88
2BARD1_ex5Rev CAGGAAACAGCTATGACCaagagtatatgtggcagaggatga
3BARD1_ex8Frw TGTAAAACGACGGCCAGTtcgtctaatgtttttaacactggt6821080–90
4BARD1_ex8Rev CAGGAAACAGCTATGACCtctaccccacctcccaaaat
5BARD1_ex10Frw TGTAAAACGACGGCCAGTtcgtctaatgtttttaacactggt6329380–90
6BARD1_ex10Rev CAGGAAACAGCTATGACCagctgttgaaagggcagaag

[i] BARD1, BRCA1-associated RING domain 1.

Bioinformatics analysis and sequence variation nomenclature

BARD1 mutations were numbered according to the Human Genome Variation Society guidelines (34). The BARD1 sequence was in accordance with GenBank NM_000465.2 All mutations were analyzed for potential pathogenic effect using the following in silico software: Alamut Mutation Interpretation software, ESE finder, Human Splicing Finder, MutPred Splice, Mutation Tester, PolyPhen 2, Rescue ESE and SIFT.

Results

Here we investigated a role of BARD1 germline mutations in predisposition to ovarian cancer. Frequency of BARD1 recurrent mutations was estimated in a group of 255 unselected ovarian cancer patients. Exons 5, 8 and 10 together with flanking intron sequences were analyzed by HRM technique followed by bi-directional sequencing. A summary of the identified BARD1 alterations is presented in Table II.

Table II

BARD1 gene variants identified in intron and exon sequences in 255 patients with ovarian cancer.

Table II

BARD1 gene variants identified in intron and exon sequences in 255 patients with ovarian cancer.

No.Intron/exonNucleotide changeEffectStatusPatients (n=255)
Unselected controls (n=1,000)
Healthy controls (n=200)
n%n%n%
Sequence variants identified in intron sequences
14 c.1315-19A>GNErs670478013051NANANANA
210 c.2001+66A>GNEDe Brakeleer et al (29)72.75NANANANA

Sequence variants identified in exon sequences
15 c.1361C>T
r.[=,1315_1395del]
p.Gly439_Leu465del
p.Pro454LeuNovel10.390000
28 c.1690C>T
r.[=,1678_1810del]
p.Met560Ter
p.Gln564TerRatajska et al (27)10.390000
310c.1972C>Tp.Arg658Cysrs373888810.3930.321
4 c.1977A>G
r.[=, 159_1903del]
p.Cys53_Trp635delinsfs*12
p.=Ratajska et al (27)10.3910.121

[i] BARD1, BRCA1-associated RING domain 1.

BARD1 germline mutations

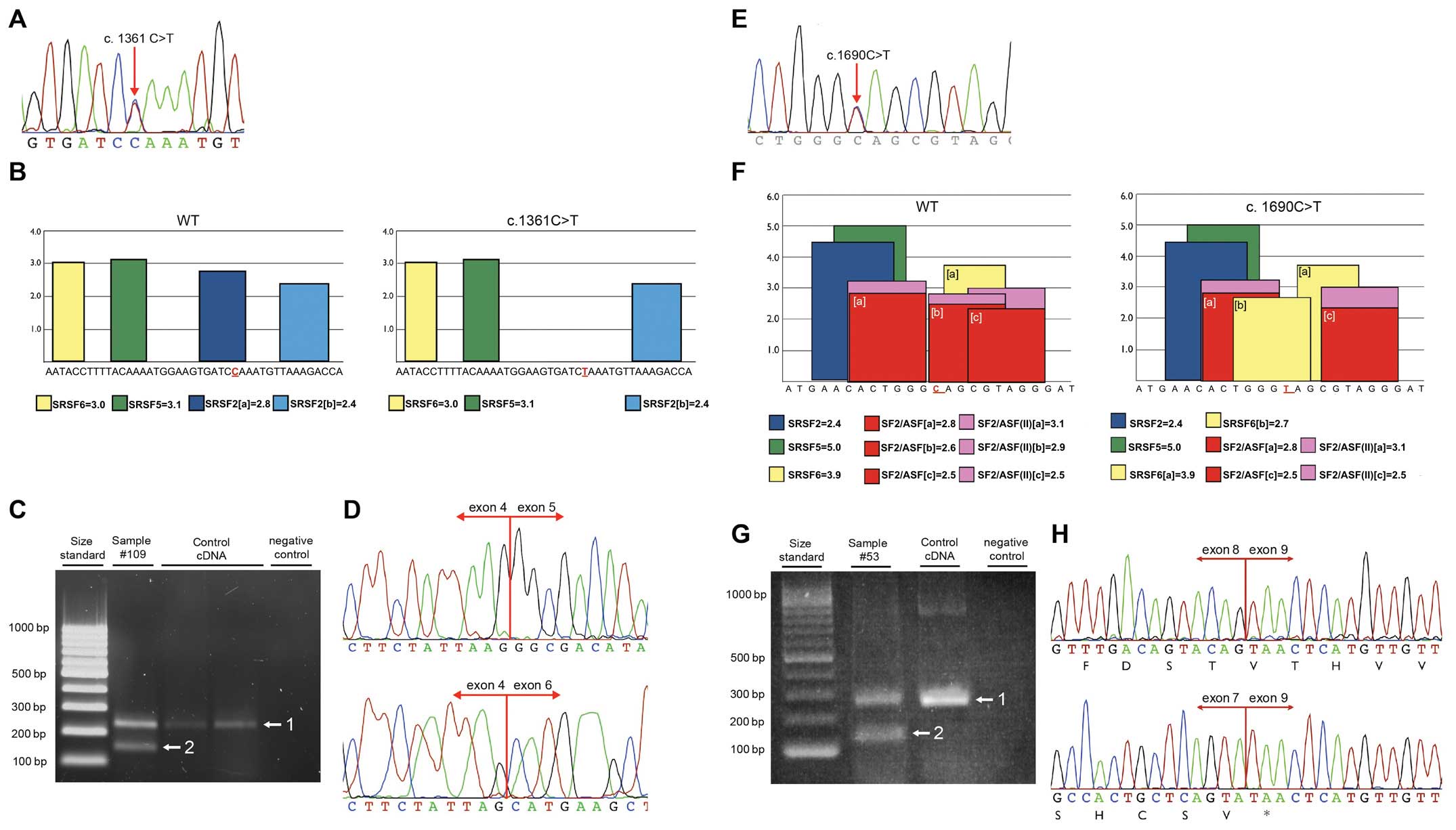
In patient #109, diagnosed with advanced serous ovarian cancer at the age of 70, a novel substitution c.1361C>T located in exon 5 was identified. The substitution results in a change of a highly conserved amino acid (p.Pro454Leu), located within the ANK repeats of the protein which suggest possible alteration of the BARD1 structure and/or interactions with other proteins. The information regarding the patient family was limited and it was unclear whether additional breast and/or ovarian cases were present in other family members (Fig. 1A). The germline mutation was found heterozygous in the tested tumor sample. The c.1361C>T was not detected in the control groups.

Figure 1

Co-segregation analysis. (A) Pedigree of family #109 carrying mutation c.1361C>T; (B) pedigree of family #53 carrying mutation c.1690C>T (BARD1) and c.5266dupC (BRCA1); (C) pedigree of family #150 carrying mutation c.1972C>T; (D) pedigree of family #4321 carrying mutation c.1977A>G. (↗) proband; (~70) age at diagnosis; (/) dead; (−) wild-type individuals; (+) individuals carrying mutation; (ND), not done. BARD1, BRCA1-associated RING domain 1.

The second identified genetic variant was a non-sense mutation in exon 8 (c.1690C>T, p.Gln564Ter) previously reported by us (27). This mutation is located between the ANK repeats and the BRCT domains. The alteration was found in patient #53 diagnosed with serous ovarian cancer at the age of 65. The patients' family showed a strong aggregation of the disease (Fig. 1B). The sisters of the proband were affected with breast cancer and lymphoma. In addition, three nieces were diagnosed with ovarian cancer at the age of 43 and a breast cancer at the age of ~50. This variant was not found in the studied control groups.

The third, possibly deleterious alteration, located in exon 10 (c.1972C>T) was identified in patient #150 affected with ovarian cancer at the age of ~50. The proband's paternal aunt and grandmother were diagnosed with hepatic metastases of unknown primary site (Fig. 1C). The substitution c.1972C>T results in an amino acid change at position 658 (p.Arg658Cys), which is located between the two BRCT domains. This genetic variant was also detected in both control groups (unselected control group: n=3/1,000; 0.3% and healthy individuals: n=2/200; 1%) suggesting its limited significance. Analysis of the tumor sample revealed the heterozygous status of this substitution.

Finally, we identified a carrier (#4321) of a previously described c.1977A>G mutation in exon 10 (27). The patient was diagnosed with both breast and ovarian cancer at the age of 57 and 60, respectively. There was no information on other cancer cases within the proband's family. Although co-segregation analysis revealed that one of the proband's daughters was a carrier of this alteration (Fig. 1D). Tumor tissue was not available for the study. c.1977A>G variant was also detected among control samples (unselected control group: n=1/1,000; 0.1% and healthy individuals: n=2/200; 1%).

Analysis of amplicons spanning the flanking intronic sequence of exons 5, 8 and 10 lead to identification of two frequent intronic variants c.1315-19A>G (rs6704780) and c.2001+66A>G (rs75237746), which are well-known polymorphisms (18). These were present in a studied group of patients with a frequency of 49 and 2.6%, respectively. Because of the high frequency, and therefore presumably neutral character of these SNPs, we did not investigate their frequency in control groups.

Identification of a BARD1/BRCA1 double mutation carrier

Interestingly, mutational analysis of the BRCA1 gene in patient #53, positive for BARD1 alteration (c.1690C>T), revealed the presence of a deleterious mutation c.5266dupC in exon 20. Further segregation analysis showed that both BRCA1 and BARD1 mutations were present in other family members (Fig. 1B). Investigation of the mutation status in tumor tissue of patient #53 reveled a heterozygotic character of both alterations.

Cancer-associated alterations of the BARD1 gene affect splicing

In order to evaluate the possible effect of the identified BARD1 sequence alterations on protein function and splicing, in silico analysis was performed. The synonymous substitution c.1977A>G, previously reported to affect splicing (27), was used as indicator of accuracy in predicting potential splicing disruption. Although the employed software packages individually generated inconsistent results, the combined analyses indicated a possible influence of the tested mutations on the splicing process (Table III).

Table III

Prediction of possible pathogenicity of identified mutations performed by combining seven different in silico tools.

Table III

Prediction of possible pathogenicity of identified mutations performed by combining seven different in silico tools.

ExonNucleotide changeEffectPredicted effect on splicing
Predicted pathogenicity
MutPred SpliceHuman Splicing FinderAlamutRescue ESEPolyPhen 2SIFTMutation Tester
Sequence variants identified in exon sequences
5c.1361C>Tp.Pro454LeuNeutralProbably affects splicingEliminates binding motifs for SC35Eliminates one binding motifProbably damagingDeleterious Disease-causing
8c.1690C>Tp.Gln564TerAffectingProbably affects splicingEliminates binding motifs for SF2/ASF; creates new SRp55 binding motifNo effect on existing binding motifsNot relevantNot relevantNot relevant
10c.1972C>Tp.Arg658CysNeutralProbably no effect on splicingEliminates binding motifs for SF2/ASF; affects SC35 and SRp55 binding motifsNo effect on existing binding motifsProbably benignDeleterious Disease-causing
10c.1977A>Gp.=AffectingProbably affects splicingEliminates binding motifs for SF2/ASF and SRp55; creates new SRp40 binding motif; affects second SF2/ASF binding motifEliminates five binding motifsNot relevantNot relevantNot relevant

In order to confirm the in silico results, RT-PCR using RNA isolated from patients' peripheral blood cells was applied. In one case, due to the death of the patient with BARD1 c.1361C>T substitution, RNA was extracted from the normal tissue macrodissected from the resected tumor sample. RT-PCR was performed with primers located within exons 4 and 6. Agarose gel electrophoresis showed two prominent bands. The upper band had the expected wild-type size (218 bp) and the lower band of 137 bp corresponded to a fragment lacking exon 5. Sequencing of the shorter band confirmed exon 5 skipping, resulting in in-frame deletion from c.1315 to c.1395 [r.(=, 1315_1395del); p.Gly439_Leu465del] (Fig. 2A–D). On the protein level, this deletion results in disruption of the 1st and 2nd ANK repeat.

Figure 2

(A–D) Analysis of variant c.1361C>T. (A) Sequence analysis of exon 5 of the BARD1 gene. The mutation is marked with an arrow. (B) In silico tools analysis shows left panel with original ESE motifs located within exon 5 and right panel with ESE motifs status in sequence that harbors the mutation. (C) mRNA expression analysis: Agarose gel electrophoresis of PCR spanning exon 5 revealed two bands: upper band (1) the expected wild-type allele (218 bp) and lower band (2) of 137 bp corresponding to deletion of exon 5. (D) Sequence of the wild-type band (top panel) and the bottom panel exhibit an in-frame deletion of exon 5 of BARD1 gene. (E–H) Analysis of mutation c.1690C>T in BARD1. (E) Sequencing results demonstrating alterations located in exon 8 of BARD1 gene (arrows). (F) In silico tool analysis shows original ESE motifs located within exon 8 of wild-type BARD1 and right panel with ESE motifs status after in BARD1 sequence with c.1690C>T mutation. (G) Agarose gel electrophoresis revealed two bands: Upper band (1) of the expected wild-type allele (264 bp) and lower band (2) with a size of 131 bp. (H) cDNA sequence analysis confirmed sequence of the wild-type BARD1 (top panel) and deletion of exon 8 of BARD1 gene (bottom panel). BARD1, BRCA1-associated RING domain 1.

Similarly, the c.1690C>T mutation in exon 8 was examined. The RT-PCR experiment was performed using forward and reverse primers in exons 7 and 9, respectively. Once again agarose gel electrophoresis exhibited two bands: One band corresponding to the wild-type fragment (264 bp) and a lower band. Sequencing of the smaller band confirmed the presence of frame-shift deletion of exon 8 [r.(=,1678_1810del)], resulting in formation of premature stop codon at position p.Met560 (Fig. 2E–H).

Finally, c.1972C>T substitution located in exon 10 was analyzed. RNA was extracted and RT-PCR using previously described primers was applied (27). Alteration c.1972C>T does not affect the splicing process.

Ovarian cancer-associated BARD1 alterations might be cancer-specific

Ultimately, we analyzed 120 samples of patients with CML to assess the frequency of the newly identified BARD1 isoforms (lacking exon 5 and 8, respectively) in other, hormone-independent types of cancer. None of the analyzed sample showed the presence of BARD1 alterations resulting in formation of the isoforms lacking exons 5 or 8 (data not shown).

Discussion

All initial BARD1 studies described a limited number of sequence variants, including several missense mutations and one in-frame deletion of 21 bp with unknown consequence for the protein function. However, more recent studies reported several truncating mutations, which were segregating with the disease. Interestingly, BARD1 germline variants were identified not only in patients with breast and ovarian cancer (12,24,27–29,31), but also among individuals with familial neuroblastoma (33).

In the present study, in a cohort of 255 unselected ovarian cancer cases, one novel and three previously reported genomic BARD1 alterations in exons 5, 8 and 10 (c.1361C>T; c.1690C>T, c.1972C>T, c.1977A>G) were identified. All four genetic variants were absent or infrequent in the control group (0.1–0.3%), indicating their pathogenic potential.

c.1361C>T mutation disrupts the binding motif for splicing factor SC35 and results in an in-frame deletion of exon 5 and disruption of two presumably important ANK repeats. Based on previously published data, we assume that lack of 27 amino acids at positions p.Gly439_Leu465 may diminish the ability of BARD1 to induce apoptosis (35,36). BARD1 mRNAs lacking exon 5 could be a full length (FL) BARD1 or mRNA isoforms lacking also other exons, namely BARD1β, BARD1α, BARD1κ, BARD1ϕ, BARD1γ (Fig. 3B), which have been described before for breast, ovarian, lung, colon cancer and neuroblastoma (37–40).

Figure 3

The schematic structure of protein coding FL BARD1 mRNA and splice isoforms is presented (A). Thick line, non-coding sequences; dashed bar, exon skipping; gray bars, protein coding sequence corresponding the main BARD1 reading frame. White bars, alternative, in-frame ORFs. The positions of RING domain, ANK repeats and BRCT domains are shown on the top. The expected length of the polypeptides encoded by the isoforms is shown on the right. (B) The structure of the BARD1 splice isoforms with the exon 5 skipping. (C) The structure of the BARD1 splice isoforms with exon 8 skipping. BARD1, BRCA1-associated RING domain 1; FL, full length; ORF, open reading frame; ANK, ankyrin.

c.1361C>T is the second BARD1 mutation resulting in exon 5 skipping. In a previous study, we identified an intronic variant located in the donor site of intron 4 (c.1315-2A>G) that also resulted in in-frame deletion of exon 5 (27). Exon 5 deletion was first observed in the ovarian cancer cell line NuTu-19 (41), derived from spontaneous mutation of rat ovarian cancer cells that recapitulates human ovarian cancer when injected intraperitoneally into mice. This cell line expressed no FL BARD1, but BARD1β which had an additional deletion of exon 5 (41). The NuTu-19 cells were resistant to apoptosis induction, but became sensitive when expressing exogenous FL BARD1 suggesting that loss of exon 5 leads to isoforms that have lost tumor-suppressor functions affecting the apoptosis pathway (41). BARD1β with an additional exon 5 deletion was also observed in mouse spermatogenesis (42). However, impact of exon 5 deletion on the function of FL BARD1 or BARD1β has not been determined.

The second identified alteration, c.1690C>T, was located in exon 8. In silico analysis showed that this alteration significantly changed the binding motif for splicing factors. Splicing alteration was confirmed by RT-PCR [r.(=,1678_1810del), p.Met560*]. Translation of the c.1690C>T mutation results in a truncated protein lacking the BRCT domains, which play an integral role in the DNA damage response (43). BRCA1 mutations located in BRCT domains are correlated with an increased risk for both breast and ovarian cancer (44,45). It was demonstrated that BRCA1 truncated only by 10 amino acids is less stable, does not accumulate in the nucleus and fails to colocalize with BARD1 and BRIP1 (44). It is therefore likely that lack of BARD1 BRCT domains have a similar impact on protein function.

In addition, this mutation could not only produce a truncated product of FL BARD1 mRNA, but also truncated proteins from BARD1 isoform mRNAs (Fig. 3C). Previously we reported the BARD1 c.1690C>T alteration as a non-sense mutation (27), but additional studies showed its impact on splicing alteration.

Moreover, the carrier of c.1690C>T mutation in BARD1 was also diagnosed with mutation c.5266dupC in the BRCA1 gene. The duplication of the cytosine at position c.5266 is the second most frequent BRCA1 mutation all over the world and the most common in Poland (10,11,18). The c.1690C>T mutation in BARD1 was previously described in a family with an aggregation of breast, colon, and uterine cancer and was further identified in four different families with aggregation of breast and ovarian cancer (27, and Ratajska unpublished data). Co-existence of BARD1 and BRCA1 could have either an aggravating or a mitigating affect. However, co-segregation of both mutations may indicate the latter. Another case of co-occurrence of germline BARD1 (p.Gln715Ter) and BRCA1 (c.3600del11) mutations was described in a patient with serous carcinoma (28). Moreover, co-occurrence of a BARD1 (p.Cys557Ser) germline alteration with a BRCA2 (c.771_775del) truncating mutation was reported as a risk amplifying factor to carriers of both mutations (46). As BRCA1, BRCA2 and BARD1 act together in several tumor suppressor pathways, it is likely that double mutations increase the risk of cancer.

Within this study group, we identified a carrier of recurrent BARD1 missense mutation (c.1972C>T; p.Arg658Cys) located in exon 10. Several studies have classified c.1972C>T substitution as possibly deleterious (29) or with unknown significance (25,30,47). Rudd et al suggested its correlation with a risk of lung cancer with an odds ratio 1.55 (47). In our study, in silico analysis performed by using Mutation Tester, PolyPhen, and SIFT indicated its potentially damaging character. However, RT-PCR showed that this variant does not alter the splicing of BARD1 gene.

Finally, we described another case of synonymous change (c.1977A>G) that results in aberrant splicing, leading to a transcript lacking exons 2–9. This mRNA is identical to BARD1η (Fig. 3A), which can either be translated from the first methionine and end with a premature stop codon in exon 10 (p.Cys53_Trp635delinsfs*12), or translation could start with a first methionine in an alternative open reading frame (ORF) (39,48). This c.1977A>G alteration was previously identified and characterized in a patient with clear cell ovarian cancer with familial aggregation of the disease (27). Additionally, BARD1η isoform was found by Li et al in human cytotrophoblast invasion and in gynecological cancers, and authors showed the presence of a 21-kDa protein, consistence with the predicted molecular weight of BARD1η (39,48).

Importantly, our results underscore the necessity of multilevel BARD1 mutation screening, as the molecular analysis limited to DNA may result in high-level misclassification of the detected genetic variants. This phenomenon was widely studied in NF1 and ATM, where authors demonstrated that ~13% of patients may be incorrectly diagnosed (49–51).

Several studies demonstrated that BARD1 isoforms are widely expressed in different types of cancer and that spliced isoforms are often more abundant than FL BARD1 (37–40). Moreover, RNA interference experiments suggested that BARD1 splice variants have functional roles and are the driving force of tumorigenesis (37,39,40,52–54). It was shown that the expression of alternatively spliced BARD1 isoforms was associated with poor outcome and short survival of breast and lung cancer patients. The link between sequence alterations and alternative splicing causing tumorigenesis was convincingly demonstrated for neuroblastoma (40). SNPs that are significantly associated with aggressive neuroblastoma were identified in intronic sequences of BARD1. Increased expression of BARD1β was linked to the disease-associated SNP and to functions in malignant transformation (40).

Thus, we suggest that germline BARD1 mutations are responsible for a portion of hereditary ovarian cancers and BARD1 should be included in gene panels that are used for molecular diagnosis of breast and ovarian patients. The actual pathogenic role of BARD1 sequence variants is rather due to activation of alternative splicing and enhanced expression of certain isoforms than mutations per se. Even apparently harmless variants may lead to incorrect splicing process and expression of oncogenic dominant negative forms of BARD1.

Acknowledgments

The authors wish to thank all the patients and their families who participated in this study for their invaluable contribution. This study was supported by the Polish National Science Centre projects: N407 627740, 2011/02/A/NZ2/00017, 2011/01/B/NZ5/02773.

References

1 

Jemal A, Murray T, Ward E, Samuels A, Tiwari RC, Ghafoor A, Feuer EJ and Thun MJ: Cancer statistics, 2005. CA Cancer J Clin. 55:10–30. 2005. View Article : Google Scholar : PubMed/NCBI

2 

Urban N and Drescher C: Potential and limitations in early diagnosis of ovarian cancer. Adv Exp Med Biol. 622:3–14. 2008. View Article : Google Scholar : PubMed/NCBI

3 

Ruddon RW: Cancer Biology. Oxford University Press; USA: 2007

4 

Bast RC Jr, Hennessy B and Mills GB: The biology of ovarian cancer: New opportunities for translation. Nat Rev Cancer. 9:415–428. 2009. View Article : Google Scholar : PubMed/NCBI

5 

Berchuck A, Heron KA, Carney ME, Lancaster JM, Fraser EG, Vinson VL, Deffenbaugh AM, Miron A, Marks JR, Futreal PA, et al: Frequency of germline and somatic BRCA1 mutations in ovarian cancer. Clin Cancer Res. 4:2433–2437. 1998.PubMed/NCBI

6 

Malander S, Ridderheim M, Måsbäck A, Loman N, Kristoffersson U, Olsson H, Nilbert M and Borg A: One in 10 ovarian cancer patients carry germ line BRCA1 or BRCA2 mutations: Results of a prospective study in Southern Sweden. Eur J Cancer. 40:422–428. 2004. View Article : Google Scholar : PubMed/NCBI

7 

Risch HA, McLaughlin JR, Cole DE, Rosen B, Bradley L, Kwan E, Jack E, Vesprini DJ, Kuperstein G, Abrahamson JL, et al: Prevalence and penetrance of germline BRCA1 and BRCA2 mutations in a population series of 649 women with ovarian cancer. Am J Hum Genet. 68:700–710. 2001. View Article : Google Scholar : PubMed/NCBI

8 

Hirsh-Yechezkel G, Chetrit A, Lubin F, Friedman E, Peretz T, Gershoni R, Rizel S, Struewing JP and Modan B: Population attributes affecting the prevalence of BRCA mutation carriers in epithelial ovarian cancer cases in Israel. Gynecol Oncol. 89:494–498. 2003. View Article : Google Scholar : PubMed/NCBI

9 

Menkiszak J, Gronwald J, Górski B, Jakubowska A, Huzarski T, Byrski T, Foszczyńska-Kłoda M, Haus O, Janiszewska H, Perkowska M, et al: Hereditary ovarian cancer in Poland. Int J Cancer. 106:942–945. 2003. View Article : Google Scholar : PubMed/NCBI

10 

Brozek I, Ochman K, Debniak J, Morzuch L, Ratajska M, Stepnowska M, Stukan M, Emerich J and Limon J: High frequency of BRCA1/2 germline mutations in consecutive ovarian cancer patients in Poland. Gynecol Oncol. 108:433–437. 2008. View Article : Google Scholar

11 

Ratajska M, Krygier M, Stukan M, Kuźniacka A, Koczkowska M, Dudziak M, Śniadecki M, Dębniak J, Wydra D, Brozek I, et al: Mutational analysis of BRCA1/2 in a group of 134 consecutive ovarian cancer patients. Novel and recurrent BRCA1/2 alterations detected by next generation sequencing. J Appl Genet. 56:193–198. 2015. View Article : Google Scholar :

12 

Walsh T, Casadei S, Lee MK, Pennil CC, Nord AS, Thornton AM, Roeb W, Agnew KJ, Stray SM, Wickramanayake A, et al: Mutations in 12 genes for inherited ovarian, fallopian tube, and peritoneal carcinoma identified by massively parallel sequencing. Proc Natl Acad Sci USA. 108:18032–18037. 2011. View Article : Google Scholar : PubMed/NCBI

13 

Apostolou P and Fostira F: Hereditary breast cancer: The era of new susceptibility genes. Biomed Res Int. 2013:7473182013. View Article : Google Scholar : PubMed/NCBI

14 

Walsh T and King MC: Ten genes for inherited breast cancer. Cancer Cell. 11:103–105. 2007. View Article : Google Scholar : PubMed/NCBI

15 

Wu LC, Wang ZW, Tsan JT, Spillman MA, Phung A, Xu XL, Yang MC, Hwang LY, Bowcock AM and Baer R: Identification of a RING protein that can interact in vivo with the BRCA1 gene product. Nat Genet. 14:430–440. 1996. View Article : Google Scholar : PubMed/NCBI

16 

Irminger-Finger I and Jefford CE: Is there more to BARD1 than BRCA1? Nat Rev Cancer. 6:382–391. 2006. View Article : Google Scholar : PubMed/NCBI

17 

Irminger-Finger I, Soriano JV, Vaudan G, Montesano R and Sappino AP: In vitro repression of Brca1-associated RING domain gene, Bard1, induces phenotypic changes in mammary epithelial cells. J Cell Biol. 143:1329–1339. 1998. View Article : Google Scholar : PubMed/NCBI

18 

Williams RS, Bernstein N, Lee MS, Rakovszky ML, Cui D, Green R, Weinfeld M and Glover JN: Structural basis for phosphorylation-dependent signaling in the DNA-damage response. Biochem Cell Biol. 83:721–727. 2005. View Article : Google Scholar : PubMed/NCBI

19 

Baer R and Ludwig T: BRCA1/BARD1 heterodimer, a tumor suppressor complex with ubiquitin E3 ligase activity. Curr Opin Genet Dev. 12:86–91. 2002. View Article : Google Scholar : PubMed/NCBI

20 

Sedgwick SG and Smerdon SJ: The ankyrin repeat: A diversity of interactions on a common structural framework. Trends Biochem Sci. 24:311–316. 1999. View Article : Google Scholar : PubMed/NCBI

21 

Li J, Mahajan A and Tsai MD: Ankyrin repeat: A unique motif mediating protein-protein interactions. Biochemistry. 45:15168–15178. 2006. View Article : Google Scholar : PubMed/NCBI

22 

Irminger-Finger I, Leung WC, Li J, Dubois-Dauphin M, Harb J, Feki A, Jefford CE, Soriano JV, Jaconi M, Montesano R, et al: Identification of BARD1 as mediator between proapoptotic stress and p53-dependent apoptosis. Mol Cell. 8:1255–1266. 2001. View Article : Google Scholar

23 

McCarthy EE, Celebi JT, Baer R and Ludwig T: Loss of Bard1, the heterodimeric partner of the Brca1 tumor suppressor, results in early embryonic lethality and chromosomal instability. Mol Cell Biol. 23:5056–5063. 2003. View Article : Google Scholar : PubMed/NCBI

24 

Sabatier R, Adélaïde J, Finetti P, Ferrari A, Huiart L, Sobol H, Chaffanet M, Birnbaum D and Bertucci F: BARD1 homozygous deletion, a possible alternative to BRCA1 mutation in basal breast cancer. Genes Chromosomes Cancer. 49:1143–1151. 2010. View Article : Google Scholar : PubMed/NCBI

25 

Thai TH, Du F, Tsan JT, Jin Y, Phung A, Spillman MA, Massa HF, Muller CY, Ashfaq R, Mathis JM, et al: Mutations in the BRCA1-associated RING domain (BARD1) gene in primary breast, ovarian and uterine cancers. Hum Mol Genet. 7:195–202. 1998. View Article : Google Scholar : PubMed/NCBI

26 

Kleiman FE and Manley JL: The BARD1-CstF-50 interaction links mRNA 3′ end formation to DNA damage and tumor suppression. Cell. 104:743–753. 2001. View Article : Google Scholar : PubMed/NCBI

27 

Ratajska M, Antoszewska E, Piskorz A, Brozek I, Borg Å, Kusmierek H, Biernat W and Limon J: Cancer predisposing BARD1 mutations in breast-ovarian cancer families. Breast Cancer Res Treat. 131:89–97. 2012. View Article : Google Scholar

28 

Pennington KP, Walsh T, Harrell MI, Lee MK, Pennil CC, Rendi MH, Thornton A, Norquist BM, Casadei S, Nord AS, et al: Germline and somatic mutations in homologous recombination genes predict platinum response and survival in ovarian, fallopian tube, and peritoneal carcinomas. Clin Cancer Res. 20:764–775. 2014. View Article : Google Scholar :

29 

De Brakeleer S, De Grève J, Loris R, Janin N, Lissens W, Sermijn E and Teugels E: Cancer predisposing missense and protein truncating BARD1 mutations in non-BRCA1 or BRCA2 breast cancer families. Hum Mutat. 31:E1175–E1185. 2010. View Article : Google Scholar : PubMed/NCBI

30 

Karppinen SM, Heikkinen K, Rapakko K and Winqvist R: Mutation screening of the BARD1 gene: Evidence for involvement of the Cys557Ser allele in hereditary susceptibility to breast cancer. J Med Genet. 41:e1142004. View Article : Google Scholar : PubMed/NCBI

31 

Castéra L, Krieger S, Rousselin A, Legros A, Baumann JJ, Bruet O, Brault B, Fouillet R, Goardon N, Letac O, et al: Next-generation sequencing for the diagnosis of hereditary breast and ovarian cancer using genomic capture targeting multiple candidate genes. Eur J Hum Genet. 22:1305–1313. 2014. View Article : Google Scholar : PubMed/NCBI

32 

Narayan G, Pulido HA, Koul S, Lu XY, Harris CP, Yeh YA, Vargas H, Posso H, Terry MB, Gissmann L, et al: Genetic analysis identifies putative tumor suppressor sites at 2q35-q36.1 and 2q36.3-q37.1 involved in cervical cancer progression. Oncogene. 22:3489–3499. 2003. View Article : Google Scholar : PubMed/NCBI

33 

Pugh TJ, Morozova O, Attiyeh EF, Asgharzadeh S, Wei JS, Auclair D, Carter SL, Cibulskis K, Hanna M, Kiezun A, et al: The genetic landscape of high-risk neuroblastoma. Nat Genet. 45:279–284. 2013. View Article : Google Scholar : PubMed/NCBI

34 

den Dunnen JT and Antonarakis SE: Nomenclature for the description of human sequence variations. Hum Genet. 109:121–124. 2001. View Article : Google Scholar : PubMed/NCBI

35 

Jefford CE, Feki A, Harb J, Krause KH and Irminger-Finger I: Nuclear-cytoplasmic translocation of BARD1 is linked to its apoptotic activity. Oncogene. 23:3509–3520. 2004. View Article : Google Scholar : PubMed/NCBI

36 

Fox D III, Le Trong I, Rajagopal P, Brzovic PS, Stenkamp RE and Klevit RE: Crystal structure of the BARD1 ankyrin repeat domain and its functional consequences. J Biol Chem. 283:21179–21186. 2008. View Article : Google Scholar : PubMed/NCBI

37 

Zhang YQ, Pilyugin M, Kuester D, Leoni VP, Li L, Casula G, Zorcolo L, Schneider-Stock R, Atzori L and Irminger-Finger I: Expression of oncogenic BARD1 isoforms affects colon cancer progression and correlates with clinical outcome. Br J Cancer. 107:675–683. 2012. View Article : Google Scholar : PubMed/NCBI

38 

Zhang YQ, Bianco A, Malkinson AM, Leoni VP, Frau G, De Rosa N, André PA, Versace R, Boulvain M, Laurent GJ, et al: BARD1: An independent predictor of survival in non-small cell lung cancer. Int J Cancer. 131:83–94. 2012. View Article : Google Scholar

39 

Li L, Ryser S, Dizin E, Pils D, Krainer M, Jefford CE, Bertoni F, Zeillinger R and Irminger-Finger I: Oncogenic BARD1 isoforms expressed in gynecological cancers. Cancer Res. 67:11876–11885. 2007. View Article : Google Scholar : PubMed/NCBI

40 

Bosse KR, Diskin SJ, Cole KA, Wood AC, Schnepp RW, Norris G, Nguyen le B, Jagannathan J, Laquaglia M, Winter C, et al: Common variation at BARD1 results in the expression of an oncogenic isoform that influences neuroblastoma susceptibility and oncogenicity. Cancer Res. 72:2068–2078. 2012. View Article : Google Scholar : PubMed/NCBI

41 

Feki A, Jefford CE, Berardi P, Wu JY, Cartier L, Krause KH and Irminger-Finger I: BARD1 induces apoptosis by catalysing phosphorylation of p53 by DNA-damage response kinase. Oncogene. 24:3726–3736. 2005. View Article : Google Scholar : PubMed/NCBI

42 

Feki A, Jefford CE, Durand P, Harb J, Lucas H, Krause KH and Irminger-Finger I: BARD1 expression during spermatogenesis is associated with apoptosis and hormonally regulated. Biol Reprod. 71:1614–1624. 2004. View Article : Google Scholar : PubMed/NCBI

43 

Leung CC and Glover JN: BRCT domains: Easy as one, two, three. Cell Cycle. 10:2461–2470. 2011. View Article : Google Scholar : PubMed/NCBI

44 

Nelson AC and Holt JT: Impact of RING and BRCT domain mutations on BRCA1 protein stability, localization and recruitment to DNA damage. Radiat Res. 174:1–13. 2010. View Article : Google Scholar : PubMed/NCBI

45 

di Masi A, Gullotta F, Cappadonna V, Leboffe L and Ascenzi P: Cancer predisposing mutations in BRCT domains. IUBMB Life. 63:503–512. 2011. View Article : Google Scholar : PubMed/NCBI

46 

Stacey SN, Sulem P, Johannsson OT, Helgason A, Gudmundsson J, Kostic JP, Kristjansson K, Jonsdottir T, Sigurdsson H, Hrafnkelsson J, et al: The BARD1 Cys557Ser variant and breast cancer risk in Iceland. PLoS Med. 3:e2172006. View Article : Google Scholar : PubMed/NCBI

47 

Rudd MF, Webb EL, Matakidou A, Sellick GS, Williams RD, Bridle H, Eisen T and Houlston RS; GELCAPS Consortium: Variants in the GH-IGF axis confer susceptibility to lung cancer. Genome Res. 16:693–701. 2006. View Article : Google Scholar : PubMed/NCBI

48 

Li L, Cohen M, Wu J, Sow MH, Nikolic B, Bischof P and Irminger-Finger I: Identification of BARD1 splice-isoforms involved in human trophoblast invasion. Int J Biochem Cell Biol. 39:1659–1672. 2007. View Article : Google Scholar : PubMed/NCBI

49 

Ars E, Kruyer H, Gaona A, Serra E, Lazaro C and Estivill X: Prenatal diagnosis of sporadic neurofibromatosis type 1 (NF1) by RNA and DNA analysis of a splicing mutation. Prenat Diagn. 19:739–742. 1999. View Article : Google Scholar : PubMed/NCBI

50 

Baralle D and Baralle M: Splicing in action: Assessing disease causing sequence changes. J Med Genet. 42:737–748. 2005. View Article : Google Scholar : PubMed/NCBI

51 

Teraoka SN, Telatar M, Becker-Catania S, Liang T, Onengüt S, Tolun A, Chessa L, Sanal O, Bernatowska E, Gatti RA, et al: Splicing defects in the ataxia-telangiectasia gene, ATM: Underlying mutations and consequences. Am J Hum Genet. 64:1617–1631. 1999. View Article : Google Scholar : PubMed/NCBI

52 

Ryser S, Dizin E, Jefford CE, Delaval B, Gagos S, Christodoulidou A, Krause KH, Birnbaum D and Irminger-Finger I: Distinct roles of BARD1 isoforms in mitosis: Full-length BARD1 mediates Aurora B degradation, cancer-associated BARD1beta scaffolds Aurora B and BRCA2. Cancer Res. 69:1125–1134. 2009. View Article : Google Scholar : PubMed/NCBI

53 

Woditschka S, Evans L, Duchnowska R, Reed LT, Palmieri D, Qian Y, Badve S, Sledge G Jr, Gril B, Aladjem MI, et al: DNA double-strand break repair genes and oxidative damage in brain metastasis of breast cancer. J Natl Cancer Inst. 106:pii: dju1452014. View Article : Google Scholar

54 

Chen J and Weiss WA: Alternative splicing in cancer: Implications for biology and therapy. Oncogene. 34:1–14. 2015. View Article : Google Scholar

Related Articles

  • Abstract
  • View
  • Download
  • Twitter
Copy and paste a formatted citation
Spandidos Publications style
Ratajska M, Matusiak M, Kuzniacka A, Wasag B, Brozek I, Biernat W, Koczkowska M, Debniak J, Sniadecki M, Kozlowski P, Kozlowski P, et al: Cancer predisposing BARD1 mutations affect exon skipping and are associated with overexpression of specific BARD1 isoforms. Oncol Rep 34: 2609-2617, 2015.
APA
Ratajska, M., Matusiak, M., Kuzniacka, A., Wasag, B., Brozek, I., Biernat, W. ... Irminger-Finger, I. (2015). Cancer predisposing BARD1 mutations affect exon skipping and are associated with overexpression of specific BARD1 isoforms. Oncology Reports, 34, 2609-2617. https://doi.org/10.3892/or.2015.4235
MLA
Ratajska, M., Matusiak, M., Kuzniacka, A., Wasag, B., Brozek, I., Biernat, W., Koczkowska, M., Debniak, J., Sniadecki, M., Kozlowski, P., Klonowska, K., Pilyugin, M., Wydra, D., Laurent, G., Limon, J., Irminger-Finger, I."Cancer predisposing BARD1 mutations affect exon skipping and are associated with overexpression of specific BARD1 isoforms". Oncology Reports 34.5 (2015): 2609-2617.
Chicago
Ratajska, M., Matusiak, M., Kuzniacka, A., Wasag, B., Brozek, I., Biernat, W., Koczkowska, M., Debniak, J., Sniadecki, M., Kozlowski, P., Klonowska, K., Pilyugin, M., Wydra, D., Laurent, G., Limon, J., Irminger-Finger, I."Cancer predisposing BARD1 mutations affect exon skipping and are associated with overexpression of specific BARD1 isoforms". Oncology Reports 34, no. 5 (2015): 2609-2617. https://doi.org/10.3892/or.2015.4235
Copy and paste a formatted citation
x
Spandidos Publications style
Ratajska M, Matusiak M, Kuzniacka A, Wasag B, Brozek I, Biernat W, Koczkowska M, Debniak J, Sniadecki M, Kozlowski P, Kozlowski P, et al: Cancer predisposing BARD1 mutations affect exon skipping and are associated with overexpression of specific BARD1 isoforms. Oncol Rep 34: 2609-2617, 2015.
APA
Ratajska, M., Matusiak, M., Kuzniacka, A., Wasag, B., Brozek, I., Biernat, W. ... Irminger-Finger, I. (2015). Cancer predisposing BARD1 mutations affect exon skipping and are associated with overexpression of specific BARD1 isoforms. Oncology Reports, 34, 2609-2617. https://doi.org/10.3892/or.2015.4235
MLA
Ratajska, M., Matusiak, M., Kuzniacka, A., Wasag, B., Brozek, I., Biernat, W., Koczkowska, M., Debniak, J., Sniadecki, M., Kozlowski, P., Klonowska, K., Pilyugin, M., Wydra, D., Laurent, G., Limon, J., Irminger-Finger, I."Cancer predisposing BARD1 mutations affect exon skipping and are associated with overexpression of specific BARD1 isoforms". Oncology Reports 34.5 (2015): 2609-2617.
Chicago
Ratajska, M., Matusiak, M., Kuzniacka, A., Wasag, B., Brozek, I., Biernat, W., Koczkowska, M., Debniak, J., Sniadecki, M., Kozlowski, P., Klonowska, K., Pilyugin, M., Wydra, D., Laurent, G., Limon, J., Irminger-Finger, I."Cancer predisposing BARD1 mutations affect exon skipping and are associated with overexpression of specific BARD1 isoforms". Oncology Reports 34, no. 5 (2015): 2609-2617. https://doi.org/10.3892/or.2015.4235
Follow us
  • Twitter
  • LinkedIn
  • Facebook
About
  • Spandidos Publications
  • Careers
  • Cookie Policy
  • Privacy Policy
How can we help?
  • Help
  • Live Chat
  • Contact
  • Email to our Support Team