Spandidos Publications Logo
  • About
    • About Spandidos
    • Aims and Scopes
    • Abstracting and Indexing
    • Editorial Policies
    • Reprints and Permissions
    • Job Opportunities
    • Terms and Conditions
    • Contact
  • Journals
    • All Journals
    • Oncology Letters
      • Oncology Letters
      • Information for Authors
      • Editorial Policies
      • Editorial Board
      • Aims and Scope
      • Abstracting and Indexing
      • Bibliographic Information
      • Archive
    • International Journal of Oncology
      • International Journal of Oncology
      • Information for Authors
      • Editorial Policies
      • Editorial Board
      • Aims and Scope
      • Abstracting and Indexing
      • Bibliographic Information
      • Archive
    • Molecular and Clinical Oncology
      • Molecular and Clinical Oncology
      • Information for Authors
      • Editorial Policies
      • Editorial Board
      • Aims and Scope
      • Abstracting and Indexing
      • Bibliographic Information
      • Archive
    • Experimental and Therapeutic Medicine
      • Experimental and Therapeutic Medicine
      • Information for Authors
      • Editorial Policies
      • Editorial Board
      • Aims and Scope
      • Abstracting and Indexing
      • Bibliographic Information
      • Archive
    • International Journal of Molecular Medicine
      • International Journal of Molecular Medicine
      • Information for Authors
      • Editorial Policies
      • Editorial Board
      • Aims and Scope
      • Abstracting and Indexing
      • Bibliographic Information
      • Archive
    • Biomedical Reports
      • Biomedical Reports
      • Information for Authors
      • Editorial Policies
      • Editorial Board
      • Aims and Scope
      • Abstracting and Indexing
      • Bibliographic Information
      • Archive
    • Oncology Reports
      • Oncology Reports
      • Information for Authors
      • Editorial Policies
      • Editorial Board
      • Aims and Scope
      • Abstracting and Indexing
      • Bibliographic Information
      • Archive
    • Molecular Medicine Reports
      • Molecular Medicine Reports
      • Information for Authors
      • Editorial Policies
      • Editorial Board
      • Aims and Scope
      • Abstracting and Indexing
      • Bibliographic Information
      • Archive
    • World Academy of Sciences Journal
      • World Academy of Sciences Journal
      • Information for Authors
      • Editorial Policies
      • Editorial Board
      • Aims and Scope
      • Abstracting and Indexing
      • Bibliographic Information
      • Archive
    • International Journal of Functional Nutrition
      • International Journal of Functional Nutrition
      • Information for Authors
      • Editorial Policies
      • Editorial Board
      • Aims and Scope
      • Abstracting and Indexing
      • Bibliographic Information
      • Archive
    • International Journal of Epigenetics
      • International Journal of Epigenetics
      • Information for Authors
      • Editorial Policies
      • Editorial Board
      • Aims and Scope
      • Abstracting and Indexing
      • Bibliographic Information
      • Archive
    • Medicine International
      • Medicine International
      • Information for Authors
      • Editorial Policies
      • Editorial Board
      • Aims and Scope
      • Abstracting and Indexing
      • Bibliographic Information
      • Archive
  • Articles
  • Information
    • Information for Authors
    • Information for Reviewers
    • Information for Librarians
    • Information for Advertisers
    • Conferences
  • Language Editing
Spandidos Publications Logo
  • About
    • About Spandidos
    • Aims and Scopes
    • Abstracting and Indexing
    • Editorial Policies
    • Reprints and Permissions
    • Job Opportunities
    • Terms and Conditions
    • Contact
  • Journals
    • All Journals
    • Biomedical Reports
      • Information for Authors
      • Editorial Policies
      • Editorial Board
      • Aims and Scope
      • Abstracting and Indexing
      • Bibliographic Information
      • Archive
    • Experimental and Therapeutic Medicine
      • Information for Authors
      • Editorial Policies
      • Editorial Board
      • Aims and Scope
      • Abstracting and Indexing
      • Bibliographic Information
      • Archive
    • International Journal of Epigenetics
      • Information for Authors
      • Editorial Policies
      • Editorial Board
      • Aims and Scope
      • Abstracting and Indexing
      • Bibliographic Information
      • Archive
    • International Journal of Functional Nutrition
      • Information for Authors
      • Editorial Policies
      • Editorial Board
      • Aims and Scope
      • Abstracting and Indexing
      • Bibliographic Information
      • Archive
    • International Journal of Molecular Medicine
      • Information for Authors
      • Editorial Policies
      • Editorial Board
      • Aims and Scope
      • Abstracting and Indexing
      • Bibliographic Information
      • Archive
    • International Journal of Oncology
      • Information for Authors
      • Editorial Policies
      • Editorial Board
      • Aims and Scope
      • Abstracting and Indexing
      • Bibliographic Information
      • Archive
    • Medicine International
      • Information for Authors
      • Editorial Policies
      • Editorial Board
      • Aims and Scope
      • Abstracting and Indexing
      • Bibliographic Information
      • Archive
    • Molecular and Clinical Oncology
      • Information for Authors
      • Editorial Policies
      • Editorial Board
      • Aims and Scope
      • Abstracting and Indexing
      • Bibliographic Information
      • Archive
    • Molecular Medicine Reports
      • Information for Authors
      • Editorial Policies
      • Editorial Board
      • Aims and Scope
      • Abstracting and Indexing
      • Bibliographic Information
      • Archive
    • Oncology Letters
      • Information for Authors
      • Editorial Policies
      • Editorial Board
      • Aims and Scope
      • Abstracting and Indexing
      • Bibliographic Information
      • Archive
    • Oncology Reports
      • Information for Authors
      • Editorial Policies
      • Editorial Board
      • Aims and Scope
      • Abstracting and Indexing
      • Bibliographic Information
      • Archive
    • World Academy of Sciences Journal
      • Information for Authors
      • Editorial Policies
      • Editorial Board
      • Aims and Scope
      • Abstracting and Indexing
      • Bibliographic Information
      • Archive
  • Articles
  • Information
    • For Authors
    • For Reviewers
    • For Librarians
    • For Advertisers
    • Conferences
  • Language Editing
Login Register Submit
  • This site uses cookies
  • You can change your cookie settings at any time by following the instructions in our Cookie Policy. To find out more, you may read our Privacy Policy.

    I agree
Search articles by DOI, keyword, author or affiliation
Search
Advanced Search
presentation
Experimental and Therapeutic Medicine
Join Editorial Board Propose a Special Issue
Print ISSN: 1792-0981 Online ISSN: 1792-1015
Journal Cover
August-2021 Volume 22 Issue 2

Full Size Image

Sign up for eToc alerts
Recommend to Library

Journals

International Journal of Molecular Medicine

International Journal of Molecular Medicine

International Journal of Molecular Medicine is an international journal devoted to molecular mechanisms of human disease.

International Journal of Oncology

International Journal of Oncology

International Journal of Oncology is an international journal devoted to oncology research and cancer treatment.

Molecular Medicine Reports

Molecular Medicine Reports

Covers molecular medicine topics such as pharmacology, pathology, genetics, neuroscience, infectious diseases, molecular cardiology, and molecular surgery.

Oncology Reports

Oncology Reports

Oncology Reports is an international journal devoted to fundamental and applied research in Oncology.

Experimental and Therapeutic Medicine

Experimental and Therapeutic Medicine

Experimental and Therapeutic Medicine is an international journal devoted to laboratory and clinical medicine.

Oncology Letters

Oncology Letters

Oncology Letters is an international journal devoted to Experimental and Clinical Oncology.

Biomedical Reports

Biomedical Reports

Explores a wide range of biological and medical fields, including pharmacology, genetics, microbiology, neuroscience, and molecular cardiology.

Molecular and Clinical Oncology

Molecular and Clinical Oncology

International journal addressing all aspects of oncology research, from tumorigenesis and oncogenes to chemotherapy and metastasis.

World Academy of Sciences Journal

World Academy of Sciences Journal

Multidisciplinary open-access journal spanning biochemistry, genetics, neuroscience, environmental health, and synthetic biology.

International Journal of Functional Nutrition

International Journal of Functional Nutrition

Open-access journal combining biochemistry, pharmacology, immunology, and genetics to advance health through functional nutrition.

International Journal of Epigenetics

International Journal of Epigenetics

Publishes open-access research on using epigenetics to advance understanding and treatment of human disease.

Medicine International

Medicine International

An International Open Access Journal Devoted to General Medicine.

Journal Cover
August-2021 Volume 22 Issue 2

Full Size Image

Sign up for eToc alerts
Recommend to Library

  • Article
  • Citations
    • Cite This Article
    • Download Citation
    • Create Citation Alert
    • Remove Citation Alert
    • Cited By
  • Similar Articles
    • Related Articles (in Spandidos Publications)
    • Similar Articles (Google Scholar)
    • Similar Articles (PubMed)
  • Download PDF
  • Download XML
  • View XML

  • Supplementary Files
    • Supplementary_Data.pdf
Article Open Access

Role of lincRNA‑Cox2 targeting miR‑150 in regulating the viability of chondrocytes in osteoarthritis

  • Authors:
    • Meng Jiang
    • Kai Xu
    • Huafeng Ren
    • Mingmin Wang
    • Ximin Hou
    • Jianping Cao
  • View Affiliations / Copyright

    Affiliations: Department of Orthopaedics, Qingdao No. 6 People's Hospital, Qingdao, Shandong 266033, P.R. China, Department of Functional Examination, Qingdao Haici Medical Group, Qingdao, Shandong 266033, P.R. China, Department of Anesthesiology, Qingdao No. 6 People's Hospital, Qingdao, Shandong 266033, P.R. China
    Copyright: © Jiang et al. This is an open access article distributed under the terms of Creative Commons Attribution License.
  • Article Number: 800
    |
    Published online on: May 25, 2021
       https://doi.org/10.3892/etm.2021.10232
  • Expand metrics +
Metrics: Total Views: 0 (Spandidos Publications: | PMC Statistics: )
Metrics: Total PDF Downloads: 0 (Spandidos Publications: | PMC Statistics: )
Cited By (CrossRef): 0 citations Loading Articles...

This article is mentioned in:



Abstract

Osteoarthritis (OA) is a joint disease characterised by progressive cartilage degradation and inflammation, but the detailed pathogenesis of OA remains unclear. The present study aimed to investigate the role of long intergenic non‑coding RNA (lincRNA)‑Cox2 in OA progression and the potential mechanism. An OA mouse model was used for in vivo experiments, and IL‑1β‑induced injury of mouse chondrocytes was conducted for in vitro experiments. Small interfering (si)‑Cox2 was transfected into chondrocytes to elucidate the effect of lincRNA‑Cox2 on OA. Quantitative reverse transcription PCR assays were conducted to detect the expression of lincRNA‑Cox2 and microRNA (miR)‑150. Cell proliferation and apoptosis were analysed based on an MTT assay and annexin V/propidium iodide staining, respectively. Western blotting was performed to evaluate the protein expression levels of Ki‑67, PCNA, Bax, cleaved (c)‑Caspase‑3, c‑Caspase‑9 and Wnt/β‑catenin pathway‑associated proteins in chondrocytes. High levels of lincRNA‑Cox2 were observed in cartilage tissues of the OA mouse model in vivo. In the in vitro experiments, the expression of lincRNA‑Cox2 was increased in IL‑1β‑treated chondrocytes. Knockdown of lincRNA‑Cox2 promoted the proliferation and inhibited the apoptosis of chondrocytes. Mechanistically, lincRNA‑Cox2 was found to directly target miR‑150, acting as a competing endogenous RNA, and the effect of si‑Cox2 on the proliferation and apoptosis of chondrocytes was reversed by miR‑150 inhibitors. Moreover, lincRNA‑Cox2 activated the Wnt/β‑catenin pathway to regulate chondrocyte proliferation and apoptosis. The present study demonstrated that silencing lincRNA‑Cox2 expression plays a protective role in OA by enhancing the proliferation and suppressing the apoptosis of chondrocytes, which is related to increased miR‑150 expression and activation of the Wnt/β‑catenin pathway.

Introduction

Osteoarthritis (OA) is the most common degenerative joint disease and leading cause of pain and disability among middle-aged and elderly individuals, which is a worldwide health concern (1). OA is mainly characterised by the degeneration of articular cartilage and inflammatory response (2). The degeneration of articular cartilage is influenced by multiple factors, such as ageing, obesity, joint strain, trauma and inflammatory disease (3). As this disease increases in prevalence and remains difficult to treat, further clinical and experimental studies are needed to explore the molecular mechanisms of OA.

During the past several decades, the downregulation and dysfunction of messenger RNAs, long non-coding RNAs (lncRNAs) and microRNAs (miRNAs/miRs) (4,5) have become evident in OA. It has been reported that lncRNAs, with transcripts >200 nucleotides in length, are involved in OA progression by regulating cartilage degradation (6). Furthermore, studies have demonstrated the therapeutic potential of non-coding RNAs including lncRNAs in the treatment of OA (7). Long intergenic non-coding RNAs (lincRNAs), a subclass of lncRNAs, have emerged as key regulators of mammalian gene expression. Several thousand lincRNAs have been identified in the mouse genome (8,9). Moreover, lincRNAs are reported to be associated with human inflammatory diseases and tumorigenesis (10,11). lincRNA-Cox2 is one of the best characterised lincRNAs, which has been reported to regulate the transcription of distinct classes of immune-related genes in the inflammatory response, thus being regarded as an immune-inducible lincRNA (12). In a previous study, Elling et al (13) found that lincRNA-Cox2 regulates critical innate immune-related genes, dependently or independently of prostaglandin G/H synthase 2. Moreover, Tong et al (14) demonstrated a novel mechanism of epigenetic modulation by lincRNA-Cox2 on Il12b transcription, suggesting an important role for lincRNAs in the regulation of intestinal epithelial inflammatory responses. However, the role of lincRNA-Cox2 in cartilage degradation and the development of OA remains unclear.

miRNAs are a class of non-coding RNAs 18-25 nucleotides in length, which are small, evolutionarily conserved and regarded as novel biomarkers for the diagnosis, prognosis and treatment of OA (7). miR-150 is aberrantly expressed in cancer and infectious diseases, and plays a crucial role in the progression of these diseases (15,16). Moreover, peripheral blood mononuclear cells and synovial fluid from patients with rheumatoid arthritis exhibit increased expression of miR-150(17). However, whether miR-150 is involved in OA progression remains unclear.

Chondrocytes are important cells in cartilage, and their proliferation, differentiation and apoptosis are regulated to maintain a dynamic equilibrium. The dysfunction of chondrocytes is responsible for OA development (18); thus, chondrocytes are commonly used to induce an ex vivo OA model through the stimulation of IL-1β. The apoptosis and proliferation of chondrocytes has also been found to be modulated by lncRNAs, such as lncRNA XIST, PVT1 and PART-1 (19-21). The present study investigated the effect of lincRNA-Cox2 on the proliferation and apoptosis of chondrocytes, demonstrating an important role for lincRNA-Cox2 in the development of OA.

Materials and methods

Isolation and culture of primary mouse chondrocytes

Primary murine chondrocytes were isolated from new-born mice as described previously (22). Briefly, 5-day-old C57BL/6 mice were sacrificed by an intraperitoneal injection of pentobarbital (100 mg/kg) and considered dead when respiratory and cardiac arrest were observed and muscles relaxed. Subsequently, the articular cartilage was isolated and then digested with 3 mg/ml of collagenase D for 90 min at 37˚C under 5% CO2 and 0.5 mg/ml of collagenase D overnight at 37˚C. After centrifugation at 400 x g for 10 min, the supernatant was discarded, and the cell precipitate was resuspended in Dulbecco's modified Eagle's medium supplemented with 10% foetal bovine serum (Gibco; Thermo Fisher Scientific, Inc.), 100 IU/ml of penicillin and 0.1 mg/ml of streptomycin. The chondrocytes were then seeded on a culture dish at a density of 8x103 cells/cm2. The culture medium was changed after 2 days of culture, and the isolated chondrocytes achieved confluence 6-7 day later. Only passages one to three were used for further experiments. For IL-1β treatment assay, mouse chondrocytes were stimulated using various concentrations (0, 1, 5, 10 and 20 ng/ml) of IL-1β (PeproTech, Inc.) for 24 h at 37˚C. All protocols were approved by The Ethics Committee of Qingdao No.6 People's Hospital [Qingdao, China; approval no. (2018)11].

Induction of an OA mouse model

An experimental OA model was induced by surgical destabilisation of the medial meniscus as described previously (23). A total of 20 C57BL/6J male mice (10-weeks-old; weight, 20-22 g) were purchased from the Animal Centre of the Chinese Academy of Sciences, housed in plastic cages with free access to drinking water and a pellet-based diet. The 20 mice were then randomly divided into sham and OA groups (n=10 per group). In the OA group, under general anaesthesia of pentobarbital (50 mg/kg) by intraperitoneal injection, the medial collateral ligament and medial meniscus of the right knee were resected under a microscope. As a control, the mice in the sham group underwent skin incision and closure without meniscectomy. After 8 weeks, the mice were sacrificed by intraperitoneal injection of pentobarbital (100 mg/kg) and considered dead when respiratory arrest and cardiac arrest were observed, their nerve reflexes disappeared and muscles relaxed, followed by the detection of lincRNA-Cox2 expression. All protocols were approved by The Ethics Committee of Qingdao No. 6 People's Hospital. All mice were sacrificed for experiments.

Mouse chondrocytes transfection

The miR-150 mimic (5'-UCUCCCAACCCUUGUACCAGUG-3'; 30 nM), miR-150 inhibitor (5'-CACUGGUACAAGGGUUGGGAGA-3'; 30 nM) and their respective scrambled negative controls (NCs; 5'-CTCCCAACCCTTGTCCAGTG-3' and 5'-CCGAAACCUCGGUUGAUUGCGG-3'; 30 nM) were synthesised by Shanghai GenePharma Co., Ltd. The full-length wide-type lincRNA-Cox2 sequence was inserted in the pEX-2 plasmid (Shanghai GenePharma Co., Ltd.). An empty pEX-2 plasmid was transfected as an NC. siRNA specific for lincRNA-Cox2 was inserted in a U6/Neo plasmid (Shanghai GenePharma Co., Ltd.). An empty U6/Neo plasmid with non-targeting sequences was transfected as an NC. The mass of all plasmids used for transfection was 1 µg. Transfections of primary mouse chondrocytes were conducted using Lipofectamine® 3000 reagent (Invitrogen; Thermo Fisher Scientific, Inc.) per the manufacturer's instructions. After 48 h at 37˚C, the transfection efficiency was detected using reverse transcription-quantitative (RT-q)PCR.

RT-qPCR

RT-qPCR assays were performed to detect the expression of mouse lincRNA-Cox2 and miR-150 in chondrocytes after transfection and IL-1β treatment. Total RNA of the chondrocytes was extracted using TRIzol® reagent (Invitrogen; Thermo Fisher Scientific, Inc.). RNA was reverse transcribed into cDNA using a reverse transcription kit (Vazyme Biotech Co., Ltd.), with the following temperature protocol: 37˚C for 15 min, 85˚C for 5 sec and 4˚C for the end. RT-qPCR was performed using a SYBR Green Master Mix (Applied Biosystems; Thermo Fisher Scientific, Inc.), and the setting parameters were as follows: 95˚C For 10 min, followed by 95˚C for 15 sec and 60˚C for 30 sec, lasting 40 cycles. The cycle threshold (Cq) values were obtained, normalised to the level of GAPDH and compared with the control. Data were quantified using the 2-∆∆Cq method (24). The primer sequences were as follows: Mouse lincRNA-Cox2 forward, 5'-AAGGAAGCTTGGCGTTGTGA-3' and reverse: 5'-GAGAGGTGAGGAGTCTTATG-3'; and GAPDH forward, 5'-CTGCCCAGAACATCATCCCT-3' and reverse, 5'-TGGTCCTCAGTGTAGCCCAAG-3'.

Proliferation assay

The proliferative capability of the chondrocytes was assessed using an MTT assay. First, 5x103 cells were seeded on 96-well plates for 24 h; cells were then transfected with small interfering (si)-negative control (NC), si-Cox2, NC inhibitor and miR-150 inhibitor as aforementioned. After 48 h of transfection, 20 µl of MTT (5 mg/ml) (Sigma-Aldrich; Merck KGaA) was added, and the cells were incubated for 4 h at 37˚C under 5% CO2. Subsequently, the supernatant was discarded, and 200 ml of dimethyl sulfoxide was added. Finally, the OD 490 nm value was measured using a microplate reader to evaluate the proliferative capability of chondrocytes.

Apoptosis assay

The apoptosis of chondrocytes was determined using the Annexin V fluorescein isothiocyanate (FITC) Apoptosis Detection kit (BD Biosciences). After 10 ng/ml of IL-1β treatment and/or relevant transfection, the cells were collected, washed with phosphate-buffered saline (PBS), and resuspended in 100 µl Binding Buffer (BD Biosciences) at a concentration of 1x106 cells/ml. Subsequently, 5 µl of Annexin V FITC and propidium iodide were added. After incubation for 15 min at room temperature in the dark, the apoptotic cells were quantitatively analysed by FACSCalibur flow cytometry (BD Biosciences) using CellQuest Pro software (BD Biosciences).

Western blotting

After the indicated treatment, chondrocytes were collected and washed with PBS, and then lysed on ice with radioimmunoprecipitation assay lysis buffer supplemented with 10 mM of phenylmethylsulfonyl fluoride (Beyotime Institute of Biotechnology) for 15 min. Total protein was quantified using the BCA Protein Assay kit (Beijing Solarbio Science & Technology Co., Ltd.). Proteins in equal amounts (20 µg/lane) were loaded per lane then subjected to electrophoresis using 10% SDS-PAGE gels and transferred onto polyvinylidene difluoride membranes (Bio-Rad Laboratories, Inc.). After blocking with 5% skimmed milk for 2 h at room temperature, the membranes were incubated with specific primary antibodies against Ki67 (cat. no. sc-23900), proliferating cell nuclear antigen (PCNA; cat. no. sc-25280), Bax (cat. no. sc-70408), Caspase-3 (cat. no. sc-56053), Caspase-9 (cat. no. sc-56076), glycogen synthase kinase (GSK)-3β (cat. no. sc-81462), phosphorylated-GSK (p-GSK)-3β (ser9) (cat. no. sc-81494), β-catenin (cat. no. sc-7963), p-β-catenin (cat. no. sc-57535), cyclin D1 (cat. no. sc-8396), c-Myc (cat. no. sc-40) and GAPDH (cat. no. sc-32233) (all 1:1,000; Santa Cruz Biotechnology, Inc.) overnight at 4˚C. The membranes were then incubated with IgG-horseradish peroxidase-conjugated secondary antibody (cat. no. ab6728; Abcam; 1:5,000) for 1 h at room temperature, and protein bands were visualised using electrochemiluminescence plus (Cytiva) according to the manufacturer's instructions. Densitometry analysis of the bands was performed using ImageJ software (v1.53a; National Institutes of Health). GAPDH was used as an endogenous protein for normalisation.

Dual luciferase activity assay

The 3'UTR target site was generated using PCR, and the luciferase reporter constructs with the lincRNA-Cox2 sequences carrying a putative miR-150-binding site in a pMiR-report vector were amplified using PCR. Mouse chondrocytes were co-transfected with the reporter construct, control vector and miR-150 or scramble NC using Lipofectamine as aforementioned. After 48 h of transfection, reporter assays were conducted using the dual-luciferase assay system (Promega Corporation) following the manufacturer's instructions. Renilla luciferase activity was used for normalization, and the binding site of lincRNA-Cox2 and miR-150 was predicted using DIANA tools (http://carolina.imis.athena-innovation.gr/diana_tools/web/).

Statistical analyses

All results were observed in at least three independent experiments. Statistical analysis was carried out using SPSS 19.0 (IBM Corp.), and data are presented as the mean ± standard deviation (unless otherwise shown). Statistical differences between two groups were determined using the unpaired two-tailed Student's t-test. Differences among more than two groups were estimated using one-way ANOVA and adjusted using Bonferroni's correction or Dunnett's post hoc test. The linear relationships among levels of lincRNA-Cox2 and miR-150 in OA mice were analysed using Spearman's correlation coefficient. P<0.05 was considered to indicate a statistically significant difference.

Results

lincRNA-Cox2 expression is up-regulated in cartilage tissues of OA and IL-1β-treated chondrocytes

To detect the expression of lincRNA-Cox2 in cartilage tissues of OA, RT-qPCR was performed using cartilage specimens from 10 OA mice and 10 sham mice. The results demonstrated that the expression of lincRNA-Cox2 was markedly higher in OA cartilage tissues compared with that in tissues of the sham group (3.12±1.32 vs. 1.26±0.58; P<0.05; Fig. 1A). Moreover, the expression of lincRNA-Cox2 was significantly up-regulated in chondrocytes stimulated by IL-1β at 10 ng/ml (4.73±0.47) and 20 ng/ml (5.69±0.64) compared with that observed in non-stimulated chondrocytes (1.06±0.17) (both P<0.05; Fig. 1B). The results indicated that lincRNA-Cox2 played a crucial role in OA.

Figure 1

High expression of lincRNA-Cox2 in cartilage tissues of OA and IL-1β-induced chondrocytes. (A) Expression of lincRNA-Cox2 in cartilage tissues of OA (n=10 per group). (B) Expression of lincRNA-Cox2 in the chondrocytes with treatment of IL-1β at different concentrations. *P<0.05. OA, osteoarthritis; linc, long intergenic non-coding.

Knockdown of lincRNA-Cox2 promotes proliferation and inhibits apoptosis in IL-1β-treated chondrocytes

To explore the effect of lincRNA-Cox2 on the proliferation and apoptosis of IL-1β-treated chondrocytes, si-Cox2 was used to knock down the expression of lincRNA-Cox2 and the efficiency of transfection is shown in Fig. S1A (0.32±0.09 vs. 0.95±0.09; P<0.05). Its abundance was knocked down using si-Cox2 in IL-1β-treated (10 ng/ml) chondrocytes (2.03±0.58 vs. 4.24±0.58; P<0.05; Fig. 2A). Moreover, the MTT assay showed that knockdown of lincRNA-Cox2 markedly restored the cell viability decreased by treatment of IL-1β in chondrocytes (P<0.05; Fig. 2B). The protein levels of major proliferation-related genes, including those encoding for Ki67 and PCNA, were significantly increased after silencing lincRNA-Cox2 expression in IL-1β-treated chondrocytes (Ki67, 0.73±0.09 vs. 0.45±0.07; PCNA, 0.77±0.06 vs. 0.51 0.07; both P<0.05; Fig. 2C). In addition, after transfection with si-Cox2, a lower proportion of apoptotic cells was shown in chondrocytes treated with IL-1β (21.44±1.44% vs. 26.76±5.18%; P<0.05; Fig. 2D), and the apoptosis-related protein levels of Bax (0.64±0.08 vs. 0.79±0.02), cleaved Caspase-3 (c-Caspase-3) (0.29±0.01 vs. 0.42±0.07) and cleaved Caspase-9 (c-Caspase-9) (0.35±0.02 vs. 0.47±0.07) were also down-regulated compared with those in the control group (all P<0.05; Fig. 2E). The current results suggested that lincRNA-Cox2 inhibited proliferation and enhanced apoptosis of chondrocytes.

Figure 2

Silencing lincRNA-Cox2 expression promotes proliferation and inhibits apoptosis in IL-1β-treated chondrocytes. (A) Expression of lincRNA-Cox2 was detected in chondrocytes transfected with si-Cox2 or si-NC after treatment of IL-1β. (B) Chondrocyte proliferation detected using an MTT assay. (C) Protein levels of Ki67 and PCNA in chondrocytes. (D) Apoptotic rate of chondrocytes with si-Cox2 or si-NC after treatment of IL-1β. (E) Protein levels of Bax, c-Caspase-3 and c-Caspase-9 in chondrocytes. &P<0.05 vs. Con, #P<0.05 vs. IL-1β+si-NC, *P<0.05 as indicated. linc, long intergenic non-coding; si, small interfering; NC, negative control; PCNA, proliferating cell nuclear antigen; c-, cleaved; OD, optical density.

lincRNA-Cox2 directly targets miR-150

It was predicted that there were putative complementary sequences of lincRNA-Cox2 and miR-150 using DIANA tools (Fig. 3A). To confirm the potential relationship between lincRNA-Cox2 and miR-150, the luciferase reporter vectors wild-type (wt)-Cox2 and mutant (mut)-Cox2 were constructed and transfected into chondrocytes. The results revealed that the mimics miR-150 induced a notable reduction in luciferase activity (0.43±0.07 vs. 1.09±0.13; P<0.05; Fig. 3B) and inhibitor miR-150 led to an increase in luciferase activity in the wt-Cox2 group (1.55±0.13 vs. 1.01±0.12; P<0.05; Fig. 3B), while little effect was observed on the activity in the mut-Cox2 group (Fig. 3B). The efficiency of mimics miR-150 (1.77±0.13 vs. 1.08±0.06; P<0.05) and inhibitor miR-150 (0.39±0.07 vs. 0.97±0.07; P<0.05) are shown in Fig. S1B and C, respectively. Additionally, the effect of lincRNA-Cox2 on miR-150 in chondrocytes was evaluated, and the results showed that the expression of miR-150 was significantly increased by the interference of lincRNA-Cox2 (0.77±0.15 vs. 0.44±0.07; P<0.05; Fig. 3C). Moreover, the expression of lincRNA-Cox2 in chondrocytes was reduced by the overexpression of miR-150 (1.03±0.07 vs. 0.48±0.13; P<0.05; Fig. 3D), while it was increased by knockdown of miR-150 (1.61±0.19 vs. 1.13±0.10; P<0.05; Fig. 3D), compared with their respective NCs. In cartilage tissues of the OA mouse model, miR-150 expression was significantly decreased (1.05±0.39 vs. 1.29±0.50; P<0.05; Fig. 3E) and negatively correlated with lincRNA-Cox2 expression (r=-0.7478; P=0.0129; Fig. 3F). These results indicated that lincRNA-Cox2 directly targeted miR-150 to promote the development of OA.

Figure 3

lincRNA-Cox2 directly targets miR-150. (A) Predicted binding sites of lincRNA-Cox2 and miR-150. (B) Luciferase reporter assay of chondrocytes co-transfected with mimics NC, mimics miR-150, inhibitor NC or inhibitor miR-150 and luciferase reporters containing wt-lincRNA-Cox2 or mut-lincRNA-Cox2 transcript. (C) Expression of miR-150 in chondrocytes after silencing lincRNA-Cox2. (D) Expression of lincRNA-Cox2 in chondrocytes with mimics miR-150 or inhibitor miR-150. (E) Expression of miR-150 in cartilage tissues of OA (n=10 per group). (F) A negative correlation between lincRNA-Cox2 and miR-150 in cartilage tissues of OA (n=10 per group). *P<0.05. linc, long intergenic non-coding; NC, negative control; wt, wild-type; mut, mutant; miR, microRNA; OA, osteoarthritis.

Deficiency of miR-150 reverses the effect of lincRNA-Cox2-knockdown on IL-1β-induced injury in chondrocytes

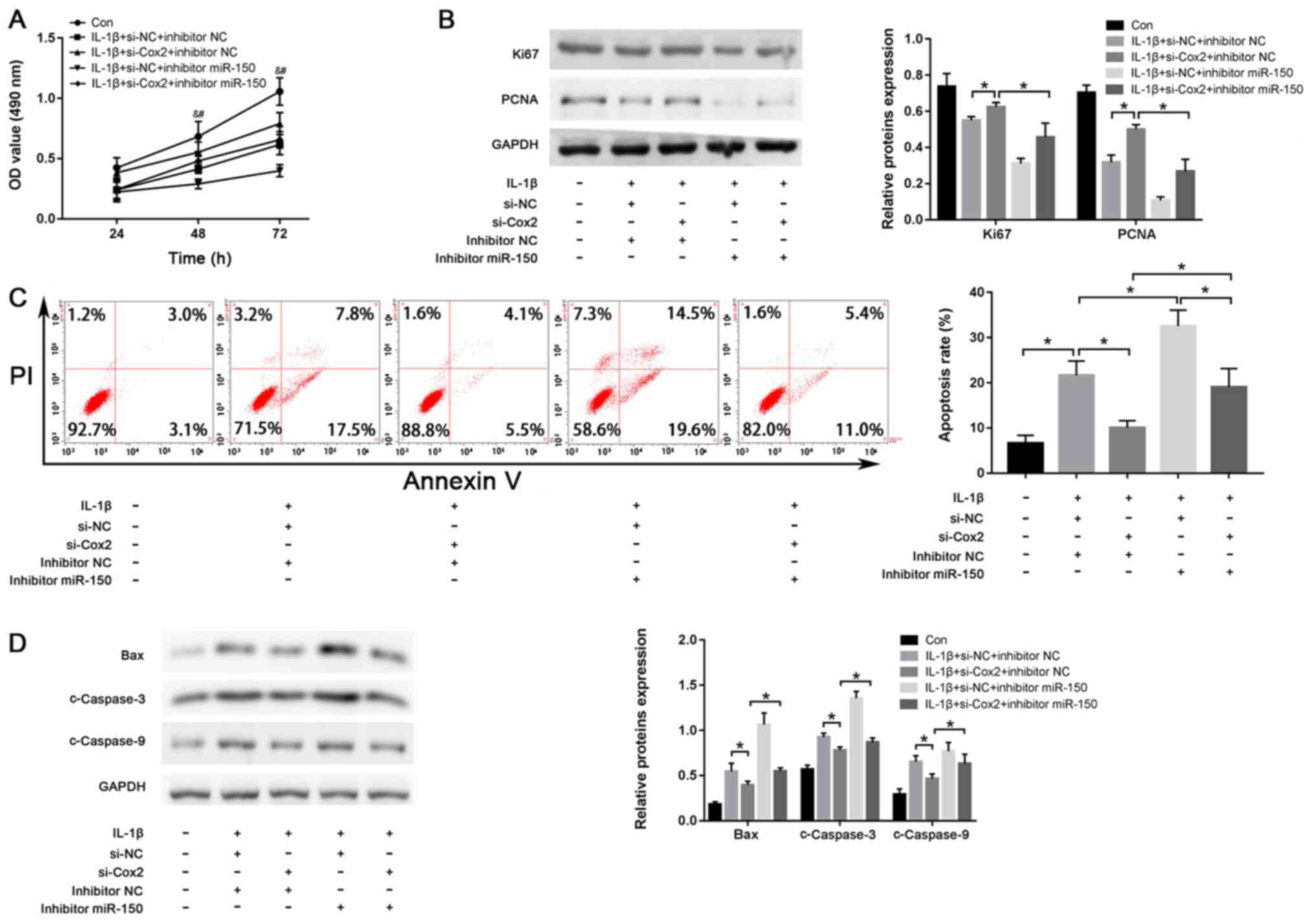
To explore whether lincRNA-Cox2 exerts its function by miR-150 in chondrocytes, si-Cox2 and miR-150 inhibitors were co-transfected into chondrocytes and the efficiency of both si-Cox2 and miR-150 inhibitors was shown in Fig. S1D. As shown in Fig. 4A, knockdown of lincRNA-Cox2 enhanced the proliferation of IL-1β-treated chondrocytes, while inhibition of miR-150 suppressed the proliferation of IL-1β-treated chondrocytes compared with their respective NCs (both P<0.05). The expression of both Ki67 and PCNA were also promoted by the knockdown of lincRNA-Cox2 compared with that in the si-NC group (Ki67, 0.63±0.01 vs. 0.56±0.00; PCNA, 0.52±0.00 vs. 0.33±0.02; both P<0.05; Fig. 4B). However, these increases were inhibited by miR-150 inhibitors (Ki67, 0.47±0.06 vs. 0.63±0.01; PCNA, 0.28±0.05 vs. 0.52±0.00; both P<0.05; Fig. 4B). Moreover, the anti-apoptotic effect of lincRNA-Cox2-knockdown (10.22±0.69% vs. 22.13±2.27%) and pro-apoptotic effect of miR-150 inhibitors (33.06±2.79% vs. 22.13±2.27%) were also evidently reversed by co-transfection with si-Cox2 and miR-150 inhibitors (lincRNA-Cox2 knockdown, 19.40±3.32% vs. 10.22±0.69%; miR-150 inhibitor, 19.40±3.32% vs. 33.06±2.79%; all P<0.05; Fig. 4C). The decreased expression of Bax, c-Caspase-3 and c-Caspase-9 in the si-Cox2 group were reversed by co-transfection with si-Cox2 and miR-150 inhibitors (Bax, 0.56±0.01 vs. 0.40±0.01; c-Caspase-3, 0.90±0.01 vs. 0.79±0.01; c-Caspase-9, 0.65±0.06 vs. 0.48±0.01; all P<0.05; Fig. 4D). The above results further confirmed that lincRNA-Cox2 promote the development of OA by targeting miR-150.

Figure 4

miR-150 inhibitor reverses the effect of lincRNA-Cox2-knockdown on IL-1β-induced injury in chondrocytes. (A) Chondrocytes proliferation with si-Cox2 or miR-150 inhibitor after treatment of IL-1β. #P<0.05, si-Cox2+inhibitor miR-150 vs. si-Cox2+inhibitor NC; &P<0.05, si-Cox2+inhibitor NC vs. si-NC+inhibitor NC (B) Ki67 and PCNA levels in chondrocytes. (C) Apoptotic rate of chondrocytes after transfection and IL-1β stimulation. (D) Protein levels of Bax, c-Caspase-3 and c-Caspase-9 in chondrocytes. *P<0.05. linc, long intergenic non-coding; PCNA, proliferating cell nuclear antigen; c-, cleaved; si, small interfering; NC, negative control; miR, microRNA; OD, optical density.

lincRNA-Cox2 aggravates OA progression through the Wnt/β-catenin pathway

To determine the function of the molecular mechanisms induced by the lincRNA-Cox2/miR-150 axis, Wnt/β-catenin pathway-related proteins including GSK-3β, p-GSK-3β, β-catenin, p-β-catenin, cyclin D1 and c-Myc were detected using western blotting (Fig. 5A). The results showed that knockdown of lincRNA-Cox2 notably inhibited the expression of p-GSK-3β/GSK-3β (0.75±0.03 vs. 0.90±0.06; P<0.05; Fig. 5B) while promoting the expression of p-β-catenin/β-catenin (1.06±0.06 vs. 0.88 ± 0.01; P<0.05; Fig. 5C), cyclin D1 (0.98±0.03 vs. 0.72±0.07; P<0.05; Fig. 5D) and c-Myc (1.09±0.03 vs. 0.96±0.04; P<0.05; Fig. 5E). However, the suppressive or promotive effect was reversed by miR-150 inhibitors (p-GSK-3β/GSK-3β, 0.88±0.00 vs. 0.75±0.03; p-β-catenin/β-catenin, 0.82±0.04 vs. 1.06±0.06; cyclin D1, 0.75±0.08 vs. 0.98±0.03; c-Myc, 0.91±0.04 vs. 1.09±0.03; all P<0.05; Fig. 5). This results revealed lincRNA-Cox2 aggravated OA progression through the Wnt/β-catenin pathway.

Figure 5

Effect of lincRNA-Cox2/miR-150 axis on Wnt/β-catenin pathway. (A) Protein expression of p-GSK-3β, GSK-3β, p-β-catenin, β-catenin, c-Myc and cyclin D1 in chondrocytes after transfection with si-Cox2 or miR-150 inhibitor. (B) The ratio of p-GSK-3β/GSK-3β. (C) The ratio of p-β-catenin/β-catenin. (D) The relative expression of Cyclin D1. (E) The relative expression of c-Myc. *P<0.05. linc, long intergenic non-coding; Con, control; NC, negative control; p-, phosphorylated; si, small interfering; miR, microRNA.

Discussion

OA is a chronic, progressive and degenerative disease affecting multiple joint tissues and resulting in significant reductions in patient quality of life including pain, stiffness, movement difficulties and progressive disability (25). The main characteristics of OA are degeneration of articular cartilage and chronic inflammation (25). However, despite the diverse aetiologies and pathogenesis of OA, a detailed pathogenic mechanism has not yet been elucidated. Recent focus on the epigenetic-regulating mechanisms of OA has revealed that numerous lncRNAs serve important functions in the development of inflammatory diseases including OA, such as lncRNAs XIST and PVT1 (19,20). lincRNA-Cox2, a class of lncRNAs localised to both the cytosolic and nuclear compartments, affects the expression of hundreds of inflammatory genes (such as Tlr1, Il6 and Il23a) and regulates the inflammatory response (12). Moreover, lincRNA-Cox2 mediates neuroinflammation by regulating the NACHT, LRR and PYD domains-containing protein 3 inflammasome and autophagy (26). However, whether lincRNA-Cox2 is involved in the pathogenesis of OA remains unclear. The present study reported that the expression of lincRNA-Cox2 was markedly up-regulated in an OA model both in vivo and in vitro, indicating that lincRNA-Cox2 may play a role in OA development.

Chondrocytes are the only cells found in the cartilage and their dynamic equilibrium between proliferation, differentiation and apoptosis is crucial to maintain the appropriate cycles of biosynthesis and degradation of the cartilaginous matrix (18). The current study investigated the role of lincRNA-Cox2 in the viability of chondrocytes using IL-1β-treated chondrocytes, and the results demonstrated that lincRNA-Cox2 inhibited the viability of chondrocytes. In addition, the protein levels of Ki67 and PCNA, two main proliferation-related proteins (27), were also suppressed by lincRNA-Cox2. Apoptosis is an important process associated with cell viability, and the activation of Bax, c-Caspase 3 and c-Caspase 9 are responsible for regulating apoptosis (28,29). The present study demonstrated that both the rate of apoptosis and expression of Bax, c-Caspase 3 and c-Caspase 9 were reduced after knockdown of lincRNA-Cox2, suggesting an important pro-apoptotic role of lincRNA-Cox2 in OA chondrocytes.

Previously, the hypothesis of competing endogenous RNAs (ceRNAs) as an alternative function for lncRNAs has garnered increasing attention (30). As a novel regulatory mechanism, the crosstalk between lncRNAs and miRNAs has been identified in various diseases including OA (31). Zhang et al (32) demonstrated that lncRNA MALAT1 promoted OA by competing with miR-150-5p. Therefore, the present study hypothesised that lincRNA-Cox2 may act as a ceRNA sponge for miRNAs through which OA development is promoted. The current study predicted direct binding between lincRNA-Cox2 and miR-150 and confirmed this prediction using a luciferase activity assay. Furthermore, it was reported that the expression of miR-150 was decreased after silencing lincRNA-Cox2 expression, while lincRNA-Cox2 was also found to negatively regulate miR-150 expression. Moreover, an inverse correlation between lincRNA-Cox2 and miR-150 was observed in OA cartilage tissues. These findings illustrated that lincRNA-Cox2 exerted its functions on the proliferation and apoptosis of chondrocytes by sponging miR-150. However, this effect of lincRNA-Cox2 was reversed by miR-150 inhibitors. To the best of our knowledge, the present study is the first to reveal that the lincRNA-Cox2/miR-150 axis mediates OA progression.

Previous studies have indicated that the Wnt/β-catenin pathway plays a pivotal role in the regulation of inflammatory processes in various mammalian non-neuronal cells (33) and is involved in OA development (34). In addition, the Wnt/β-catenin pathway is necessary to regulate the differentiation, phenotypic maturation and function of chondrocytes (35). Inhibition of GSK-3β activates the Wnt/β-catenin pathway and further leads to increased expression of the Wnt/β-catenin target genes, such as those encoding for cyclin D1 and c-Myc (36). Moreover, silencing lncRNA HOTAIR regulates the proliferation and apoptosis of synoviocytes, which are the main effector cells of knee OA synovial fibrosis, in OA through inhibition of the Wnt/β-catenin signalling pathway (37). The present study demonstrated that knockdown of lincRNA-Cox2 inhibited the expression of p-GSK-3β while promoting the expression of p-β-catenin, cyclin D1 and c-Myc, but these trends were reversed by miR-150 inhibitors. However, the underlying mechanism and whether miR-150 directly binds to the downstream proteins need to be further investigated in future studies. Our data demonstrated that lincRNA-Cox2 triggered the activity of the Wnt/β-catenin pathway by sponging miR-150 in chondrocytes, suggesting a novel pathogenic mechanism for OA progression.

In conclusion, lincRNA-Cox2 is up-regulated in OA cartilage tissues and IL-1β-treated chondrocytes. The overexpression of lincRNA-Cox2 reduces the viability, enhances apoptosis and aggravates the injury of chondrocytes, suggesting that lincRNA-Cox2 may act as a useful marker and potential therapeutic target in OA. It was further identified that lincRNA-Cox2 exerts its effects partially through the lincRNA-Cox2/miR-150/Wnt/β-catenin axis. This finding may improve our understanding of the mechanisms involved in OA progression and provide novel targets for the molecular treatment of OA.

Supplementary Material

Efficiency of transfection. Efficiency of (A) si-Cox2, (B) mimics miR-150, (C) inhibitor miR-150, (D) si-Cox2 and inhibitor miR-150 in chondrocytes when co-transfected with si-Cox2 and miR-150 inhibitors. *P<0.05. linc, long intergenic non-coding; si, small interfering; NC, negative control; miR, microRNA.

Acknowledgements

Not applicable.

Funding

Funding: The study was supported by Qingdao No. 6 People's Hospital (grant no. SPH2018011).

Availability of data and materials

The datasets used and/or analyzed during the current study are available from the corresponding author on reasonable request.

Authors' contributions

JC made substantial contributions to conception and design. MJ and KX prepared the experimental materials and performed the experiments. HR, MW and XH interpreted the data, performed the statistical analysis and analyzed the results. JC revised and approved the final version of the manuscript. MW and XH confirm the authenticity of the data. All authors read and approved the final manuscript.

Ethics approval and consent to participate

The protocol of this research was approved by The Ethics Committee of Qingdao No.6 People's Hospital [Qingdao, China; approval no. (2018)11].

Patient consent for publication

Not applicable.

Competing interests

The authors declare that they have no competing interests.

References

1 

Charlier E, Relic B, Deroyer C, Malaise O, Neuville S, Collée J, Malaise MG and De Seny D: Insights on molecular mechanisms of chondrocytes death in osteoarthritis. Int J Mol Sci. 17(2146)2016.PubMed/NCBI View Article : Google Scholar

2 

Eveque-Mourroux MR, Rocha B, Barre FPY, Heeren RMA and Cillero-Pastor B: Spatially resolved proteomics in osteoarthritis: State of the art and new perspectives. J Proteomics. 215(103637)2020.PubMed/NCBI View Article : Google Scholar

3 

Goldring M and Goldring S: Osteoarthritis. J Cell Physiol. 213:626–634. 2007.PubMed/NCBI View Article : Google Scholar

4 

Jiang S, Liu Y, Xu B, Zhang Y and Yang M: Noncoding RNAs: New regulatory code in chondrocyte apoptosis and autophagy. Wiley Interdiscip Rev RNA. 11(e1584)2020.PubMed/NCBI View Article : Google Scholar

5 

Zhu J, Yu W, Wang Y, Xia K, Huang Y, Xu A, Chen Q, Liu B, Tao H, Li F and Liang C: lncRNAs: Function and mechanism in cartilage development, degeneration, and regeneration. Stem Cell Res Ther. 10(344)2019.PubMed/NCBI View Article : Google Scholar

6 

Shui X, Xie Q, Chen S, Zhou C, Kong J and Wang Y: Identification and functional analysis of long non-coding RNAs in the synovial membrane of osteoarthritis patients. Cell Biochem Funct. 38:460–471. 2020.PubMed/NCBI View Article : Google Scholar

7 

Yuangang W, Xiaoxi L, Bin S and Yi Z: The therapeutic potential and role of miRNA, lncRNA, and circRNA in osteoarthritis. Curr Gene Ther. 19:255–263. 2019.PubMed/NCBI View Article : Google Scholar

8 

Chen YG, Satpathy AT and Chang HY: Gene regulation in the immune system by long noncoding RNAs. Nat Immunol. 18:962–972. 2017.PubMed/NCBI View Article : Google Scholar

9 

Luo H, Sun S, Li P, Bu D, Cao H and Zhao Y: Comprehensive characterization of 10,571 mouse large intergenic noncoding RNAs from whole transcriptome sequencing. PLoS One. 8(e70835)2013.PubMed/NCBI View Article : Google Scholar

10 

Terracciano D, Terreri S, de Nigris F, Costa V, Calin GA and Cimmino A: The role of a new class of long noncoding RNAs transcribed from ultraconserved regions in cancer. Biochim Biophys Acta Rev Cancer. 1868:449–455. 2017.PubMed/NCBI View Article : Google Scholar

11 

Dominguez-Andres J, Fanucchi S, Joosten LAB, Mhlanga MM and Netea MG: Advances in understanding molecular regulation of innate immune memory. Curr Opin Cell Biol. 63:68–75. 2020.PubMed/NCBI View Article : Google Scholar

12 

Carpenter S, Aiello D, Atianand MK, Ricci EP, Gandhi P, Hall LL, Byron M, Monks B, Henry-Bezy M, Lawrence JB, et al: A long noncoding RNA mediates both activation and repression of immune response genes. Science. 341:789–792. 2013.PubMed/NCBI View Article : Google Scholar

13 

Elling R, Robinson EK, Shapleigh B, Liapis SC, Covarrubias S, Katzman S, Groff AF, Jiang Z, Agarwal S, Motwani M, et al: Genetic models reveal cis and Trans immune-regulatory activities for lincRNA-Cox2. Cell Rep. 25:1511–1524.e6. 2018.PubMed/NCBI View Article : Google Scholar

14 

Tong Q, Gong AY, Zhang XT, Lin C, Ma S, Chen J, Hu G and Chen XM: lincRNA-Cox2 modulates TNF-α-induced transcription of Il12b gene in intestinal epithelial cells through regulation of Mi-2/NuRD-mediated epigenetic histone modifications. FASEB J. 30:1187–1197. 2016.PubMed/NCBI View Article : Google Scholar

15 

Brown AL, Al-Samadi A, Sperandio M, Soares AB, Teixeira LN, Martinez EF, Demasi APD, Araújo VC, Leivo I, Salo T and Passador-Santos F: miR-455-3p, miR-150 and miR-375 are aberrantly expressed in salivary gland adenoid cystic carcinoma and polymorphous adenocarcinoma. J Oral Pathol Med. 48:840–845. 2019.PubMed/NCBI View Article : Google Scholar

16 

Verma P, Pandey RK, Prajapati P and Prajapati VK: Circulating microRNAs: Potential and emerging biomarkers for diagnosis of human infectious diseases. Front Microbiol. 7(1274)2016.PubMed/NCBI View Article : Google Scholar

17 

Niimoto T, Nakasa T, Ishikawa M, Okuhara A, Izumi B, Deie M, Suzuki O, Adachi N and Ochi M: MicroRNA-146a expresses in interleukin-17 producing T cells in rheumatoid arthritis patients. BMC Musculoskelet Disord. 11(209)2010.PubMed/NCBI View Article : Google Scholar

18 

Sandell LJ and Aigner T: Articular cartilage and changes in arthritis. An introduction: Cell biology of osteoarthritis. Arthritis Res. 3:107–113. 2001.PubMed/NCBI View Article : Google Scholar

19 

Sun P, Wu Y, Li X and Jia Y: miR-142-5p protects against osteoarthritis through competing with lncRNA XIST. J Gene Med. 22(e3158)2020.PubMed/NCBI View Article : Google Scholar

20 

Lu X, Yu Y, Yin F, Yang C, Li B, Lin J and Yu H: Knockdown of PVT1 inhibits IL-1β-induced injury in chondrocytes by regulating miR-27b-3p/TRAF3 axis. Int Immunopharmacol. 79(106052)2020.PubMed/NCBI View Article : Google Scholar

21 

Lu C, Li Z, Hu S, Cai Y and Peng K: LncRNA PART-1 targets TGFBR2/Smad3 to regulate cell viability and apoptosis of chondrocytes via acting as miR-590-3p sponge in osteoarthritis. J Cell Mol Med. 23:8196–8205. 2019.PubMed/NCBI View Article : Google Scholar

22 

Gosset M, Berenbaum F, Thirion S and Jacques C: Primary culture and phenotyping of murine chondrocytes. Nat Protoc. 3:1253–1260. 2008.PubMed/NCBI View Article : Google Scholar

23 

Li Y, Wu Y, Jiang K, Han W, Zhang J, Xie L, Liu Y, Xiao J and Wang X: Mangiferin prevents TBHP-induced apoptosis and ECM degradation in mouse osteoarthritic chondrocytes via restoring autophagy and ameliorates murine osteoarthritis. Oxid Med Cell Longev. 2019(8783197)2019.PubMed/NCBI View Article : Google Scholar

24 

Livak KJ and Schmittgen TD: Analysis of relative gene expression data using real-time quantitative PCR and the 2(-Delta Delta C(T)) method. Methods. 25:402–408. 2001.PubMed/NCBI View Article : Google Scholar

25 

Hawker GA: Osteoarthritis is a serious disease. Clin Exp Rheumatol. 120:3–6. 2019.PubMed/NCBI

26 

Xue Z, Zhang Z, Liu H, Li W, Guo X, Zhang Z, Liu Y, Jia L, Li Y, Ren Y, et al: lincRNA-Cox2 regulates NLRP3 inflammasome and autophagy mediated neuroinflammation. Cell Death Differ. 26:130–145. 2019.PubMed/NCBI View Article : Google Scholar

27 

Jurikova M, Danihel L, Polak S and Varga I: Ki67, PCNA, and MCM proteins: Markers of proliferation in the diagnosis of breast cancer. Acta Histochem. 118:544–552. 2016.PubMed/NCBI View Article : Google Scholar

28 

Yan X, Zhou R and Ma Z: Autophagy-cell survival and death. In: Autophagy: Biology and Diseases: Basic Science. Qin ZH (ed). Springer Singapore, Singapore, pp667-696, 2019.

29 

Aghaei M, KhanAhmad H, Aghaei S, Ali Nilforoushzadeh M, Mohaghegh MA and Hejazi SH: The role of Bax in the apoptosis of Leishmania-infected macrophages. Microb Pathog. 139(103892)2020.PubMed/NCBI View Article : Google Scholar

30 

Tay Y, Rinn J and Pandolfi PP: The multilayered complexity of ceRNA crosstalk and competition. Nature. 505:344–352. 2014.PubMed/NCBI View Article : Google Scholar

31 

Jeffries MA: Osteoarthritis year in review 2018: Genetics and epigenetics. Osteoarthritis Cartilage. 27:371–377. 2019.PubMed/NCBI View Article : Google Scholar

32 

Zhang Y, Wang F, Chen G, He R and Yang L: LncRNA MALAT1 promotes osteoarthritis by modulating miR-150-5p/AKT3 axis. Cell Biosci. 9(54)2019.PubMed/NCBI View Article : Google Scholar

33 

Takahashi T: Roles of nAChR and Wnt signaling in intestinal stem cell function and inflammation. Int Immunopharmacol. 81(106260)2020.PubMed/NCBI View Article : Google Scholar

34 

Huang J, Chen C, Liang C, Luo P, Xia G, Zhang L, Wang X, Wen Z, Cao X and Wu S: Dysregulation of the Wnt signaling pathway and synovial stem cell dysfunction in osteoarthritis development. Stem Cells Dev. 29:401–413. 2020.PubMed/NCBI View Article : Google Scholar

35 

Xiaoliang Y, Haiqing L, Hao H, Hai L, Linfu L, Jianqiong Y, Weimei S, Weiyou L and Longhuo W: The key role of canonical Wntβ-catenin signaling in cartilage chondrocytes. Curr Drug Targets. 17:475–484. 2016.PubMed/NCBI View Article : Google Scholar

36 

Vallée A and Lecarpentier Y: Crosstalk between peroxisome proliferator-activated receptor gamma and the canonical WNT/β-catenin pathway in chronic inflammation and oxidative stress during carcinogenesis. Front Immunol. 9(745)2018.PubMed/NCBI View Article : Google Scholar

37 

Mao T, He C, Wu H, Yang B and Li X: Silencing lncRNA HOTAIR declines synovial inflammation and synoviocyte proliferation and promotes synoviocyte apoptosis in osteoarthritis rats by inhibiting Wnt/β-catenin signaling pathway. Cell Cycle. 18:3189–3205. 2019.PubMed/NCBI View Article : Google Scholar

Related Articles

  • Abstract
  • View
  • Download
  • Twitter
Copy and paste a formatted citation
Spandidos Publications style
Jiang M, Xu K, Ren H, Wang M, Hou X and Cao J: Role of lincRNA‑Cox2 targeting miR‑150 in regulating the viability of chondrocytes in osteoarthritis. Exp Ther Med 22: 800, 2021.
APA
Jiang, M., Xu, K., Ren, H., Wang, M., Hou, X., & Cao, J. (2021). Role of lincRNA‑Cox2 targeting miR‑150 in regulating the viability of chondrocytes in osteoarthritis. Experimental and Therapeutic Medicine, 22, 800. https://doi.org/10.3892/etm.2021.10232
MLA
Jiang, M., Xu, K., Ren, H., Wang, M., Hou, X., Cao, J."Role of lincRNA‑Cox2 targeting miR‑150 in regulating the viability of chondrocytes in osteoarthritis". Experimental and Therapeutic Medicine 22.2 (2021): 800.
Chicago
Jiang, M., Xu, K., Ren, H., Wang, M., Hou, X., Cao, J."Role of lincRNA‑Cox2 targeting miR‑150 in regulating the viability of chondrocytes in osteoarthritis". Experimental and Therapeutic Medicine 22, no. 2 (2021): 800. https://doi.org/10.3892/etm.2021.10232
Copy and paste a formatted citation
x
Spandidos Publications style
Jiang M, Xu K, Ren H, Wang M, Hou X and Cao J: Role of lincRNA‑Cox2 targeting miR‑150 in regulating the viability of chondrocytes in osteoarthritis. Exp Ther Med 22: 800, 2021.
APA
Jiang, M., Xu, K., Ren, H., Wang, M., Hou, X., & Cao, J. (2021). Role of lincRNA‑Cox2 targeting miR‑150 in regulating the viability of chondrocytes in osteoarthritis. Experimental and Therapeutic Medicine, 22, 800. https://doi.org/10.3892/etm.2021.10232
MLA
Jiang, M., Xu, K., Ren, H., Wang, M., Hou, X., Cao, J."Role of lincRNA‑Cox2 targeting miR‑150 in regulating the viability of chondrocytes in osteoarthritis". Experimental and Therapeutic Medicine 22.2 (2021): 800.
Chicago
Jiang, M., Xu, K., Ren, H., Wang, M., Hou, X., Cao, J."Role of lincRNA‑Cox2 targeting miR‑150 in regulating the viability of chondrocytes in osteoarthritis". Experimental and Therapeutic Medicine 22, no. 2 (2021): 800. https://doi.org/10.3892/etm.2021.10232
Follow us
  • Twitter
  • LinkedIn
  • Facebook
About
  • Spandidos Publications
  • Careers
  • Cookie Policy
  • Privacy Policy
How can we help?
  • Help
  • Live Chat
  • Contact
  • Email to our Support Team