Spandidos Publications Logo
  • About
    • About Spandidos
    • Aims and Scopes
    • Abstracting and Indexing
    • Editorial Policies
    • Reprints and Permissions
    • Job Opportunities
    • Terms and Conditions
    • Contact
  • Journals
    • All Journals
    • Oncology Letters
      • Oncology Letters
      • Information for Authors
      • Editorial Policies
      • Editorial Board
      • Aims and Scope
      • Abstracting and Indexing
      • Bibliographic Information
      • Archive
    • International Journal of Oncology
      • International Journal of Oncology
      • Information for Authors
      • Editorial Policies
      • Editorial Board
      • Aims and Scope
      • Abstracting and Indexing
      • Bibliographic Information
      • Archive
    • Molecular and Clinical Oncology
      • Molecular and Clinical Oncology
      • Information for Authors
      • Editorial Policies
      • Editorial Board
      • Aims and Scope
      • Abstracting and Indexing
      • Bibliographic Information
      • Archive
    • Experimental and Therapeutic Medicine
      • Experimental and Therapeutic Medicine
      • Information for Authors
      • Editorial Policies
      • Editorial Board
      • Aims and Scope
      • Abstracting and Indexing
      • Bibliographic Information
      • Archive
    • International Journal of Molecular Medicine
      • International Journal of Molecular Medicine
      • Information for Authors
      • Editorial Policies
      • Editorial Board
      • Aims and Scope
      • Abstracting and Indexing
      • Bibliographic Information
      • Archive
    • Biomedical Reports
      • Biomedical Reports
      • Information for Authors
      • Editorial Policies
      • Editorial Board
      • Aims and Scope
      • Abstracting and Indexing
      • Bibliographic Information
      • Archive
    • Oncology Reports
      • Oncology Reports
      • Information for Authors
      • Editorial Policies
      • Editorial Board
      • Aims and Scope
      • Abstracting and Indexing
      • Bibliographic Information
      • Archive
    • Molecular Medicine Reports
      • Molecular Medicine Reports
      • Information for Authors
      • Editorial Policies
      • Editorial Board
      • Aims and Scope
      • Abstracting and Indexing
      • Bibliographic Information
      • Archive
    • World Academy of Sciences Journal
      • World Academy of Sciences Journal
      • Information for Authors
      • Editorial Policies
      • Editorial Board
      • Aims and Scope
      • Abstracting and Indexing
      • Bibliographic Information
      • Archive
    • International Journal of Functional Nutrition
      • International Journal of Functional Nutrition
      • Information for Authors
      • Editorial Policies
      • Editorial Board
      • Aims and Scope
      • Abstracting and Indexing
      • Bibliographic Information
      • Archive
    • International Journal of Epigenetics
      • International Journal of Epigenetics
      • Information for Authors
      • Editorial Policies
      • Editorial Board
      • Aims and Scope
      • Abstracting and Indexing
      • Bibliographic Information
      • Archive
    • Medicine International
      • Medicine International
      • Information for Authors
      • Editorial Policies
      • Editorial Board
      • Aims and Scope
      • Abstracting and Indexing
      • Bibliographic Information
      • Archive
  • Articles
  • Information
    • Information for Authors
    • Information for Reviewers
    • Information for Librarians
    • Information for Advertisers
    • Conferences
  • Language Editing
Spandidos Publications Logo
  • About
    • About Spandidos
    • Aims and Scopes
    • Abstracting and Indexing
    • Editorial Policies
    • Reprints and Permissions
    • Job Opportunities
    • Terms and Conditions
    • Contact
  • Journals
    • All Journals
    • Biomedical Reports
      • Information for Authors
      • Editorial Policies
      • Editorial Board
      • Aims and Scope
      • Abstracting and Indexing
      • Bibliographic Information
      • Archive
    • Experimental and Therapeutic Medicine
      • Information for Authors
      • Editorial Policies
      • Editorial Board
      • Aims and Scope
      • Abstracting and Indexing
      • Bibliographic Information
      • Archive
    • International Journal of Epigenetics
      • Information for Authors
      • Editorial Policies
      • Editorial Board
      • Aims and Scope
      • Abstracting and Indexing
      • Bibliographic Information
      • Archive
    • International Journal of Functional Nutrition
      • Information for Authors
      • Editorial Policies
      • Editorial Board
      • Aims and Scope
      • Abstracting and Indexing
      • Bibliographic Information
      • Archive
    • International Journal of Molecular Medicine
      • Information for Authors
      • Editorial Policies
      • Editorial Board
      • Aims and Scope
      • Abstracting and Indexing
      • Bibliographic Information
      • Archive
    • International Journal of Oncology
      • Information for Authors
      • Editorial Policies
      • Editorial Board
      • Aims and Scope
      • Abstracting and Indexing
      • Bibliographic Information
      • Archive
    • Medicine International
      • Information for Authors
      • Editorial Policies
      • Editorial Board
      • Aims and Scope
      • Abstracting and Indexing
      • Bibliographic Information
      • Archive
    • Molecular and Clinical Oncology
      • Information for Authors
      • Editorial Policies
      • Editorial Board
      • Aims and Scope
      • Abstracting and Indexing
      • Bibliographic Information
      • Archive
    • Molecular Medicine Reports
      • Information for Authors
      • Editorial Policies
      • Editorial Board
      • Aims and Scope
      • Abstracting and Indexing
      • Bibliographic Information
      • Archive
    • Oncology Letters
      • Information for Authors
      • Editorial Policies
      • Editorial Board
      • Aims and Scope
      • Abstracting and Indexing
      • Bibliographic Information
      • Archive
    • Oncology Reports
      • Information for Authors
      • Editorial Policies
      • Editorial Board
      • Aims and Scope
      • Abstracting and Indexing
      • Bibliographic Information
      • Archive
    • World Academy of Sciences Journal
      • Information for Authors
      • Editorial Policies
      • Editorial Board
      • Aims and Scope
      • Abstracting and Indexing
      • Bibliographic Information
      • Archive
  • Articles
  • Information
    • For Authors
    • For Reviewers
    • For Librarians
    • For Advertisers
    • Conferences
  • Language Editing
Login Register Submit
  • This site uses cookies
  • You can change your cookie settings at any time by following the instructions in our Cookie Policy. To find out more, you may read our Privacy Policy.

    I agree
Search articles by DOI, keyword, author or affiliation
Search
Advanced Search
presentation
Experimental and Therapeutic Medicine
Join Editorial Board Propose a Special Issue
Print ISSN: 1792-0981 Online ISSN: 1792-1015
Journal Cover
October-2021 Volume 22 Issue 4

Full Size Image

Sign up for eToc alerts
Recommend to Library

Journals

International Journal of Molecular Medicine

International Journal of Molecular Medicine

International Journal of Molecular Medicine is an international journal devoted to molecular mechanisms of human disease.

International Journal of Oncology

International Journal of Oncology

International Journal of Oncology is an international journal devoted to oncology research and cancer treatment.

Molecular Medicine Reports

Molecular Medicine Reports

Covers molecular medicine topics such as pharmacology, pathology, genetics, neuroscience, infectious diseases, molecular cardiology, and molecular surgery.

Oncology Reports

Oncology Reports

Oncology Reports is an international journal devoted to fundamental and applied research in Oncology.

Experimental and Therapeutic Medicine

Experimental and Therapeutic Medicine

Experimental and Therapeutic Medicine is an international journal devoted to laboratory and clinical medicine.

Oncology Letters

Oncology Letters

Oncology Letters is an international journal devoted to Experimental and Clinical Oncology.

Biomedical Reports

Biomedical Reports

Explores a wide range of biological and medical fields, including pharmacology, genetics, microbiology, neuroscience, and molecular cardiology.

Molecular and Clinical Oncology

Molecular and Clinical Oncology

International journal addressing all aspects of oncology research, from tumorigenesis and oncogenes to chemotherapy and metastasis.

World Academy of Sciences Journal

World Academy of Sciences Journal

Multidisciplinary open-access journal spanning biochemistry, genetics, neuroscience, environmental health, and synthetic biology.

International Journal of Functional Nutrition

International Journal of Functional Nutrition

Open-access journal combining biochemistry, pharmacology, immunology, and genetics to advance health through functional nutrition.

International Journal of Epigenetics

International Journal of Epigenetics

Publishes open-access research on using epigenetics to advance understanding and treatment of human disease.

Medicine International

Medicine International

An International Open Access Journal Devoted to General Medicine.

Journal Cover
October-2021 Volume 22 Issue 4

Full Size Image

Sign up for eToc alerts
Recommend to Library

  • Article
  • Citations
    • Cite This Article
    • Download Citation
    • Create Citation Alert
    • Remove Citation Alert
    • Cited By
  • Similar Articles
    • Related Articles (in Spandidos Publications)
    • Similar Articles (Google Scholar)
    • Similar Articles (PubMed)
  • Download PDF
  • Download XML
  • View XML
Article Open Access

Effect of erythropoietin on angiogenic potential of dental pulp cells

  • Authors:
    • Qimei Gong
    • Junyu Zeng
    • Xufang Zhang
    • Yihua Huang
    • Chanchan Chen
    • Jingjing Quan
    • Junqi Ling
  • View Affiliations / Copyright

    Affiliations: Department of Operative Dentistry and Endodontics, Hospital of Stomatology, Guanghua School of Stomatology, Sun Yat‑sen University and Guangdong Provincial Key Laboratory of Stomatology, Guangzhou, Guangdong 510055, P.R. China, Stomatological Hospital, Southern Medical University, Guangzhou, Guangdong 510515, P.R. China, Department of Stomatology, Shenzhen Children's Hospital, Shenzhen, Guangdong 518038, P.R. China
    Copyright: © Gong et al. This is an open access article distributed under the terms of Creative Commons Attribution License.
  • Article Number: 1079
    |
    Published online on: July 28, 2021
       https://doi.org/10.3892/etm.2021.10513
  • Expand metrics +
Metrics: Total Views: 0 (Spandidos Publications: | PMC Statistics: )
Metrics: Total PDF Downloads: 0 (Spandidos Publications: | PMC Statistics: )
Cited By (CrossRef): 0 citations Loading Articles...

This article is mentioned in:



Abstract

Erythropoietin (EPO) is a 34‑kDa glycoprotein that possesses the potential for angiogenesis, as well as anti‑inflammatory and anti‑apoptotic properties. The present study aimed to examine the effect of EPO on the angiogenesis of dental pulp cells (DPCs) and to explore the underlying mechanisms of these effects. It was demonstrated that EPO not only promoted DPCs proliferation but also induced angiogenesis of DPCs in a paracrine fashion. EPO enhanced the angiogenic capacity by stimulating DPCs to secrete a series of angiogenic cytokines. ELISA confirmed that high concentrations of EPO increased the production of MMP‑3 and angiopoietin‑1 but decreased the secretion of IL‑6. Furthermore, EPO activated the ERK1/2 and p38 signaling pathways in DPCs, while inhibition of these pathways diminished the angiogenesis capacity of DPCs. The present study suggested that EPO may have an important role in the repair and regeneration of dental pulp.

Introduction

The dental pulp is vulnerable to infection resulting from dental caries and injuries. Most dental pulp infections are irreversible due to ischemia induced by anatomic factors, since the dental pulp is surrounded by rigid dentin walls and has limited collateral circulation. The survival of inflamed vital pulp is closely associated with the process of angiogenesis (1). Angiogenesis provides blood supply, oxygen and nutrients, which are indispensable during dental pulp repair and regeneration.

Angiogenesis is a multi-sequential-step procedure involving the interaction between endothelial or stem cells, extracellular matrix components and mediation of various pro-angiogenic and anti-angiogenic factors (2). Dental pulp cells (DPCs) are a heterogeneous population of dental pulp stem cells (DPSCs) and other progenitors that possess mesenchymal stem cell (MSC)-like properties (3). DPSCs have been reported to induce angiogenesis in a paracrine fashion by secreting angiogenic molecules (4). Under extreme circumstances, such as serum deprivation, the secretome of DPSCs was observed to enhance the pulp repair ability, but this effect was not obvious under normal serum conditions (5). Furthermore, a recent study indicated that DPSC-conditioned medium (CM) accelerated the adhesion, proliferation, migration and tubulogenesis of human umbilical vein endothelial cells (HUVECs) (6). Accumulating evidence suggests that DPCs or DPSC-derived CM has angiogenic potential (7). However, the mechanisms underlying the angiogenesis of dental pulp have remained to be completely elucidated.

Erythropoietin (EPO) is mainly synthesized in the fetal liver and adult kidney and was initially highlighted for its action on the hematopoietic system (8). Extensive studies indicated that EPO and EPO receptor (EPOR) may be detected in a wide range of nonhematopoietic tissues and cells and have an important role in angiogenesis, anti-inflammation and anti-apoptosis (9-11). For instance, EPO enhanced the angiogenic capacity in a model of cerebral unilateral hypoxia-ischemia, bone repair and burn injury (12-14). Previous studies suggested that EPO was expressed in inflamed dental pulp but rarely detected in healthy dental pulp. EPOR was detected in both healthy and inflamed dental pulp. EPO and EPOR expressions in DPCs were increased under hypoxia (15). Given that dental pulp is susceptible to ischemia conditions (hypoxia and serum deprivation) when exposed to trauma or inflammation, it was hypothesized that EPO may have a role in enhancing the angiogenic capacity of DPCs.

MAPKs regulate cellular proliferation, development, differentiation and apoptosis through cascade amplification, and respond to a variety of extracellular stimuli, such as inflammation, physical and chemical stress. The activation of MAPK pathways is involved in angiogenesis by regulating the secretion of cytokines. Furthermore, it was revealed that EPO binding to EPOR activates pathways downstream of MAPK (16). However, it is unknown whether MAPK is involved in the angiogenesis of EPO-induced DPCs.

In the present study, the effects of EPO on the proliferation and angiogenesis of DPCs were studied. To explore how EPO works on DPCs, the cytokine profile of DPCs in response to EPO was investigated by using an angiogenic cytokine array under serum deprivation conditions. Furthermore, the involvement of signaling pathways was investigated by detecting proteins of the MAPK signaling pathway. The present study supplements the previously known angiogenesis effect of EPO on DPCs and may also provide novel perspectives in pulp repair and regeneration.

Materials and methods

Isolation and culture of DPCs

Integral premolars and impacted third molars were collected from young patients (10 males and 8 females; 18-25 years of age; recruited between January 2014 and January 2018) who underwent surgical orthodontic treatment at the Hospital of Stomatology of Sun Yat-sen University (Guangzhou, China). None of the patients had clinically significant medical history, nor were they receiving medication. Ethics approval for the present study was obtained from the Research Ethics Committee of Hospital of Stomatology, Guanghua School of Stomatology, Sun Yat-sen University and informed consent was obtained from each patient prior to obtainment of the samples. The DPCs were isolated and cultured as previously reported (15). DPCs cultured from the third to sixth passages were used in the subsequent experiments.

Cell counting Kit-8 (CCK-8) assay

DPCs were seeded into 96-well plates at a density of 4x10³ cells/well. After overnight incubation, different concentrations of EPO (0.1, 1, 5, 10, 20 and 40 U/ml; R&D Systems, Inc.) were added to each well of cells in the treatment groups, while cells in serum-free DMEM only served as the control group. After being cultured for 1, 2 or 3 days, CCK-8 stain (Dojindo Molecular Technologies, Inc.) was added to each well followed by incubation at 37˚C in the dark for 3 h, according to the manufacturer's protocol. The optical density was measured at 450 nm using a microplate reader (BioTek). The results were calculated as the mean of three replicates of three experiments under the same conditions.

Tube formation assay on matrigel®

CM was collected according to the following procedure: DPCs were cultured in 25-cm2 flasks at 90% confluence in 1 ml serum-free DMEM with 40 U/ml EPO for 24 h. Subsequently, the CM was collected, centrifuged for 20 min at 104 x g at 4˚C and used in the subsequent experiments. HUVECs (cat. no. 8000; ScienCell Research Laboratories, Inc.) were cultured in complete endothelial cell medium (ScienCell Research Laboratories, Inc.). For the tube formation assay, HUVECs (4x104 cells per well) were seeded onto each well precoated with Matrigel® (350 µl/well; BD Biosciences) in 48-well plates. CM with or without 40 U/ml EPO neutralization antibody (cat. no. AB-286-NA; R&D Systems, Inc.) was added to HUVECs after plating and cultured for 4 h. Tube formation images were obtained using an inverted microscope (Zeiss AG) and 3 fields per well were randomly selected for analysis of tube lengths branch points and amounts of loops with Quantitative Tube Formation Image Analysis software (WimTube, Wimasis; https://www.wimasis.com/en/products/13/WimTube).

To further clarify the MAPK signaling pathway in the angiogenic capacity of DPCs, cells were preconditioned with U0126, SB203580 and SP600125 (10 µmol/ml; Gene Operation) prior to addition of EPO and subsequent experiments were performed as described above.

Protein array analysis

The Human Cytokine Antibody Array Kit (RayBiotech, Inc) was used to identify angiogenesis-related factors within the CM of DPCs, which were treated and collected as described above. The assay was performed strictly according to the manufacturer's protocol. The chip was scanned with a GenePix 4000B Microarray Scanner (Molecular Devices, LLC) using Cy3 as the fluorophore. The binding signals were acquired and analyzed by applying the RayBio® software tool (AAH-CUST-G; RayBiotech, Inc).

ELISA

To confirm the results of the protein array using quantitative analysis, the protein concentrations of MMP-3 (cat. no. DMP300), angiopoietin-1 (Ang-1) (cat. no. DY923), IL-6 (cat. no. D6050) and TGF-β (cat. no. DB100B) were detected using ELISA kits (R&D Systems, Inc.) according to the manufacturer's protocol. ELISAs were performed on the CM of DPCs treated with different concentrations of EPO.

Western blot analysis

DPCs were preconditioned with 40 U/ml EPO for 1 h and lysed in RIPA buffer containing proteinase inhibitor cocktail (Beyotime Institute of Biotechnology). The protein was quantified using a BCA Protein Assay Kit. Western blot analysis was performed as instructed by the manufacturer using a capillary-based automated system WES (Protein Simple) which uses capillary electrophoresis to identify and quantify a protein of interest. In brief, protein samples of 0.5 mg/ml/lane were loaded. Next, primary and secondary antibodies and luminal peroxide mix were dispensed into the assay plate per the manufacturer's protocol. Primary antibodies included rabbit anti-human ERK1/2 (cat. no. 4695), phospProtein Simplep-p38(cat. no. 4511) (1:100; R&D Systems, Inc.), JNK (cat. no. 9252), p-JNK (cat. no. 9255) (1:100; Cell Signaling Technology, Inc.) and β-actin (cat. no. 31-1013-00, 1:1,000; EarthOx Life Sciences). The secondary antibodies were included in the Simple Wes Kit (cat. no. 042-205 and cat. no. 042-206; (Protein Simple). Analysis of detected proteins was performed with Compass Software (version: 2.6.7; Protein Simple).

Statistical analysis

The experiments were performed in triplicate unless otherwise stated and quantitative results are expressed as the mean ± standard deviation. Data were analyzed using the SPSS software (version 13.0; SPSS, Inc.). One-way ANOVA was performed for multiple-group comparisons, with post-hoc Bonferroni correction. P<0.05 was considered to indicate a statistically significant difference.

Results

Effects of EPO on the proliferation and angiogenesis of DPCs

The effect of EPO on the proliferation of DPCs was assessed with a CCK-8 assay. As presented in Fig. 1A, low concentrations of EPO (0.1, 1 or 5 U/ml) had no effect on DPC proliferation at any time-point. However, the proliferation of DPCs was significantly above that of the control (P<0.05) when exposed to 10, 20 or 40 U/ml EPO for 2 days. These results indicated that high concentrations of EPO promoted the proliferation of DPCs.

Figure 1

Effects of EPO on proliferation and angiogenesis of DPCs. (A) Cell Counting Kit-8 assay for the proliferation of DPCs cultured with different concentrations of EPO. Results are presented as the viability relative to untreated cells (0 U/ml EPO) and values are expressed as the mean ± standard deviation of three independent experiments. *P<0.05 vs. untreated cells (0 U/ml EPO). (B) Matrigel tube formation assay of human umbilical vein endothelial cells in the conditioned medium of DPCs induced by EPO, with or without neutralization antibody (scale bar, 200 µm; magnification, x50) and quantitative results. Quantification was performed on 3 randomly selected fields. Values are expressed as the mean ± standard deviation of three independent experiments. *P<0.05 vs. Control group; NS, not significant. EPO, erythropoietin; DPCs, dental pulp cells; OD, optical density.

In the Matrigel assay, vessel-like structures of HUVECs were observed in the EPO group. By contrast, HUVECs in the control group assembled into vessel wall analogs but hardly formed any loops. Furthermore, addition of EPO neutralization antibody did not significantly attenuate tube formation compared with the EPO group. Quantitative data indicated that the tube lengths, branch points and total loop amounts significantly increased in the EPO group and EPO with antibody group (P<0.05). In addition, no significant differences were observed between the EPO group and EPO group with antibodies (Fig. 1B).

Expression of various angiogenesis-related factors in CM of DPCs stimulated by EPO

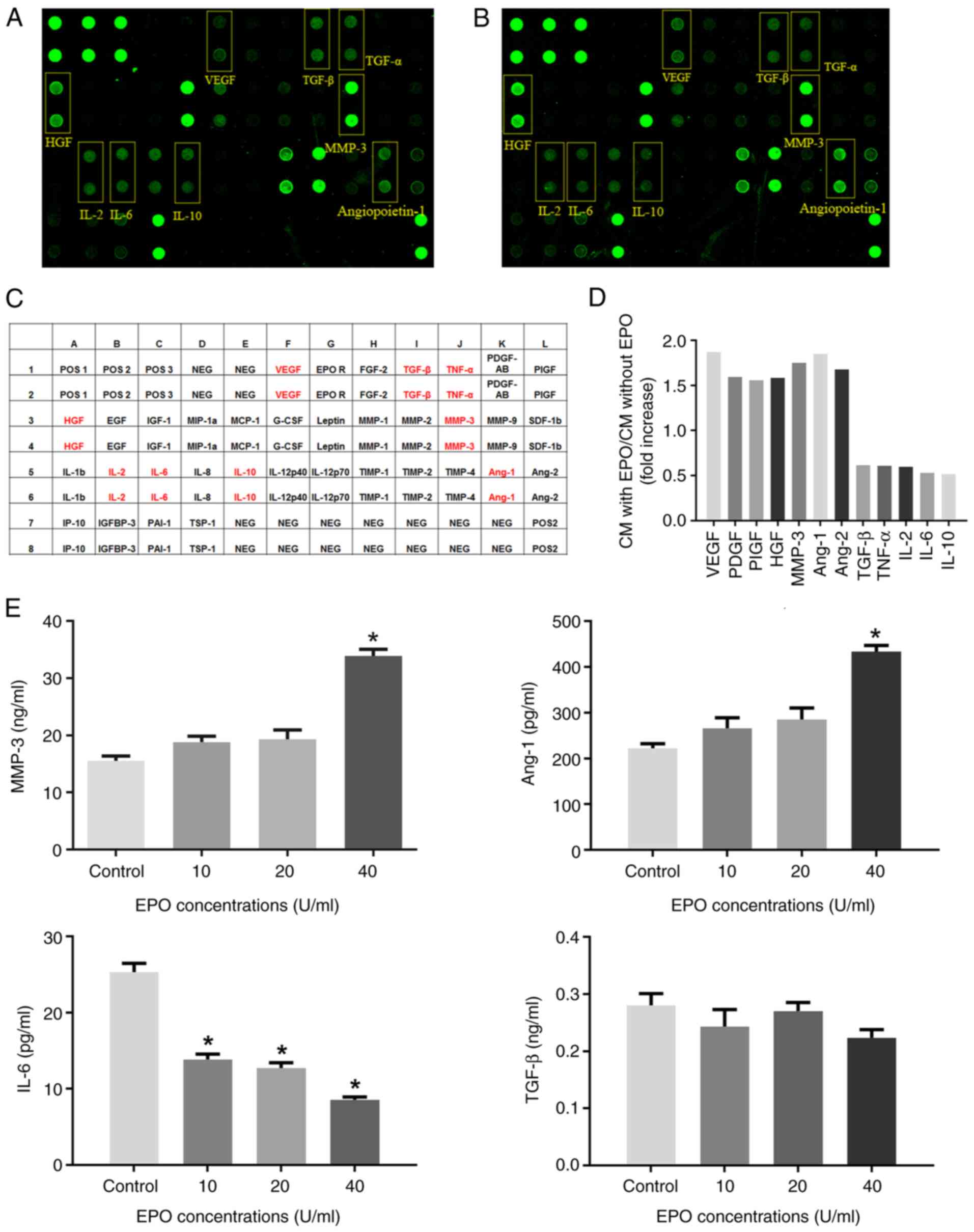
The relative expression of 35 angiogenesis-related factors, including 29 pro-angiogenic cytokines and 6 anti-angiogenic factors in the CM of DPCs, was detected by the human angiogenesis protein array. As indicated in Fig. 2A-D and Table I, the expression of vascular endothelial cell growth factor (VEGF), MMP-3, Ang-1/2 and hepatocyte growth factor (HGF) significantly increased by >50%, while the secretion of TGF-β, TNF-α, IL-2, IL-6 and IL-10 decreased to ~40-50% compared with CM from DPCs untreated with EPO. In addition, the expression of 4 out of 6 anti-angiogenic factors (IL-10, IL-12p70, TIMP-1 and TIMP-4) decreased in the CM of DPCs after EPO stimulation.

Figure 2

Protein array and ELISA of CM of DPCs. (A) Protein array image of CM from DPCs; (B) protein array image of CM from DPCs treated with EPO. (C) Map of the protein array; positive proteins are marked in red. (D) Fold changes of the fluorescence signals of positive proteins. (E) ELISA was used to determine angiogenesis-associated cytokines MMP3, Ang-1, IL-6 and TGF-β in the CM of DPCs treated with graded concentrations of EPO. Values are expressed as the mean ± standard deviation of three independent experiments. *P<0.05 vs. Control group. EPO, erythropoietin; DPCs, dental pulp cells; CM, conditioned medium; NEG, negative control; POS, positive control; VEGF, vascular endothelial growth factor; PDGF, platelet-derived growth factor; HGF, hepatocyte growth factor; Ang-1, angiopoietin-1; PIGF, phosphatidylinositol glycan anchor biosynthesis class F; IGF, insulin-like growth factor; IGFBP, IGF binding protein; EGF, epidermal growth factor; MIF, macrophage migration inhibitory factor; MCF, monocyte chemoattractant protein; G-CSF, granulocyte colony-stimulating factor; FGF, fibroblast growth factor; TIMP1, TIMP metallopeptidase inhibitor 1; SDF, stromal cell-derived factor; PAI-1, plasminogen activator inhibitor- 1; IP-10,interferon inducible protein-10; MIP-1a, macrophage inflammatory protein-1a; TSP, thrombin-sensitivity protein.

Table I

Profile of cytokines in conditioned medium of dental pulp cells induced by EPO.

Table I

Profile of cytokines in conditioned medium of dental pulp cells induced by EPO.

A, Pro-angiogenic factors and receptors
CytokineEPO/control ratio
VEGF1.871
EPOR1.268
bFGF0.849
TGF-β0.616
TNF-α0.609
PDGF-AB1.595
PIGF1.557
HGF1.585
EGF1.299
IGF-10.777
Ang-11.849
Ang-21.677
IGFBP-31.200
Leptin0.931
MMP-10.834
MMP-21.078
MMP-31.750
MMP-91.302
IL-1β1.241
IL-20.597
IL-60.531
IL-80.705
SDF-1β1.001
PAI-10.896
IL-12p400.930
MIP-1α0.950
MCP-10.858
G-CSF0.682
IP-100.921
B, Anti-angiogenic cytokines
CytokineEPO/control ratio
IL-100.518
IL-12p700.950
TIMP-10.687
TIMP-21.272
TIMP-40.898
Thrombospondin-11.403

[i] VEGF, vascular endothelial growth factor; PDGF, platelet-derived growth factor; EPO, erythropoietin; HGF, hepatocyte growth factor; Ang-1, angiopoietin-1; PIGF, phosphatidylinositol glycan anchor biosynthesis class F; IGF, insulin-like growth factor; IGFBP, IGF binding protein; EGF, epidermal growth factor; MIF, macrophage migration inhibitory factor; MCF, monocyte chemoattractant protein; G-CSF, granulocyte colony-stimulating factor; bFGF, bone-derived fibroblast growth factor; TIMP1, TIMP metallopeptidase inhibitor 1; SDF, stromal cell-derived factor; PAI-1, plasminogen activator inhibitor- 1; IP-10,interferon inducible protein-10; MIP-1a, macrophage inflammatory protein-1a; TSP, thrombin-sensitivity protein.

Furthermore, ELISA indicated that 40 U/ml EPO significantly increased the secretion of MMP-3 and Ang-1 in comparison with the control group (P<0.05). However, lower concentrations (10 and 20 U/ml) of EPO had no significant effect on MMP-3 and Ang-1 production in DPCs. Furthermore, EPO significantly decreased the secretion of IL-6 but had no obvious effect on TGF-β secretion (Fig. 2E).

Intracellular pathways of the DPCs activated by EPO

For evaluation of the activity of MAPK, the ratio of phosphorylated to total protein was quantified. As indicated in Fig. 3, the levels of p-ERK and p-p38 were significantly increased in DPCs after exposure to EPO for 1 h, whereas the phosphorylation levels of JNK were not enhanced compared with the control group. However, the total protein levels of ERK1/2, p38 and JNK were maintained at the same level under EPO stimulation.

Figure 3

Related intracellular pathways of the DPCs activated by EPO. (A) Western blot bands for various proteins of the MAPK signaling pathway in DPCs cultured with different concentrations of EPO. (B) Quantitative analysis of p-ERK/ERK, p-p38/p38 and p-JNK/JNK in DPCs induced by EPO. Values are expressed as the mean ± standard deviation of three independent experiments. *P<0.05; **P<0.01 vs. Control group. EPO, erythropoietin; DPCs, dental pulp cells; p-JNK, phosphorylated JNK.

Signaling pathways involved in EPO-induced angiogenesis of DPCs

To further determine the molecular mechanisms of EPO-induced angiogenesis, DPCs were pretreated with MAPK signaling pathway inhibitors and then subjected to EPO stimulation. Subsequently, CM from DPCs was collected to stimulate HUVECs. As presented in Fig. 4, both U0126 (ERK1/2 inhibitor) and SB203580 (p38 inhibitor) impaired the formation of capillary-like structures, while SP600125 (JNK inhibitor) had no significant effect on tube formation, which was also confirmed by the quantitative data.

Figure 4

Effects of MAPK pathway inhibitors on the angiogenesis of DPCs induced by EPO. (A) Effects of U0126 (ERK1/2 inhibitor), SB203580 (p38 inhibitor) and SP600125 (JNK inhibitor) on the tube formation of human umbilical vein endothelial cells in the conditioned medium of EPO-induced DPCs by. (B) Quantitation of the Matrigel tube formation assay. Values are expressed as the mean ± standard deviation of three independent experiments (scale bar, 200 µm; magnification, x50). *P<0.05 vs. EPO group. EPO, erythropoietin; DPCs, dental pulp cells.

Discussion

Dental pulp regeneration is challenging due to the special structure of the enamel-dentin-pulp complex and the limited blood and oxygen supply. Numerous studies have focused on the key role of DPCs, as they have multidifferentiation potential and affect stem cells in a paracrine manner. EPO has been indicated to protect against hypoxia and ischemia and exert anti-inflammatory, anti-apoptosis and pro-angiogenesis effects within numerous organs (17-19). Koutsoumparis et al (20) indicated that recombinant human EPO promoted endothelial transdifferentiation of stem cells from the apical papilla, which may be of clinical value in the treatment of ischemic disorders. The present study was the first, to the best of our knowledge, to report that EPO promoted the angiogenic potential of DPCs in a paracrine manner. EPO stimulated the secretion of various angiogenic cytokines in DPCs and thus promoted tube formation of endothelial cells through ERK1/2 and p38 MAPK signaling.

Proliferation and migration are the primary steps of dental pulp repair. Lin et al (21) demonstrated that EPO induced the proliferation of MSCs and overexpression of EPO enhanced the migration capacity of MSCs. Zwezdaryk et al (22) revealed that low levels of EPO promoted human MSC proliferation, whereas high levels of EPO (>30 U/ml) more successfully affected cell migration and angiogenesis potential. Previous research by our group also indicated that EPO increased C-X-C motif chemokine receptor 4 and stromal cell-derived factor-1 expression and enhanced DPC migration in vitro (data not shown). Consistently, it was observed in the present study that the proliferation of DPCs increased the most in the 20 U/ml EPO group, while a lower concentration of EPO had no such effect. However, other studies reported that EPO had no effects on bone marrow stromal cell proliferation (23,24). Therefore, it was speculated that the inconsistency of these studies was due to different types of EPO, cell types and experimental conditions; and EPO was potent only if its concentration reached a certain magnitude and sufficient EPOR requires to be activated to achieve biological efficiency.

Various studies confirmed that EPO promoted tissue repair by supporting or inducing angiogenesis (25,26), but whether EPO has similar effects on DPCs has remained elusive. Previous studies have demonstrated that autocrine and/or paracrine factors are the secretion mechanism of MSCs within tissue regeneration (27). Likewise, different research groups performed studies on paracrine effects of DPSC-CM on endothelial cells and angiogenesis. Shen et al (28) reported that DPSC-derived CM significantly promoted angiogenesis in hind limb ischemia, suggesting that paracrine effects are of great importance in angiogenesis. In the present study, it was observed that CM from DPCs stimulated by EPO significantly promoted the formation of vessel-like structures by HUVECs. Addition of EPO antibody did not significantly attenuate angiogenesis, which not only excluded the direct effects of EPO but also demonstrated that EPO enhanced tube formation by HUVECs through the cytokines secreted by DPCs.

However, the molecular mechanisms by which EPO promotes angiogenesis through DPCs have remained to be fully elucidated. Thus, a protein array was performed in the present study to examine the differential expression profile of cytokines in CM of DPCs treated with EPO. Serum-free CM was used to simulate the inflammatory environment of injured pulp. Among all the angiogenesis-related factors selected, the secretion of pro-angiogenesis factors in CM, such as VEGF, HGF, MMP-3, Ang-1 and Ang-2, were all markedly upregulated, whereas TGF-β, TNF-α, IL-2, IL-6 and IL-10 were downregulated after EPO treatment. Since the downregulated cytokines are also pro-inflammatory cytokines, these changes may be speculated to be related to the possible anti-inflammatory effects of EPO (29-31). Subsequently, ELISA confirmed that MMP-3 and Ang-1 in the CM was upregulated in an EPO dose-dependent manner, while downregulation of IL-6 secretion was detected by the protein array. According to previous studies, MMP-3 and Ang-1 are vital factors involved in the process of angiogenesis in dental pulp and other tissues (32,33). IL-6, as an inflammatory cytokine, has a critical role in dental pulp inflammation (34). These results suggested that EPO may exert angiogenic potential and anti-inflammatory activity in dental pulp repair. Xu et al (35) indicated that hydrogels loaded with aspirin/EPO are effective in the control of inflammation and regeneration of the periodontium. A recent study also demonstrated that an EPO-impregnated collagen scaffold promoted new bone formation in an alveolar defect through coupled angiogenesis/osteogenesis (36). Indeed, the mineralization of the dentin matrix during dentinogenesis is similar to the osteogenesis processes. Based on the present and previous results, it was hypothesized that engineered scaffolds loaded with EPO may open new avenues for future research in dental pulp regeneration and provide a promising strategy for clinical applications for the treatment of pulpitis.

Activation of EPOR usually triggers three major intracellular signaling cascades: JAK2/STAT5, PI3K/Akt and RAS/MAPK. The activation of MAPK pathways is known to respond to various exogenous stresses by ischemia and is involved in angiogenesis. Kwon et al (37) indicated that EPO induced the gradual elevation of ERK1/2 and p38 expression as time progressed in C6 glioma cells and the protective effects of EPO against cytotoxicity were significantly attenuated with pretreatment with p-ERK1/2 or p-p38 inhibitor. In the present study, the phosphorylation of ERK1/2, p38, and JNK was investigated and the results demonstrated that EPO increased the angiogenesis capacity of DPCs through ERK1/2 and p38 signaling but not JNK. However, contrary to the present results, p-JNK protein levels decreased significantly in the EPO group in a rat model of ischemia-reperfusion injury (38). It may be inferred that the activation of signaling pathways may vary from species to species.

In conclusion, the present results revealed that EPO enhanced the angiogenic potential of DPCs through the secretion of angiogenic cytokines under serum deprivation conditions. In addition, ERK1/2 and p38 MAPK signaling pathways participate in this process. Although whether EPO is effective in vivo remains to be determined, these results indicated that EPO has an essential role in dental pulp repair and may be applied in pulp regeneration.

Acknowledgements

Not applicable.

Funding

Funding: This study was supported by the National Natural Science Foundation of China (grant nos. 81870750 and 81700957), the Natural Science Foundation of Guangdong Province (grant no. 2016A030310197) and the Fundamental Research Funds for the Central Universities (grant no. 12ykpy65).

Availability of data and materials

The datasets used and/or analyzed during the current study are available from the corresponding author on reasonable request.

Authors' contributions

JL conceived the present study. QG, JZ, YH, CC and JQ performed the experiments. QG, JZ and XZ designed the study, analyzed the data and wrote the manuscript. All authors read and approved the final manuscript. QG and JZ confirm the authenticity of the raw data.

Ethics approval and consent to participate

All experiments were approved by The Research Ethics Committee of Hospital of Stomatology, Guanghua School of Stomatology, Sun Yat-sen University.

Patient consent for publication

Not applicable.

Competing interests

The authors declare that they have no competing interests.

References

1 

Saghiri MA, Asatourian A, Sorenson CM and Sheibani N: Role of angiogenesis in endodontics: contributions of stem cells and proangiogenic and antiangiogenic factors to dental pulp regeneration. J Endod. 41:797–803. 2015.PubMed/NCBI View Article : Google Scholar

2 

Liekens S, De Clercq E and Neyts J: Angiogenesis: Regulators and clinical applications. Biochem Pharmacol. 61:253–270. 2001.PubMed/NCBI View Article : Google Scholar

3 

Liu L, Ling J, Wei X, Wu L and Xiao Y: Stem cell regulatory gene expression in human adult dental pulp and periodontal ligament cells undergoing odontogenic/osteogenic differentiation. J Endod. 35:1368–1376. 2009.PubMed/NCBI View Article : Google Scholar

4 

Bronckaers A, Hilkens P, Fanton Y, Struys T, Gervois P, Politis C, Martens W and Lambrichts I: Angiogenic properties of human dental pulp stem cells. PLoS One. 8(e71104)2013.PubMed/NCBI View Article : Google Scholar

5 

Paschalidis T, Bakopoulou A, Papa P, Leyhausen G, Geurtsen W and Koidis P: Dental pulp stem cells' secretome enhances pulp repair processes and compensates TEGDMA-induced cytotoxicity. Dent Mater. 30:e405–e418. 2014.PubMed/NCBI View Article : Google Scholar

6 

Gharaei MA, Xue Y, Mustafa K, Lie SA and Fristad I: Human dental pulp stromal cell conditioned medium alters endothelial cell behavior. Stem Cell Res Ther. 9(69)2018.PubMed/NCBI View Article : Google Scholar

7 

Kichenbrand C, Velot E, Menu P and Moby V: Dental pulp stem cell-derived conditioned medium: An attractive alternative for regenerative therapy. Tissue Eng Part B Rev. 25:78–88. 2019.PubMed/NCBI View Article : Google Scholar

8 

Tilbrook PA and Klinken SP: Erythropoietin and erythropoietin receptor. Growth Factors. 17:25–35. 1999.PubMed/NCBI View Article : Google Scholar

9 

Yan F, Zhang M, Meng Y, Li H, Yu L, Fu X, Tang Y and Jiang C: Erythropoietin improves hypoxic-ischemic encephalopathy in neonatal rats after short-term anoxia by enhancing angiogenesis. Brain Res. 1651:104–113. 2016.PubMed/NCBI View Article : Google Scholar

10 

Park SL, Won SY, Song JH, Kambe T, Nagao M, Kim WJ and Moon SK: EPO gene expression promotes proliferation, migration and invasion via the p38MAPK/AP-1/MMP-9 pathway by p21WAF1 expression in vascular smooth muscle cells. Cell Signal. 27:470–478. 2015.PubMed/NCBI View Article : Google Scholar

11 

Lu H, Wu X, Wang Z, Li L, Chen W, Yang M, Huo D, Zeng W and Zhu C: Erythropoietin-activated mesenchymal stem cells promote healing ulcers by improving microenvironment. J Surg Res. 205:464–473. 2016.PubMed/NCBI View Article : Google Scholar

12 

Zhu L, Bai X, Wang S, Hu Y, Wang T, Qian L and Jiang L: Recombinant human erythropoietin augments angiogenic responses in a neonatal rat model of cerebral unilateral hypoxia-ischemia. Neonatology. 106:143–148. 2014.PubMed/NCBI View Article : Google Scholar

13 

Wan L, Zhang F, He Q, Tsang WP, Lu L, Li Q, Wu Z, Qiu G, Zhou G and Wan C: EPO promotes bone repair through enhanced cartilaginous callus formation and angiogenesis. PLoS One. 9(e102010)2014.PubMed/NCBI View Article : Google Scholar

14 

Irrera N, Bitto A, Pizzino G, Vaccaro M, Squadrito F, Galeano M, Stagno d'Alcontres F, Stagno d'Alcontres F, Buemi M, Minutoli L, et al: Epoetin alpha and epoetin zeta: A comparative study on stimulation of angiogenesis and wound repair in an experimental model of burn injury. Biomed Res Int. 2015(968927)2015.PubMed/NCBI View Article : Google Scholar

15 

Gong Q, Jiang H, Wei X, Ling J and Wang J: Expression of erythropoietin and erythropoietin receptor in human dental pulp. J Endod. 36:1972–1977. 2010.PubMed/NCBI View Article : Google Scholar

16 

Ammarguellat F, Llovera M, Kelly PA and Goffin V: Low doses of EPO activate MAP kinases but not JAK2-STAT5 in rat vascular smooth muscle cells. Biochem Biophys Res Commun. 284:1031–1038. 2001.PubMed/NCBI View Article : Google Scholar

17 

Suresh S, Rajvanshi PK and Noguchi CT: The many facets of erythropoietin physiologic and metabolic response. Front Physiol. 10(1534)2020.PubMed/NCBI View Article : Google Scholar

18 

Hu R, Cheng Y, Jing H and Wu H: Erythropoietin promotes the protective properties of transplanted endothelial progenitor cells against acute lung injury via PI3K/Akt pathway. Shock. 42:327–336. 2014.PubMed/NCBI View Article : Google Scholar

19 

Weng S, Zhu X, Jin Y, Wang T and Huang H: Protective effect of erythropoietin on myocardial infarction in rats by inhibition of caspase-12 expression. Exp Ther Med. 2:833–836. 2011.PubMed/NCBI View Article : Google Scholar

20 

Koutsoumparis A, Vassili A, Bakopoulou A, Ziouta A and Tsiftsoglou AS: Erythropoietin (rhEPOa) promotes endothelial transdifferentiation of stem cells of the apical papilla (SCAP). Arch Oral Biol. 96:96–103. 2018.PubMed/NCBI View Article : Google Scholar

21 

Lin H, Luo X, Jin B, Shi H and Gong H: The effect of EPO gene overexpression on proliferation and migration of mouse bone marrow-derived mesenchymal stem cells. Cell Biochem Biophys. 71:1365–1372. 2015.PubMed/NCBI View Article : Google Scholar

22 

Zwezdaryk KJ, Coffelt SB, Figueroa YG, Liu J, Phinney DG, LaMarca HL, Florez L, Morris CB, Hoyle GW and Scandurro AB: Erythropoietin, a hypoxia-regulated factor, elicits a pro-angiogenic program in human mesenchymal stem cells. Exp Hematol. 35:640–652. 2007.PubMed/NCBI View Article : Google Scholar

23 

Zhang D, Zhang F, Zhang Y, Gao X, Li C, Ma W and Cao K: Erythropoietin enhances the angiogenic potency of autologous bone marrow stromal cells in a rat model of myocardial infarction. Cardiology. 108:228–236. 2007.PubMed/NCBI View Article : Google Scholar

24 

Koh SH, Noh MY, Cho GW, Kim KS and Kim SH: Erythropoietin increases the motility of human bone marrow-multipotent stromal cells (hBM-MSCs) and enhances the production of neurotrophic factors from hBM-MSCs. Stem Cells Dev. 18:411–421. 2009.PubMed/NCBI View Article : Google Scholar

25 

Kimáková P, Solár P, Solárová Z, Komel R and Debeljak N: Erythropoietin and its angiogenic activity. Int J Mol Sci. 18(1519)2017.PubMed/NCBI View Article : Google Scholar

26 

Mizukami T, Iso Y, Sato C, Sasai M, Spees JL, Toyoda M, Umezawa A, Miyazaki A and Suzuki H: Priming with erythropoietin enhances cell survival and angiogenic effect of mesenchymal stem cell implantation in rat limb ischemia. Regen Ther. 4:1–8. 2016.PubMed/NCBI View Article : Google Scholar

27 

Baraniak PR and McDevitt TC: Stem cell paracrine actions and tissue regeneration. Regen Med. 5:121–143. 2010.PubMed/NCBI View Article : Google Scholar

28 

Shen CY, Li L, Feng T, Li JR, Yu MX, Lu Q and Li H: Dental pulp stem cells derived conditioned medium promotes angiogenesis in hindlimb ischemia. Tissue Eng Regen Med. 12:59–68. 2015.

29 

Kai-Ian W and Si Z: Pretreatment with erythropoietin attenuates intestinal ischemia reperfusion injury by further promoting PI3K/Akt signaling activation. Transplant Proc. 47:1639–1645. 2015.PubMed/NCBI View Article : Google Scholar

30 

Liu QS, Cheng ZW, Xiong JG, Cheng S, He XF and Li XC: Erythropoietin pretreatment exerts anti-inflammatory effects in hepatic ischemia/reperfusion-injured rats via suppression of the TLR2/NF-κB pathway. Transplant Proc. 47:283–289. 2015.PubMed/NCBI View Article : Google Scholar

31 

Cravedi P, Manrique J, Hanlon KE, Reid-Adam J, Brody J, Prathuangsuk P, Mehrotra A and Heeger PS: Immunosuppressive effects of erythropoietin on human alloreactive T cells. J Am Soc Nephrol. 25:2003–2015. 2014.PubMed/NCBI View Article : Google Scholar

32 

Zheng L, Amano K, Iohara K, Ito M, Imabayashi K, Into T, Matsushita K, Nakamura H and Nakashima M: Matrix metalloproteinase-3 accelerates wound healing following dental pulp injury. Am J Pathol. 175:1905–1914. 2009.PubMed/NCBI View Article : Google Scholar

33 

Koh GY: Orchestral actions of angiopoietin-1 in vascular regeneration. Trends Mol Med. 19:31–39. 2013.PubMed/NCBI View Article : Google Scholar

34 

Elsalhy M, Azizieh F and Raghupathy R: Cytokines as diagnostic markers of pulpal inflammation. Int Endod J. 46:573–580. 2013.PubMed/NCBI View Article : Google Scholar

35 

Xu X, Gu Z, Chen X, Shi C, Liu C, Liu M, Wang L, Sun M, Zhang K, Liu Q, et al: An injectable and thermosensitive hydrogel: Promoting periodontal regeneration by controlled-release of aspirin and erythropoietin. Acta Biomater. 86:235–246. 2019.PubMed/NCBI View Article : Google Scholar

36 

Pandya M, Saxon M, Bozanich J, Tillberg C, Luan X and Diekwisch TGH: The glycoprotein/cytokine erythropoietin promotes rapid alveolar ridge regeneration in vivo by promoting new bone extracellular matrix deposition in conjunction with coupled angiogenesis/osteogenesis. Int J Mol Sci. 22(2788)2021.PubMed/NCBI View Article : Google Scholar

37 

Kwon MS, Kim MH, Kim SH, Park KD, Yoo SH, Oh IU, Pak S and Seo YJ: Erythropoietin exerts cell protective effect by activating PI3K/Akt and MAPK pathways in C6 cells. Neurol Res. 36:215–223. 2014.PubMed/NCBI View Article : Google Scholar

38 

Pappo O, Ben-Ari Z, Shevtsov E, Avlas O, Gassmann M, Ravid A, Cheporko Y and Hochhauser E: The role of excessive versus acute administration of erythropoietin in attenuating hepatic ischemia-reperfusion injury. Can J Physiol Pharmacol. 88:1130–1137. 2010.PubMed/NCBI View Article : Google Scholar

Related Articles

  • Abstract
  • View
  • Download
  • Twitter
Copy and paste a formatted citation
Spandidos Publications style
Gong Q, Zeng J, Zhang X, Huang Y, Chen C, Quan J and Ling J: Effect of erythropoietin on angiogenic potential of dental pulp cells. Exp Ther Med 22: 1079, 2021.
APA
Gong, Q., Zeng, J., Zhang, X., Huang, Y., Chen, C., Quan, J., & Ling, J. (2021). Effect of erythropoietin on angiogenic potential of dental pulp cells. Experimental and Therapeutic Medicine, 22, 1079. https://doi.org/10.3892/etm.2021.10513
MLA
Gong, Q., Zeng, J., Zhang, X., Huang, Y., Chen, C., Quan, J., Ling, J."Effect of erythropoietin on angiogenic potential of dental pulp cells". Experimental and Therapeutic Medicine 22.4 (2021): 1079.
Chicago
Gong, Q., Zeng, J., Zhang, X., Huang, Y., Chen, C., Quan, J., Ling, J."Effect of erythropoietin on angiogenic potential of dental pulp cells". Experimental and Therapeutic Medicine 22, no. 4 (2021): 1079. https://doi.org/10.3892/etm.2021.10513
Copy and paste a formatted citation
x
Spandidos Publications style
Gong Q, Zeng J, Zhang X, Huang Y, Chen C, Quan J and Ling J: Effect of erythropoietin on angiogenic potential of dental pulp cells. Exp Ther Med 22: 1079, 2021.
APA
Gong, Q., Zeng, J., Zhang, X., Huang, Y., Chen, C., Quan, J., & Ling, J. (2021). Effect of erythropoietin on angiogenic potential of dental pulp cells. Experimental and Therapeutic Medicine, 22, 1079. https://doi.org/10.3892/etm.2021.10513
MLA
Gong, Q., Zeng, J., Zhang, X., Huang, Y., Chen, C., Quan, J., Ling, J."Effect of erythropoietin on angiogenic potential of dental pulp cells". Experimental and Therapeutic Medicine 22.4 (2021): 1079.
Chicago
Gong, Q., Zeng, J., Zhang, X., Huang, Y., Chen, C., Quan, J., Ling, J."Effect of erythropoietin on angiogenic potential of dental pulp cells". Experimental and Therapeutic Medicine 22, no. 4 (2021): 1079. https://doi.org/10.3892/etm.2021.10513
Follow us
  • Twitter
  • LinkedIn
  • Facebook
About
  • Spandidos Publications
  • Careers
  • Cookie Policy
  • Privacy Policy
How can we help?
  • Help
  • Live Chat
  • Contact
  • Email to our Support Team