Spandidos Publications Logo
  • About
    • About Spandidos
    • Aims and Scopes
    • Abstracting and Indexing
    • Editorial Policies
    • Reprints and Permissions
    • Job Opportunities
    • Terms and Conditions
    • Contact
  • Journals
    • All Journals
    • Oncology Letters
      • Oncology Letters
      • Information for Authors
      • Editorial Policies
      • Editorial Board
      • Aims and Scope
      • Abstracting and Indexing
      • Bibliographic Information
      • Archive
    • International Journal of Oncology
      • International Journal of Oncology
      • Information for Authors
      • Editorial Policies
      • Editorial Board
      • Aims and Scope
      • Abstracting and Indexing
      • Bibliographic Information
      • Archive
    • Molecular and Clinical Oncology
      • Molecular and Clinical Oncology
      • Information for Authors
      • Editorial Policies
      • Editorial Board
      • Aims and Scope
      • Abstracting and Indexing
      • Bibliographic Information
      • Archive
    • Experimental and Therapeutic Medicine
      • Experimental and Therapeutic Medicine
      • Information for Authors
      • Editorial Policies
      • Editorial Board
      • Aims and Scope
      • Abstracting and Indexing
      • Bibliographic Information
      • Archive
    • International Journal of Molecular Medicine
      • International Journal of Molecular Medicine
      • Information for Authors
      • Editorial Policies
      • Editorial Board
      • Aims and Scope
      • Abstracting and Indexing
      • Bibliographic Information
      • Archive
    • Biomedical Reports
      • Biomedical Reports
      • Information for Authors
      • Editorial Policies
      • Editorial Board
      • Aims and Scope
      • Abstracting and Indexing
      • Bibliographic Information
      • Archive
    • Oncology Reports
      • Oncology Reports
      • Information for Authors
      • Editorial Policies
      • Editorial Board
      • Aims and Scope
      • Abstracting and Indexing
      • Bibliographic Information
      • Archive
    • Molecular Medicine Reports
      • Molecular Medicine Reports
      • Information for Authors
      • Editorial Policies
      • Editorial Board
      • Aims and Scope
      • Abstracting and Indexing
      • Bibliographic Information
      • Archive
    • World Academy of Sciences Journal
      • World Academy of Sciences Journal
      • Information for Authors
      • Editorial Policies
      • Editorial Board
      • Aims and Scope
      • Abstracting and Indexing
      • Bibliographic Information
      • Archive
    • International Journal of Functional Nutrition
      • International Journal of Functional Nutrition
      • Information for Authors
      • Editorial Policies
      • Editorial Board
      • Aims and Scope
      • Abstracting and Indexing
      • Bibliographic Information
      • Archive
    • International Journal of Epigenetics
      • International Journal of Epigenetics
      • Information for Authors
      • Editorial Policies
      • Editorial Board
      • Aims and Scope
      • Abstracting and Indexing
      • Bibliographic Information
      • Archive
    • Medicine International
      • Medicine International
      • Information for Authors
      • Editorial Policies
      • Editorial Board
      • Aims and Scope
      • Abstracting and Indexing
      • Bibliographic Information
      • Archive
  • Articles
  • Information
    • Information for Authors
    • Information for Reviewers
    • Information for Librarians
    • Information for Advertisers
    • Conferences
  • Language Editing
Spandidos Publications Logo
  • About
    • About Spandidos
    • Aims and Scopes
    • Abstracting and Indexing
    • Editorial Policies
    • Reprints and Permissions
    • Job Opportunities
    • Terms and Conditions
    • Contact
  • Journals
    • All Journals
    • Biomedical Reports
      • Information for Authors
      • Editorial Policies
      • Editorial Board
      • Aims and Scope
      • Abstracting and Indexing
      • Bibliographic Information
      • Archive
    • Experimental and Therapeutic Medicine
      • Information for Authors
      • Editorial Policies
      • Editorial Board
      • Aims and Scope
      • Abstracting and Indexing
      • Bibliographic Information
      • Archive
    • International Journal of Epigenetics
      • Information for Authors
      • Editorial Policies
      • Editorial Board
      • Aims and Scope
      • Abstracting and Indexing
      • Bibliographic Information
      • Archive
    • International Journal of Functional Nutrition
      • Information for Authors
      • Editorial Policies
      • Editorial Board
      • Aims and Scope
      • Abstracting and Indexing
      • Bibliographic Information
      • Archive
    • International Journal of Molecular Medicine
      • Information for Authors
      • Editorial Policies
      • Editorial Board
      • Aims and Scope
      • Abstracting and Indexing
      • Bibliographic Information
      • Archive
    • International Journal of Oncology
      • Information for Authors
      • Editorial Policies
      • Editorial Board
      • Aims and Scope
      • Abstracting and Indexing
      • Bibliographic Information
      • Archive
    • Medicine International
      • Information for Authors
      • Editorial Policies
      • Editorial Board
      • Aims and Scope
      • Abstracting and Indexing
      • Bibliographic Information
      • Archive
    • Molecular and Clinical Oncology
      • Information for Authors
      • Editorial Policies
      • Editorial Board
      • Aims and Scope
      • Abstracting and Indexing
      • Bibliographic Information
      • Archive
    • Molecular Medicine Reports
      • Information for Authors
      • Editorial Policies
      • Editorial Board
      • Aims and Scope
      • Abstracting and Indexing
      • Bibliographic Information
      • Archive
    • Oncology Letters
      • Information for Authors
      • Editorial Policies
      • Editorial Board
      • Aims and Scope
      • Abstracting and Indexing
      • Bibliographic Information
      • Archive
    • Oncology Reports
      • Information for Authors
      • Editorial Policies
      • Editorial Board
      • Aims and Scope
      • Abstracting and Indexing
      • Bibliographic Information
      • Archive
    • World Academy of Sciences Journal
      • Information for Authors
      • Editorial Policies
      • Editorial Board
      • Aims and Scope
      • Abstracting and Indexing
      • Bibliographic Information
      • Archive
  • Articles
  • Information
    • For Authors
    • For Reviewers
    • For Librarians
    • For Advertisers
    • Conferences
  • Language Editing
Login Register Submit
  • This site uses cookies
  • You can change your cookie settings at any time by following the instructions in our Cookie Policy. To find out more, you may read our Privacy Policy.

    I agree
Search articles by DOI, keyword, author or affiliation
Search
Advanced Search
presentation
Molecular Medicine Reports
Join Editorial Board Propose a Special Issue
Print ISSN: 1791-2997 Online ISSN: 1791-3004
Journal Cover
April-2018 Volume 17 Issue 4

Full Size Image

Sign up for eToc alerts
Recommend to Library

Journals

International Journal of Molecular Medicine

International Journal of Molecular Medicine

International Journal of Molecular Medicine is an international journal devoted to molecular mechanisms of human disease.

International Journal of Oncology

International Journal of Oncology

International Journal of Oncology is an international journal devoted to oncology research and cancer treatment.

Molecular Medicine Reports

Molecular Medicine Reports

Covers molecular medicine topics such as pharmacology, pathology, genetics, neuroscience, infectious diseases, molecular cardiology, and molecular surgery.

Oncology Reports

Oncology Reports

Oncology Reports is an international journal devoted to fundamental and applied research in Oncology.

Experimental and Therapeutic Medicine

Experimental and Therapeutic Medicine

Experimental and Therapeutic Medicine is an international journal devoted to laboratory and clinical medicine.

Oncology Letters

Oncology Letters

Oncology Letters is an international journal devoted to Experimental and Clinical Oncology.

Biomedical Reports

Biomedical Reports

Explores a wide range of biological and medical fields, including pharmacology, genetics, microbiology, neuroscience, and molecular cardiology.

Molecular and Clinical Oncology

Molecular and Clinical Oncology

International journal addressing all aspects of oncology research, from tumorigenesis and oncogenes to chemotherapy and metastasis.

World Academy of Sciences Journal

World Academy of Sciences Journal

Multidisciplinary open-access journal spanning biochemistry, genetics, neuroscience, environmental health, and synthetic biology.

International Journal of Functional Nutrition

International Journal of Functional Nutrition

Open-access journal combining biochemistry, pharmacology, immunology, and genetics to advance health through functional nutrition.

International Journal of Epigenetics

International Journal of Epigenetics

Publishes open-access research on using epigenetics to advance understanding and treatment of human disease.

Medicine International

Medicine International

An International Open Access Journal Devoted to General Medicine.

Journal Cover
April-2018 Volume 17 Issue 4

Full Size Image

Sign up for eToc alerts
Recommend to Library

  • Article
  • Citations
    • Cite This Article
    • Download Citation
    • Create Citation Alert
    • Remove Citation Alert
    • Cited By
  • Similar Articles
    • Related Articles (in Spandidos Publications)
    • Similar Articles (Google Scholar)
    • Similar Articles (PubMed)
  • Download PDF
  • Download XML
  • View XML
Article Open Access

Baicalein induces cervical cancer apoptosis through the NF-κB signaling pathway

  • Authors:
    • Xiaolan Yu
    • Yuqing Liu
    • Yongzhou Wang
    • Xiguan Mao
    • Yujiao Zhang
    • Jiyi Xia
  • View Affiliations / Copyright

    Affiliations: Department of Obstetrics and Gynecology, The Affiliated TCM Hospital of Southwest Medical University, Luzhou, Sichuan 646000, P.R. China, School of Medical Information and Engineering, Southwest Medical University, Luzhou, Sichuan 646000, P.R. China, Department of Obstetrics and Gynecology, The Affiliated Hospital of Southwest Medical University, Luzhou, Sichuan 646000, P.R. China
    Copyright: © Yu et al. This is an open access article distributed under the terms of Creative Commons Attribution License.
  • Pages: 5088-5094
    |
    Published online on: January 25, 2018
       https://doi.org/10.3892/mmr.2018.8493
  • Expand metrics +
Metrics: Total Views: 0 (Spandidos Publications: | PMC Statistics: )
Metrics: Total PDF Downloads: 0 (Spandidos Publications: | PMC Statistics: )
Cited By (CrossRef): 0 citations Loading Articles...

This article is mentioned in:



Abstract

To investigate the mechanism of baicalein in inducing human cervical cancer cell line C33A apoptosis. Baicalein (200 µM) was used to treat C33A cells. Cell proliferation was tested by the MTT assay. Cell apoptosis was detected by the TUNEL assay and caspase‑3 activity measurement. Cell cycle was determined by flow cytometry and associated gene expression at mRNA and protein levels. Nuclear factor (NF)‑κB activity was assessed by luciferase assay and western blotting. Baicalein suppressed cervical cancer cell C33A proliferation and induced cell apoptosis by activating caspase‑3 activity. Baicalein blocked cell cycle in G0/G1 phase through regulating the expression of associated genes. Baicalein inhibited NF‑κB activity by repressing nuclear translocation. Baicalein suppressed C33A proliferation and promoted cellular apoptosis by inhibiting NF‑κB signaling pathway. In conclusion, the results indicate that baicalein can inhibit cervical cancer cell proliferation and promote cell apoptosis by affecting NF-κB activity.

Introduction

Uterine cervical cancer is a common malignancy in women, as well as breast cancer worldwide (1,2). At present, surgery, chemotherapy and radiotherapy are the most widely applied strategies for cervical cancer treatment. Adjuvant or neoadjuvant radiotherapy or chemotherapy following surgical resection intend to restrain tumor cell proliferation and metastasis, whereas the largest drawback is that the healthy cells are also killed, leading to serious complications. As natural products are considered to be less toxic and lead to fewer side effects than that of synthetic drugs, the potential anticancer properties of natural products have been previously investigated (3). Traditional Chinese medicines and their active constituents may serve a role in cancer treatment via numerous mechanisms, including the induction of apoptosis (4), blocking telomerase activity (5), suppressing angiogenesis (6), improving immune functions (7) and enhancing cytotoxicity (8). The majority of previous studies have focused on the effect of antitumor agents to react on tumor shrinkage or disappearance through inducing cancer cell apoptosis (9,10).

Baicalein is a flavonoid derived from the root of Scutellaria baicalensis, presenting with a variety of biological activities, including antitumor, antimicrobial, anti-inflammatory and anti-ischemic properties (11–14). As a prospective anticancer drug, the beneficial effect of baicalein as a single or combined treatment is of significance. It has been reported that baicalein was involved in the inhibitinon of various types of cancer (including bladder cancer, breast cancer, colorectal cancer, gastric cancer, hepatocellular carcinoma, osteosarcoma, multiple myeloma, melanoma/skin cancer, ovarian cancer, pancreatic cancer, prostate cancer and lung cancer) (15). The key molecular mechanisms of the anti-tumor effects of baicalein include inhibiting several cyclins or cyclin-dependent kinases (CDKs) to regulate the cell cycle, scavenging oxidative radicals, attenuating mitogen-activated protein kinase, protein kinase B or mechanistic target of rapomycin activities, inducing apoptosis through activating caspase-9/-3 and inhibiting tumor invasion and metastasis by reducing the expression of matrix metalloproteinase 2/9 (15). However, the effects of baicalein on cervical cancer cells and the associated mechanisms remain to be fully elucidated.

In the present study, human cervical cancer C33A cells were used to explore the anticancer effect of baicalein in vitro. The effect of baicalein treatment on C33A cell proliferation was determined by the MTT assay. The current study investigated whether baicalein can induce C33A cell apoptosis by the terminal deoxynucleotidyl transferase (TdT) dUTP nick-end labeling (TUNEL) assay and caspase-3 activity measurement. Cell cycle changes of C33A cells following treatment with baicalein were evaluated by flow cytometry and associated genes expression. The activity of nuclear factor (NF)-κB signaling pathway was measured by luciferase assay, reverse transcription-quantitative polymerase chain reaction (RT-PCR), and western blotting, in order to clarify the underlying mechanisms of baicalein-induced apoptosis in cervical cancer C33A cells.

Materials and methods

Cell line and reagents

The human cervical cancer cell line C33A was obtained from the Institute of Biochemistry and Cell Biology, Shanghai Institute of Biological Sciences, CAS (Shanghai, China). The cells were maintained in DMEM medium supplemented with 10% fetal calf serum, 100 U/ml penicillin (Sigma-Aldrich; Merck KGaA, Darmstadt, Germany) and 100 g/ml streptomycin (Sigma-Aldrich; Merck KGaA), and cultured at 37°C and 5% CO2. Baicalein was obtained from Sigma-Aldrich (Merck KGaA) and dissolved in dimethyl sulfoxide (DMSO).

MTT assay

C33A cells in suspension were seeded into a 96-well plate. Baicalein was used to treat cells for different times with three replicates. Subsequently, 20 µl MTT reagent (5 mg/ml, Invitrogen; Thermo Fisher Scientific, Inc., Waltham, MA, USA) was added to the well for 4 h, then 150 µl DMSO were used to dissolve the crystal substance. The plate was then read at 490 nm on a microplate reader to draw the proliferation curve.

NF-κB-dependent reporter gene expression assay

Levels of NF-κB activity in C33A cells were assessed by the luciferase reporter assay. NF-κB luciferase constructs (#CLS-013 L; SABioscience, Frederick, MD, USA) was stably transfected into C33A cells using Lipofectamine® (Invitrogen; Thermo Fisher Scientific, Inc.). In brief, C33A cells were treated with 200 µM AgNPs for 24 h, then the cells were washed with ice-cold PBS and harvested in 1X lysis buffer. Following centrifugation, 10 µl supernatant was measured for luciferase activity with a luminometer (Turner Designs, Inc., Sunnyvale, CA, USA). The NF-κB-luciferase activity was monitored using the luciferase assay kits from Promega Corporation (Fitchburg, WI, USA). The luciferase activity was normalized against known protein concentrations and expressed as percentage of luciferase activity in the control cells.

TUNEL assay

C33A cells treated by 200 µM baicalein for 24 h were stained using the ApopTag Fluorescein In Situ Apoptosis Detection kit (Chemicon International, Inc., Temecula, CA, USA), and apoptosis was observed using confocal laser scanning microscopy (TCS SP2; Leica Microsystems GmbH, Wetzlar, Germany).

Caspase-3 activity measurement

The activity of caspase-3-like protease in the C33A cells was assessed using a colorimetric caspase-3 assay kit (Sigma-Aldrich; Merck KGaA) according to the manufacturer's protocol. In brief, 100 µl reaction mixture containing 30 µl cell lysate and 10 µl caspase-3 substrate acetyl-Asp-Glu-Val-Asp-p-nitroanilide at 200 µM in assay buffer was used, and the assay was performed in a 96-well plate. The mixture was incubated at 37°C for 90 min and the absorbance was measured at 405 nm. The caspase-3 activity was calculated by value of OD 405 relative to the control.

Cell cycle detection

The cell cycle was detected using a cell cycle detection kit (KeyGen BioTec, Beijing, China). C33A cells in the logarithmic phase were seeded into 12-well plates and treated with 200 µM baicalein for 24 h. Subsequent to collection and washing twice with PBS, the cells were added to 1 ml 70% precooled ethanol at 4°C overnight. Then the cells were washed by PBS and treated with 100 mg/l RNase at 37°C for 30 min. After staining with 50 mg/l propidium iodide (PI) at 4°C in the dark for 30 min, the cells were detected by flow cytometry with the excitation wavelength at 488 nm. The primary result was analyzed by cell cycle matching software to record hypodiploid peak, namely sub-G1 phase, G0/G1 phase, S phase and G2/M phase. All experiments were repeated a minimum of three times.

RT-qPCR

Total RNA was extracted from C33A cells using TRIzol (Invitrogen; Thermo Fisher Scientific, Inc.) and reverse transcribed to cDNA using the K1622 kit (Fermentas; Thermo Fisher Scientific, Inc.). The primers used were designed by Primer 6.0. qPCR was applied to test target gene expression. The reaction conditions were as follows: 55°C for 1 min, followed by 40 cycles of 94°C for 30 sec, 55°C for 30 sec, and 72°C for 45 sec. GAPDH was applied as internal reference. The 2∆∆Cq method (16) was applied to calculate the relative expression levels. The primer sequences were as follows: p21, forward 5′-CCATCGGAATATGTACCGACTG-3′ and reverse 5′-CTCAGCGGTCGTAATCTGTCA-3′; Bcl-2-like protein 11 (Bim), forward 5′-CATATAACCCCGTCAACGCAG-3′ and reverse 5′-GCAGCCGCCACAAACATAC-3′; cyclin D1 forward 5′-GCTGCGAAGTGGAAACCATC-3′ and reverse 5′-CCTCCTTCTGCACACATTTGAA-3′; cytochrome c oxidase 2 (COX2), forward 5′-CTGGCGCTCAGCCATACAG-3′ and reverse 5′-CGCACTTATACTGGTCAAATCCC-3′; interleukin (IL)-8, forward 5′-CCTCCCCAGAATGTGACGC-3′ and reverse 5′-CCCGCACACTCTTCCACTT-3′; tumor necrosis factor (TNF), forward 5′-AGGACGACTGTTCAGCACG-3′ and reverse 5′-CCGGGCAACAATGTCCAAAAG-3′; FADD-like IL-1β-converting enzyme-inhibitory protein (FLIP), forward 5′-AAGTCCTGACCAGTCGGAACA-3′ and reverse 5′-TCTTCAACGTGAGTCACCTTCT-3′; X-linked inhibitor of apoptosis protein (XIAP), forward 5′-ACCGTGCGGTGCTTTAGTT-3′ and reverse 5′-TGCGTGGCACTATTTTCAAGATA-3′; MYC, forward 5′-CAATCGGGCTGGTACTTGGAG-3′ and reverse 5′-CGTGGGTGTAAGAAGACCTAGA-3′; BCL2L1, forward 5′-TTGCCAGCCGGAACCTATG-3′ and reverse 5′-CGAAGGCGACCAGCAATGATA-3′; GAPDH, forward 5′-GCACCGTCAAGGCTGAGAAC-3′ and reverse 5′-TGGTGAAGACGCCAGTGGA-3′.

Western blotting

C33A cells were incubated with 10 µl/ml protease inhibitor cocktail (Sigma-Aldrich; Merck KGaA) and radioimmunoprecipitation assay buffer (Invitrogen; Thermo Fisher Scientific, Inc.) on ice for 20 min to extract protein. Following centrifugation at 12,000 × g for 5 min at 4°C, the supernatant was moved to a new Eppendorf tube and quantified using a Bicinchoninic Acid protein assay kit (Beyotime Institute of Biotechnology, Shanghai, China). A total of 40 µg protein was separated by 10% SDS-PAGE and transferred to a PVDF membrane. Following blocking with 5% skimmed milk for 1 h, the membrane was incubated with primary antibodies against caspase-3 (1:500; ab13847; Abcam, Cambridge, MA, USA), B-cell lymphoma-2-associated X (bax; 1:500; ab32503; Abcam), bcl-2 (ab692, dilution 1:500; Abcam), p21 (ab109199, dilution 1:500, Abcam), Bim (1:500; ab7888; Abcam), cyclin D1 (1:500; ab134175; Abcam), phosphorylated (p)-Rb (S780; 1:500; ab47763; Abcam), Rb (ab181616, dilution 1:500; Abcam), p65 (1:500; ab16502, Abcam), p-p65 (S536; 1:500; ab86299; Abcam), p84 (1:500; ab102684; Abcam), elongation factor-1a (1:500; sc-21758; Santa Cruz Biotechnology, Inc., Dallas, TX, USA), GAPDH (1:500; ab8245; Abcam) at 4°C overnight. Subsequently, the membrane was incubated with the horseradish peroxidase conjugated anti-mouse (ab131368) or anti-rabbit (ab191866) secondary antibodies (dilution 1:2,000; Abcam) at 37°C for 30 min and was washed with PBS with 0.05% Tween-20. The protein bands were then visualized using enhanced chemiluminescence reagent (Thermo Fisher Scientific, Inc.). Gray value of the bands was analyzed by Image J2× software. All experiments were repeated for three times.

Annexin V/PI assay

Following treatment with baicalein or SN50 (Biomol GmbH, Hamburg, Germany) for 24 h, C33A cells were collected and washed with PBS twice. Then the cells were resuspended in 400 µl 1X binding buffer and added with 5 µl Annexin V-FITC in the dark for 15 min. PI (10 µl) was then added and the cells were incubated in the dark for 5 min. The cells were then tested for early and late apoptosis on flow cytometry. The results were analyzed using CellQuest software v3.3 (BD Biosciences, Franklin Lakes, NJ, USA). All experiments were repeated three times.

Statistical analysis

All data were presented as the mean ± standard deviation and analyzed by SPSS software, version 19.0 (IBM Corp., Armonk, NY, USA). Data comparison was performed using Student's t-test or one-way analysis of variance. P<0.05 was considered to indicate a statistically significant difference.

Results

Baicalein inhibited C33A proliferation and induced cell apoptosis

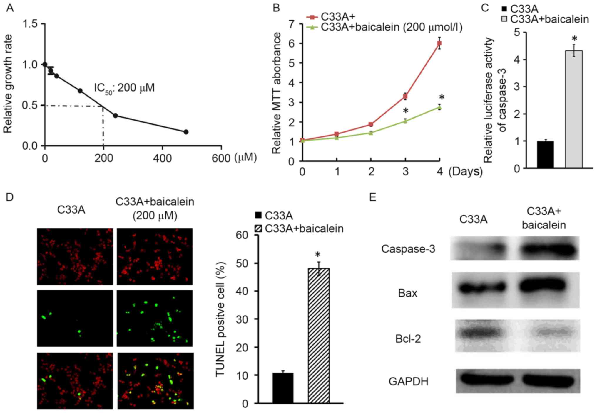
To investigate the effect of baicalein on cervical cancer cell C33A, the IC50 of baicalein was investigated, and was identified to be 200 µM (Fig. 1A). Thus, 200 µM baicalein was applied to treat C33A cells for different durations. The MTT assay observed that C33A cell proliferation was significantly slowed by baicalein in a time-dependent manner (P<0.05; Fig. 1B). To further explore the pro-apoptotic effect of baicalein on cervical cancer, caspase-3 activity detection assay demonstrated that baicalein enhanced luciferase activity of caspase-3 in C33A cells compared with normal control cells (Fig. 1C). In addition, the TUNEL assay indicated that C33A apoptosis was upregulated following baicalein treatment for 24 h (Fig. 1D). In addition, Bax and caspase-3 expression were increased, while Bcl-2 levels were downregulated in C33A cells following exposure to baicalein for 24 h (Fig. 1E). Taken together, baicalein may inhibit C33A proliferation and promote cell apoptosis.

Figure 1.

Baicalein suppressed C33A cell proliferation and induced cell apoptosis. (A) IC50 of baicalein on C33A. (B) C33A cell viability detected by MTT assay. (C) Caspase-3 activity tested by luciferase assay. (D) C33A cell apoptosis evaluated by the terminal deoxynucleotidyl transferase (TdT) dUTP nick-end labeling assay. (E) Apoptosis-associated protein expression detected by western blotting. *P<0.05 vs. control.

Baicalein blocked C33A cell cycle

Due to the fact that cell viability and apoptosis were associated with the cell cycle, the current study investigated whether baicalein impacts the C33A cell cycle. Flow cytometry indicated that compared with the control, cell content apparently increased in G0/G1 phases and declined in S phase following 200 µM baicalein intervention for 24 h (Fig. 2A). Furthermore, cell cycle-associated gene expression in C33A cells treated by baicalein was investigated. P21 and Bim significantly upregulated, while cyclin D1 markedly reduced at mRNA and protein levels in C33A cells following treatment with baicalein (Fig. 2B and C). In addition, Rb phosphorylation levels were observed to be reduced under the effects of baicalein (Fig. 2B), suggesting that baicalein may restrain the cell cycle in cervical cancer.

Figure 2.

Baicalein blocked C33A cell cycle. (A) C33A cell cycle determined by flow cytometry. (B) Cell cycle-associated protein expression as detected by western blotting. (C) Cell cycle mRNA level tested by reverse transcription-quantitative polymerase chain reaction. *P<0.05 vs. control. Bim, Bcl-2-like protein 11; p-, phosphorylated.

Baicalein affected the NF-κB signaling pathway

To investigate which signaling pathway was involved in C33A treated with baicalein, the mRNAs activated by baicalein and control group was explored. The results indicated that the NF-κB pathway may be associated with the process due to the fact that NF-κB-associated genes, including TNF, interferon γ, B cell leukemia/lymphoma 2 related protein A1a, CFS1-like protein, and baculoviral IAP repeat containing 3 were downregulated in C33A following baicalein intervention (Fig. 3A). Subsequently, a variety of genes that may be associated with cervical cancer progress were investigated, and it was identified that numerous genes were downregulated after baicalein intervention, including COX2, IL-8, TNF, FLIP and XIAP (Fig. 3B). Due to the fact that these factors were predominantly regulated by the NF-κB signaling pathway, the influence of baicalein on the NF-κB signaling pathway was further investigated. The luciferase assay indicated that NF-κB activity was markedly reduced in C33A cells treated with baicalein (Fig. 3C). In addition, protein was extracted from C33A cells, and it was separated into the nucleus and cytoplasm. Western blot analysis exhibited that NF-κB p65 protein levels were significantly reduced, while p84 expression in the nucleus was reduced in the baicalein group (Fig. 3D). It indicated that baicalein may suppress the activity of the NF-κB signaling pathway in cervical cancer cell C33A.

Figure 3.

Baicalein affected NF-κB signaling pathway activity in C33A. (A) NF-κB signaling pathway-associated gene expression determined by RT-qPCR. (B) Cervical cancer-associated gene expression measured by RT-qPCR. (C) NF-κB activity evaluated by the luciferase assay. (D) NF-κB nuclear translocation examined by western blotting. *P<0.05 vs. the control. NF-κB, nuclear factor κB; RT-qPCR, reverse transcription-quantitative polymerase chain reaction; TNF, tumor necrosis factor; Ifng, interferon γ; Bcl2a1a, B cell leukemia/lymphoma 2 related protein A1a; Cfs1, Cfs1-like protein; Birc3, baculoviral IAP repeat containing 3; COX2, cytochrome c oxidase 2; IL-8, interleukin 8; FLIP, FLICE-like inhibitory protein; XIAP, X-linked inhibitor of apoptosis protein.

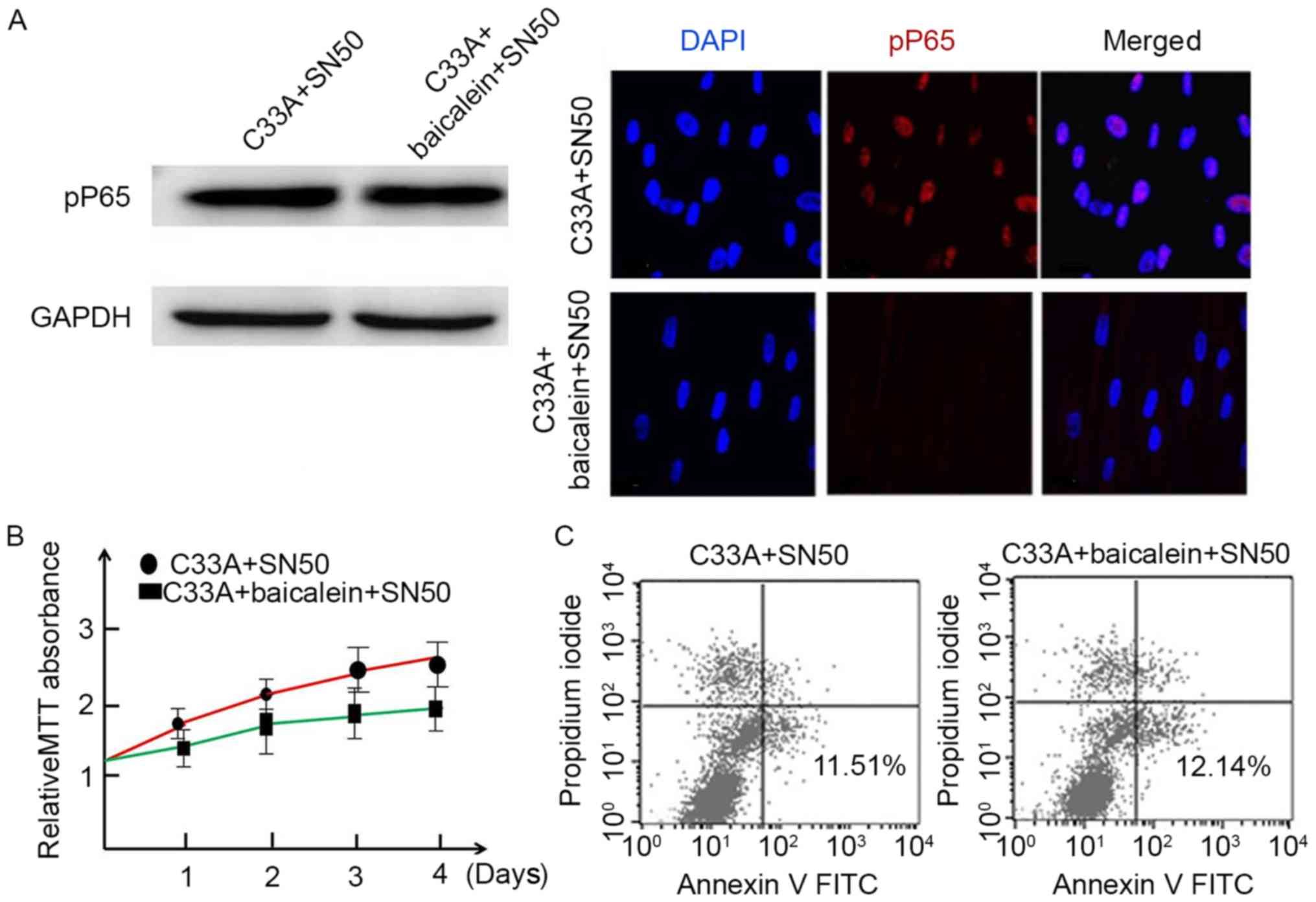
NF-κB signaling pathway mediated baicalein in inducing C33A apoptosis

To discuss the role of NF-κB signaling pathway in the apoptosis-inducing effect of baicalein, SN50, a specific inhibitor of NF-κB signaling pathway, was used for investigation. pP65 expression was measured in C33A following treatment with baicalein and SN50. The results demonstrated that SN50 effectively suppressed p65 phosphorylation in C33A following baicalein induction (Fig. 4A). In addition, the MTT assay indicated that C33A proliferation was not significantly restrained by SN50 (P>0.05; Fig. 4B). Apoptosis assay indicated that C33A apoptosis was not affected by SN50 (Fig. 4C). Taken together, baicalein may inhibit C33A proliferation and promote cell apoptosis by the inhibiting NF-κB pathway.

Figure 4.

Nuclear factor κB signaling pathway mediated baicalein in inducing C33A apoptosis. (A) P65 phosphorylation determined by western blotting and immunofluorescence. (B) Cell viability detected by MTT assay. (C) Cell apoptosis evaluated by flow cytometry. FITC, fluorescein isothiocyanate.

Discussion

As a major form of programmed cell death, cell apoptosis serves a crucial role in maintaining cell stability to mediate organism growth and development. Normal apoptotic mechanisms are evaded in a variety of cancer cells, leading to uninhibited growth. Therefore, apoptosis has become a focus in life-science research, particularly in tumor research (17). The regulation of apoptosis is a complicated process predominantly triggered by two pathways, the intrinsic mitochondrial pathway and the extrinsic cell-death receptor pathway (18). In addition, the two pathways also have various intersections and may be regulated by a number of factors.

One of the major mechanisms of anticancer drug activity is to restrain cancer cell growth. The MTT assay results indicated that baicalein inhibited the growth of C33A cells in a time-dependent manner. Apoptotic cells exhibited biochemical and morphological changes, while they may reflect different stages of apoptosis. In the present study, the TUNEL assay identified cells with strand breakage using biotinylated nucleotides and subsequent immunodetection to label DNA strands. However, apoptosis is not the only situation where DNA strands are broken (19). It has been reported that baicalein induced cell apoptosis through activating caspase-9/-3 (15). Therefore, caspase-3 activity and expression was further detected in C33A cells upon baicalein treatment. Caspase-3 is cleaved from procaspase-3 and poly (ADP-ribose) polymerase is cut at Asp216-Gly217 once activated, thus splitting DNA between nucleosome to induce cell apoptosis (20). The results indicated that baicalein treatment significantly elevated the luciferase activity of caspase-3 and caspase-3 expression as compared with the untreated control group. Together with Bax and Bcl-2 expression detection the apoptotic role of baicalein in cervical cancer was confirmed.

Cell cycle regulation is regulated various factors, including CDKs, Bim, p21 and the RB gene. A large number of studies have illustrated the relevance of cell cycle dysregulation in different types of human cancer (21,22). Although it has been reported that baicalein can arrest cell cycle at several checkpoints depending on the type of cancer, few studies have investigated the role of baicalein in the cervical cancer cell cycle. The current study demonstrated that baicalein can regulate C33A cell distribution in the cell cycle, particularly by increasing the percentage of cells in the G0/G1 phase while decreasing the percentage of cells in the S phase.

To further investigate the potential mechanism of baicalein on the cell cycle, the expression of cyclin D1, p21 and the Rb levels were measured in C33A cells following baicalein treatment. As a key mediator of the G1 checkpoint, cyclin D1 is expressed predominantly at the early stage of G1 phase. After that, cyclin D1/CDK4/6 forms a complex regulated by Rb phosphorylation (23–25). A previous study exhibited that Rb expression and phosphorylation serve important roles in regulation of the cell cycle (26,27). The results indicated that baicalein decreased cyclin D1 and p21 expression at both mRNA and protein levels. Furthermore, Rb phosphorylation was also reduced upon baicalein treatment. These results may elucidate the impact of baicalein on G1 arrest. However, further investigation is required in order to clarify the specific mechanism of baicalein on the cell cycle.

The NF-κB signaling pathway is considered to be associated with multiple cell functions. During inactivation, NF-κB locates in the cytosol and is bound to inhibitory IκB protein, which shields the nuclear localization signal. The complex enters the nucleus and binds to its consensus sequence to activate its downstream genes upon stimulation (28). In the present study, the NF-κB signaling pathway inhibitor SN50 was used to treat C33A cells, and it was identified that P65 phosphorylation and nuclear translocation were significantly blocked in C33A cells induced by baicalein. The influence of NF-κB signaling pathway on cell apoptosis is complex. Although NF-κB activation is thought to be part of the apoptotic induction, numerous studies have demonstrated that NF-κB is an anti-apoptotic response in the majority of circumstances (29–31). As one of the major components of death ligands, downregulation of c-FLIP weakens caspase-8 inhibition and increases apoptosis (32). XIAP has been reported to evoke a second wave of NF-κB activation following TNFα stimulation (33). COX, which can represent mitochondrial respiratory function, is also regulated by NF-κB (34). In the present study, cervical cancer cell apoptosis was significantly enhanced with FLIP, XIAP and COX2 downregulation. In addition, application of SN50 markedly restrained baicalein impact on C33A cell apoptosis and proliferation. These results indicated that baicalein may prevent cervical cancer cell apoptosis through modulating NF-κB dependent survival pathway. In the present study, it was indicated that baicalein treatment decreased the luciferase activity of NF-κB in C33A cells. In addition, the active form of NF-κB, p65 protein, expression in the nucleus markedly reduced under baicalein stimulation. It suggested that baicalein treatment markedly attenuated the NF-κB activation through inhibition of NF-κB nuclear translocation degradation and subsequently induced cervical cancer apoptosis.

Flavonoids are structurally similar to steroid hormones, particularly estrogens, and therefore have been studied for their potential effects on hormone-dependent cancer. Baicalein is a member of the flavonoid family, and its estrogen-mediated effects have been reported in multiple studies (35–37). Baicalein and other extracts have been previously observed to halt the cell cycle during the S and G2/M-phases in MCF-7 human breast cancer cells by suppressing 17β-estradiol-induced transactivation of estrogen receptor α (37,38). Baicalein inhibited E2-induced migration, adhesion and invasion by interfering with 17β-estradiol (E2)-induced novel G protein-coupled estrogen receptor-associated signaling (39). Baicalein inhibits lipopolysaccharide-induced inflammatory cytokine production via regulation of the NF-ĸB pathway and estrogen-like activity, suggesting that it may be useful for preventing inflammation-associated diseases (40). However, the estrogen-like activity of baicalein in inhibiting cervical cancer requires further investigation.

In summary, C33A cell proliferation was suppressed by baicalein in a time-dependent manner. Baicalein induced the apoptosis of C33A cells, as indicated by the results of the TUNEL assay and caspase-3 activity. Baicalein may induce apoptosis through blocking the cell cycle and NF-κB signaling pathway. These results indicated that baicalein may be a promising agent for treating patients with cervical cancer. Further in-depth studies are required to explore the molecular mechanisms of the anti-cancer characteristics of baicalein on cervical cancer.

Acknowledgements

The present study was supported by The Fund of Science and Technology Department of Sichuan province (grant no. 14JC01353-LH67), The Mutual Fund of Science and Technology Department of Sichuan Province [grant no. 2015LZCYD-S02(1/11)], The Fund of Education Department of Sichuan Province (grant no. 16ZB0195) and The Fund of Science and Technology Department of Luzhou City (grant no. 2014-S-35).

References

1 

Shweel MA, Abdel-Gawad EA, Abdel-Gawad EA, Abdelghany HS, Abdel-Rahman AM and Ibrahim EM: Uterine cervical malignancy: Diagnostic accuracy of MRI with histopathologic correlation. J Clin Imaging Sci. 2:422012. View Article : Google Scholar : PubMed/NCBI

2 

Di Domenico F, Foppoli C, Coccia R and Perluigi M: Antioxidants in cervical cancer: Chemopreventive and chemotherapeutic effects of polyphenols. Biochim Biophys Acta. 1822:737–747. 2012. View Article : Google Scholar : PubMed/NCBI

3 

Li J, Feng J, Luo C, Herman HY and Jiang RW: Absolute configuration of podophyllotoxone and its inhibitory activity against human prostate cancer cells. Chin J Nat Med. 13:59–64. 2015.PubMed/NCBI

4 

Mandal SK, Biswas R, Bhattacharyya SS, Paul S, Dutta S, Pathak S and Khuda-Bukhsh AR: Lycopodine from Lycopodium clavatum extract inhibits proliferation of HeLa cells through induction of apoptosis via caspase-3 activation. Eur J Pharmacol. 626:115–122. 2010. View Article : Google Scholar : PubMed/NCBI

5 

Park SE, Yoo HS, Jin CY, Hong SH, Lee YW, Kim BW, Lee SH, Kim WJ, Cho CK and Choi YH: Induction of apoptosis and inhibition of telomerase activity in human lung carcinoma cells by the water extract of Cordyceps militaris. Food Chem Toxicol. 47:1667–1675. 2009. View Article : Google Scholar : PubMed/NCBI

6 

Ling Y, Chen Y, Chen P, Hui H, Song X, Lu Z, Li C, Lu N and Guo Q: Baicalein potently suppresses angiogenesis induced by vascular endothelial growth factor through the p53/Rb signaling pathway leading to G1/S cell cycle arrest. Exp Biol Med (Maywood). 236:851–858. 2011. View Article : Google Scholar : PubMed/NCBI

7 

Chang WT, Lai TH, Chyan YJ, Yin SY, Chen YH, Wei WC and Yang NS: Specific medicinal plant polysaccharides effectively enhance the potency of a DC-based vaccine against mouse mammary tumor metastasis. PLoS One. 10:e01223742015. View Article : Google Scholar : PubMed/NCBI

8 

Bodeker G: Integrative oncology meets immunotherapy: New prospects for combination therapy grounded in Eastern medical knowledge. Chin J Integr Med. 18:652–662. 2012. View Article : Google Scholar : PubMed/NCBI

9 

Zhao Y, Liu X and Lu YX: MicroRNA-143 regulates the proliferation and apoptosis of cervical cancer cells by targeting HIF-1α. Eur Rev Med Pharmacol Sci. 21:5580–5586. 2017.PubMed/NCBI

10 

Ahmadi F, Ghasemi-Kasman M, Ghasemi S, Gholamitabar Tabari M, Pourbagher R, Kazemi S and Alinejad-Mir A: Induction of apoptosis in HeLa cancer cells by an ultrasonic-mediated synthesis of curcumin-loaded chitosan-alginate-STPP nanoparticles. Int J Nanomedicine. 12:8545–8556. 2017. View Article : Google Scholar : PubMed/NCBI

11 

Huang WH, Lee AR, Chien PY and Chou TC: Synthesis of baicalein derivatives as potential anti-aggregatory and anti-inflammatory agents. J Pharm Pharmacol. 57:219–225. 2005. View Article : Google Scholar : PubMed/NCBI

12 

Tsang PW, Chau KY and Yang HP: Baicalein exhibits inhibitory effect on the energy-dependent efflux pump activity in non-albicans Candida fungi. J Chemother. 27:61–62. 2015. View Article : Google Scholar : PubMed/NCBI

13 

Luo R, Wang J, Zhao L, Lu N, You Q, Guo Q and Li Z: Synthesis and biological evaluation of baicalein derivatives as potent antitumor agents. Bioorg Med Chem Lett. 24:1334–1338. 2014. View Article : Google Scholar : PubMed/NCBI

14 

Song L, Yang H, Wang HX, Tian C, Liu Y, Zeng XJ, Gao E, Kang YM, Du J and Li HH: Inhibition of 12/15 lipoxygenase by baicalein reduces myocardial ischemia/reperfusion injury via modulation of multiple signaling pathways. Apoptosis. 19:567–580. 2014. View Article : Google Scholar : PubMed/NCBI

15 

Liu H, Dong Y, Gao Y, Du Z, Wang Y, Cheng P, Chen A and Huang H: The fascinating effects of baicalein on cancer: A review. Int J Mol Sci. 17:E16812016. View Article : Google Scholar : PubMed/NCBI

16 

Livak KJ and Schmittgen TD: Analysis of relative gene expression data using real-time quantitative PCR and the 2(-Delta Delta C(T)) method. Methods. 25:402–408. 2001. View Article : Google Scholar : PubMed/NCBI

17 

Kim HG, Song H, Yoon DH, Song BW, Park SM, Sung GH, Cho JY, Park HI, Choi S, Song WO, et al: Cordyceps pruinosa extracts induce apoptosis of HeLa cells by a caspase dependent pathway. J Ethnopharmacol. 128:342–351. 2010. View Article : Google Scholar : PubMed/NCBI

18 

Kim R: Recent advances in understanding the cell death pathways activated by anticancer therapy. Cancer. 103:1551–1560. 2005. View Article : Google Scholar : PubMed/NCBI

19 

Singh SS, Mehedint DC, Ford OH III, Jeyaraj DA, Pop EA, Maygarden SJ, Ivanova A, Chandrasekhar R, Wilding GE and Mohler JL: Comparison of ACINUS, caspase-3, and TUNEL as apoptotic markers in determination of tumor growth rates of clinically localized prostate cancer using image analysis. Prostate. 69:1603–1610. 2009. View Article : Google Scholar : PubMed/NCBI

20 

Lyakhovich A and Surrallés J: Constitutive activation of caspase-3 and Poly ADP ribose polymerase cleavage in fanconi anemia cells. Mol Cancer Res. 8:46–56. 2010. View Article : Google Scholar : PubMed/NCBI

21 

Gasparri F, Ciavolella A and Galvani A: Cell-cycle inhibitor profiling by high-content analysis. Adv Exp Med Biol. 604:137–148. 2007. View Article : Google Scholar : PubMed/NCBI

22 

Wachtel M and Schäfer BW: Targets for cancer therapy in childhood sarcomas. Cancer Treat Rev. 36:318–327. 2010. View Article : Google Scholar : PubMed/NCBI

23 

Blagosklonny MV and Pardee AB: The restriction point of the cell cycle. Cell Cycle. 1:103–110. 2002. View Article : Google Scholar : PubMed/NCBI

24 

Giacinti C and Giordano A: RB and cell cycle progression. Oncogene. 25:5220–5227. 2006. View Article : Google Scholar : PubMed/NCBI

25 

Caldon CE, Sutherland RL and Musgrove E: Cell cycle proteins in epithelial cell differentiation: Implications for breast cancer. Cell Cycle. 9:1918–1928. 2010. View Article : Google Scholar : PubMed/NCBI

26 

Merli M, Benassi MS, Gamberi G, Ragazzini P, Sollazzo MR, Molendini L, Magagnoli G, Ferrari C, Maltarello MC and Picci P: Expression of G1 phase regulators in MG-63 osteosarcoma cell line. Int J Oncol. 14:1117–1121. 1999.PubMed/NCBI

27 

Broceño C, Wilkie S and Mittnacht S: RB activation defect in tumor cell lines. Proc Natl Acad Sci USA. 99:pp. 14200–14205. 2002; View Article : Google Scholar : PubMed/NCBI

28 

Tak PP and Firestein GS: NF-kappaB: A key role in inflammatory diseases. J Clin Invest. 107:7–11. 2001. View Article : Google Scholar : PubMed/NCBI

29 

Choi C and Benveniste EN: Fas ligand/Fas system in the brain: Regulator of immune and apoptotic responses. Brain Res Brain Res Rev. 44:65–81. 2004. View Article : Google Scholar : PubMed/NCBI

30 

López-Huertas MR, Mateos E, Sánchez Del Cojo M, Gómez-Esquer F, Díaz-Gil G, Rodríguez-Mora S, López JA, Calvo E, López-Campos G, Alcamí J and Coiras M: The presence of HIV-1 Tat protein second exon delays fas protein-mediated apoptosis in CD4+ T lymphocytes: A potential mechanism for persistent viral production. J Biol Chem. 288:7626–7644. 2013. View Article : Google Scholar : PubMed/NCBI

31 

Qin Y, Camoretti-Mercado B, Blokh L, Long CG, Ko FD and Hamann KJ: Fas resistance of leukemic eosinophils is due to activation of NF-kappa B by Fas ligation. J Immunol. 169:3536–3544. 2002. View Article : Google Scholar : PubMed/NCBI

32 

Yang JK: FLIP as an anti-cancer therapeutic target. Yonsei Med J. 49:19–27. 2008. View Article : Google Scholar : PubMed/NCBI

33 

Winsauer G, Resch U, Hofer-Warbinek R, Schichl YM and de Martin R: XIAP regulates bi-phasic NF-kappaB induction involving physical interaction and ubiquitination of MEKK2. Cell Signal. 20:2107–2112. 2008. View Article : Google Scholar : PubMed/NCBI

34 

Hao CM, Yull F, Blackwell T, Kömhoff M, Davis LS and Breyer MD: Dehydration activates an NF-kappaB-driven, COX2-dependent survival mechanism in renal medullary interstitial cells. J Clin Invest. 106:973–982. 2000. View Article : Google Scholar : PubMed/NCBI

35 

Zhu JT, Choi RC, Chu GK, Cheung AW, Gao QT, Li J, Jiang ZY, Dong TT and Tsim KW: Flavonoids possess neuroprotective effects on cultured pheochromocytoma PC12 cells: A comparison of different flavonoids in activating estrogenic effect and in preventing beta-amyloid-induced cell death. J Agric Food Chem. 55:2438–2445. 2007. View Article : Google Scholar : PubMed/NCBI

36 

So FV, Guthrie N, Chambers AF and Carroll KK: Inhibition of proliferation of estrogen receptor-positive MCF-7 human breast cancer cells by flavonoids in the presence and absence of excess estrogen. Cancer Lett. 112:127–133. 1997. View Article : Google Scholar : PubMed/NCBI

37 

Po LS, Chen ZY, Tsang DS and Leung LK: Baicalein and genistein display differential actions on estrogen receptor (ER) transactivation and apoptosis in MCF-7 cells. Cancer Lett. 187:33–40. 2002. View Article : Google Scholar : PubMed/NCBI

38 

Wang CZ, Li XL, Wang QF, Mehendale SR and Yuan CS: Selective fraction of Scutellaria baicalensis and its chemopreventive effects on MCF-7 human breast cancer cells. Phytomedicine. 17:63–68. 2010. View Article : Google Scholar : PubMed/NCBI

39 

Shang D, Li Z, Zhu Z, Chen H, Zhao L, Wang X and Chen Y: Baicalein suppresses 17-β-estradiol-induced migration, adhesion and invasion of breast cancer cells via the G protein-coupled receptor 30 signaling pathway. Oncol Rep. 33:2077–2085. 2015. View Article : Google Scholar : PubMed/NCBI

40 

Fan GW, Zhang Y, Jiang X, Zhu Y, Wang B, Su L, Cao W, Zhang H and Gao X: Anti-inflammatory activity of baicalein in LPS-stimulated RAW264.7 macrophages via estrogen receptor and NF-κB-dependent pathways. Inflammation. 36:1584–1591. 2013. View Article : Google Scholar : PubMed/NCBI

Related Articles

  • Abstract
  • View
  • Download
  • Twitter
Copy and paste a formatted citation
Spandidos Publications style
Yu X, Liu Y, Wang Y, Mao X, Zhang Y and Xia J: Baicalein induces cervical cancer apoptosis through the NF-κB signaling pathway. Mol Med Rep 17: 5088-5094, 2018.
APA
Yu, X., Liu, Y., Wang, Y., Mao, X., Zhang, Y., & Xia, J. (2018). Baicalein induces cervical cancer apoptosis through the NF-κB signaling pathway. Molecular Medicine Reports, 17, 5088-5094. https://doi.org/10.3892/mmr.2018.8493
MLA
Yu, X., Liu, Y., Wang, Y., Mao, X., Zhang, Y., Xia, J."Baicalein induces cervical cancer apoptosis through the NF-κB signaling pathway". Molecular Medicine Reports 17.4 (2018): 5088-5094.
Chicago
Yu, X., Liu, Y., Wang, Y., Mao, X., Zhang, Y., Xia, J."Baicalein induces cervical cancer apoptosis through the NF-κB signaling pathway". Molecular Medicine Reports 17, no. 4 (2018): 5088-5094. https://doi.org/10.3892/mmr.2018.8493
Copy and paste a formatted citation
x
Spandidos Publications style
Yu X, Liu Y, Wang Y, Mao X, Zhang Y and Xia J: Baicalein induces cervical cancer apoptosis through the NF-κB signaling pathway. Mol Med Rep 17: 5088-5094, 2018.
APA
Yu, X., Liu, Y., Wang, Y., Mao, X., Zhang, Y., & Xia, J. (2018). Baicalein induces cervical cancer apoptosis through the NF-κB signaling pathway. Molecular Medicine Reports, 17, 5088-5094. https://doi.org/10.3892/mmr.2018.8493
MLA
Yu, X., Liu, Y., Wang, Y., Mao, X., Zhang, Y., Xia, J."Baicalein induces cervical cancer apoptosis through the NF-κB signaling pathway". Molecular Medicine Reports 17.4 (2018): 5088-5094.
Chicago
Yu, X., Liu, Y., Wang, Y., Mao, X., Zhang, Y., Xia, J."Baicalein induces cervical cancer apoptosis through the NF-κB signaling pathway". Molecular Medicine Reports 17, no. 4 (2018): 5088-5094. https://doi.org/10.3892/mmr.2018.8493
Follow us
  • Twitter
  • LinkedIn
  • Facebook
About
  • Spandidos Publications
  • Careers
  • Cookie Policy
  • Privacy Policy
How can we help?
  • Help
  • Live Chat
  • Contact
  • Email to our Support Team