Spandidos Publications Logo
  • About
    • About Spandidos
    • Aims and Scopes
    • Abstracting and Indexing
    • Editorial Policies
    • Reprints and Permissions
    • Job Opportunities
    • Terms and Conditions
    • Contact
  • Journals
    • All Journals
    • Oncology Letters
      • Oncology Letters
      • Information for Authors
      • Editorial Policies
      • Editorial Board
      • Aims and Scope
      • Abstracting and Indexing
      • Bibliographic Information
      • Archive
    • International Journal of Oncology
      • International Journal of Oncology
      • Information for Authors
      • Editorial Policies
      • Editorial Board
      • Aims and Scope
      • Abstracting and Indexing
      • Bibliographic Information
      • Archive
    • Molecular and Clinical Oncology
      • Molecular and Clinical Oncology
      • Information for Authors
      • Editorial Policies
      • Editorial Board
      • Aims and Scope
      • Abstracting and Indexing
      • Bibliographic Information
      • Archive
    • Experimental and Therapeutic Medicine
      • Experimental and Therapeutic Medicine
      • Information for Authors
      • Editorial Policies
      • Editorial Board
      • Aims and Scope
      • Abstracting and Indexing
      • Bibliographic Information
      • Archive
    • International Journal of Molecular Medicine
      • International Journal of Molecular Medicine
      • Information for Authors
      • Editorial Policies
      • Editorial Board
      • Aims and Scope
      • Abstracting and Indexing
      • Bibliographic Information
      • Archive
    • Biomedical Reports
      • Biomedical Reports
      • Information for Authors
      • Editorial Policies
      • Editorial Board
      • Aims and Scope
      • Abstracting and Indexing
      • Bibliographic Information
      • Archive
    • Oncology Reports
      • Oncology Reports
      • Information for Authors
      • Editorial Policies
      • Editorial Board
      • Aims and Scope
      • Abstracting and Indexing
      • Bibliographic Information
      • Archive
    • Molecular Medicine Reports
      • Molecular Medicine Reports
      • Information for Authors
      • Editorial Policies
      • Editorial Board
      • Aims and Scope
      • Abstracting and Indexing
      • Bibliographic Information
      • Archive
    • World Academy of Sciences Journal
      • World Academy of Sciences Journal
      • Information for Authors
      • Editorial Policies
      • Editorial Board
      • Aims and Scope
      • Abstracting and Indexing
      • Bibliographic Information
      • Archive
    • International Journal of Functional Nutrition
      • International Journal of Functional Nutrition
      • Information for Authors
      • Editorial Policies
      • Editorial Board
      • Aims and Scope
      • Abstracting and Indexing
      • Bibliographic Information
      • Archive
    • International Journal of Epigenetics
      • International Journal of Epigenetics
      • Information for Authors
      • Editorial Policies
      • Editorial Board
      • Aims and Scope
      • Abstracting and Indexing
      • Bibliographic Information
      • Archive
    • Medicine International
      • Medicine International
      • Information for Authors
      • Editorial Policies
      • Editorial Board
      • Aims and Scope
      • Abstracting and Indexing
      • Bibliographic Information
      • Archive
  • Articles
  • Information
    • Information for Authors
    • Information for Reviewers
    • Information for Librarians
    • Information for Advertisers
    • Conferences
  • Language Editing
Spandidos Publications Logo
  • About
    • About Spandidos
    • Aims and Scopes
    • Abstracting and Indexing
    • Editorial Policies
    • Reprints and Permissions
    • Job Opportunities
    • Terms and Conditions
    • Contact
  • Journals
    • All Journals
    • Biomedical Reports
      • Information for Authors
      • Editorial Policies
      • Editorial Board
      • Aims and Scope
      • Abstracting and Indexing
      • Bibliographic Information
      • Archive
    • Experimental and Therapeutic Medicine
      • Information for Authors
      • Editorial Policies
      • Editorial Board
      • Aims and Scope
      • Abstracting and Indexing
      • Bibliographic Information
      • Archive
    • International Journal of Epigenetics
      • Information for Authors
      • Editorial Policies
      • Editorial Board
      • Aims and Scope
      • Abstracting and Indexing
      • Bibliographic Information
      • Archive
    • International Journal of Functional Nutrition
      • Information for Authors
      • Editorial Policies
      • Editorial Board
      • Aims and Scope
      • Abstracting and Indexing
      • Bibliographic Information
      • Archive
    • International Journal of Molecular Medicine
      • Information for Authors
      • Editorial Policies
      • Editorial Board
      • Aims and Scope
      • Abstracting and Indexing
      • Bibliographic Information
      • Archive
    • International Journal of Oncology
      • Information for Authors
      • Editorial Policies
      • Editorial Board
      • Aims and Scope
      • Abstracting and Indexing
      • Bibliographic Information
      • Archive
    • Medicine International
      • Information for Authors
      • Editorial Policies
      • Editorial Board
      • Aims and Scope
      • Abstracting and Indexing
      • Bibliographic Information
      • Archive
    • Molecular and Clinical Oncology
      • Information for Authors
      • Editorial Policies
      • Editorial Board
      • Aims and Scope
      • Abstracting and Indexing
      • Bibliographic Information
      • Archive
    • Molecular Medicine Reports
      • Information for Authors
      • Editorial Policies
      • Editorial Board
      • Aims and Scope
      • Abstracting and Indexing
      • Bibliographic Information
      • Archive
    • Oncology Letters
      • Information for Authors
      • Editorial Policies
      • Editorial Board
      • Aims and Scope
      • Abstracting and Indexing
      • Bibliographic Information
      • Archive
    • Oncology Reports
      • Information for Authors
      • Editorial Policies
      • Editorial Board
      • Aims and Scope
      • Abstracting and Indexing
      • Bibliographic Information
      • Archive
    • World Academy of Sciences Journal
      • Information for Authors
      • Editorial Policies
      • Editorial Board
      • Aims and Scope
      • Abstracting and Indexing
      • Bibliographic Information
      • Archive
  • Articles
  • Information
    • For Authors
    • For Reviewers
    • For Librarians
    • For Advertisers
    • Conferences
  • Language Editing
Login Register Submit
  • This site uses cookies
  • You can change your cookie settings at any time by following the instructions in our Cookie Policy. To find out more, you may read our Privacy Policy.

    I agree
Search articles by DOI, keyword, author or affiliation
Search
Advanced Search
presentation
Molecular Medicine Reports
Join Editorial Board Propose a Special Issue
Print ISSN: 1791-2997 Online ISSN: 1791-3004
Journal Cover
August-2018 Volume 18 Issue 2

Full Size Image

Sign up for eToc alerts
Recommend to Library

Journals

International Journal of Molecular Medicine

International Journal of Molecular Medicine

International Journal of Molecular Medicine is an international journal devoted to molecular mechanisms of human disease.

International Journal of Oncology

International Journal of Oncology

International Journal of Oncology is an international journal devoted to oncology research and cancer treatment.

Molecular Medicine Reports

Molecular Medicine Reports

Covers molecular medicine topics such as pharmacology, pathology, genetics, neuroscience, infectious diseases, molecular cardiology, and molecular surgery.

Oncology Reports

Oncology Reports

Oncology Reports is an international journal devoted to fundamental and applied research in Oncology.

Experimental and Therapeutic Medicine

Experimental and Therapeutic Medicine

Experimental and Therapeutic Medicine is an international journal devoted to laboratory and clinical medicine.

Oncology Letters

Oncology Letters

Oncology Letters is an international journal devoted to Experimental and Clinical Oncology.

Biomedical Reports

Biomedical Reports

Explores a wide range of biological and medical fields, including pharmacology, genetics, microbiology, neuroscience, and molecular cardiology.

Molecular and Clinical Oncology

Molecular and Clinical Oncology

International journal addressing all aspects of oncology research, from tumorigenesis and oncogenes to chemotherapy and metastasis.

World Academy of Sciences Journal

World Academy of Sciences Journal

Multidisciplinary open-access journal spanning biochemistry, genetics, neuroscience, environmental health, and synthetic biology.

International Journal of Functional Nutrition

International Journal of Functional Nutrition

Open-access journal combining biochemistry, pharmacology, immunology, and genetics to advance health through functional nutrition.

International Journal of Epigenetics

International Journal of Epigenetics

Publishes open-access research on using epigenetics to advance understanding and treatment of human disease.

Medicine International

Medicine International

An International Open Access Journal Devoted to General Medicine.

Journal Cover
August-2018 Volume 18 Issue 2

Full Size Image

Sign up for eToc alerts
Recommend to Library

  • Article
  • Citations
    • Cite This Article
    • Download Citation
    • Create Citation Alert
    • Remove Citation Alert
    • Cited By
  • Similar Articles
    • Related Articles (in Spandidos Publications)
    • Similar Articles (Google Scholar)
    • Similar Articles (PubMed)
  • Download PDF
  • Download XML
  • View XML
Article

MicroRNA‑539 inhibits cell proliferation, colony formation and invasion in pancreatic ductal adenocarcinoma by directly targeting IGF‑1R

  • Authors:
    • Yongquan Lin
    • Lihua Rong
    • Jingrong Zhao
    • Ronghui Lin
    • Shuhua Li
  • View Affiliations / Copyright

    Affiliations: Department of Emergency, Yidu Central Hospital of Weifang, Weifang, Shandong 262500, P.R. China, Department of General Surgery, The 89th Hospital of Chinese People's Liberation Army, Weifang, Shandong 262500, P.R. China, Health clinics, Qingzhou Yanghe River Authority, Qingzhou, Shandong 261021, P.R. China, Department of Emergency, Weifang People's Hospital, Weifang, Shandong 261000, P.R. China
  • Pages: 1804-1811
    |
    Published online on: May 31, 2018
       https://doi.org/10.3892/mmr.2018.9109
  • Expand metrics +
Metrics: Total Views: 0 (Spandidos Publications: | PMC Statistics: )
Metrics: Total PDF Downloads: 0 (Spandidos Publications: | PMC Statistics: )
Cited By (CrossRef): 0 citations Loading Articles...

This article is mentioned in:



Abstract

MicroRNAs (miRNAs) possess oncogenic and tumour‑suppressive roles in the carcinogenesis and progression of pancreatic ductal adenocarcinoma (PDAC) by regulating the expression of numerous cancer‑related genes. Thus, the investigation on the expression and roles of miRNAs in PDAC may facilitate the identification of novel and effective targets for the clinical diagnosis and treatment of patients with PDAC. miRNA‑539 (miR‑539) has been studied in multiple types of human cancer. However, its expression and potential biological function in PDAC remain unclear. In the current study, the expression level, clinical significance, roles and underlying molecular mechanism of miR‑539 in PDAC. The present results demonstrated that miR‑539 expression was downregulated in PDAC tissues and cell lines. A low miR‑539 level was associated with TNM stage and lymph node metastasis of patients with PDAC. miR‑539 overexpression induced a significant reduction in the proliferation, colony formation and invasion of PDAC cells. Insulin‑like growth factor 1 receptor (IGF‑1R) was confirmed as a direct target gene of miR‑539 in PDAC. Further analysis indicated that IGF‑1R was overexpressed in PDAC tissues. Notably, the mRNA expression of IGF‑1R was negatively correlated with miR‑539 levels in PDAC tissues. In addition, the recovered IGF‑1R expression also partially counteracted the suppressive roles of miR‑539 overexpression in PDAC cells. Overall, miR‑539 may inhibit the aggressive behaviour of PDAC by directly targeting IGF‑1R and may serve as a novel therapeutic target for patients with this disease.

Introduction

Pancreatic cancer, the most malignant type of digestive system tumour, ranks as the seventh-most common cause of cancer-related deaths globally (1). Pancreatic ductal adenocarcinoma (PDAC), the main subtype of pancreatic cancer, accounts for approximately 90% of all pancreatic cancer cases (2). Despite a remarkable development in treatments and perioperative management, the prognosis of patients with PDAC remains poor. The median survival period and 5-year overall survival rate of patients with PDAC are approximately 6 months and less than 5%, respectively (3). The poor therapeutic outcomes of PDAC patients are due to the late onset of presentation, metastasis and unresponsiveness to chemotherapy and radiation therapy (4). The pathogenesis of PDAC is influenced by various factors, including poor dietary habits, smoking, excessive drinking, long-term exposure to chemical carcinogens, diabetes mellitus and chronic pancreatitis (5,6). However, the detailed mechanisms of the formation and progression of PDAC remain largely unknown. Therefore, the molecular mechanism of PDAC onset and development should be understood, and new therapeutic targets for the treatment of patients with this highly aggressive malignancy should be explored.

MicroRNAs (miRNAs) are noncoding and highly conserved short RNA molecules with 19 to 24 nucleotides implicated in gene regulation (7). miRNAs are involved in the regulation of their target genes by base pairing with the 3′-untranslated regions (3′-UTRs) of their target genes, thereby degrading mRNA and suppressing translation; thus, the expression levels of associated proteins are inhibited (8). miRNA dysregulation frequently occurs in numerous human malignancies, such as PDAC (9), melanoma (10), gastric cancer (11), colorectal cancer (12) and bladder cancer (13). Aberrantly expressed miRNAs play key roles in the initiation and progression of PDAC by improving oncogene expression or by downregulating the level of tumour suppressor genes (14–16). Hence, an in-depth understanding of miRNAs expression patterns and biological roles in PDAC may be advantageous to the development of miRNA-based targeted therapy, which may enhance the diagnosis, treatment and prognosis of patients with this fatal disease.

miR-539 has been studied in multiple types of human cancer (17–19). However, its expression and potential biological function in PDAC remain unclear. In our current study, we detected the expression level, clinical significance, roles and underlying molecular mechanism of miR-539 in PDAC.

Materials and methods

Tissue samples

Forty-five pairs of PDAC tissues and adjacent normal pancreatic tissues were collected from patients who received surgical resection at Yidu Central Hospital of Weifang between February 2014 and August 2016. All of the patients did not receive other treatments before surgery. This research was approved by the Ethics Committee of Yidu Central Hospital of Weifang (no. 2014036). The use of these tissue samples was approved by all of the patients before they participated in this project, and written informed consent was obtained from all of the patients.

Cell lines

Normal human pancreatic cell line (HPDE6c7) was acquired from American Type Culture Collection (Manassas, VA, USA). Four PDAC cell lines (Sw1990, Panc-1, Bxpc-3 and Aspc-1) from Shanghai Cell Bank of the Chinese Academy of Sciences (Shanghai, China) were grown in Dulbecco's modified Eagle's medium (DMEM) supplemented with 10% fetal bovine serum (FBS) and 1% penicillin/streptomycin mixture (all from Gibco; Thermo Fisher Scientific, Inc., Waltham, MA, USA) and then maintained in a humidified atmosphere with 5% CO2 at 37°C.

Reverse transcription-quantitative polymerase chain reaction (RT-qPCR)

Total RNA of tissue samples or cells was isolated with a TRIzol reagent (Invitrogen; Thermo Fisher Scientific, Inc.), in accordance with the manufacturer's instructions. Afterwards, the concentration of total RNA was detected using a NanoDrop 2000 (NanoDrop Technologies; Thermo Fisher Scientific, Inc., Pittsburgh, PA, USA). To quantify miR-539 level, total RNA was reversed transcription into complementary DNA (cDNA) with a TaqMan MicroRNA reverse transcription kit, and then quantitative PCR was conducted with a TaqMan MicroRNA PCR kit (all from Applied Biosystems; Thermo Fisher Scientific, Inc., Waltham, MA, USA) under Applied Biosystems® 7900HT Real-Time PCR system (Thermo Fisher Scientific, Inc.). To analyse IGF-1R mRNA expression, cDNA was synthesized from total RNA using a Primescript™ RT reagent kit. Subsequently, the cDNA was subjected into amplification with a SYBR Premix Ex Taq™ II kit (all from Takara Biotechnology Co., Ltd., Dalian, China). Relative miR-539 and IGF-1R mRNA expression was normalized to U6 snRNA and β-action, respectively. Data were analyzed using the 2−ΔΔCq method (20).

Cell transfection

miR-539 mimics and negative control miRNA mimics (miR-NC) were obtained from GenePharma (Shanghai, China). Insulin-like growth factor 1 receptor (IGF-1R) overexpression vector (pCMV-IGF-1R) and empty pCMV vector were generated from Amspring Biological Technology Co., Ltd. (Changsha, China). For functional experiments, the cells were plated in 6-well plates 1 day prior to transfection. Cell transfection or cotransfection was carried out using Lipofectamine® 2000 (Invitrogen; Thermo Fisher Scientific, Inc.) according to the manufacturer's protocol. The transfected cells were then cultured at 37°C in a humidified atmosphere with 5% CO2, and the culture medium was replaced with fresh DMEM containing 10% FBS at 6 h post transfection.

Cell Counting Kit (CCK)-8 and colony formation assays

CCK-8 assay was utilised to determine cell proliferative ability. For CCK-8 assay, the transfected cells were collected and seeded into 96-well plates at a density of 3×103 cells per well with 100 µl of the culture medium. The extent of proliferation was evaluated at 0, 24, 48 and 72 h after incubation at 37°C in a humidified atmosphere with 5% CO2. At each time point, 10 µl of CCK-8 solution (Dojindo Molecular Technologies, Inc., Kumamoto, Japan) was added, and the cells were incubated for another 2 h. Absorbance was detected at a wavelength of 450 nm by using an enzyme-linked immunosorbent assay plate reader (BioTek Instruments, Inc., Winooski, VT, USA).

Colony formation assay was carried out to examine the cell colony formation ability. The transfected cells were harvested and plated into 6-well plates at a density of 1×103 cells per well. The plates were shaken to disperse the cells equally, and the cells were cultured in an incubator at 37°C for 7 days. On day 8, the colonies were fixed with 100% methanol, stained with 0.5% crystal violet and rinsed in phosphate-buffered saline (PBS). The colonies were observed using a microscope, and the colonies containing >50 cells were counted.

Cell invasion assay

Transwell chambers with 8 µm pores (BD Biosciences, San Jose, CA, USA) were applied to assess the cell invasive ability. The upper chambers were precoated with 100 µl of diluted Matrigel (1 mg/ml; BD Biosciences) and then incubated at 37°C for additional 1 h. Afterwards, 1×105 transfected cells in FBS-free DMEM were plated into the upper chambers, and 500 µl of DMEM containing 10% FBS was added into the lower chambers. The cells were cultured at 37°C for 24 h, and the cells remaining on the upper chambers were scraped off gently with cotton swabs. The invading cells were fixed with 100% methanol, stained with 0.5% crystal violet and washed with PBS. The invading cells were photographed and counted under an inverted microscope (CKX41; Olympus, Tokyo, Japan) in five randomly selected fields.

Bioinformatics prediction

TargetScan (http://www.targetscan.org/) and PicTar (http://pictar.mdcberlin.de/) were employed to predict the potential targets of miR-539. IGF-1R, a well-known oncogene, was predicted as a major highly conserved target of miR-539.

Luciferase reporter assay

Luciferase reporter plasmids, pMIR-IGF-1R-3′-UTR wild-type (Wt) and pMIR-IGF-1R-3′-UTR mutant (Mut), were designed, synthesised and confirmed by GenePharma. The cells were seeded into 24-well plates at a density of 6×104 cells per well 1 day prior to transfection. These cells were then transfected with miR-539 mimics or miR-NC and cotransfected with pMIR-IGF-1R-3′-UTR Wt or pMIR-IGF-1R-3′-UTR Mut by using Lipofectamine® 2000, according to the manufacturer's instructions. Relative luciferase activities were measured at 48 h posttransfection with a dual-luciferase reporter assay kit (Promega Corporation, Madison, WI, USA) and normalised to that of Renilla activities.

Western blot analysis

Total protein of tissues or cells was lysed in a radioimmunoprecipitation assay lysis buffer, and the concentration of the total protein was detected with a bicinchoninic acid assay kit (all from Beyotime Institute of Biotechnology, Haimen, China). Equal amounts of protein were separated through 10% sodium dodecyl sulfate polyacrylamide gel electrophoresis and transferred to polyvinylidene fluoride membranes (EMD Millipore, Billerica, MA, USA). These membranes were blocked with 5% non-fat powdered milk in TBS-Tween-20 (TBST), incubated with primary antibodies overnight at 4°C, washed with TBST thrice and further incubated with horseradish peroxidase-conjugated secondary antibody at room temperature for 1 h. The protein signals were visualised using an enhanced chemiluminescence reagents (Pierce; Thermo Fisher Scientific, Inc.). Densitometric analysis was performed using Quantity One software version 4.62 (Bio-Rad Laboratories, Inc., Hercules, CA, USA). The primary antibodies used in this study include mouse anti-human IGF-1R monoclonal antibody (1:1,000 dilution; cat no. sc-462; Santa Cruz Biotechnology, Inc., Dallas, TX, USA) and mouse anti-human GAPDH monoclonal antibody (1:1,000 dilution; cat no. sc-365062; Santa Cruz Biotechnology, Inc.).

Statistical analysis

Data were expressed as mean ± standard deviation from at least three separate experiments. SPSS 19.0 (SPSS, Inc., Chicago, IL, USA) was used to perform statistical analysis. Qualitative data were analysed with chi-square test. Independent Student's t-test and one-way ANOVA with Student-Newman-Keuls post hoc test were performed to compare the differences between groups. Spearman correlation analysis was used to examine the correlation between miR-539 and IGF-1R mRNA in PDAC tissues. P<0.05 was considered statistically significant.

Results

miR-539 is significantly downregulated in PDAC tissues and cell lines

To investigate the expression pattern of miR-539 in PDAC, we measured the miR-539 expression in 45 pairs of PDAC tissues and adjacent normal pancreatic tissues using RT-qPCR. Our data showed that the miR-539 expression obviously decreased in PDAC tissues compared with that in adjacent normal pancreatic tissues (Fig. 1A, P<0.05). The association between this expression and the clinicopathological characteristics of PDAC was evaluated to determine the clinical value of miR-539 in PDAC. Table I shows that the expression level of miR-539 was significantly associated with TNM stage (P=0.011) and lymph node metastasis (P=0.026). However, no correlation was observed between miR-539 and other clinicopathological features, including age, sex, tumour site and tumour differentiation (all P>0.05). RT-qPCR analysis was performed to quantify the miR-539 expression in four PDAC cell lines, including Sw1990, Panc-1, Bxpc-3 and Aspc-1. The expression level of miR-539 was underexpressed in all four PDAC cell lines compared with that of the normal human pancreatic cell line HPDE6c7 (P<0.05; Fig. 1B). These results suggested that miR-539 downregulation might be correlated with PDAC progression.

Figure 1.

miR-539 expression levels in PDAC tissues and cell lines. (A) RT-qPCR was used to detect the miR-539 level in 45 pairs of PDAC tissues and adjacent normal pancreatic tissues. *P<0.05 vs. normal pancreatic tissues. (B) miR-539 expression was determined in four human PDAC cell lines (Sw1990, Panc-1, Bxpc-3 and Aspc-1) and a normal human pancreatic cell line (HPDE6c7). *P<0.05 vs. HPDE6c7. PDAC, pancreatic ductal adenocarcinoma; RT-qPCR, reverse transcription-quantitative polymerase chain reaction.

Table I.

Association between miR-539 expression and clinicopathological characteristics of patients with pancreatic ductal adenocarcinoma.

Table I.

Association between miR-539 expression and clinicopathological characteristics of patients with pancreatic ductal adenocarcinoma.

miR-539 expression

Clinicopathological characteristicsLowHighP-value
Age 0.273
  <60 years117
  ≥60 years1215
Sex 0.465
  Male1512
  Female810
Tumour size 0.661
  <2 cm1011
  ≥2 cm1311
Tumour differentiation 0.449
  Well1113
  Poor129
TNM stage 0.011a
  I–II513
  III–IV189
Lymph node metastasis 0.026a
  Negative714
  Positive168

a P<0.05.

miR-539 plays a negative role in human PDAC cell proliferation, colony formation and invasion

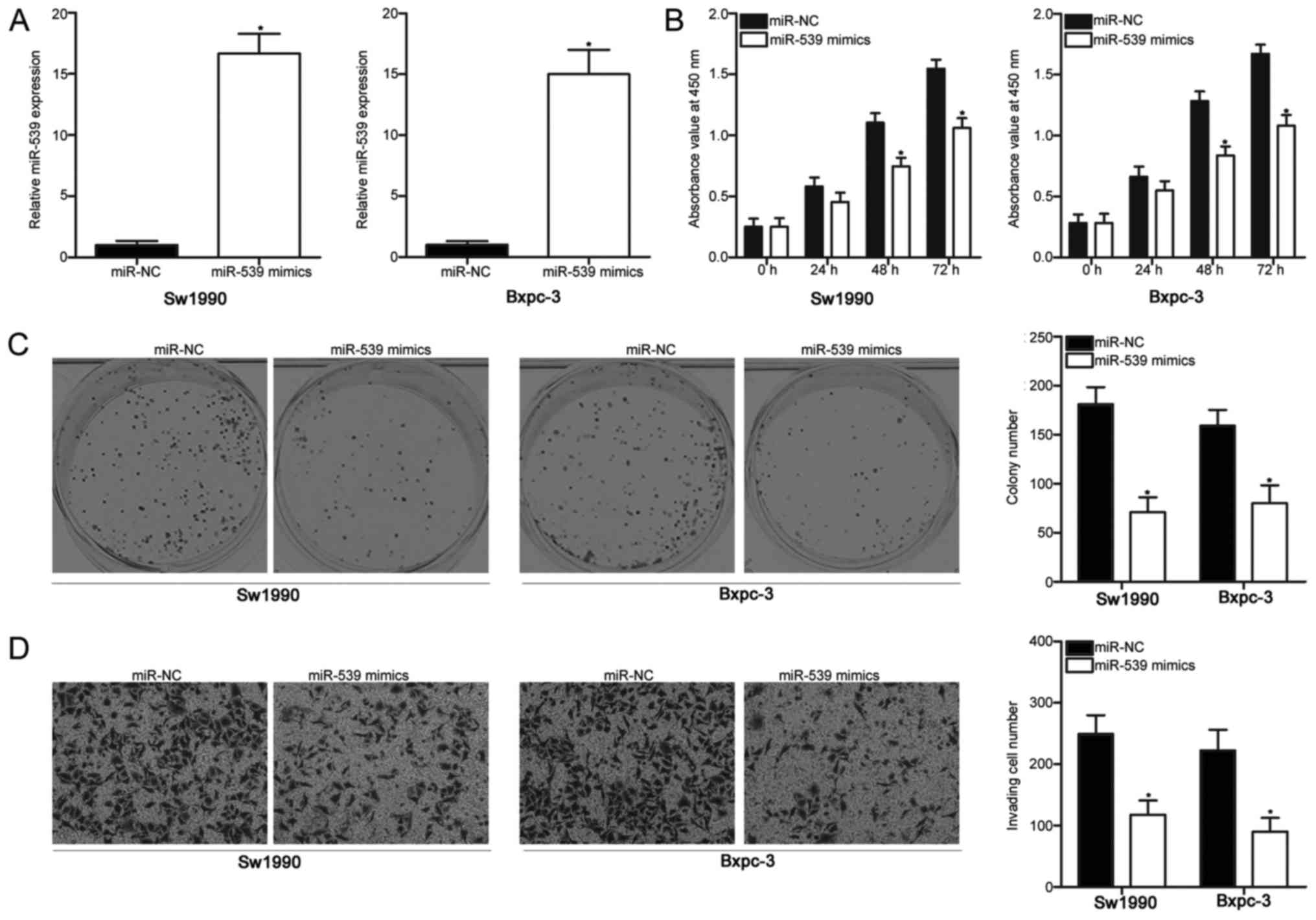
To evaluate the effect of miR-539 on the oncogenic phenotype of PDAC, we upregulated the miR-539 expression in Sw1990 and Bxpc-3 cells, whose endogenous miR-539 expression was relatively lower among that of the four PDAC cell lines (P<0.05; Fig. 2A). The effect of miR-539 overexpression on PDAC cell proliferation was examined with a CCK-8 assay. We found that miR-539 upregulation reduced Sw1990 and Bxpc-3 cell proliferation (P<0.05; Fig. 2B). A colony formation assay was further conducted to confirm the inhibitory effect of miR-539 on PDAC cell proliferation. In Fig. 2C, the upregulation of miR-539 caused a significant decrease in the colony formation of Sw1990 and Bxpc-3 cells (P<0.05). We next explored the effect of miR-539 on the cell invasion ability of PDAC. The results of cell invasion assay revealed that miR-539 overexpression decreased the invasion capacities of Sw1990 and Bxpc-3 cells (P<0.05; Fig. 2D). These results suggested that miR-539 could perform tumour suppressive roles in PDAC.

Figure 2.

miR-539 upregulation represses the proliferation, colony formation and invasion of Sw1990 and Bxpc-3 cells. Sw1990 and Bxpc-3 cells were transfected with miR-539 mimics or miR-NC and used in the following assays. (A) Transfection efficiency was evaluated through RT-qPCR. *P<0.05 vs. miR-NC. (B) Cell proliferative ability was examined with CCK-8 assay. *P<0.05 vs. miR-NC. (C) Colony formation assay was performed to analyse the colony formation ability. The number of cell colonies was counted under an inverted microscope. *P<0.05 vs. miR-NC. (D) Invasion ability was determined using a cell invasion assay. The invading cells were photographed and counted under an inverted microscope at a magnification of ×200. *P<0.05 vs. miR-NC. NC, negative control; CCK-8, Cell Counting Kit-8; RT-qPCR, reverse transcription-quantitative polymerase chain reaction.

IGF-1R is a direct target of miR-539 in PDAC

To elucidate the mechanisms by which miR-539 executed its inhibitory effects on PDAC cells, we predicted the putative targets of miR-539 through bioinformatics prediction. IGF-1R (Fig. 3A), a well-known oncogene in PDAC (21–27), was predicted as a major highly conserved target of miR-539 and was selected for further analysis. Luciferase reporter assay was performed to validate this speculation and to investigate whether miR-539 could directly interact with the 3′-UTR of IGF-1R. miR-539 mimics or miR-NC was transfected into Sw1990 and Bxpc-3 cells in combination with pMIR-Report vector containing wild-type (Wt) IGF-1R 3′-UTR or mutant (Mut) IGF-1R 3′-UTR. The ectopic of miR-539 expression resulted in a significant decrease in the luciferase activities of pMIR-IGF-1R-3′-UTR Wt (P<0.05). However, the mutation of the binding sequences of miR-539 in the 3′-UTR of IGF-1R abolished the suppressive effect of miR-539 on luciferase activities (Fig. 3B). We also examined the effect of miR-539 on the endogenous IGF-1R expression in PDAC. RT-qPCR and Western blot analysis demonstrated that the enforced expression of miR-539 reduced the IGF-1R expression in Sw1990 and Bxpc-3 cells at mRNA (P<0.05; Fig. 3C) and protein (P<0.05; Fig. 3D) levels. These results evidently suggested that IGF-1R is a direct target of miR-539 in PDAC.

Figure 3.

IGF-1R is a direct target gene of miR-539 in PDAC. (A) Predicted binding sites of miR-539 in the 3′-UTR of IGF-1R and its mutant control. (B) Luciferase activities were measured in Sw1990 and Bxpc-3 cells transfected with miR-539 mimics or miR-NC together with pMIR-IGF-1R-3′-UTR Wt or pMIR-IGF-1R-3′-UTR Mut. *P<0.05 vs. miR-NC. (C and D) RT-qPCR and western blot analysis of the mRNA and protein expression levels of IGF-1R in Sw1990 and Bxpc-3 cells transfected with miR-539 mimics or miR-NC, respectively. *P<0.05 vs. miR-NC. IGF-1R, insulin-like growth factor 1 receptor; PDAC, pancreatic ductal adenocarcinoma; 3′-UTR; 3′-untranslated region; RT-qPCR, reverse transcription-quantitative polymerase chain reaction; NC, negative control.

IGF-1R upregulation in PDAC tissues is inversely correlated with miR-539 level

RT-qPCR analysis was carried out on 45 pairs of PDAC tissues and adjacent normal pancreatic tissues to further examine the association between miR-539 and IGF-1R in PDAC. The mRNA expression level of IGF-1R was remarkably overexpressed in the PDAC tissues compared with that in the adjacent normal pancreatic tissues (P<0.05; Fig. 4A). Western blot analysis also revealed that PDAC tissues exhibited a significantly upregulated protein level of IGF-1R compared with that in the adjacent normal pancreatic tissues (Fig. 4B). Furthermore, the association between the mRNA expression of IGF-1R and miR-539 levels in the PDAC tissues was examined through Spearman correlation analysis. In Fig. 4C, the mRNA expression of IGF-1R was inversely associated with miR-539 expression levels in the PDAC tissues (r=−0.5841, P<0.0001). These results suggested that the miR-539 downregulation might at least partly increase the IGF-1R expression in PDAC tissues.

Figure 4.

IGF-1R overexpression is negatively correlated with the miR-539 level in PDAC tissues. (A and B) mRNA and protein expression levels of IGF-1R measured in PDAC tissues and adjacent normal pancreatic tissues through RT-qPCR and western blot analysis, respectively. *P<0.05 vs. normal pancreatic tissues as indicated. (C) Spearman correlation analysis of the association between miR-539 and mRNA level of IGF-1R in PDAC tissues. r=−0.5841, P<0.0001. IGF-1R, insulin-like growth factor 1 receptor; PDAC, pancreatic ductal adenocarcinoma; RT-qPCR, reverse transcription-quantitative polymerase chain reaction.

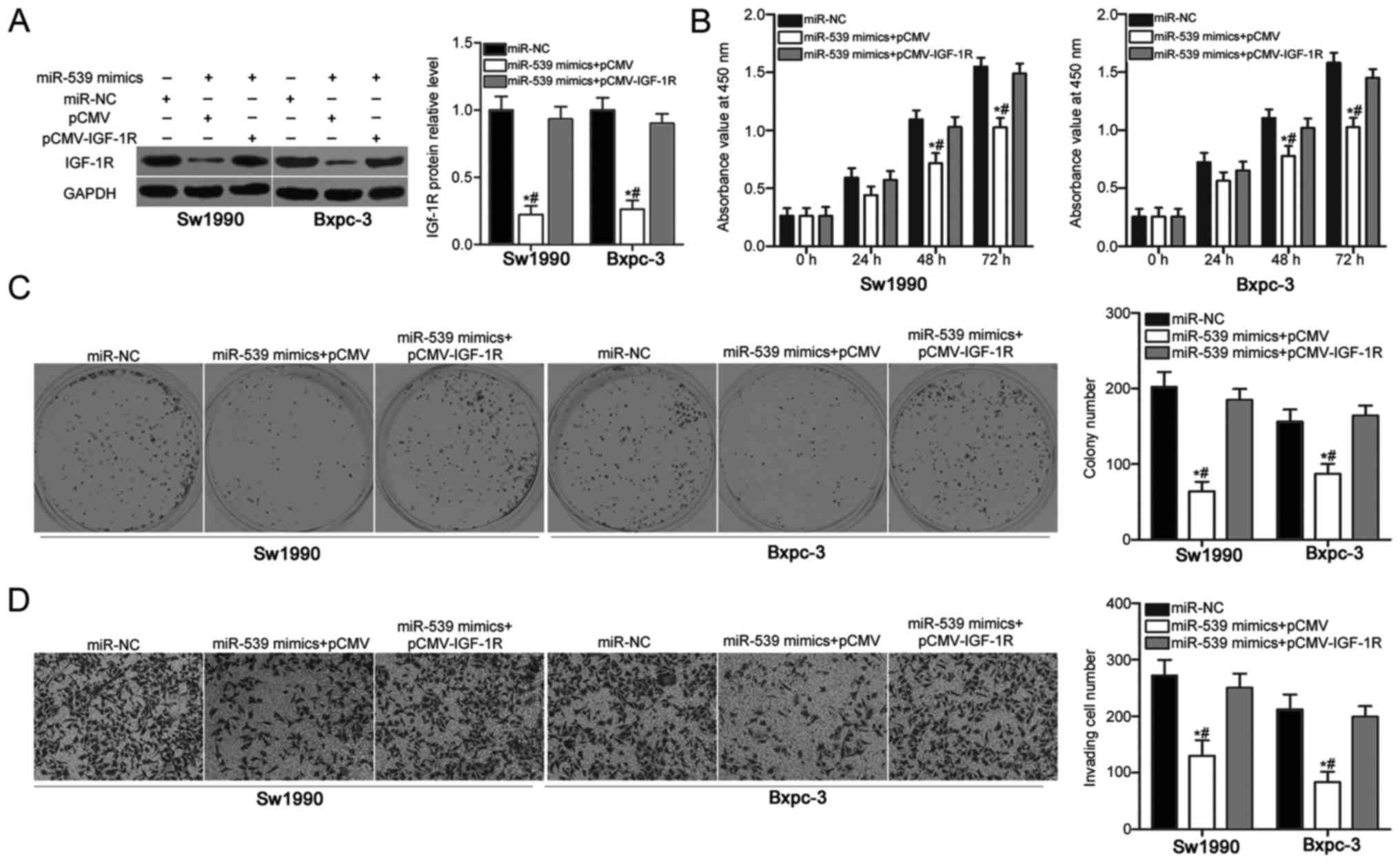
Recovered IGF-1R expression partially counteracts the suppressive effects of miR-539 overexpression on PDAC cells

A series of rescue experiments were applied to further address that the tumor suppressive roles of miR-539 on PDAC cells were mediated by the inhibition of IGF-1R. Sw1990 and Bxpc-3 cells were cotransfected with miR-539 mimics and empty pCMV vector or IGF-1R overexpression vector (pCMV-IGF-1R). After transfection for 72 h, western blot analysis confirmed that the IGF-1R protein levels were restored in Sw1990 and Bxpc-3 cells cotransfected with miR-539 mimics and pCMV-IGF-1R compared with those in the cells cotransfected with miR-539 mimics and pCMV (P<0.05; Fig. 5A). CCK-8, colony formation and cell invasion assays indicated that the IGF-1R overexpression partially rescued the inhibitory effects of the miR-539 overexpression on Sw1990 and Bxpc-3 cell proliferation (P<0.05; Fig. 5B), colony formation (P<0.05; Fig. 5C) and invasion (P<0.05; Fig. 5D). Overall, the tumour-suppressing effects of miR-539 overexpression on PDAC cells are partly achieved by downregulating the IGF-1R expression.

Figure 5.

IGF-1R overexpression partially rescues the effects of miR-539 overexpression on the proliferation, colony formation and invasion of Sw1990 and Bxpc-3 cells. Sw1990 and Bxpc-3 cells were transfected with miR-539 mimics in combination with pCMV or pCMV-IGF-1R and subjected to the following assays. (A) Western blot analysis was performed to quantify the protein level of IGF-1R. *P<0.05 vs. miR-NC. #P<0.05 vs. miR-539 mimics+pCMV-IGF-1R. (B-D) CCK-8, colony formation and cell invasion assays were applied to determine cell proliferation, colony formation and invasion ability, respectively. magnification, ×200. *P<0.05 vs. miR-NC. #P<0.05 vs. miR-539 mimics+pCMV-IGF-1R. IGF-1R, insulin-like growth factor 1 receptor; NC, negative control; CCK-8, Cell Counting Kit-8.

Discussion

miRNAs possess the oncogenic and tumour-suppressive roles in the carcinogenesis and progression of PDAC by regulating the expression of numerous cancer-related genes (28–30). Thus, the investigation on the expression and roles of miRNAs in PDAC may promote the identification of novel and effective targets for the clinical diagnosis and treatment of patients with this cancer. This study is the first to explore the expression pattern, biological roles and underlying mechanisms of miR-539 in PDAC. Here, we found that miR-539 was obviously downregulated in the PDAC tissues and cell lines. The decreased miR-539 level was strongly correlated with TNM stage and lymph node metastasis. Functional experiments indicated that the upregulation of miR-539 restricted the cell proliferation, colony formation and invasion of PDAC. Furthermore, IGF-1R was confirmed as a direct target of miR-539 in PDAC. IGF-1R upregulation in the PDAC tissues was inversely correlated with the miR-539 level. IGF-1R overexpression partially rescued the suppressive roles in the PDAC cells induced by miR-539 overexpression. These results suggested that miR-539 might be a suitable therapeutic target for the treatment of patients with this fatal malignancy.

miR-539 dysregulation has been observed in multiple types of human cancer. For example, miR-539 is downregulated in colorectal cancer tissues, and this phenomenon is associated with clinical stage and lymph node metastasis (17). The expression pattern of miR-539 is also decreased in glioma (18), oesophageal cancer (19), hepatocellular carcinoma (31,32), prostate cancer (33), nasopharyngeal carcinoma (34), osteosarcoma (35) and thyroid cancer (36). These findings suggested that miR-539 downregulation is a common event in human cancer and may represent useful markers for cancer diagnosis.

miR-539 performs important functional roles in tumour occurrence and development. For instance, miR-539 re-expression suppresses the growth and metastasis of colorectal cancer cells in vitro and impairs tumour growth in vivo (17). Quan et al (18) found that ectopic miR-539 expression causes an evident reduction in the cell proliferation and invasion of glioma. Li et al (19) reported that the ectopic of miR-539 expression represses the epithelial-to-mesenchymal transition of cells in oesophageal cancer. Zhu (31) and Liu et al (32) demonstrated that miR-539 upregulation restricts the growth and metastasis of hepatocellular carcinoma cells, induces apoptosis in vitro, decreases tumour growth and tumourigenesis in vivo and increases the chemosensitivity of trioxide-resistant cells to arsenic trioxide. Zhang et al (33) revealed that miR-539 overexpression inhibits the proliferation, migration and invasion of prostate cancer cells in vitro and in vivo. Lv et al indicated that the induced miR-539 expression attenuates the proliferation of nasopharyngeal carcinoma cells, triggers cell cycle arrest in vitro and reduces cell growth in vivo (34). Jin and Wang (35) and Gu and Sun (36) showed that the resumption of miR-539 expression prevents the migration and invasion of osteosarcoma and thyroid cancer cells. These findings suggested that exogenous miR-539 may have a therapeutic value for patients with cancer.

miRNAs can affect carcinogenesis and cancer progression by directly regulating target genes expression. Several targets identified for miR-539 thus far include RUNX2 (17) in colorectal cancer, DIXDC1 (18) in glioma, TWIST1 (19) in esophageal cancer, FSCN1 (32) in hepatocellular carcinoma, SPAG5 (33) in prostate cancer, CDK4 (34) in nasopharyngeal carcinoma, MMP8 (35) in osteosarcoma and CARMA1 (36) in thyroid cancer. In our study, IGF-1R, a transmembrane tyrosine kinase receptor, was validated as a novel target of miR-539 in PDAC. IGF-1R protein is composed of two extracellular α subunits with a ligand-binding site and two transmembrane β subunits with intracellular tyrosine kinase activity (37). IGF-1R is overexpressed in numerous kinds of human malignancies, such as ovarian cancer (38), hepatocellular carcinoma (39), renal cell carcinoma (40), lung cancer (41), gastric cancer (42) and bladder cancer (43). IGF-1R is also highly expressed in PDAC tissues, and this upregulation is strongly associated with tumour location, histological grade and TNM stage (21,22). The prognosis of patients with PDAC with a high IGF-1R expression is poorer than that of patients with a low IGF-1R expression (22). IGF-1R dysregulation is implicated in the aggressiveness of PDAC by regulating various pathological processes, such as cell proliferation, apoptosis, migration, invasion, epithelial-to-mesenchymal transition, angiogenesis and chemoresistance (23–27). Thus, the inhibition of IGF-1R is a promising therapeutic strategy for patients with PDAC.

In conclusion, this study demonstrated that the miR-539 expression was downregulated in PDAC tissues and cell lines. Decreased miR-539 levels were significantly correlated with TNM stage and lymph node metastasis. miR-539 upregulation restricted the proliferation, colony foramtion and invasion of PDAC cells by directly targeting and inhibiting IGF-1R. These findings may provide novel insights into the mechanisms associated with the rapid growth and early metastasis of PDAC.

Acknowledgements

Not applicable.

Funding

No funding was received.

Availability of data and materials

The datasets used and/or analyzed during the present study are available from the corresponding author on reasonable request.

Authors' contributions

SL and YL designed the research. YL, LR, JZ, and RL performed functional experiments. All authors read and approved the final draft.

Ethics approval and consent to participate

The present study was approved by the Ethics Committee of Yidu Central Hospital of Weifang, and was performed in accordance with the Declaration of Helsinki and the guidelines of the Ethics Committee of Yidu Central Hospital of Weifang. Written informed consent was obtained from all patients for the use of their clinical tissues.

Consent for publication

Not applicable.

Competing interests

The authors declare that they have no competing interests.

References

1 

Torre LA, Bray F, Siegel RL, Ferlay J, Lortet-Tieulent J and Jemal A: Global cancer statistics, 2012. CA Cancer J Clin. 65:87–108. 2015. View Article : Google Scholar : PubMed/NCBI

2 

Modolell I, Guarner L and Malagelada JR: Vagaries of clinical presentation of pancreatic and biliary tract cancer. Ann Oncol. 10 Suppl 4:82–84. 1999. View Article : Google Scholar : PubMed/NCBI

3 

Jiao F, Hu H, Yuan C and Wang L, Jiang W, Jin Z, Guo Z and Wang L: Elevated expression level of long noncoding RNA MALAT-1 facilitates cell growth, migration and invasion in pancreatic cancer. Oncol Rep. 32:2485–2492. 2014. View Article : Google Scholar : PubMed/NCBI

4 

Maitra A and Hruban RH: Pancreatic cancer. Annu Rev Pathol. 3:157–188. 2008. View Article : Google Scholar : PubMed/NCBI

5 

Moir J, White SA, French JJ, Littler P and Manas DM: Systematic review of irreversible electroporation in the treatment of advanced pancreatic cancer. Eur J Surg Oncol. 40:1598–1604. 2014. View Article : Google Scholar : PubMed/NCBI

6 

Burkey MD, Feirman S, Wang H, Choudhury SR, Grover S and Johnston FM: The association between smokeless tobacco use and pancreatic adenocarcinoma: A systematic review. Cancer Epidemiol. 38:647–653. 2014. View Article : Google Scholar : PubMed/NCBI

7 

Bartel DP: MicroRNAs: Genomics, biogenesis, mechanism, and function. Cell. 116:281–297. 2004. View Article : Google Scholar : PubMed/NCBI

8 

Bartel DP: MicroRNAs: Target recognition and regulatory functions. Cell. 136:215–233. 2009. View Article : Google Scholar : PubMed/NCBI

9 

Fan Y, Shi C, Li T and Kuang T: MicroRNA-454 shows anti-angiogenic and anti-metastatic activity in pancreatic ductal adenocarcinoma by targeting LRP6. Am J Cancer Res. 7:139–147. 2017.PubMed/NCBI

10 

Zhang G, Ai D, Yang X, Ji S, Wang Z and Feng S: MicroRNA-610 inhibits tumor growth of melanoma by targeting LRP6. Oncotarget. 8:97361–97370. 2017.PubMed/NCBI

11 

Jin Y, Tao LP, Yao SC, Huang QK, Chen ZF, Sun YJ and Jin SQ: MicroRNA-582-5p suppressed gastric cancer cell proliferation via targeting AKT3. Eur Rev Med Pharmacol Sci. 21:5112–5120. 2017.PubMed/NCBI

12 

Wang X and Wu X: The Role of MicroRNA-1207-5p in colorectal cancer. Clin Lab. 63:1875–1882. 2017. View Article : Google Scholar : PubMed/NCBI

13 

Yang D, Du G, Xu A, Xi X and Li D: Expression of miR-149-3p inhibits proliferation, migration, and invasion of bladder cancer by targeting S100A4. Am J Cancer Res. 7:2209–2219. 2017.PubMed/NCBI

14 

Liu S, Liu K, Zhang W, Wang Y, Jin Z, Jia B and Liu Y: miR-449a inhibits proliferation and invasion by regulating ADAM10 in hepatocellular carcinoma. Am J Transl Res. 8:2609–2619. 2016.PubMed/NCBI

15 

Cheng RF, Wang J, Zhang JY, Sun L, Zhao YR, Qiu ZQ, Sun BC and Sun Y: MicroRNA-506 is up-regulated in the development of pancreatic ductal adenocarcinoma and is associated with attenuated disease progression. Chin J Cancer. 35:642016. View Article : Google Scholar : PubMed/NCBI

16 

Tu MJ, Pan YZ, Qiu JX, Kim EJ and Yu AM: MicroRNA-1291 targets the FOXA2-AGR2 pathway to suppress pancreatic cancer cell proliferation and tumorigenesis. Oncotarget. 7:45547–45561. 2016. View Article : Google Scholar : PubMed/NCBI

17 

Wen D, Li S, Jiang W, Zhu J, Liu J and Zhao S: miR-539 inhibits human colorectal cancer progression by targeting RUNX2. Biomed Pharmacother. 95:1314–1320. 2017. View Article : Google Scholar : PubMed/NCBI

18 

Quan J, Qu J and Zhou L: MicroRNA-539 inhibits glioma cell proliferation and invasion by targeting DIXDC1. Biomed Pharmacother. 93:746–753. 2017. View Article : Google Scholar : PubMed/NCBI

19 

Li S, Yang F, Wang M, Cao W and Yang Z: miR-378 functions as an onco-miRNA by targeting the ST7L/Wnt/β-catenin pathway in cervical cancer. Int J Mol Med. 40:1047–1056. 2017. View Article : Google Scholar : PubMed/NCBI

20 

Livak KJ and Schmittgen TD: Analysis of relative gene expression data using real-time quantitative PCR and the 2(-Delta Delta C(T)) method. Methods. 25:402–408. 2001. View Article : Google Scholar : PubMed/NCBI

21 

Xu JW, Wang TX, You L, Zheng LF, Shu H, Zhang TP and Zhao YP: Insulin-like growth factor 1 receptor (IGF-1R) as a target of MiR-497 and plasma IGF-1R levels associated with TNM stage of pancreatic cancer. PLoS One. 9:e928472014. View Article : Google Scholar : PubMed/NCBI

22 

Hirakawa T, Yashiro M, Murata A, Hirata K, Kimura K, Amano R, Yamada N, Nakata B and Hirakawa K: IGF-1 receptor and IGF binding protein-3 might predict prognosis of patients with resectable pancreatic cancer. BMC Cancer. 13:3922013. View Article : Google Scholar : PubMed/NCBI

23 

Subramani R, Lopez-Valdez R, Arumugam A, Nandy S, Boopalan T and Lakshmanaswamy R: Targeting insulin-like growth factor 1 receptor inhibits pancreatic cancer growth and metastasis. PLoS One. 9:e970162014. View Article : Google Scholar : PubMed/NCBI

24 

Zheng D, Golubovskaya V, Kurenova E, Wood C, Massoll NA, Ostrov D, Cance WG and Hochwald SN: A novel strategy to inhibit FAK and IGF-1R decreases growth of pancreatic cancer xenografts. Mol Carcinog. 49:200–209. 2010.PubMed/NCBI

25 

Farhana L, Dawson MI, Murshed F, Das JK, Rishi AK and Fontana JA: Upregulation of miR-150* and miR-630 induces apoptosis in pancreatic cancer cells by targeting IGF-1R. PLoS One. 8:e610152013. View Article : Google Scholar : PubMed/NCBI

26 

Tian X, Hao K, Qin C, Xie K, Xie X and Yang Y: Insulin-like growth factor 1 receptor promotes the growth and chemoresistance of pancreatic cancer. Dig Dis Sci. 58:2705–2712. 2013. View Article : Google Scholar : PubMed/NCBI

27 

Moser C, Schachtschneider P, Lang SA, Gaumann A, Mori A, Zimmermann J, Schlitt HJ, Geissler EK and Stoeltzing O: Inhibition of insulin-like growth factor-I receptor (IGF-IR) using NVP-AEW541, a small molecule kinase inhibitor, reduces orthotopic pancreatic cancer growth and angiogenesis. Eur J Cancer. 44:1577–1586. 2008. View Article : Google Scholar : PubMed/NCBI

28 

Qadir MI and Faheem A: miRNA: A diagnostic and therapeutic tool for pancreatic cancer. Crit Rev Eukaryot Gene Expr. 27:197–204. 2017. View Article : Google Scholar : PubMed/NCBI

29 

Liang S, Gong X, Zhang G, Huang G, Lu Y and Li Y: MicroRNA-140 regulates cell growth and invasion in pancreatic duct adenocarcinoma by targeting iASPP. Acta Biochim Biophys Sin (Shanghai). 48:174–181. 2016. View Article : Google Scholar : PubMed/NCBI

30 

Keklikoglou I, Hosaka K, Bender C, Bott A, Koerner C, Mitra D, Will R, Woerner A, Muenstermann E1, Wilhelm H, et al: MicroRNA-206 functions as a pleiotropic modulator of cell proliferation, invasion and lymphangiogenesis in pancreatic adenocarcinoma by targeting ANXA2 and KRAS genes. Oncogene. 34:4867–4878. 2015. View Article : Google Scholar : PubMed/NCBI

31 

Zhu C, Zhou R, Zhou Q, Chang Y and Jiang M: microRNA-539 suppresses tumor growth and tumorigenesis and overcomes arsenic trioxide resistance in hepatocellular carcinoma. Life Sci. 166:34–40. 2016. View Article : Google Scholar : PubMed/NCBI

32 

Liu Y, Hong W, Zhou C, Jiang Z, Wang G, Wei G and Li X: miR-539 inhibits FSCN1 expression and suppresses hepatocellular carcinoma migration and invasion. Oncol Rep. 37:2593–2602. 2017. View Article : Google Scholar : PubMed/NCBI

33 

Zhang H, Li S, Yang X, Qiao B, Zhang Z and Xu Y: miR-539 inhibits prostate cancer progression by directly targeting SPAG5. J Exp Clin Cancer Res. 35:602016. View Article : Google Scholar : PubMed/NCBI

34 

Lv LY, Wang YZ, Zhang Q, Zang HR and Wang XJ: miR-539 induces cell cycle arrest in nasopharyngeal carcinoma by targeting cyclin-dependent kinase 4. Cell Biochem Funct. 33:534–540. 2015. View Article : Google Scholar : PubMed/NCBI

35 

Jin H and Wang W: MicroRNA-539 suppresses osteosarcoma cell invasion and migration in vitro and targeting Matrix metallopeptidase-8. Int J Clin Exp Pathol. 8:8075–8082. 2015.PubMed/NCBI

36 

Gu L and Sun W: MiR-539 inhibits thyroid cancer cell migration and invasion by directly targeting CARMA1. Biochem Biophys Res Commun. 464:1128–1133. 2015. View Article : Google Scholar : PubMed/NCBI

37 

Hu Q, Gong JP, Li J, Zhong SL, Chen WX, Zhang JY, Ma TF, Ji H, Lv MM, Zhao JH and Tang JH: Down-regulation of miRNA-452 is associated with adriamycin-resistance in breast cancer cells. Asian Pac J Cancer Prev. 15:5137–5142. 2014. View Article : Google Scholar : PubMed/NCBI

38 

An Y, Cai L, Wang Y, Zhu D, Guan Y and Zheng J: Onkologie. Onkologie. 32:638–644. 2009. View Article : Google Scholar : PubMed/NCBI

39 

E C, Li J, Shao D, Zhang D, Pan Y, Chen L and Zhang X: The insulin-like growth factor-I receptor inhibitor picropodophyllin-induced selective apoptosis of hepatocellular carcinoma cell through a caspase-dependent mitochondrial pathway. Oncol Res. 21:103–110. 2013. View Article : Google Scholar : PubMed/NCBI

40 

Sichani MM, Yazdi FS, Moghaddam NA, Chehrei A, Kabiri M, Naeimi A and Taheri D: Prognostic value of insulin-like growth factor-I receptor expression in renal cell carcinoma. Saudi J Kidney Dis Transpl. 21:69–74. 2010.PubMed/NCBI

41 

Zhao S, Qiu Z, He J, Li L and Li W: Insulin-like growth factor receptor 1 (IGF1R) expression and survival in non-small cell lung cancer patients: A meta-analysis. Int J Clin Exp Pathol. 7:6694–6704. 2014.PubMed/NCBI

42 

Gryko M, Kiśluk J, Cepowicz D, Zińczuk J, Kamocki Z, Guzińska-Ustymowicz K, Pryczynicz A, Czyżewska J, Kemona A and Kędra B: Expression of insulin-like growth factor receptor type 1 correlate with lymphatic metastases in human gastric cancer. Pol J Pathol. 65:135–140. 2014. View Article : Google Scholar : PubMed/NCBI

43 

Xie QX, Lin XC, Zhang MF, Han CX and Guo YH: Expression of IGF-I and IGF-IR in bladder cancer. Ai Zheng. 23:707–709. 2004.(In Chinese). PubMed/NCBI

Related Articles

  • Abstract
  • View
  • Download
  • Twitter
Copy and paste a formatted citation
Spandidos Publications style
Lin Y, Rong L, Zhao J, Lin R and Li S: MicroRNA‑539 inhibits cell proliferation, colony formation and invasion in pancreatic ductal adenocarcinoma by directly targeting IGF‑1R. Mol Med Rep 18: 1804-1811, 2018.
APA
Lin, Y., Rong, L., Zhao, J., Lin, R., & Li, S. (2018). MicroRNA‑539 inhibits cell proliferation, colony formation and invasion in pancreatic ductal adenocarcinoma by directly targeting IGF‑1R. Molecular Medicine Reports, 18, 1804-1811. https://doi.org/10.3892/mmr.2018.9109
MLA
Lin, Y., Rong, L., Zhao, J., Lin, R., Li, S."MicroRNA‑539 inhibits cell proliferation, colony formation and invasion in pancreatic ductal adenocarcinoma by directly targeting IGF‑1R". Molecular Medicine Reports 18.2 (2018): 1804-1811.
Chicago
Lin, Y., Rong, L., Zhao, J., Lin, R., Li, S."MicroRNA‑539 inhibits cell proliferation, colony formation and invasion in pancreatic ductal adenocarcinoma by directly targeting IGF‑1R". Molecular Medicine Reports 18, no. 2 (2018): 1804-1811. https://doi.org/10.3892/mmr.2018.9109
Copy and paste a formatted citation
x
Spandidos Publications style
Lin Y, Rong L, Zhao J, Lin R and Li S: MicroRNA‑539 inhibits cell proliferation, colony formation and invasion in pancreatic ductal adenocarcinoma by directly targeting IGF‑1R. Mol Med Rep 18: 1804-1811, 2018.
APA
Lin, Y., Rong, L., Zhao, J., Lin, R., & Li, S. (2018). MicroRNA‑539 inhibits cell proliferation, colony formation and invasion in pancreatic ductal adenocarcinoma by directly targeting IGF‑1R. Molecular Medicine Reports, 18, 1804-1811. https://doi.org/10.3892/mmr.2018.9109
MLA
Lin, Y., Rong, L., Zhao, J., Lin, R., Li, S."MicroRNA‑539 inhibits cell proliferation, colony formation and invasion in pancreatic ductal adenocarcinoma by directly targeting IGF‑1R". Molecular Medicine Reports 18.2 (2018): 1804-1811.
Chicago
Lin, Y., Rong, L., Zhao, J., Lin, R., Li, S."MicroRNA‑539 inhibits cell proliferation, colony formation and invasion in pancreatic ductal adenocarcinoma by directly targeting IGF‑1R". Molecular Medicine Reports 18, no. 2 (2018): 1804-1811. https://doi.org/10.3892/mmr.2018.9109
Follow us
  • Twitter
  • LinkedIn
  • Facebook
About
  • Spandidos Publications
  • Careers
  • Cookie Policy
  • Privacy Policy
How can we help?
  • Help
  • Live Chat
  • Contact
  • Email to our Support Team