Spandidos Publications Logo
  • About
    • About Spandidos
    • Aims and Scopes
    • Abstracting and Indexing
    • Editorial Policies
    • Reprints and Permissions
    • Job Opportunities
    • Terms and Conditions
    • Contact
  • Journals
    • All Journals
    • Oncology Letters
      • Oncology Letters
      • Information for Authors
      • Editorial Policies
      • Editorial Board
      • Aims and Scope
      • Abstracting and Indexing
      • Bibliographic Information
      • Archive
    • International Journal of Oncology
      • International Journal of Oncology
      • Information for Authors
      • Editorial Policies
      • Editorial Board
      • Aims and Scope
      • Abstracting and Indexing
      • Bibliographic Information
      • Archive
    • Molecular and Clinical Oncology
      • Molecular and Clinical Oncology
      • Information for Authors
      • Editorial Policies
      • Editorial Board
      • Aims and Scope
      • Abstracting and Indexing
      • Bibliographic Information
      • Archive
    • Experimental and Therapeutic Medicine
      • Experimental and Therapeutic Medicine
      • Information for Authors
      • Editorial Policies
      • Editorial Board
      • Aims and Scope
      • Abstracting and Indexing
      • Bibliographic Information
      • Archive
    • International Journal of Molecular Medicine
      • International Journal of Molecular Medicine
      • Information for Authors
      • Editorial Policies
      • Editorial Board
      • Aims and Scope
      • Abstracting and Indexing
      • Bibliographic Information
      • Archive
    • Biomedical Reports
      • Biomedical Reports
      • Information for Authors
      • Editorial Policies
      • Editorial Board
      • Aims and Scope
      • Abstracting and Indexing
      • Bibliographic Information
      • Archive
    • Oncology Reports
      • Oncology Reports
      • Information for Authors
      • Editorial Policies
      • Editorial Board
      • Aims and Scope
      • Abstracting and Indexing
      • Bibliographic Information
      • Archive
    • Molecular Medicine Reports
      • Molecular Medicine Reports
      • Information for Authors
      • Editorial Policies
      • Editorial Board
      • Aims and Scope
      • Abstracting and Indexing
      • Bibliographic Information
      • Archive
    • World Academy of Sciences Journal
      • World Academy of Sciences Journal
      • Information for Authors
      • Editorial Policies
      • Editorial Board
      • Aims and Scope
      • Abstracting and Indexing
      • Bibliographic Information
      • Archive
    • International Journal of Functional Nutrition
      • International Journal of Functional Nutrition
      • Information for Authors
      • Editorial Policies
      • Editorial Board
      • Aims and Scope
      • Abstracting and Indexing
      • Bibliographic Information
      • Archive
    • International Journal of Epigenetics
      • International Journal of Epigenetics
      • Information for Authors
      • Editorial Policies
      • Editorial Board
      • Aims and Scope
      • Abstracting and Indexing
      • Bibliographic Information
      • Archive
    • Medicine International
      • Medicine International
      • Information for Authors
      • Editorial Policies
      • Editorial Board
      • Aims and Scope
      • Abstracting and Indexing
      • Bibliographic Information
      • Archive
  • Articles
  • Information
    • Information for Authors
    • Information for Reviewers
    • Information for Librarians
    • Information for Advertisers
    • Conferences
  • Language Editing
Spandidos Publications Logo
  • About
    • About Spandidos
    • Aims and Scopes
    • Abstracting and Indexing
    • Editorial Policies
    • Reprints and Permissions
    • Job Opportunities
    • Terms and Conditions
    • Contact
  • Journals
    • All Journals
    • Biomedical Reports
      • Information for Authors
      • Editorial Policies
      • Editorial Board
      • Aims and Scope
      • Abstracting and Indexing
      • Bibliographic Information
      • Archive
    • Experimental and Therapeutic Medicine
      • Information for Authors
      • Editorial Policies
      • Editorial Board
      • Aims and Scope
      • Abstracting and Indexing
      • Bibliographic Information
      • Archive
    • International Journal of Epigenetics
      • Information for Authors
      • Editorial Policies
      • Editorial Board
      • Aims and Scope
      • Abstracting and Indexing
      • Bibliographic Information
      • Archive
    • International Journal of Functional Nutrition
      • Information for Authors
      • Editorial Policies
      • Editorial Board
      • Aims and Scope
      • Abstracting and Indexing
      • Bibliographic Information
      • Archive
    • International Journal of Molecular Medicine
      • Information for Authors
      • Editorial Policies
      • Editorial Board
      • Aims and Scope
      • Abstracting and Indexing
      • Bibliographic Information
      • Archive
    • International Journal of Oncology
      • Information for Authors
      • Editorial Policies
      • Editorial Board
      • Aims and Scope
      • Abstracting and Indexing
      • Bibliographic Information
      • Archive
    • Medicine International
      • Information for Authors
      • Editorial Policies
      • Editorial Board
      • Aims and Scope
      • Abstracting and Indexing
      • Bibliographic Information
      • Archive
    • Molecular and Clinical Oncology
      • Information for Authors
      • Editorial Policies
      • Editorial Board
      • Aims and Scope
      • Abstracting and Indexing
      • Bibliographic Information
      • Archive
    • Molecular Medicine Reports
      • Information for Authors
      • Editorial Policies
      • Editorial Board
      • Aims and Scope
      • Abstracting and Indexing
      • Bibliographic Information
      • Archive
    • Oncology Letters
      • Information for Authors
      • Editorial Policies
      • Editorial Board
      • Aims and Scope
      • Abstracting and Indexing
      • Bibliographic Information
      • Archive
    • Oncology Reports
      • Information for Authors
      • Editorial Policies
      • Editorial Board
      • Aims and Scope
      • Abstracting and Indexing
      • Bibliographic Information
      • Archive
    • World Academy of Sciences Journal
      • Information for Authors
      • Editorial Policies
      • Editorial Board
      • Aims and Scope
      • Abstracting and Indexing
      • Bibliographic Information
      • Archive
  • Articles
  • Information
    • For Authors
    • For Reviewers
    • For Librarians
    • For Advertisers
    • Conferences
  • Language Editing
Login Register Submit
  • This site uses cookies
  • You can change your cookie settings at any time by following the instructions in our Cookie Policy. To find out more, you may read our Privacy Policy.

    I agree
Search articles by DOI, keyword, author or affiliation
Search
Advanced Search
presentation
Molecular Medicine Reports
Join Editorial Board Propose a Special Issue
Print ISSN: 1791-2997 Online ISSN: 1791-3004
Journal Cover
June-2019 Volume 19 Issue 6

Full Size Image

Sign up for eToc alerts
Recommend to Library

Journals

International Journal of Molecular Medicine

International Journal of Molecular Medicine

International Journal of Molecular Medicine is an international journal devoted to molecular mechanisms of human disease.

International Journal of Oncology

International Journal of Oncology

International Journal of Oncology is an international journal devoted to oncology research and cancer treatment.

Molecular Medicine Reports

Molecular Medicine Reports

Covers molecular medicine topics such as pharmacology, pathology, genetics, neuroscience, infectious diseases, molecular cardiology, and molecular surgery.

Oncology Reports

Oncology Reports

Oncology Reports is an international journal devoted to fundamental and applied research in Oncology.

Experimental and Therapeutic Medicine

Experimental and Therapeutic Medicine

Experimental and Therapeutic Medicine is an international journal devoted to laboratory and clinical medicine.

Oncology Letters

Oncology Letters

Oncology Letters is an international journal devoted to Experimental and Clinical Oncology.

Biomedical Reports

Biomedical Reports

Explores a wide range of biological and medical fields, including pharmacology, genetics, microbiology, neuroscience, and molecular cardiology.

Molecular and Clinical Oncology

Molecular and Clinical Oncology

International journal addressing all aspects of oncology research, from tumorigenesis and oncogenes to chemotherapy and metastasis.

World Academy of Sciences Journal

World Academy of Sciences Journal

Multidisciplinary open-access journal spanning biochemistry, genetics, neuroscience, environmental health, and synthetic biology.

International Journal of Functional Nutrition

International Journal of Functional Nutrition

Open-access journal combining biochemistry, pharmacology, immunology, and genetics to advance health through functional nutrition.

International Journal of Epigenetics

International Journal of Epigenetics

Publishes open-access research on using epigenetics to advance understanding and treatment of human disease.

Medicine International

Medicine International

An International Open Access Journal Devoted to General Medicine.

Journal Cover
June-2019 Volume 19 Issue 6

Full Size Image

Sign up for eToc alerts
Recommend to Library

  • Article
  • Citations
    • Cite This Article
    • Download Citation
    • Create Citation Alert
    • Remove Citation Alert
    • Cited By
  • Similar Articles
    • Related Articles (in Spandidos Publications)
    • Similar Articles (Google Scholar)
    • Similar Articles (PubMed)
  • Download PDF
  • Download XML
  • View XML
Article Open Access

The 15d‑PGJ2 hydrogel ameliorates atopic dermatitis through suppression of the immune response

  • Authors:
    • Marcelo H. Napimoga
    • Juliana T. Clemente‑Napimoga
    • Nina M. Machabanski
    • Maria Eduarda A. Juliani
    • Pedro Henrique B. C. Acras
    • Cristina G. Macedo
    • Henrique B. Abdalla
    • Antônio José de Pinho
    • Andresa B. Soares
    • Marcelo Sperandio
    • Daniele R. de Araújo
  • View Affiliations / Copyright

    Affiliations: Laboratory of Immunology and Molecular Biology, São Leopoldo Mandic Institute and Research Center, Campinas, São Paulo 13045‑755, Brazil, Laboratory of Orofacial Pain, Department of Physiology, Piracicaba Dental School, State University of Campinas, Piracicaba, São Paulo 13414‑903, Brazil, Department of Oral Pathology, São Leopoldo Mandic Institute and Research Center, Campinas, São Paulo 13045‑755, Brazil, Center of Human and Natural Sciences, Federal University of ABC, Santo André, São Paulo 09210‑580, Brazil
    Copyright: © Napimoga et al. This is an open access article distributed under the terms of Creative Commons Attribution License.
  • Pages: 4536-4544
    |
    Published online on: April 11, 2019
       https://doi.org/10.3892/mmr.2019.10156
  • Expand metrics +
Metrics: Total Views: 0 (Spandidos Publications: | PMC Statistics: )
Metrics: Total PDF Downloads: 0 (Spandidos Publications: | PMC Statistics: )
Cited By (CrossRef): 0 citations Loading Articles...

This article is mentioned in:



Abstract

The present study examined the efficacy of the topical 15d‑PGJ2‑poloxamer 407 hydrogel in an atopic dermatitis (AD) animal model. The 15d‑PGJ2 hydrogel was prepared and characterized. The examined rats possessed AD‑Like cutaneous lesions, which were induced using 2,4‑dinitrochlorobenzene, the rats were then treated with a hydrogel vehicle, 15d‑PGJ2 hydrogel or tacrolimus for 14 days. The rats were sacrificed and blood samples were collected to quantify the IgE levels. Subsequently, skin biopsies were stained with toluidine blue to identify mast cells and immunohistochemistry was performed for ROR‑γt and TNF‑α. Histological analyses demonstrated that 15d‑PGJ2 hydrogel significantly decreased mast cell infiltration (P<0.05) when compared with the AD‑group. Tacrolimus at 0.1% exhibited decreased mast cell infiltration; however, this difference was not statistically significant from the AD‑group. Topical 15d‑PGJ2 hydrogel and Tacrolimus 0.1% significantly reduced the serum levels of IgE (P<0.05) compared with the AD‑group. Immunohistochemistry revealed a significant decrease in ROR‑γt and TNF‑α positive cell expression (P<0.05) in the 15d‑PGJ2 hydrogel group compared with the AD‑group. In summary, topical administration of 15d‑PGJ2 hydrogel had a beneficial effect on AD symptoms, suggesting that this formulation may be a useful strategy for the treatment of AD.

Introduction

Atopic dermatitis (AD) is a highly pruritic cutaneous disease from an inflammatory background that affects up to 10% of adults and 25% of children (1). The skin of AD-sufferers may feature significantly disruption of the epithelial barrier, exacerbated responsiveness to allergens and defective innate immune response to pathogens (2). According to guidelines from the American Academy of Dermatology, treatment should be commenced using mild to moderate-potency topical corticosteroids when emollients and careful skin care are not able to keep AD under control. Should such an approach fail, then calcineurin inhibitors ought to be considered. Calcineurin inhibition reduces transcription factors that regulate cell division, which in will turn exert an anti-inflammatory effect by selectively preventing T-cell activation. Prolongued use of topical corticosteroids is often associated with epithelial and skin atrophy (3) and may occasionally result in systemic adverse effects, e.g., hypothalamic-pituitary-adrenal suppression, particularly in children (4). Undesirable long-term risks associated with calcineurin inhibitors include lymphoma and cutaneous carcinomas in animal studies (5).

The largest meta-analysis to date comparing the efficacy between corticosteroids and calcineurin inhibitors on 6.954 children and adults with moderate to severe AD concluded that calcineurin inhibitors and corticosteroids are just as effective for managing AD, though the superiority of the former over corticosteroid is yet to be demonstrated to justify routine use (6). Calcineurin inhibitors are expensive and show a greater range of adverse events, such as skin burns and pruritus. There is therefore no consensus as to whether calcineurin inhibitors would represent a superior option in the management of AD. Since the range of drug-based options to treat AD is limited, intense research is underway to develop new pharmacological strategies to tackle AD.

Prostaglandins (PG) are the product of sequential COXs-mediated reactions, which will eventually undergo spontaneous dehydration to PGJ2 in vitro and be further enhanced by albumin-induced catalysis, generating several other derivatives, including 15-deoxy-Δ12,14-PGJ2 (15d-PGJ2) (7). Similarly to other PGs, 15d-PGJ2 can be actively transported into cells to promptly bind nuclear receptors and modify intracellular signaling factors, thanks to a highly reactive cyclopentenone ring (8). It has been demonstrated that 15d-PGJ2 may be the basis for promising strategies to tackle a variety of inflammatory diseases (9,10). AD is also characterized by mast cell migration into the epidermis to release paracrine mediators, including PGD2, which in aqueous media, will spontaneously dehydrate to yield biologically active cyclopentenone PGs, such as 15d-PGJ2 (11).

Considering the anti-inflammatory potential of 15d-PGJ2, the aim of this study was to test the effectiveness of topical thermoreversible 15d-PGJ2-poloxamer (PL) 407 hydrogel formulation in the 2,4-dinitrochlorobenzene (DNCB)-induced AD animal model.

Materials and methods

Preparation and physico-chemical characterization of 15d-PGJ2 hydrogel

PL 407 hydrogels at 30% w/w were dispersed in deionized water at 4°C by magnetic stirring (150 rpm) for 12 h until complete dissolution. 15d-PGJ2 was then solubilized in dimethyl sulfoxide (DMSO) and dispersed into the hydrogel at 15 ng/µl. The final DMSO concentration into the hydrogels was 0.015%, which is sufficiently low to avoid skin toxicity.

The 15d-PGJ2-micelle interaction and micellar self-assembly were investigated using dynamic light scattering [(DLS; Nanoseries Zetasizer ZS-Malvern® particle analyzer (Malvern Instruments, Ltd., Malvern, UK)] for determining the micellar hydrodynamic diameter and mean distribution size. For samples preparation, PL or PL-PGJ2 systems (3% w/v) were filtered across a polycarbonate membrane (pore 0.22 µm) and measurements acquired at least three times for sample at a fixed 173° angle, at 25°C to 37°C.

Drug loading (DL, %) and entrapment efficiency (EE, %) parameters were determined for 3% PL micellar formulation. Aliquots (100 µl) were diluted in 0.02 M monobasic sodium phosphate pH 3.5/acetonitrile (60/40% v/v) solution and analyzed by HPLC method. DL, % (Eq. 1) and EE, % (Eq. 2) were determined as follow:

(Eq.1)DL(%)=(CPGJ2in micellar phase/CPLin micellar sample)x100 (Eq.2)EE(%)=(CPGJ2in micellar phase/Ctotal)x100

where CPGJ2 is 15d-PGJ2 concentration, CPL is PL concentration, and Ctotal is the total PGJ2 concentration into the samples.

Differential Scanning Calorimetry (DSC) was performed to determine temperature and enthalpy relative to micellization. The hydrogels (30 mg) were placed in sealed aluminum receptacles and underwent three heating-cooling cycles (0 to 50°C) at 5°C/min in a DSC equipment (Q-200; TA Instruments, New Castle, DE, USA). An empty receptacle was used as negative control. All thermograms were described as heat flux (cal/g) against temperature (°C).

The sol-gel transition temperature (Tsol-gel) and gelation kinetics were determined by an oscillatory rheometer (Kinexus Lab., Malvern Instruments, Ltd.) with a cone-plate geometry, under a temperature range from 10 to 50°C and frequency at 1 Hz. From the results, parameters related to the elastic (G′), viscous modulus (G″) and viscosity (η) were obtained and data analyzed by rSpace for Kinexus® software.

For investigating the 15d-PGJ2 release mechanisms from PL hydrogel, in vitro assays were carried out using a vertical two-compartment diffusion model Franz-type cells (1.76 cm2 area, Microette Plus®, Hanson Research, Chatsworth, CA, USA). An artificial membrane (cellulose acetate sheets, MWCO 1000 Da, Spectrum Lab) was used as a barrier for separating the two compartments. The donor compartment was filled with 250 µl of 15d-PGJ2 (in ultrapure water) or PL404-PGJ2. 15d-PGJ2 final concentration of 3.75 µg/250 µl for both formulations. Receptor compartment was filled with 7.0 ml of 5 mM Hepes, 154 mM NaCl buffer (pH 7.4, at 37°C) and maintained under magnetic stirring (350 rpm). Aliquots of 1.0 ml were withdrawn from the receptor compartment at intervals from 0.5 to 24 h. Samples were analyzed by HPLC. Data were expressed as 15d-PGJ2 released percentage against time (h).

Release profiles were then analyzed according to Zero-order (Eq. 3), Higuchi (Eq. 4) and Hixson-Crowell (Eq. 5) models, as described below:

Qt=Q0+K0t(Eq.3)

where Qt is the cumulative amount of drug released at time t, Q0 is the initial amount of drug, K0 is the zero-order release constant, and t is time.

Qt=KHt1/2(Eq.4)

where the rate of drug release is linear as a function of square root of time and the drug is the only component that diffuses through the medium, which the release mechanism is a diffusion process dependent on Fick law. KH is the release coefficient, and Qt is the drug released amount.

Q01/3-Qt1/3=KHCt(Eq.5)

Q0 is the initial amount of drug, Qt is the cumulative amount of drug released, KHC is the release constant and t is time.

HPLC method for 15d-PGJ2 quantification

The 15d-PGJ2 quantification was performed by High Performance Liquid Chromatography (Ultimate 3000 with Chromeleon 7.2 software; Dionex Corporation, Sunnyvale, CA, USA) system composed of quaternary pump, DAD detector and C18 column (150×4.6 mm, 5 µm-Phenomenex). Samples were detected at 216 nm, 0.6 ml/min flow rate (25°C) and mobile phase composed of 0.02 M monobasic sodium phosphate pH 3.5/acetonitrile (60/40 v/v). Drug retention time was 2.8 min. A calibration curve was obtained from standard solutions (2.5, 5, 50, 250 and 300 ng/ml). The detection (LOD) and quantification (LOQ) limits values were 0.063 and 0.189 ng/ml, respectively, obtained from the previously determined equation (y=0.8378 × + 3.339, R2=0.989).

Animals

This study was performed on male Wistar rats weighing 200 to 300 g (n=5/per group) and kept in cages (5 per cage) in a temperature-controlled room (23±1°C), 12:12 light cycle, with water and food ad libitum. All animals were obtained from the Multidisciplinary Center for Biological Investigation on Laboratory Animal Science (CEMIB-UNICAMP) and the experimentation was approved by the Committee on Animal Research of the University of Campinas (approval no. 4088-1), which followed the guidelines by the Brazilian National Council for Control of Animal Experimentation (CONCEA).

Inducing AD-Like Lesions and 15d-PGJ2 hydrogel treatment

Induction of AD-like lesions was adapted from previously published guidelines (12). The DNCB is an aromatic hydrocarbon that when directly apply in the skin induce an inflammation. The skin from the dorsum of the rats was shaved to an area of 1×1 cm and painted once with 200 µl of 1% DNCB. Two weeks after sensitization, the target area on the skin was challenged with 200 µl of 0.2% DNCB solution twice weekly for 2 weeks. Subsequently, one of the following treatments was topically applied once daily over 14 days: i) No treatment; ii) vehicle (PL-407, 3 µl); iii) 15d-PGJ2 hydrogel (75 ng/3 µl) or iv) Tacrolimus 0.1% (Tarfic® 0.1%, Tacrolimus Monohydrate; Libbs Pharmaceutics, São Paulo, Brazil). The treatments were maintained at the site of lesion induction. When the experiment was complete, the animals were sacrificed by CO2 inhalation and skin biopsies were harvested. The AD-protocol is summarized in Fig. 1.

Figure 1.

Experimental design. Atopic dermatitis experimental protocol. DNCB, 2,4-dinitrochlorobenzene; PG, prostaglandin; PL, poloxamer.

Histological analysis

A portion of the skin biopsies were fixed in neutral formalin and paraffin-embedded. Seven-micrometer tissue sections were taken and stained with toluidine blue for mast cell count.

Initial analysis of the toluidine blue sections were performed by four examiners (ABS, NM, MJ, PA) using a multi-headed microscope. Toluidine blue staining was evaluated both qualitatively and quantitatively. Qualitative analysis was performed via cell positivity in all areas of the section. Quantitative analysis of mast cells was performed by positive cell counting within the subepithelial connective tissue over 10 fields per case at magnification, ×400 (×40 objective lens, field diameter of 0.44 mm) using a CCD camera on a Nikon Eclipse Ci microscope. The individual who performed the counting was blind to the experimental groups.

Immunohistochemistry

Five-micrometer sections were immune-stained for ROR-γt and TNF-α. following endogenous peroxidase activity quenching in 3% hydrogen peroxide (Dinâmica, Diadema, SP, Brazil). Antigen retrieval (AR) was performed in boiling citrate buffer (pH 6.0). The primary antibody was incubated overnight at 4°C, followed by EnVision HRP and Envision+ (K1491; Dako; Agilent Technologies, Inc., Santa Clara, CA, USA) at 37°C for one hour. The sections were then stained with 3,3′-diaminobenzidine tetrahydrochloride (DAB, Dako; Agilent Technologies, Inc.) for five min at 37°C and counter-stained with hematoxylin.

ROR-γt and TNF-α expression was evaluated by inflammatory positive cell counting within the subepithelial connective tissue over 10 fields per case at magnification, ×400 (×40 objective lens, field diameter of 0.44 mm) using a CCD camera on a Nikon Eclipse Ci microscope. Epithelial cells were not taken into account for ROR-γt and TNF-α expression. The individual who performed the counting was blind to the experimental groups.

Blood sample collection and IgE quantification

Whole blood was collected by cardiac puncture to quantify IgE levels following 15d-PGJ2 hydrogel administration. The blood samples were stored in EDTA Vacutainer tubes containing EDTA (BD Biosciences, Franklin Lakes, NJ, USA) and blood plasma was then isolated. IgE measurements were obtained using ELISA following the manufacturer's instructions (BD Biosciences) via optical density (O.D.) measured at 450 nm and the readings were expressed as pg/ml, according to the standard.

Statistical analysis

To determine if there were significant differences (P<0.05) among groups, the data were analyzed using one-way analysis of variance (ANOVA) with post hoc contrasts using the Tukey's test. Data are presented in figures as mean ± standard deviation (SD). All statistical calculations were performed on GraphPad Prism 6® (GraphPad Software, Inc., La Jolla, CA, USA).

Results

Physico-chemical characterization of PL 407 micelles and hydrogel

The hydrodynamic diameter was the parameter used for evaluating the PL 407 micelles formation in the presence or absence of 15d-PGJ2. In general, there were no overall significant changes on micellar hydrodynamic diameter for PL407 systems after 15d-PGJ2 incorporation. Micellar diameters of ~60 nm (average distribution of 88.1±0.7%) and ~5 nm (12.1±0.2%) were observed at 25°C, while at 37°C, micellar dimensions were reduced to ~30 nm with 99.6±0.7% and polydispersion values of ~0.25, showing the influence of temperature variation on micellar self-assembly, even in the presence of 15d-PGJ2. For DL % and EE % parameters were obtained values of 44.1±0.2 and 98.0±0.3%, respectively, indicating that PL407 micelles are able to carry high amounts of 15d-PGJ2.

Calorimetric analysis (Table I) showed that micelles formation is an endothermic process (enthalpy values greater than zero), with micellization temperature (Tm) at 17.8 and 15.2°C, before and after 15d-PGJ2 incorporation. Even slightly different Tm was observed for 15d-PGJ2-PL407, this system presented high enthalpy variation (ΔH°=0.31 cal/g) than that observed for PL407 isolated system (ΔH°=0.21 cal/g).

Table I.

Hydrodynamic diameter, size distribution, themodynamic and rheological parameters for PGJ2-loaded PL407 hydrogels.

Table I.

Hydrodynamic diameter, size distribution, themodynamic and rheological parameters for PGJ2-loaded PL407 hydrogels.

Hydrodynamic diameter (nm)Average distribution (%)


Formulations25°C37°C25°C37°CTm (°C)ΔH (kJ.mol−1)G′ (.104Pa)G″ (.104Pa)G′/G″η (.103mPa.s)Tsol-gel (°C)
PL40759.7±2.131.4±1.788.1±2.194.1±1.617.80.211975648.43.0433090020.4
12.1±0.2   6.8±0.9
PL407-PGJ261.2±0.229.8±1.387.9±1.299.6±0.815.20.319114890.510.2145700021.8
13.1±0.9

[i] Tm, micellization temperature; PG, prostaglandin; PL, poloxamer; ΔH, enthalpy variation; G′, elastic modulus; G″, viscous modulus; η, viscosity; Tsol-gel, sol-gel transition temperature.

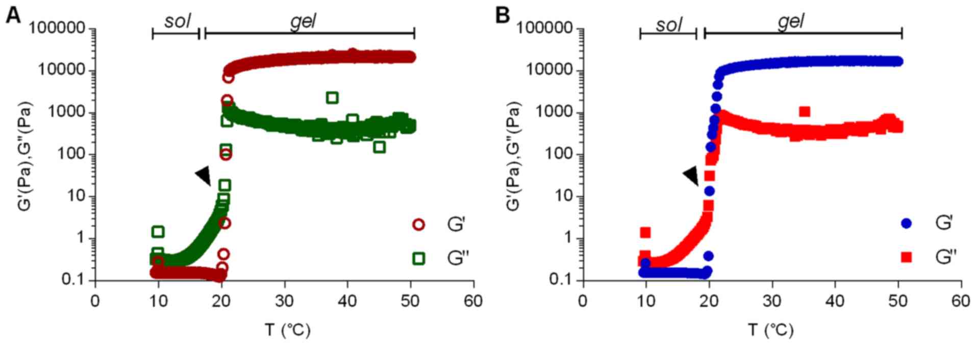
For PL-based formulations, the rheological behavior provides essential information to study the hydrogel formation and the influence of incorporated molecules into its structure. For this reason, rheological parameters such as elastic (G′) and viscous (G″) moduli, viscosity (η) and Tsol-gel (when the most pronounced viscosity variation is observed) were determined before and after 15d-PGJ2 insertion (Table I). Fig. 2 presents the rheograms for PL407 and PL407-15d-PGJ2 under temperature variation. The incorporation of 15d-PGJ2 did not, significantly, shift the Tsol-gel, but evoked pronounced changes on elastic modulus (G′) reaching values ~10 times higher than that observed for G″.

Figure 2.

Rheograms presenting temperature curves for (A) PL407 and (B) 15d-PGJ2-PL407 hydrogels. Arrows indicate the Tsol-gel point (sol-gel transition temperature). Tsol-gel, sol-gel transition temperature; PL, poloxamer; G′, elastic; G″, viscous modulus.

As demonstrated in Fig. 3 and Table II, the 15d-PGJ2 release profiles and their mathematical models. The 15d-PGJ2 release from aqueous solution reached a maximum release percentage after 4 h. On the other hand, the 15d-PGJ2 released from PL407 hydrogels was sustained and lower drug release percentages were observed until 24 h (62.3%), when compared to 15d-PGJ2 in solution (100%). In general, low release constant (Krel) values were obtained for PL407-PGJ2 (1.4%.h−1; 10.4%.h−1/2; 0.15%.h−1/3 for Zero Order, Higuchi and Hixson-Crowell models, respectively) in relation to 15d-PGJ2. However, the Hixson-Crowell mathematical model showed the highest correlation coefficient value (R2=0.97) compared to Zero Order (R2=0.95) and Higuchi (R2=0.91).

Figure 3.

15d-PGJ2 release profiles from PL407 (30%) hydrogel (n=3/formulation).

Table II.

Release constants and determination coefficients obtained for PGJ2 from PL407 (30% wt) hydrogel.

Table II.

Release constants and determination coefficients obtained for PGJ2 from PL407 (30% wt) hydrogel.

Zero OrderHiguchiHixson-Crowell



FormulationsK0 (%.h−1)R2KH (%.h−1/2)R2KHC (%.h−1/3)R2
PGJ22.4±0.40.8415.0±1.20.850.46±0.050.87
PL407-PGJ21.4±0.90.9110.4±4.40.950.15±0.010.97

[i] KH, the release coefficient; K0, zero-order release constant.

15d-PGJ2 hydrogel decreases infiltration of mast cells into AD-like skin lesions

To establish whether 15d-PGJ2 hydrogel reduces mast cell infiltration into AD-like skin lesions, toluidine blue staining was performed on the skin biopsies following topical administration of 15d-PGJ2 or vehicle (Fig. 4). Mast cell infiltration was detected in the AD-like group and the AD-like group treated with vehicle (PL-407), where the 15d-PGJ2 hydrogel significantly decreased (P<0.05) such infiltration of mast cells into the skin when compared with AD-like and AD-like + PL-407 (Fig. 5). Moreover, the group treated with Tacrolimus 0.1% also decreased mast cell infiltration, although no statistically significant difference was detected when compared to both untreated groups. The data on mast cell counts is shown in Fig. 5.

Figure 4.

Macroscopic aspect, toluidine blue staining, immunohistochemistry for ROR-γt transcription factor and immunohistochemistry for TNF-α of the DA-induced lesion and AD-treated animals (magnification, ×400). AD, atopic dermatitis.

Figure 5.

Mast cell count in AD-like skin lesions. The skin sections were stained with toluidine blue for mast cells. Quantitative analysis of mast cells was performed by positive cell counting within the subepithelial connective tissue over 10 fields per case at magnification, ×400. The data are presented as mean ± SD of 5 animals per group. The symbol (*) indicates a mast cell counting significantly higher than Naïve group (non AD-group) (P<0.05: ANOVA, Tukey's test). The symbol (#) indicates a mast cell counting significantly lower than AD-group group (P<0.05: ANOVA, Tukey's test). n.s, not significant; AD, atopic dermatitis; SD, standard deviation; ANOVA, one-way analysis of variance; PG, prostaglandin; PL, poloxamer; DNCB, 2,4-dinitrochlorobenzene.

Measurement of total plasma IgE level in AD-like skin lesion

High IgE levels are a major feature of AD and those diagnosed with AD often exhibit high levels of total IgE and also allergen-specific IgE. Serum levels of IgE in the AD-like group and AD-like treated with vehicle were significantly higher than that in the disease-free group. The administration of topical 15d-PGJ2 hydrogel or Tacrolimus 0.1% significantly reduced the serum levels of IgE (P<0.05) compared to AD-like groups (Fig. 6).

Figure 6.

Measurement of plasma IgE level. Total IgE level was determined by ELISA. The data are presented as mean ± SD of 5 animals per group. The symbol (*) indicates an IgE levels significantly higher than Naïve group (non AD-group) (P<0.05: ANOVA, Tukey's test). The symbol (#) indicates an IgE levels significantly lower than AD-group (P<0.05: ANOVA, Tukey's test). n.s, not significant; AD, atopic dermatitis; ANOVA, one-way analysis of variance; DNCB, 2,4-dinitrochlorobenzene; PG, prostaglandin; PL, poloxamer.

Effect of 15d-PGJ2 hydrogel on ROR-γ expression in rat skin tissue

To determine whether 15d-PGJ2 hydrogel decreases Th17 type lymphocyte, we performed immunohistochemistry to quantify the transcription factor ROR-γt (Fig. 4). We found that topical administration of 15d-PGJ2 hydrogel significantly decreased the number of immunostained cells compared to the AD-like group (P<0.05). No significant difference was observed between the AD-like group and the Tacrolimus-treated group (P>0.05), nor was it observed between the 15d-PGJ2 hydrogel and the Tacrolimus groups (P>0.05). The data are shown in Fig. 7A.

Figure 7.

Effect of 15d-PGJ2 hydrogel on the (A) ROR-γ and (B) TNF-α expression in rat skin tissue measured by immunohistochemistry. The data are presented as mean ± SD of 5 animals per group. The symbol (*) indicates a ROR-γ or TNF-α expression significantly higher than Naïve group (non AD-group) (P<0.05: ANOVA, Tukey's test). The symbol (#) indicates a ROR-γ or TNF-α expression significantly lower than AD-group (P<0.05: ANOVA, Tukey's test). 15d-PGJ2, 15-deoxy-Δ12,14-PGJ2; PG, prostaglandin; PL, poloxamer; AD, atopic dermatitis; n.s, not significant; DNCB, 2,4-dinitrochlorobenzene; ANOVA, one-way analysis of variance; SD; standard deviation.

Effect of 15d-PGJ2 hydrogel on TNF-α expression in rat skin tissue

Immunohistochemistry was performed to verify whether 15d-PGJ2 hydrogel would reduce TNF-α expression (Fig. 4). The number of immunostained cells in the AD-like group and the AD-like group treated with vehicle significantly increased in comparison to the disease-free specimens (P<0.05). Moreover, topical administration of 15d-PGJ2 hydrogel significantly reduced the TNF-α-positive cell count from the AD-like groups (P<0.05). It is important to highlight that no significant difference was detected between the AD-like group and the Tacrolimus-treated group (P>0.05). The data are described in Fig. 7B.

Discussion

The prostaglandin known as 15d-PGJ2 is an endogenous PG that binds to PPAR-γ generated during the resolution phase of inflammation following tissue injury (13) and it has shown a potent anti-inflammatory action when administrated exogenously (10,14,15). Moreover, improved bioavailability and efficiency of such compound has been achieved from different strategies to couple the 15d-PGJ2 molecule to carrier systems (9,16,17). In this study, we demonstrated that topical administration of 15d-PGJ2 hydrogel had a beneficial effect on AD symptoms, suggesting a potentially useful role for this formulation in the management of AD.

Considering that micellar dimensions were reduced at physiological temperature, micelles can remain at the site of administration for long periods of time and be small enough (<100 nm) to avoid uptake by the reticuloendothelial system, favoring the therapeutic efficacy of the drug carrier (18). In fact, for PL systems (such as PL 407), reductions on micellar hydrodynamic diameters in response to temperature changes are well-described in the literature. This phenomenon is attributed to the dehydration of PL polyoxypropylene oxide units from micellar core, reducing the micellar dimensions and promoting the formation of a colloidal system with spherical and almost identical micelles (19–21).

PL407 is a relatively hydrophilic PL type with hydrophilic lipophilic balance value of 22, due to differences on its polyethylene oxide (PEO) and polypropylene oxide (PPG) units number. The 1:3 units PEO:PPO relationship characterize its chemical structure making possible the formation of both micellar hydrophobic core and hydrophilic corona capable of self-organization in a hydrogel supramolecular structure, responding to the presence of different molecules according to their chemical structure (22). Fig. 8 presents the sol-gel transition phenomena from PL unimers to micelles and their self-assembly as hydrogels in response to concentration and temperature, forming a final hydrogel formulation proposed here.

Figure 8.

Schematic representation of thermosensitive sol-gel transition phenomenon for poloxamer-based hydrogels. (A) Transition from PL unimers for micelles with PEO and PPO blocks aggregation; (B) micelles self-assembly as hydrogel supramolecular structure; (C) hydrogel formulation containing PGJ2. PG, prostaglandin; PL, poloxamer; PEO, polyethylene oxide; PPO, polypropylene oxide.

Calorimetry analysis showed no significant shifts regarding to temperature for micelles formation. However, differences were observed for enthalpy variation value after 15d-PGJ2 incorporation, showing the drug interference on micellar self-assembly possibly due to its insertion into the system, as also described for different hydrophobic molecules (23–25). One of the main advantages of this system is the ability to incorporate hydrophobic molecules. Then, the hydrophobicity of the PL micellar core (due to polypropylene oxide units dehydration) and the 15d-PGJ2 chemical structure, as a low molecular weight prostanoid derivative (molecular weight of 316.4, C20H28O3), are important features for favoring its incorporation into PL407 micelles, explaining the high 15d-PGJ2 DL and encapsulation efficiency percentages. Additionally, no changes were observed on thermoreversible properties, indicating the stability of the hydrogel systems after 15d-PGJ2 incorporation. Rheological analysis provided important information regarding the sol-gel process kinetics, showing the formation of a structurally ordered and viscous hydrogel due to the predominance of elastic over viscous properties and increased viscosity values after 15d-PGJ2 incorporation. The 15d-PGJ2-loaded hydrogels showed low release constant value determined by the drug dissolution rate and its permeation during the hydrogel polymeric matrix erosion. This mechanism contributes to the formation of hydrated matrices due to the water penetration across the polymer chains (23,26).

In this study, we presented the development of a topical hydrogel formulation for AD based on 15d-PGJ2-loaded PL407 hydrogel. The in vitro assays showed an extended release profile, being possible to predict that low 15d-PGJ2 concentrations could be in contact to the site of application. According to the pharmacological daily scheme proposed here, a hydrogel volume of 3 µl was applied providing a 15d-PGJ2 final concentration of 75 ng in contact to the skin area lesions. Since ~60% of encapsulated 15d-PGJ2 was quantified after 24 h, that concentration was sufficiently released from hydrogels formulation explaining the formulation efficiency in terms of available drug concentration, despite the differences between in vitro and in vivo studies.

Regarding to molecular mechanism for AD treatment, there are two main concerns: the first is that AD is a chronic disease and long-term topical steroid use may lead to skin atrophy (27) and the second is that calcineurin inhibitors do not affect skin thickness but carry an increased risk of inducing skin cancer (28). We have demonstrated that topical administration of 15d-PGJ2 hydrogel significantly reduced mast cell infiltration into the skin, reinforced by the fact that the outer aspect of the epidermis on the treated animals looked visibly normal (Figs. 4 and 5). A previous study showed that subcutaneous administration of 15d-PGJ2 suppressed Bleomycin-induced skin sclerosis, despite no significant suppression of mast cell infiltration, but significant inhibition of the mast cell activation process (29). Furthermore, 15d-PGJ2 was found to inhibit a series of fibroblast-associated processes, such as TGF-β stimulation of collagen gene expression, transdifferentiation of myofibroblasts (30) as well as the Smad-dependent promoter activity (31). 15d-PGJ2 has also been shown to attenuate the proliferation of keloid cells, inhibit collagen gel contraction as well as to increase cleavage of caspase-3 (32). It has been demonstrated, however, that 15d-PGJ2 and a prostanoid DP2 receptor agonist (13,14-dihydro-15-keto-prostaglandin D2) had no clear effect on the scratching behavior of rodents, thus suggesting that such prostaglandin D2 suppressive effect ought to be mediated by the prostanoid DP1 receptor instead (33).

A previous study demonstrated that 15d-PGJ2 is able to reduce IgE levels and inhibit the proliferation of LPS-induced B cells in an asthma-like model (34) Furthermore, 15d-PGJ2 was able to reduce FcERI expression, thus bypassing IgE binding to cells, which in turn decreased the secretion of important allergic inflammation activators (35). Additionally, previous reports have shown that 15d-PGJ2 can inhibit the IgE-switch in B-cells by suppressing the phosphorylation of STAT-6 (36). Corroborating with this previous findings, we showed that both treatments (15d-PGJ2 hydrogel or Tacrolimus 0.1%) significantly reduced systemic IgE levels when compared to the AD-like group. Beyond that, 15d-PGJ2 hydrogel or Tacrolimus 0.1% groups shown no difference when compared each other.

The role of the Th17 pathway has recently been extensively explored in chronic inflammatory illnesses. While a fundamentally autoimmune role has been associated with activation of the Th17 pathway (37,38), emerging data suggest that IL-17 and Th17 participate in the pathogenesis of AD, where IL-17 expression is upregulated in patients with acute AD lesions (39). Furthermore, Koga et al (40) have shown a correlation between circulating Th17 cells and the severity of acute AD. Besides, AD is considered a biphasic inflammation, in which Th2-mediated disease is predominant in the acute phase, switching towards the Th1-Th17 environment in chronic disease (41). Activated immune cells (macrophages and T cells) secrete TNF-α, which may also be produced by mast cells in response to IgE (42). Our data have shown that 15d-PGJ2 hydrogel was able to decrease the Th17 population at the site of AD, whereas Tacrolimus 0.1% failed to do so. This is a highly relevant observation, since IL-17 plays its part in modulating immune dysregulation and affecting the integrity of the skin barrier (43). Furthermore, upregulation of IL-17 in situ and circulating interleukin levels in AD reiterates the systemic inflammatory nature of such condition (44). Additionally, a significantly decreased in TNF-α expression was observed in group treated with 15d-PGJ2 hydrogel but not with Tacrolimus 0.1%. This an important finding since it is well-known hat TNF-α is a key accessory mediator of T cell activation in AD.

As 15d-PGJ2 may have multiple effects on animal models of AD, more studies are needed to fully elucidate its role on treating allergic diseases. The PPAR-γ pathway may be one such target, since previous studies have shown that 15d-PGJ2 activation of PPAR-γ has an anti-inflammatory effect in an asthma model, which is yet another atopic condition (45).

The present study clearly shows that 15d-PGJ2 hydrogel was able to suppress the progression of DNBC-induced AD. In addition, IgE levels decreased as well as Th17 and TNF-α positive cells. The emerging of a possible new treatment for AD that could be as effective as the current available with potentially fewer side-effects and a wider spectrum of action in the mechanism of atopic inflammation should be evaluated in a clinical trial. In conclusion, this new formulation of 15d-PGJ2 hydrogel may be a useful strategy in the management of AD.

Acknowledgements

Not applicable.

Funding

The authors are grateful to the Brazilian National Council for Scientific and Technological Development (CNPq), the São Paulo Research Foundation (FAPESP) and the Coordenação de Aperfeiçoamento de Pessoal de Nível Superior (CAPES) for their financial support. MHN, JTC-N and DRA were supported by a research fellowship (grant nos. 303493/2016-0 and 309207/2016-9, respectively).

Availability of data and materials

The datasets used and/or analyzed during the current study are available from the corresponding author on reasonable request.

Authors' contributions

MHN, AJDPJ and DRDA designed the study. CGM and HBA performed the animal model experiments. NMM, MEAJ, PHBCA, ABS and MS acquired the data. MHN, JTCN, ABS, MS and DRDA analyzed and interpreted the data, and drafted the manuscript. All authors critically revised the manuscript, and read and approved the final version of the manuscript.

Ethics approval and consent to participate

All animal experimental procedures and protocols were approved by the Committee on Animal Research of the University of Campinas (approval no. 4088-1) and are in accordance with guidelines of CONCEA.

Patient consent for publication

Not applicable.

Competing interests

The authors declare that they have no competing interests.

References

1 

Veiga SP: Epidemiology of atopic dermatitis: A review. Allergy Asthma Proc. 33:227–234. 2012. View Article : Google Scholar : PubMed/NCBI

2 

De Benedetto A, Kubo A and Beck LA: Skin barrier disruption: A requirement for allergen sensitization? J Invest Dermatol. 132:949–963. 2012. View Article : Google Scholar : PubMed/NCBI

3 

Berke R, Singh A and Guralnick M: Atopic dermatitis: An overview. Am Fam Physician. 86:35–42. 2012.PubMed/NCBI

4 

Dhar S, Seth J and Parikh D: Systemic side-effects of topical corticosteroids. Indian J Dermatol. 59:460–464. 2014. View Article : Google Scholar : PubMed/NCBI

5 

Margolis DJ, Abuabara K, Hoffstad OJ, Wan J, Raimondo D and Bilker WB: Association between malignancy and topical use of pimecrolimus. JAMA Dermatol. 151:594–599. 2015. View Article : Google Scholar : PubMed/NCBI

6 

Broeders JA, Ahmed Ali U and Fischer G: Systematic review and meta-analysis of randomized clinical trials (RCTs) comparing topical calcineurin inhibitors with topical corticosteroids for atopic dermatitis: A 15-year experience. J Am Acad Dermatol. 75:410–419. 2016. View Article : Google Scholar : PubMed/NCBI

7 

Kikawa Y, Narumiya S, Fukushima M, Wakatsuka H and Hayaishi O: 9-Deoxy-delta 9, delta 12–13,14-dihydroprostaglandin D2, a metabolite of prostaglandin D2 formed in human plasma. Proc Natl Acad Sci USA. 81:1317–1321. 1984. View Article : Google Scholar : PubMed/NCBI

8 

Straus DS and Glass CK: Cyclopentenone prostaglandins: New insights on biological activities and cellular targets. Med Res Rev. 21:185–210. 2001. View Article : Google Scholar : PubMed/NCBI

9 

Napimoga MH, da Silva CA, Carregaro V, Farnesi-de-Assunção TS, Duarte PM, de Melo NF and Fraceto LF: Exogenous administration of 15d-PGJ2-loaded nanocapsules inhibits bone resorption in a mouse periodontitis model. J Immunol. 189:1043–1052. 2012. View Article : Google Scholar : PubMed/NCBI

10 

Macedo CG, Napimoga MH, Rocha-Neto LM, Abdalla HB and Clemente-Napimoga JT: The role of endogenous opioid peptides in the antinociceptive effect of 15-deoxyΔ12,14-prostaglandinJ2 in the temporomandibular joint. Prostaglandins Leukot Essent Fatty Acids. 110:27–34. 2016. View Article : Google Scholar : PubMed/NCBI

11 

Shibata T, Takahashi K, Matsubara Y, Inuzuka E, Nakashima F, Takahashi N, Kozai D, Mori Y and Uchida K: Identification of a prostaglandin D2 metabolite as a neuritogenesis enhancer targeting the TRPV1 ion channel. Sci Rep. 16:212612016. View Article : Google Scholar

12 

Kim SR, Choi HS, Seo HS, Ku JM, Hong SH, Yoo HH, Shin YC and Ko SG: Oral administration of herbal mixture extract inhibits 2,4-dinitrochlorobenzene-induced atopic dermatitis in BALB/c mice. Mediators Inflamm. 2014:3194382014. View Article : Google Scholar : PubMed/NCBI

13 

Surh YJ, Na HK, Park JM, Lee HN, Kim W, Yoon IS and Kim DD: 15-Deoxy-Δ12,14-prostaglandin JZ, an electrophilic lipid mediator of anti-inflammatory and pro-resolving signaling. Biochem Pharmacol. 82:1335–1351. 2011. View Article : Google Scholar : PubMed/NCBI

14 

Silva Quinteiro M, Henrique Napimoga M, Gomes Macedo C, Furtado Freitas F, Balassini Abdalla H, Bonfante R and Trindade Clemente-Napimoga J: 15-deoxy-Δ12,14-prostaglandin J2 reduces albumin-induced arthritis in temporomandibular joint of rats. Eur J Pharmacol. 740:58–65. 2014. View Article : Google Scholar : PubMed/NCBI

15 

Napimoga MH, Vieira SM, Dal-Secco D, Freitas A, Souto FO, Mestriner FL, Alves-Filho JC, Grespan R, Kawai T, Ferreira SH and Cunha FQ: Peroxisome proliferator-activated receptor-gamma ligand, 15-deoxy-Delta12,14-prostaglandin J2, reduces neutrophil migration via a nitric oxide pathway. J Immunol. 180:609–617. 2008. View Article : Google Scholar : PubMed/NCBI

16 

Clemente-Napimoga JT, Moreira JA, Grillo R, de Melo NF, Fraceto LF and Napimoga MH: 15d-PGJ2-loaded in nanocapsules enhance the antinociceptive properties into rat temporomandibular hypernociception. Life Sci. 90:944–949. 2012. View Article : Google Scholar : PubMed/NCBI

17 

Alves C, de Melo N, Fraceto L, de Araújo D and Napimoga M: Effects of 15d-PGJZ-loaded poly(D,L-lactide-co-glycolide) nanocapsules on inflammation. Br J Pharmacol. 162:623–632. 2011. View Article : Google Scholar : PubMed/NCBI

18 

Gaumet M, Vargas A, Gurny R and Delie F: Nanoparticles for drug delivery: The need for precision in reporting particle size parameters. Eur J Pharm Biopharm. 69:1–9. 2008. View Article : Google Scholar : PubMed/NCBI

19 

Trong LC, Djabourov M and Ponton A: Mechanisms of micellization and rheology of PEO-PPO-PEO triblock copolymers with various architectures. J Colloid Interface Sci. 328:278–287. 2008. View Article : Google Scholar : PubMed/NCBI

20 

Oshiro A, da Silva DC, de Mello JC, Moraes VW, Cavalcanti LP, Franco MK, Alkschbirs MI, Fraceto LF, Yokaichiya F, Rodrigues T and de Araujo DR: Pluronics f-127/l-81 binary hydrogels as drug-delivery systems: Influence of physicochemical aspects on release kinetics and cytotoxicity. Langmuir. 30:13689–13698. 2014. View Article : Google Scholar : PubMed/NCBI

21 

Akkari ACS, Papini JZB, Garcia GK, Franco MKKD, Cavalcanti LP, Gasperini A, Alkschbirs MI, Yokaichyia F, de Paula E, Tófoli GR and de Araujo DR: Poloxamer 407/188 binary thermosensitive hydrogels as delivery systems for infiltrative local anesthesia: Physico-chemical characterization and pharmacological evaluation. Mater Sci Eng C Mater Biol Appl. 68:299–307. 2016. View Article : Google Scholar : PubMed/NCBI

22 

Dumortier G, Grossiord JL, Agnely F and Chaumeil JC: A review of poloxamer 407 pharmaceutical and pharmacological characteristics. Pharm Res. 23:2709–2728. 2006. View Article : Google Scholar : PubMed/NCBI

23 

Santos Akkari AC, Ramos Campos EV, Keppler AF, Fraceto LF, de Paula E, Tófoli GR and de Araujo DR: Budesonide-hydroxypropyl-β-cyclodextrin inclusion complex in binary poloxamer 407/403 system for ulcerative colitis treatment: A physico-chemical study from micelles to hydrogels. Colloids Surf B Biointerfaces. 138:138–147. 2016. View Article : Google Scholar : PubMed/NCBI

24 

Mello JC, Moraes VW, Watashi CM, da Silva DC, Cavalcanti LP, Franco MK, Yokaichiya F, de Araujo DR and Rodrigues T: Enhancement of chlorpromazine antitumor activity by Pluronics F127/L81 nanostructured system against human multidrug resistant leukemia. Pharmacol Res. 111:102–112. 2016. View Article : Google Scholar : PubMed/NCBI

25 

Nascimento MHM, Franco MKKD, Yokaichyia F, de Paula E, Lombello CB and de Araujo DR: Hyaluronic acid in Pluronic F-127/F-108 hydrogels for postoperative pain in arthroplasties: Influence on physico-chemical properties and structural requirements for sustained drug-release. Int J Biol Macromol. 111:1245–1254. 2018. View Article : Google Scholar : PubMed/NCBI

26 

Valero M and Dreiss CA: Modulating Pluronics micellar rupture with cyclodextrins and drugs: Effect of pH and temperature. J Phys Conf Ser. 549:0120102014. View Article : Google Scholar

27 

Mills CM and Marks R: Side effects of topical glucocorticoids. Curr Probl Dermatol. 21:122–131. 1993. View Article : Google Scholar : PubMed/NCBI

28 

FDA Post market Drug Safety, . http://www.fda.gov/Drugs/DrugSafety/PostmarketDrugSafetyInformationforPatientsandProviders/ucm107845.htm

29 

Kohno S, Endo H, Hashimoto A, Hayashi I, Murakami Y, Kitasato H, Kojima F, Kawai S and Kondo H: Inhibition of skin sclerosis by 15deoxy delta12,14-prostaglandin J2 and retrovirally transfected prostaglandin D synthase in a mouse model of bleomycin-induced scleroderma. Biomed Pharmacother. 60:18–25. 2006. View Article : Google Scholar : PubMed/NCBI

30 

Kon K, Ikejima K, Hirose M, Yoshikawa M, Enomoto N, Kitamura T, Takei Y and Sato N: Pioglitazone prevents early-phase hepatic fibrogenesis caused by carbon tetrachloride. Biochem Biophys Res Commun. 291:55–61. 2002. View Article : Google Scholar : PubMed/NCBI

31 

Ghosh AK, Bhattacharyya S, Lakos G, Chen SJ, Mori Y and Varga J: Disruption of transforming growth factor beta signaling and profibrotic responses in normal skin fibroblasts by peroxisome proliferator-activated receptor gamma. Arthritis Rheum. 50:1305–1318. 2004. View Article : Google Scholar : PubMed/NCBI

32 

Mantel A, Newsome A, Thekkudan T, Frazier R and Katdare M: The role of aldo-keto reductase 1C3 (AKR1C3)-mediated prostaglandin D2 (PGD2) metabolism in keloids. Exp Dermatol. 25:38–43. 2016. View Article : Google Scholar : PubMed/NCBI

33 

Arai I, Takano N, Hashimoto Y, Futaki N, Sugimoto M, Takahashi N, Inoue T and Nakaike S: Prostanoid DP1 receptor agonist inhibits the pruritic activity in NC/Nga mice with atopic dermatitis. Eur J Pharmacol. 505:229–235. 2004. View Article : Google Scholar : PubMed/NCBI

34 

Farnesi-de-Assunção TS, Alves CF, Carregaro V, de Oliveira JR, da Silva CA, Cheraim AB, Cunha FQ and Napimoga MH: PPAR-γ agonists, mainly 15d-PGJ(2), reduce eosinophil recruitment following allergen challenge. Cell Immunol. 273:23–29. 2012. View Article : Google Scholar : PubMed/NCBI

35 

Fujimura Y, Tachibana H and Yamada K: Peroxisome proliferator-activated receptor ligands negatively regulate the expression of the high-affinity IgE receptor Fc epsilon RI in human basophilic KU812 cells. Biochem Biophys Res Commun. 297:193–201. 2002. View Article : Google Scholar : PubMed/NCBI

36 

Miyazaki Y, Tachibana H and Yamada K: Inhibitory effect of peroxisome proliferator-activated receptor-gamma ligands on the expression of IgE heavy chain germline transcripts in the human B cell line DND39. Biochem Biophys Res Commun. 295:547–552. 2002. View Article : Google Scholar : PubMed/NCBI

37 

Klotz L, Burgdorf S, Dani I, Saijo K, Flossdorf J, Hucke S, Alferink J, Nowak N, Beyer M, Mayer G, et al: The nuclear receptor PPAR gamma selectively inhibits Th17 differentiation in a T cell-intrinsic fashion and suppresses CNS autoimmunity. J Exp Med. 206:2079–2089. 2009. View Article : Google Scholar : PubMed/NCBI

38 

Vieira SM, Cunha TM, França RF, Pinto LG, Talbot J, Turato WM, Lemos HP, Lima JB, Verri WA Jr, Almeida SC, et al: Joint NOD2/RIPK2 signaling regulates IL-17 axis and contributes to the development of experimental arthritis. J Immunol. 188:5116–5122. 2012. View Article : Google Scholar : PubMed/NCBI

39 

Toda M, Leung DY, Molet S, Boguniewicz M, Taha R, Christodoulopoulos P, Fukuda T, Elias JA and Hamid QA: Polarized in vivo expression of IL-11 and IL-17 between acute and chronic skin lesions. J Allergy Clin Immunol. 111:875–881. 2003. View Article : Google Scholar : PubMed/NCBI

40 

Koga C, Kabashima K, Shiraishi N, Kobayashi M and Tokura Y: Possible pathogenic role of Th17 cells for atopic dermatitis. J Invest Dermatol. 128:2625–2630. 2008. View Article : Google Scholar : PubMed/NCBI

41 

Di Cesare A, Di Meglio P and Nestle FO: A role for Th17 cells in the immunopathogenesis of atopic dermatitis? J Invest Dermatol. 128:2569–2571. 2008. View Article : Google Scholar : PubMed/NCBI

42 

Theoharides TC, Alysandratos KD, Angelidou A, Delivanis DA, Sismanopoulos N, Zhang B, Asadi S, Vasiadi M, Weng Z, Miniati A and Kalogeromitros D: Mast cells and inflammation. Biochim Biophys Acta. 1822:21–33. 2012. View Article : Google Scholar : PubMed/NCBI

43 

Heo WI, Lee KE, Hong JY, Kim MN, Oh MS, Kim YS, Kim KW, Kim KE and Sohn MH: The role of interleukin-17 in mouse models of atopic dermatitis and contact dermatitis. Clin Exp Dermatol. 40:665–671. 2015. View Article : Google Scholar : PubMed/NCBI

44 

Batista DI, Perez L, Orfali RL, Zaniboni MC, Samorano LP, Pereira NV, Sotto MN, Ishizaki AS, Oliveira LM, Sato MN and Aoki V: Profile of skin barrier proteins (filaggrin, claudins 1 and 4) and Th1/Th2/Th17 cytokines in adults with atopic dermatitis. J Eur Acad Dermatol Venereol. 29:1091–1095. 2015. View Article : Google Scholar : PubMed/NCBI

45 

Coutinho DS, Anjos-Valotta EA, do Nascimento CVMF, Pires ALA, Napimoga MH, Carvalho VF, Torres RC, E Silva PMR and Martins MA: 15-Deoxy-delta-12,14-prostaglandin J2 inhibits lung inflammation and remodeling in distinct murine models of asthma. Front Immunol. 8:7402017. View Article : Google Scholar : PubMed/NCBI

Related Articles

  • Abstract
  • View
  • Download
  • Twitter
Copy and paste a formatted citation
Spandidos Publications style
Napimoga MH, Clemente‑Napimoga JT, Machabanski NM, Juliani ME, Acras PH, Macedo CG, Abdalla HB, de Pinho AJ, Soares AB, Sperandio M, Sperandio M, et al: The 15d‑PGJ2 hydrogel ameliorates atopic dermatitis through suppression of the immune response. Mol Med Rep 19: 4536-4544, 2019.
APA
Napimoga, M.H., Clemente‑Napimoga, J.T., Machabanski, N.M., Juliani, M.E., Acras, P.H., Macedo, C.G. ... de Araújo, D.R. (2019). The 15d‑PGJ2 hydrogel ameliorates atopic dermatitis through suppression of the immune response. Molecular Medicine Reports, 19, 4536-4544. https://doi.org/10.3892/mmr.2019.10156
MLA
Napimoga, M. H., Clemente‑Napimoga, J. T., Machabanski, N. M., Juliani, M. E., Acras, P. H., Macedo, C. G., Abdalla, H. B., de Pinho , A. J., Soares, A. B., Sperandio, M., de Araújo, D. R."The 15d‑PGJ2 hydrogel ameliorates atopic dermatitis through suppression of the immune response". Molecular Medicine Reports 19.6 (2019): 4536-4544.
Chicago
Napimoga, M. H., Clemente‑Napimoga, J. T., Machabanski, N. M., Juliani, M. E., Acras, P. H., Macedo, C. G., Abdalla, H. B., de Pinho , A. J., Soares, A. B., Sperandio, M., de Araújo, D. R."The 15d‑PGJ2 hydrogel ameliorates atopic dermatitis through suppression of the immune response". Molecular Medicine Reports 19, no. 6 (2019): 4536-4544. https://doi.org/10.3892/mmr.2019.10156
Copy and paste a formatted citation
x
Spandidos Publications style
Napimoga MH, Clemente‑Napimoga JT, Machabanski NM, Juliani ME, Acras PH, Macedo CG, Abdalla HB, de Pinho AJ, Soares AB, Sperandio M, Sperandio M, et al: The 15d‑PGJ2 hydrogel ameliorates atopic dermatitis through suppression of the immune response. Mol Med Rep 19: 4536-4544, 2019.
APA
Napimoga, M.H., Clemente‑Napimoga, J.T., Machabanski, N.M., Juliani, M.E., Acras, P.H., Macedo, C.G. ... de Araújo, D.R. (2019). The 15d‑PGJ2 hydrogel ameliorates atopic dermatitis through suppression of the immune response. Molecular Medicine Reports, 19, 4536-4544. https://doi.org/10.3892/mmr.2019.10156
MLA
Napimoga, M. H., Clemente‑Napimoga, J. T., Machabanski, N. M., Juliani, M. E., Acras, P. H., Macedo, C. G., Abdalla, H. B., de Pinho , A. J., Soares, A. B., Sperandio, M., de Araújo, D. R."The 15d‑PGJ2 hydrogel ameliorates atopic dermatitis through suppression of the immune response". Molecular Medicine Reports 19.6 (2019): 4536-4544.
Chicago
Napimoga, M. H., Clemente‑Napimoga, J. T., Machabanski, N. M., Juliani, M. E., Acras, P. H., Macedo, C. G., Abdalla, H. B., de Pinho , A. J., Soares, A. B., Sperandio, M., de Araújo, D. R."The 15d‑PGJ2 hydrogel ameliorates atopic dermatitis through suppression of the immune response". Molecular Medicine Reports 19, no. 6 (2019): 4536-4544. https://doi.org/10.3892/mmr.2019.10156
Follow us
  • Twitter
  • LinkedIn
  • Facebook
About
  • Spandidos Publications
  • Careers
  • Cookie Policy
  • Privacy Policy
How can we help?
  • Help
  • Live Chat
  • Contact
  • Email to our Support Team