Spandidos Publications Logo
  • About
    • About Spandidos
    • Aims and Scopes
    • Abstracting and Indexing
    • Editorial Policies
    • Reprints and Permissions
    • Job Opportunities
    • Terms and Conditions
    • Contact
  • Journals
    • All Journals
    • Oncology Letters
      • Oncology Letters
      • Information for Authors
      • Editorial Policies
      • Editorial Board
      • Aims and Scope
      • Abstracting and Indexing
      • Bibliographic Information
      • Archive
    • International Journal of Oncology
      • International Journal of Oncology
      • Information for Authors
      • Editorial Policies
      • Editorial Board
      • Aims and Scope
      • Abstracting and Indexing
      • Bibliographic Information
      • Archive
    • Molecular and Clinical Oncology
      • Molecular and Clinical Oncology
      • Information for Authors
      • Editorial Policies
      • Editorial Board
      • Aims and Scope
      • Abstracting and Indexing
      • Bibliographic Information
      • Archive
    • Experimental and Therapeutic Medicine
      • Experimental and Therapeutic Medicine
      • Information for Authors
      • Editorial Policies
      • Editorial Board
      • Aims and Scope
      • Abstracting and Indexing
      • Bibliographic Information
      • Archive
    • International Journal of Molecular Medicine
      • International Journal of Molecular Medicine
      • Information for Authors
      • Editorial Policies
      • Editorial Board
      • Aims and Scope
      • Abstracting and Indexing
      • Bibliographic Information
      • Archive
    • Biomedical Reports
      • Biomedical Reports
      • Information for Authors
      • Editorial Policies
      • Editorial Board
      • Aims and Scope
      • Abstracting and Indexing
      • Bibliographic Information
      • Archive
    • Oncology Reports
      • Oncology Reports
      • Information for Authors
      • Editorial Policies
      • Editorial Board
      • Aims and Scope
      • Abstracting and Indexing
      • Bibliographic Information
      • Archive
    • Molecular Medicine Reports
      • Molecular Medicine Reports
      • Information for Authors
      • Editorial Policies
      • Editorial Board
      • Aims and Scope
      • Abstracting and Indexing
      • Bibliographic Information
      • Archive
    • World Academy of Sciences Journal
      • World Academy of Sciences Journal
      • Information for Authors
      • Editorial Policies
      • Editorial Board
      • Aims and Scope
      • Abstracting and Indexing
      • Bibliographic Information
      • Archive
    • International Journal of Functional Nutrition
      • International Journal of Functional Nutrition
      • Information for Authors
      • Editorial Policies
      • Editorial Board
      • Aims and Scope
      • Abstracting and Indexing
      • Bibliographic Information
      • Archive
    • International Journal of Epigenetics
      • International Journal of Epigenetics
      • Information for Authors
      • Editorial Policies
      • Editorial Board
      • Aims and Scope
      • Abstracting and Indexing
      • Bibliographic Information
      • Archive
    • Medicine International
      • Medicine International
      • Information for Authors
      • Editorial Policies
      • Editorial Board
      • Aims and Scope
      • Abstracting and Indexing
      • Bibliographic Information
      • Archive
  • Articles
  • Information
    • Information for Authors
    • Information for Reviewers
    • Information for Librarians
    • Information for Advertisers
    • Conferences
  • Language Editing
Spandidos Publications Logo
  • About
    • About Spandidos
    • Aims and Scopes
    • Abstracting and Indexing
    • Editorial Policies
    • Reprints and Permissions
    • Job Opportunities
    • Terms and Conditions
    • Contact
  • Journals
    • All Journals
    • Biomedical Reports
      • Information for Authors
      • Editorial Policies
      • Editorial Board
      • Aims and Scope
      • Abstracting and Indexing
      • Bibliographic Information
      • Archive
    • Experimental and Therapeutic Medicine
      • Information for Authors
      • Editorial Policies
      • Editorial Board
      • Aims and Scope
      • Abstracting and Indexing
      • Bibliographic Information
      • Archive
    • International Journal of Epigenetics
      • Information for Authors
      • Editorial Policies
      • Editorial Board
      • Aims and Scope
      • Abstracting and Indexing
      • Bibliographic Information
      • Archive
    • International Journal of Functional Nutrition
      • Information for Authors
      • Editorial Policies
      • Editorial Board
      • Aims and Scope
      • Abstracting and Indexing
      • Bibliographic Information
      • Archive
    • International Journal of Molecular Medicine
      • Information for Authors
      • Editorial Policies
      • Editorial Board
      • Aims and Scope
      • Abstracting and Indexing
      • Bibliographic Information
      • Archive
    • International Journal of Oncology
      • Information for Authors
      • Editorial Policies
      • Editorial Board
      • Aims and Scope
      • Abstracting and Indexing
      • Bibliographic Information
      • Archive
    • Medicine International
      • Information for Authors
      • Editorial Policies
      • Editorial Board
      • Aims and Scope
      • Abstracting and Indexing
      • Bibliographic Information
      • Archive
    • Molecular and Clinical Oncology
      • Information for Authors
      • Editorial Policies
      • Editorial Board
      • Aims and Scope
      • Abstracting and Indexing
      • Bibliographic Information
      • Archive
    • Molecular Medicine Reports
      • Information for Authors
      • Editorial Policies
      • Editorial Board
      • Aims and Scope
      • Abstracting and Indexing
      • Bibliographic Information
      • Archive
    • Oncology Letters
      • Information for Authors
      • Editorial Policies
      • Editorial Board
      • Aims and Scope
      • Abstracting and Indexing
      • Bibliographic Information
      • Archive
    • Oncology Reports
      • Information for Authors
      • Editorial Policies
      • Editorial Board
      • Aims and Scope
      • Abstracting and Indexing
      • Bibliographic Information
      • Archive
    • World Academy of Sciences Journal
      • Information for Authors
      • Editorial Policies
      • Editorial Board
      • Aims and Scope
      • Abstracting and Indexing
      • Bibliographic Information
      • Archive
  • Articles
  • Information
    • For Authors
    • For Reviewers
    • For Librarians
    • For Advertisers
    • Conferences
  • Language Editing
Login Register Submit
  • This site uses cookies
  • You can change your cookie settings at any time by following the instructions in our Cookie Policy. To find out more, you may read our Privacy Policy.

    I agree
Search articles by DOI, keyword, author or affiliation
Search
Advanced Search
presentation
Molecular Medicine Reports
Join Editorial Board Propose a Special Issue
Print ISSN: 1791-2997 Online ISSN: 1791-3004
Journal Cover
November-2019 Volume 20 Issue 5

Full Size Image

Sign up for eToc alerts
Recommend to Library

Journals

International Journal of Molecular Medicine

International Journal of Molecular Medicine

International Journal of Molecular Medicine is an international journal devoted to molecular mechanisms of human disease.

International Journal of Oncology

International Journal of Oncology

International Journal of Oncology is an international journal devoted to oncology research and cancer treatment.

Molecular Medicine Reports

Molecular Medicine Reports

Covers molecular medicine topics such as pharmacology, pathology, genetics, neuroscience, infectious diseases, molecular cardiology, and molecular surgery.

Oncology Reports

Oncology Reports

Oncology Reports is an international journal devoted to fundamental and applied research in Oncology.

Experimental and Therapeutic Medicine

Experimental and Therapeutic Medicine

Experimental and Therapeutic Medicine is an international journal devoted to laboratory and clinical medicine.

Oncology Letters

Oncology Letters

Oncology Letters is an international journal devoted to Experimental and Clinical Oncology.

Biomedical Reports

Biomedical Reports

Explores a wide range of biological and medical fields, including pharmacology, genetics, microbiology, neuroscience, and molecular cardiology.

Molecular and Clinical Oncology

Molecular and Clinical Oncology

International journal addressing all aspects of oncology research, from tumorigenesis and oncogenes to chemotherapy and metastasis.

World Academy of Sciences Journal

World Academy of Sciences Journal

Multidisciplinary open-access journal spanning biochemistry, genetics, neuroscience, environmental health, and synthetic biology.

International Journal of Functional Nutrition

International Journal of Functional Nutrition

Open-access journal combining biochemistry, pharmacology, immunology, and genetics to advance health through functional nutrition.

International Journal of Epigenetics

International Journal of Epigenetics

Publishes open-access research on using epigenetics to advance understanding and treatment of human disease.

Medicine International

Medicine International

An International Open Access Journal Devoted to General Medicine.

Journal Cover
November-2019 Volume 20 Issue 5

Full Size Image

Sign up for eToc alerts
Recommend to Library

  • Article
  • Citations
    • Cite This Article
    • Download Citation
    • Create Citation Alert
    • Remove Citation Alert
    • Cited By
  • Similar Articles
    • Related Articles (in Spandidos Publications)
    • Similar Articles (Google Scholar)
    • Similar Articles (PubMed)
  • Download PDF
  • Download XML
  • View XML
Article Open Access

CTHRC1 and PD‑1/PD‑L1 expression predicts tumor recurrence in prostate cancer

  • Authors:
    • Qing Zhou
    • Wei Xiong
    • Xing Zhou
    • Rui‑Song Gao
    • Qun‑Fang Lin
    • Hui‑Ying Liu
    • Juan‑Ni Li
    • Xue‑Fei Tian
  • View Affiliations / Copyright

    Affiliations: Department of Andrology, The First Affiliated Hospital of Hunan University of Chinese Medicine, Changsha, Hunan 410007, P.R. China, Department of Pathology, Xiangya Hospital, Central South University, Changsha, Hunan 410005, P.R. China, Department of Internal Medicine, College of Integrated Chinese and Western Medicine of Hunan University of Chinese Medicine, Changsha, Hunan 410208, P.R. China
    Copyright: © Zhou et al. This is an open access article distributed under the terms of Creative Commons Attribution License.
  • Pages: 4244-4252
    |
    Published online on: September 19, 2019
       https://doi.org/10.3892/mmr.2019.10690
  • Expand metrics +
Metrics: Total Views: 0 (Spandidos Publications: | PMC Statistics: )
Metrics: Total PDF Downloads: 0 (Spandidos Publications: | PMC Statistics: )
Cited By (CrossRef): 0 citations Loading Articles...

This article is mentioned in:



Abstract

Collagen triple helix repeat containing 1 (CTHRC1) is a gene that has been associated with tumor progression in human prostate cancer (PC). The tumor immune microenvironment has been linked with disease outcome in PC. In the present study, the correlation between CTHRC1 with PC recurrence and the tumor immunological microenvironment was investigated. Using the data supplied by the Tumor Immune Estimation Resource (TIMER), the expression of CTHRC1, programmed cell death protein 1 (PD‑1), and programmed cell death 1 ligand 1 (PD‑L1) were analyzed. Immunohistochemical staining of CTHRC1, PD‑1 and PD‑L1 was performed using a tissue microarray construction of prostate adenocarcinoma (PRAD) specimens. In PRAD, an association was reported between the CTHRC1 expression and the disease free survival (DFS) rate (P=0.022). Overexpression of CTHRC1 was correlated with increased levels of PD‑1 (R=0.272, P=0.021) and PD‑L1 (R=0.298, P=0.016), elevated levels of infiltrating B cells (P=9.51e‑11), CD4+ cells (P=1.51e‑11), macrophages (P=8.25e‑5), neutrophils (P=2.17e‑9) and dendritic cells (P=3.13e‑13). Bioinformatics analysis revealed that CTHRC1 was correlated with the expression levels of matrix metalloproteinase‑9, mucin 1 and solute carrier organic anion transporter family member 2B1 genes, which exert an influence in PRAD. The occurrence of this condition is most likely to be associated with regulation of the tumor microenvironment. Taken together, we demonstrated that the prognosis and immunity of PC are closely linked to CTHRC1 upregulation. Furthermore, these results suggest that the immune function of PC may be suppressed by CTHRC1‑targeting therapy.

Introduction

Prostate cancer (PC) remains the most commonly diagnosed malignant disease in males (1). Increasing evidence has revealed that the tumor microenvironment exerts a crucial role in the progression of PC (2,3). Furthermore, the tumor microenvironment exhibits a high degree of heterogeneity in different individuals (4). In PC, inflammatory cells, immune cells, the vasculature, stromal cells, extracellular matrix and immune cells constitute the tumor microenvironment (5). In terms of its involvement in PC, the essential function of the tumor microenvironment manifests via the recurrence of the disease, metastasis and castration resistance (6).

In previous studies, the protein, collagen triple helix repeat containing 1 (CTHRC1), has been proposed as a pivotal tumor promoter (7–9). Additionally, CTHRC1 has been revealed to activate the planar cell polarity pathway via stabilization of the Wnt-receptor complex (10). In certain solid tumors, including those of pancreatic ductal adenocarcinoma (11), gastric cancer (12), hepatocellular carcinoma (13) and esophageal squamous cell carcinoma (14), CTHRC1 has been demonstrated to be markedly upregulated, although its role in PC is yet to be fully elucidated.

Currently, therapeutic applications of the immunological microenvironment in the treatment of PC have been extensively studied (15). Among them, immune checkpoint therapy has achieved impressive results in certain types of neoplasms. In this case, typical immunotherapeutic antibodies targeting programmed cell death protein 1 (PD-1)/programmed cell death 1 ligand 1 (PD-L1) have been applied in clinical trials for a number of different types of cancer, including PC (16,17). However, not all patients react favorably towards the treatment; thus, further research is required to elucidate the underlying mechanism.

At present, to the best of our knowledge, the association between the expression levels of CTHRC1, PD-1 and PD-L1 in PC has not been studied. The premise of the present study was therefore to use the PC dataset in the Tumor Immune Estimation Resource (TIMER) database to determine the association between the CTHRC1 network and PC recurrence. Additionally, the expression levels of PD-1/PD-L1 and CTHRC1 in a cohort of PC patients was analyzed, and their potential association with recurrence was investigated.

Materials and methods

Data mining of the cancer genome Atlas (TCGA)-prostate adenocarcinoma (PRAD) dataset

The correlation between the disease-free survival (DFS) rate and the expression level of CTHRC1 in PRAD was computed using the Gene Expression Profiling Interactive Analysis (GEPIA) online database (18). The TIMER web server was utilized to examine the correlation between CTHRC1 mRNA expression and its clinical impact in dif-ferent immune cells in PRAD (19), thereby acquiring the immunity profile of TCGA-PRAD dataset.

Patient selection and tissue microarray (TMA) construction

Prostate tissue samples and the associated clinical pathology data from a total of 122 patients with PC were retrieved from the archives of the Department of Pathology, Xiangya Hospital, Central South University. All the enrolled patients underwent radical prostatectomy between January 2003 and December 2010, and they did not receive chemotherapy or radiation prior to surgery. For the use of clinical materials for research purposes, written informed consent was obtained from each patient prior to surgery. The research program was approved by the Ethics Committee of The First Affiliated Hospital of Hunan University of Chinese Medicine. The clinical characteristics of patients enrolled in our study were presented in Table I. The modified Gleason and 2010 pathological tumor-node-metastasis classification grading systems (20) were applied to categorize the hematoxylin and eosin-stained tumor sections of each sample (21). Ultimately, TMA blocks containing the PRAD tissues from the 122 cases were structured.

Table I.

Summary of clinical characteristics of PC (n=122).

Table I.

Summary of clinical characteristics of PC (n=122).

Clinical characteristicsValue
Age (years)
  Mean59.7
  Range40-72
Pre-operative prostate-specific antigen (ng/ml)
  <42
  4-1086
  >1033
  Unknown1
Gleason grade
  5–
  618
  7 (3+4)96
  87
  91
  100
Pathology stage
  pT237
  pT3a75
  pT3b8
  pT42
Positive surgical margins43
Extra-capsular extension85
Cell culture and western blot assay

Human prostate cancer cell lines LNCaP and PC-3 cells, and human prostate normal cells RwPE-2 were obtained from the American Type Culture Collection. All cells were propagated standard cell culture conditions (5% CO2, 37°C) with Dulbecco's Modified Eagle's medium (Gibco; Thermo Fisher Scientific, Inc.) and 10% fetal calf serum. After 3 days in culture, cells were harvested and lysed. Cell extracts were prepared in a lysis buffer (150 mM NaCl, 20 mM HEPES, 1% Triton X-100, 2 mM EGTA, 20 mM glycerol phosphate, 1 mM EDTA, and 10% glycerol with protease). Protein levels of cells were determined by a Bradford's assay. A total of 50 µg protein were denatured and loaded on 10% sodium dodecyl sulfate polyacrylamide gels. PVDF membranes (EMD Millipore). After blocking with 5% milk in TBST, the membranes were blocked for 1 h in Blocking Buffer (5% 1X TBST) for 90 min before incubation overnight (at 4°C) Buffer (5% 1X TBST) for 90 min before incubation overnight (4°C). The proteins were transferred to PVDF membranes, and incubated with the corresponding primary and secondary antibodies for 90 min at 37°C before incubation then overnight at 4°C. The following primary antibodies were used: Anti-CTHRC1 (polyclonal antibody 1:1,000; Novus Biologicals, LLC, cat. no. AF5960). Anti-actin (cat. no. SAB4200248; monoclonal antibody, 1:3,000; Sigma-Aldrich; Merck KGaA) antibody was used as protein loading control. A horseradish peroxidase-conjugated secondary antibody (polyclonal antibody 1:10,000, Santa Cruz Biotechnology, Inc.) was used for the assay. The protocols of western blot assay were employed as described previously (22).

Immunohistochemistry (IHC) analysis

IHC was performed as previously described (23). Sections as thin as 4 µm were sliced from paraffin-embedded tissue blocks. Antibody dilutions used were 1:500 for the CTHRC1 polyclonal antibody (cat. no. AF5960; Novus Biologicals, LLC), 1:1,000 for the PD-L1 polyclonal antibody (cat. no. PA5-18337; Thermo Fisher Scientific, Inc.), and 1:1,000 for the PD-1 polyclonal antibody (cat. no. PA5-32543; Thermo Fisher Scientific, Inc.) for 30 min at 37°C. The samples were incubated with horseradish peroxidase-labeled polymer conjugated to goat anti-rabbit immunoglobulin G (IgG; cat. no. K5007; the DAKO EnVision™+ system; Agilent Technologies, Inc.) for 30 min at room temperature, and subsequently developed using 3,3′-diaminobenzidine as the color substrate for 1 min at room temperature.

Stained IHC sections were evaluated by two expert pathologists using uniform criteria from the Department of Pathology of Xiangya Hospital in Central South University; ~100 cells were randomly selected, and the positive cells were filtered from five average isolated fields of each section. Protein expression was evaluated according to the extent and intensity of staining. The percentage of positive cells was measured on a scale of 0–3: <5% scored 0; 6–25% scored 1; 25–50% scored 2; >50% scored 3. The intensity of staining was measured on a scale of 0–3: 0, no staining; 1, weak staining; 2, moderate staining; 3, strong staining. A median score was employed as the cut-off value to differentiate between low and high expression by using the score of positive staining multiplied by the grade of intensity staining.

Statistical analysis

The categorical vari-ables were compared using a χ2 test. Continuous parametric variables were analyzed by Student's t-test or a Mann-Whitney test and data were presented as the mean ± standard error of the mean. Correlation between two groups was determined using Spearman correlation coefficient analysis. In multivariate analysis, Cox's regression model was employed to test the contribution of individual factors to survival. P<0.05 was considered to indicate a statistically significant value. GraphPad Prism software (GraphPad Software, Inc.) was used for all statistical analyses.

Results

Patient characteristics

The validation cohort included 122 cases who underwent radical prostatectomy, aged 45–73 years (median age, 64 years). A total of 42 patients experienced cancer recurrence, and 86 patients were determined to have a high preoperative serum prostate-specific antigen levels (>5 ng/ml; 70.4%). In light of the combined Gleason score, patients were assigned either to group A (score ≤7; 79.7%) or B (score >7; the remaining 21.3%). The patients' tumor stage was distributed either in pT2 (99/122; 81.4%) or pT3 (23/122; 18.6%).

Upregulation of CTHRC1 expression in PRAD

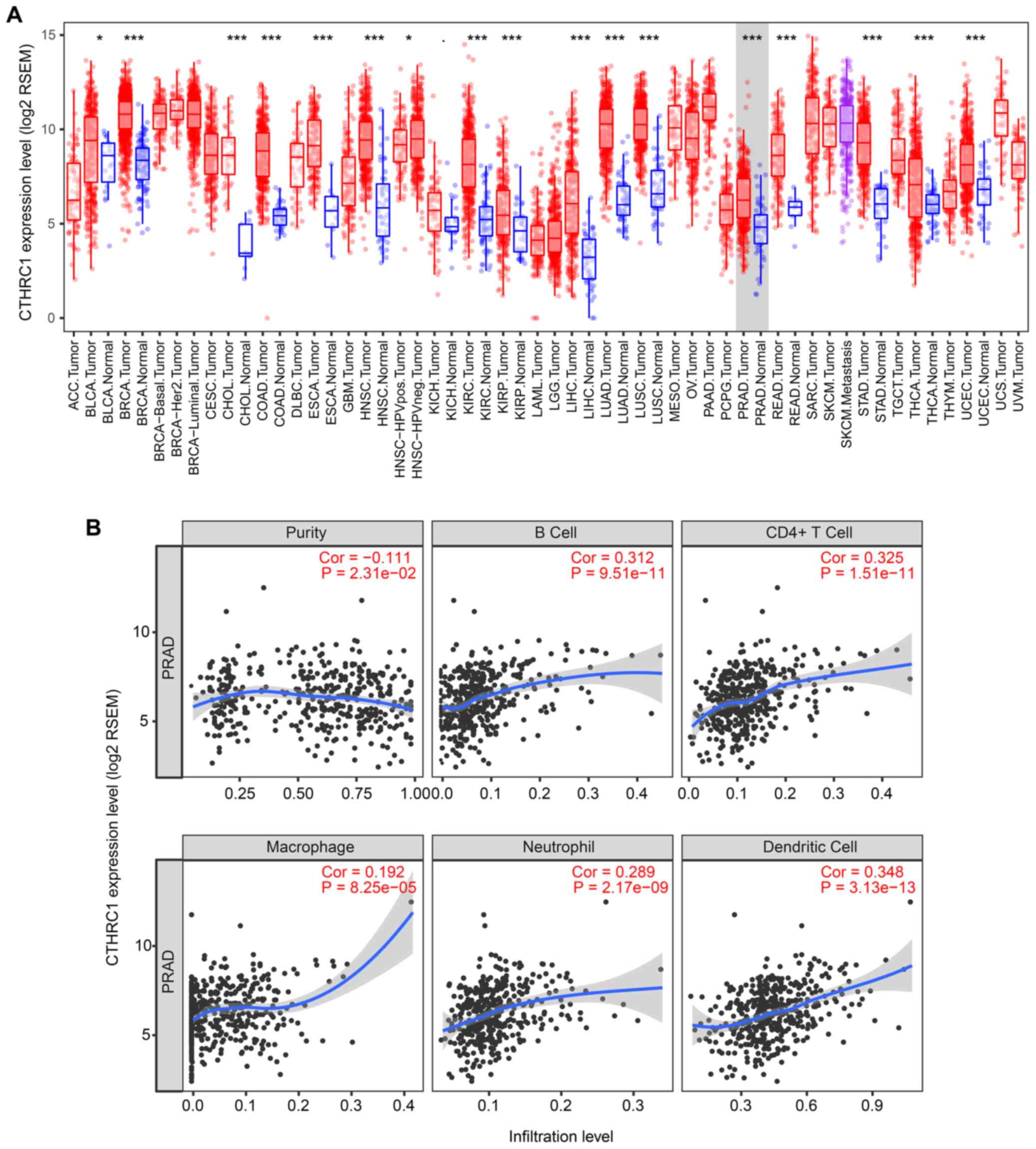
As shown in Fig. 1A, the mRNA expression levels of CTHRC1 were significantly decreased in PRAD compared with normal tissues by using the TIMER web server (P<0.001). CTHRC1 has been shown to serve an immune modulatory role (18). It is noteworthy that the increase in tumor purity (i.e., the percentage of cancer cells in a solid tumor sample) was inversely correlated with the expression of CTHRC1 (Fig. 1B). Specifically, this may have resulted from an increase in the numbers of infiltrating B cells, CD4+ cells, macrophages, neutrophils and dendritic cells.

Figure 1.

CTHRC1 mRNA levels are significantly reduced in tumors of PRAD and are associated with immunity. (A) Differential expression of CTHRC1 between tumor and adjacent normal tissues from various types of cancer. Data were extracted from the Tumor Immune Estimation Resource web server (*P<0.05, ***P<0.001 tumor vs. normal tissue). (B) Correlation between CTHRC1 expression and immunity in PRAD, reproduced from The Cancer Genome Atlas-PRAD cohort; the correlation between CTHRC1 expression and tumor purity, and between CTHRC1 expression and the count of B cells, CD4+ cells, macrophages, neutrophils and dendritic cells were presented. CTHRC1, collagen triple helix repeat containing 1; PRAD, prostate adenocarcinoma.

Association between CTHRC1, recurrence and poor survival

Furthermore, survival analysis based on the data from the GEPIA web server also revealed that high levels of CTHRC1 expression were associated with a lower DFS rate in PRAD (P=0.022; Fig. 2A). In the IHC cohort, CTHRC1 protein expression was detected in the present study. These results indicated that CTHRC1 expression was markedly higher in recurrent PRAD tumor tissues compared with recurrence-free tissues (P=0.031; Fig. 2B). Western blotting verified the similar trend in elevated CTHRC1 protein expression in PRAD cell lines (Fig. 2C).

Figure 2.

CTHRC1 protein expression levels are elevated in PRAD tumors, and this is associated with tumor recurrence and poor clinical outcome. Scale bar, 100 µm; original magnification, ×400. (A) DFS rates were compared between the CTHRC1high and CTHRC1low groups. Analysis of DFS was accomplished using The Cancer Genome Atlas cohort. (B) Increases in CTHRC1 protein expression in PRAD generated from the validation cohort, followed by immunohistochemistry straining for CTHRC1. Typical images of CTHRC1 staining in tumors without recurrence (n=80) or with recurrence (n=42). (C) CTHRC1 protein expression levels were markedly increased in prostate cancer LNCaP and PC-3 cell lines compared with human prostate normal cells RwPE-2. CTHRC1, collagen triple helix repeat containing 1; HR, hazard ratio; PRAD, prostate adenocarcinoma; DFS, disease free survival.

Association of CTHRC1 with PD-1/PD-L1 expression in PRAD

Similarly to CTHRC1, high levels of expression of PD-1/PD-L1 were associated with tumor progression, including PRAD (24); therefore, we proposed that our contradictory findings were due to the presence of an increased number of tumor-infiltrating leukocytes, with concomitantly increased levels of PD-1/PD-L1 expression in PRAD. The association between CTHRC1 expression and immune infiltrates was analyzed, as indicated by the decreased tumor purity. CTHRC1 mRNA expression was positively correlated with increased levels of PD-1 and PD-L1 expression in the TCGA cohort (Fig. 3). In our validation cohort, CTHRC1-positive staining was detected in 43.6% (53/122) of the tumor samples. PD-1 was assessed to have positive staining reactivity in 30.3% (36/122) of tumors, whereas PD-L1 was assessed to have positive staining reactivity in 38.5% (47/122) of the tumors. Of note, cases with higher levels of CTHRC1 expression exhibited significantly increased levels of PD-1/PD-L1 in PRAD (Fig. 4A). IHC staining score analysis showed that PD-1/PD-L1 expression was notably higher in patients with recurrence of PRAD than those with no-recurrence (Fig. 4B). Furthermore, CTHRC1 expression did not only correlate with PD-1 (R=0.272, P=0.021), but also with PD-L1 expression (R=0.298, P=0.016) (Fig. 4C).

Figure 3.

Correlation between the expression levels of (A) CTHRC1 and PD-L1 (CD274) and (B) CTHRC1 and PD-1 (PDCD1). RSEM, RNA sequencing by expectation-maximization; CTHRC1, collagen triple helix repeat containing 1; PD-1/CD274, programmed cell death protein 1; PD-L1/PDCD1, programmed cell death 1 ligand 1; RSEM, RNA-Seq by expectation-maximization.

Figure 4.

Correlation between CTHRC1 and tumor immune checkpoint PD-1/PD-L1 protein expression. (A) Representative IHC staining characteristics of CTHRC1, PD-1 or PD-L1 expression in a same set of PRAD tissue samples (magnification: Top panel ×5; bottom panel ×400, scale bar 100 µm). (B) IHC staining score analysis showed that PD-1/PD-L1 expression was notably higher in patients with recurrence of PRAD than those without. (C) Spearman's correlation analysis showed the positive association between CTHRC1 expression, and PD-1 and PD-L1. CTHRC1, collagen triple helix repeat containing 1; PD-1, programmed cell death protein; PD-L1, programmed cell death 1 ligand 1; PRAD, prostate adenocarcinoma; IHC, immunohistochemistry.

CTHRC1 expression is associated with the signaling molecules of the tumor microenvironment

As presented in Fig. 5, in the TIMER web server, the mRNA expression of CTHRC1 was positively correlated with certain genes in PRAD, including the expression of matrix metalloproteinase (MMP)9 (25), mucin 1 (26), solute carrier organic anion transporter family member 2B1 (27), phosphatase and tensin homolog (28,29), E-cadherin and CD44 (30). The expression of these genes has been suggested to be associated with functions that support tumor growth, invasion and the microenvironment of PRAD (31–33). However, further investigation in CTHRC1 in PRAD is required to determine its critical role in tumor growth and invasion.

Figure 5.

Spearman's correlation analysis of the tumor markers, (A) MMP9, (B) MUC1, (C) SLCO2B1, (D) CD44, (E) CDH1, and (F) PTEN with CTHRC1 expression in the PRAD profiles of The Cancer Genome Atlas dataset. MMP9, matrix metalloproteinase 9; MUC1, mucin 1; SLCO2B1, solute carrier organic anion transporter family member 2B1; CTHRC1, collagen triple helix repeat containing 1; CDH1, E-cadherin; PTEN, phosphatase and tensin homolog; RSEM, RNA-Seq by expectation-maximization.

Discussion

Although our understanding of the prognostic role of cancer-associated CTHRC1 gene expression in solid tumors has improved in light of several recently studies (34,35), CTHRC1 function in cancer immune modulation remains unclear. The present study investigated the aberrant expression of CTHRC1 in PC and its potential role. Higher levels of expression of CTHRC1 were shown to be associated not only with poor DFS, but also with poor immune response in a TCGA-PRAD dataset and validation cohort in the present study. A previous study has also confirmed the potential role of CTHRC1 in cancer cells (36). However, little is currently known about the role of this gene in human immune cells. The most important finding of the current study was the identification of a positive correlation between CTHRC1 and increased numbers of infiltrating B cells, CD4+ cells, macrophages, neutrophils, and dendritic cells. This is a potential novel feature of PRAD in the context of the immune response, driven by CTHRC1.

Immune checkpoint therapies have demonstrated broad antitumor activity in cancer treatment. Monoclonal antibodies targeting PD-L1/PD-1 have also been approved as antitumor immunotherapy in clinical trials (NCT00730639) for PC (37). Since blocking PD-1/PD-L1 should lead to an improvement in anticancer immunity and immunosuppression of the tumor microenvironment, predictive biomarkers to test the efficacy are urgently needed. Data from the aforementioned clinical trials of 122 patients with PC revealed that the expression of PD-L1 as determined by IHC and suppressed immunity were able to predict more effective therapies of anti-PD-1/PD-L1 in patients of numerous cancer types (38). Recently, Shalapour et al (39) revealed that eradication of the immunosuppressive IgA+ IL-10+ PD-L1+ plasmocytes reactivated the killing capacity of CD8+ cytotoxic T cells to tumor cells in aggressive mouse prostate cancer models. Another intriguing finding of the present study was that CTHRC1 expression was increased in PRAD, and PD-1/PD-L1 expression were also upregulated. PD-L1, together with CTHRC1, an inflammation-associated factor, have been demonstrated to be an independent factor for predicting prognosis in tumors and autoimmune diseases (35). However, the R value of correlation analysis on the CTHRC1 and PD-1/PD-L1 was <0.3. As genes highly expressed in the microenvironment are expected to have negative associations with tumor purity, the opposite is expected for genes highly expressed in the tumor cells; the abundance of immune cells in tumor tissues is extremely low (40). As the TIMER database contains microarray expression values of glioblastoma multiforme/ovarian serous cystadenocarcinoma) for calculation; the results have statistical significance and correlation although R is <0.3. In addition, one study meets the criteria (40); patients with high expression of CTHRC1 and PD-L1 had poor clinical outcome. The findings of the present study were consistent with those studies, and are, to the best of our knowledge, the first to propose a predictive role for CTHRC1 and PD-L1 in the prognosis of PC.

The role served by CTHRC1 in cancer, and the underlying mechanism, at present remain unknown. CTHRC1 has often been shown to be aberrantly expressed in human solid tumors, promoting cancer cell invasion and metastasis (41). Recent studies have suggested that it functions in modulating the tumor microenvironment, particularly the extracellular matrix via the E6/E7-p53-POU2F1 axis or focal adhesion kinase signaling (7,8). In addition, numerous mRNAs have been revealed to target CTHRC1, and directly regulate cell proliferation and metastasis (42–44). CTHRC1 also promoted the infiltration of M2-like tumor-associated macrophages by upregulating Fractalkine chemokine receptor expression (45). The precise mechanism underlying the CTHRC1-mediated tumor progression of PC, however, remains to be elucidated. Recent studies have indicated that B cells are likely to have a dual role in regulating cancer immunity (46,47). The tumor microenvironment may enable a population of tumor cells to escape the immune response by impairing the migration and homing of dendritic cells (48). Since tissue invasion and metastasis are both associated with cancer cell migration (49), it is possible that CTHRC1 contributes to these processes by increasing tumor cell migration. The present study suggests that an increased number of B cells may not be a contributory factor towards prognosis in patients overexpressing CTHRC1. Although it appears that B cells do exert a pro-tumorigenic role in PRAD, the results of the present study only fulfil an observational capacity in a cross-sectional perspective.

A previous study demonstrated that prostaglandin E2 also led to an increase in MMP9 expression, and activated Notch1 signaling on dendritic cells (50). In the present study, CTHRC1 was revealed to correlate with MMP9 expression. Therefore, our findings may suggest a novel perspective for therapeutic interventions in terms of PC immune escape. There are limitations of the present study. First, a novel prognostic marker for the pro-tumorigenic pathway with CTHRC1 upregulation in PRAD has been proposed, although how CTHRC1 is associated with the mechanism of immune escape requires further investigation. Secondly, the association between CTHRC1 and immunity supports the application of appropriate PD-1/PD-L1 inhibitors in PRAD; however, further investigation is required to provide further insight into the role of CTHRC1 in PC cell proliferation and growth in vitro and in vivo for PRAD.

In conclusion, the present study has identified a link between CTHRC1 and PD-1/PD-L1 expression in PRAD. CTHRC1 may serve as a candidate target in treating PRAD. Our study has an additional limitation. The characteristics of CTHRC1 expression were found in PC samples from a Chinese population; thus, validation is required from prostate cancer patient cohorts from other regions.

Acknowledgements

The authors would like to thank Dr Xiong Cai of the Technology Innovation Center of Hunan University of Chinese Medicine for discussions and guidance with the manuscript.

Funding

The present study was supported by grants from the National Natural Science Foundation of China (grant nos. 81573988, 81704093 and 81473617), the Hunan Science and Technology Department of China (grant no. 2015JC3075), and the Innovation Platform Open Foundation of Hunan Educational office (grant no. 16K066).

Availability of data and materials

The datasets used and/or analyzed during the current study are available from the corresponding author on reasonable request.

Authors' contributions

The manuscript was written through contributions of all authors. XFT conceived and designed the study. QZ, WX, XZ, RSG, QFL, HYL and JNL performed the experiments. XFT and QZ reviewed and edited the manuscript. All authors read and approved the manuscript and agree to be accountable for all aspects of the research in ensuring that the accuracy or integrity of any part of the work are appropriately investigated and resolved.

Ethics approval and consent to participate

The present study was approved by the Ethics Committee of The First Affiliated Hospital of Hunan University of Chinese Medicine; patients provided written informed consent.

Patient consent for publication

No applicable.

Competing interests

The authors declare that they have no competing interests.

References

1 

Bray F, Ferlay J, Soerjomataram I, Siegel R, Torre L and Jemal A: Global cancer statistics 2018: GLOBOCAN estimates of incidence and mortality worldwide for 36 cancers in 185 countries. CA Cancer J Clin. 68:394–424. 2018. View Article : Google Scholar : PubMed/NCBI

2 

Shiao SL, Chu GC and Chung LW: Regulation of prostate cancer progression by the tumor microenvironment. Cancer Lett. 380:340–348. 2016. View Article : Google Scholar : PubMed/NCBI

3 

Dai J, Lu Y, Roca H, Keller JM, Zhang J, McCauley LK and Keller ET: Immune mediators in the tumor microenvironment of prostate cancer. Chin J Cancer. 36:292017. View Article : Google Scholar : PubMed/NCBI

4 

Lalonde E, Ishkanian A, Sykes J, Fraser M, Ross-Adams H, Erho N, Dunning M, Halim S, Lamb AD, Moon NC, et al: Tumour genomic and microenvironmental heterogeneity for integrated prediction of 5-year biochemical recurrence of prostate cancer: A retrospective cohort study. Lancet Oncol. 15:1521–1532. 2014. View Article : Google Scholar : PubMed/NCBI

5 

Shiao S, Chu G and Chung L: Regulation of prostate cancer progression by the tumor microenvironment. Cancer Lett. 380:340–348. 2016. View Article : Google Scholar : PubMed/NCBI

6 

Bregni G, Rebuzzi S and Fornarini G: Enzalutamide in castration-resistant prostate cancer. N Engl J Med. 379:1380–1381. 2018. View Article : Google Scholar : PubMed/NCBI

7 

Zhang R, Lu H, Lyu YY, Yang XM, Zhu LY, Yang GD, Jiang PC, Re Y, Song WW, Wang JH, et al: E6/E7-P53-POU2F1-CTHRC1 axis promotes cervical cancer metastasis and activates Wnt/PCP pathway. Sci Rep. 7:447442017. View Article : Google Scholar : PubMed/NCBI

8 

Guo B, Yan H, Li L, Yin K, Ji F and Zhang S: Collagen triple helix repeat containing 1 (CTHRC1) activates Integrin β3/FAK signaling and promotes metastasis in ovarian cancer. J Ovarian Res. 10:692017. View Article : Google Scholar : PubMed/NCBI

9 

Yang XM, You HY, Li Q, Ma H, Wang YH, Zhang YL, Zhu L, Nie HZ, Qin WX, Zhang ZG and Li J: CTHRC1 promotes human colorectal cancer cell proliferation and invasiveness by activating Wnt/PCP signaling. Int J Clin Exp Pathol. 8:12793–12801. 2015.PubMed/NCBI

10 

Ma MZ, Zhuang C, Yang XM, Zhang ZZ, Ma H, Zhang WM, You H, Qin W, Gu J, Yang S, et al: CTHRC1 acts as a prognostic factor and promotes invasiveness of gastrointestinal stromal tumors by activating Wnt/PCP-Rho signaling. Neoplasia. 16:265–278, 278.e1-e13. 2014. View Article : Google Scholar : PubMed/NCBI

11 

Liu W, Fu X, Yang J, Yang M, Tao L, Liu D, Huo Y, Zhang JF, Hua R and Sun YW: Elevated expression of CTHRC1 predicts unfavorable prognosis in patients with pancreatic ductal adenocarcinoma. Am J Cancer Res. 6:1820–1827. 2016.PubMed/NCBI

12 

Gu L, Liu L, Zhong L, Bai Y, Sui H, Wei X, Zhang W, Huang P, Gao D, Kong Y and Lou G: Cthrc1 overexpression is an independent prognostic marker in gastric cancer. Hum Pathol. 45:1031–1038. 2014. View Article : Google Scholar : PubMed/NCBI

13 

Tameda M, Sugimoto K, Shiraki K, Yamamoto N, Okamoto R, Usui M, Ito M, Takei Y, Nobori T, Kojima T, et al: Collagen triple helix repeat containing 1 is overexpressed in hepatocellular carcinoma and promotes cell proliferation and motility. Int J Oncol. 45:541–548. 2014. View Article : Google Scholar : PubMed/NCBI

14 

Wang C, Li Z, Shao F, Yang X, Feng X, Shi S, Gao Y and He J: High expression of Collagen triple helix repeat containing 1 (CTHRC1) facilitates progression of oesophageal squamous cell carcinoma through MAPK/MEK/ERK/FRA-1 activation. J Exp Clin Cancer Res. 36:842017. View Article : Google Scholar : PubMed/NCBI

15 

Antonarakis E: Cyclin-dependent kinase 12, immunity, and prostate cancer. N Engl J Med. 379:1087–1089. 2018. View Article : Google Scholar : PubMed/NCBI

16 

Taube J: Unleashing the immune system: PD-1 and PD-Ls in the pre-treatment tumor microenvironment and correlation with response to PD-1/PD-L1 blockade. Oncoimmunology. 3:e9634132014. View Article : Google Scholar : PubMed/NCBI

17 

Shi X, Zhang X, Li J, Zhao H, Mo L, Shi X, Hu Z, Gao J and Tan W: PD-1/PD-L1 blockade enhances the efficacy of SA-GM-CSF surface-modified tumor vaccine in prostate cancer. Cancer Lett. 406:27–35. 2017. View Article : Google Scholar : PubMed/NCBI

18 

Tang Z, Li C, Kang B, Gao G and Zhang Z: GEPIA: A web server for cancer and normal gene expression profiling and interactive analyses. Nucleic Acids Res. 45:W98–W102. 2017. View Article : Google Scholar : PubMed/NCBI

19 

Li T, Fan J, Wang B, Traugh N, Chen Q, Liu J, Li B and Liu XS: TIMER: A web server for comprehensive analysis of tumor-infiltrating immune cells. Cancer Res. 77:e108–e110. 2017. View Article : Google Scholar : PubMed/NCBI

20 

Pierorazio PM, Walsh PC, Partin AW and Epstein JI: Prognostic Gleason grade grouping: Data based on the modified Gleason scoring system. BJU Int. 111:753–760. 2013. View Article : Google Scholar : PubMed/NCBI

21 

Epstein JI, Egevad L, Amin MB, Delahunt B, Srigley JR and Humphrey PA; Grading Committee, : The 2014 international society of urological pathology (ISUP) consensus conference on gleason grading of prostatic carcinoma: Definition of grading patterns and proposal for a New Grading System. Am J Surg Pathol. 40:244–252. 2016.PubMed/NCBI

22 

Chaiswing L, Zhong W and Oberley TD: Distinct redox profiles of selected human prostate carcinoma cell lines: Implications for rational design of redox therapy. Cancers (Basel). 3:3557–3584. 2011. View Article : Google Scholar : PubMed/NCBI

23 

Haffner MC, Guner G, Taheri D, Netto GJ, Palsgrove DN, Zheng Q, Guedes LB, Kim K, Tsai H, Esopi DM, et al: Comprehensive evaluation of programmed death-ligand 1 expression in primary and metastatic prostate cancer. Am J Pathol. 188:1478–1485. 2018. View Article : Google Scholar : PubMed/NCBI

24 

Hahn E, Liu SK, Vesprini D, Xu B and Downes MR: Immune infiltrates and PD-L1 expression in treatment-naïve acinar prostatic adenocarcinoma: An exploratory analysis. J Clin Pathol. 71:1023–1027. 2018. View Article : Google Scholar : PubMed/NCBI

25 

He W, Zhang H, Wang Y, Zhou Y, Luo Y, Cui Y, Jiang N, Jiang W, Wang H, Xu D, et al: CTHRC1 induces non-small cell lung cancer (NSCLC) invasion through upregulating MMP-7/MMP-9. BMC Cancer. 18:4002018. View Article : Google Scholar : PubMed/NCBI

26 

Lin X, Gu Y, Kapoor A, Wei F, Aziz T, Ojo D, Jiang Y, Bonert M, Shayegan B, Yang H, et al: Overexpression of MUC1 and genomic alterations in its network associate with prostate cancer progression. Neoplasia. 19:857–867. 2017. View Article : Google Scholar : PubMed/NCBI

27 

Wang X, Harshman LC, Xie W, Nakabayashi M, Qu F, Pomerantz MM, Lee GS and Kantoff PW: Association of SLCO2B1 genotypes with time to progression and overall survival in patients receiving Androgen-deprivation therapy for prostate cancer. J Clin Oncol. 34:352–359. 2016. View Article : Google Scholar : PubMed/NCBI

28 

Gillard M, Lack J, Pontier A, Gandla D, Hatcher D, Sowalsky AG, Rodriguez-Nieves J, Vander Griend D, Paner G and VanderWeele D: Integrative genomic analysis of coincident cancer foci implicates CTNNB1 and PTEN alterations in ductal prostate cancer. Eur Urol Focus. 5:433–442. 2019. View Article : Google Scholar : PubMed/NCBI

29 

Jamaspishvili T, Berman DM, Ross AE, Scher HI, De Marzo AM, Squire JA and Lotan TL: Clinical implications of PTEN loss in prostate cancer. Nat Rev Urol. 15:222–234. 2018. View Article : Google Scholar : PubMed/NCBI

30 

Kallakury BV, Sheehan CE and Ross JS: Co-downregulation of cell adhesion proteins alpha- and beta-catenins, p120CTN, E-cadherin, and CD44 in prostatic adenocarcinomas. Hum Pathol. 32:849–855. 2001. View Article : Google Scholar : PubMed/NCBI

31 

Woodson K, Hayes R, Wideroff L, Villaruz L and Tangrea J: Hypermethylation of GSTP1, CD44, and E-cadherin genes in prostate cancer among US Blacks and Whites. Prostate. 55:199–205. 2003. View Article : Google Scholar : PubMed/NCBI

32 

Rajabi H, Ahmad R, Jin C, Joshi MD, Guha M, Alam M, Kharbanda S and Kufe D: MUC1-C oncoprotein confers androgen-independent growth of human prostate cancer cells. Prostate. 72:1659–1568. 2012. View Article : Google Scholar : PubMed/NCBI

33 

Baspinar S, Bircan S, Ciris M, Karahan N and Bozkurt KK: Expression of NGF, GDNF and MMP-9 in prostate carcinoma. Pathol Res Pract. 213:483–489. 2017. View Article : Google Scholar : PubMed/NCBI

34 

Tang L, Dai DL, Su M, Martinka M, Li G and Zhou Y: Aberrant expression of collagen triple helix repeat containing 1 in human solid cancers. Clin Cancer Res. 12:3716–3722. 2006. View Article : Google Scholar : PubMed/NCBI

35 

Wu Q, Yang Q and Sun H: Role of collagen triple helix repeat containing-1 in tumor and inflammatory diseases. J Cancer Res Ther. 13:621–624. 2017. View Article : Google Scholar : PubMed/NCBI

36 

Duarte CW, Stohn JP, Wang Q, Emery IF, Prueser A and Lindner V: Elevated plasma levels of the pituitary hormone Cthrc1 in individuals with red hair but not in patients with solid tumors. PLoS One. 9:e1004492014. View Article : Google Scholar : PubMed/NCBI

37 

Taube JM, Klein A, Brahmer JR, Xu H, Pan X, Kim JH, Chen L, Pardoll DM, Topalian SL and Anders RA: Association of PD-1, PD-1 ligands, and other features of the tumor immune microenvironment with response to anti-PD-1 therapy. Clin Cancer Res. 20:5064–5074. 2014. View Article : Google Scholar : PubMed/NCBI

38 

Herbst RS, Soria JC, Kowanetz M, Fine GD, Hamid O, Gordon MS, Sosman JA, McDermott DF, Powderly JD, Gettinger SN, et al: Predictive correlates of response to the anti-PD-L1 antibody MPDL3280A in cancer patients. Nature. 515:563–567. 2014. View Article : Google Scholar : PubMed/NCBI

39 

Shalapour S, Font-Burgada J, Di Caro G, Zhong Z, Sanchez-Lopez E, Dhar D, Willimsky G, Ammirante M, Strasner A, Hansel DE, et al: Immunosuppressive plasma cells impede T-cell-dependent immunogenic chemotherapy. Nature. 521:94–98. 2015. View Article : Google Scholar : PubMed/NCBI

40 

Pan JH, Zhou H, Cooper L, Huang JL, Zhu SB, Zhao XX, Ding H, Pan YL and Rong L: LAYN is a prognostic biomarker and correlated with immune infiltrates in gastric and colon cancers. Front Immunol. 10:62019. View Article : Google Scholar : PubMed/NCBI

41 

Ni S, Ren F, Xu M, Tan C, Weng W, Huang Z, Sheng W and Huang D: CTHRC1 overexpression predicts poor survival and enhances epithelial-mesenchymal transition in colorectal cancer. Cancer Med. 7:5643–5654. 2018. View Article : Google Scholar : PubMed/NCBI

42 

Yan L, Yu J, Tan F, Ye GT, Shen ZY, Liu H, Zhang Y, Wang JF, Zhu XJ and Li GX: SP1-mediated microRNA-520d-5p suppresses tumor growth and metastasis in colorectal cancer by targeting CTHRC1. Am J Cancer Res. 5:1447–1459. 2015.PubMed/NCBI

43 

Lai YH, Chen J, Wang XP, Wu YQ, Peng HT, Lin XH and Wang WJ: Collagen triple helix repeat containing-1 negatively regulated by microRNA-30c promotes cell proliferation and metastasis and indicates poor prognosis in breast cancer. J Exp Clin Cancer Res. 36:922017. View Article : Google Scholar : PubMed/NCBI

44 

Chen G, Wang D, Zhao X, Cao J, Zhao Y, Wang F, Bai J, Luo D and Li L: miR-155-5p modulates malignant behaviors of hepatocellular carcinoma by directly targeting CTHRC1 and indirectly regulating GSK-3β-involved Wnt/β-catenin signaling. Cancer Cell Int. 17:1182017. View Article : Google Scholar : PubMed/NCBI

45 

Li LY, Yin KM, Bai YH, Zhang ZG, Di W and Zhang S: CTHRC1 promotes M2-like macrophage recruitment and myometrial invasion in endometrial carcinoma by integrin-Akt signaling pathway. Clin Exp Metastasis. 36:351–363. 2019. View Article : Google Scholar : PubMed/NCBI

46 

Largeot A, Pagano G, Gonder S, Moussay E and Paggetti J: The B-side of cancer immunity: The underrated tune. Cells. 8(pii): E4492019. View Article : Google Scholar : PubMed/NCBI

47 

Liu M, Sun Q, Wang J, Wei F, Yang L and Ren X: A new perspective: Exploring future therapeutic strategies for cancer by understanding the dual role of B lymphocytes in tumor immunity. Int J Cancer. 144:2909–2917. 2019. View Article : Google Scholar : PubMed/NCBI

48 

Youlin K, Weiyang H, Simin L and Xin G: Prostaglandin E inhibits prostate cancer progression by countervailing tumor microenvironment-induced impairment of dendritic cell migration through LXR/CCR7 pathway. J Immunol Res. 2018:58089622018. View Article : Google Scholar : PubMed/NCBI

49 

Prahl LS and Odde DJ: Modeling cell migration mechanics. Adv Exp Med Biol. 1092:159–187. 2018. View Article : Google Scholar : PubMed/NCBI

50 

Zhao E, Wang L, Dai J, Kryczek I, Wei S, Vatan L, Altuwaijri S, Sparwasser T, Wang G, Keller ET and Zou W: Regulatory T cells in the bone marrow microenvironment in patients with prostate cancer. Oncoimmunology. 1:152–161. 2012. View Article : Google Scholar : PubMed/NCBI

Related Articles

  • Abstract
  • View
  • Download
  • Twitter
Copy and paste a formatted citation
Spandidos Publications style
Zhou Q, Xiong W, Zhou X, Gao RS, Lin QF, Liu HY, Li JN and Tian XF: CTHRC1 and PD‑1/PD‑L1 expression predicts tumor recurrence in prostate cancer. Mol Med Rep 20: 4244-4252, 2019.
APA
Zhou, Q., Xiong, W., Zhou, X., Gao, R., Lin, Q., Liu, H. ... Tian, X. (2019). CTHRC1 and PD‑1/PD‑L1 expression predicts tumor recurrence in prostate cancer. Molecular Medicine Reports, 20, 4244-4252. https://doi.org/10.3892/mmr.2019.10690
MLA
Zhou, Q., Xiong, W., Zhou, X., Gao, R., Lin, Q., Liu, H., Li, J., Tian, X."CTHRC1 and PD‑1/PD‑L1 expression predicts tumor recurrence in prostate cancer". Molecular Medicine Reports 20.5 (2019): 4244-4252.
Chicago
Zhou, Q., Xiong, W., Zhou, X., Gao, R., Lin, Q., Liu, H., Li, J., Tian, X."CTHRC1 and PD‑1/PD‑L1 expression predicts tumor recurrence in prostate cancer". Molecular Medicine Reports 20, no. 5 (2019): 4244-4252. https://doi.org/10.3892/mmr.2019.10690
Copy and paste a formatted citation
x
Spandidos Publications style
Zhou Q, Xiong W, Zhou X, Gao RS, Lin QF, Liu HY, Li JN and Tian XF: CTHRC1 and PD‑1/PD‑L1 expression predicts tumor recurrence in prostate cancer. Mol Med Rep 20: 4244-4252, 2019.
APA
Zhou, Q., Xiong, W., Zhou, X., Gao, R., Lin, Q., Liu, H. ... Tian, X. (2019). CTHRC1 and PD‑1/PD‑L1 expression predicts tumor recurrence in prostate cancer. Molecular Medicine Reports, 20, 4244-4252. https://doi.org/10.3892/mmr.2019.10690
MLA
Zhou, Q., Xiong, W., Zhou, X., Gao, R., Lin, Q., Liu, H., Li, J., Tian, X."CTHRC1 and PD‑1/PD‑L1 expression predicts tumor recurrence in prostate cancer". Molecular Medicine Reports 20.5 (2019): 4244-4252.
Chicago
Zhou, Q., Xiong, W., Zhou, X., Gao, R., Lin, Q., Liu, H., Li, J., Tian, X."CTHRC1 and PD‑1/PD‑L1 expression predicts tumor recurrence in prostate cancer". Molecular Medicine Reports 20, no. 5 (2019): 4244-4252. https://doi.org/10.3892/mmr.2019.10690
Follow us
  • Twitter
  • LinkedIn
  • Facebook
About
  • Spandidos Publications
  • Careers
  • Cookie Policy
  • Privacy Policy
How can we help?
  • Help
  • Live Chat
  • Contact
  • Email to our Support Team