Spandidos Publications Logo
  • About
    • About Spandidos
    • Aims and Scopes
    • Abstracting and Indexing
    • Editorial Policies
    • Reprints and Permissions
    • Job Opportunities
    • Terms and Conditions
    • Contact
  • Journals
    • All Journals
    • Oncology Letters
      • Oncology Letters
      • Information for Authors
      • Editorial Policies
      • Editorial Board
      • Aims and Scope
      • Abstracting and Indexing
      • Bibliographic Information
      • Archive
    • International Journal of Oncology
      • International Journal of Oncology
      • Information for Authors
      • Editorial Policies
      • Editorial Board
      • Aims and Scope
      • Abstracting and Indexing
      • Bibliographic Information
      • Archive
    • Molecular and Clinical Oncology
      • Molecular and Clinical Oncology
      • Information for Authors
      • Editorial Policies
      • Editorial Board
      • Aims and Scope
      • Abstracting and Indexing
      • Bibliographic Information
      • Archive
    • Experimental and Therapeutic Medicine
      • Experimental and Therapeutic Medicine
      • Information for Authors
      • Editorial Policies
      • Editorial Board
      • Aims and Scope
      • Abstracting and Indexing
      • Bibliographic Information
      • Archive
    • International Journal of Molecular Medicine
      • International Journal of Molecular Medicine
      • Information for Authors
      • Editorial Policies
      • Editorial Board
      • Aims and Scope
      • Abstracting and Indexing
      • Bibliographic Information
      • Archive
    • Biomedical Reports
      • Biomedical Reports
      • Information for Authors
      • Editorial Policies
      • Editorial Board
      • Aims and Scope
      • Abstracting and Indexing
      • Bibliographic Information
      • Archive
    • Oncology Reports
      • Oncology Reports
      • Information for Authors
      • Editorial Policies
      • Editorial Board
      • Aims and Scope
      • Abstracting and Indexing
      • Bibliographic Information
      • Archive
    • Molecular Medicine Reports
      • Molecular Medicine Reports
      • Information for Authors
      • Editorial Policies
      • Editorial Board
      • Aims and Scope
      • Abstracting and Indexing
      • Bibliographic Information
      • Archive
    • World Academy of Sciences Journal
      • World Academy of Sciences Journal
      • Information for Authors
      • Editorial Policies
      • Editorial Board
      • Aims and Scope
      • Abstracting and Indexing
      • Bibliographic Information
      • Archive
    • International Journal of Functional Nutrition
      • International Journal of Functional Nutrition
      • Information for Authors
      • Editorial Policies
      • Editorial Board
      • Aims and Scope
      • Abstracting and Indexing
      • Bibliographic Information
      • Archive
    • International Journal of Epigenetics
      • International Journal of Epigenetics
      • Information for Authors
      • Editorial Policies
      • Editorial Board
      • Aims and Scope
      • Abstracting and Indexing
      • Bibliographic Information
      • Archive
    • Medicine International
      • Medicine International
      • Information for Authors
      • Editorial Policies
      • Editorial Board
      • Aims and Scope
      • Abstracting and Indexing
      • Bibliographic Information
      • Archive
  • Articles
  • Information
    • Information for Authors
    • Information for Reviewers
    • Information for Librarians
    • Information for Advertisers
    • Conferences
  • Language Editing
Spandidos Publications Logo
  • About
    • About Spandidos
    • Aims and Scopes
    • Abstracting and Indexing
    • Editorial Policies
    • Reprints and Permissions
    • Job Opportunities
    • Terms and Conditions
    • Contact
  • Journals
    • All Journals
    • Biomedical Reports
      • Information for Authors
      • Editorial Policies
      • Editorial Board
      • Aims and Scope
      • Abstracting and Indexing
      • Bibliographic Information
      • Archive
    • Experimental and Therapeutic Medicine
      • Information for Authors
      • Editorial Policies
      • Editorial Board
      • Aims and Scope
      • Abstracting and Indexing
      • Bibliographic Information
      • Archive
    • International Journal of Epigenetics
      • Information for Authors
      • Editorial Policies
      • Editorial Board
      • Aims and Scope
      • Abstracting and Indexing
      • Bibliographic Information
      • Archive
    • International Journal of Functional Nutrition
      • Information for Authors
      • Editorial Policies
      • Editorial Board
      • Aims and Scope
      • Abstracting and Indexing
      • Bibliographic Information
      • Archive
    • International Journal of Molecular Medicine
      • Information for Authors
      • Editorial Policies
      • Editorial Board
      • Aims and Scope
      • Abstracting and Indexing
      • Bibliographic Information
      • Archive
    • International Journal of Oncology
      • Information for Authors
      • Editorial Policies
      • Editorial Board
      • Aims and Scope
      • Abstracting and Indexing
      • Bibliographic Information
      • Archive
    • Medicine International
      • Information for Authors
      • Editorial Policies
      • Editorial Board
      • Aims and Scope
      • Abstracting and Indexing
      • Bibliographic Information
      • Archive
    • Molecular and Clinical Oncology
      • Information for Authors
      • Editorial Policies
      • Editorial Board
      • Aims and Scope
      • Abstracting and Indexing
      • Bibliographic Information
      • Archive
    • Molecular Medicine Reports
      • Information for Authors
      • Editorial Policies
      • Editorial Board
      • Aims and Scope
      • Abstracting and Indexing
      • Bibliographic Information
      • Archive
    • Oncology Letters
      • Information for Authors
      • Editorial Policies
      • Editorial Board
      • Aims and Scope
      • Abstracting and Indexing
      • Bibliographic Information
      • Archive
    • Oncology Reports
      • Information for Authors
      • Editorial Policies
      • Editorial Board
      • Aims and Scope
      • Abstracting and Indexing
      • Bibliographic Information
      • Archive
    • World Academy of Sciences Journal
      • Information for Authors
      • Editorial Policies
      • Editorial Board
      • Aims and Scope
      • Abstracting and Indexing
      • Bibliographic Information
      • Archive
  • Articles
  • Information
    • For Authors
    • For Reviewers
    • For Librarians
    • For Advertisers
    • Conferences
  • Language Editing
Login Register Submit
  • This site uses cookies
  • You can change your cookie settings at any time by following the instructions in our Cookie Policy. To find out more, you may read our Privacy Policy.

    I agree
Search articles by DOI, keyword, author or affiliation
Search
Advanced Search
presentation
Molecular Medicine Reports
Join Editorial Board Propose a Special Issue
Print ISSN: 1791-2997 Online ISSN: 1791-3004
Journal Cover
November-2020 Volume 22 Issue 5

Full Size Image

Sign up for eToc alerts
Recommend to Library

Journals

International Journal of Molecular Medicine

International Journal of Molecular Medicine

International Journal of Molecular Medicine is an international journal devoted to molecular mechanisms of human disease.

International Journal of Oncology

International Journal of Oncology

International Journal of Oncology is an international journal devoted to oncology research and cancer treatment.

Molecular Medicine Reports

Molecular Medicine Reports

Covers molecular medicine topics such as pharmacology, pathology, genetics, neuroscience, infectious diseases, molecular cardiology, and molecular surgery.

Oncology Reports

Oncology Reports

Oncology Reports is an international journal devoted to fundamental and applied research in Oncology.

Experimental and Therapeutic Medicine

Experimental and Therapeutic Medicine

Experimental and Therapeutic Medicine is an international journal devoted to laboratory and clinical medicine.

Oncology Letters

Oncology Letters

Oncology Letters is an international journal devoted to Experimental and Clinical Oncology.

Biomedical Reports

Biomedical Reports

Explores a wide range of biological and medical fields, including pharmacology, genetics, microbiology, neuroscience, and molecular cardiology.

Molecular and Clinical Oncology

Molecular and Clinical Oncology

International journal addressing all aspects of oncology research, from tumorigenesis and oncogenes to chemotherapy and metastasis.

World Academy of Sciences Journal

World Academy of Sciences Journal

Multidisciplinary open-access journal spanning biochemistry, genetics, neuroscience, environmental health, and synthetic biology.

International Journal of Functional Nutrition

International Journal of Functional Nutrition

Open-access journal combining biochemistry, pharmacology, immunology, and genetics to advance health through functional nutrition.

International Journal of Epigenetics

International Journal of Epigenetics

Publishes open-access research on using epigenetics to advance understanding and treatment of human disease.

Medicine International

Medicine International

An International Open Access Journal Devoted to General Medicine.

Journal Cover
November-2020 Volume 22 Issue 5

Full Size Image

Sign up for eToc alerts
Recommend to Library

  • Article
  • Citations
    • Cite This Article
    • Download Citation
    • Create Citation Alert
    • Remove Citation Alert
    • Cited By
  • Similar Articles
    • Related Articles (in Spandidos Publications)
    • Similar Articles (Google Scholar)
    • Similar Articles (PubMed)
  • Download PDF
  • Download XML
  • View XML
Article Open Access

Icariin modulates the sirtuin/NF‑κB pathway and exerts anti‑aging effects in human lung fibroblasts

  • Authors:
    • Changqing Xu
    • Xuqing Huang
    • Yueyang Tong
    • Xiaocheng Feng
    • Yan Wang
    • Cancan Wang
    • Yuyue Jiang
  • View Affiliations / Copyright

    Affiliations: Department of Respiration, The Affiliated Hospital of Hangzhou Normal University, Hangzhou, Zhejiang 310015, P.R. China, Department of Endocrinology, Sir Run Run Shaw Hospital, School of Medicine, Zhejiang University, Hangzhou, Zhejiang 310016, P.R. China
    Copyright: © Xu et al. This is an open access article distributed under the terms of Creative Commons Attribution License.
  • Pages: 3833-3839
    |
    Published online on: August 24, 2020
       https://doi.org/10.3892/mmr.2020.11458
  • Expand metrics +
Metrics: Total Views: 0 (Spandidos Publications: | PMC Statistics: )
Metrics: Total PDF Downloads: 0 (Spandidos Publications: | PMC Statistics: )
Cited By (CrossRef): 0 citations Loading Articles...

This article is mentioned in:



Abstract

Icariin (ICA) has been used as a promising anti‑aging drug; however, its underlying molecular mechanism is yet to be elucidated. The present study aimed to determine the anti‑aging molecular mechanisms of ICA. D‑galactose (D‑gal) was used to generate a cell aging model. IMR‑90 human lung fibroblasts were pretreated with different concentrations of ICA (1, 2, 4, 8 and 16 µmol/l) for 6 h and subsequently incubated with D‑gal (200 mmol/l) at 37˚C for 72 h. Senescence of IMR‑90 cells was assessed by senescence‑associated‑β‑galactosidase (SA‑β‑Gal) staining assay. Cell viability, and the expression levels of p53/p21, sirtuin (SIRT) 1/6 and p50/p65 were determined via the MTT assay and western blotting respectively. The results demonstrated that D‑gal notably increased the proportion of SA‑β‑Gal‑positive cells and decreased the viability of IMR‑90 cells; however, pretreatment with ICA reversed the effects of D‑gal on IMR‑90 cells in a concentration‑dependent manner. Furthermore, it was also demonstrated that the activation of p53/p21 and nuclear factor‑κB (NF‑κB) signaling, and downregulation of SIRT1/6 may be involved in IMR‑90 cells, in D‑gal‑induced aging and ICA may effectively prevent IMR‑90 cells from these changes induced by D‑gal. Taken together, the results of the present study suggest that the anti‑aging molecular mechanisms of ICA may be associated with the regulation of the SIRT1/NF‑κB pathway.

Introduction

In 2016, statistics in China revealed that the aging population (≥60 years) account for ~10.8% of the total population (1), and China is predicted to become an aging country (≥20% older) within the next 20 years (2,3). Aging is considered a risk factor for organ failure and a several other degenerative diseases, including Parkinson's disease (PD), Alzheimer's disease, degenerative osteoarthropathy and degeneration of joint disease (4–6). Thus, a better understanding of the molecular mechanisms underlying aging and the development of safe and effective anti-aging drugs are required to overcome degenerative diseases associated with aging.

Treatment with D-galactose (D-gal) has been demonstrated to induce aging-associated changes, including increased pathological injury and cellular senescence, as well as the expression levels of cyclin-dependent kinase inhibitors p16, p19 and p21 in the livers and hippocampi of mice (7). D-gal induces myocardial cell senescence through the sirtuin 1 (SIRT1) signaling pathway in H9c2 cells (8), and icariin (ICA) can partially restore ovarian function induced by D-gal and enhance the fertility of mice (9).

ICA is a bioactive flavonoid component of Herba epimedii (10), which possesses anti-aging, antioxidant and anti-inflammatory properties (11). For its curative effects, Herba epimedii has been extensively used in the treatment of several age-associated diseases, including osteoporosis, cardiovascular diseases and sexual dysfunction (12). Previous studies have reported that the anti-DNA damage effects of ICA can decrease the expression of the DNA-damage marker, γ-H2AX (13), and the antioxidative effect of ICA effectively improves β-amyloid-induced neurotoxicity and oxidative injury in vein endothelial cells (10). Previous studies also demonstrated that ICA extends the lifespan of human diploid fibroblasts (14) and Caenorhabditis elegans (15). Zhang et al (16) reported that long-term ICA administration significantly extended the healthy lifespan and mean lifespan of 12-month-old C57BL/6 mice compared with untreated mice. Furthermore, ICA has the ability to effectively alleviate the neurotoxicity and neuroinflammation in 6-hydroxydopamine-induced PD model mice by activating nuclear factor erythroid-2-related factor 2 (17). Collectively, these previous findings suggest that ICA may be used as a promising drug to resist aging and treat degenerative diseases associated with aging. Thus, the present study aimed to investigate the potential molecular mechanisms underlying the anti-aging ability of ICA in human lung fibroblasts.

Materials and methods

Cell culture

IMR-90 human lung fibroblasts (American Type Culture Collection) were cultured in minimum essential medium supplemented with 10% fetal bovine serum and 1% penicillin-streptomycin (all purchased from Gibco; Thermo Fisher Scientific, Inc.), at 37°C in 5% CO2.

Experimental design

To investigate the molecular mechanisms underlying the anti-aging ability of ICA, IMR-90 cells (1×105 cells/well) were treated with different concentrations of D-gal (50, 100 and 200 mmol/l; Beijing Solarbio Science & Technology Co., Ltd.), in order to generate the cell aging model. Mannitol (Man; 200 mmol/l, Beijing Solarbio Science & Technology Co., Ltd.) was used as the positive control. Based on the results of senescence-associated-β-galactosidase (SA-β-Gal) staining, 200 mmol/l D-gal was used to generate the aging model.

In subsequent experimentation, different concentrations of ICA (1, 2, 4, 8 and 16 µmol/l; Beijing Solarbio Science & Technology Co., Ltd.) were used to pretreat IMR-90 cells at 37°C for 6 h. Cells were subsequently harvested and incubated with D-gal (200 mmol/l) at 37°C for 72 h. The changes in senescence level and cell viability were determined via SA-β-Gal staining and the MTT assay.

SA-β-Gal staining assay

To evaluate senescence, SA-β-Gal staining was performed using the Cellular Senescence Assay kit (cat. no. 9860; Cell Signaling Technology, Inc.), according to the manufacturer's protocol. The treated cells were seeded into 6-well plates (5×105/ml) with complete medium and incubated in 5% CO2 at 37°C for 48 h. Cells were subsequently washed twice with PBS and fixed with 2% formaldehyde and 0.2% glutaraldehyde. Following incubation for 5 min at room temperature, the fixative solution was discarded and the cells were re-washed twice with PBS. β-gal staining solution (35 mmol/l) was added to each well and the plates were incubated overnight at 37°C in a dry incubator, without CO2. When the cells became blue/green, cells were washed with 2 ml distilled water to terminate the reaction. Positive cells were observed in five randomly selected fields under a light microscope (Nikon Corporation; magnification, ×200).

MTT assay

The changes in IMR-90 cell viability were assessed via the MTT assay. ICA-treated IMR-90 cells (3×104/ml) were treated with D-gal or Man at 37°C for 72 h. Cells were subsequently washed, prior to incubation with 20 µl MTT at 37°C for 4 h. Following the MTT incubation, the purple formazan crystals were dissolved using 150 µl dimethyl sulfoxide (Beijing Solarbio Science & Technology Co., Ltd.) and cell viability was subsequently analyzed at a wavelength of 540 nm, using a microplate reader (Nikon Corporation).

Cell cycle assay

Briefly, cells (1×105 cells/well) treated with D-gal alone (200 mmol/l) or with D-gal and ICA (2, 8 and 16 µmol/l) were fixed with 70% ethanol at 4°C for 24 h. Cells were stained with propidium iodide (50 µg/ml; Sigma-Aldrich; Merck KGaA) for 1 h at 37°C in the dark. Cells were subsequently collected by FACS C6 flow cytometer (BD Biosciences) and analyzed using FlowJo 6.0 software (FlowJo LLC).

Western blotting

Total protein was extracted from IMR-90 cells using RIPA buffer (Beyotime Institute of Biotechnology), and quantified using a bicinchoninic acid protein assay kit (Thermo Fisher Scientific, Inc.). Equal amounts of protein (20 µg) were loaded onto 10% SDS-polyacrylamide gels, electrotransferred onto polyvinylidene fluoride membranes (Bio-Rad Laboratories, Inc.), which were subsequently blocked with 5% non-fat milk for 1 h at room temperature. The membranes were incubated with primary antibodies against: GAPDH [1:1,000 (36 kDa); cat. no. ab8245; Abcam], p-p53 [1:500 (53 kDa); cat. no. ab1431; Abcam], p-p21 [1:1,000 (18 kDa); cat. no. ab109520; Abcam], p53 [1:500 (53 kDa); cat. no. ab131442; Abcam], p21 [1:1,000 (18 kDa); cat. no. ab227443; Abcam], caveolin-1 [cav-1; 1:1,000 (20 kDa); cat. no. ab2910; Abcam], SIRT1 [1:5,000 (82 kDa); cat. no. ab32441; Abcam], SIRT6 [1:2,000 (37 kDa); cat. no. ab62739; Abcam], P50 [1:1,000 (50 kDa); cat. no. 3035; Cell Signaling Technology, Inc.] and p65 [1:1,000 (65 kDa); cat. no. 8242; Cell Signaling Technology, Inc.], overnight at 4°C. Following the primary incubation, membranes were incubated with HRP-conjugated secondary antibodies [1:20,000; cat. nos. ab205718 and ab205719 (42 and 52 kDa); Abcam]. Protein bands were visualized using the enhanced chemiluminescence kit (GE Healthcare Life Sciences), exposed to X-ray film and quantified using ImageJ software (version 1.46r; National Institute of Health).

Statistical analysis

Data are presented as the mean ± standard deviation and all experiments were performed in triplicate. SPSS software (version 13.0; SPSS, Inc.) was used to perform statistical analyses. One-way analysis of variance, followed by Tukey's post hoc test was used to compare differences between multiple groups. P<0.05 was considered to indicate a statistically significant difference.

Results

D-gal treatment promotes senescence of IMR-90 cells

The cell aging model was induced following treatment with D-gal and senescence of IMR-90 cells was assessed via the SA-β-Gal staining assay (Fig. 1A and B). Treatment with D-gal significantly increased the proportion of SA-β-Gal positive cells in a concentration-dependent manner compared with the control group (P<0.01; Fig. 1B). Different concentrations of ICA were used to culture IMR-90 cells; however, no significant differences in cell viability were observed between the concentrations (Fig. 1C). Thus, 200 mmol/l D-gal was used to generate the cell aging model in IMR-90 cells.

Figure 1.

Treatment with D-gal promotes senescence of IMR-90 cells. D-gal was used to generate the cell aging model, in order to investigate the molecular mechanisms underlying the anti-aging ability of ICA. (A and B) Following treatment with D-gal (50, 100 and 200 mmol/l), the senescence of IMR-90 cells was determined via the senescence-associated-β-galactosidase staining assay (magnification, ×200). (C) The effect of ICA on cell viability of IMP-90 cells was analyzed via the MTT assay. Data are presented as the mean ± standard deviation. **P<0.01 vs. control group. D-gal, D-galactose; ICA, icariin; OD, optical density.

ICA pretreatment prevents D-gal-induced aging in a concentration-dependent manner

The effects of ICA on aged IMR-90 cells induced by D-gal were assessed via the MTT and SA-β-Gal staining assays. As presented in Fig. 2A, D-gal significantly decreased the viability of IMR-90 cells compared with the control group (P<0.01), whilst pretreatment with ICA (from 4 µmol/l onwards) significantly reversed the inhibitory effect induced by D-gal on cell viability, in a concentration-dependent manner compared with the D-gal group (P<0.05). The results of the SA-β-Gal staining assay demonstrated that pretreatment with ICA significantly decreased the proportion of SA-β-Gal positive cells in a concentration-dependent manner (Fig. 2B and C). Treatment with D-gal significantly increased the proportion of SA-β-Gal positive cells compared with the control group, and ICA (4, 8 and 16 µmol/l) decreased the proportion of SA-β-Gal positive cells compared with the control group (Fig. 2B and C). Taken together, these results suggest that pretreatment with ICA may prevent IMR-90 cells from D-gal-induced aging.

Figure 2.

Pretreatment with ICA prevents D-gal-induced aging in a concentration-dependent manner. Cells were pretreated with ICA (1, 2, 4, 8 and 16 µmol/l) for 6 h, followed by incubation with D-gal (200 mmol/l) for 72 h. (A) The changes in cell viability of IMR-90 cells were assessed via the MTT assay. (B and C) The senescence of IMR-90 cells was evaluated via the senescence-associated-β-galactosidase staining assay (magnification, ×200). Data are presented as the mean ± standard deviation. *P<0.05, **P<0.01 vs. control group; #P<0.05, ##P<0.01 vs. D-gal group. ICA, icariin; D-gal, D-galactose; OD, optical density.

ICA pretreatment prevents D-gal-induced cell cycle arrest in a cocentration-dependent manner

The effects of ICA on cell cycle arrest of aged IMR-90 cells induced by D-gal were assessed via flow cytometric analysis. As presented in Fig. 3, D-gal significantly accelerated cell cycle arrest of IMR-90 cells (P<0.01), whilst pretreatment with 2, 8 and 16 µmol/l ICA significantly reversed the suppressive effect induced by D-gal on cell cycle arrest, in a concentration-dependent manner (P<0.05). Collectively, these results indicate that pretreatment with ICA may prevent IMR-90 cells from D-gal-induced cell cycle arrest.

Figure 3.

Pretreatment with ICA prevents D-gal-induced cell cycle arrest in a concentration-dependent manner. Cells were pretreated with ICA (2, 8 and 16 µmol/l) for 6 h, followed by incubation with D-gal (200 mmol/l) for 72 h. (A and B) The changes in cell cycle arrest of IMR-90 cells were assessed via flow cytometric analysis. *P<0.05, **P<0.01 vs. control group; #P<0.05, ##P<0.01 vs. D-gal group. ICA, icariin; D-gal, D-galactose.

ICA pretreatment suppresses the activation of p53/p21 in IMR-90 cells induced by D-gal

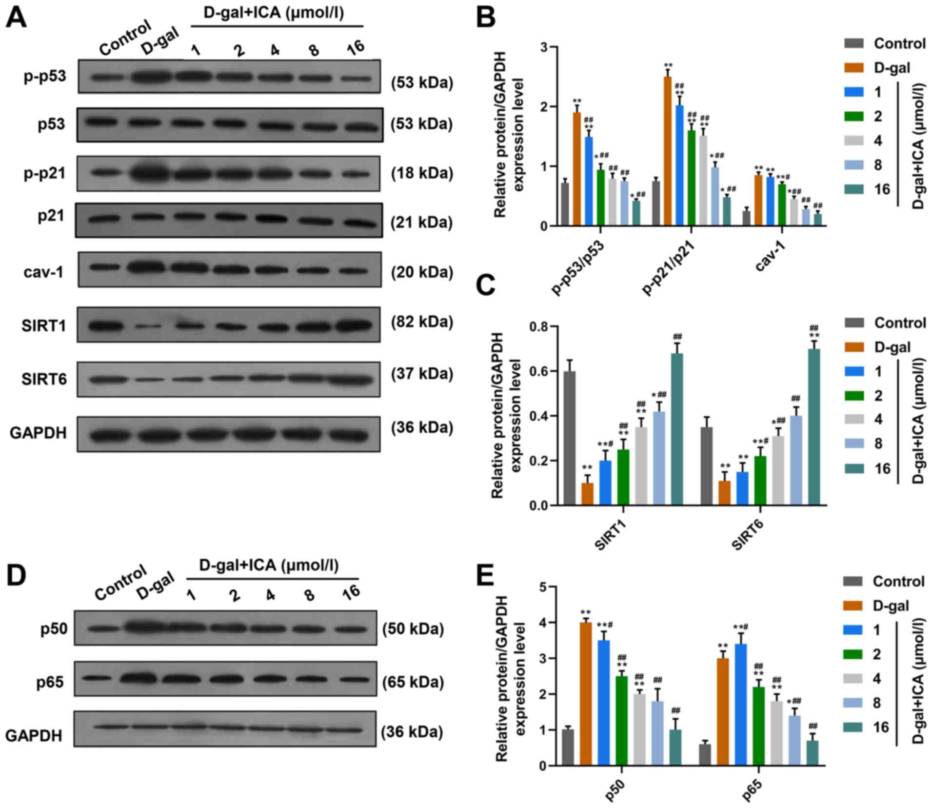
To confirm whether regulation of the p53 transcription factor is involved in the effects of ICA pretreatment on D-gal-induced aging, the cyclin-related protein levels of p-p53, p-p21 and Cav-1 were measured in IMR-90 cells treated with D-gal, or cells treated with D-gal and ICA. As presented in Fig. 4A and B, treatment with D-gal treatment significantly promoted the activation of p53 and p21, and increased the protein levels of Cav-1 in IMR-90 cells compared with the control group (P<0.01). Notably, the activation of p53 and p21, and Cav-1 protein levels significantly decreased following pretreatment with ICA, in a concentration-dependent manner (P<0.01).

Figure 4.

Anti-aging molecular mechanisms of ICA may be associated with the regulation of p53/p21, SIRT1/6 and NF-κB signaling in D-gal-induced cell aging. (A) The ratio of p-p53/p53 and p-p21/p21, and protein levels of cav-1, SIRT1 and SIRT6 were determined via western blotting. (B) The effects of D-gal and ICA on the ratio of of p-p53/p53 and p-p21/p21, and protein levels of cav-1 determined via western blotting were semi-quantified. (C) The effects of D-gal and ICA on the protein levels of SIRT1 and SIRT6 determined via western blotting were semi-quantified. (D and E) The protein levels of p65 and p50 in IMR-90 cells treated with ICA and D-gal were assessed via western blotting. GAPDH was used as the internal control. Data are presented as the mean ± standard deviation. *P<0.05, **P<0.01 vs. control group; #P<0.05, ##P<0.01 vs. D-gal group. ICA, icariin; SIRT, sirtuin; NF-κB, nuclear factor κB; cav-1, caveolin-1; D-gal, D-galactose.

ICA pretreatment reverses the decreased protein levels of SIRT1 and SIRT6 induced by D-gal in IMR-90 cells

The protein levels of SIRT1 and SIRT6 were detected in IMR-90 cells treated with D-gal, or cells treated with D-gal and ICA. As presented in Fig. 4A and C, D-gal significantly suppressed the expression levels of SIRT1 and SIRT6 in IMR-90 cells. Notably, pretreatment with ICA significantly reversed the suppressive effect induced by D-gal on the levels of SIRT1 and SIRT6, in a concentration-dependent manner.

Nuclear factor-κB (NF-κB) signaling may be associated with the anti-aging effects of ICA on D-gal-treated IMR-90 cells

To determine the potential pathway in the anti-aging molecular mechanisms of ICA, the protein levels of NF-κB signaling molecules were assessed in IMR-90 cells treated with D-gal, or cells treated with D-gal and ICA. As presented in Fig. 4D and E, the protein levels of p50 and p65 significantly increased following treatment with D-gal compared with the control group, suggesting that the NF-κB signaling pathway may be involved in D-gal-induced aging in IMR-90 cells. Furthermore, pretreatment with ICA significantly decreased the protein levels of p50 and p65 compared with the D-gal group, indicating that NF-κB signaling may be associated with the anti-aging ability of ICA.

Discussion

The present study aimed to investigate the molecular mechanisms underlying the anti-aging ability of ICA. D-gal was used to generate the cell aging model in IMR-90 cells. The results of the present study suggested that the high concentration of D-gal (200 mmol/l) increased the proportion of SA-β-Gal positive cells and induced the cell aging model. However, the proportions of SA-β-Gal positive cells and the viability of IMR-90 cells did not change following treatment with Man (200 mmol/l), thus, no increasing osmotic pressure of the medium was indicated.

Despite the lack of assessment of different cell lines, the results of the present study demonstrated that pretreatment with ICA significantly reversed the effects induced by D-gal on viability and cell cycle arrest of IMR-90 cells. Furthermore, the effects of D-gal on regulating proteins associated with aging and lifespan were also significantly counteracted following pretreatment with ICA. Western blot analysis demonstrated that inhibiting NF-κB signaling was involved in the anti-aging molecular mechanisms of ICA, in the D-gal-induced aging model.

P53 is a tumor suppressor gene and mutation of p53 occurs in >50% of different types of tumor (18,19). Previous studies have demonstrated that the p53/p21 signaling pathway is associated with aging (19,20). For example, Lessel et al (21) reported that mutation of murine double minute 2, which is responsible for maintaining low p53 levels or deactivating p53, leads to aberrant expression of p53, ultimately accelerating the aging process. Furthermore, aberrant expression of p53 plays a central role in the process of cell senescence (22). P53 induces upregulation of cyclin-dependent kinase inhibitor p21, which in turn inhibits activation of the cell cycle repressor, retinoblastoma (RB) activation to induce cell cycle arrest (23). In addition, P53 also promotes the expressions of downstream genes of p54, including cyclin B1, growth arrest and DNA damage-inducible α and stratifin, to participate in cell cycle arrest (24,25). Jiang et al (23) demonstrated that silencing serpine 1 can significantly decrease the expression levels of p53 and p21, and promote phosphorylation of RB, ultimately delaying senescence of alveolar type 2 cells. Furthermore, cav-1 also plays a potential role in the induction of cell senescence (26,27), as cav-1 has been reported to interact with polymerase I and transcript release factor, and accelerate caveolae information, subsequently promoting the activation of the p53/p21 signaling pathway to regulate cellular senescence (28). A previous study also demonstrated that cav-1 is highly expressed in premature senescence and inhibition of cav-1 by lentivirus-mediated RNA interference has a marked effect on improving cell senescence induced by oxidative stress (29). The current study observed the activation of p53/p21 signaling and significant upregulation of cav-1 in the D-gal-induced senescence in IMR-90 cells. When cells were pretreated with ICA, activation of the p53/p21 signaling pathway and upregulation of cav-1 were markedly attenuated. These findings suggest that the anti-aging ability of ICA in IMR-90 cells may be associated with the inhibition of p53/p21 signaling.

Currently, the sirtuin family, particularly SIRT1 and SIRT6 have been extensively studied for their anti-aging ability (30,31). SIRT1 is a class III histone deacetylase and plays a critical role in certain biological processes, such as individual growth, stress response, endocrine regulation, tumorigenesis and extending lifespan (32). A previous study demonstrated that SIRT1 knockdown in podocytes can markedly aggravate glomerulosclerosis and albuminuria induced by aging, which, at the same time, is accompanied by notably upregulated expression levels of aging-associated markers in the glomeruli of aging mice (33). Similarly, Tran et al (34) demonstrated that upregulating SIRT1 expression can prevent prolonged insulin-like growth factor-1 treatment-induced cellular senescence by attenuating the acetylation and activation of p53. Furthermore, SIRT6-deficient rats have been reported to develop several symptoms similar to aging-associated degenerative symptoms, such as loss of lordokyphosis, subcutaneous fat and serious lymphopenia and metabolic defects, at 2–3 weeks of age and ultimately the rats died after approximately 4 weeks (35). These study findings are consistent with the results of the present study, which demonstrated that the protein expression levels of SIRT1 and SIRT6 were downregulated following treatment with D-gal. However, IMR-90 cells pretreated with ICA observably decrease the proportion of SA-β-Gal-positive cells, which may be mediated through the effects of ICA on preventing SIRT1 and SIRT6 from the downregulation induced by D-gal. Recently, the effects of SIRT1 and SIRT6 on aging were reported to be associated with the inhibition of inflammation mediated by the NF-κB signaling pathway (36). Furthermore, studies linking aging and the NF-κB signaling pathway suggest that the activation of NF-κB signaling through accumulating endogenous DNA damage can lead to aging and aging-associated degenerative changes (35,37). Previous studies have demonstrated that the expression levels of SIRT6 and SIRT1 can effectively suppress the activation of NF-κB signaling by deacetylating the p65 subunit of NF-κB complex, thus notably delaying premature and normal aging (37,38). In the present study, treatment with D-gal treatment significantly promoted the activation of NF-κB signaling, while treatment with 2 µmol/l ICA significantly decreased the protein levels of p65 and p50. Taken together, these results suggested that the anti-aging molecular mechanisms of ICA may also be associated with the regulation of SIRT1/6 and NF-κB signaling.

In the present study, treatment with D-gal promoted the activation of p53/p21 and NF-κB signaling through downregulation of SIRT1/6, while ICA reversed the effects of D-gal on IMR-90 cells. Prospective studies will aim to investigate the translocation of NF-κB to the nucleus, binding of NF-κB to target promoters and decreased steady-state levels of NF-κBs.

In conclusion, the present study investigated the molecular mechanisms underlying the anti-aging ability of ICA. D-gal was used to generate an aging model in IMR-90 cells and the results demonstrated that D-gal notably accelerated cellular senescence, which may be associated with the activation of p53/p21 and NF-κB signaling, and downregulation of SIRT1/6. Taken together, the results of the present study suggest that low concentrations of ICA may effectively prevent IMR-90 cells from aging-associated changes induced by D-gal and markedly delay aging of IMR-90 human lung fibroblasts, without affecting cell viability. Thus, ICA may be implemented as a promising candidate for anti-aging.

Acknowledgements

Not applicable.

Funding

The present study was supported by the General Project of Hangzhou Health Science and Technology (grant no. 20160533B19), the Independent Declaration Project of Hangzhou Social Development (grant no. 20160533B18), the Zhejiang Public Welfare Technology Application Research and Design Project (grant no. 2015C33258) and the General Project of Hangzhou Plan (grant no. 20130633B12).

Availability of data and materials

The analyzed data sets generated during the present study are available from the corresponding author upon reasonable request.

Authors' contributions

CX and XH made substantial contributions to conception and design. YT and XF performed data acquisition, data analysis and interpretation. YW, CW, CX and YJ performed the experiments and drafted the initial manuscript. All authors read and approved the final manuscript.

Ethics approval and consent to participate

Not applicable.

Patient consent for publication

Not applicable.

Competing interests

The authors declare that they have no competing interests.

Glossary

Abbreviations

Abbreviations:

cav-1

caveolin-1

D-gal

D-galactose

ICA

icariin

NF-κB

nuclear factor κB

PD

Parkinson's disease

RB

retinoblastoma

SA-β-Gal

senescence-associated-β-galactosidase

SIRT1

sirtuin 1

References

1 

Wang Z, Hu S, Sang S, Luo L and Yu C: Age-period-cohort analysis of stroke mortality in China: Data from the global burden of disease study 2013. Stroke. 48:271–275. 2017. View Article : Google Scholar : PubMed/NCBI

2 

Li X, Sun L, Zhang W, Li H, Wang S, Mu H, Zhou Q, Zhang Y, Tang Y, Wang Y, et al: Association of serum glycine levels with metabolic syndrome in an elderly Chinese population. Nutr Metab (Lond). 15:892018. View Article : Google Scholar : PubMed/NCBI

3 

Lu H, Guo Z, Liu J, Zhang H, Zhao W, Wu Y, Ni J, Liu W, Tu J, Wang J, et al: Trends in stroke incidence among elderly low-income residents of rural China: A population-based study from 1992 to 2016. Aging (Albany NY). 10:3438–3449. 2018. View Article : Google Scholar : PubMed/NCBI

4 

Panicker N, Saminathan H, Jin H, Neal M, Harischandra DS, Gordon R, Kanthasamy K, Lawana V, Sarkar S, Luo J, et al: Fyn kinase regulates microglial neuroinflammatory responses in cell culture and animal models of Parkinson's disease. J Neurosci. 35:10058–10077. 2015. View Article : Google Scholar : PubMed/NCBI

5 

Toosizadeh N, Harati H, Yen TC, Fastje C, Mohler J, Najafi B and Dohm M: Paravertebral spinal injection for the treatment of patients with degenerative facet osteoarthropathy: Evidence of motor performance improvements based on objective assessments. Clin Biomech (Bristol, Avon). 39:100–108. 2016. View Article : Google Scholar : PubMed/NCBI

6 

Gondard E, Soto-Montenegro ML, Cassol A, Lozano AM and Hamani C: Transcranial direct current stimulation does not improve memory deficits or alter pathological hallmarks in a rodent model of Alzheimer's disease. J Psychiatr Res. 114:93–98. 2019. View Article : Google Scholar : PubMed/NCBI

7 

Sun K, Yang P, Zhao R, Bai Y and Guo Z: Matrine attenuates d-galactose-induced aging-related behavior in mice via inhibition of cellular senescence and oxidative stress. Oxid Med Cell Longev. 2018:71086042018. View Article : Google Scholar : PubMed/NCBI

8 

Wang LF, Cao Q, Wen K, Xiao YF, Chen TT, Guan XH, Liu Y, Zuo L, Qian YS, Deng KY and Xin HB: CD38 deficiency alleviates d-galactose-induced myocardial cell senescence through NAD(+)/sirt1 signaling pathway. Front Physiol. 10:11252019. View Article : Google Scholar : PubMed/NCBI

9 

Wang JL, Liu B, Zhang C, Wang XM, Zhen D, Huang XM, Chen W and Gao JM: Effects of icariin on ovarian function in d-galactose-induced aging mice. Theriogenology. 125:157–167. 2019. View Article : Google Scholar : PubMed/NCBI

10 

Sze SC, Tong Y, Ng TB, Cheng CL and Cheung HP: Herba epimedii: Anti-oxidative properties and its medical implications. Molecules. 15:7861–7870. 2010. View Article : Google Scholar : PubMed/NCBI

11 

Li XA, Ho YS, Chen L and Hsiao WL: The protective effects of icariin against the homocysteine-induced neurotoxicity in the primary embryonic cultures of rat cortical neurons. Molecules. 21:15572016. View Article : Google Scholar

12 

Pei LK, Guo BL, Sun SQ and Huang WH: Study on the identification of some species of Herba Epimedii with FTIR. Guang Pu Xue Yu Guang Pu Fen Xi. 28:55–60. 2008.(In Chinese). PubMed/NCBI

13 

Shen CY, Jiang JG, Yang L, Wang DW and Zhu W: Anti-ageing active ingredients from herbs and nutraceuticals used in traditional Chinese medicine: Pharmacological mechanisms and implications for drug discovery. Br J Pharmacol. 174:1395–1425. 2017. View Article : Google Scholar : PubMed/NCBI

14 

Hu ZW, Shen ZY and Huang JH: Experimental study on effect of epimedium flavonoids in protecting telomere length of senescence cells HU. Zhongguo Zhong Xi Yi Jie He Za Zhi. 24:1094–1097. 2004.(In Chinese). PubMed/NCBI

15 

Cai WJ, Zhang XM and Huang JH: Effect of epimedium flavonoids in retarding aging of C. elegans. Zhongguo Zhong Xi Yi Jie He Za Zhi. 28:522–525. 2008.(In Chinese). PubMed/NCBI

16 

Zhang SQ, Cai WJ, Huang JH, Wu B, Xia SJ, Chen XL, Zhang XM and Shen ZY: Icariin, a natural flavonol glycoside, extends healthspan in mice. Exp Gerontol. 69:226–235. 2015. View Article : Google Scholar : PubMed/NCBI

17 

Zhang B, Wang G, He J, Yang Q, Li D, Li J and Zhang F: Icariin attenuates neuroinflammation and exerts dopamine neuroprotection via an Nrf2-dependent manner. J Neuroinflammation. 16:922019. View Article : Google Scholar : PubMed/NCBI

18 

Sanz G, Singh M, Peuget S and Selivanova G: Inhibition of p53 inhibitors: progress, challenges and perspectives. J Mol Cell Biol. 11:586–599. 2019. View Article : Google Scholar : PubMed/NCBI

19 

Wu D and Prives C: Relevance of the p53-MDM2 axis to aging. Cell Death Differ. 25:169–179. 2018. View Article : Google Scholar : PubMed/NCBI

20 

Ou HL and Schumacher B: DNA damage responses and p53 in the aging process. Blood. 131:488–495. 2018. View Article : Google Scholar : PubMed/NCBI

21 

Lessel D, Wu D, Trujillo C, Ramezani T, Lessel I, Alwasiyah MK, Saha B, Hisama FM, Rading K, Goebel I, et al: Dysfunction of the MDM2/p53 axis is linked to premature aging. J Clin Invest. 127:3598–3608. 2017. View Article : Google Scholar : PubMed/NCBI

22 

Marudamuthu AS, Shetty SK, Bhandary YP, Karandashova S, Thompson M, Sathish V, Florova G, Hogan TB, Pabelick CM, Prakash YS, et al: Plasminogen activator inhibitor-1 suppresses profibrotic responses in fibroblasts from fibrotic lungs. J Biol Chem. 290:9428–9441. 2015. View Article : Google Scholar : PubMed/NCBI

23 

Jiang C, Liu G, Luckhardt T, Antony V, Zhou Y, Carter AB, Thannickal VJ and Liu RM: Serpine 1 induces alveolar type II cell senescence through activating p53-p21-Rb pathway in fibrotic lung disease. Aging Cell. 16:1114–1124. 2017. View Article : Google Scholar : PubMed/NCBI

24 

Müllers E, Silva Cascales H, Burdova K, Macurek L and Lindqvist A: Residual Cdk1/2 activity after DNA damage promotes senescence. Aging Cell. 16:575–584. 2017. View Article : Google Scholar : PubMed/NCBI

25 

De U, Son JY, Jeon Y, Ha SY, Park YJ, Yoon S, Ha KT, Choi WS, Lee BM, Kim IS, et al: Plumbagin from a tropical pitcher plant (Nepenthes alata Blanco) induces apoptotic cell death via a p53-dependent pathway in MCF-7 human breast cancer cells. Food Chem Toxicol. 123:492–500. 2019. View Article : Google Scholar : PubMed/NCBI

26 

Wheaton K: Caveolar vesicles generate DNA damage and perpetuate cellular aging. Cell Res. 21:993–994. 2011. View Article : Google Scholar : PubMed/NCBI

27 

Wheaton K, Sampsel K, Boisvert FM, Davy A, Robbins S and Riabowol K: Loss of functional caveolae during senescence of human fibroblasts. J Cell Physiol. 187:226–235. 2001. View Article : Google Scholar : PubMed/NCBI

28 

Bai L, Deng X, Li J, Wang M, Li Q, An W, A D and Cong YS: Regulation of cellular senescence by the essential caveolar component PTRF/Cavin-1. Cell Res. 21:1088–1101. 2011. View Article : Google Scholar : PubMed/NCBI

29 

Ding L, Zeng Q, Wu J, Li D, Wang H, Lu W, Jiang Z and Xu G: Caveolin-1 regulates oxidative stress-induced senescence in nucleus pulposus cells primarily via the p53/p21 signaling pathway in vitro. Mol Med Rep. 16:9521–9527. 2017. View Article : Google Scholar : PubMed/NCBI

30 

Tennen RI and Chua KF: Chromatin regulation and genome maintenance by mammalian SIRT6. Trends Biochem Sci. 36:39–46. 2011. View Article : Google Scholar : PubMed/NCBI

31 

de Oliveira RM, Pais TF and Outeiro TF: Sirtuins: Common targets in aging and in neurodegeneration. Curr Drug Targets. 11:1270–1280. 2010. View Article : Google Scholar : PubMed/NCBI

32 

Carew JS, Giles FJ and Nawrocki ST: Histone deacetylase inhibitors: Mechanisms of cell death and promise in combination cancer therapy. Cancer Lett. 269:7–17. 2008. View Article : Google Scholar : PubMed/NCBI

33 

Chuang PY, Cai W, Li X, Fang L, Xu J, Yacoub R, He JC and Lee K: Reduction in podocyte SIRT1 accelerates kidney injury in aging mice. Am J Physiol Renal Physiol. 313:F621–F628. 2017. View Article : Google Scholar : PubMed/NCBI

34 

Tran D, Bergholz J, Zhang H, He H, Wang Y, Zhang Y, Li Q, Kirkland JL and Xiao ZX: Insulin-like growth factor-1 regulates the SIRT1-p53 pathway in cellular senescence. Aging Cell. 13:669–678. 2014. View Article : Google Scholar : PubMed/NCBI

35 

Chen Y, Sun T, Wu J, Kalionis B, Zhang C, Yuan D, Huang J, Cai W, Fang H and Xia S: Icariin intervenes in cardiac inflammaging through upregulation of SIRT6 enzyme activity and inhibition of the NF-kappa B pathway. Biomed Res Int. 2015:8959762015.PubMed/NCBI

36 

Salminen A, Ojala J, Huuskonen J, Kauppinen A, Suuronen T and Kaarniranta K: Interaction of aging-associated signaling cascades: Inhibition of NF-kappaB signaling by longevity factors FoxOs and SIRT1. Cell Mol Life Sci. 65:1049–1058. 2008. View Article : Google Scholar : PubMed/NCBI

37 

Tilstra JS, Robinson AR, Wang J, Gregg SQ, Clauson CL, Reay DP, Nasto LA, St Croix CM, Usas A, Vo N, et al: NF-kB inhibition delays DNA damage-induced senescence and aging in mice. J Clin Invest. 122:2601–2612. 2012. View Article : Google Scholar : PubMed/NCBI

38 

Kawahara TL, Michishita E, Adler AS, Damian M, Berber E, Lin M, McCord RA, Ongaigui KC, Boxer LD, Chang HY and Chua KF: SIRT6 links histone H3 lysine 9 deacetylation to NF-kappaB-dependent gene expression and organismal life span. Cell. 136:62–74. 2009. View Article : Google Scholar : PubMed/NCBI

Related Articles

  • Abstract
  • View
  • Download
  • Twitter
Copy and paste a formatted citation
Spandidos Publications style
Xu C, Huang X, Tong Y, Feng X, Wang Y, Wang C and Jiang Y: Icariin modulates the sirtuin/NF‑κB pathway and exerts anti‑aging effects in human lung fibroblasts. Mol Med Rep 22: 3833-3839, 2020.
APA
Xu, C., Huang, X., Tong, Y., Feng, X., Wang, Y., Wang, C., & Jiang, Y. (2020). Icariin modulates the sirtuin/NF‑κB pathway and exerts anti‑aging effects in human lung fibroblasts. Molecular Medicine Reports, 22, 3833-3839. https://doi.org/10.3892/mmr.2020.11458
MLA
Xu, C., Huang, X., Tong, Y., Feng, X., Wang, Y., Wang, C., Jiang, Y."Icariin modulates the sirtuin/NF‑κB pathway and exerts anti‑aging effects in human lung fibroblasts". Molecular Medicine Reports 22.5 (2020): 3833-3839.
Chicago
Xu, C., Huang, X., Tong, Y., Feng, X., Wang, Y., Wang, C., Jiang, Y."Icariin modulates the sirtuin/NF‑κB pathway and exerts anti‑aging effects in human lung fibroblasts". Molecular Medicine Reports 22, no. 5 (2020): 3833-3839. https://doi.org/10.3892/mmr.2020.11458
Copy and paste a formatted citation
x
Spandidos Publications style
Xu C, Huang X, Tong Y, Feng X, Wang Y, Wang C and Jiang Y: Icariin modulates the sirtuin/NF‑κB pathway and exerts anti‑aging effects in human lung fibroblasts. Mol Med Rep 22: 3833-3839, 2020.
APA
Xu, C., Huang, X., Tong, Y., Feng, X., Wang, Y., Wang, C., & Jiang, Y. (2020). Icariin modulates the sirtuin/NF‑κB pathway and exerts anti‑aging effects in human lung fibroblasts. Molecular Medicine Reports, 22, 3833-3839. https://doi.org/10.3892/mmr.2020.11458
MLA
Xu, C., Huang, X., Tong, Y., Feng, X., Wang, Y., Wang, C., Jiang, Y."Icariin modulates the sirtuin/NF‑κB pathway and exerts anti‑aging effects in human lung fibroblasts". Molecular Medicine Reports 22.5 (2020): 3833-3839.
Chicago
Xu, C., Huang, X., Tong, Y., Feng, X., Wang, Y., Wang, C., Jiang, Y."Icariin modulates the sirtuin/NF‑κB pathway and exerts anti‑aging effects in human lung fibroblasts". Molecular Medicine Reports 22, no. 5 (2020): 3833-3839. https://doi.org/10.3892/mmr.2020.11458
Follow us
  • Twitter
  • LinkedIn
  • Facebook
About
  • Spandidos Publications
  • Careers
  • Cookie Policy
  • Privacy Policy
How can we help?
  • Help
  • Live Chat
  • Contact
  • Email to our Support Team