Spandidos Publications Logo
  • About
    • About Spandidos
    • Aims and Scopes
    • Abstracting and Indexing
    • Editorial Policies
    • Reprints and Permissions
    • Job Opportunities
    • Terms and Conditions
    • Contact
  • Journals
    • All Journals
    • Oncology Letters
      • Oncology Letters
      • Information for Authors
      • Editorial Policies
      • Editorial Board
      • Aims and Scope
      • Abstracting and Indexing
      • Bibliographic Information
      • Archive
    • International Journal of Oncology
      • International Journal of Oncology
      • Information for Authors
      • Editorial Policies
      • Editorial Board
      • Aims and Scope
      • Abstracting and Indexing
      • Bibliographic Information
      • Archive
    • Molecular and Clinical Oncology
      • Molecular and Clinical Oncology
      • Information for Authors
      • Editorial Policies
      • Editorial Board
      • Aims and Scope
      • Abstracting and Indexing
      • Bibliographic Information
      • Archive
    • Experimental and Therapeutic Medicine
      • Experimental and Therapeutic Medicine
      • Information for Authors
      • Editorial Policies
      • Editorial Board
      • Aims and Scope
      • Abstracting and Indexing
      • Bibliographic Information
      • Archive
    • International Journal of Molecular Medicine
      • International Journal of Molecular Medicine
      • Information for Authors
      • Editorial Policies
      • Editorial Board
      • Aims and Scope
      • Abstracting and Indexing
      • Bibliographic Information
      • Archive
    • Biomedical Reports
      • Biomedical Reports
      • Information for Authors
      • Editorial Policies
      • Editorial Board
      • Aims and Scope
      • Abstracting and Indexing
      • Bibliographic Information
      • Archive
    • Oncology Reports
      • Oncology Reports
      • Information for Authors
      • Editorial Policies
      • Editorial Board
      • Aims and Scope
      • Abstracting and Indexing
      • Bibliographic Information
      • Archive
    • Molecular Medicine Reports
      • Molecular Medicine Reports
      • Information for Authors
      • Editorial Policies
      • Editorial Board
      • Aims and Scope
      • Abstracting and Indexing
      • Bibliographic Information
      • Archive
    • World Academy of Sciences Journal
      • World Academy of Sciences Journal
      • Information for Authors
      • Editorial Policies
      • Editorial Board
      • Aims and Scope
      • Abstracting and Indexing
      • Bibliographic Information
      • Archive
    • International Journal of Functional Nutrition
      • International Journal of Functional Nutrition
      • Information for Authors
      • Editorial Policies
      • Editorial Board
      • Aims and Scope
      • Abstracting and Indexing
      • Bibliographic Information
      • Archive
    • International Journal of Epigenetics
      • International Journal of Epigenetics
      • Information for Authors
      • Editorial Policies
      • Editorial Board
      • Aims and Scope
      • Abstracting and Indexing
      • Bibliographic Information
      • Archive
    • Medicine International
      • Medicine International
      • Information for Authors
      • Editorial Policies
      • Editorial Board
      • Aims and Scope
      • Abstracting and Indexing
      • Bibliographic Information
      • Archive
  • Articles
  • Information
    • Information for Authors
    • Information for Reviewers
    • Information for Librarians
    • Information for Advertisers
    • Conferences
  • Language Editing
Spandidos Publications Logo
  • About
    • About Spandidos
    • Aims and Scopes
    • Abstracting and Indexing
    • Editorial Policies
    • Reprints and Permissions
    • Job Opportunities
    • Terms and Conditions
    • Contact
  • Journals
    • All Journals
    • Biomedical Reports
      • Information for Authors
      • Editorial Policies
      • Editorial Board
      • Aims and Scope
      • Abstracting and Indexing
      • Bibliographic Information
      • Archive
    • Experimental and Therapeutic Medicine
      • Information for Authors
      • Editorial Policies
      • Editorial Board
      • Aims and Scope
      • Abstracting and Indexing
      • Bibliographic Information
      • Archive
    • International Journal of Epigenetics
      • Information for Authors
      • Editorial Policies
      • Editorial Board
      • Aims and Scope
      • Abstracting and Indexing
      • Bibliographic Information
      • Archive
    • International Journal of Functional Nutrition
      • Information for Authors
      • Editorial Policies
      • Editorial Board
      • Aims and Scope
      • Abstracting and Indexing
      • Bibliographic Information
      • Archive
    • International Journal of Molecular Medicine
      • Information for Authors
      • Editorial Policies
      • Editorial Board
      • Aims and Scope
      • Abstracting and Indexing
      • Bibliographic Information
      • Archive
    • International Journal of Oncology
      • Information for Authors
      • Editorial Policies
      • Editorial Board
      • Aims and Scope
      • Abstracting and Indexing
      • Bibliographic Information
      • Archive
    • Medicine International
      • Information for Authors
      • Editorial Policies
      • Editorial Board
      • Aims and Scope
      • Abstracting and Indexing
      • Bibliographic Information
      • Archive
    • Molecular and Clinical Oncology
      • Information for Authors
      • Editorial Policies
      • Editorial Board
      • Aims and Scope
      • Abstracting and Indexing
      • Bibliographic Information
      • Archive
    • Molecular Medicine Reports
      • Information for Authors
      • Editorial Policies
      • Editorial Board
      • Aims and Scope
      • Abstracting and Indexing
      • Bibliographic Information
      • Archive
    • Oncology Letters
      • Information for Authors
      • Editorial Policies
      • Editorial Board
      • Aims and Scope
      • Abstracting and Indexing
      • Bibliographic Information
      • Archive
    • Oncology Reports
      • Information for Authors
      • Editorial Policies
      • Editorial Board
      • Aims and Scope
      • Abstracting and Indexing
      • Bibliographic Information
      • Archive
    • World Academy of Sciences Journal
      • Information for Authors
      • Editorial Policies
      • Editorial Board
      • Aims and Scope
      • Abstracting and Indexing
      • Bibliographic Information
      • Archive
  • Articles
  • Information
    • For Authors
    • For Reviewers
    • For Librarians
    • For Advertisers
    • Conferences
  • Language Editing
Login Register Submit
  • This site uses cookies
  • You can change your cookie settings at any time by following the instructions in our Cookie Policy. To find out more, you may read our Privacy Policy.

    I agree
Search articles by DOI, keyword, author or affiliation
Search
Advanced Search
presentation
Molecular Medicine Reports
Join Editorial Board Propose a Special Issue
Print ISSN: 1791-2997 Online ISSN: 1791-3004
Journal Cover
August-2021 Volume 24 Issue 2

Full Size Image

Sign up for eToc alerts
Recommend to Library

Journals

International Journal of Molecular Medicine

International Journal of Molecular Medicine

International Journal of Molecular Medicine is an international journal devoted to molecular mechanisms of human disease.

International Journal of Oncology

International Journal of Oncology

International Journal of Oncology is an international journal devoted to oncology research and cancer treatment.

Molecular Medicine Reports

Molecular Medicine Reports

Covers molecular medicine topics such as pharmacology, pathology, genetics, neuroscience, infectious diseases, molecular cardiology, and molecular surgery.

Oncology Reports

Oncology Reports

Oncology Reports is an international journal devoted to fundamental and applied research in Oncology.

Experimental and Therapeutic Medicine

Experimental and Therapeutic Medicine

Experimental and Therapeutic Medicine is an international journal devoted to laboratory and clinical medicine.

Oncology Letters

Oncology Letters

Oncology Letters is an international journal devoted to Experimental and Clinical Oncology.

Biomedical Reports

Biomedical Reports

Explores a wide range of biological and medical fields, including pharmacology, genetics, microbiology, neuroscience, and molecular cardiology.

Molecular and Clinical Oncology

Molecular and Clinical Oncology

International journal addressing all aspects of oncology research, from tumorigenesis and oncogenes to chemotherapy and metastasis.

World Academy of Sciences Journal

World Academy of Sciences Journal

Multidisciplinary open-access journal spanning biochemistry, genetics, neuroscience, environmental health, and synthetic biology.

International Journal of Functional Nutrition

International Journal of Functional Nutrition

Open-access journal combining biochemistry, pharmacology, immunology, and genetics to advance health through functional nutrition.

International Journal of Epigenetics

International Journal of Epigenetics

Publishes open-access research on using epigenetics to advance understanding and treatment of human disease.

Medicine International

Medicine International

An International Open Access Journal Devoted to General Medicine.

Journal Cover
August-2021 Volume 24 Issue 2

Full Size Image

Sign up for eToc alerts
Recommend to Library

  • Article
  • Citations
    • Cite This Article
    • Download Citation
    • Create Citation Alert
    • Remove Citation Alert
    • Cited By
  • Similar Articles
    • Related Articles (in Spandidos Publications)
    • Similar Articles (Google Scholar)
    • Similar Articles (PubMed)
  • Download PDF
  • Download XML
  • View XML
Article Open Access

Mechanism underlying long non‑coding RNA ILF3‑AS1‑mediated inhibition of cervical cancer cell proliferation, invasion and migration, and promotion of apoptosis

  • Authors:
    • Linmei Zhu
    • Ruixia Chen
    • Chunlin Jiang
    • Qingsheng Xie
    • Wenshuai Zhao
    • Xiaohong Gao
    • Haiming Huang
  • View Affiliations / Copyright

    Affiliations: Department of Obstetrics and Gynecology, Guangdong Clifford Hospital, Guangzhou, Guangdong 511495, P.R. China, Department of Anesthesiology, Sun Yat‑sen Memorial Hospital, Sun Yat‑sen University, Guangzhou, Guangdong 510120, P.R. China, Department of Gynecology, Sun Yat‑sen Memorial Hospital, Sun Yat‑sen University, Guangzhou, Guangdong 510120, P.R. China
    Copyright: © Zhu et al. This is an open access article distributed under the terms of Creative Commons Attribution License.
  • Article Number: 554
    |
    Published online on: June 2, 2021
       https://doi.org/10.3892/mmr.2021.12193
  • Expand metrics +
Metrics: Total Views: 0 (Spandidos Publications: | PMC Statistics: )
Metrics: Total PDF Downloads: 0 (Spandidos Publications: | PMC Statistics: )
Cited By (CrossRef): 0 citations Loading Articles...

This article is mentioned in:



Abstract

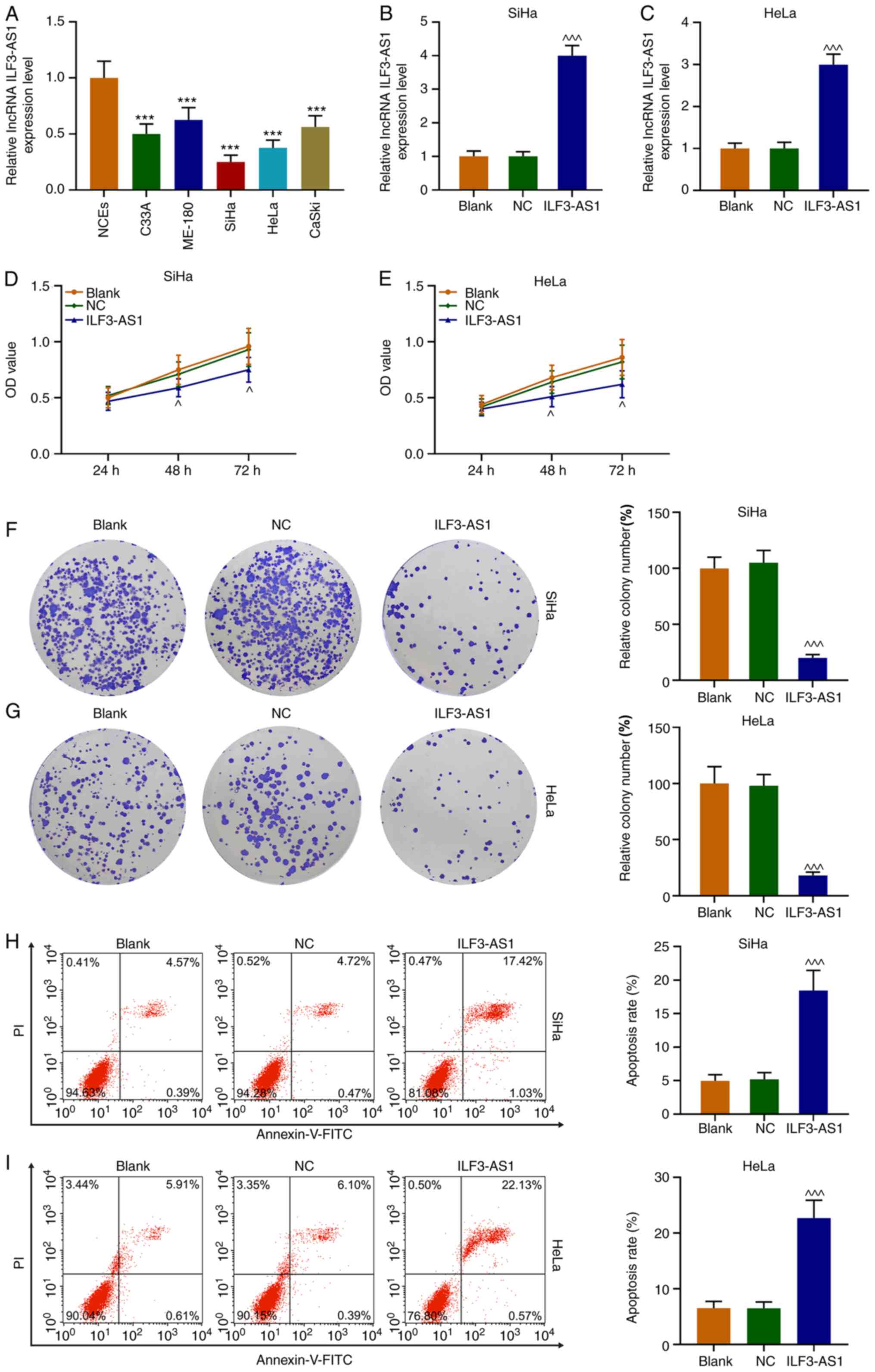
Long non‑coding RNA ILF3 divergent transcript (ILF3‑AS1) displays a tumor‑suppressing effect. StarBase predicted that the potential target microRNA (miR) of ILF3‑AS1 was miR‑454‑3p; therefore, the present study investigated the effect of ILF3‑AS1 and its target miR‑454‑3p on cervical cancer (CC). Gene Expression Profiling Interactive Analysis was used to predict the expression of ILF3‑AS1 in CC and the overall survival rate of patients. The present study demonstrated that ILF3‑AS1 expression was significantly downregulated in human CC tissues and cells compared with adjacent tissues (ANTs) and normal cervical epithelial cells (NCEs), respectively. Patients with CC with high ILF3‑AS1 expression displayed higher survival rates compared with patients with low ILF3‑AS1 expression. Cell viability, apoptosis, migration and invasion were detected by performing Cell Counting Kit‑8, flow cytometry, wound healing and Transwell assays, respectively. Compared with the negative control (NC) group, ILF3‑AS1 overexpression significantly inhibited CC cell viability and migration, but significantly increased CC cell apoptosis. Moreover, ILF3‑AS1 overexpression significantly upregulated E‑Cadherin expression levels, but significantly downregulated N‑Cadherin and snail family transcriptional repressor 1 expression levels compared with the NC group. miR‑454‑3p expression was negatively correlated with ILF3‑AS1, and highly expressed in CC tissues and cells compared with ANTs and NCEs, respectively. PTEN, which was predicted and verified as the target gene for miR‑454‑3p, was significantly downregulated in CC tissues and cells compared with ANTs and NCEs, respectively. ILF3‑AS1 expression was positively correlated with PTEN expression, and ILF3‑AS1 overexpression partially reversed the inhibitory effect of miR‑454‑3p on PTEN expression. In conclusion, the present study indicated that ILF3‑AS1 inhibited CC cell proliferation and migration, and promoted CC cell apoptosis by inhibiting epithelial‑mesenchymal transition, and ILF3‑AS1 overexpression partially reversed the inhibitory effect of miR‑454‑3p on PTEN expression.
View Figures

Figure 1

Figure 2

Figure 3

Figure 4

Figure 5

Figure 6

View References

1 

Burki TK: Novel mutations in cervical cancer. Lancet Oncol. 18:e1372017. View Article : Google Scholar : PubMed/NCBI

2 

Bychkovsky BL, Ferreyra ME, Strasser-Weippl K, Herold CI, de Lima Lopes G Jr, Dizon DS, Schmeler KM, Del Carmen M, Randall TC, Nogueira-Rodrigues A, et al: Cervical cancer control in Latin America: A call to action. Cancer. 122:502–514. 2016. View Article : Google Scholar : PubMed/NCBI

3 

Arbyn M, Weiderpass E, Bruni L, de Sanjosé S, Saraiya M, Ferlay J and Bray F: Estimates of incidence and mortality of cervical cancer in 2018: a worldwide analysis. Lancet Glob Health. 8:e191–e203. 2020. View Article : Google Scholar : PubMed/NCBI

4 

Fang J, Zhang H and Jin S: Epigenetics and cervical cancer: From pathogenesis to therapy. Tumour Biol. 35:5083–5093. 2014. View Article : Google Scholar : PubMed/NCBI

5 

Kanyina EW, Kamau L and Muturi M: Cervical precancerous changes and selected cervical microbial infections, Kiambu County, Kenya, 2014: A cross sectional study. BMC Infect Dis. 17:6472017. View Article : Google Scholar : PubMed/NCBI

6 

Tavakoli F, Khatami SS, Momeni F, Azadbakht J and Ghasemi F: Cervical cancer diagnosis: Insights into biochemical biomarkers and Imaging techniques. Comb Chem High Throughput Screen. Aug 31–2020.(Epub ahead of print).

7 

zur Hausen H: Papillomaviruses and cancer: From basic studies to clinical application. Nat Rev Cancer. 2:342–350. 2002. View Article : Google Scholar : PubMed/NCBI

8 

zur Hausen H: Papillomaviruses in the causation of human cancers-a brief historical account. Virology. 384:260–265. 2009. View Article : Google Scholar : PubMed/NCBI

9 

Gillison ML: Human papillomavirus-related diseases: Oropharynx cancers and potential implications for adolescent HPV vaccination. J Adolesc Health. 43 (Suppl 4):S52–S60. 2008. View Article : Google Scholar : PubMed/NCBI

10 

Mattick JS and Makunin IV: Non-coding RNA. Hum Mol Genet. 15:R17–R29. 2006. View Article : Google Scholar : PubMed/NCBI

11 

Hombach S and Kretz M: Non-coding RNAs: Classification, biology and functioning. Adv Exp Med Biol. 937:3–17. 2016. View Article : Google Scholar : PubMed/NCBI

12 

Cabianca DS, Casa V and Gabellini D: A novel molecular mechanism in human genetic disease: A DNA repeat-derived lncRNA. RNA Biol. 9:1211–1217. 2012. View Article : Google Scholar : PubMed/NCBI

13 

Jarroux J, Morillon A and Pinskaya M: History, discovery, and classification of lncRNAs. Adv Exp Med Biol. 1008:1–46. 2017. View Article : Google Scholar : PubMed/NCBI

14 

Kim J, Piao HL, Kim BJ, Yao F, Han Z, Wang Y, Xiao Z, Siverly AN, Lawhon SE, Ton BN, et al: Long noncoding RNA MALAT1 suppresses breast cancer metastasis. Nat Genet. 50:1705–1715. 2018. View Article : Google Scholar : PubMed/NCBI

15 

Wang Y, He L, Du Y, Zhu P, Huang G, Luo J, Yan X, Ye B, Li C, Xia P, et al: The long noncoding RNA lncTCF7 promotes self-renewal of human liver cancer stem cells through activation of Wnt signaling. Cell Stem Cell. 16:413–425. 2015. View Article : Google Scholar : PubMed/NCBI

16 

Hu X, Feng Y, Zhang D, Zhao SD, Hu Z, Greshock J, Zhang Y, Yang L, Zhong X, Wang LP, et al: A functional genomic approach identifies FAL1 as an oncogenic long noncoding RNA that associates with BMI1 and represses p21 expression in cancer. Cancer Cell. 26:344–357. 2014. View Article : Google Scholar : PubMed/NCBI

17 

Wu WJ, Shen Y, Sui J, Li CY, Yang S, Xu SY, Zhang M, Yin LH, Pu YP and Liang GY: Integrated analysis of long non-coding RNA competing interactions revealed potential biomarkers in cervical cancer: Based on a public database. Mol Med Rep. 17:7845–7858. 2018.PubMed/NCBI

18 

Luan X and Wang Y: LncRNA XLOC_006390 facilitates cervical cancer tumorigenesis and metastasis as a ceRNA against miR-331-3p and miR-338-3p. J Gynecol Oncol. 29:e952018. View Article : Google Scholar : PubMed/NCBI

19 

Liu Y, Yang Y, Li L, Liu Y, Geng P, Li G and Song H: LncRNA SNHG1 enhances cell proliferation, migration, and invasion in cervical cancer. Biochem Cell Biol. 96:38–43. 2018. View Article : Google Scholar : PubMed/NCBI

20 

Chen X, Liu S, Zhao X, Ma X, Gao G, Yu L, Yan D, Dong H and Sun W: Long noncoding RNA ILF3-AS1 promotes cell proliferation, migration, and invasion via negatively regulating miR-200b/a/429 in melanoma. Biosci Rep. 37:BSR201710312017. View Article : Google Scholar : PubMed/NCBI

21 

Gao G, Li W, Liu S, Han D, Yao X, Jin J, Han D, Sun W and Chen X: The positive feedback loop between ILF3 and lncRNA ILF3-AS1 promotes melanoma proliferation, migration, and invasion. Cancer Manag Res. 10:6791–6802. 2018. View Article : Google Scholar : PubMed/NCBI

22 

Hu XH, Dai J, Shang HL, Zhao ZX and Hao YD: SP1-mediated upregulation of lncRNA ILF3-AS1 functions a ceRNA for miR-212 to contribute to osteosarcoma progression via modulation of SOX5. Biochem Biophys Res Commun. 511:510–517. 2019. View Article : Google Scholar : PubMed/NCBI

23 

Zhou M, Hu L, Zhang Z, Wu N, Sun J and Su J: Recurrence-associated long non-coding RNA signature for determining the risk of recurrence in patients with colon cancer. Mol Ther Nucleic Acids. 12:518–529. 2018. View Article : Google Scholar : PubMed/NCBI

24 

Ye G, Guo L, Xing Y, Sun W and Yuan M: Identification of prognostic biomarkers of prostate cancer with long non-coding RNA-mediated competitive endogenous RNA network. Exp Ther Med. 17:3035–3040. 2019.PubMed/NCBI

25 

Wu W, Sui J, Liu T, Yang S, Xu S, Zhang M, Huang S, Yin L, Pu Y and Liang G: Integrated analysis of two-lncRNA signature as a potential prognostic biomarker in cervical cancer: A study based on public database. PeerJ. 7:e67612019. View Article : Google Scholar : PubMed/NCBI

26 

Mao X, Qin X, Li L, Zhou J, Zhou M, Li X, Xu Y, Yuan L, Liu QN and Xing H: A 15-long non-coding RNA signature to improve prognosis prediction of cervical squamous cell carcinoma. Gynecol Oncol. 149:181–187. 2018. View Article : Google Scholar : PubMed/NCBI

27 

Tsikouras P, Zervoudis S, Manav B, Tomara E, Iatrakis G, Romanidis C, Bothou A and Galazios G: Cervical cancer: Screening, diagnosis and staging. J BUON. 21:320–325. 2016.PubMed/NCBI

28 

Li JH, Liu S, Zhou H, Qu LH and Yang JH: starBase v2.0: Decoding miRNA-ceRNA, miRNA-ncRNA and protein-RNA interaction networks from large-scale CLIP-Seq data. Nucleic Acids Res. 42((Database Issue)): D92–D97. 2014. View Article : Google Scholar : PubMed/NCBI

29 

Agarwal V, Bell GW, Nam JW and Bartel DP: Predicting effective microRNA target sites in mammalian mRNAs. Elife. 4:e050052015. View Article : Google Scholar : PubMed/NCBI

30 

Livak KJ and Schmittgen TD: Analysis of relative gene expression data using real-time quantitative PCR and the 2(-Delta Delta C(T)) method. Methods. 25:402–408. 2001. View Article : Google Scholar : PubMed/NCBI

31 

Qu BL, Yu W, Huang YR, Cai BN, Du LH and Liu F: 6-OH-BDE-47 promotes human lung cancer cells epithelial mesenchymal transition via the AKT/Snail signal pathway. Environ Toxicol Pharmacol. 39:271–279. 2015. View Article : Google Scholar : PubMed/NCBI

32 

Wong SHM, Fang CM, Chuah LH, Leong CO and Ngai SC: E-cadherin: Its dysregulation in carcinogenesis and clinical implications. Crit Rev Oncol Hematol. 121:11–22. 2018. View Article : Google Scholar : PubMed/NCBI

33 

van Roy F: Beyond E-cadherin: Roles of other cadherin superfamily members in cancer. Nat Rev Cancer. 14:121–134. 2014. View Article : Google Scholar : PubMed/NCBI

34 

Angst BD, Marcozzi C and Magee AI: The cadherin superfamily: Diversity in form and function. J Cell Sci. 114:629–641. 2001. View Article : Google Scholar : PubMed/NCBI

35 

Osorio LA, Farfán NM, Castellón EA and Contreras HR: SNAIL transcription factor increases the motility and invasive capacity of prostate cancer cells. Mol Med Rep. 13:778–786. 2016. View Article : Google Scholar : PubMed/NCBI

36 

Lamouille S, Xu J and Derynck R: Molecular mechanisms of epithelial-mesenchymal transition. Nat Rev Mol Cell Biol. 15:178–196. 2014. View Article : Google Scholar : PubMed/NCBI

37 

Diepenbruck M and Christofori G: Epithelial-mesenchymal transition (EMT) and metastasis: Yes, no, maybe? Curr Opin Cell Biol. 43:7–13. 2016. View Article : Google Scholar : PubMed/NCBI

38 

Cheng N, Wu J, Yin M, Xu J, Wang Y, Chen X, Nie Z and Yin J: LncRNA CASC11 promotes cancer cell proliferation in hepatocellular carcinoma by inhibiting miRNA-188-5p. Biosci Rep. 39:BSR201902512019. View Article : Google Scholar : PubMed/NCBI

39 

Slaby O, Laga R and Sedlacek O: Therapeutic targeting of non-coding RNAs in cancer. Biochem J. 474:4219–4251. 2017. View Article : Google Scholar : PubMed/NCBI

40 

Ren L, Chen H, Song J, Chen X, Lin C, Zhang X, Hou N, Pan J, Zhou Z, Wang L, et al: MiR-454-3p-mediated Wnt/β-catenin signaling antagonists suppression promotes breast cancer metastasis. Theranostics. 9:449–465. 2019. View Article : Google Scholar : PubMed/NCBI

41 

Song Y, Guo Q, Gao S and Hua K: miR-454-3p promotes proliferation and induces apoptosis in human cervical cancer cells by targeting TRIM3. Biochem Biophys Res Commun. 516:872–879. 2019. View Article : Google Scholar : PubMed/NCBI

42 

Wang S, Zhang G, Zheng W, Xue Q, Wei D, Zheng Y and Yuan J: MiR-454-3p and miR-374b-5p suppress migration and invasion of bladder cancer cells through targetting ZEB2. Biosci Rep. 38:BSR201814362018. View Article : Google Scholar : PubMed/NCBI

43 

Shao N, Xue L, Wang R, Luo K, Zhi F and Lan Q: miR-454-3p is an exosomal biomarker and functions as a tumor suppressor in glioma. Mol Cancer Ther. 18:459–469. 2019. View Article : Google Scholar : PubMed/NCBI

44 

Li W, Feng Y, Ma Z and Lu L: Expression of miR-454-3p and its effect on proliferation, invasion and metastasis of colon cancer. Nan Fang Yi Ke Da Xue Xue Bao. 38:1421–1426. 2018.(In Chinese). PubMed/NCBI

45 

Malaney P, Uversky VN and Davé V: PTEN proteoforms in biology and disease. Cell Mol Life Sci. 74:2783–2794. 2017. View Article : Google Scholar : PubMed/NCBI

46 

Chen CY, Chen J, He L and Stiles BL: PTEN: Tumor suppressor and metabolic regulator. Front Endocrinol (Lausanne). 9:3382018. View Article : Google Scholar : PubMed/NCBI

47 

Ortega-Molina A and Serrano M: PTEN in cancer, metabolism, and aging. Trends Endocrinol Metab. 24:184–189. 2013. View Article : Google Scholar : PubMed/NCBI

48 

Nitulescu GM, Van De Venter M, Nitulescu G, Ungurianu A, Juzenas P, Peng Q, Olaru OT, Grădinaru D, Tsatsakis A, Tsoukalas D, et al: The Akt pathway in oncology therapy and beyond (Review). Int J Oncol. 53:2319–2331. 2018.PubMed/NCBI

49 

Milella M, Falcone I, Conciatori F, Cesta Incani U, Del Curatolo A, Inzerilli N, Nuzzo CM, Vaccaro V, Vari S, Cognetti F and Ciuffreda L: PTEN: Multiple functions in human malignant tumors. Front Oncol. 5:242015. View Article : Google Scholar : PubMed/NCBI

50 

Ye Z, Li Q, Guo Q, Xiong Y, Guo D, Yang H and Shu Y: Ketamine induces hippocampal apoptosis through a mechanism associated with the caspase-1 dependent pyroptosis. Neuropharmacology. 128:63–75. 2018. View Article : Google Scholar : PubMed/NCBI

Related Articles

  • Abstract
  • View
  • Download
  • Twitter
Copy and paste a formatted citation
Spandidos Publications style
Zhu L, Chen R, Jiang C, Xie Q, Zhao W, Gao X and Huang H: Mechanism underlying long non‑coding RNA ILF3‑AS1‑mediated inhibition of cervical cancer cell proliferation, invasion and migration, and promotion of apoptosis. Mol Med Rep 24: 554, 2021.
APA
Zhu, L., Chen, R., Jiang, C., Xie, Q., Zhao, W., Gao, X., & Huang, H. (2021). Mechanism underlying long non‑coding RNA ILF3‑AS1‑mediated inhibition of cervical cancer cell proliferation, invasion and migration, and promotion of apoptosis. Molecular Medicine Reports, 24, 554. https://doi.org/10.3892/mmr.2021.12193
MLA
Zhu, L., Chen, R., Jiang, C., Xie, Q., Zhao, W., Gao, X., Huang, H."Mechanism underlying long non‑coding RNA ILF3‑AS1‑mediated inhibition of cervical cancer cell proliferation, invasion and migration, and promotion of apoptosis". Molecular Medicine Reports 24.2 (2021): 554.
Chicago
Zhu, L., Chen, R., Jiang, C., Xie, Q., Zhao, W., Gao, X., Huang, H."Mechanism underlying long non‑coding RNA ILF3‑AS1‑mediated inhibition of cervical cancer cell proliferation, invasion and migration, and promotion of apoptosis". Molecular Medicine Reports 24, no. 2 (2021): 554. https://doi.org/10.3892/mmr.2021.12193
Copy and paste a formatted citation
x
Spandidos Publications style
Zhu L, Chen R, Jiang C, Xie Q, Zhao W, Gao X and Huang H: Mechanism underlying long non‑coding RNA ILF3‑AS1‑mediated inhibition of cervical cancer cell proliferation, invasion and migration, and promotion of apoptosis. Mol Med Rep 24: 554, 2021.
APA
Zhu, L., Chen, R., Jiang, C., Xie, Q., Zhao, W., Gao, X., & Huang, H. (2021). Mechanism underlying long non‑coding RNA ILF3‑AS1‑mediated inhibition of cervical cancer cell proliferation, invasion and migration, and promotion of apoptosis. Molecular Medicine Reports, 24, 554. https://doi.org/10.3892/mmr.2021.12193
MLA
Zhu, L., Chen, R., Jiang, C., Xie, Q., Zhao, W., Gao, X., Huang, H."Mechanism underlying long non‑coding RNA ILF3‑AS1‑mediated inhibition of cervical cancer cell proliferation, invasion and migration, and promotion of apoptosis". Molecular Medicine Reports 24.2 (2021): 554.
Chicago
Zhu, L., Chen, R., Jiang, C., Xie, Q., Zhao, W., Gao, X., Huang, H."Mechanism underlying long non‑coding RNA ILF3‑AS1‑mediated inhibition of cervical cancer cell proliferation, invasion and migration, and promotion of apoptosis". Molecular Medicine Reports 24, no. 2 (2021): 554. https://doi.org/10.3892/mmr.2021.12193
Follow us
  • Twitter
  • LinkedIn
  • Facebook
About
  • Spandidos Publications
  • Careers
  • Cookie Policy
  • Privacy Policy
How can we help?
  • Help
  • Live Chat
  • Contact
  • Email to our Support Team