Spandidos Publications Logo
  • About
    • About Spandidos
    • Aims and Scopes
    • Abstracting and Indexing
    • Editorial Policies
    • Reprints and Permissions
    • Job Opportunities
    • Terms and Conditions
    • Contact
  • Journals
    • All Journals
    • Oncology Letters
      • Oncology Letters
      • Information for Authors
      • Editorial Policies
      • Editorial Board
      • Aims and Scope
      • Abstracting and Indexing
      • Bibliographic Information
      • Archive
    • International Journal of Oncology
      • International Journal of Oncology
      • Information for Authors
      • Editorial Policies
      • Editorial Board
      • Aims and Scope
      • Abstracting and Indexing
      • Bibliographic Information
      • Archive
    • Molecular and Clinical Oncology
      • Molecular and Clinical Oncology
      • Information for Authors
      • Editorial Policies
      • Editorial Board
      • Aims and Scope
      • Abstracting and Indexing
      • Bibliographic Information
      • Archive
    • Experimental and Therapeutic Medicine
      • Experimental and Therapeutic Medicine
      • Information for Authors
      • Editorial Policies
      • Editorial Board
      • Aims and Scope
      • Abstracting and Indexing
      • Bibliographic Information
      • Archive
    • International Journal of Molecular Medicine
      • International Journal of Molecular Medicine
      • Information for Authors
      • Editorial Policies
      • Editorial Board
      • Aims and Scope
      • Abstracting and Indexing
      • Bibliographic Information
      • Archive
    • Biomedical Reports
      • Biomedical Reports
      • Information for Authors
      • Editorial Policies
      • Editorial Board
      • Aims and Scope
      • Abstracting and Indexing
      • Bibliographic Information
      • Archive
    • Oncology Reports
      • Oncology Reports
      • Information for Authors
      • Editorial Policies
      • Editorial Board
      • Aims and Scope
      • Abstracting and Indexing
      • Bibliographic Information
      • Archive
    • Molecular Medicine Reports
      • Molecular Medicine Reports
      • Information for Authors
      • Editorial Policies
      • Editorial Board
      • Aims and Scope
      • Abstracting and Indexing
      • Bibliographic Information
      • Archive
    • World Academy of Sciences Journal
      • World Academy of Sciences Journal
      • Information for Authors
      • Editorial Policies
      • Editorial Board
      • Aims and Scope
      • Abstracting and Indexing
      • Bibliographic Information
      • Archive
    • International Journal of Functional Nutrition
      • International Journal of Functional Nutrition
      • Information for Authors
      • Editorial Policies
      • Editorial Board
      • Aims and Scope
      • Abstracting and Indexing
      • Bibliographic Information
      • Archive
    • International Journal of Epigenetics
      • International Journal of Epigenetics
      • Information for Authors
      • Editorial Policies
      • Editorial Board
      • Aims and Scope
      • Abstracting and Indexing
      • Bibliographic Information
      • Archive
    • Medicine International
      • Medicine International
      • Information for Authors
      • Editorial Policies
      • Editorial Board
      • Aims and Scope
      • Abstracting and Indexing
      • Bibliographic Information
      • Archive
  • Articles
  • Information
    • Information for Authors
    • Information for Reviewers
    • Information for Librarians
    • Information for Advertisers
    • Conferences
  • Language Editing
Spandidos Publications Logo
  • About
    • About Spandidos
    • Aims and Scopes
    • Abstracting and Indexing
    • Editorial Policies
    • Reprints and Permissions
    • Job Opportunities
    • Terms and Conditions
    • Contact
  • Journals
    • All Journals
    • Biomedical Reports
      • Information for Authors
      • Editorial Policies
      • Editorial Board
      • Aims and Scope
      • Abstracting and Indexing
      • Bibliographic Information
      • Archive
    • Experimental and Therapeutic Medicine
      • Information for Authors
      • Editorial Policies
      • Editorial Board
      • Aims and Scope
      • Abstracting and Indexing
      • Bibliographic Information
      • Archive
    • International Journal of Epigenetics
      • Information for Authors
      • Editorial Policies
      • Editorial Board
      • Aims and Scope
      • Abstracting and Indexing
      • Bibliographic Information
      • Archive
    • International Journal of Functional Nutrition
      • Information for Authors
      • Editorial Policies
      • Editorial Board
      • Aims and Scope
      • Abstracting and Indexing
      • Bibliographic Information
      • Archive
    • International Journal of Molecular Medicine
      • Information for Authors
      • Editorial Policies
      • Editorial Board
      • Aims and Scope
      • Abstracting and Indexing
      • Bibliographic Information
      • Archive
    • International Journal of Oncology
      • Information for Authors
      • Editorial Policies
      • Editorial Board
      • Aims and Scope
      • Abstracting and Indexing
      • Bibliographic Information
      • Archive
    • Medicine International
      • Information for Authors
      • Editorial Policies
      • Editorial Board
      • Aims and Scope
      • Abstracting and Indexing
      • Bibliographic Information
      • Archive
    • Molecular and Clinical Oncology
      • Information for Authors
      • Editorial Policies
      • Editorial Board
      • Aims and Scope
      • Abstracting and Indexing
      • Bibliographic Information
      • Archive
    • Molecular Medicine Reports
      • Information for Authors
      • Editorial Policies
      • Editorial Board
      • Aims and Scope
      • Abstracting and Indexing
      • Bibliographic Information
      • Archive
    • Oncology Letters
      • Information for Authors
      • Editorial Policies
      • Editorial Board
      • Aims and Scope
      • Abstracting and Indexing
      • Bibliographic Information
      • Archive
    • Oncology Reports
      • Information for Authors
      • Editorial Policies
      • Editorial Board
      • Aims and Scope
      • Abstracting and Indexing
      • Bibliographic Information
      • Archive
    • World Academy of Sciences Journal
      • Information for Authors
      • Editorial Policies
      • Editorial Board
      • Aims and Scope
      • Abstracting and Indexing
      • Bibliographic Information
      • Archive
  • Articles
  • Information
    • For Authors
    • For Reviewers
    • For Librarians
    • For Advertisers
    • Conferences
  • Language Editing
Login Register Submit
  • This site uses cookies
  • You can change your cookie settings at any time by following the instructions in our Cookie Policy. To find out more, you may read our Privacy Policy.

    I agree
Search articles by DOI, keyword, author or affiliation
Search
Advanced Search
presentation
Molecular Medicine Reports
Join Editorial Board Propose a Special Issue
Print ISSN: 1791-2997 Online ISSN: 1791-3004
Journal Cover
August-2021 Volume 24 Issue 2

Full Size Image

Sign up for eToc alerts
Recommend to Library

Journals

International Journal of Molecular Medicine

International Journal of Molecular Medicine

International Journal of Molecular Medicine is an international journal devoted to molecular mechanisms of human disease.

International Journal of Oncology

International Journal of Oncology

International Journal of Oncology is an international journal devoted to oncology research and cancer treatment.

Molecular Medicine Reports

Molecular Medicine Reports

Covers molecular medicine topics such as pharmacology, pathology, genetics, neuroscience, infectious diseases, molecular cardiology, and molecular surgery.

Oncology Reports

Oncology Reports

Oncology Reports is an international journal devoted to fundamental and applied research in Oncology.

Experimental and Therapeutic Medicine

Experimental and Therapeutic Medicine

Experimental and Therapeutic Medicine is an international journal devoted to laboratory and clinical medicine.

Oncology Letters

Oncology Letters

Oncology Letters is an international journal devoted to Experimental and Clinical Oncology.

Biomedical Reports

Biomedical Reports

Explores a wide range of biological and medical fields, including pharmacology, genetics, microbiology, neuroscience, and molecular cardiology.

Molecular and Clinical Oncology

Molecular and Clinical Oncology

International journal addressing all aspects of oncology research, from tumorigenesis and oncogenes to chemotherapy and metastasis.

World Academy of Sciences Journal

World Academy of Sciences Journal

Multidisciplinary open-access journal spanning biochemistry, genetics, neuroscience, environmental health, and synthetic biology.

International Journal of Functional Nutrition

International Journal of Functional Nutrition

Open-access journal combining biochemistry, pharmacology, immunology, and genetics to advance health through functional nutrition.

International Journal of Epigenetics

International Journal of Epigenetics

Publishes open-access research on using epigenetics to advance understanding and treatment of human disease.

Medicine International

Medicine International

An International Open Access Journal Devoted to General Medicine.

Journal Cover
August-2021 Volume 24 Issue 2

Full Size Image

Sign up for eToc alerts
Recommend to Library

  • Article
  • Citations
    • Cite This Article
    • Download Citation
    • Create Citation Alert
    • Remove Citation Alert
    • Cited By
  • Similar Articles
    • Related Articles (in Spandidos Publications)
    • Similar Articles (Google Scholar)
    • Similar Articles (PubMed)
  • Download PDF
  • Download XML
  • View XML
Article Open Access

M2‑like tumour‑associated macrophage‑secreted IGF promotes thyroid cancer stemness and metastasis by activating the PI3K/AKT/mTOR pathway

  • Authors:
    • Juan Lv
    • Chao Liu
    • Fu-Kun Chen
    • Zhi-Ping Feng
    • Li Jia
    • Peng-Jie Liu
    • Zhi-Xian Yang
    • Fei Hou
    • Zhi-Yong Deng
  • View Affiliations / Copyright

    Affiliations: Department of Nuclear Medicine, The Third Affiliated Hospital of Kunming Medical University, Kunming, Yunnan 650118, P.R. China
    Copyright: © Lv et al. This is an open access article distributed under the terms of Creative Commons Attribution License.
  • Article Number: 604
    |
    Published online on: June 28, 2021
       https://doi.org/10.3892/mmr.2021.12249
  • Expand metrics +
Metrics: Total Views: 0 (Spandidos Publications: | PMC Statistics: )
Metrics: Total PDF Downloads: 0 (Spandidos Publications: | PMC Statistics: )
Cited By (CrossRef): 0 citations Loading Articles...

This article is mentioned in:



Abstract

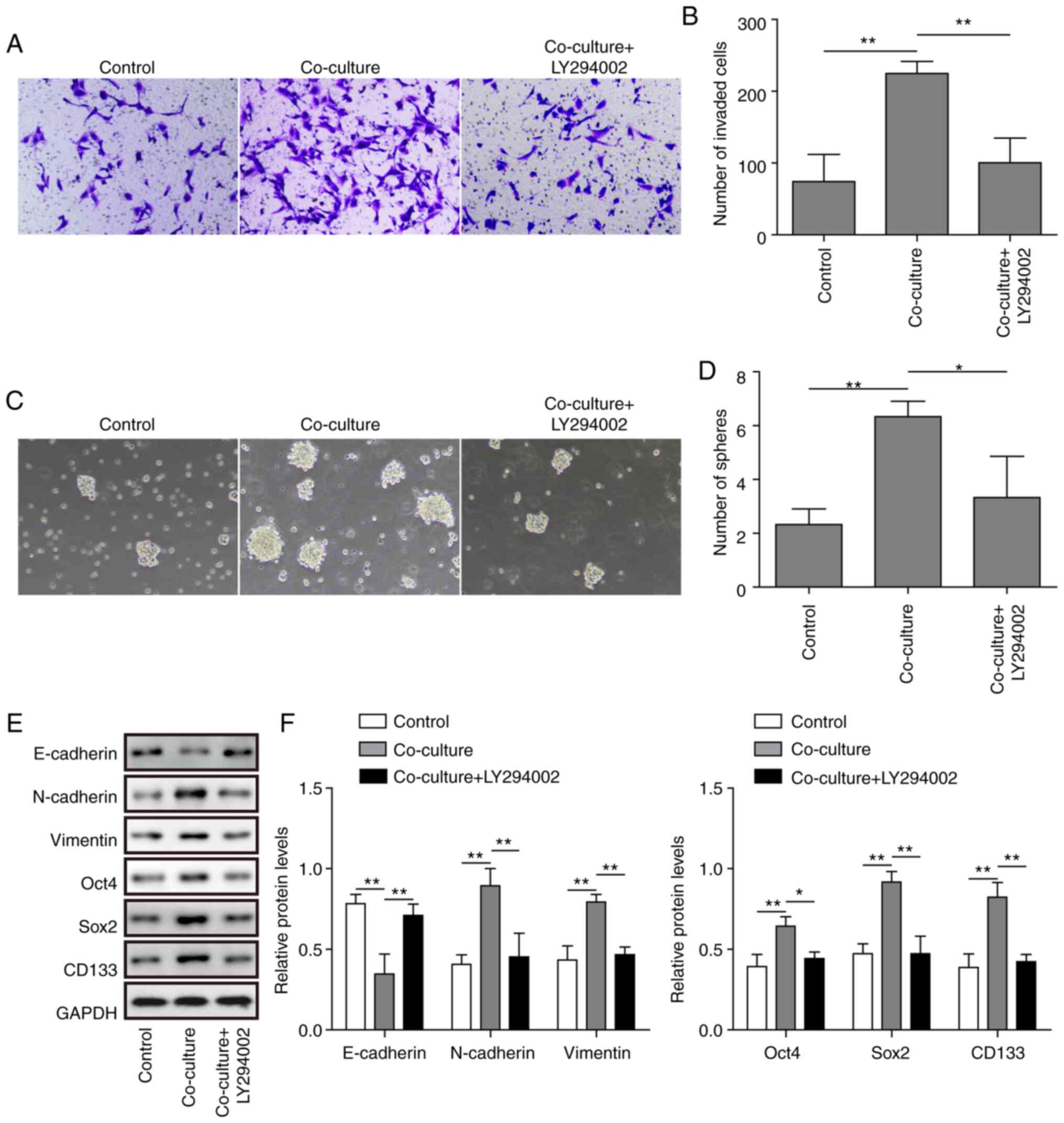
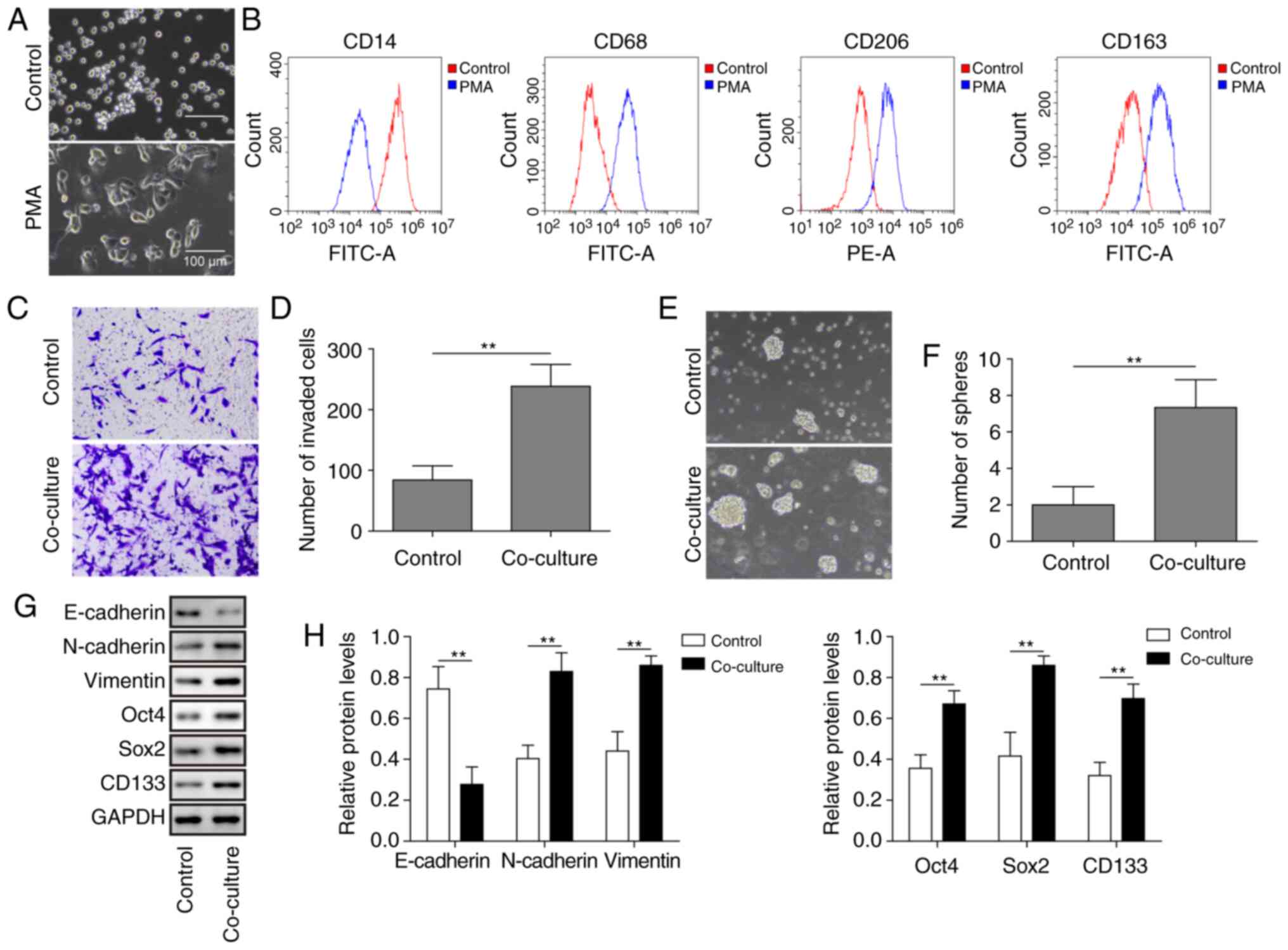
M2‑like tumour‑associated macrophages (TAMs) have been demonstrated to promote the growth of anaplastic thyroid carcinoma (ATC). However, the underlying mechanism of M2‑like TAMs in ATC remains unclear. Thus, in the present study, the role and mechanism of M2‑like TAMs in ATC were investigated. M2‑like TAMs were induced by treatment with PMA, plus IL‑4 and IL‑13, and identified by flow cytometry. Transwell and sphere formation assays were applied to assess the invasion and stemness of ATC cells. The expression levels of insulin‑like growth factor (IGF)‑1 and IGF‑2 were examined by ELISA and reverse transcription‑quantitative PCR. Proteins related to the epithelial‑mesenchymal transition (EMT), stemness and the PI3K/AKT/mTOR pathway were examined via western blotting. Immunohistochemistry (IHC) was used to detect the expression of the M2‑like TAM markers CD68 and CD206 in ATC tissues and thyroid adenoma tissues. It was found that treatment with PMA plus IL‑4 and IL‑13 successfully induced M2‑like TAMs. Following co‑culture with M2‑like TAMs, the invasive ability and stemness of ATC cells were significantly increased. The expression levels of the EMT‑related markers N‑cadherin and Vimentin, the stemness‑related markers Oct4, Sox2 and CD133, and the insulin receptor (IR)‑A/IGF1 receptor (IGF1R) were markedly upregulated, whereas E‑cadherin expression was significantly decreased. In addition, the production of IGF‑1 and IGF‑2 was significantly increased. Of note, exogenous IGF‑1/IGF‑2 promoted the invasion and stemness of C643 cells, whereas blocking IGF‑1 and IGF‑2 inhibited metastasis and stemness by repressing IR‑A/IGF‑1R‑mediated PI3K/AKT/mTOR signalling in the co‑culture system. IHC results showed that the expression of CD68 and CD206 was obviously increased in ATC tissues. To conclude, M2‑like TAMs accelerated the metastasis and increased the stemness of ATC cells, and the underlying mechanism may be related to the section of IGF by M2‑like TAMs, which activates the IR‑A/IGF1R‑mediated PI3K/AKT/mTOR signalling pathway.
View Figures

Figure 1

Figure 2

Figure 3

Figure 4

Figure 5

Figure 6

Figure 7

View References

1 

Siegel RL, Miller KD and Jemal A: Cancer statistics, 2016. CA Cancer J Clin. 66:7–30. 2016. View Article : Google Scholar : PubMed/NCBI

2 

Nguyen QT, Lee EJ, Huang MG, Park YI, Khullar A and Plodkowski RA: Diagnosis and treatment of patients with thyroid cancer. Am Health Drug Benefits. 8:30–40. 2015.PubMed/NCBI

3 

Molinaro E, Romei C, Biagini A, Sabini E, Agate L, Mazzeo S, Materazzi G, Sellari-Franceschini S, Ribechini A, Torregrossa L, et al: Anaplastic thyroid carcinoma: From clinicopathology to genetics and advanced therapies. Nat Rev Endocrinol. 13:644–660. 2017. View Article : Google Scholar : PubMed/NCBI

4 

Taccaliti A, Silvetti F, Palmonella G and Boscaro M: Anaplastic thyroid carcinoma. Front Endocrinol (Lausanne). 3:842012. View Article : Google Scholar : PubMed/NCBI

5 

Saini S, Tulla K, Maker AV, Burman KD and Prabhakar BS: Therapeutic advances in anaplastic thyroid cancer: A current perspective. Mol Cancer. 17:1542018. View Article : Google Scholar : PubMed/NCBI

6 

Blanpain C: Cancer Stem Cells. Radiother Oncol. 106:S1982019.

7 

Chang JC: Cancer stem cells: Role in tumor growth, recurrence, metastasis, and treatment resistance. Medicine (Baltimore). 95 (Suppl 1):S20–S25. 2016. View Article : Google Scholar : PubMed/NCBI

8 

Huang R and Rofstad EK: Cancer stem cells (CSCs), cervical CSCs and targeted therapies. Oncotarget. 8:35351–35367. 2017. View Article : Google Scholar : PubMed/NCBI

9 

Mertins SD: Cancer stem cells: A systems biology view of their role in prognosis and therapy. Anticancer Drugs. 25:353–367. 2014. View Article : Google Scholar : PubMed/NCBI

10 

Kreso A and Dick JE: Evolution of the cancer stem cell model. Cell Stem Cell. 14:275–291. 2014. View Article : Google Scholar : PubMed/NCBI

11 

Magee JA, Piskounova E and Morrison SJ: Cancer stem cells: Impact, heterogeneity, and uncertainty. Cancer Cell. 21:283–296. 2012. View Article : Google Scholar : PubMed/NCBI

12 

Zhang J, Yan Y, Yang Y, Wang L, Li M and Wang J, Liu X, Duan X and Wang J: High Infiltration of Tumor-Associated Macrophages Influences Poor Prognosis in Human Gastric Cancer Patients, Associates With the Phenomenon of EMT. Medicine (Baltimore). 95:e26362016. View Article : Google Scholar : PubMed/NCBI

13 

Steyaert S, Van Dorpe J, Hoorens A, Van Biesen W and Van Laecke S: Intravenous immunoglobulins modify relapsing membranous glomerulonephritis after kidney transplantation: A case report. Acta Clin Belg. 73:229–232. 2018. View Article : Google Scholar : PubMed/NCBI

14 

Noy R and Pollard JW: Tumor-associated macrophages: From mechanisms to therapy. Immunity. 41:49–61. 2014. View Article : Google Scholar : PubMed/NCBI

15 

Raggi C, Mousa HS, Correnti M, Sica A and Invernizzi P: Cancer stem cells and tumor-associated macrophages: A roadmap for multitargeting strategies. Oncogene. 35:671–682. 2016. View Article : Google Scholar : PubMed/NCBI

16 

Rother KI and Accili D: Role of insulin receptors and IGF receptors in growth and development. Pediatr Nephrol. 14:558–561. 2000. View Article : Google Scholar : PubMed/NCBI

17 

Novosyadlyy R, Lann DE, Vijayakumar A, Rowzee A, Lazzarino DA, Fierz Y, Carboni JM, Gottardis MM, Pennisi PA, Molinolo AA, et al: Insulin-mediated acceleration of breast cancer development and progression in a nonobese model of type 2 diabetes. Cancer Res. 70:741–751. 2010. View Article : Google Scholar : PubMed/NCBI

18 

Yakar S, Leroith D and Brodt P: The role of the growth hormone/insulin-like growth factor axis in tumor growth and progression: Lessons from animal models. Cytokine Growth Factor Rev. 16:407–420. 2005. View Article : Google Scholar : PubMed/NCBI

19 

Boucher J, Kleinridders A and Kahn CR: Insulin receptor signaling in normal and insulin-resistant states. Cold Spring Harb Perspect Biol. 6:a0091912014. View Article : Google Scholar : PubMed/NCBI

20 

Kuo YC, Chu JS, Lee KL, DrewV J, Zhuang W, Chen C, Ho Y and Huang Y: Abstract 5739: Nicotine promotes stemness-related properties and cell migration/metastasis through IGF-1R regulation in triple negative breast cancer. Cancer Res. 77:57392017.

21 

Liu L and Wang X, Li X, Wu X, Tang M and Wang X: Upregulation of IGF1 by tumor-associated macrophages promotes the proliferation and migration of epithelial ovarian cancer cells. Oncol Rep. 39:818–826. 2018.PubMed/NCBI

22 

Wang X, Zhu Q, Lin Y, Wu L, Wu X, Wang K, He Q, Xu C, Wan X and Wang X: Crosstalk between TEMs and endothelial cells modulates angiogenesis and metastasis via IGF1-IGF1R signalling in epithelial ovarian cancer. Br J Cancer. 117:1371–1382. 2017. View Article : Google Scholar : PubMed/NCBI

23 

Vella V, Pandini G, Sciacca L, Mineo R, Vigneri R, Pezzino V and Belfiore A: A novel autocrine loop involving IGF-II and the insulin receptor isoform-A stimulates growth of thyroid cancer. J Clin Endocrinol Metab. 87:245–254. 2002. View Article : Google Scholar : PubMed/NCBI

24 

Tjiu JW, Chen JS, Shun CT, Lin SJ, Liao YH, Chu CY, Tsai TF, Chiu HC, Dai YS, Inoue H, et al: Tumor-associated macrophage-induced invasion and angiogenesis of human basal cell carcinoma cells by cyclooxygenase-2 induction. J Invest Dermatol. 129:1016–1025. 2009. View Article : Google Scholar : PubMed/NCBI

25 

Livak KJ and Schmittgen TD: Analysis of relative gene expression data using real-time quantitative PCR and the 2(-Delta Delta C(T)) Method. Methods. 25:402–408. 2001. View Article : Google Scholar : PubMed/NCBI

26 

Chanput W, Mes JJ and Wichers HJ: THP-1 cell line: An in vitro cell model for immune modulation approach. Int Immunopharmacol. 23:37–45. 2014. View Article : Google Scholar : PubMed/NCBI

27 

Wong CE, Yu JS, Quigley DA, To MD, Jen KY, Huang PY, Del Rosario R and Balmain A: Inflammation and Hras signaling control epithelial-mesenchymal transition during skin tumor progression. Genes Dev. 27:670–682. 2013. View Article : Google Scholar : PubMed/NCBI

28 

Ain KB: Anaplastic thyroid carcinoma: A therapeutic challenge. Semin Surg Oncol. 16:64–69. 1999. View Article : Google Scholar : PubMed/NCBI

29 

Wang J, Li D, Cang H and Guo B: Crosstalk between cancer and immune cells: Role of tumor-associated macrophages in the tumor microenvironment. Cancer Med. 8:4709–4721. 2019. View Article : Google Scholar : PubMed/NCBI

30 

Wei C, Yang C, Wang S, Shi D, Zhang C, Lin X, Liu Q, Dou R and Xiong B: Crosstalk between cancer cells and tumor associated macrophages is required for mesenchymal circulating tumor cell-mediated colorectal cancer metastasis. Mol Cancer. 18:642019. View Article : Google Scholar : PubMed/NCBI

31 

Caras I, Tucureanu C, Lerescu L, Pitica R, Melinceanu L, Neagu S and Salageanu A: Influence of tumor cell culture supernatants on macrophage functional polarization: In vitro models of macrophage-tumor environment interaction. Tumori. 97:647–654. 2011. View Article : Google Scholar : PubMed/NCBI

32 

Genin M, Clement F, Fattaccioli A, Raes M and Michiels C: M1 and M2 macrophages derived from THP-1 cells differentially modulate the response of cancer cells to etoposide. BMC Cancer. 15:5772015. View Article : Google Scholar : PubMed/NCBI

33 

Mehibel M, Singh S, Chinje EC, Cowen RL and Stratford IJ: Effects of cytokine-induced macrophages on the response of tumor cells to banoxantrone (AQ4N). Mol Cancer Ther. 8:1261–1269. 2009. View Article : Google Scholar : PubMed/NCBI

34 

Tariq M, Zhang JQ, Liang GK, He QJ, Ding L and Yang B: Gefitinib inhibits M2-like polarization of tumor-associated macrophages in Lewis lung cancer by targeting the STAT6 signaling pathway. Acta Pharmacol Sin. 38:1501–1511. 2017. View Article : Google Scholar : PubMed/NCBI

35 

Ryder M, Ghossein RA, Ricarte-Filho JC, Knauf JA and Fagin JA: Increased density of tumor-associated macrophages is associated with decreased survival in advanced thyroid cancer. Endocr Relat Cancer. 15:1069–1074. 2008. View Article : Google Scholar : PubMed/NCBI

36 

Caillou B, Talbot M, Weyemi U, Pioche-Durieu C, Al Ghuzlan A, Bidart JM, Chouaib S, Schlumberger M and Dupuy C: Tumor-associated macrophages (TAMs) form an interconnected cellular supportive network in anaplastic thyroid carcinoma. PLoS One. 6:e225672011. View Article : Google Scholar : PubMed/NCBI

37 

Wang C, Su K, Zhang Y, Zhang W, Zhao Q, Chu D and Guo R: IR-A/IGF-1R-mediated signals promote epithelial-mesenchymal transition of endometrial carcinoma cells by activating PI3K/AKT and ERK pathways. Cancer Biol Ther. 20:295–306. 2019. View Article : Google Scholar : PubMed/NCBI

38 

Kalet BT, O'Donoghue LE and Duval DL: Abstract 3008: IGF2 mRNA binding protein 1 drives growth, metastasis and chemoresistance in osteosarcoma. Cancer Res. 73:30082013.

39 

Li B, Tsao SW, Chan KW, Ludwig DL, Novosyadlyy R, Li YY, He QY and Cheung ALM: Id1-induced IGF-II and its autocrine/endocrine promotion of esophageal cancer progression and chemoresistance - implications for IGF-II and IGF-IR-targeted therapy. Clin Cancer Res. 20:2651–2662. 2014. View Article : Google Scholar : PubMed/NCBI

40 

Ciampolillo A, De Tullio C, Perlino E and Maiorano E: The IGF-I axis in thyroid carcinoma. Curr Pharm Des. 13:729–735. 2007. View Article : Google Scholar : PubMed/NCBI

41 

Sasako T and Ueki K: Insulin/IGF-1 signaling and aging. Nihon Rinsho. 74:1435–1440. 2016.PubMed/NCBI

42 

Fresno Vara JA, Casado E, de Castro J, Cejas P, Belda-Iniesta C and González-Barón M: PI3K/Akt signalling pathway and cancer. Cancer Treat Rev. 30:193–204. 2004. View Article : Google Scholar : PubMed/NCBI

43 

Fu J, Lv H, Guan H, Ma X, Ji M, He N, Shi B and Hou P: Metallothionein 1G functions as a tumor suppressor in thyroid cancer through modulating the PI3K/Akt signaling pathway. BMC Cancer. 13:4622013. View Article : Google Scholar : PubMed/NCBI

44 

Samani AA and Brodt P: The receptor for the type I insulin-like growth factor and its ligands regulate multiple cellular functions that impact on metastasis. Surg Oncol Clin N Am. 10289–312. (viii)2001. View Article : Google Scholar : PubMed/NCBI

45 

Hanahan D and Weinberg RA: The hallmarks of cancer. Cell. 100:57–70. 2000. View Article : Google Scholar : PubMed/NCBI

46 

Ma J, Sawai H, Matsuo Y, Ochi N, Yasuda A, Takahashi H, Wakasugi T, Funahashi H, Sato M and Takeyama H: IGF-1 mediates PTEN suppression and enhances cell invasion and proliferation via activation of the IGF-1/PI3K/Akt signaling pathway in pancreatic cancer cells. J Surg Res. 160:90–101. 2010. View Article : Google Scholar : PubMed/NCBI

47 

Li H, Xu L, Li C, Zhao L, Ma Y, Zheng H, Li Z, Zhang Y, Wang R, Liu Y, et al: Ubiquitin ligase Cbl-b represses IGF-I-induced epithelial mesenchymal transition via ZEB2 and microRNA-200c regulation in gastric cancer cells. Mol Cancer. 13:1362014. View Article : Google Scholar : PubMed/NCBI

Related Articles

  • Abstract
  • View
  • Download
  • Twitter
Copy and paste a formatted citation
Spandidos Publications style
Lv J, Liu C, Chen F, Feng Z, Jia L, Liu P, Yang Z, Hou F and Deng Z: M2‑like tumour‑associated macrophage‑secreted IGF promotes thyroid cancer stemness and metastasis by activating the PI3K/AKT/mTOR pathway. Mol Med Rep 24: 604, 2021.
APA
Lv, J., Liu, C., Chen, F., Feng, Z., Jia, L., Liu, P. ... Deng, Z. (2021). M2‑like tumour‑associated macrophage‑secreted IGF promotes thyroid cancer stemness and metastasis by activating the PI3K/AKT/mTOR pathway. Molecular Medicine Reports, 24, 604. https://doi.org/10.3892/mmr.2021.12249
MLA
Lv, J., Liu, C., Chen, F., Feng, Z., Jia, L., Liu, P., Yang, Z., Hou, F., Deng, Z."M2‑like tumour‑associated macrophage‑secreted IGF promotes thyroid cancer stemness and metastasis by activating the PI3K/AKT/mTOR pathway". Molecular Medicine Reports 24.2 (2021): 604.
Chicago
Lv, J., Liu, C., Chen, F., Feng, Z., Jia, L., Liu, P., Yang, Z., Hou, F., Deng, Z."M2‑like tumour‑associated macrophage‑secreted IGF promotes thyroid cancer stemness and metastasis by activating the PI3K/AKT/mTOR pathway". Molecular Medicine Reports 24, no. 2 (2021): 604. https://doi.org/10.3892/mmr.2021.12249
Copy and paste a formatted citation
x
Spandidos Publications style
Lv J, Liu C, Chen F, Feng Z, Jia L, Liu P, Yang Z, Hou F and Deng Z: M2‑like tumour‑associated macrophage‑secreted IGF promotes thyroid cancer stemness and metastasis by activating the PI3K/AKT/mTOR pathway. Mol Med Rep 24: 604, 2021.
APA
Lv, J., Liu, C., Chen, F., Feng, Z., Jia, L., Liu, P. ... Deng, Z. (2021). M2‑like tumour‑associated macrophage‑secreted IGF promotes thyroid cancer stemness and metastasis by activating the PI3K/AKT/mTOR pathway. Molecular Medicine Reports, 24, 604. https://doi.org/10.3892/mmr.2021.12249
MLA
Lv, J., Liu, C., Chen, F., Feng, Z., Jia, L., Liu, P., Yang, Z., Hou, F., Deng, Z."M2‑like tumour‑associated macrophage‑secreted IGF promotes thyroid cancer stemness and metastasis by activating the PI3K/AKT/mTOR pathway". Molecular Medicine Reports 24.2 (2021): 604.
Chicago
Lv, J., Liu, C., Chen, F., Feng, Z., Jia, L., Liu, P., Yang, Z., Hou, F., Deng, Z."M2‑like tumour‑associated macrophage‑secreted IGF promotes thyroid cancer stemness and metastasis by activating the PI3K/AKT/mTOR pathway". Molecular Medicine Reports 24, no. 2 (2021): 604. https://doi.org/10.3892/mmr.2021.12249
Follow us
  • Twitter
  • LinkedIn
  • Facebook
About
  • Spandidos Publications
  • Careers
  • Cookie Policy
  • Privacy Policy
How can we help?
  • Help
  • Live Chat
  • Contact
  • Email to our Support Team