Spandidos Publications Logo
  • About
    • About Spandidos
    • Aims and Scopes
    • Abstracting and Indexing
    • Editorial Policies
    • Reprints and Permissions
    • Job Opportunities
    • Terms and Conditions
    • Contact
  • Journals
    • All Journals
    • Oncology Letters
      • Oncology Letters
      • Information for Authors
      • Editorial Policies
      • Editorial Board
      • Aims and Scope
      • Abstracting and Indexing
      • Bibliographic Information
      • Archive
    • International Journal of Oncology
      • International Journal of Oncology
      • Information for Authors
      • Editorial Policies
      • Editorial Board
      • Aims and Scope
      • Abstracting and Indexing
      • Bibliographic Information
      • Archive
    • Molecular and Clinical Oncology
      • Molecular and Clinical Oncology
      • Information for Authors
      • Editorial Policies
      • Editorial Board
      • Aims and Scope
      • Abstracting and Indexing
      • Bibliographic Information
      • Archive
    • Experimental and Therapeutic Medicine
      • Experimental and Therapeutic Medicine
      • Information for Authors
      • Editorial Policies
      • Editorial Board
      • Aims and Scope
      • Abstracting and Indexing
      • Bibliographic Information
      • Archive
    • International Journal of Molecular Medicine
      • International Journal of Molecular Medicine
      • Information for Authors
      • Editorial Policies
      • Editorial Board
      • Aims and Scope
      • Abstracting and Indexing
      • Bibliographic Information
      • Archive
    • Biomedical Reports
      • Biomedical Reports
      • Information for Authors
      • Editorial Policies
      • Editorial Board
      • Aims and Scope
      • Abstracting and Indexing
      • Bibliographic Information
      • Archive
    • Oncology Reports
      • Oncology Reports
      • Information for Authors
      • Editorial Policies
      • Editorial Board
      • Aims and Scope
      • Abstracting and Indexing
      • Bibliographic Information
      • Archive
    • Molecular Medicine Reports
      • Molecular Medicine Reports
      • Information for Authors
      • Editorial Policies
      • Editorial Board
      • Aims and Scope
      • Abstracting and Indexing
      • Bibliographic Information
      • Archive
    • World Academy of Sciences Journal
      • World Academy of Sciences Journal
      • Information for Authors
      • Editorial Policies
      • Editorial Board
      • Aims and Scope
      • Abstracting and Indexing
      • Bibliographic Information
      • Archive
    • International Journal of Functional Nutrition
      • International Journal of Functional Nutrition
      • Information for Authors
      • Editorial Policies
      • Editorial Board
      • Aims and Scope
      • Abstracting and Indexing
      • Bibliographic Information
      • Archive
    • International Journal of Epigenetics
      • International Journal of Epigenetics
      • Information for Authors
      • Editorial Policies
      • Editorial Board
      • Aims and Scope
      • Abstracting and Indexing
      • Bibliographic Information
      • Archive
    • Medicine International
      • Medicine International
      • Information for Authors
      • Editorial Policies
      • Editorial Board
      • Aims and Scope
      • Abstracting and Indexing
      • Bibliographic Information
      • Archive
  • Articles
  • Information
    • Information for Authors
    • Information for Reviewers
    • Information for Librarians
    • Information for Advertisers
    • Conferences
  • Language Editing
Spandidos Publications Logo
  • About
    • About Spandidos
    • Aims and Scopes
    • Abstracting and Indexing
    • Editorial Policies
    • Reprints and Permissions
    • Job Opportunities
    • Terms and Conditions
    • Contact
  • Journals
    • All Journals
    • Biomedical Reports
      • Information for Authors
      • Editorial Policies
      • Editorial Board
      • Aims and Scope
      • Abstracting and Indexing
      • Bibliographic Information
      • Archive
    • Experimental and Therapeutic Medicine
      • Information for Authors
      • Editorial Policies
      • Editorial Board
      • Aims and Scope
      • Abstracting and Indexing
      • Bibliographic Information
      • Archive
    • International Journal of Epigenetics
      • Information for Authors
      • Editorial Policies
      • Editorial Board
      • Aims and Scope
      • Abstracting and Indexing
      • Bibliographic Information
      • Archive
    • International Journal of Functional Nutrition
      • Information for Authors
      • Editorial Policies
      • Editorial Board
      • Aims and Scope
      • Abstracting and Indexing
      • Bibliographic Information
      • Archive
    • International Journal of Molecular Medicine
      • Information for Authors
      • Editorial Policies
      • Editorial Board
      • Aims and Scope
      • Abstracting and Indexing
      • Bibliographic Information
      • Archive
    • International Journal of Oncology
      • Information for Authors
      • Editorial Policies
      • Editorial Board
      • Aims and Scope
      • Abstracting and Indexing
      • Bibliographic Information
      • Archive
    • Medicine International
      • Information for Authors
      • Editorial Policies
      • Editorial Board
      • Aims and Scope
      • Abstracting and Indexing
      • Bibliographic Information
      • Archive
    • Molecular and Clinical Oncology
      • Information for Authors
      • Editorial Policies
      • Editorial Board
      • Aims and Scope
      • Abstracting and Indexing
      • Bibliographic Information
      • Archive
    • Molecular Medicine Reports
      • Information for Authors
      • Editorial Policies
      • Editorial Board
      • Aims and Scope
      • Abstracting and Indexing
      • Bibliographic Information
      • Archive
    • Oncology Letters
      • Information for Authors
      • Editorial Policies
      • Editorial Board
      • Aims and Scope
      • Abstracting and Indexing
      • Bibliographic Information
      • Archive
    • Oncology Reports
      • Information for Authors
      • Editorial Policies
      • Editorial Board
      • Aims and Scope
      • Abstracting and Indexing
      • Bibliographic Information
      • Archive
    • World Academy of Sciences Journal
      • Information for Authors
      • Editorial Policies
      • Editorial Board
      • Aims and Scope
      • Abstracting and Indexing
      • Bibliographic Information
      • Archive
  • Articles
  • Information
    • For Authors
    • For Reviewers
    • For Librarians
    • For Advertisers
    • Conferences
  • Language Editing
Login Register Submit
  • This site uses cookies
  • You can change your cookie settings at any time by following the instructions in our Cookie Policy. To find out more, you may read our Privacy Policy.

    I agree
Search articles by DOI, keyword, author or affiliation
Search
Advanced Search
presentation
Molecular Medicine Reports
Join Editorial Board Propose a Special Issue
Print ISSN: 1791-2997 Online ISSN: 1791-3004
Journal Cover
July-2022 Volume 26 Issue 1

Full Size Image

Sign up for eToc alerts
Recommend to Library

Journals

International Journal of Molecular Medicine

International Journal of Molecular Medicine

International Journal of Molecular Medicine is an international journal devoted to molecular mechanisms of human disease.

International Journal of Oncology

International Journal of Oncology

International Journal of Oncology is an international journal devoted to oncology research and cancer treatment.

Molecular Medicine Reports

Molecular Medicine Reports

Covers molecular medicine topics such as pharmacology, pathology, genetics, neuroscience, infectious diseases, molecular cardiology, and molecular surgery.

Oncology Reports

Oncology Reports

Oncology Reports is an international journal devoted to fundamental and applied research in Oncology.

Experimental and Therapeutic Medicine

Experimental and Therapeutic Medicine

Experimental and Therapeutic Medicine is an international journal devoted to laboratory and clinical medicine.

Oncology Letters

Oncology Letters

Oncology Letters is an international journal devoted to Experimental and Clinical Oncology.

Biomedical Reports

Biomedical Reports

Explores a wide range of biological and medical fields, including pharmacology, genetics, microbiology, neuroscience, and molecular cardiology.

Molecular and Clinical Oncology

Molecular and Clinical Oncology

International journal addressing all aspects of oncology research, from tumorigenesis and oncogenes to chemotherapy and metastasis.

World Academy of Sciences Journal

World Academy of Sciences Journal

Multidisciplinary open-access journal spanning biochemistry, genetics, neuroscience, environmental health, and synthetic biology.

International Journal of Functional Nutrition

International Journal of Functional Nutrition

Open-access journal combining biochemistry, pharmacology, immunology, and genetics to advance health through functional nutrition.

International Journal of Epigenetics

International Journal of Epigenetics

Publishes open-access research on using epigenetics to advance understanding and treatment of human disease.

Medicine International

Medicine International

An International Open Access Journal Devoted to General Medicine.

Journal Cover
July-2022 Volume 26 Issue 1

Full Size Image

Sign up for eToc alerts
Recommend to Library

  • Article
  • Citations
    • Cite This Article
    • Download Citation
    • Create Citation Alert
    • Remove Citation Alert
    • Cited By
  • Similar Articles
    • Related Articles (in Spandidos Publications)
    • Similar Articles (Google Scholar)
    • Similar Articles (PubMed)
  • Download PDF
  • Download XML
  • View XML

  • Supplementary Files
    • Supplementary_Data.pdf
Article Open Access

E2F1 promotes Warburg effect and cancer progression via upregulating ENO2 expression in Ewing sarcoma

  • Authors:
    • Xianyong Jiang
    • Zhen Chen
    • Junping Zhu
    • Jun Han
    • Gaoliang You
    • Yonghong Li
    • Tiancheng Liu
    • Heng Ye
  • View Affiliations / Copyright

    Affiliations: Department of Orthopedics, Wuhan Hanyang Hospital, Wuhan University of Science and Technology, Wuhan, Hubei 430050, P.R. China, Department of Emergency, The Central Hospital of Wuhan, Tongji Medical College, Huazhong University of Science and Technology, Wuhan, Hubei 430014, P.R. China, Medical Examination Center, The Central Hospital of Wuhan, Tongji Medical College, Huazhong University of Science and Technology, Wuhan, Hubei 430014, P.R. China
    Copyright: © Jiang et al. This is an open access article distributed under the terms of Creative Commons Attribution License.
  • Article Number: 237
    |
    Published online on: May 27, 2022
       https://doi.org/10.3892/mmr.2022.12753
  • Expand metrics +
Metrics: Total Views: 0 (Spandidos Publications: | PMC Statistics: )
Metrics: Total PDF Downloads: 0 (Spandidos Publications: | PMC Statistics: )
Cited By (CrossRef): 0 citations Loading Articles...

This article is mentioned in:



Abstract

Altered glucose metabolism is an important characteristic of cancer cells, which is referred to as Warburg effect or aerobic glycolysis. Ewing sarcoma (EWS) is a highly malignant tumor that occurs in children and adolescents. However, the functions of aerobic glycolysis in EWS remain to be elucidated. The present study identified a transcription factor, E2F transcription factor 1 (E2F1), as a new regulator of cancer the aerobic glycolysis and progression in EWS. The present study showed that E2F1 modulated aerobic glycolysis in EWS cells by effecting glucose uptake, lactate production and ATP generation. Altered E2F1 expression increased or decreased cell viability and invasion in EWS. Mechanistically, the results demonstrated that E2F1 may promote the Warburg effect and cancer progression in EWS via upregulating enolase 2 expression. Generally, these findings indicated that E2F1 involvement in the progression of EWS and could serve as a clinical therapeutic target in EWS.

Introduction

EWS is a highly aggressive bone- or soft tissue-associated tumor of childhood and young adults (1). Though advances in the treatment of EWS have improved quality of life, the prognosis is still poor for early metastases and relapse (2). Therefore, it is urgently necessary to find the mechanism and relevant therapeutic targets of EWS.

Aerobic glycolysis is a well-recognized hallmark of malignant tumors (3), making it an attractive therapeutic target to inhibit tumor growth, including Ewing sarcoma (4). To meet high demands for growth, cancer cells exhibit a unique metabolic preference for catabolizing glucose to lactate even under aerobic conditions, a phenomenon described as Warburg effect or aerobic glycolysis (3). It has been proposed that transcription factors serve a crucial role in regulating aerobic glycolysis. For instance, acting as a principal regulator of glycolysis, hypoxia-inducible factor 1α (HIF-1α) contributes to aerobic glycolysis by the induction of the glucose transporters GLUT1 expression, thus enhancing cancer progression (5). Thus, identifying key regulators that regulate aerobic glycolysis could offer a novel direction for EWS treatment.

The present study, for the first time to the best of the authors' knowledge, identified transcription factor E2F1 as a pivotal regulator for aerobic glycolysis in EWS. Highly expressed E2F1 in EWS predicted a poor prognosis. Moreover, the results revealed that E2F1 facilitates Warburg effect and cancer progression by modulating the expression of enolase 2 (ENO2). Taken together, a new role of E2F1 in EWS was unearthed, which provide a promising therapeutic strategy for EWS.

Materials and methods

Access and analysis of public data

The Ewing sarcoma microarray datasets GSE17679 and corresponding clinical information were downloaded from Gene Expression Omnibus (GEO) database (https://www.ncbi.nlm.nih.gov/geo/). In addition, glycolysis genes were retrieved from the Kyoto Encyclopedia of Genes and Genomes (https://www.kegg.jp; Table SI) and human transcription factor were downloaded from a public database (http://humantfs.ccbr.utoronto.ca; Table SII). Data processing and quantile normalization were performed using R, a programming language and software environment for statistical computing (6). Differential expression analyses in different tumor tissues characterized by clinical characteristics were performed by the limma package (http://www.bioconductor.org/packages/release/bioc/html/limma.html/). Genes with |log2FoldChange|>1 and P<0.05 were identified as statistically significant. Then, overlapping analysis was performed to identify genes consistently associated with clinical characteristics of tumors, while their expression correlation and survival significance were also analyzed.

Cell culture

Human EWS cell lines RDES (HTB-166) and SK-ES-1 (HTB-86) were obtained from ATCC. Cells were cultured in RPMI medium (R8758; MilliporeSigma) containing 10% fetal bovine serum (F8318; MilliporeSigma), 100 U/ml penicillin, 100 µg/ml streptomycin (V900929; MilliporeSigma) at 37°C in a humidified atmosphere containing 5% CO2.

Plasmid transfections

EWS cells were cultured in six-well plates until cells reached ≥70% confluence. Overexpression vector pCMV-HA-E2F1 or pDONR233-ENO2 and corresponding empty vector pCMV-HA or pDONR233, and shRNAs against E2F1 or ENO2 and corresponding empty vector lentiviral vector GV298 were transiently transfected using a Neofect DNA transfection reagent kit (cat. no. TF201201; Neofect Biotech Co., Ltd.). Briefly, 2 µg of plasmid DNA was diluted with 100 µl of serum-free medium mixed with 100 µl of serum-free medium containing 2 µl Neofect DNA transfection reagent (1 µg DNA:1 µl Neofect), which were incubated for 30 min at room temperature. Then the 200 µl plasmid /transfection reagent complex was added to the well, which were further incubated for 24–48 h at 37°C in a 5% CO2 incubator, after which they were used for experiments. The knockout or overexpression efficiency was examined using a PCR-based method.

Glucose uptake, lactate and ATP assay

The present study employed a Glucose Uptake Assay kit and Lactate Assay kit (BioVision, Inc.) to determine glucose uptake level and lactic acid production, respectively. Briefly, the cells were seeded in a 96-well plate and incubated at indicated time and then the cell culture medium and cell supernatant were collected to determine glucose uptake and lactic acid production. Additionally, a ATP Colorimetric Assay kit was used to measure ATP production (BioVision, Inc.). All experiments are performed according to the manufacturer's protocol.

MTT assays

Cell proliferation was determined using MTT assays. Human EWS cell lines RDES or SK-ES-1 cells were seeded in a 96-well plate with 1×105/well in 100 µl RPMI, allowed to grow for the indicated times at 37°C in a 5% CO2 incubator. Thereafter, MTT solution (final concentration, 5 mg/ml) was added to the wells and the cells were incubated for 4 h at 37°C in a 5% CO2 incubator. Then, removed the medium and 100 µl dimethylsulfoxide (DMSO) was added to dissolve formazan crystals with agitated cell culture plate for 5 min at room temperature. The absorbance was recorded on a microplate reader Elx800 (Bio-Tek, Winooski, Vermont, USA) at 570 nm.

Matrigel invasion assay

Cell invasion assay was performed using membranes with precoated Matrigel at 37°C for 30 min (200 µg/ml; BD Biosciences). Briefly, 1×105 cells/well were added to the upper chambers and 500 µl medium containing 10% FBS was added to the bottom chamber. Following incubation at 37°C and 5% CO2 for 24 h, invaded cells were stained with 1% crystal violet for 15 min at room temperature. Subsequently, the invasive cells were examined and counted using a light microscope (magnification, ×200) in five random microscopic fields.

Gene overexpression and knockdown

Human genes E2F1 (Gene ID: 1869) overexpression vector with pCMV-HA was purchased from Addgene (cat. no. 24225) and ENO2 (Gene ID: 2026) overexpression vector with pDONR233 was purchased from AtaGenix (cat. no. AtBC002745). Oligonucleotides specific for short hairpin (sh)RNAs against E2F1 and ENO2 were designed and purchased from Genechem Co., Ltd. with lentiviral vector GV298. The nucleotide sequences were as follows: E2F1 (sh-E2F1 #1: TCTGCCACCATAGTCTCGAGA, sh-E2F1 #2: CTCGAGCAAAGTCACAGTCGA), ENO2 (sh-ENO2 #1, CAAGGGAGTCATCAAGGACAA, sh-ENO2 #2 CGCCTGGCTAATAAGGCTTTA). The negative control was sh-Sch: AACGGACTCGAGTCCGTTTAC.

Reverse transcription-quantitative (RT-q) PCR

Total RNA (1×106 cells/well in a 6-well plate) was isolated with RNeasy Mini kit (Takara Bio, Inc.) according to the manufacturer's protocols and RNA absorbance measured by an ultra-micro spectrophotometer at 260 nm (Thermo Fisher Scientific, Inc.). The obtained RNA (~2.0 µg) was used to conduct reverse transcription reactions with Transcriptor First Strand cDNA Synthesis kit (Takara Bio, Inc.) at 37°C for 1 h based on the manufacturer's protocols. RT-qPCR with luminariscolor hiGreen qPCR master mix (Fermentas; Thermo Fisher Scientific, Inc.) was conducted using ABI Prism 7700 Sequence Detector (Applied Biosystems; Thermo Fisher Scientific, Inc.). The following thermocycling conditions were used for the qPCR: 50°C for 2 min and 95°C for 10 min; 36 cycles of 95°C for 10 sec and 60°C for 60 sec. The primer sequences were synthesized by TSINGKE Biotech Co., Ltd. Each 20-µl PCR reaction components contained 10 µl hiGreen qPCR Mix, 3 µl cDNA, 0.6 µl Forward Primer (10 µM) and 0.6 µl Reverse Primer (10 µM) and finally by adding nuclease-free H2O to 20 µl. This experiment was repeated three times. The transcript levels were normalized to β-actin and analyzed by 2−ΔΔCq method (7). The following primer sets were used: for human E2F1: 5′-CGCTATGAGACCTCACTGAAT-3′ (forward) and 5′-CACTGGATGTGGTTCTTGGAC-3′ (reverse); ENO2: 5′-AGGTGCAGAGGTCTACCATAC-3′ (forward) and 5′-AGCTCCAAGGCTTCACTGTTC-3′ (reverse); PFKM: 5′-AGCTGCCTACAACCTGGTGA-3′ (forward) and 5′-TCCACTCAGAACGGAAGGTGT-3′ (reverse); TPI1: 5′-AGTGACTAATGGGGCTTTTACTG-3′ (forward) and 5′-GCCCAATCAGCTCATCTGACTC-3′ (reverse); β-actin: 5′-CATGTACGTTGCTATCCAGGC-3′ (forward) and 5′-CTCCTTAATGTCACGCACGAT-3′ (reverse).

Western blot analysis

Cellular protein was extracted using 1X cell lysis buffer (Promega Corporation) and the cellular protein concentration was measured by bicinchoninic acid protein assay kit (Promega Corporation). The obtained proteins (~30 µg) were separated by electrophoresis with 4 to 20% precast polyacrylamide gel (Invitrogen; Thermo Fisher Scientific, Inc.) and transferred onto a polyvinylidene fluoride membrane. Then the membrane was blocked with PBS containing 5% non-fat milk at room temperature for 1 h. Subsequently, the membranes were incubated with primary antibodies against rabbit anti-human antibodies against E2F1 (1:1,000; cat. no. A19579, ABclonal), rabbit anti-human antibodies against ENO2 (1:1,000; A3118, ABclonal), rabbit anti-human antibodies against PFKM (1:1,000; cat. no. A5477, ABclonal), rabbit anti-human antibodies against TPI1 (1:1,000; cat. no. A2579, ABclonal), or rabbit anti-human antibodies against β-actin (1:50,000; cat. no. AC026, ABclonal) at 4°C overnight. After washing with TBS containing 0.1% Tween-20 (TBST), the membranes were incubated with horseradish peroxidase-conjugated goat Anti-Rabbit IgG secondary antibodies at room temperature for 1 h (1:5,000, cat. no. AS014, ABclonal). Enhanced chemiluminescence substrate kit (Thermo Fisher Scientific, Inc.) was used for the chemiluminescent detection of signals with autoradiography film (Cytiva). Protein expression was quantified by densitometry using the Image-Pro Plus 6.0 imaging software (Media Cybernetics, Inc.) with β-actin as the loading control.

Statistical analysis

Statistical analyses used are detailed in the figure legends. A two-tailed unpaired t-test was used to compare data between two independent groups. One-way ANOVA with Bonferroni's multiple comparison post hoc test was used to compare mean differences between data with multiple groups. For survival analyses, cutoff of gene expression was defined by average values, survival curves were analyzed by log-rank (Mantel-Cox) analysis. Pearson correlation analysis and all the other statistics were performed in GraphPad Prism 9 (GraphPad Software). Data are presented as mean ± standard error of the mean (SEM). P<0.05 was considered to indicate a statistically significant difference.

Results

E2F1 involvement in aerobic glycolysis in EWS

To identify key regulators of aerobic glycolysis in EWS, the present study performed a bioinformatics analysis base on a public EWS dataset (GSE17679) and identified one and eight glycolytic genes (P<0.05) were correlated with varied status of mortality and progression (Fig. 1A). Based on the above data, three glycolytic genes (ENO2, PFKM and TPI1) were found to be related with the status of mortality and progression (Fig. 1A and Table SIII). Further, 15 potentially transcription factors were found regulating these three glycolytic genes analyzed by ChIP-X (8). In addition, 34 transcription factors were consistently associated with the status of mortality and progression in EWS dataset (Fig. 1A), which were further overlapping analysis with previous result (Fig. 1A and Table SIII). Clearly, E2F1 as the only transcription factor potential associated with aerobic glycolysis in EWS (Fig. 1A and Table SIII). Further analysis revealed that higher expression of ENO2, PFKM, TPI1 and E2F1 were observed in patients with EWS with mortality (P=7.0×10−4, P=1.4×10−3, P=1.3×10−3 and P=7.0×10−5) and progression (P=2.2×10−6, P=2.8×10−3, P=3.2×10−4 and P=5.6×10−5) (Figs. 1B and 2A). More importantly, log-rank test of EWS cases indicated that patients with high ENO2, PFKM and E2F1 expression had poorer overall survival, but not TPI1 (Figs. 1C and 2B). Consistently, patients with high ENO2, PFKM and E2F1 had poorer event-free survival in EWS, but not TPI1 (Fig. 2C). These findings indicated that E2F1 involvement in aerobic glycolysis in EWS.

Figure 1.

E2F1 involvement in aerobic glycolysis in EWS. (A) (left and right panel) Venn diagrams showing different expressed glycolytic genes and transcription factors (P<0.05) in EWS (GSE17679) associated with the status of mortality and progression, respectively; (middle panel) overlapping analysis with 15 transcription factors regulating three glycolytic genes analyzed by ChIP-X. (B) The relative ENO2 (upper panel), PFKM (middle panel) and TPI1 (lower panel) levels in EWS (GSE17679) with the mortality and progression. (C) Kaplan-Meier curves showing the overall survival in EWS (GSE17679) with high or low levels of ENO2, PFKM and TPI1 (cutoff values=7.474, 9.177 and 10.900). Student's t-test compared the difference in panel B. Log-rank test for survival comparison in panel C. E2F1, E2F transcription factor 1; EWS, Ewing sarcoma.

Figure 2.

Expression of E2F1 and glycolytic genes in tumor tissues. (A) The relative E2F1 levels in EWS (GSE17679) with the mortality and progression. (B) Kaplan-Meier curves showing the overall survival in EWS (GSE17679) with high or low expression of E2F1 (cutoff values=5.998). (C) Kaplan-Meier curves showing the overall survival in EWS (GSE17679) with high or low expression of ENO2, PFKM, TPI1, and E2F1 (cutoff values=7.347, 9.177, 10.900 and 5.998). Student's t-test compared the difference in panel A. Log-rank test for survival comparison in panels B and C. E2F1, E2F transcription factor 1; EWS, Ewing sarcoma.

E2F1 regulates aerobic glycolysis gene expression of ENO2

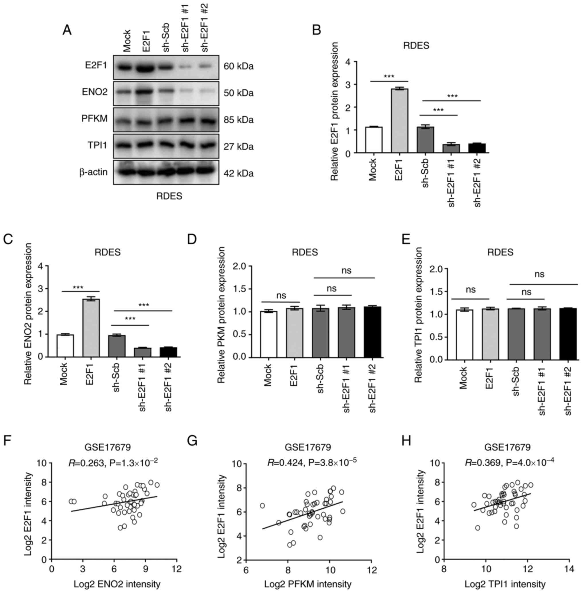
To characterize the roles of E2F1 on aerobic glycolysis in EWS, glucose uptake, lactate production and ATP levels were evaluated under enhanced or decreased E2F1 expression. As expected, forced expression of E2F1 increased the glucose uptake, lactate production and ATP levels in EWS cells, while silencing of E2F1 led to decrease the glucose uptake, lactate production and ATP levels (Fig. 3A-C). To further functionally characterize E2FI regulating aerobic glycolysis, the expression of putative target genes were measured. The result validated that stable overexpression of E2F1 in EWS cell line RDES resulted in increased expression of ENO2, while silencing of E2F1 led to decreased expression of ENO2 (Figs. 3D-E and 4A-C). Meanwhile, the level of PFKM and TPI1 was not affected by the altered expression of E2F1 (Figs. 3F-G and 4D-E). In line with the above findings, mining of public datasets revealed that there was a positive expression correlation between E2F1 and ENO2, even PFKM and TPI1 (R=0.263, P=1.3×10−2, R=0.424, P=3.8×10−5 and R=0.369, P=4.0×10−4) (Fig. 4F-H). Collectively, these data demonstrated that E2F1 may affect aerobic glycolysis in EWS cells via regulating ENO2 expression.

Figure 3.

E2F1 regulates aerobic glycolysis. The levels of (A) glucose uptake, (B) lactate production and (C) cellular ATP levels were detected in RDES cells upon the transfection of the indicated plasmids. Reverse transcription-quantitative PCR (normalized to β-actin, n=3) revealing the transcript levels of (D) E2F1, (E) ENO2, (F) PFKM and (G) TPI11 in RDES cells treated with stably transfected as indicated. Student's t-test compared the difference in Mock vs. E2F1. One-way ANOVA followed by post-hoc Bonferroni's test was used to compare the difference in sh-Scb vs. sh-E2F1 #1 or sh-E2F1 #2. ***P<0.001 vs. Mock or sh-Scb; ns, no significance; E2F1, E2F transcription factor 1; sh, short hairpin.

Figure 4.

E2F1 regulates aerobic glycolysis gene expression of ENO2. (A) Western blot assays revealed the protein levels of E2F1, ENO2, PFKM and TPI11 in RDES cells treated with stably transfected as indicated. (B-E) Protein expression was quantified by densitometry using Image-Pro Plus with β-actin as the loading control and statistics were performed in GraphPad Prism 9. (F-H) The positive gene expression correlation between E2F1 and (F) ENO2, (G) PFKM and (H) TPI1. Student's t-test compared the difference in Mock vs. E2F1. One-way ANOVA followed by post-hoc Bonferroni's test was used to compare the difference in sh-Scb vs. sh-E2F1 #1 or sh-E2F1 #2. ***P<0.001 vs. Mock or sh-Scb; ns, no significance; E2F1, E2F transcription factor 1; sh, short hairpin.

E2F1 regulates EWS progression via ENO2

To further assess the functional roles of E2F1 in EWS, EWS cells with stable overexpression and knockdown of E2F1 were established. The accumulation of endogenous E2F1 significantly accelerated cell viability and invasion of RDES or SK-ES-1 cells, whereas knockdown of endogenous E2F1 led to a significant reduce in cell viability and invasion (Fig. 5A-D). Additionally, silenced or enhanced expression of ENO2 partially rescued the changes in cell viability and invasion of EWS induced by the forced expression or silencing of E2F1 (Fig. 5A-D). In conclusion, these data demonstrated that E2F1 regulates EWS progression via ENO2.

Figure 5.

E2F1 regulates EWS progression via ENO2. (A) MTT colorimetric assay indicating the viability of RDES cells treated stably transfected as indicated (n=3). (B) MTT colorimetric assay indicating the viability of SK-ES-1 cells treated with stably transfected as indicated (n=3). (C) Representative images (left panel) and quantification (right panel) of Matrigel invasion assays showing the invasion of RDES cells treated with stably transfected as indicated (n=3). (D) Representative images (left panel) and quantification (right panel) of Matrigel invasion assays showing the invasion of SK-ES-1 cells treated with stably transfected as indicated (n=3). Scale bars in images: ×200 magnification scale bar, 100 µm. Student's t-test compared the difference in panel A and B. One-way ANOVA with Bonferroni's multiple comparison post hoc test compared the difference in panel C and D. **P<0.01, ***P<0.001 vs. Mock + sh-Scb; ns, no significance; E2F1, E2F transcription factor 1; sh, short hairpin.

Discussion

Altered aerobic glycolysis is a well-recognized characteristic of cancer cells, as elevated glycolytic flux provides essential anabolic to sustain cancer cell proliferation and metastasis (9). Thus, targeting aerobic glycolysis in cancer cells remains an attractive therapeutic way and several small organic molecules, such as 3-bromopyruvate are able to block aerobic glycolysis and repress tumor progression (10). As glycolysis progress is mediated by numerous enzymes, investigating the regulation mechanism of glycolysis genes provide an improved understanding about cancer therapy. Emerging evidence demonstrates that transcription factors regulate glycolysis in various cancers. For example, the oncogenic transcription factor c-MYC regulates expression of glycolytic genes, including enolase 1 (ENO1) and lactate dehydrogenase A (LDHA), eventually enhancing aerobic glycolysis (11). Additionally, HIF1α through activating pyruvate dehydrogenase kinase 1 (PDK1) modulates aerobic glycolysis (12). Similarly, depletion of EWS-FLI1, the oncogenic driver of EWS, results in a decrease in LDHA levels in preclinical models of EWS, thus eventually impairing glycolysis and affecting cell survival. The current study uncovered E2F1 as a critical regulator of aerobic glycolysis and EWS progression. It demonstrated that E2F1 is a driver of EWS and promoted the aerobic glycolysis and progression of EWS cells by regulating expression of ENO2.

E2F1 belongs to the E2F transcription factor family that is involved in numerous cellular processes (13,14). In human tumors, aberrant E2F1 is been found in various types of cancer, leading to the unfavorable prognosis of patients with cancer. In neuroblastomas, E2F1 regulates MYCN gene expression, which is the most important molecular marker of neuroblastomas (15). Additionally, studies indicate an emerging role of E2F1 in regulating aerobic glycolysis. For instance, E2F1 is involved in the development of liver pathology by regulating glycolysis process (16). In breast cancer, E2F1 transcriptionally regulates SEC61G expression result in modulate glycolysis, leading to cancer development and metastasis (17). The findings of the present study indicated that E2F1, facilitated cancer progression and aerobic glycolysis in EWS via regulating the expression of ENO2.

ENO2, also known as neuro-specific enolase (NSE), is primarily expressed by mature neurons and cells of neuronal origin (18,19). Serving as a key glycolytic enzyme in glycolysis, ENO2 is responsible for the conversion of β-glycerophosphate into dihydroxyacetone phosphate (20). ENO2 is a well-established biomarker for neuroblastoma, small-cell lung cancer and other tumors (21,22). In gastric cancer, studies have found that elevated METTL3 expression through activating GLUT4 and ENO2 expression promotes tumor angiogenesis and glycolysis (23). However, the roles of ENO2 in EWS remain to be elucidated. In present study, high ENO2 expression was closely associated with progression and poor prognosis in EWS. More importantly, it was demonstrated that ENO2 was the target of E2F1, which mediated aerobic glycolysis and cancer progression in EWS.

The present study has several limitations. First, it only explored the role of E2F1 in vitro, thus in vivo studies are needed to further investigate the effects of E2F1 on glycolysis and cancer progression in EWS. Second, E2F1 is associated with cell cycle progression and E2F1 can modulate genes expression in a cell cycle-dependent or independent manner (24). Here, the results of the present study demonstrated that E2F1 can regulate the expression of ENO2, although without full understanding of the clear mechanism. To clarify the mechanism that E2F1 regulated ENO2 expression in EWS, special inhibitors of cell cycle or E2F1 are needed to be administered in follow-up studies.

In summary, the present study demonstrated that E2F1 was a prognostic biomarker and associated with glycolysis in EWS. Mechanistically, E2F1 regulated ENO2 expression to induce glycolysis and promote cancer progression in EWS (Fig. 6). Therefore, E2F1 might be a potential predictor and therapeutic target for EWS. These results extend the understanding of EWS.

Figure 6.

Schematic diagram of the mechanism. Schematic depicting the mechanisms underlying E2F1-promoted Warburg effect and cancer progression: as a transcription factor, E2F1 promotes expression of ENO2, resulting in enhanced Warburg effect and cancer progression in EWS. E2F1, E2F transcription factor 1.

Supplementary Material

Supporting Data

Acknowledgements

Not applicable.

Funding

The present study was supported by the Joint Funds of Hubei Health Commission (grant no. WJ2019H362) and Medical Research Fund of Wu Han Commission (grant no. WX20Q21).

Availability of data and materials

The datasets used and/or analyzed in this study are available from the corresponding author on reasonable request.

Authors' contributions

XJ, ZC, and JZ designed and performed the experiments. JH, GY and YL were involved in designing the figures and analyzing the data. HY and TL designed the research, revised the manuscript for important intellectual content and drafted the manuscript. HY and TL confirm the authenticity of all the raw data. All authors reviewed and approved the final manuscript.

Ethics approval and consent to participate

Not applicable.

Patient consent for publication

Not applicable.

Competing interests

The authors declare that they have no competing interests.

References

1 

Grunewald TGP, Cidre-Aranaz F, Surdez D, Tomazou EM, de Alava E, Kovar H, Sorensen PH, Delattre O and Dirksen U: Ewing sarcoma. Nat Rev Dis Primers. 4:52018. View Article : Google Scholar : PubMed/NCBI

2 

Linabery AM and Ross JA: Childhood and adolescent cancer survival in the US by race and ethnicity for the diagnostic period 1975–1999. Cancer. 113:2575–2596. 2008. View Article : Google Scholar : PubMed/NCBI

3 

Hanahan D and Weinberg RA: Hallmarks of cancer: The next generation. Cell. 144:646–674. 2011. View Article : Google Scholar : PubMed/NCBI

4 

Yeung C, Gibson AE, Issaq SH, Oshima N, Baumgart JT, Edessa LD, Rai G, Urban DJ, Johnson MS, Benavides GA, et al: Targeting glycolysis through inhibition of lactate dehydrogenase impairs tumor growth in preclinical models of ewing sarcoma. Cancer Res. 79:5060–5073. 2019. View Article : Google Scholar : PubMed/NCBI

5 

Chen C, Pore N, Behrooz A, Ismail-Beigi F and Maity A: Regulation of glut1 mRNA by hypoxia-inducible factor-1. Interaction between H-ras and hypoxia. J Biol Chem. 276:9519–9525. 2001. View Article : Google Scholar : PubMed/NCBI

6 

R Core Team R, . A language and environment for statistical computing. R Foundation for Statistical Computing. (Vienna). 2020.https://www.R-project.org/

7 

Livak KJ and Schmittgen TDl: Analysis of relative gene expression data using real-time quantitative PCR and the 2 (−Delta Delta C(T)) method. Methods. 25:402–408. 2001. View Article : Google Scholar : PubMed/NCBI

8 

Lachmann A, Xu H, Krishnan J, Berger SI, Mazloom AR and Ma'ayan A: ChEA: Transcription factor regulation inferred from integrating genome-wide ChIP-X experiments. Bioinformatics. 26:2438–2444. 2010. View Article : Google Scholar : PubMed/NCBI

9 

Heiden MGV, Cantley LC and Thompson CB: Understanding the warburg effect: The metabolic requirements of cell proliferation. Science. 324:1029–1033. 2009. View Article : Google Scholar : PubMed/NCBI

10 

Nilsson H, Lindgren D, Forsberg AM, Mulder H, Axelson H and Johansson ME: Primary clear cell renal carcinoma cells display minimal mitochondrial respiratory capacity resulting in pronounced sensitivity to glycolytic inhibition by 3-Bromopyruvate. Cell Death Dis. 6:e15852015. View Article : Google Scholar : PubMed/NCBI

11 

Guan H, Luo W, Liu Y and Li M: Novel circular RNA circSLIT2 facilitates the aerobic glycolysis of pancreatic ductal adenocarcinoma via miR-510-5p/c-Myc/LDHA axis. Cell Death Dis. 12:6452021. View Article : Google Scholar : PubMed/NCBI

12 

Dupuy F, Tabaries S, Andrzejewski S, Dong Z, Blagih J, Annis MG, Omeroglu A, Gao D, Leung S, Amir E, et al: PDK1-dependent metabolic reprogramming dictates metastatic potential in breast cancer. Cell Metab. 22:577–589. 2015. View Article : Google Scholar : PubMed/NCBI

13 

Hernando E, Nahle Z, Juan G, Diaz-Rodriguez E, Alaminos M, Hemann M, Michel L, Mittal V, Gerald W, Benezra R, et al: Rb inactivation promotes genomic instability by uncoupling cell cycle progression from mitotic control. Nature. 430:797–802. 2004. View Article : Google Scholar : PubMed/NCBI

14 

Polager S and Ginsberg D: p53 and E2f: Partners in life and death. Nat Rev Cancer. 9:738–748. 2009. View Article : Google Scholar : PubMed/NCBI

15 

Kramps C, Strieder V, Sapetschnig A, Suske G and Lutz W: E2F and Sp1/Sp3 synergize but are not sufficient to activate the MYCN gene in neuroblastomas. J Biol Chem. 279:5110–5117. 2004. View Article : Google Scholar : PubMed/NCBI

16 

Denechaud PD, Lopez-Mejia IC, Giralt A, Lai Q, Blanchet E, Delacuisine B, Nicolay BN, Dyson NJ, Bonner C, Pattou F, et al: E2F1 mediates sustained lipogenesis and contributes to hepatic steatosis. J Clin Invest. 126:137–150. 2016. View Article : Google Scholar : PubMed/NCBI

17 

Ma J, He Z, Zhang H, Zhang W, Gao S and Ni X: SEC61G promotes breast cancer development and metastasis via modulating glycolysis and is transcriptionally regulated by E2F1. Cell Death Dis. 12:5502021. View Article : Google Scholar : PubMed/NCBI

18 

Marangos PJ, Parma AM and Goodwin FK: Functional properties of neuronal and glial isoenzymes of brain enolase. J Neurochem. 31:727–732. 1978. View Article : Google Scholar : PubMed/NCBI

19 

Liu CC, Wang H, Wang WD, Wang L, Liu WJ, Wang JH, Geng QR and Lu Y: ENO2 promotes cell proliferation, glycolysis, and glucocorticoid-resistance in acute lymphoblastic leukemia. Cell Physiol Biochem. 46:1525–1535. 2018. View Article : Google Scholar : PubMed/NCBI

20 

Roessler S, Jia HL, Budhu A, Forgues M, Ye QH, Lee JS, Thorgeirsson SS, Sun Z, Tang ZU, Qin LX and Wang XW: A unique metastasis gene signature enables prediction of tumor relapse in early-stage hepatocellular carcinoma patients. Cancer Res. 70:10202–10212. 2010. View Article : Google Scholar : PubMed/NCBI

21 

Dong X, Du Y, Zhao G, Cao W, Fan D, Kuang X, Wei Q and Ju H: Dual-signal electrochemiluminescence immunosensor for neuron-specific enolase detection based on ‘dual-potential’ emitter Ru(bpy)3(2+) functionalized zinc-based metal-organic frameworks. Biosens Bioelectron. 192:1135052021. View Article : Google Scholar : PubMed/NCBI

22 

Chen Y, Wen S, Xia J, Du X, Wu Y, Pan B, Zhu W and Shen B: Association of dynamic changes in peripheral blood indexes with response to PD-1 inhibitor-based combination therapy and survival among patients with advanced non-small cell lung cancer. Front Immunol. 12:6722712021. View Article : Google Scholar : PubMed/NCBI

23 

Wang Q, Chen C, Ding Q, Zhao Y, Wang Z, Chen J, Jiang Z, Zhang Y, Xu G, Zhang J, et al: METTL3-mediated m(6)A modification of HDGF mRNA promotes gastric cancer progression and has prognostic significance. Gut. 69:1193–1205. 2020. View Article : Google Scholar : PubMed/NCBI

24 

Iwanaga R, Komori H, Ishida S, Okamura N, Nakayama K, Nakayama KI and Ohtani K: Identification of novel E2F1 target genes regulated in cell cycle-dependent and independent manners. Oncogene. 25:1786–1798. 2006. View Article : Google Scholar : PubMed/NCBI

Related Articles

  • Abstract
  • View
  • Download
  • Twitter
Copy and paste a formatted citation
Spandidos Publications style
Jiang X, Chen Z, Zhu J, Han J, You G, Li Y, Liu T and Ye H: E2F1 promotes Warburg effect and cancer progression via upregulating ENO2 expression in Ewing sarcoma. Mol Med Rep 26: 237, 2022.
APA
Jiang, X., Chen, Z., Zhu, J., Han, J., You, G., Li, Y. ... Ye, H. (2022). E2F1 promotes Warburg effect and cancer progression via upregulating ENO2 expression in Ewing sarcoma. Molecular Medicine Reports, 26, 237. https://doi.org/10.3892/mmr.2022.12753
MLA
Jiang, X., Chen, Z., Zhu, J., Han, J., You, G., Li, Y., Liu, T., Ye, H."E2F1 promotes Warburg effect and cancer progression via upregulating ENO2 expression in Ewing sarcoma". Molecular Medicine Reports 26.1 (2022): 237.
Chicago
Jiang, X., Chen, Z., Zhu, J., Han, J., You, G., Li, Y., Liu, T., Ye, H."E2F1 promotes Warburg effect and cancer progression via upregulating ENO2 expression in Ewing sarcoma". Molecular Medicine Reports 26, no. 1 (2022): 237. https://doi.org/10.3892/mmr.2022.12753
Copy and paste a formatted citation
x
Spandidos Publications style
Jiang X, Chen Z, Zhu J, Han J, You G, Li Y, Liu T and Ye H: E2F1 promotes Warburg effect and cancer progression via upregulating ENO2 expression in Ewing sarcoma. Mol Med Rep 26: 237, 2022.
APA
Jiang, X., Chen, Z., Zhu, J., Han, J., You, G., Li, Y. ... Ye, H. (2022). E2F1 promotes Warburg effect and cancer progression via upregulating ENO2 expression in Ewing sarcoma. Molecular Medicine Reports, 26, 237. https://doi.org/10.3892/mmr.2022.12753
MLA
Jiang, X., Chen, Z., Zhu, J., Han, J., You, G., Li, Y., Liu, T., Ye, H."E2F1 promotes Warburg effect and cancer progression via upregulating ENO2 expression in Ewing sarcoma". Molecular Medicine Reports 26.1 (2022): 237.
Chicago
Jiang, X., Chen, Z., Zhu, J., Han, J., You, G., Li, Y., Liu, T., Ye, H."E2F1 promotes Warburg effect and cancer progression via upregulating ENO2 expression in Ewing sarcoma". Molecular Medicine Reports 26, no. 1 (2022): 237. https://doi.org/10.3892/mmr.2022.12753
Follow us
  • Twitter
  • LinkedIn
  • Facebook
About
  • Spandidos Publications
  • Careers
  • Cookie Policy
  • Privacy Policy
How can we help?
  • Help
  • Live Chat
  • Contact
  • Email to our Support Team