Spandidos Publications Logo
  • About
    • About Spandidos
    • Aims and Scopes
    • Abstracting and Indexing
    • Editorial Policies
    • Reprints and Permissions
    • Job Opportunities
    • Terms and Conditions
    • Contact
  • Journals
    • All Journals
    • Oncology Letters
      • Oncology Letters
      • Information for Authors
      • Editorial Policies
      • Editorial Board
      • Aims and Scope
      • Abstracting and Indexing
      • Bibliographic Information
      • Archive
    • International Journal of Oncology
      • International Journal of Oncology
      • Information for Authors
      • Editorial Policies
      • Editorial Board
      • Aims and Scope
      • Abstracting and Indexing
      • Bibliographic Information
      • Archive
    • Molecular and Clinical Oncology
      • Molecular and Clinical Oncology
      • Information for Authors
      • Editorial Policies
      • Editorial Board
      • Aims and Scope
      • Abstracting and Indexing
      • Bibliographic Information
      • Archive
    • Experimental and Therapeutic Medicine
      • Experimental and Therapeutic Medicine
      • Information for Authors
      • Editorial Policies
      • Editorial Board
      • Aims and Scope
      • Abstracting and Indexing
      • Bibliographic Information
      • Archive
    • International Journal of Molecular Medicine
      • International Journal of Molecular Medicine
      • Information for Authors
      • Editorial Policies
      • Editorial Board
      • Aims and Scope
      • Abstracting and Indexing
      • Bibliographic Information
      • Archive
    • Biomedical Reports
      • Biomedical Reports
      • Information for Authors
      • Editorial Policies
      • Editorial Board
      • Aims and Scope
      • Abstracting and Indexing
      • Bibliographic Information
      • Archive
    • Oncology Reports
      • Oncology Reports
      • Information for Authors
      • Editorial Policies
      • Editorial Board
      • Aims and Scope
      • Abstracting and Indexing
      • Bibliographic Information
      • Archive
    • Molecular Medicine Reports
      • Molecular Medicine Reports
      • Information for Authors
      • Editorial Policies
      • Editorial Board
      • Aims and Scope
      • Abstracting and Indexing
      • Bibliographic Information
      • Archive
    • World Academy of Sciences Journal
      • World Academy of Sciences Journal
      • Information for Authors
      • Editorial Policies
      • Editorial Board
      • Aims and Scope
      • Abstracting and Indexing
      • Bibliographic Information
      • Archive
    • International Journal of Functional Nutrition
      • International Journal of Functional Nutrition
      • Information for Authors
      • Editorial Policies
      • Editorial Board
      • Aims and Scope
      • Abstracting and Indexing
      • Bibliographic Information
      • Archive
    • International Journal of Epigenetics
      • International Journal of Epigenetics
      • Information for Authors
      • Editorial Policies
      • Editorial Board
      • Aims and Scope
      • Abstracting and Indexing
      • Bibliographic Information
      • Archive
    • Medicine International
      • Medicine International
      • Information for Authors
      • Editorial Policies
      • Editorial Board
      • Aims and Scope
      • Abstracting and Indexing
      • Bibliographic Information
      • Archive
  • Articles
  • Information
    • Information for Authors
    • Information for Reviewers
    • Information for Librarians
    • Information for Advertisers
    • Conferences
  • Language Editing
Spandidos Publications Logo
  • About
    • About Spandidos
    • Aims and Scopes
    • Abstracting and Indexing
    • Editorial Policies
    • Reprints and Permissions
    • Job Opportunities
    • Terms and Conditions
    • Contact
  • Journals
    • All Journals
    • Biomedical Reports
      • Information for Authors
      • Editorial Policies
      • Editorial Board
      • Aims and Scope
      • Abstracting and Indexing
      • Bibliographic Information
      • Archive
    • Experimental and Therapeutic Medicine
      • Information for Authors
      • Editorial Policies
      • Editorial Board
      • Aims and Scope
      • Abstracting and Indexing
      • Bibliographic Information
      • Archive
    • International Journal of Epigenetics
      • Information for Authors
      • Editorial Policies
      • Editorial Board
      • Aims and Scope
      • Abstracting and Indexing
      • Bibliographic Information
      • Archive
    • International Journal of Functional Nutrition
      • Information for Authors
      • Editorial Policies
      • Editorial Board
      • Aims and Scope
      • Abstracting and Indexing
      • Bibliographic Information
      • Archive
    • International Journal of Molecular Medicine
      • Information for Authors
      • Editorial Policies
      • Editorial Board
      • Aims and Scope
      • Abstracting and Indexing
      • Bibliographic Information
      • Archive
    • International Journal of Oncology
      • Information for Authors
      • Editorial Policies
      • Editorial Board
      • Aims and Scope
      • Abstracting and Indexing
      • Bibliographic Information
      • Archive
    • Medicine International
      • Information for Authors
      • Editorial Policies
      • Editorial Board
      • Aims and Scope
      • Abstracting and Indexing
      • Bibliographic Information
      • Archive
    • Molecular and Clinical Oncology
      • Information for Authors
      • Editorial Policies
      • Editorial Board
      • Aims and Scope
      • Abstracting and Indexing
      • Bibliographic Information
      • Archive
    • Molecular Medicine Reports
      • Information for Authors
      • Editorial Policies
      • Editorial Board
      • Aims and Scope
      • Abstracting and Indexing
      • Bibliographic Information
      • Archive
    • Oncology Letters
      • Information for Authors
      • Editorial Policies
      • Editorial Board
      • Aims and Scope
      • Abstracting and Indexing
      • Bibliographic Information
      • Archive
    • Oncology Reports
      • Information for Authors
      • Editorial Policies
      • Editorial Board
      • Aims and Scope
      • Abstracting and Indexing
      • Bibliographic Information
      • Archive
    • World Academy of Sciences Journal
      • Information for Authors
      • Editorial Policies
      • Editorial Board
      • Aims and Scope
      • Abstracting and Indexing
      • Bibliographic Information
      • Archive
  • Articles
  • Information
    • For Authors
    • For Reviewers
    • For Librarians
    • For Advertisers
    • Conferences
  • Language Editing
Login Register Submit
  • This site uses cookies
  • You can change your cookie settings at any time by following the instructions in our Cookie Policy. To find out more, you may read our Privacy Policy.

    I agree
Search articles by DOI, keyword, author or affiliation
Search
Advanced Search
presentation
Molecular Medicine Reports
Join Editorial Board Propose a Special Issue
Print ISSN: 1791-2997 Online ISSN: 1791-3004
Journal Cover
October-2022 Volume 26 Issue 4

Full Size Image

Sign up for eToc alerts
Recommend to Library

Journals

International Journal of Molecular Medicine

International Journal of Molecular Medicine

International Journal of Molecular Medicine is an international journal devoted to molecular mechanisms of human disease.

International Journal of Oncology

International Journal of Oncology

International Journal of Oncology is an international journal devoted to oncology research and cancer treatment.

Molecular Medicine Reports

Molecular Medicine Reports

Covers molecular medicine topics such as pharmacology, pathology, genetics, neuroscience, infectious diseases, molecular cardiology, and molecular surgery.

Oncology Reports

Oncology Reports

Oncology Reports is an international journal devoted to fundamental and applied research in Oncology.

Experimental and Therapeutic Medicine

Experimental and Therapeutic Medicine

Experimental and Therapeutic Medicine is an international journal devoted to laboratory and clinical medicine.

Oncology Letters

Oncology Letters

Oncology Letters is an international journal devoted to Experimental and Clinical Oncology.

Biomedical Reports

Biomedical Reports

Explores a wide range of biological and medical fields, including pharmacology, genetics, microbiology, neuroscience, and molecular cardiology.

Molecular and Clinical Oncology

Molecular and Clinical Oncology

International journal addressing all aspects of oncology research, from tumorigenesis and oncogenes to chemotherapy and metastasis.

World Academy of Sciences Journal

World Academy of Sciences Journal

Multidisciplinary open-access journal spanning biochemistry, genetics, neuroscience, environmental health, and synthetic biology.

International Journal of Functional Nutrition

International Journal of Functional Nutrition

Open-access journal combining biochemistry, pharmacology, immunology, and genetics to advance health through functional nutrition.

International Journal of Epigenetics

International Journal of Epigenetics

Publishes open-access research on using epigenetics to advance understanding and treatment of human disease.

Medicine International

Medicine International

An International Open Access Journal Devoted to General Medicine.

Journal Cover
October-2022 Volume 26 Issue 4

Full Size Image

Sign up for eToc alerts
Recommend to Library

  • Article
  • Citations
    • Cite This Article
    • Download Citation
    • Create Citation Alert
    • Remove Citation Alert
    • Cited By
  • Similar Articles
    • Related Articles (in Spandidos Publications)
    • Similar Articles (Google Scholar)
    • Similar Articles (PubMed)
  • Download PDF
  • Download XML
  • View XML
Article Open Access

Angiotensin II receptor type 1 blocker candesartan improves morphine tolerance by reducing morphine‑induced inflammatory response and cellular activation of BV2 cells via the PPARγ/AMPK signaling pathway

  • Authors:
    • Wenxin Zhao
    • Feiyan Shen
    • Jixiang Yao
    • Shanshan Su
    • Zhongmin Zhao
  • View Affiliations / Copyright

    Affiliations: Department of Cardiology, Beijing Anzhen Hospital, Capital Medical University, Beijing 100020, P.R. China, Changchun University of Chinese Medicine, Changchun, Jilin 130117, P.R. China, Department of Pain Management, Affiliated Hospital 5 of Nantong University (Taizhou People's Hospital), Taizhou, Jiangsu 225300, P.R. China
    Copyright: © Zhao et al. This is an open access article distributed under the terms of Creative Commons Attribution License.
  • Article Number: 318
    |
    Published online on: August 25, 2022
       https://doi.org/10.3892/mmr.2022.12834
  • Expand metrics +
Metrics: Total Views: 0 (Spandidos Publications: | PMC Statistics: )
Metrics: Total PDF Downloads: 0 (Spandidos Publications: | PMC Statistics: )
Cited By (CrossRef): 0 citations Loading Articles...

This article is mentioned in:



Abstract

Morphine is the most common drug of choice in clinical pain management; however, morphine tolerance presents a significant clinical challenge. The pathogenesis of morphine tolerance is known to be closely associated with angiotensin II receptor type 1 (AT1R) in microglia. As an AT1R antagonist, candesartan may serve an important role in regulating morphine tolerance. Therefore, the present study aimed to investigate the role of candesartan in morphine tolerance, and to explore the underlying mechanism. To meet this aim, BV2 microglial cells were treated with morphine or candesartan alone, or as a combination, and the expression levels of AT1R in BV2 cells were detected by reverse transcription‑quantitative PCR (RT‑qPCR) and western blotting. The levels of the inflammatory cytokines tumor necrosis factor‑α, interleukin (IL)‑1β and IL‑6 were subsequently detected by ELISA and western blotting. In addition, immunofluorescence analysis, western blotting and RT‑qPCR were used to detect the expression levels of the BV2 cell activation marker, ionized calcium‑binding adaptor molecule 1 (IBA‑1). Western blotting was also used to detect the expression levels of peroxisome proliferator‑activated receptor‑γ/AMP‑activated protein kinase (PPARγ/AMPK) signaling pathway‑associated proteins. Finally, the cells were treated with the PPARγ antagonist GW9662 and the AMPK inhibitor compound C to further explore the mechanism underlying the effects of candesartan on improving morphine tolerance. The expression levels of AT1R were revealed to be significantly increased following morphine induction; however, candesartan treatment inhibited the expression levels of AT1R, the levels of inflammatory cytokines and the protein expression levels of IBA‑1 in morphine‑induced BV2 cells in a dose‑dependent manner. These processes may be associated with activation of the PPARγ/AMPK signaling pathway. Taken together, the present study revealed that treatment with candesartan reduced morphine‑induced inflammatory response and cellular activation of BV2 cells via PPARγ/AMPK signaling.

Introduction

Opioids, such as morphine, are important drugs for the treatment of clinical pain. The main limitation associated with the long-term use of morphine is the occurrence of physiological tolerance and dependence (1). Morphine tolerance may develop through the use of multiple administration routes, the use of different doses and various durations (2). Morphine tolerance leads to poor analgesic effects, constipation, drowsiness, skin itching, and even to morphine addiction and other adverse reactions (3). Therefore, how to effectively reduce the occurrence of morphine tolerance provides the main focus of the present study.

The main mechanisms underlying morphine tolerance are opioid receptor desensitization and endocytosis (4), alteration of the glutamate receptor (5) and glial activation (6). In addition, previous studies have shown that the release of inflammatory factors has an important role in morphine-induced analgesic tolerance (7,8). Activated microglial cells are able to produce numerous pro-inflammatory cytokines, including interleukin (IL)-6, tumor necrosis factor-α (TNF)-α and IL-1β, which contribute towards the development of morphine tolerance (9). Intrathecal injection of microglial inhibitors has previously been shown to significantly reduce tolerance to chronic opioids (10). Therefore, effectively inhibiting the activity of microglia is of great importance in terms of alleviating morphine tolerance.

A previous study demonstrated that angiotensin (Ang) II receptor type 1 (AT1R) is expressed in microglial cells (11). The angiotensin-converting enzyme (ACE)/Ang II/AT1R axis can lead to activation of the renin angiotensin system (RAS) thus activating vasoconstriction, inflammation, fibrosis, cell growth and migration (12). Notably, renin cleaves Ang I from angiotensinogen, which is further cleaved to Ang II by Ang-converting enzyme, and Ang II ultimately produces two receptors: AT1R and AT2R (13). Previous studies have shown that the brain RAS mediates microglial polarization. For example, Ang II can activate NADPH oxidase complexes of microglial cells through the AT1R, which leads to an enhancement of neuroinflammatory responses (14,15). In concordance with this finding, AT1R activation has been shown to intensify microglial inflammatory responses, oxidative stress and dopaminergic degeneration in the mitochondrial permeability transition pore model of Parkinson's disease, and AT1R blockers were shown to inhibit these responses (16–18). Therefore, it was hypothesized that regulation of the AT1R may exert an influence on the development of morphine tolerance.

Candesartan is an AT1R antagonist, the pharmacological action of which is to antagonize Ang II-induced vasoconstriction by binding to vascular smooth muscle AT1R, thereby reducing peripheral vascular resistance (19). A recent study reported that candesartan is able to regulate neuroinflammatory responses through inhibiting the release of pro-inflammatory cytokines and stimulating anti-inflammatory cytokines in lipopolysaccharide (LPS)- and interferon-γ-stimulated BV2 cells (20). Candesartan has also been shown to reduce microglial activation in young and aged animals (21).

Therefore, it was hypothesized that candesartan may reduce the inflammatory responses and microglial activation that are induced by morphine tolerance. The present study sought to address these hypotheses.

Materials and methods

Cell culture

BV2 microglia cells were obtained from the BeNa Culture Collection; Beijing Beina Chunglian Institute of Biotechnology and were cultured in Dulbecco's modified Eagle's medium supplemented with 10% fetal bovine serum (FBS), 100 U/ml penicillin and 100 µg/ml streptomycin (all from Gibco; Thermo Fisher Scientific, Inc.) at 37°C in an atmosphere containing 5% CO2/95% air. BV2 cells were treated with morphine (Northeast Pharmaceutical Group Co., Ltd.) at concentrations of 50, 100 and 200 µM for 24 h at 37°C, and 200 µM was ultimately selected as the optimal concentration of morphine (22). For further experiments, 1×105 cells were plated in a 6-well plate overnight and the next morning BV2 cells were treated with candesartan (1 or 5 µmol/l) or morphine (200 µM) alone for 24 h, or were co-treated with candesartan and morphine, at 37°C for 24 h. The cells were divided into the control, 1 µmol/l candesartan, 5 µmol/l candesartan, 200 µM morphine, 200 µM morphine + 1 µmol/l candesartan and 200 µM morphine + 5 µmol/l candesartan treatment groups. Untreated cells were regarded as the control group. In an alternative set of experiments, BV2 cells were treated with morphine (200 µM) the following morning after plating with or without candesartan (1 and 5 µmol/l; MedChemExpress) for 24 h at 37°C (23). The cells were divided into the control, 200 µM morphine, 200 µM morphine + 1 µmol/l candesartan and 200 µM morphine + 5 µmol/l candesartan treatment groups. Untreated cells were regarded as the control group. For the mechanistic studies, the BV2 cells were pre-treated with the peroxisome proliferator-activated receptor-γ (PPARγ) antagonist, GW9662 (10 mM; MedChemExpress) or with the AMPK inhibitor, compound C (1 mM; MedChemExpress) for 30 min at 37°C. The BV2 cells were divided into the control, 200 µM morphine, 200 µM morphine + 5 µmol/l candesartan, 200 µM morphine + 5 µmol/l candesartan + GW9662, and 200 µM morphine + 5 µmol/l candesartan + compound C treatment groups. Untreated cells were regarded as the control group.

Reverse transcription-quantitative PCR (RT-qPCR) analysis

Total RNA was extracted from BV2 cells using TRIzol® reagent (Invitrogen; Thermo Fisher Scientific, Inc.) combined with treatment with DNase (Promega Corporation). cDNA was synthesized from 1 µg total RNA in a 20-µl reaction volume using the ImProm-II™ Reverse Transcription System (Promega Corporation). All procedures were performed according to the manufacturer's instructions. qPCR was performed using a LightCycler 480 SYBR-Green 1 Master mix (cat. no. 04707516001; Roche Diagnostics). The qPCR thermocycling reaction conditions were as follows: 95°C for 10 min, followed by 35 cycles of denaturation at 95°C for 1 min, annealing at 64°C for 1 min and elongation at 72°C for 1 min, and a final extension step at 72°C for 7 min, before maintaining the reaction mixture at 4°C. RNA expression was quantitatively analyzed using the 2-ΔΔCq method (24). The primer sequences were as follows: AT1R, forward 5′-GCCGTCGCTCAGGTTATTCT-3′ and reverse 5′-CAGGAACTTTGCCCCTTTGC-3′; ionized calcium-binding adaptor molecule 1 (IBA-1), forward 5′-TGAGGAGATTTCAACAGAAGCTGA-3′ and reverse 5′-CCTCAGACGCTGGTTGTCTT-3′; GAPDH, forward 5′-CCCTTAAGAGGGATGCTGCC-3′ and reverse 5′-ACTGTGCCGTTGAATTTGCC-3′.

Western blot analysis

The BV2 cells were lysed with RIPA buffer (Thermo Fisher Scientific, Inc.), and the protein concentration was detected using a BCA kit (Beyotime Institute of Biotechnology). Proteins (20 µg) were separated by SDS-PAGE on 10% gels and were then transferred to PVDF membranes (Merck KGaA). Subsequently, the membranes were blocked with 5% non-fat milk for 1.5 h at 37°C. Primary antibodies were then incubated with the membranes at 4°C overnight. The next day, after washing, the PVDF membranes were incubated with Goat Anti-Mouse IgG H&L (HRP)-conjugated secondary antibody (1:5,000 dilution; cat. no. ab7063; Abcam) or Goat Anti-rabbit IgG H&L (HRP)-conjugated secondary antibody (1:2,000 dilution; cat. no. ab6721; Abcam). The proteins were visualized using an ECL detection solution (Merck KGaA) and were analyzed with ImageJ software (version 1.46; National Institutes of Health). The primary antibodies used were as follows: Anti-AT1R (cat no. ab124505; 1:2,000), anti-TNF-α (cat no. ab255275; 1:2,000), anti-IL-1β (cat no. ab254360; 1:2,000), anti-IL-6 (cat no. ab259341; 1:2,000), anti-PPARγ (cat no. ab178860; 1:2,000), anti-phosphorylated (p)-AMP-activated protein kinase (AMPK; cat no. ab133448; 1:2,000), anti-AMPK (cat no. ab32047; 1:2,000), anti-IBA-1 (cat no. ab178846; 1:2,000) and anti-GAPDH (cat no. ab8245; 1:5,000) (all from Abcam). The intensities of the protein bands were normalized against those of GAPDH.

ELISA

Briefly, BV2 cells were seeded into 96-well plates (5×103 cells/well) and were stimulated with the relevant treatment the next day. After centrifuging at 2,000 × g for 5 min at 4°C, the cell supernatants were collected. The levels of TNF-α (cat no. H052-1), IL1-β (cat no. H001) and IL-6 (cat no. H007-1-1) in the supernatant were assessed using ELISA kits (Nanjing Jiancheng Bioengineering Institute) according to the manufacturer's instructions.

Immunofluorescence (IF) staining

The cells were fixed with 4% formaldehyde for 30 min at 4°C and then permeabilized with 0.1% Triton X-100 in PBS for 15 min at 4°C. After blocking with 10% FBS for 30 min at 37°C, the cells were incubated with anti-IBA (cat no. ab178846; 1:200) and anti-AT1R primary antibodies (cat no. ab124505; 1:200) (both from Abcam) at 4°C overnight. Subsequently, the cells were incubated with goat anti-rabbit IgG H&L Alexa Fluor® 488 antibody (cat no. ab150077; 1:1,000; Abcam) for 30 min at 37°C. The nuclei were stained with DAPI after IF staining for 15 min at room temperature. Images were visualized under a fluorescence microscope (Eclipse 80i; Nikon Corporation).

Statistical analysis

Statistical analysis was performed using GraphPad Prism 8 software (GraphPad Software, Inc.). Data are presented as the mean ± standard deviation and all experiments were repeated three times. One-way analysis of variance analysis followed by Tukey's post-hoc test of variance was used to compare the differences among multiple groups. P<0.05 was considered to indicate a statistically significant difference.

Results

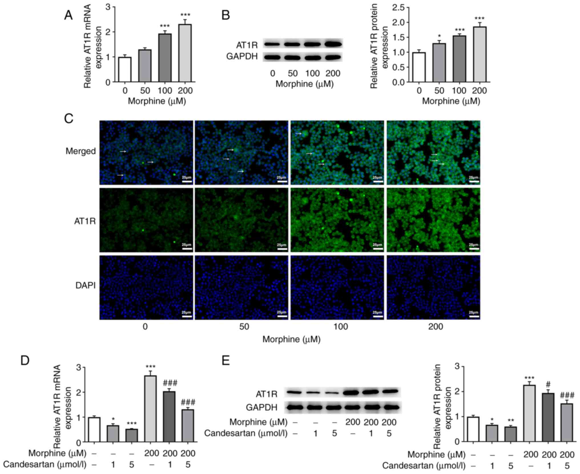
Candesartan inhibits the expression of AT1R in morphine-induced BV2 cells

After BV2 cells were treated with morphine at different doses (50, 100 and 200 µM), the expression levels of AT1R were detected by RT-qPCR, western blotting and IF staining. The results revealed that AT1R expression levels were increased in the morphine treatment groups compared with those in the control group (Fig. 1A-C). The expression of AT1R was most significantly increased in the 200 µM morphine treatment group; therefore, this concentration of morphine was chosen for subsequent experiments. Subsequently, the effects of different concentrations of candesartan on the expression levels of AT1R in morphine-induced cells were investigated. These experiments revealed that the expression levels of AT1R in BV2 cells were significantly decreased following treatment with 1 and 5 µmol/l candesartan compared with those in the control group. Candesartan also caused a significant decrease in AT1R expression levels in co-treated BV2 cells compared with those in the 200 µM morphine treatment group (Fig. 1D and E).

Figure 1.

Candesartan inhibits the expression levels of AT1R in morphine-induced BV2 cells. The expression levels of AT1R were detected by (A) RT-qPCR, (B) western blotting (B) and (C) IF staining after treatment of BV2 cells with morphine. *P<0.05, ***P<0.001 vs. control. The expression levels of AT1R were detected by (D) RT-qPCR and (E) western blot after treatment of morphine-induced BV2 cells with candesartan. *P<0.05, **P<0.01, ***P<0.001 vs. control; #P<0.05, ###P<0.001 vs. morphine (200 µM). AT1R, angiotensin II receptor type 1; IF, immunofluorescence; RT-qPCR, reverse transcription-quantitative PCR.

Candesartan dose-dependently inhibits the inflammatory response in morphine-induced BV2 cells

ELISA and western blot analysis were then used to detect the intracellular levels of the inflammatory factors. The results obtained revealed that the levels of inflammatory cytokines were significantly increased in the 200 µM morphine group compared with those in the control group. However, further administration of candesartan reversed the morphine-induced increases in the levels of inflammatory factors (Fig. 2A and B).

Figure 2.

Candesartan dose-dependently inhibits inflammation in morphine-induced BV2 cells. The levels of TNF-α, IL-1β and IL-6 were detected by (A) ELISA and (B) western blotting. ***P<0.001 vs. control; ##P<0.01, ###P<0.001 vs. morphine (200 µM). IL, interleukin; TNF-α, tumor necrosis factor-α.

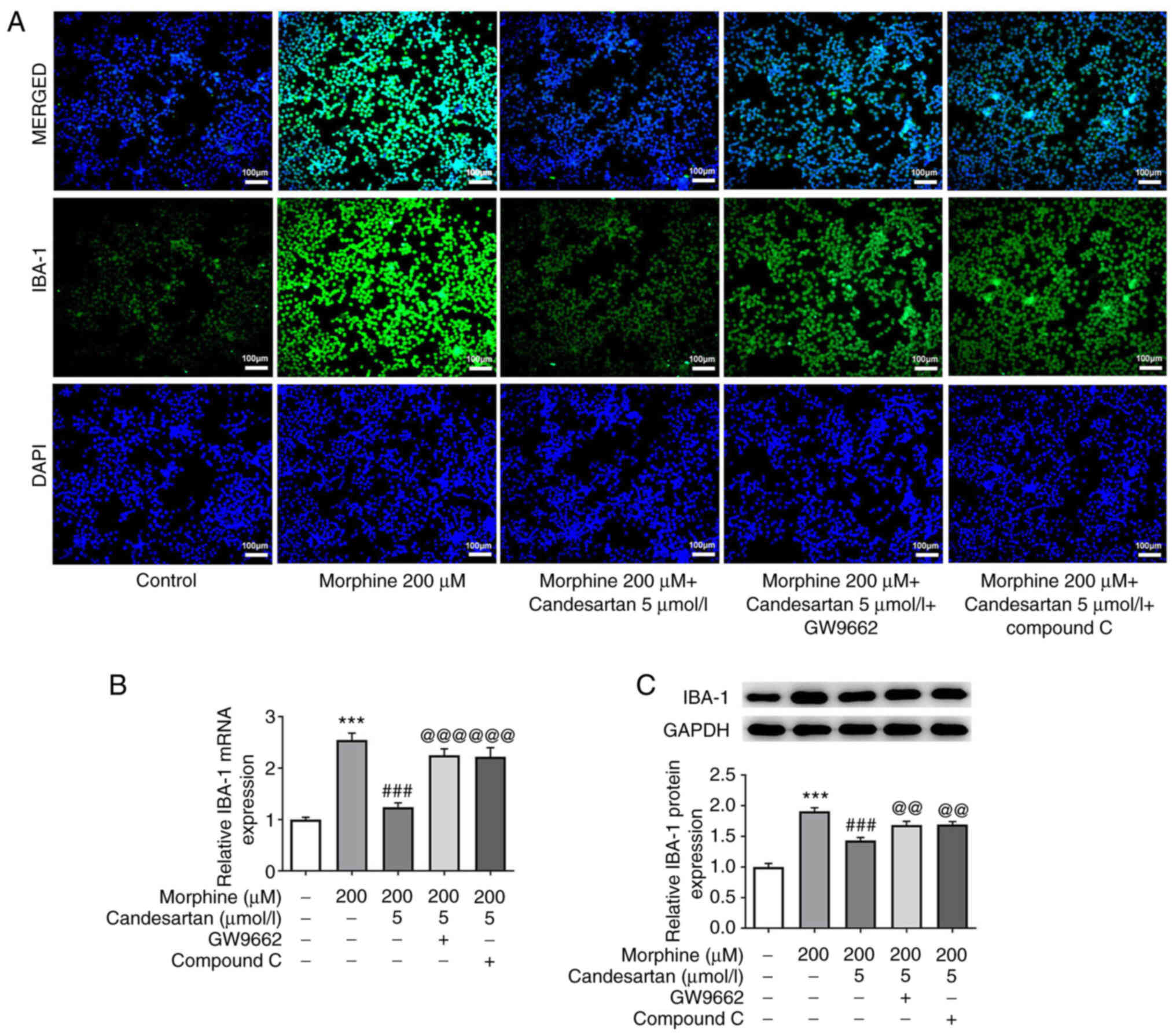
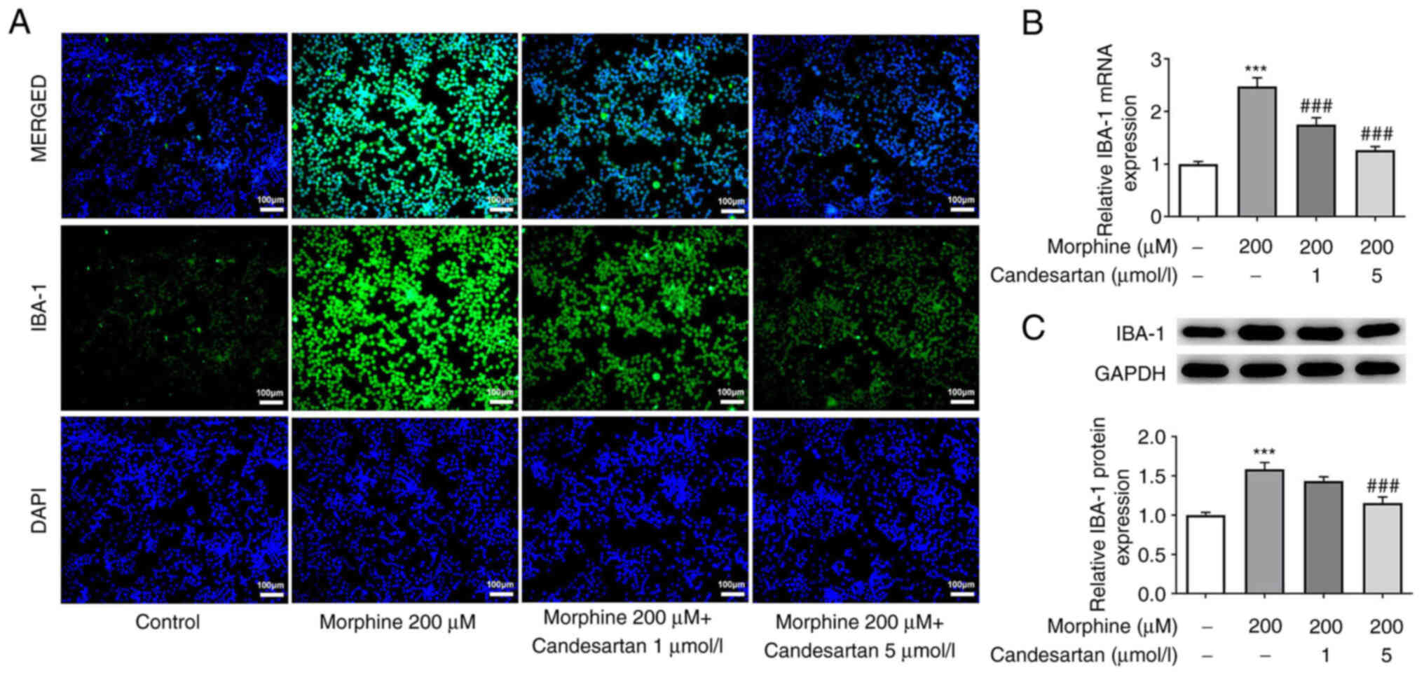
Candesartan dose-dependently inhibits cell activation in morphine-induced BV2 cells

Subsequently, IF analysis was used to detect the expression levels of IBA-1, a marker of microglial activation. IBA-1 expression in the 200 µM morphine treatment group was markedly increased compared with that in the control. After further administration of candesartan, the expression levels of IBA-1 were markedly decreased (Fig. 3A). RT-qPCR and western blot analysis were subsequently used to verify the expression levels of IBA-1. These experiments revealed that the expression trend of IBA-1 was consistent with that revealed in the IF staining experiments (Fig. 3B and C).

Figure 3.

Candesartan dose-dependently inhibits cell activation in morphine-induced BV2 cells. (A) Immunofluorescence staining of the expression of IBA-1. The expression levels of AT1R were detected by (B) reverse transcription-quantitative PCR and (C) western blotting. ***P<0.001 vs. control; ###P<0.001 vs. morphine (200 µM). IBA-1, ionized calcium-binding adaptor molecule 1.

Candesartan activates the expression of PPARγ and AMPK in morphine-induced BV2 cells

Mechanistic studies were subsequently performed to investigate whether candesartan could exert effects on the expression levels of PPARγ and AMPK in morphine-induced BV2 cells. The expression levels of PPARγ and p-AMPK in the PPARγ/AMPK signaling pathway were significantly decreased following treatment with morphine compared with those in the control group. Following candesartan treatment (1 or 5 µmol/l) in morphine-treated cells, PPARγ and p-AMPK expression levels were dose-dependently elevated. Conversely, after further treatment with the PPARγ antagonist GW9662, the trends in the altered expression levels of PPARγ and p-AMPK were reversed compared with those in the 200 µM morphine + 5 µmol/l candesartan group (Fig. 4). Therefore, it was possible to conclude that candesartan could activate expression of the PPARγ and AMPK proteins in the PPARγ/AMPK signaling pathway in morphine-induced BV2 cells.

Figure 4.

Candesartan activates the expression of PPARγ and AMPK in morphine-induced BV2 cells via PPARγ/AMPK signaling. The expression levels of PPARγ, p-AMPK and AMPK were detected by western blotting. ***P<0.001 vs. control; ###P<0.001 vs. morphine (200 µM); @@@P<0.001 vs. morphine (200 µM) + candesartan (5 µmol/l). AMPK, AMP-activated protein kinase; p-, phosphorylated; PPARγ, peroxisome proliferator-activated receptor-γ.

Candesartan attenuates inflammatory factors in morphine-induced BV2 cells via the PPARγ/AMPK signaling pathway

To further explore the mechanism, inhibitors of the PPARγ/AMPK signaling pathway were added to the cells; namely, the PPARγ antagonist GW9662 and the AMPK inhibitor compound C. According to the dose-dependent effect of candesartan on morphine-induced BV2 cells, candesartan at a concentration of 5 µmol/l was selected for cell treatment in the following experiments. The levels of TNF-α, IL-1β and IL-6 in the 200 µM morphine + 5 µmol/l candesartan + GW9662, and 200 µM morphine + 5 µmol/l candesartan + compound C groups were significantly increased compared with those in the 200 µM morphine + 5 µmol/l candesartan treatment group (Fig. 5A and B). These findings indicated that inhibition of PPARγ or AMPK reversed the suppressive effects of candesartan on the inflammatory response in morphine-induced BV2 cells.

Figure 5.

Candesartan attenuates the inflammatory response in morphine-induced BV2 cells via peroxisome proliferator-activated receptor-γ/AMP-activated protein kinase signaling. The levels of TNF-α, IL-1β and IL-6 were detected by (A) ELISA and (B) western blotting. ***P<0.001 vs. control; ###P<0.001 vs. morphine (200 µM); @@P<0.01, @@@P<0.001 vs. morphine (200 µM) + candesartan (5 µmol/l). IL, interleukin; TNF-α, tumor necrosis factor-α.

Candesartan attenuates microglial activation in morphine-induced BV2 cells via PPARγ/AMPK signaling

IBA-1 expression in the 200 µM morphine + 5 µmol/l candesartan + GW9662, and 200 µM morphine + 5 µmol/l candesartan + compound C groups were markedly increased compared with that in the 200 µM morphine + 5 µmol/l candesartan group (Fig. 6A). Subsequently, RT-qPCR and western blot analysis were performed, and the results obtained revealed the same trends as identified in the IF staining analysis (Fig. 6B and C). These findings suggested that inhibition of PPARγ or AMPK reversed the suppressive effects of candesartan on microglial activation in morphine-induced BV2 cells.

Figure 6.

Candesartan attenuates microglial activation in morphine-induced BV2 cells via peroxisome proliferator-activated receptor-γ/AMP-activated protein kinase signaling. (A) Immunofluorescence staining detected the expression of IBA-1. The expression levels of IBA-1 were detected by (B) reverse transcription-quantitative PCR and (C) western blotting. ***P<0.001 vs. control; ###P<0.001 vs. morphine (200 µM); @@P<0.01, @@@P<0.001 vs. morphine (200 µM) + candesartan (5 µmol/l). IBA-1, ionized calcium-binding adaptor molecule 1.

Discussion

Opioids are the first choice of drug for the clinical treatment of severe cancer pain and perioperative pain (25). Morphine, as one of the most widely used opioid drugs for reducing pain, has a short half-life and a variety of dosage forms (26). However, the major limitation of long-term use of morphine is its gradual loss of efficacy, which is known as morphine drug tolerance (27). To make further medical advances, resolving the issue of morphine tolerance is essential.

Activation of microglia has been reported to have an important role in morphine tolerance. Morphine is able to activate microglia by acting on morphine receptors or Toll-like receptor-4 (TLR-4) on the surface of microglia (28). Activated microglia release a large number of cytokines and inflammatory factors, including IL-1β, IL-6 and TNF-α, which act on their corresponding receptors, resulting in increased excitability of pain-associated neurons and pain. Subsequently, the analgesic effect of morphine is weakened and the process of tolerance is accelerated (7). Therefore, morphine tolerance may be effectively circumvented through inhibiting microglial activation and the inflammatory response. In the present study, it was shown that the expression of inflammatory factors in BV2 microglia cells was increased and microglia were activated following morphine induction.

Microglia express µ-opioid receptors (29), as well as TLR-4 (30) and P2X receptors (31). It has been shown that blocking TLR-4 can lead to a reduction in morphine tolerance (32,33). Furthermore, activation of the NLRP3 inflammasome, which is dependent on TLR-4/P2X7 receptors in the spinal cord, can lead to promotion of the development of morphine tolerance (34). These findings suggested that the regulation of microglial receptors may have an influence on the development of morphine tolerance. A previous study reported that AT1R is expressed in microglia (35). Inhibition of AT1R has been shown to alleviate neuroinflammation in various neurological diseases, and AT1R antagonists may inhibit microglia-mediated neuroinflammatory responses and microglial activation in neurological diseases (36,37). In addition, it has been reported that morphine can regulate the activation of AT1R and vitamin D receptor to induce T-cell apoptosis (38). Therefore, it was reasonable to hypothesize that regulation of AT1R may also affect morphine tolerance. In the present study, it was revealed that the expression levels of AT1R in morphine-induced BV2 cells were significantly increased with an increase in the dose of morphine used for induction. However, following treatment with the AT1R antagonist candesartan, the expression levels of AT1R were decreased. Moreover, candesartan was also shown to dose-dependently inhibit morphine-induced BV2 cell inflammation and activation. A previous study demonstrated that candesartan is able to reduce the release of inflammation cytokines in the brain in Alzheimer's disease (23). Candesartan has also been shown to improve stroke-induced neuronal injury by transferring microglia to the M2 phenotype (20). In addition, candesartan has been reported to inhibit LPS-induced neuroinflammation in rats, and to also inhibit the LPS-induced BV2 cell inflammatory response (39). Notably, candesartan is a common drug used in the clinical treatment of elderly hypertension, which is known to have a good safety profile. The use of the AT1R blocker candesartan could reduce the cost of drug development, which is beneficial for the clinical treatment of morphine tolerance.

Candesartan is an AT1R blocker, and it has been shown that interference with AT1R can reduce atherosclerotic damage in diabetic mice via activating PPARγ (40). Activation of PPARγ has also been reported to improve morphine analgesia and morphine tolerance (41,42). Moreover, PPARγ can activate AMPK signaling (43,44). Notably, metformin, an AMPK activator, has been reported to reverse the increase in AT1R detected in response to a high-fructose diet (45). AT1R antagonists can regulate the proliferation and migration of vascular smooth muscle cells through AMPK/mTOR (46), and blocking AT1R can effectively inhibit activation of the AMPK/p38 MAPK/MCPIP1/ER pathway in macrophages (47). Activation of AMPK signaling, in itself, may also reduce morphine tolerance (48). Therefore, effective activation of AMPK may have an important role in reducing morphine tolerance. Consequently, the mechanism through which candesartan could regulate morphine-induced microglial activation and the inflammatory response was further explored in the present study by treating cells with the PPARγ antagonist GW9662 and the AMPK inhibitor compound C. These experiments revealed that GW9662 and compound C were able to significantly reverse the inhibitory effects of candesartan on morphine-induced microglial inflammation and activation, suggesting that candesartan may activate PPARγ/AMPK signaling via inhibiting AT1R, thereby reducing morphine tolerance.

The present study has some limitations. Firstly, some indicators were not detected. Notably, OX-42 and IBA-1 are both important markers of microglia; however, the present study only detected the expression of IBA-1; therefore, the role of OX-42 will be further verified in future experiments. Furthermore, the levels of inflammatory cytokines TNF-α, IL-1β and IL-6 were detected; however, the levels of NF-κB, IFN or IL-1 were not detected, which we aim to further verify in future experiments. In addition, morphine significantly decreased AT1R at the transcriptional level, which indicates that morphine may inactivate the transcription factor for AT1R; the candidates for transcription factors of ATR1 will be further discussed in future experiments.

In conclusion, to the best of our knowledge, the present study was the first to explore the effects of the AT1R blocker candesartan on the inflammation and activation of microglia induced by morphine, in order to determine the association between AT1R, microglial activation and morphine tolerance, and the underlying mechanism was explored. The present study demonstrated that candesartan reduced the morphine-induced inflammatory response and cellular activation of BV2 cells via the PPARγ/AMPK signaling pathway, suggesting that candesartan may improve morphine tolerance. Consequently, the present study provided a theoretical basis for the use of candesartan in the treatment of morphine tolerance.

Acknowledgements

Not applicable.

Funding

Funding: No funding was received.

Availability of data and materials

The datasets used and/or analyzed during the current study are available from the corresponding author on reasonable request.

Authors' contributions

WZ and ZZ contributed to the conception and design of the present study, analyzed and interpreted the data, and critically revised the manuscript for important intellectual content. FS, JY and SS contributed to designing the study, analyzed the data, and drafted and revised the manuscript. WZ and ZZ confirm the authenticity of all the raw data. All authors read and approved the final manuscript.

Ethics approval and consent to participate

Not applicable.

Patient consent for publication

Not applicable.

Competing interests

The authors declare that they have no competing interests.

References

1 

Zhang TJ, Qiu Y and Hua Z: The emerging perspective of morphine tolerance: MicroRNAs. Pain Res Manag. 2019:94329652019. View Article : Google Scholar : PubMed/NCBI

2 

Kornetsky C and Bain G: Morphine: Single-dose tolerance. Science. 162:1011–1012. 1968. View Article : Google Scholar : PubMed/NCBI

3 

Schaefer CP, Tome ME and Davis TP: The opioid epidemic: A central role for the blood brain barrier in opioid analgesia and abuse. Fluids Barriers CNS. 14:322017. View Article : Google Scholar : PubMed/NCBI

4 

Martini L and Whistler JL: The role of mu opioid receptor desensitization and endocytosis in morphine tolerance and dependence. Curr Opin Neurobiol. 17:556–564. 2007. View Article : Google Scholar : PubMed/NCBI

5 

Huang M, Luo L, Zhang Y, Wang W, Dong J, Du W, Jiang W and Xu T: Metabotropic glutamate receptor 5 signalling induced NMDA receptor subunits alterations during the development of morphine-induced antinociceptive tolerance in mouse cortex. Biomed Pharmacother. 110:717–726. 2019. View Article : Google Scholar : PubMed/NCBI

6 

Jokinen V, Sidorova Y, Viisanen H, Suleymanova I, Tiilikainen H, Li Z, Lilius TO, Mätlik K, Anttila JE, Airavaara M, et al: Differential spinal and supraspinal activation of Glia in a rat model of morphine tolerance. Neuroscience. 375:10–24. 2018. View Article : Google Scholar : PubMed/NCBI

7 

Eidson LN and Murphy AZ: Inflammatory mediators of opioid tolerance: Implications for dependency and addiction. Peptides. 115:51–58. 2019. View Article : Google Scholar : PubMed/NCBI

8 

Lin CP and Lu DH: Role of neuroinflammation in opioid tolerance: Translational evidence from human-to-rodent studies. Adv Exp Med Biol. 1099:125–139. 2018. View Article : Google Scholar : PubMed/NCBI

9 

Berrios I, Castro C and Kuffler DP: Morphine: Axon regeneration, neuroprotection, neurotoxicity, tolerance, and neuropathic pain. P R Health Sci J. 27:119–128. 2008.PubMed/NCBI

10 

Hutchinson MR, Coats BD, Lewis SS, Zhang Y, Sprunger DB, Rezvani N, Baker EM, Jekich BM, Wieseler JL, Somogyi AA, et al: Proinflammatory cytokines oppose opioid-induced acute and chronic analgesia. Brain Behav Immun. 22:1178–1189. 2008. View Article : Google Scholar : PubMed/NCBI

11 

Miyoshi M, Miyano K, Moriyama N, Taniguchi M and Watanabe T: Angiotensin type 1 receptor antagonist inhibits lipopolysaccharide-induced stimulation of rat microglial cells by suppressing nuclear factor kappaB and activator protein-1 activation. Eur J Neurosci. 27:343–351. 2008. View Article : Google Scholar : PubMed/NCBI

12 

Chappell MC: Biochemical evaluation of the renin-angiotensin system: The good, bad, and absolute? Am J Physiol Heart Circ Physiol. 310:H137–H152. 2016. View Article : Google Scholar : PubMed/NCBI

13 

Ji J, Tao P and He L: Kangxianling decoction prevents renal fibrosis in rats with 5/6 nephrectomy and inhibits Ang II-induced ECM production in glomerular mesangial cells. J Pharmacol Sci. 139:367–372. 2019. View Article : Google Scholar : PubMed/NCBI

14 

Labandeira-Garcia JL, Rodriguez-Perez AI, Garrido-Gil P, Rodriguez-Pallares J, Lanciego JL and Guerra MJ: Brain renin-angiotensin system and microglial polarization: Implications for aging and neurodegeneration. Front Aging Neurosci. 9:1292017. View Article : Google Scholar : PubMed/NCBI

15 

Rodriguez-Perez AI, Borrajo A, Rodriguez-Pallares J, Guerra MJ and Labandeira-Garcia JL: Interaction between NADPH-oxidase and Rho-kinase in angiotensin II-induced microglial activation. Glia. 63:466–482. 2015. View Article : Google Scholar : PubMed/NCBI

16 

Joglar B, Rodriguez-Pallares J, Rodriguez-Perez AI, Rey P, Guerra MJ and Labandeira-Garcia JL: The inflammatory response in the MPTP model of Parkinson's disease is mediated by brain angiotensin: Relevance to progression of the disease. J Neurochem. 109:656–669. 2009. View Article : Google Scholar : PubMed/NCBI

17 

Rey P, Lopez-Real A, Sanchez-Iglesias S, Muñoz A, Soto-Otero R and Labandeira-Garcia JL: Angiotensin type-1-receptor antagonists reduce 6-hydroxydopamine toxicity for dopaminergic neurons. Neurobiol Aging. 28:555–567. 2007. View Article : Google Scholar : PubMed/NCBI

18 

Rodriguez-Pallares J, Rey P, Parga JA, Muñoz A, Guerra MJ and Labandeira-Garcia JL: Brain angiotensin enhances dopaminergic cell death via microglial activation and NADPH-derived ROS. Neurobiol Dis. 31:58–73. 2008. View Article : Google Scholar : PubMed/NCBI

19 

Bulsara KG and Makaryus AN: Candesartan. In: StatPearls. Treasure Island (FL): StatPearls Publishing; 2022

20 

Qie S, Ran Y, Lu X, Su W, Li W, Xi J, Gong W and Liu Z: Candesartan modulates microglia activation and polarization via NF-κB signaling pathway. Int J Immunopathol Pharmacol. 34:20587384209749002020. View Article : Google Scholar : PubMed/NCBI

21 

Timaru-Kast R, Gotthardt P, Luh C, Huang C, Hummel R, Schäfer MKE and Thal SC: Angiotensin II receptor 1 blockage limits brain damage and improves functional outcome after brain injury in aged animals despite age-dependent reduction in AT1 Expression. Front Aging Neurosci. 11:632019. View Article : Google Scholar : PubMed/NCBI

22 

Wang L, Yin C, Xu X, Liu T, Wang B, Abdul M, Zhou Y, Cao J and Lu C: Pellino1 contributes to morphine tolerance by microglia activation via MAPK signaling in the spinal cord of mice. Cell Mol Neurobiol. 40:1117–1131. 2020. View Article : Google Scholar : PubMed/NCBI

23 

Torika N, Asraf K, Apte RN and Fleisher-Berkovich S: Candesartan ameliorates brain inflammation associated with Alzheimer's disease. CNS Neurosci Ther. 24:231–242. 2018. View Article : Google Scholar : PubMed/NCBI

24 

Livak KJ and Schmittgen TD: Analysis of relative gene expression data using real-time quantitative PCR and the 2(−Delta Delta C(T)) method. Methods. 25:402–408. 2001. View Article : Google Scholar : PubMed/NCBI

25 

Stein C: New concepts in opioid analgesia. Expert Opin Investig Drugs. 27:765–775. 2018. View Article : Google Scholar : PubMed/NCBI

26 

Sverrisdottir E, Lund TM, Olesen AE, Drewes AM, Christrup LL and Kreilgaard M: A review of morphine and morphine-6-glucuronide's pharmacokinetic-pharmacodynamic relationships in experimental and clinical pain. Eur J Pharm Sci. 74:45–62. 2015. View Article : Google Scholar : PubMed/NCBI

27 

Mercadante S, Arcuri E and Santoni A: Opioid-induced tolerance and hyperalgesia. CNS Drugs. 33:943–955. 2019. View Article : Google Scholar : PubMed/NCBI

28 

Selfridge BR, Wang X, Zhang Y, Yin H, Grace PM, Watkins LR, Jacobson AE and Rice KC: Structure-activity relationships of (+)-naltrexone-inspired toll-like receptor 4 (TLR4) antagonists. J Med Chem. 58:5038–5052. 2015. View Article : Google Scholar : PubMed/NCBI

29 

Hickman SE, el Khoury J, Greenberg S, Schieren I and Silverstein SC: P2Z adenosine triphosphate receptor activity in cultured human monocyte-derived macrophages. Blood. 84:2452–2456. 1994. View Article : Google Scholar : PubMed/NCBI

30 

Lim KH and Staudt LM: Toll-like receptor signaling. Cold Spring Harb Perspect Biol. 5:a0112472013. View Article : Google Scholar : PubMed/NCBI

31 

Bernier LP: Purinergic regulation of inflammasome activation after central nervous system injury. J Gen Physiol. 140:571–575. 2012. View Article : Google Scholar : PubMed/NCBI

32 

Eidson LN and Murphy AZ: Blockade of Toll-like receptor 4 attenuates morphine tolerance and facilitates the pain relieving properties of morphine. J Neurosci. 33:15952–15963. 2013. View Article : Google Scholar : PubMed/NCBI

33 

Wang H, Huang M, Wang W, Zhang Y, Ma X, Luo L, Xu X, Xu L, Shi H, Xu Y, et al: Microglial TLR4-induced TAK1 phosphorylation and NLRP3 activation mediates neuroinflammation and contributes to chronic morphine-induced antinociceptive tolerance. Pharmacol Res. 165:1054822021. View Article : Google Scholar : PubMed/NCBI

34 

Wang H, Zhang Y, Ma X, Wang W, Xu X, Huang M, Xu L, Shi H, Yuan T, Jiang W, et al: Spinal TLR4/P2X7 receptor-dependent NLRP3 inflammasome activation contributes to the development of tolerance to morphine-induced antinociception. J Inflamm Res. 13:571–582. 2020. View Article : Google Scholar : PubMed/NCBI

35 

Biancardi VC, Stranahan AM, Krause EG, de Kloet AD and Stern JE: Cross talk between AT1 receptors and Toll-like receptor 4 in microglia contributes to angiotensin II-derived ROS production in the hypothalamic paraventricular nucleus. Am J Physiol Heart Circ Physiol. 310:H404–H415. 2016. View Article : Google Scholar : PubMed/NCBI

36 

Sun H, Wu H, Yu X, Zhang G, Zhang R, Zhan S, Wang H, Bu N, Ma X and Li Y: Angiotensin II and its receptor in activated microglia enhanced neuronal loss and cognitive impairment following pilocarpine-induced status epilepticus. Mol Cell Neurosci. 65:58–67. 2015. View Article : Google Scholar : PubMed/NCBI

37 

Rodriguez-Perez AI, Garrido-Gil P, Pedrosa MA, Garcia-Garrote M, Valenzuela R, Navarro G, Franco R and Labandeira-Garcia JL: Angiotensin type 2 receptors: Role in aging and neuroinflammation in the substantia nigra. Brain Behav Immun. 87:256–271. 2020. View Article : Google Scholar : PubMed/NCBI

38 

Chandel N, Sharma B, Salhan D, Husain M, Malhotra A, Buch S and Singhal PC: Vitamin D receptor activation and downregulation of renin-angiotensin system attenuate morphine-induced T cell apoptosis. Am J Physiol Cell Physiol. 303:C607–C615. 2012. View Article : Google Scholar : PubMed/NCBI

39 

Bhat SA, Goel R, Shukla R and Hanif K: Angiotensin receptor blockade modulates NFκB and STAT3 signaling and inhibits glial activation and neuroinflammation better than angiotensin-converting enzyme inhibition. Mol Neurobiol. 53:6950–6967. 2016. View Article : Google Scholar : PubMed/NCBI

40 

Tiyerili V, Becher UM, Aksoy A, Lütjohann D, Wassmann S, Nickenig G and Mueller CF: AT1-receptor-deficiency induced atheroprotection in diabetic mice is partially mediated via PPARγ. Cardiovasc Diabetol. 12:302013. View Article : Google Scholar : PubMed/NCBI

41 

de Guglielmo G, Kallupi M, Scuppa G, Stopponi S, Demopulos G, Gaitanaris G and Ciccocioppo R: Analgesic tolerance to morphine is regulated by PPARγ. Br J Pharmacol. 171:5407–5416. 2014. View Article : Google Scholar : PubMed/NCBI

42 

Ghavimi H, Hassanzadeh K, Maleki-Dizaji N, Azarfardian A, Ghasami S, Zolali E and Charkhpour M: Pioglitazone prevents morphine antinociception tolerance and withdrawal symptoms in rats. Naunyn Schmiedebergs Arch Pharmacol. 387:811–821. 2014. View Article : Google Scholar : PubMed/NCBI

43 

Xu X, Wang Y, Wei Z, Wei W, Zhao P, Tong B, Xia Y and Dai Y: Madecassic acid, the contributor to the anti-colitis effect of madecassoside, enhances the shift of Th17 toward Treg cells via the PPARγ/AMPK/ACC1 pathway. Cell Death Dis. 8:e27232017. View Article : Google Scholar : PubMed/NCBI

44 

Huang H, Wang ZJ, Zhang HB, Liang JX, Cao WD, Wu Q, He CP and Chen C: The function of PPARγ/AMPK/SIRT-1 pathway in inflammatory response of human articular chondrocytes stimulated by advanced glycation end products. Biol Pharm Bull. 42:1303–1309. 2019. View Article : Google Scholar : PubMed/NCBI

45 

Chao YM, Wu KLH, Tsai PC, Tain YL, Leu S, Lee WC and Chan JYH: Anomalous AMPK-regulated angiotensin AT1R expression and SIRT1-mediated mitochondrial biogenesis at RVLM in hypertension programming of offspring to maternal high fructose exposure. J Biomed Sci. 27:682020. View Article : Google Scholar : PubMed/NCBI

46 

Zhao Y, Shang F, Shi W, Zhang J, Zhang J, Liu X, Li B, Hu X and Wang L: Angiotensin II receptor type 1 antagonists modulate vascular smooth muscle cell proliferation and migration via AMPK/mTOR. Cardiology. 143:1–10. 2019. View Article : Google Scholar : PubMed/NCBI

47 

Shu S, Zhang Y, Li W, Wang L, Wu Y, Yuan Z and Zhou J: The role of monocyte chemotactic protein-induced protein 1 (MCPIP1) in angiotensin II-induced macrophage apoptosis and vulnerable plaque formation. Biochem Biophys Res Commun. 515:378–385. 2019. View Article : Google Scholar : PubMed/NCBI

48 

Zhang Y, Tao GJ, Hu L, Qu J, Han Y, Zhang G, Qian Y, Jiang CY and Liu WT: Lidocaine alleviates morphine tolerance via AMPK-SOCS3-dependent neuroinflammation suppression in the spinal cord. J Neuroinflammation. 14:2112017. View Article : Google Scholar : PubMed/NCBI

Related Articles

  • Abstract
  • View
  • Download
  • Twitter
Copy and paste a formatted citation
Spandidos Publications style
Zhao W, Shen F, Yao J, Su S and Zhao Z: Angiotensin II receptor type 1 blocker candesartan improves morphine tolerance by reducing morphine‑induced inflammatory response and cellular activation of BV2 cells via the PPARγ/AMPK signaling pathway. Mol Med Rep 26: 318, 2022.
APA
Zhao, W., Shen, F., Yao, J., Su, S., & Zhao, Z. (2022). Angiotensin II receptor type 1 blocker candesartan improves morphine tolerance by reducing morphine‑induced inflammatory response and cellular activation of BV2 cells via the PPARγ/AMPK signaling pathway. Molecular Medicine Reports, 26, 318. https://doi.org/10.3892/mmr.2022.12834
MLA
Zhao, W., Shen, F., Yao, J., Su, S., Zhao, Z."Angiotensin II receptor type 1 blocker candesartan improves morphine tolerance by reducing morphine‑induced inflammatory response and cellular activation of BV2 cells via the PPARγ/AMPK signaling pathway". Molecular Medicine Reports 26.4 (2022): 318.
Chicago
Zhao, W., Shen, F., Yao, J., Su, S., Zhao, Z."Angiotensin II receptor type 1 blocker candesartan improves morphine tolerance by reducing morphine‑induced inflammatory response and cellular activation of BV2 cells via the PPARγ/AMPK signaling pathway". Molecular Medicine Reports 26, no. 4 (2022): 318. https://doi.org/10.3892/mmr.2022.12834
Copy and paste a formatted citation
x
Spandidos Publications style
Zhao W, Shen F, Yao J, Su S and Zhao Z: Angiotensin II receptor type 1 blocker candesartan improves morphine tolerance by reducing morphine‑induced inflammatory response and cellular activation of BV2 cells via the PPARγ/AMPK signaling pathway. Mol Med Rep 26: 318, 2022.
APA
Zhao, W., Shen, F., Yao, J., Su, S., & Zhao, Z. (2022). Angiotensin II receptor type 1 blocker candesartan improves morphine tolerance by reducing morphine‑induced inflammatory response and cellular activation of BV2 cells via the PPARγ/AMPK signaling pathway. Molecular Medicine Reports, 26, 318. https://doi.org/10.3892/mmr.2022.12834
MLA
Zhao, W., Shen, F., Yao, J., Su, S., Zhao, Z."Angiotensin II receptor type 1 blocker candesartan improves morphine tolerance by reducing morphine‑induced inflammatory response and cellular activation of BV2 cells via the PPARγ/AMPK signaling pathway". Molecular Medicine Reports 26.4 (2022): 318.
Chicago
Zhao, W., Shen, F., Yao, J., Su, S., Zhao, Z."Angiotensin II receptor type 1 blocker candesartan improves morphine tolerance by reducing morphine‑induced inflammatory response and cellular activation of BV2 cells via the PPARγ/AMPK signaling pathway". Molecular Medicine Reports 26, no. 4 (2022): 318. https://doi.org/10.3892/mmr.2022.12834
Follow us
  • Twitter
  • LinkedIn
  • Facebook
About
  • Spandidos Publications
  • Careers
  • Cookie Policy
  • Privacy Policy
How can we help?
  • Help
  • Live Chat
  • Contact
  • Email to our Support Team