Spandidos Publications Logo
  • About
    • About Spandidos
    • Aims and Scopes
    • Abstracting and Indexing
    • Editorial Policies
    • Reprints and Permissions
    • Job Opportunities
    • Terms and Conditions
    • Contact
  • Journals
    • All Journals
    • Oncology Letters
      • Oncology Letters
      • Information for Authors
      • Editorial Policies
      • Editorial Board
      • Aims and Scope
      • Abstracting and Indexing
      • Bibliographic Information
      • Archive
    • International Journal of Oncology
      • International Journal of Oncology
      • Information for Authors
      • Editorial Policies
      • Editorial Board
      • Aims and Scope
      • Abstracting and Indexing
      • Bibliographic Information
      • Archive
    • Molecular and Clinical Oncology
      • Molecular and Clinical Oncology
      • Information for Authors
      • Editorial Policies
      • Editorial Board
      • Aims and Scope
      • Abstracting and Indexing
      • Bibliographic Information
      • Archive
    • Experimental and Therapeutic Medicine
      • Experimental and Therapeutic Medicine
      • Information for Authors
      • Editorial Policies
      • Editorial Board
      • Aims and Scope
      • Abstracting and Indexing
      • Bibliographic Information
      • Archive
    • International Journal of Molecular Medicine
      • International Journal of Molecular Medicine
      • Information for Authors
      • Editorial Policies
      • Editorial Board
      • Aims and Scope
      • Abstracting and Indexing
      • Bibliographic Information
      • Archive
    • Biomedical Reports
      • Biomedical Reports
      • Information for Authors
      • Editorial Policies
      • Editorial Board
      • Aims and Scope
      • Abstracting and Indexing
      • Bibliographic Information
      • Archive
    • Oncology Reports
      • Oncology Reports
      • Information for Authors
      • Editorial Policies
      • Editorial Board
      • Aims and Scope
      • Abstracting and Indexing
      • Bibliographic Information
      • Archive
    • Molecular Medicine Reports
      • Molecular Medicine Reports
      • Information for Authors
      • Editorial Policies
      • Editorial Board
      • Aims and Scope
      • Abstracting and Indexing
      • Bibliographic Information
      • Archive
    • World Academy of Sciences Journal
      • World Academy of Sciences Journal
      • Information for Authors
      • Editorial Policies
      • Editorial Board
      • Aims and Scope
      • Abstracting and Indexing
      • Bibliographic Information
      • Archive
    • International Journal of Functional Nutrition
      • International Journal of Functional Nutrition
      • Information for Authors
      • Editorial Policies
      • Editorial Board
      • Aims and Scope
      • Abstracting and Indexing
      • Bibliographic Information
      • Archive
    • International Journal of Epigenetics
      • International Journal of Epigenetics
      • Information for Authors
      • Editorial Policies
      • Editorial Board
      • Aims and Scope
      • Abstracting and Indexing
      • Bibliographic Information
      • Archive
    • Medicine International
      • Medicine International
      • Information for Authors
      • Editorial Policies
      • Editorial Board
      • Aims and Scope
      • Abstracting and Indexing
      • Bibliographic Information
      • Archive
  • Articles
  • Information
    • Information for Authors
    • Information for Reviewers
    • Information for Librarians
    • Information for Advertisers
    • Conferences
  • Language Editing
Spandidos Publications Logo
  • About
    • About Spandidos
    • Aims and Scopes
    • Abstracting and Indexing
    • Editorial Policies
    • Reprints and Permissions
    • Job Opportunities
    • Terms and Conditions
    • Contact
  • Journals
    • All Journals
    • Biomedical Reports
      • Information for Authors
      • Editorial Policies
      • Editorial Board
      • Aims and Scope
      • Abstracting and Indexing
      • Bibliographic Information
      • Archive
    • Experimental and Therapeutic Medicine
      • Information for Authors
      • Editorial Policies
      • Editorial Board
      • Aims and Scope
      • Abstracting and Indexing
      • Bibliographic Information
      • Archive
    • International Journal of Epigenetics
      • Information for Authors
      • Editorial Policies
      • Editorial Board
      • Aims and Scope
      • Abstracting and Indexing
      • Bibliographic Information
      • Archive
    • International Journal of Functional Nutrition
      • Information for Authors
      • Editorial Policies
      • Editorial Board
      • Aims and Scope
      • Abstracting and Indexing
      • Bibliographic Information
      • Archive
    • International Journal of Molecular Medicine
      • Information for Authors
      • Editorial Policies
      • Editorial Board
      • Aims and Scope
      • Abstracting and Indexing
      • Bibliographic Information
      • Archive
    • International Journal of Oncology
      • Information for Authors
      • Editorial Policies
      • Editorial Board
      • Aims and Scope
      • Abstracting and Indexing
      • Bibliographic Information
      • Archive
    • Medicine International
      • Information for Authors
      • Editorial Policies
      • Editorial Board
      • Aims and Scope
      • Abstracting and Indexing
      • Bibliographic Information
      • Archive
    • Molecular and Clinical Oncology
      • Information for Authors
      • Editorial Policies
      • Editorial Board
      • Aims and Scope
      • Abstracting and Indexing
      • Bibliographic Information
      • Archive
    • Molecular Medicine Reports
      • Information for Authors
      • Editorial Policies
      • Editorial Board
      • Aims and Scope
      • Abstracting and Indexing
      • Bibliographic Information
      • Archive
    • Oncology Letters
      • Information for Authors
      • Editorial Policies
      • Editorial Board
      • Aims and Scope
      • Abstracting and Indexing
      • Bibliographic Information
      • Archive
    • Oncology Reports
      • Information for Authors
      • Editorial Policies
      • Editorial Board
      • Aims and Scope
      • Abstracting and Indexing
      • Bibliographic Information
      • Archive
    • World Academy of Sciences Journal
      • Information for Authors
      • Editorial Policies
      • Editorial Board
      • Aims and Scope
      • Abstracting and Indexing
      • Bibliographic Information
      • Archive
  • Articles
  • Information
    • For Authors
    • For Reviewers
    • For Librarians
    • For Advertisers
    • Conferences
  • Language Editing
Login Register Submit
  • This site uses cookies
  • You can change your cookie settings at any time by following the instructions in our Cookie Policy. To find out more, you may read our Privacy Policy.

    I agree
Search articles by DOI, keyword, author or affiliation
Search
Advanced Search
presentation
Molecular Medicine Reports
Join Editorial Board Propose a Special Issue
Print ISSN: 1791-2997 Online ISSN: 1791-3004
Journal Cover
November-2022 Volume 26 Issue 5

Full Size Image

Sign up for eToc alerts
Recommend to Library

Journals

International Journal of Molecular Medicine

International Journal of Molecular Medicine

International Journal of Molecular Medicine is an international journal devoted to molecular mechanisms of human disease.

International Journal of Oncology

International Journal of Oncology

International Journal of Oncology is an international journal devoted to oncology research and cancer treatment.

Molecular Medicine Reports

Molecular Medicine Reports

Covers molecular medicine topics such as pharmacology, pathology, genetics, neuroscience, infectious diseases, molecular cardiology, and molecular surgery.

Oncology Reports

Oncology Reports

Oncology Reports is an international journal devoted to fundamental and applied research in Oncology.

Experimental and Therapeutic Medicine

Experimental and Therapeutic Medicine

Experimental and Therapeutic Medicine is an international journal devoted to laboratory and clinical medicine.

Oncology Letters

Oncology Letters

Oncology Letters is an international journal devoted to Experimental and Clinical Oncology.

Biomedical Reports

Biomedical Reports

Explores a wide range of biological and medical fields, including pharmacology, genetics, microbiology, neuroscience, and molecular cardiology.

Molecular and Clinical Oncology

Molecular and Clinical Oncology

International journal addressing all aspects of oncology research, from tumorigenesis and oncogenes to chemotherapy and metastasis.

World Academy of Sciences Journal

World Academy of Sciences Journal

Multidisciplinary open-access journal spanning biochemistry, genetics, neuroscience, environmental health, and synthetic biology.

International Journal of Functional Nutrition

International Journal of Functional Nutrition

Open-access journal combining biochemistry, pharmacology, immunology, and genetics to advance health through functional nutrition.

International Journal of Epigenetics

International Journal of Epigenetics

Publishes open-access research on using epigenetics to advance understanding and treatment of human disease.

Medicine International

Medicine International

An International Open Access Journal Devoted to General Medicine.

Journal Cover
November-2022 Volume 26 Issue 5

Full Size Image

Sign up for eToc alerts
Recommend to Library

  • Article
  • Citations
    • Cite This Article
    • Download Citation
    • Create Citation Alert
    • Remove Citation Alert
    • Cited By
  • Similar Articles
    • Related Articles (in Spandidos Publications)
    • Similar Articles (Google Scholar)
    • Similar Articles (PubMed)
  • Download PDF
  • Download XML
  • View XML
Article Open Access

Platyconic acid A‑induced PPM1A upregulation inhibits the proliferation, inflammation and extracellular matrix deposition of TGF‑β1‑induced lung fibroblasts

  • Authors:
    • Chengcheng Su
    • Yanfen Tang
    • Cong Wang
    • Haifeng Huang
    • Haihui Hou
  • View Affiliations / Copyright

    Affiliations: Pneumology Department, Nantong Hospital of Traditional Chinese Medicine, Nantong Affiliated Hospital of Nanjing University of Chinese Medicine, Nantong, Jiangsu 226500, P.R. China
    Copyright: © Su et al. This is an open access article distributed under the terms of Creative Commons Attribution License.
  • Article Number: 329
    |
    Published online on: September 6, 2022
       https://doi.org/10.3892/mmr.2022.12845
  • Expand metrics +
Metrics: Total Views: 0 (Spandidos Publications: | PMC Statistics: )
Metrics: Total PDF Downloads: 0 (Spandidos Publications: | PMC Statistics: )
Cited By (CrossRef): 0 citations Loading Articles...

This article is mentioned in:



Abstract

Platyconic acid A (PA), the active component of Platycodi radix‑derived saponin, exerts ameliorating effects on liver fibrosis. Platycodon grandiflorum is used to treat lung disease. Therefore, the present study evaluated the effects of PA on pulmonary fibrosis. Transforming growth factor‑β1 (TGF‑β1) was used to induce MRC‑5 cells to establish an in vitro pulmonary fibrosis model. The viability of MRC‑5 cells in the presence or absence of TGF‑β1 induction was examined using a Cell Counting Kit‑8 assay and the results demonstrated that PA markedly decreased viability of TGF‑β1‑induced MRC‑5 cells in a dose‑dependent manner. Wound healing analysis, immunofluorescent staining and western blotting were performed to determine the levels of cell migration and expression of α‑smooth muscle actin and extracellular matrix (ECM)‑associated proteins. The results of the present study demonstrated that PA significantly suppressed the migration and ECM deposition of TGF‑β1‑induced MRC‑5 cells. Furthermore, results obtained from ELISA and western blotting demonstrated that PA exerted suppressive effects on the inflammation of MRC‑5 cells following TGF‑β1 stimulation. The mRNA and protein expression levels of protein phosphatase Mg2+/Mn2+‑dependent 1A (PPM1A) before and after transfection were assessed using reverse transcription‑quantitative PCR and western blotting and the results demonstrated that the mRNA and protein expression levels of PPM1A were significantly decreased following transfection with small interfering RNA targeting PPM1A. Moreover, following PPM1A knockdown, PA significantly inhibited the proliferation, migration, inflammation and ECM deposition of TGF‑β1‑induced MRC‑5 cells via activation of the SMAD/β‑catenin signaling pathway. In conclusion, PA activated PPM1A to ameliorate TGF‑β1‑elicited lung fibroblast injury via modulating SMAD/β‑catenin signaling.

Introduction

Pulmonary fibrosis is a chronic, irreversible interstitial lung disease, primarily affecting middle-aged and elderly populations (1). The incidence of pulmonary fibrosis is increasing globally as the population ages; however, its pathogenesis is still poorly understood and there is a lack of effective therapeutic agents (2,3). Previous studies have reported the presence of a large number of lung fibroblasts that maintain the structural and functional integrity of lung tissue by synthesizing extracellular matrix (ECM) and cytokines (4,5). However, when lung tissue is damaged, fibroblasts become dysfunctional and over-proliferate or convert to ECM, ultimately leading to inflammatory and fibrotic processes in the lung (6,7). Therefore, inhibition of excessive lung fibroblast proliferation, inflammation and ECM deposition may be key for improving the treatment of pulmonary fibrosis.

Transforming growth factor-β1 (TGF-β1) is regarded as the most potent pro-fibrotic cytokine and regulates numerous cellular processes, such as proliferation, growth inhibition, migration and ECM remodeling via the SMAD-2/3 and β-catenin signaling pathways (8–10). An increasing number of studies have reported that TGF-β1 signaling is involved in numerous fibrosis-associated diseases, such as renal (11) and in particular, pulmonary fibrosis (12). Furthermore, Liu et al (13) reported that inhibition of TGF-β1 protects against liver fibrosis. The results of a recent study further demonstrated that knockdown of TGF-β1 alleviates high mechanical stress-induced chondrocyte fibrosis (14). Moreover, Leask and Abraham (15) reported the involvement of TGF-β1 signaling in the development of pulmonary fibrosis. Therefore, inhibiting TGF-β1 activity may be an effective strategy for inhibiting pulmonary fibrosis.

Platycodon grandiflorus (PG), a widely used edible, traditional Chinese medicinal herb, is commonly used as a pulmonary adjuvant to enhance the effect of other drugs in the management of lung disease (16,17). It was previously reported that bronchitis, asthma and tuberculosis, as well as inflammatory disease, can be treated using PG extract (18). Platyconic acid A (PA) is the active component of Platyconic saponin, which possess similar effects to PG in the treatment of lung disease (19). A previous study reported that PA inhibits TGF-β1-induced liver fibrosis by blocking SMAD signaling pathway and activating the peroxisome proliferator-activated receptor γ signaling pathway (20). These results suggest that PA may serve as an important factor in the pathological process of pulmonary fibrosis; however, the specific underlying mechanisms are yet to be fully elucidated.

Protein phosphatase Mg2+/Mn2+-dependent 1A (PPM1A) is a Ser/Thr protein phosphatase that belongs to the protein phosphatase 2C family, which regulates cell cycle progression, proliferation, differentiation and apoptosis (21–23). A previous study reported that PPM1A is an important inhibitory regulator in the TGF-β1 signaling pathway (24). Moreover, numerous studies have demonstrated that upregulation of PPM1A is associated with anti-pulmonary fibrosis effects (25–27). These data suggested that PPM1A may serve an inhibitory role in pulmonary fibrosis via inhibition of TGF-β1.

The present study analyzed TGF-β1-induced pulmonary fibrosis cell models; it was hypothesized that PA may be involved in TGF-β1-induced pulmonary fibrosis via effects on the SMAD/β-catenin signaling pathway and regulation of PPM1A.

Materials and methods

Cell culture and transfection

The BeNa Culture Collection (Beijing Beina Chunglian Institute of Biotechnology) supplied the human lung fibroblast MRC-5 cell line. Cells were incubated in 10% FBS (Thermo Fisher Scientific, Inc.), 100 U/ml penicillin and 100 µg/ml streptomycin in DMEM (Thermo Fisher Scientific, Inc.) at 37°C with 5% CO2. To establish an in vitro cell model of pulmonary fibrosis, MRC-5 cells were induced with 10 ng/ml TGF-β1 (R&D Systems, Inc.) for 48 h at 37°C and subsequently harvested using 0.25% trypsin for further analysis, as previously described (28). Small interfering (si)RNA targeting PPM1A [si-PPM1A#1 (cat. no. siB05113142945-1-5;) and si-PPM1A#2 (siB05113142946-1-5;)] and corresponding negative control (NC; siN0000001-1-5;) were designed and manufactured by Guangzhou RiboBio Co., Ltd. Transfection of the aforementioned siRNAs (60 nM) into MRC-5 cells was performed using Lipofectamine® 2000 (Thermo Fisher Scientific, Inc.) at 37°C for 24 h. At 48 h after transfection with si-PPM1A#1/2, reverse transcription-quantitative PCR (RT-qPCR) and western blotting were used to assess the mRNA and protein expression levels of PPM1A.

Cell counting kit (CCK)-8 analysis

To determine whether PA was toxic to MRC-5 cells, 0.5, 1.0, 2.0, 5.0 and 10.0 µM PA (Shanghai Yuanye Bio-Technology Co., Ltd.) was used to treat cells for 24 h at 37°C (19). Following TGF-β1 induction and treatment with PA, MRC-5 cells were cultured in 96-well plates (1×104) for 24 h at 37°C. Each well was supplemented with 10 µl CCK-8 solution (Beijing AVIVA Systems Biology) for 4 h at 37°C. A Synergy™ 2 multifunctional microplate reader (BioTek Instruments, Inc.) was used to assess the optical density at 450 nm.

Wound healing analysis

Following treatment of TGF-β1 (10 ng/ml; R&D Systems, Inc.) and PA (0.5, 1.0, 2.0, 5.0 and 10.0 µm; Shanghai Yuanye Bio-Technology Co., Ltd.), transfected or untransfected MRC-5 cells were cultured at the bottom of a 60-mm culture dish. When 100% confluence was reached, a wound was created in the confluent monolayer using a sterile pipette tip (20 µl). Following rinsing with PBS, MRC-5 cells were cultured again in serum-free DMEM at 37°C for 24 h. The width of the scratch was assessed using a light microscope (CKX53; Olympus Corporation) at 0 and 24 h (magnification, ×100). The wound width was visualized using ImageJ software version 1.8.0 (National Institutes of Health).

Immunofluorescent staining

Cells treated by TGF-β1 (10 ng/ml; R&D Systems, Inc.) for 48 h at 37°C and PA (0.5, 1.0, 2.0, 5.0 and 10.0 µm; Shanghai Yuanye Bio-Technology Co., Ltd.) for 24 h at 37°C were grown to 100% confluence and fixed using 4% paraformaldehyde for 30 min at room temperature. Subsequently, 0.5% Triton X-100 (MP Biomedicals, LLC) was added to permeabilize the cells at room temperature. Cells were incubated with primary antibody against α-SMA (1:300; cat. no. ab124964; Abcam) overnight at 4°C. Following rinsing with PBS, cells were incubated with Alexa Fluor® 488-conjugated secondary antibody (1:500; cat. no. ab150077; Abcam) at room temperature for 1 h. DAPI was used to counterstain the cell nuclei at room temperature for 15 min and cells were visualized under a fluorescence microscope (DM6000; Leica Microsystems GmbH). Images were processed by ImageJ Software version 1.52s (National Institutes of Health) to assess the fluorescence intensity.

Western blotting

MRC-5 cells were lysed using RIPA buffer (Beyotime Institute of Biotechnology) containing protease and phosphatase inhibitors to obtain total protein, which was quantified using a BCA Protein Assay kit (Thermo Fisher Scientific, Inc.) to determine protein concentration. Following electrophoresis with 8% SDS-PAGE gels, protein samples (30 µg per lane) were transferred onto pure nitrocellulose membranes (Pall Life Sciences). Then, the membranes were washed three times with 0.1% Tween-20 TBS solution (TBST) and blocked with 5% skimmed milk (Sigma-Aldrich; Merck KGaA) for 1 h at room temperature before incubation with primary antibodies against fibronectin 1 (Fn1; 1:1,000; cat. no. ab45688; Abcam), collagen 1 (1:1,000; cat. no. ab34710; Abcam), matrix metalloproteinase (MMP)-1 (1:1,000; cat. no. ab134184; Abcam), α-smooth muscle actin (SMA; 1:1,000; cat. no. ab124964; Abcam), phosphorylated (p)-NF-κB (1:1,000; cat. no. sc-136548; Santa Cruz Biotechnology, Inc.), NF-κB (1:1,000; cat. no. ab288751; Abcam), PPM1A (1:1,000; cat. no. ab231893; Abcam), p-SMAD-2 (1:1,000; cat. no. ab280888; Abcam), p-SMAD-3 (1:2,000; cat. no. ab52903; Abcam), β-catenin (1:10,000; cat. no. ab32572; Abcam) and SMAD-2/3 (1:1,000; cat. no. ab202445; Abcam) overnight at 4°C. Following primary incubation, membranes were incubated with HRP-conjugated goat anti-rabbit IgG (1:2,000; cat. no. ab6721; Abcam) and goat anti-mouse IgG (1:2,000; cat. no. ab6789; Abcam) for 1 h at room temperature. Protein bands were visualized using BeyoECL Plus kit (Beyotime Institute of Biotechnology) and imaged using the Odyssey CLX Infrared Imaging System. The intensity of signals was semi-quantified using ImageJ 1.8.0 software (National Institutes of Health).

ELISA

Protein expression levels of TNF-α, IL-1β and IL-6 in MRC-5 cells were determined using human TNF-α (cat. no. DTA00D; R&D Systems, Inc.), IL-1β (cat. no. DLB50; R&D Systems, Inc.) and IL-6 ELISA kits (cat. no. D6050; R&D Systems, Inc.), according to the manufacturer's protocol. Absorbance values were read at a wavelength of 540 nm and levels of TNF-α, IL-1β and IL-6 were calculated using the standard curve.

RT-qPCR

RT-qPCR was performed to quantify the mRNA expression levels of PPM1A in MRC-5 cells before and after transfection. RNA was isolated from MRC-5 cells using TRIzol® (Invitrogen; Thermo Fisher Scientific, Inc.) and RNA was reverse-transcribed into complementary (c)DNA using a High Capacity cDNA Reverse Transcription Kit (Applied Biosystems; Thermo Fisher Scientific, Inc.) according to the manufacturer's instructions. qPCR was performed using a Maxima SYBR Green/ROX qPCR Master Mix kit (Fermentas; Thermo Fisher Scientific, Inc.) on a StepOnePlus™ Real-Time PCR system (Applied Biosystems; Thermo Fisher Scientific, Inc.). The thermocycling conditions were as follows: Initial denaturation at 95°C for 3 min, followed by 40 cycles at 95°C for 10 sec, 60°C for 30 sec and 72°C for 30 sec. The specific primer sequences used were as follows: PPM1A forward (F), 5′-AGGGGCAGGGTAATGGGTT-3′ and reverse (R), 5′-GATCACAGCCGTATGTGCATC-3′ and GAPDH F, 5′-GCACCGTCAAGGCTGAGAAC-3′ and R, 5′-GGATCTCGCTCCTGGAAGATG-3′. mRNA expression levels were quantified using the 2−ΔΔCq method (29).

Molecular target analysis

SwissTargetPrediction (swisstargetprediction.ch/) was used to identify PPM1A as a potential target for PA.

Statistical analysis

All data are presented as the mean ± standard deviation of at least three independent experiments and analyzed using SPSS 22.0 (IBM Corp.). For comparisons between two groups, unpaired Student's t-test was used and one-way ANOVA followed by Tukey's post hoc test was used to determine differences between ≥3 groups. P<0.05 was considered to indicate a statistically significant difference.

Results

PA inhibits TGF-β1-induced over-proliferation of MRC-5 cells

The chemical structure of PA is presented in Fig. 1A. The effect of different concentrations of PA on the viability of MRC-5 cells was assessed. PA at concentrations of 0.5, 1.0 and 2.0 µM exhibited no significant effect on cell viability compared with the control, whereas a significant decrease was demonstrated in viability of MRC-5 cells treated with PA concentrations of 5 and 10 µM (Fig. 1B). These results demonstrated that 5 and 10 µM PA were toxic to MRC-5 cells. Therefore, PA at concentrations of 0.5, 1.0 and 2.0 µM was selected for use in subsequent experiments. Following the induction of MRC-5 cells with TGF-β1, the effect of PA on cell viability was evaluated. TGF-β1 significantly increased cell proliferation compared with the control and PA markedly suppressed TGF-β1-induced proliferation in MRC-5 cells (Fig. 1C). Furthermore, the higher the concentration of PA, the lower the levels of cell proliferation. And the proliferation of TGF-β1-challenged MRC-5 cells was the most significantly suppressed by 2 µM PA by contrast with the TGF-β1 group. These results supported the hypothesis that PA inhibited TGF-β1-induced over-proliferation of MRC-5 cells in a dose-dependent manner.

Figure 1.

PA inhibits TGF-β1-induced over-proliferation of MRC-5 cells. (A) Chemical structure of PA. (B) MRC-5 cell viability following treatment with PA (0.5, 1.0, 2.0, 5.0 and 10.0 µM) assessed using CCK-8 assay. (C) Viability of TGF-β1-induced MRC-5 cells treated with PA (0.5, 1.0 and 2.0 µM) assessed using CCK-8 assay. *P<0.05 and ***P<0.001. PA, platyconic acid A; CCK-8, Cell Counting Kit-8; TGF-β1, transforming growth factor-β1.

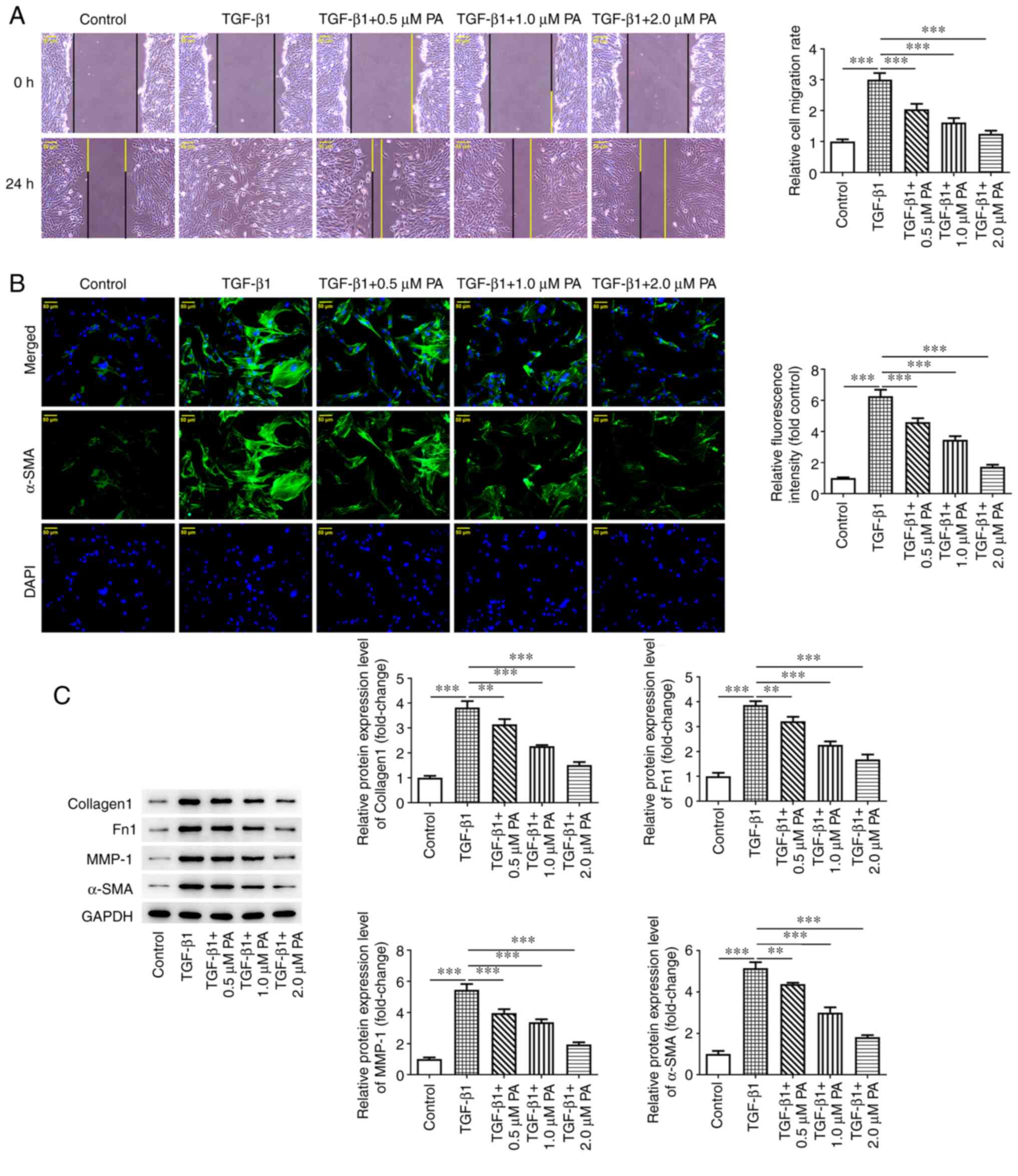
PA inhibits TGF-β1-induced migration and ECM deposition in MRC-5 cells

To elucidate the effect of PA on cell migration and ECM deposition, wound healing assay was. Cell migration was significantly higher following TGF-β1 induction compared with the control (Fig. 2A). However, cell migration was significantly decreased in the TGF-β1 + PA (0.5, 1.0 and 2.0 µM) groups compared with the TGF-β1 group. Furthermore, protein expression levels of the myofibroblast marker α-SMA were significantly elevated in the TGF-β1 group compared with the control and these levels declined significantly in a dose-dependent manner following treatment with different concentrations of PA (0.5, 1.0 and 2.0 µM; Fig. 2B) compared with the TGF-β1 group. Protein expression levels of ECM-associated proteins, including Collagen I, Fn1, MMP-1 and α-SMA were significantly elevated in TGF-β1-induced MRC-5 cells compared with the control and these levels were significantly decreased in a dose-dependent manner following treatment with PA at concentrations of 0.5, 1.0 and 2.0 µM compared with the TGF-β1 group (Fig. 2C). Overall, these findings demonstrated that PA exerted suppressive effects on TGF-β1-induced migration and ECM deposition in MRC-5 cells.

Figure 2.

PA inhibits TGF-β1-induced migration and extracellular matrix deposition in MRC-5 cells. (A) Migration capacity in TGF-β1-induced MRC-5 cells treated with PA was assessed using a wound healing assay. (B) Protein expression of α-SMA in TGF-β1-induced MRC-5 cells treated with PA was assessed using immunofluorescent staining. (C) Protein expression levels of extracellular matrix-associated proteins in TGF-β1-induced MRC-5 cells treated with PA were semi-quantified using western blotting. Scale bar, 50 µm. **P<0.01 and ***P<0.001. PA, platyconic acid A; Fn1, fibronectin 1; MMP-1, matrix metalloprotease 1; TGF-β1, transforming growth factor-β1; SMA, smooth muscle actin.

PA inhibits the TGF-β1-induced inflammatory response in MRC-5 cells

The present study assessed whether PA affected the TGF-β1-induced inflammatory response in MRC-5 cells. ELISA demonstrated a significant elevation in the protein expression levels of the inflammatory cytokines IL-6, IL-1β and TNF-α in the TGF-β1 group compared with the control (Fig. 3A). Moreover, significantly decreased protein expression levels of IL-6, IL-1β and TNF-α in all TGF-β1 + PA groups were observed compared with the TGF-β1 group. The results of the present study demonstrated that TGF-β1 induced a significant increase in protein expression levels of p-NF-κB in MRC-5 cells compared with the control group (Fig. 3B). Furthermore, the protein expression levels of p-NF-κB were significantly decreased in MRC-5 cells following all PA treatments compared with the control. As PA exerted a greater inhibitory effect at a concentration of 2 µM, this concentration was selected for subsequent experiments. These results demonstrated that PA notably inhibited the TGF-β1-induced inflammatory response in MRC-5 cells.

Figure 3.

PA inhibits the TGF-β1-induced inflammatory response in MRC-5 cells. (A) Protein expression levels of the inflammatory cytokines IL-6, IL-1β and TNF-α in TGF-β1-induced MRC-5 cells treated with PA were assessed using ELISA. (B) Protein expression levels and of NF-κB and p-NF-κB in TGF-β1-induced MRC-5 cells treated with PA were semi-quantified using western blotting. *P<0.05, **P<0.01 and ***P<0.001. PA, platyconic acid A; p, phosphorylated; TGF-β1, transforming growth factor-β1.

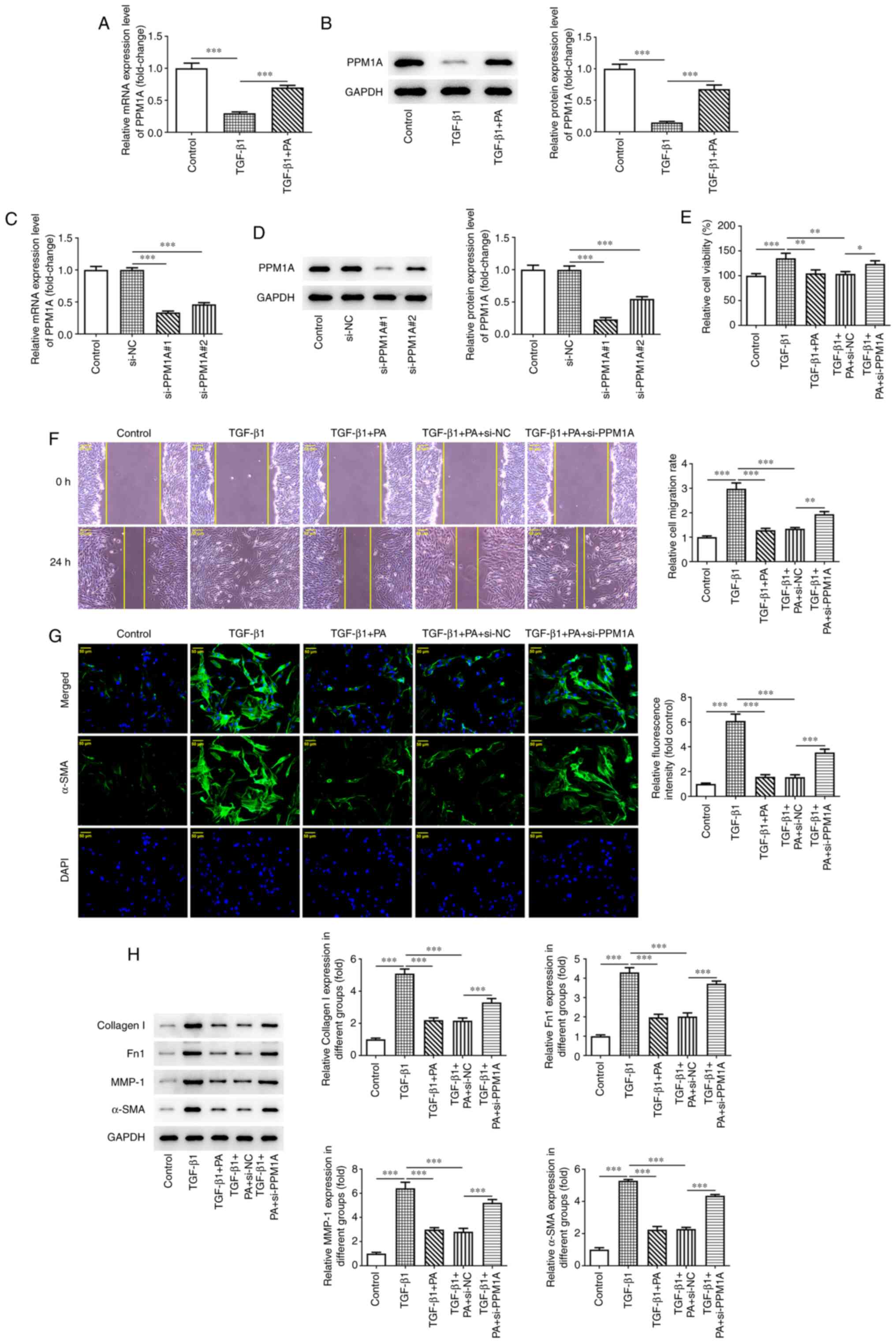
PA upregulates PPM1A expression in TGF-β1-induced MRC-5 cells and inhibits TGF-β1-induced proliferation and ECM deposition in MRC-5 cells via the SMAD/β-catenin signaling pathway

PPM1A was predicted as a potential target for PA using the SwissTargetPrediction website (data not shown). To evaluate whether PA exerted effects on PPM1A in MRC-5 cells, mRNA and protein expression levels of PPM1A were assessed in TGF-β1-induced cells in the presence or absence of PA treatment. PPM1A expression levels were significantly decreased in TGF-β1-induced MRC-5 cells compared with those in the control group and significantly elevated following PA treatment compared with the TGF-β1 group (Fig. 4A and B). These results indicated that PA may have upregulated PPM1A expression. MRC-5 cells were transfected with si-PPM1A#1/2 for verification. It was discovered that si-PPM1A#1/2 both demonstrated significantly reduced mRNA and protein expression levels compared with si-NC. MRC-5 cells transfected with si-PPM1A#1 exhibited markedly lower PPM1A expression levels, compared with cells transfected with si-PPM1A#2 (Fig. 4C and D). Therefore, si-PPM1A#1 was selected for use in subsequent experiments and referred to as si-PPM1A. The results of the CCK-8 analysis demonstrated that the proliferation of TGF-β1-induced MRC-5 cells treated with PA was increased significantly in TGF-β 1 + PA + si-PPM1A group compared with the TGF-β 1 + PA + si-NC group (Fig. 4E). Moreover, migration of TGF-β1-induced MRC-5 cells treated with PA was significantly increased in TGF-β 1 + PA + si-PPM1A group compared with the TGF-β 1 + PA + si-NC group (Fig. 4F). A significant increase in expression of α-SMA was also demonstrated in TGF-β1-induced MRC-5 cells treated with PA following transfection with si-PPM1A compared with NC (Fig. 4G). PPM1A knockdown resulted in significantly increased protein expression levels of ECM-associated proteins, including Collagen1, Fn1, MMP-1 and α-SMA in TGF-β1-induced MRC-5 cells treated with PA compared with NC (Fig. 4H and I). Collectively, these results suggested that PA suppressed TGF-β1-induced proliferation and ECM deposition in MRC-5 cells via the SMAD/β-catenin signaling pathway.

Figure 4.

PA upregulates PPM1A expression in TGF-β1-induced MRC-5 cells and inhibits TGF-β1-induced proliferation and ECM deposition in MRC-5 cells via the SMAD/β-catenin signaling pathways. The mRNA and protein expression levels of PPM1A in TGF-β1-induced MRC-5 cells in the absence and presence of PA were assessed using (A) RT-qPCR and (B) western blotting. PPM1A mRNA and protein expression levels following its knockdown in MRC-5 cells were assessed using (C) RT-qPCR and (D) western blotting. (E) Viability of TGF-β1-induced MRC-5 cells treated with PA and transfected with si-PPM1A was assessed using via Cell Counting Kit-8 assay. (F) Migration capacity in TGF-β1-induced MRC-5 cells treated with PA following knockdown of PPM1A was assessed using wound healing. (G) Protein expression of α-SMA in TGF-β1-induced MRC-5 cells treated with PA following knockdown of PPM1A was evaluated using immunofluorescent staining. (H) Protein expression levels of ECM-associated proteins in TGF-β1-induced MRC-5 cells treated with PA following knockdown of PPM1A were semi-quantified using western blotting. Scale bar, 50 µm. *P<0.05, **P<0.01 and ***P<0.001. PA, platyconic acid A; PPM1A, protein phosphatase Mg2+/Mn2+-dependent 1A; RT-qPCR, reverse transcription-quantitative PCR; Fn1, fibronectin 1; MMP-1, matrix metalloprotease 1; TGF-β1, transforming growth factor-β1; ECM, extracellular matrix; si small interfering; NC, negative control.

PA inhibits TGF-β1-induced inflammation in MRC-5 cells via the SMAD/β-catenin signaling pathway

To assess the effect of PA binding to PPM1A on TGF-β1-induced inflammation of MRC-5 cells, ELISA and western blotting were performed. The results of the present study demonstrated that protein expression levels of the inflammatory cytokines IL-6, IL-1β and TNF-α were significantly elevated in MRC-5 cells transfected with si-PPM1A compared with NC (Fig. 5A). Moreover, p-NF-κB protein expression levels were also significantly increased in the TGF-β 1 + PA + si-PPM1A group compared with the TGF-β 1 + PA + si-NC group (Fig. 5B). Furthermore, the expression levels of SMAD/β-catenin-associated proteins, including p-SMAD-2, p-SMAD-3 and β-catenin, were significantly elevated in TGF-β1-induced MRC-5 cells compared with the control; these levels were significantly decreased following treatment with PA compared with the TGF-β1 group. However, PPM1A knockdown significantly increased the protein expression levels of p-SMAD-2, p-SMAD-3 and β-catenin compared with NC (Fig. 5C and D). These data demonstrated that the inhibitory effects of PA on TGF-β1-induced inflammation of MRC-5 cells were achieved following upregulation of PPM1A and the SMAD/β-catenin signaling pathway.

Figure 5.

PA inhibits TGF-β1-induced inflammation in MRC-5 cells via the SMAD/β-catenin signaling pathways. (A) Protein expression levels of the inflammatory cytokines IL-6, IL-1β and TNF-α in TGF-β1-induced MRC-5 cells treated with PA following knockdown of PPM1A were assessed using ELISA. (B) Protein expression levels of NF-κB and p-NF-κB in TGF-β1-induced MRC-5 cells treated with PA was semi-quantified using western blotting. (C) Protein expression levels of SMAD/β-catenin-associated proteins p-Smad2, p-Smad3, β-catenin and Smad2/3 following knockdown of PPM1A were (D) semi-quantified using western blotting. ***P<0.001. PA, platyconic acid A; p, phosphorylated; TGF-β1, transforming growth factor-β1; si small interfering; NC, negative control; PPM1A, protein phosphatase Mg2+/Mn2+-dependent 1A.

Discussion

Pulmonary fibrosis is characterized by varying degrees of inflammation and ECM deposition, often leading to lung dysfunction and death (30). To date, only a small number of drugs have been approved for the treatment of pulmonary fibrosis-associated diseases, such as idiopathic pulmonary fibrosis (IPF), which exhibits a poor prognosis (31). The results of previous studies have demonstrated the role of PG in treatment of pulmonary disease and the anti-liver fibrotic effect of the active component PA (32,33). However, the specific mechanisms involved in the inhibitory effect of PA on pulmonary fibrosis are yet to be fully elucidated. Therefore, the present study evaluated the potential mechanisms underlying PA inhibition in lung fibroblasts.

TGF-β1 is a key element in lung injury and pulmonary fibrosis that activates fibroblast proliferation and differentiation and increases accumulation of ECM in the lung, leading to development of pulmonary fibrosis (34). Therefore, the present study used TGF-β1 to induce MRC-5 cells to establish an in vitro pulmonary fibrosis model. Results of the present study demonstrated that PA exerted no effect on MRC-5 cell viability at concentrations of 0.5, 1.0 and 2.0 µM. A previous study reported that PA inhibits TGF-β1-induced proliferation of hepatic fibroblasts in a dose-dependent manner (33). The results of the present study demonstrated that TGF-β1 induction significantly increased proliferation of MRC-5 cells; however, PA treatment markedly inhibited the over-proliferation induced by TGF-β1. Furthermore, TGF-β1 is a regulator of cell migration (35). The results of the present study demonstrated that cell migration was significantly increased following TGF-β1 induction and treatment with PA significantly inhibited the increased cell migration in a dose-dependent manner.

A previous study reported that treatment with TGF-β1 leads to ECM production by increasing protein expression levels of α-SMA and Collagen I (36). The results of the present study also demonstrated a significant increase in α-SMA protein expression levels in TGF-β1-induced MRC-5 cells. Moreover, previous studies reported that aqueous extracts and saponins extracted from Platycodi radix inhibit expression levels of α-SMA and Collagen1 in rat models induced by carbon tetrachloride, dimethyl-nitrosamine and a high-fat diet (37–39). The results of the present study demonstrated that PA significantly inhibited TGF-β1-induced cell migration and ECM deposition in a dose-dependent manner by significantly suppressing the protein expression levels of α-SMA and ECM-associated markers, Collagen1, Fn1 and MMP-1.

Notably, imbalanced inflammation contributes to development of pulmonary fibrosis (40). Under normal conditions, inflammation and repair is controlled in the lung; however, when tissue injury occurs, TGF-β1 is released in large amounts and chemotactic neutrophils secrete pro-inflammatory molecules (41). The function of chemotactic neutrophils shifts to resolving inflammation and repair during the healing phase (41). The results of the present study demonstrated that protein expression levels of pro-inflammatory factors IL-6, IL-1β and TNF-α were significantly increased in TGF-β1-induced MRC-5 cells. Furthermore, the combination of PG and cisplatin has been reported to significantly decrease inflammation in lung tissue (42). The results of the present study demonstrated that PA significantly inhibited the production of pro-inflammatory factors. The NF-κB pathway is commonly regarded as a pro-inflammatory signaling pathway (43,44). Moreover, NF-κB is involved in the development and progression of fibrosis via regulation of transcription factors associated with fiber growth, such as platelet-derived growth factor and TGF-β1 (45). A previous study reported that activation of the NF-κB signaling pathway occurs in the lung tissue of patients with IPF and mice with pulmonary fibrosis (46). The results of the present study demonstrated that the protein expression levels of p-NF-κB were significantly increased in TGF-β1-induced MRC-5 cells, which was consistent with previous studies (45,46). Notably, PG or PG-derived components increase AMP-activated protein kinase (AMPK) signaling in numerous types of cell, such as macrophages and lung carcinoma cells, hepatocellular carcinoma cells (47–49). Moreover, AMPK activation relieves the inflammatory response via suppression of NF-κB activation and downregulation of IL-1β (50). The results of these aforementioned studies suggested that components of PG may inhibit NF-κB. The results of the present study demonstrated that PA significantly inhibited TGF-β1-induced phosphorylation of NF-κB in MRC-5 cells, demonstrating that PA successfully inhibited the TGF-β1-induced inflammatory response in MRC-5 cells.

PPM1A is a member of the protein phosphatase 2C family of Ser/Thr protein phosphatases (23). SwissTargetPrediction database demonstrated that PPM1A may be a potential target for PA. A previous study reported that PPM1A protein expression is decreased in bleomycin-induced pulmonary fibrosis in rats (25). The present study demonstrated that PPM1A mRNA and protein expression levels were significantly decreased in TGF-β1-induced MRC-5 cells. However, the mRNA and protein expression levels of PPM1A were significantly increased in TGF-β1 + PA group in MRC-5 cells compared with TGF-β1 group, demonstrating that PA may upregulate PPM1A expression. Previous studies reported that upregulation of PPM1A is associated with antifibrotic effects (23–25) and it could be hypothesized that knockdown of PPM1A may reverse these effects. Therefore, PPM1A knockdown was performed in the present study and the results demonstrated that PPM1A knockdown led to significantly increased cell viability and migration, ECM deposition and protein expression levels of pro-inflammatory factors compared with NC, which suggested that the inhibition of pulmonary fibrosis by PA was mediated by PPM1A.

A previous study reported that the pro-fibrotic process of TGF-β1 is mediated by SMAD-2/3 and the β-catenin signaling pathway (10). Activation of β-catenin-dependent genes including cyclin D1 and c-Myc leads to fibroblast activation and fibrogenesis (10,51,52). The results of the present study demonstrated that the protein expression levels of p-SMAD2, p-SMAD3 and β-catenin were significantly elevated following TGF-β1 induction compared with the control. Furthermore, previous studies reported that PPM1A promotes its nuclear export via dephosphorylation of SMAD2/3, leading to termination of the TGF-β1/SMAD signaling cascade (24,53). However, the present study demonstrated that PPM1A knockdown significantly increased expression levels of SMAD/β-catenin signaling pathway-associated proteins. These data suggested that inhibition of TGF-β1 via PPM1A was achieved via inhibition of the SMAD/β-catenin signaling pathways.

The present study had limitations. Only one cell line was used and other cell lines need to be included to confirm the results in future investigations. The function of PPM1A in TGF-β1 induced pulmonary fibrosis model needs to be confirmed by overexpressing PPM1A to determine whether this reverses the effect induced by TGF-β1. There was no reliable method for cell-to-animal dose conversion and acute toxicity testing should be used to confirm the appropriate concentration of PA in vivo. Whether PA treatment decreases both mRNA and protein levels of PPM1A and whether knockdown of PPM1A without TGF-β1 treatment affects cell migration needs to be assessed.

In conclusion, the results of the present study demonstrated that PA inhibited TGF-β1-induced proliferation, inflammation and ECM of lung fibroblasts via upregulation of PPM1A via the SMAD/β-catenin signaling pathways. The present study therefore provides a novel theoretical basis for the treatment of pulmonary fibrosis.

Acknowledgements

Not applicable.

Funding

The present study was funded by the 2019 Nantong Municipal Health Commission Scientific Research Project (grant no. QA2019017) and the 2020 Nantong Science and Technology Bureau Science and Technology Plan Project (grant no. JCZ20091).

Availability of data and materials

The datasets used and/or analyzed during the current study are available from the corresponding author on reasonable request.

Authors' contributions

HHo and CS designed and conceived the study. CS and YT performed the experiments. CS, YT, CW and HHu analyzed the data. CS drafted the manuscript. All authors have read and approved the final manuscript. CS and YT confirm the authenticity of all the raw data.

Ethics approval and consent to participate

Not applicable.

Patient consent for publication

Not applicable.

Competing interests

The authors declare that they have no competing interests.

References

1 

Sharif R: Overview of idiopathic pulmonary fibrosis (IPF) and evidence-based guidelines. Am J Manag Care. 23 (11 Suppl):S176–S182. 2017.PubMed/NCBI

2 

Wu Q, Zhang KJ, Jiang SM, Fu L, Shi Y, Tan RB, Cui J and Zhou Y: p53: A key protein that regulates pulmonary fibrosis. Oxid Med Cell Longev. 2020:66357942020. View Article : Google Scholar : PubMed/NCBI

3 

Oldham JM, Ma SF, Martinez FJ, Anstrom KJ, Raghu G, Schwartz DA, Valenzi E, Witt L, Lee C, Vij R, et al: TOLLIP, MUC5B, and the response to N-acetylcysteine among individuals with idiopathic pulmonary fibrosis. Am J Respir Crit Care Med. 192:1475–1482. 2015. View Article : Google Scholar : PubMed/NCBI

4 

Yadav SK, Shah SD and Penn RB: Give me a fork: Can autophagy research solve the riddle of airway remodeling in asthma? Am J Respir Cell Mol Biol. 60:494–496. 2019. View Article : Google Scholar : PubMed/NCBI

5 

Kaczmarek KA, Clifford RL and Knox AJ: Epigenetic changes in airway smooth muscle as a driver of airway inflammation and remodeling in asthma. Chest. 155:816–824. 2019. View Article : Google Scholar : PubMed/NCBI

6 

Rodrigues APD, Bortolozzo ASS, Arantes-Costa FM, Saraiva-Romanholo BM, de Souza FCR, Brüggemann TR, Santana FPR, de Brito MV, Bonturi CR, Nunes NNDS, et al: A plant proteinase inhibitor from Enterolobium contortisiliquum attenuates airway hyperresponsiveness, inflammation and remodeling in a mouse model of asthma. Histol Histopathol. 34:537–552. 2019.PubMed/NCBI

7 

McAlinden KD, Deshpande DA, Ghavami S, Xenaki D, Sohal SS, Oliver BG, Haghi M and Sharma P: Autophagy activation in asthma airways remodeling. Am J Respir Cell Mol Biol. 60:541–553. 2019. View Article : Google Scholar : PubMed/NCBI

8 

Bujak M, Ren G, Kweon HJ, Dobaczewski M, Reddy A, Taffet G, Wang XF and Frangogiannis NG: Essential role of Smad3 in infarct healing and in the pathogenesis of cardiac remodeling. Circulation. 116:2127–2138. 2007. View Article : Google Scholar : PubMed/NCBI

9 

Dobaczewski M, Bujak M, Li N, Gonzalez-Quesada C, Mendoza LH, Wang XF and Frangogiannis NG: Smad3 signaling critically regulates fibroblast phenotype and function in healing myocardial infarction. Circ Res. 107:418–428. 2010. View Article : Google Scholar : PubMed/NCBI

10 

Guo Y, Gupte M, Umbarkar P, Singh AP, Sui JY, Force T and Lal H: Entanglement of GSK-3β, β-catenin and TGF-β1 signaling network to regulate myocardial fibrosis. J Mol Cell Cardiol. 110:109–120. 2017. View Article : Google Scholar : PubMed/NCBI

11 

Loboda A, Sobczak M, Jozkowicz A and Dulak J: TGF-β1/Smads and miR-21 in renal fibrosis and inflammation. Mediators Inflamm. 2016:83192832016. View Article : Google Scholar : PubMed/NCBI

12 

Boutanquoi PM, Burgy O, Beltramo G, Bellaye PS, Dondaine L, Marcion G, Pommerolle L, Vadel A, Spanjaard M, Demidov O, et al: TRIM33 prevents pulmonary fibrosis by impairing TGF-β1 signalling. Eur Respir J. 55:19013462020. View Article : Google Scholar : PubMed/NCBI

13 

Liu N, Feng J, Lu X, Yao Z, Liu Q, Lv Y, Han Y, Deng J and Zhou Y: Isorhamnetin inhibits liver fibrosis by reducing autophagy and inhibiting extracellular matrix formation via the TGF-β1/Smad3 and TGF-β1/p38 MAPK pathways. Mediators Inflamm. 2019:61750912019. View Article : Google Scholar : PubMed/NCBI

14 

Huang YZ, Zhao L, Zhu Y, Tian SJ, Zhang W, Liu S and Ge JF: Interrupting TGF-β1/CCN2/integrin-α5β1 signaling alleviates high mechanical-stress caused chondrocyte fibrosis. Eur Rev Med Pharmacol Sci. 25:1233–1241. 2021.PubMed/NCBI

15 

Leask A and Abraham DJ: TGF-beta signaling and the fibrotic response. FASEB J. 18:816–827. 2004. View Article : Google Scholar : PubMed/NCBI

16 

Si-Cong L, Chaoqin R, Ge L, Xu-Ting L, Jin-Liang L, Bin W, Min Z, Wei H, Liang C and Xue G: Platycodon grandiflorum extract attenuates lipopolysaccharide-induced acute lung injury via TLR4/NF-κBp65 pathway in rats. Pak J Pharm Sci. 34:2213–2218. 2021.PubMed/NCBI

17 

Ji MY, Bo A, Yang M, Xu JF, Jiang LL, Zhou BC and Li MH: The pharmacological effects and health benefits of Platycodon grandiflorus-a medicine food homology species. Foods. 9:1422020. View Article : Google Scholar : PubMed/NCBI

18 

Kim JW, Park SJ, Lim JH, Yang JW, Shin JC, Lee SW, Suh JW and Hwang SB: Triterpenoid saponins isolated from Platycodon grandiflorum inhibit hepatitis C virus replication. Evid Based Complement Alternat Med. 2013:5604172013. View Article : Google Scholar : PubMed/NCBI

19 

Choi JH, Jin SW, Kim HG, Choi CY, Lee HS, Ryu SY, Chung YC, Hwang YJ, Um YJ, Jeong TC and Jeong HG: Saponins, especially platyconic acid A, from Platycodon grandiflorum reduce airway inflammation in ovalbumin-induced mice and PMA-exposed A549 cells. J Agric Food Chem. 63:1468–1476. 2015. View Article : Google Scholar : PubMed/NCBI

20 

Yu Q, Cheng P, Wu J and Guo C: PPARγ/NF-κB and TGF-β1/Smad pathway are involved in the anti-fibrotic effects of levo-tetrahydropalmatine on liver fibrosis. J Cell Mol Med. 25:1645–1660. 2021. View Article : Google Scholar : PubMed/NCBI

21 

Das AK, Helps NR, Cohen PT and Barford D: Crystal structure of the protein serine/threonine phosphatase 2C at 2.0 A resolution. EMBO J. 15:6798–6809. 1996. View Article : Google Scholar : PubMed/NCBI

22 

Ofek P, Ben-Meir D, Kariv-Inbal Z, Oren M and Lavi S: Cell cycle regulation and p53 activation by protein phosphatase 2C alpha. J Biol Chem. 278:14299–14305. 2003. View Article : Google Scholar : PubMed/NCBI

23 

Shohat M, Ben-Meir D and Lavi S: Protein phosphatase magnesium dependent 1A (PPM1A) plays a role in the differentiation and survival processes of nerve cells. PLoS One. 7:e324382012. View Article : Google Scholar : PubMed/NCBI

24 

Lin X, Duan X, Liang YY, Su Y, Wrighton KH, Long J, Hu M, Davis CM, Wang J, Brunicardi FC, et al: PPM1A functions as a Smad phosphatase to terminate TGFbeta signaling. Cell. 125:915–928. 2006. View Article : Google Scholar : PubMed/NCBI

25 

Li L, Li Q, Wei L, Wang Z, Ma W, Liu F, Shen Y, Zhang S, Zhang X, Li H and Qian Y: Chemokine (C-X-C motif) ligand 14 contributes to lipopolysaccharide-induced fibrogenesis in mouse L929 fibroblasts via modulating PPM1A. J Cell Biochem. 120:13372–13381. 2019. View Article : Google Scholar : PubMed/NCBI

26 

Li L, Zhang S, Wei L, Wang Z, Ma W, Liu F, Shen Y, Zhang S, Zhang X, Hang Y and Qian Y: Anti-fibrotic effect of melittin on TRIM47 expression in human embryonic lung fibroblast through regulating TRIM47 pathway. Life Sci. 256:1178932020. View Article : Google Scholar : PubMed/NCBI

27 

Zhou J, Lan Q, Li W, Yang L, You J, Zhang YM and Ni W: Tripartite motif protein 52 (TRIM52) promoted fibrosis in LX-2 cells through PPM1A-mediated Smad2/3 pathway. Cell Biol Int. Jul 22–2019.(Epub ahead of print).

28 

Chen T, Guo Y, Wang J, Ai L, Ma L, He W, Li Z, Yu X, Li J, Fan X, et al: LncRNA CTD-2528L19.6 prevents the progression of IPF by alleviating fibroblast activation. Cell Death Dis. 12:6002021. View Article : Google Scholar : PubMed/NCBI

29 

Livak KJ and Schmittgen TD: Analysis of relative gene expression data using real-time quantitative PCR and the 2(−Delta Delta C(T)) method. Methods. 25:402–408. 2001. View Article : Google Scholar : PubMed/NCBI

30 

Wilson MS and Wynn TA: Pulmonary fibrosis: Pathogenesis, etiology and regulation. Mucosal Immunol. 2:103–121. 2009. View Article : Google Scholar : PubMed/NCBI

31 

Bellaye PS, Yanagihara T, Granton E, Sato S, Shimbori C, Upagupta C, Imani J, Hambly N, Ask K, Gauldie J, et al: Macitentan reduces progression of TGF-β1-induced pulmonary fibrosis and pulmonary hypertension. Eur Respir J. 52:17018572018. View Article : Google Scholar : PubMed/NCBI

32 

Choi YH, Yoo DS, Choi CW, Cha MR, Kim YS, Lee HS, Lee KR and Ryu SY: Platyconic acid A, a genuine triterpenoid saponin from the roots of Platycodon grandiflorum. Molecules. 13:2871–2879. 2008. View Article : Google Scholar : PubMed/NCBI

33 

Choi JH, Kim SM, Lee GH, Jin SW, Lee HS, Chung YC and Jeong HG: Platyconic acid A, Platycodi radix-derived saponin, suppresses TGF-1-induced activation of hepatic stellate cells via blocking SMAD and activating the PPAR signaling pathway. Cells. 8:15442019. View Article : Google Scholar : PubMed/NCBI

34 

Biernacka A, Dobaczewski M and Frangogiannis NG: TGF-β signaling in fibrosis. Growth Factors. 29:196–202. 2011. View Article : Google Scholar : PubMed/NCBI

35 

Yingling JM, Blanchard KL and Sawyer JS: Development of TGF-beta signalling inhibitors for cancer therapy. Nat Rev Drug Discov. 3:1011–1022. 2004. View Article : Google Scholar : PubMed/NCBI

36 

Yoshida K and Matsuzaki K: Differential regulation of TGF-β/Smad signaling in hepatic stellate cells between acute and chronic liver injuries. Front Physiol. 3:532012. View Article : Google Scholar : PubMed/NCBI

37 

Lee KJ, Kim JY, Jung KS, Choi CY, Chung YC, Kim DH and Jeong HG: Suppressive effects of Platycodon grandiflorum on the progress of carbon tetrachloride-induced hepatic fibrosis. Arch Pharm Res. 27:1238–1244. 2004. View Article : Google Scholar : PubMed/NCBI

38 

Choi JH, Jin SW, Kim HG, Khanal T, Hwang YP, Lee KJ, Choi CY, Chung YC, Lee YC and Jeong HG: Platycodi radix attenuates dimethylnitrosamine-induced liver fibrosis in rats by inducing Nrf2-mediated antioxidant enzymes. Food Chem Toxicol. 56:231–239. 2013. View Article : Google Scholar : PubMed/NCBI

39 

Choi JH, Jin SW, Choi CY, Kim HG, Kim SJ, Lee HS, Chung YC, Kim EJ, Lee YC and Jeong HG: Saponins from the roots of Platycodon grandiflorum ameliorate high fat diet-induced non-alcoholic steatohepatitis. Biomed Pharmacother. 86:205–212. 2017. View Article : Google Scholar : PubMed/NCBI

40 

Katzenstein AL and Myers JL: Idiopathic pulmonary fibrosis: Clinical relevance of pathologic classification. Am J Respir Crit Care Med. 157:1301–1315. 1998. View Article : Google Scholar : PubMed/NCBI

41 

Thannickal VJ, Toews GB, White ES, Lynch JP III and Martinez FJ: Mechanisms of pulmonary fibrosis. Annu Rev Med. 55:395–417. 2004. View Article : Google Scholar : PubMed/NCBI

42 

Li Y, Wu Y, Xia Q, Zhao Y, Zhao R and Deng S: Platycodon grandiflorus enhances the effect of DDP against lung cancer by down regulating PI3K/Akt signaling pathway. Biomed Pharmacother. 120:1094962019. View Article : Google Scholar : PubMed/NCBI

43 

Lawrence T, Gilroy DW, Colville-Nash PR and Willoughby DA: Possible new role for NF-kappaB in the resolution of inflammation. Nat Med. 7:1291–1297. 2001. View Article : Google Scholar : PubMed/NCBI

44 

Lawrence T: The nuclear factor NF-kappaB pathway in inflammation. Cold Spring Harb Perspect Biol. 1:a0016512009. View Article : Google Scholar : PubMed/NCBI

45 

Jin H: Imrecoxib inhibits paraquat-induced pulmonary fibrosis through the NF-κB/Snail signaling pathway. Comput Math Methods Med. 2020:63740142020. View Article : Google Scholar : PubMed/NCBI

46 

Tian Y, Li H, Qiu T, Dai J, Zhang Y, Chen J and Cai H: Loss of PTEN induces lung fibrosis via alveolar epithelial cell senescence depending on NF-κB activation. Aging Cell. 18:e128582019. View Article : Google Scholar : PubMed/NCBI

47 

Park EJ and Lee HJ: Immunomodulatory effects of fermented Platycodon grandiflorum extract through NF-κB signaling in RAW 264.7 cells. Nutr Res Pract. 14:453–462. 2020. View Article : Google Scholar : PubMed/NCBI

48 

Yim NH, Hwang YH, Liang C and Ma JY: A platycoside-rich fraction from the root of Platycodon grandiflorum enhances cell death in A549 human lung carcinoma cells via mainly AMPK/mTOR/AKT signal-mediated autophagy induction. J Ethnopharmacol. 194:1060–1068. 2016. View Article : Google Scholar : PubMed/NCBI

49 

Hwang YP, Choi JH, Kim HG, Lee HS, Chung YC and Jeong HG: Saponins from Platycodon grandiflorum inhibit hepatic lipogenesis through induction of SIRT1 and activation of AMP-activated protein kinase in high-glucose-induced HepG2 cells. Food Chem. 140:115–123. 2013. View Article : Google Scholar : PubMed/NCBI

50 

Xiang HC, Lin LX, Hu XF, Zhu H, Li HP, Zhang RY, Hu L, Liu WT, Zhao YL, Shu Y, et al: AMPK activation attenuates inflammatory pain through inhibiting NF-κB activation and IL-1β expression. J Neuroinflammation. 16:342019. View Article : Google Scholar : PubMed/NCBI

51 

Jiang X, Ru Q, Li P, Ge X, Shao K, Xi L, Xu B, Wang Q and Huang S: LncRNA SNHG16 induces proliferation and fibrogenesis via modulating miR-141-3p and CCND1 in diabetic nephropathy. Gene Ther. 27:557–566. 2020. View Article : Google Scholar : PubMed/NCBI

52 

Zhou Z, Ni J, Li J, Huo C, Miao N, Yin F, Cheng Q, Xu D, Xie H, Chen P, et al: RIG-I aggravates interstitial fibrosis via c-Myc-mediated fibroblast activation in UUO mice. J Mol Med (Berl). 98:527–540. 2020. View Article : Google Scholar : PubMed/NCBI

53 

Dai F, Duan X, Liang YY, Lin X and Feng XH: Coupling of dephosphorylation and nuclear export of Smads in TGF-beta signaling. Methods Mol Biol. 647:125–137. 2010. View Article : Google Scholar : PubMed/NCBI

Related Articles

  • Abstract
  • View
  • Download
  • Twitter
Copy and paste a formatted citation
Spandidos Publications style
Su C, Tang Y, Wang C, Huang H and Hou H: Platyconic acid A‑induced PPM1A upregulation inhibits the proliferation, inflammation and extracellular matrix deposition of TGF‑β1‑induced lung fibroblasts. Mol Med Rep 26: 329, 2022.
APA
Su, C., Tang, Y., Wang, C., Huang, H., & Hou, H. (2022). Platyconic acid A‑induced PPM1A upregulation inhibits the proliferation, inflammation and extracellular matrix deposition of TGF‑β1‑induced lung fibroblasts. Molecular Medicine Reports, 26, 329. https://doi.org/10.3892/mmr.2022.12845
MLA
Su, C., Tang, Y., Wang, C., Huang, H., Hou, H."Platyconic acid A‑induced PPM1A upregulation inhibits the proliferation, inflammation and extracellular matrix deposition of TGF‑β1‑induced lung fibroblasts". Molecular Medicine Reports 26.5 (2022): 329.
Chicago
Su, C., Tang, Y., Wang, C., Huang, H., Hou, H."Platyconic acid A‑induced PPM1A upregulation inhibits the proliferation, inflammation and extracellular matrix deposition of TGF‑β1‑induced lung fibroblasts". Molecular Medicine Reports 26, no. 5 (2022): 329. https://doi.org/10.3892/mmr.2022.12845
Copy and paste a formatted citation
x
Spandidos Publications style
Su C, Tang Y, Wang C, Huang H and Hou H: Platyconic acid A‑induced PPM1A upregulation inhibits the proliferation, inflammation and extracellular matrix deposition of TGF‑β1‑induced lung fibroblasts. Mol Med Rep 26: 329, 2022.
APA
Su, C., Tang, Y., Wang, C., Huang, H., & Hou, H. (2022). Platyconic acid A‑induced PPM1A upregulation inhibits the proliferation, inflammation and extracellular matrix deposition of TGF‑β1‑induced lung fibroblasts. Molecular Medicine Reports, 26, 329. https://doi.org/10.3892/mmr.2022.12845
MLA
Su, C., Tang, Y., Wang, C., Huang, H., Hou, H."Platyconic acid A‑induced PPM1A upregulation inhibits the proliferation, inflammation and extracellular matrix deposition of TGF‑β1‑induced lung fibroblasts". Molecular Medicine Reports 26.5 (2022): 329.
Chicago
Su, C., Tang, Y., Wang, C., Huang, H., Hou, H."Platyconic acid A‑induced PPM1A upregulation inhibits the proliferation, inflammation and extracellular matrix deposition of TGF‑β1‑induced lung fibroblasts". Molecular Medicine Reports 26, no. 5 (2022): 329. https://doi.org/10.3892/mmr.2022.12845
Follow us
  • Twitter
  • LinkedIn
  • Facebook
About
  • Spandidos Publications
  • Careers
  • Cookie Policy
  • Privacy Policy
How can we help?
  • Help
  • Live Chat
  • Contact
  • Email to our Support Team