Spandidos Publications Logo
  • About
    • About Spandidos
    • Aims and Scopes
    • Abstracting and Indexing
    • Editorial Policies
    • Reprints and Permissions
    • Job Opportunities
    • Terms and Conditions
    • Contact
  • Journals
    • All Journals
    • Oncology Letters
      • Oncology Letters
      • Information for Authors
      • Editorial Policies
      • Editorial Board
      • Aims and Scope
      • Abstracting and Indexing
      • Bibliographic Information
      • Archive
    • International Journal of Oncology
      • International Journal of Oncology
      • Information for Authors
      • Editorial Policies
      • Editorial Board
      • Aims and Scope
      • Abstracting and Indexing
      • Bibliographic Information
      • Archive
    • Molecular and Clinical Oncology
      • Molecular and Clinical Oncology
      • Information for Authors
      • Editorial Policies
      • Editorial Board
      • Aims and Scope
      • Abstracting and Indexing
      • Bibliographic Information
      • Archive
    • Experimental and Therapeutic Medicine
      • Experimental and Therapeutic Medicine
      • Information for Authors
      • Editorial Policies
      • Editorial Board
      • Aims and Scope
      • Abstracting and Indexing
      • Bibliographic Information
      • Archive
    • International Journal of Molecular Medicine
      • International Journal of Molecular Medicine
      • Information for Authors
      • Editorial Policies
      • Editorial Board
      • Aims and Scope
      • Abstracting and Indexing
      • Bibliographic Information
      • Archive
    • Biomedical Reports
      • Biomedical Reports
      • Information for Authors
      • Editorial Policies
      • Editorial Board
      • Aims and Scope
      • Abstracting and Indexing
      • Bibliographic Information
      • Archive
    • Oncology Reports
      • Oncology Reports
      • Information for Authors
      • Editorial Policies
      • Editorial Board
      • Aims and Scope
      • Abstracting and Indexing
      • Bibliographic Information
      • Archive
    • Molecular Medicine Reports
      • Molecular Medicine Reports
      • Information for Authors
      • Editorial Policies
      • Editorial Board
      • Aims and Scope
      • Abstracting and Indexing
      • Bibliographic Information
      • Archive
    • World Academy of Sciences Journal
      • World Academy of Sciences Journal
      • Information for Authors
      • Editorial Policies
      • Editorial Board
      • Aims and Scope
      • Abstracting and Indexing
      • Bibliographic Information
      • Archive
    • International Journal of Functional Nutrition
      • International Journal of Functional Nutrition
      • Information for Authors
      • Editorial Policies
      • Editorial Board
      • Aims and Scope
      • Abstracting and Indexing
      • Bibliographic Information
      • Archive
    • International Journal of Epigenetics
      • International Journal of Epigenetics
      • Information for Authors
      • Editorial Policies
      • Editorial Board
      • Aims and Scope
      • Abstracting and Indexing
      • Bibliographic Information
      • Archive
    • Medicine International
      • Medicine International
      • Information for Authors
      • Editorial Policies
      • Editorial Board
      • Aims and Scope
      • Abstracting and Indexing
      • Bibliographic Information
      • Archive
  • Articles
  • Information
    • Information for Authors
    • Information for Reviewers
    • Information for Librarians
    • Information for Advertisers
    • Conferences
  • Language Editing
Spandidos Publications Logo
  • About
    • About Spandidos
    • Aims and Scopes
    • Abstracting and Indexing
    • Editorial Policies
    • Reprints and Permissions
    • Job Opportunities
    • Terms and Conditions
    • Contact
  • Journals
    • All Journals
    • Biomedical Reports
      • Information for Authors
      • Editorial Policies
      • Editorial Board
      • Aims and Scope
      • Abstracting and Indexing
      • Bibliographic Information
      • Archive
    • Experimental and Therapeutic Medicine
      • Information for Authors
      • Editorial Policies
      • Editorial Board
      • Aims and Scope
      • Abstracting and Indexing
      • Bibliographic Information
      • Archive
    • International Journal of Epigenetics
      • Information for Authors
      • Editorial Policies
      • Editorial Board
      • Aims and Scope
      • Abstracting and Indexing
      • Bibliographic Information
      • Archive
    • International Journal of Functional Nutrition
      • Information for Authors
      • Editorial Policies
      • Editorial Board
      • Aims and Scope
      • Abstracting and Indexing
      • Bibliographic Information
      • Archive
    • International Journal of Molecular Medicine
      • Information for Authors
      • Editorial Policies
      • Editorial Board
      • Aims and Scope
      • Abstracting and Indexing
      • Bibliographic Information
      • Archive
    • International Journal of Oncology
      • Information for Authors
      • Editorial Policies
      • Editorial Board
      • Aims and Scope
      • Abstracting and Indexing
      • Bibliographic Information
      • Archive
    • Medicine International
      • Information for Authors
      • Editorial Policies
      • Editorial Board
      • Aims and Scope
      • Abstracting and Indexing
      • Bibliographic Information
      • Archive
    • Molecular and Clinical Oncology
      • Information for Authors
      • Editorial Policies
      • Editorial Board
      • Aims and Scope
      • Abstracting and Indexing
      • Bibliographic Information
      • Archive
    • Molecular Medicine Reports
      • Information for Authors
      • Editorial Policies
      • Editorial Board
      • Aims and Scope
      • Abstracting and Indexing
      • Bibliographic Information
      • Archive
    • Oncology Letters
      • Information for Authors
      • Editorial Policies
      • Editorial Board
      • Aims and Scope
      • Abstracting and Indexing
      • Bibliographic Information
      • Archive
    • Oncology Reports
      • Information for Authors
      • Editorial Policies
      • Editorial Board
      • Aims and Scope
      • Abstracting and Indexing
      • Bibliographic Information
      • Archive
    • World Academy of Sciences Journal
      • Information for Authors
      • Editorial Policies
      • Editorial Board
      • Aims and Scope
      • Abstracting and Indexing
      • Bibliographic Information
      • Archive
  • Articles
  • Information
    • For Authors
    • For Reviewers
    • For Librarians
    • For Advertisers
    • Conferences
  • Language Editing
Login Register Submit
  • This site uses cookies
  • You can change your cookie settings at any time by following the instructions in our Cookie Policy. To find out more, you may read our Privacy Policy.

    I agree
Search articles by DOI, keyword, author or affiliation
Search
Advanced Search
presentation
Molecular Medicine Reports
Join Editorial Board Propose a Special Issue
Print ISSN: 1791-2997 Online ISSN: 1791-3004
Journal Cover
February-2023 Volume 27 Issue 2

Full Size Image

Sign up for eToc alerts
Recommend to Library

Journals

International Journal of Molecular Medicine

International Journal of Molecular Medicine

International Journal of Molecular Medicine is an international journal devoted to molecular mechanisms of human disease.

International Journal of Oncology

International Journal of Oncology

International Journal of Oncology is an international journal devoted to oncology research and cancer treatment.

Molecular Medicine Reports

Molecular Medicine Reports

Covers molecular medicine topics such as pharmacology, pathology, genetics, neuroscience, infectious diseases, molecular cardiology, and molecular surgery.

Oncology Reports

Oncology Reports

Oncology Reports is an international journal devoted to fundamental and applied research in Oncology.

Experimental and Therapeutic Medicine

Experimental and Therapeutic Medicine

Experimental and Therapeutic Medicine is an international journal devoted to laboratory and clinical medicine.

Oncology Letters

Oncology Letters

Oncology Letters is an international journal devoted to Experimental and Clinical Oncology.

Biomedical Reports

Biomedical Reports

Explores a wide range of biological and medical fields, including pharmacology, genetics, microbiology, neuroscience, and molecular cardiology.

Molecular and Clinical Oncology

Molecular and Clinical Oncology

International journal addressing all aspects of oncology research, from tumorigenesis and oncogenes to chemotherapy and metastasis.

World Academy of Sciences Journal

World Academy of Sciences Journal

Multidisciplinary open-access journal spanning biochemistry, genetics, neuroscience, environmental health, and synthetic biology.

International Journal of Functional Nutrition

International Journal of Functional Nutrition

Open-access journal combining biochemistry, pharmacology, immunology, and genetics to advance health through functional nutrition.

International Journal of Epigenetics

International Journal of Epigenetics

Publishes open-access research on using epigenetics to advance understanding and treatment of human disease.

Medicine International

Medicine International

An International Open Access Journal Devoted to General Medicine.

Journal Cover
February-2023 Volume 27 Issue 2

Full Size Image

Sign up for eToc alerts
Recommend to Library

  • Article
  • Citations
    • Cite This Article
    • Download Citation
    • Create Citation Alert
    • Remove Citation Alert
    • Cited By
  • Similar Articles
    • Related Articles (in Spandidos Publications)
    • Similar Articles (Google Scholar)
    • Similar Articles (PubMed)
  • Download PDF
  • Download XML
  • View XML
Article Open Access

G9a inhibition promotes the formation of pacemaker-like cells by reducing the enrichment of H3K9me2 in the HCN4 promoter region

  • Authors:
    • Pei Xu
    • Kai Jin
    • Jing Zhou
    • Jiangun Gu
    • Xiang Gu
    • Lijuan Dong
    • Xiaolin Sun
  • View Affiliations / Copyright

    Affiliations: Department of Haematology, Taizhou People's Hospital, Taizhou, Jiangsu 225300, P.R. China, Department of Cardiology, Taizhou People's Hospital, Taizhou, Jiangsu 225300, P.R. China, College of Animal Science and Technology, Yangzhou University, Yangzhou, Jiangsu 225001, P.R. China, Department of Cardiology, Northern Jiangsu People's Hospital, Yangzhou, Jiangsu 225001, P.R. China
    Copyright: © Xu et al. This is an open access article distributed under the terms of Creative Commons Attribution License.
  • Article Number: 21
    |
    Published online on: December 5, 2022
       https://doi.org/10.3892/mmr.2022.12908
  • Expand metrics +
Metrics: Total Views: 0 (Spandidos Publications: | PMC Statistics: )
Metrics: Total PDF Downloads: 0 (Spandidos Publications: | PMC Statistics: )
Cited By (CrossRef): 0 citations Loading Articles...

This article is mentioned in:



Abstract

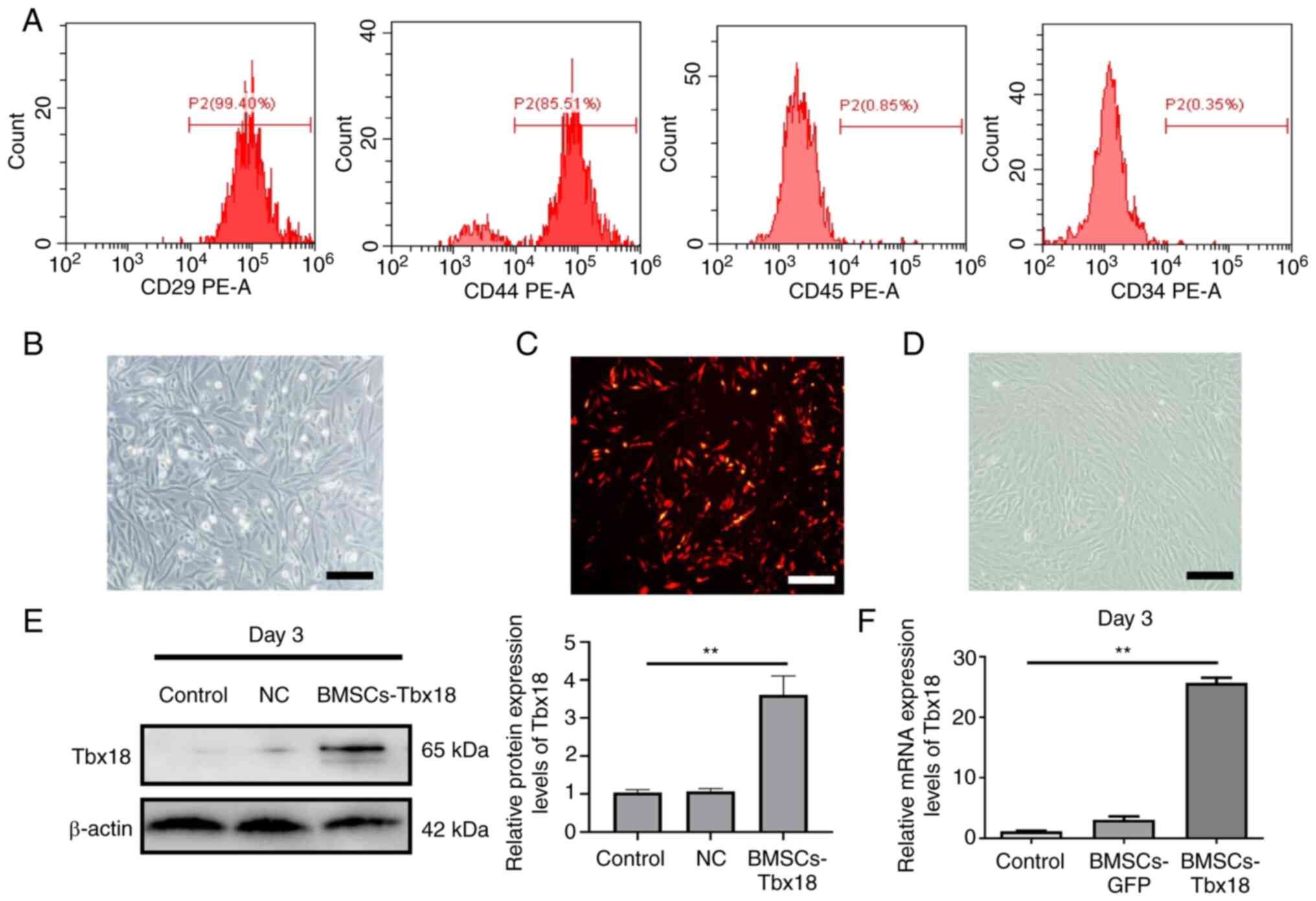
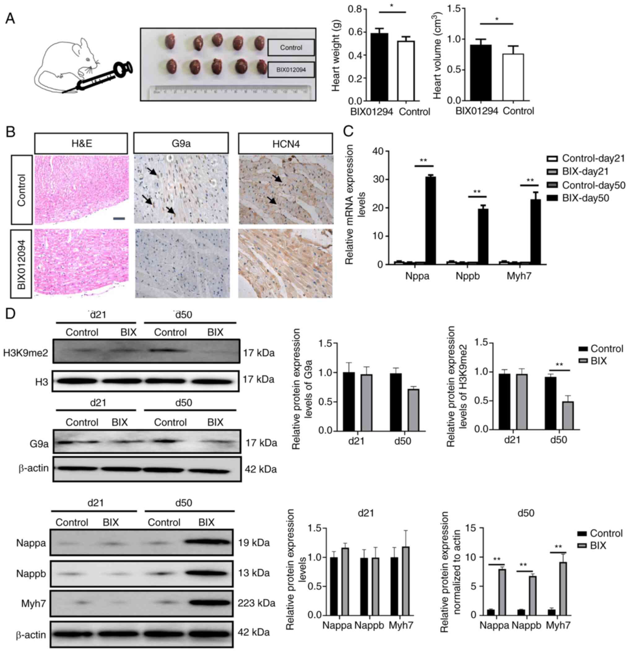
Biological pacemakers, made of pacemaker-like cells, are promising in the treatment of bradyarrhythmia; however, the inefficiency of stem cell differentiation into pacemaker-like cells has limited their clinical application. Previous studies have reported that histone H3 at lysine 9 (H3K9) methylation is widely involved in the proliferation and differentiation of cardiomyocytes, but the specific role of H3K9 dimethylation (H3K9me2) in the formation of pacemaker cells remains unclear. The present study evaluated the functional role of H3K9me2 in the differentiation of bone marrow mesenchymal stem cells (BMSCs) into pacemaker-like cells. Rat BMSCs pretreated with the euchromatic histone lysine methyltransferase 2 (G9a) inhibitor BIX01294 were transfected with a T-box 18 overexpression plasmid to induce BMSCs to form pacemaker-like cells. The induced pacemaker-like cells were analyzed using reverse transcription-quantitative PCR (RT-qPCR) and immunofluorescence to assess the efficiency of differentiation. The enrichment of H3K9me2 in the hyperpolarized-activated cyclic nucleotide-gated cation channel (HCN)4 promoter region was assessed by chromatin immunoprecipitation (ChIP). In addition, BIX01294 was injected into rats, and the protein and mRNA expression levels of HCN4 were assessed using western blotting and RT-qPCR. After interference with G9a using BIX01294, ChIP results demonstrated that H3K9me2 levels in the promoter region of HCN4 were markedly decreased. Immunofluorescence and RT-qPCR demonstrated that the protein expression levels of certain cardio-specific proteins in the treated group were significantly higher compared with those in the untreated group. In vivo experiments demonstrated that interference with G9a could cause pathological hypertrophy. Furthermore, in vitro and in vivo inhibition of G9a could increase the differentiation and proliferation of pacemaker-like cells by decreasing the levels of H3K9me2 in the promoter region of HCN4 gene.
View Figures

Figure 1

Figure 2

Figure 3

Figure 4

View References

1 

Sun X, Li H, Zhu Y, Xu P, Zuo Q, Li B and Gu X: 5-Azacytidine-induced cardiomyocyte differentiation of very small embryonic-like stem cells. Stem Cells Int. 2020:51623502020. View Article : Google Scholar : PubMed/NCBI

2 

Farraha M, Kumar S, Chong J, Cho HC and Kizana E: Gene therapy approaches to biological pacemakers. J Cardiovasc Dev Dis. 5:502018. View Article : Google Scholar : PubMed/NCBI

3 

Li Y, Yang M, Zhang G, Li L, Ye B, Huang C and Tang Y: Transcription factor TBX18 promotes adult rat bone mesenchymal stem cell differentiation to biological pacemaker cells. Int J Mol Med. 41:845–851. 2018.PubMed/NCBI

4 

Xiao H, Yang YJ, Lin YZ, Peng S, Lin S and Song ZY: Transcription factor Tbx18 induces the differentiation of c-kit+ canine mesenchymal stem cells (cMSCs) into SAN-like pacemaker cells in a co-culture model in vitro. Am J Transl Res. 10:2511–2528. 2018.PubMed/NCBI

5 

Gorabi AM, Hajighasemi S, Tafti HA, Atashi A, Soleimani M, Aghdami N, Saeid AK, Khori V, Panahi Y and Sahebkar A: TBX18 transcription factor overexpression in human-induced pluripotent stem cells increases their differentiation into pacemaker-like cells. J Cell Physiol. 234:1534–1546. 2019. View Article : Google Scholar : PubMed/NCBI

6 

Wiese C, Grieskamp T, Airik R, Mommersteeg MT, Gardiwal A, de Gier-de Vries C, Schuster-Gossler K, Moorman AF, Kispert A and Christoffels VM: Formation of the sinus node head and differentiation of sinus node myocardium are independently regulated by Tbx18 and Tbx3. Circ Res. 104:388–397. 2009. View Article : Google Scholar : PubMed/NCBI

7 

Szabo E, Rampalli S, Risueño RM, Schnerch A, Mitchell R, Fiebig-Comyn A, Levadoux-Martin M and Bhatia M: Direct conversion of human fibroblasts to multilineage blood progenitors. Nature. 468:521–526. 2010. View Article : Google Scholar : PubMed/NCBI

8 

Hu Y, Li N, Liu L, Zhang H, Xue X, Shao X, Zhang Y and Lang X: Genetically modified porcine mesenchymal stem cells by lentiviral Tbx18 create a biological pacemaker. Stem Cells Int. 2019:36213142019. View Article : Google Scholar : PubMed/NCBI

9 

Thienpont B, Aronsen JM, Robinson EL, Okkenhaug H, Loche E, Ferrini A, Brien P, Alkass K, Tomasso A, Agrawal A, et al: The H3K9 dimethyltransferases EHMT1/2 protect against pathological cardiac hypertrophy. J Clin Invest. 127:335–348. 2017. View Article : Google Scholar : PubMed/NCBI

10 

Livak KJ and Schmittgen TD: Analysis of relative gene expression data using real-time quantitative PCR and the 2(−Delta Delta C(T)) method. Methods. 25:402–408. 2001. View Article : Google Scholar : PubMed/NCBI

11 

Kaur K, Yang J, Edwards JG, Eisenberg CA and Eisenberg LM: G9a histone methyltransferase inhibitor BIX01294 promotes expansion of adult cardiac progenitor cells without changing their phenotype or differentiation potential. Cell Prolif. 49:373–385. 2016. View Article : Google Scholar : PubMed/NCBI

12 

Yang J, Kaur K, Edwards JG, Eisenberg CA and Eisenberg LM: Inhibition of histone methyltransferase, histone deacetylase, and β-catenin synergistically enhance the cardiac potential of bone marrow cells. Stem Cells Int. 2017:34649532017. View Article : Google Scholar : PubMed/NCBI

13 

Huang YL, Qiu RF, Mai WY, Kuang J, Cai XY, Dong YG, Hu YZ, Song YB, Cai AP and Jiang ZG: Effects of insulin-like growth factor-1 on the properties of mesenchymal stem cells in vitro. J Zhejiang Univ Sci B. 13:20–28. 2012. View Article : Google Scholar : PubMed/NCBI

14 

Kapoor N, Liang W, Marbán E and Cho HC: Direct conversion of quiescent cardiomyocytes to pacemaker cells by expression of Tbx18. Nat Biotechnol. 31:54–62. 2012. View Article : Google Scholar : PubMed/NCBI

15 

Schweizer PA, Darche FF, Ullrich ND, Geschwill P, Greber B, Rivinius R, Seyler C, Müller-Decker K, Draguhn A, Utikal J, et al: Subtype-specific differentiation of cardiac pacemaker cell clusters from human induced pluripotent stem cells. Stem Cell Res Ther. 8:2292017. View Article : Google Scholar : PubMed/NCBI

16 

Chen L, Deng ZJ, Zhou JS, Ji RJ, Zhang X, Zhang CS, Li YQ and Yang XQ: Tbx18-dependent differentiation of brown adipose tissue-derived stem cells toward cardiac pacemaker cells. Mol Cell Biochem. 433:61–77. 2017. View Article : Google Scholar : PubMed/NCBI

17 

Wang F, Zhao H, Yin L, Tang Y, Wang X, Zhao Q, Wang T and Huang C: Transcription factor TBX18 reprograms vascular smooth muscle cells of ascending aorta to pacemaker-like cells. DNA Cell Biol. 38:1470–1479. 2019. View Article : Google Scholar : PubMed/NCBI

18 

Wu L, Du J, Jing X, Yan Y, Deng S and Hao Z: Bone morphogenetic protein 4 promotes the differentiation of Tbx18-positive epicardial progenitor cells to pacemaker-like cells. Exp Ther Med. 17:2648–2656. 2019.PubMed/NCBI

19 

DiFrancesco D: The role of the funny current in pacemaker activity. Circ Res. 106:434–446. 2010. View Article : Google Scholar : PubMed/NCBI

20 

Yang G, Tian J, Feng C, Zhao LL, Liu Z and Zhu J: Trichostatin a promotes cardiomyocyte differentiation of rat mesenchymal stem cells after 5-azacytidine induction or during coculture with neonatal cardiomyocytes via a mechanism independent of histone deacetylase inhibition. Cell Transplant. 21:985–996. 2012. View Article : Google Scholar : PubMed/NCBI

21 

Sun X, Gu X, Li H, Xu P, Li M, Zhu Y, Zuo Q and Li B: H3K9me2 regulates early transcription factors to promote mesenchymal stem-cell differentiation into cardiomyocytes. Mol Med Rep. 24:6162021. View Article : Google Scholar : PubMed/NCBI

22 

Hayes M and Zavazava N: Strategies to generate induced pluripotent stem cells. Methods Mol Biol. 1029:77–92. 2013. View Article : Google Scholar : PubMed/NCBI

23 

Snowden AW, Gregory PD, Case CC and Pabo CO: Gene-specific targeting of H3K9 methylation is sufficient for initiating repression in vivo. Curr Biol. 12:2159–2166. 2002. View Article : Google Scholar : PubMed/NCBI

24 

Sasidharan Nair V, El Salhat H, Taha RZ, John A, Ali BR and Elkord E: DNA methylation and repressive H3K9 and H3K27 trimethylation in the promoter regions of PD-1, CTLA-4, TIM-3, LAG-3, TIGIT, and PD-L1 genes in human primary breast cancer. Clin Epigenetics. 10:782018. View Article : Google Scholar : PubMed/NCBI

25 

Collins RE, Tachibana M, Tamaru H, Smith KM, Jia D, Zhang X, Selker EU, Shinkai Y and Cheng X: In vitro and in vivo analyses of a Phe/Tyr switch controlling product specificity of histone lysine methyltransferases. J Biol Chem. 280:5563–5570. 2005. View Article : Google Scholar : PubMed/NCBI

26 

Kubicek S, O'Sullivan RJ, August EM, Hickey ER, Zhang Q, Teodoro ML, Rea S, Mechtler K, Kowalski JA, Homon CA, et al: Reversal of H3K9me2 by a small-molecule inhibitor for the G9a histone methyltransferase. Mol Cell. 25:473–481. 2007. View Article : Google Scholar : PubMed/NCBI

27 

Son HJ, Kim JY, Hahn Y and Seo SB: Negative regulation of JAK2 by H3K9 methyltransferase G9a in leukemia. Mol Cell Biol. 32:3681–3694. 2012. View Article : Google Scholar : PubMed/NCBI

28 

Yang J, Kaur K, Ong LL, Eisenberg CA and Eisenberg LM: Inhibition of G9a histone methyltransferase converts bone marrow mesenchymal stem cells to cardiac competent progenitors. Stem Cells Int. 2015:2704282015. View Article : Google Scholar : PubMed/NCBI

29 

Hou P, Li Y, Zhang X, Liu C, Guan J, Li H, Zhao T, Ye J, Yang W, Liu K, et al: Pluripotent stem cells induced from mouse somatic cells by small-molecule compounds. Science. 341:651–654. 2013. View Article : Google Scholar : PubMed/NCBI

30 

Kim HT, Jeong SG and Cho GW: G9a inhibition promotes neuronal differentiation of human bone marrow mesenchymal stem cells through the transcriptional induction of RE-1 containing neuronal specific genes. Neurochem Int. 96:77–83. 2016. View Article : Google Scholar : PubMed/NCBI

31 

Mezentseva NV, Yang J, Kaur K, Iaffaldano G, Rémond MC, Eisenberg CA and Eisenberg LM: The histone methyltransferase inhibitor BIX01294 enhances the cardiac potential of bone marrow cells. Stem Cells Dev. 22:654–667. 2013. View Article : Google Scholar : PubMed/NCBI

Related Articles

  • Abstract
  • View
  • Download
  • Twitter
Copy and paste a formatted citation
Spandidos Publications style
Xu P, Jin K, Zhou J, Gu J, Gu X, Dong L and Sun X: G9a inhibition promotes the formation of pacemaker-like cells by reducing the enrichment of H3K9me2 in the HCN4 promoter region. Mol Med Rep 27: 21, 2023.
APA
Xu, P., Jin, K., Zhou, J., Gu, J., Gu, X., Dong, L., & Sun, X. (2023). G9a inhibition promotes the formation of pacemaker-like cells by reducing the enrichment of H3K9me2 in the HCN4 promoter region. Molecular Medicine Reports, 27, 21. https://doi.org/10.3892/mmr.2022.12908
MLA
Xu, P., Jin, K., Zhou, J., Gu, J., Gu, X., Dong, L., Sun, X."G9a inhibition promotes the formation of pacemaker-like cells by reducing the enrichment of H3K9me2 in the HCN4 promoter region". Molecular Medicine Reports 27.2 (2023): 21.
Chicago
Xu, P., Jin, K., Zhou, J., Gu, J., Gu, X., Dong, L., Sun, X."G9a inhibition promotes the formation of pacemaker-like cells by reducing the enrichment of H3K9me2 in the HCN4 promoter region". Molecular Medicine Reports 27, no. 2 (2023): 21. https://doi.org/10.3892/mmr.2022.12908
Copy and paste a formatted citation
x
Spandidos Publications style
Xu P, Jin K, Zhou J, Gu J, Gu X, Dong L and Sun X: G9a inhibition promotes the formation of pacemaker-like cells by reducing the enrichment of H3K9me2 in the HCN4 promoter region. Mol Med Rep 27: 21, 2023.
APA
Xu, P., Jin, K., Zhou, J., Gu, J., Gu, X., Dong, L., & Sun, X. (2023). G9a inhibition promotes the formation of pacemaker-like cells by reducing the enrichment of H3K9me2 in the HCN4 promoter region. Molecular Medicine Reports, 27, 21. https://doi.org/10.3892/mmr.2022.12908
MLA
Xu, P., Jin, K., Zhou, J., Gu, J., Gu, X., Dong, L., Sun, X."G9a inhibition promotes the formation of pacemaker-like cells by reducing the enrichment of H3K9me2 in the HCN4 promoter region". Molecular Medicine Reports 27.2 (2023): 21.
Chicago
Xu, P., Jin, K., Zhou, J., Gu, J., Gu, X., Dong, L., Sun, X."G9a inhibition promotes the formation of pacemaker-like cells by reducing the enrichment of H3K9me2 in the HCN4 promoter region". Molecular Medicine Reports 27, no. 2 (2023): 21. https://doi.org/10.3892/mmr.2022.12908
Follow us
  • Twitter
  • LinkedIn
  • Facebook
About
  • Spandidos Publications
  • Careers
  • Cookie Policy
  • Privacy Policy
How can we help?
  • Help
  • Live Chat
  • Contact
  • Email to our Support Team