Spandidos Publications Logo
  • About
    • About Spandidos
    • Aims and Scopes
    • Abstracting and Indexing
    • Editorial Policies
    • Reprints and Permissions
    • Job Opportunities
    • Terms and Conditions
    • Contact
  • Journals
    • All Journals
    • Oncology Letters
      • Oncology Letters
      • Information for Authors
      • Editorial Policies
      • Editorial Board
      • Aims and Scope
      • Abstracting and Indexing
      • Bibliographic Information
      • Archive
    • International Journal of Oncology
      • International Journal of Oncology
      • Information for Authors
      • Editorial Policies
      • Editorial Board
      • Aims and Scope
      • Abstracting and Indexing
      • Bibliographic Information
      • Archive
    • Molecular and Clinical Oncology
      • Molecular and Clinical Oncology
      • Information for Authors
      • Editorial Policies
      • Editorial Board
      • Aims and Scope
      • Abstracting and Indexing
      • Bibliographic Information
      • Archive
    • Experimental and Therapeutic Medicine
      • Experimental and Therapeutic Medicine
      • Information for Authors
      • Editorial Policies
      • Editorial Board
      • Aims and Scope
      • Abstracting and Indexing
      • Bibliographic Information
      • Archive
    • International Journal of Molecular Medicine
      • International Journal of Molecular Medicine
      • Information for Authors
      • Editorial Policies
      • Editorial Board
      • Aims and Scope
      • Abstracting and Indexing
      • Bibliographic Information
      • Archive
    • Biomedical Reports
      • Biomedical Reports
      • Information for Authors
      • Editorial Policies
      • Editorial Board
      • Aims and Scope
      • Abstracting and Indexing
      • Bibliographic Information
      • Archive
    • Oncology Reports
      • Oncology Reports
      • Information for Authors
      • Editorial Policies
      • Editorial Board
      • Aims and Scope
      • Abstracting and Indexing
      • Bibliographic Information
      • Archive
    • Molecular Medicine Reports
      • Molecular Medicine Reports
      • Information for Authors
      • Editorial Policies
      • Editorial Board
      • Aims and Scope
      • Abstracting and Indexing
      • Bibliographic Information
      • Archive
    • World Academy of Sciences Journal
      • World Academy of Sciences Journal
      • Information for Authors
      • Editorial Policies
      • Editorial Board
      • Aims and Scope
      • Abstracting and Indexing
      • Bibliographic Information
      • Archive
    • International Journal of Functional Nutrition
      • International Journal of Functional Nutrition
      • Information for Authors
      • Editorial Policies
      • Editorial Board
      • Aims and Scope
      • Abstracting and Indexing
      • Bibliographic Information
      • Archive
    • International Journal of Epigenetics
      • International Journal of Epigenetics
      • Information for Authors
      • Editorial Policies
      • Editorial Board
      • Aims and Scope
      • Abstracting and Indexing
      • Bibliographic Information
      • Archive
    • Medicine International
      • Medicine International
      • Information for Authors
      • Editorial Policies
      • Editorial Board
      • Aims and Scope
      • Abstracting and Indexing
      • Bibliographic Information
      • Archive
  • Articles
  • Information
    • Information for Authors
    • Information for Reviewers
    • Information for Librarians
    • Information for Advertisers
    • Conferences
  • Language Editing
Spandidos Publications Logo
  • About
    • About Spandidos
    • Aims and Scopes
    • Abstracting and Indexing
    • Editorial Policies
    • Reprints and Permissions
    • Job Opportunities
    • Terms and Conditions
    • Contact
  • Journals
    • All Journals
    • Biomedical Reports
      • Information for Authors
      • Editorial Policies
      • Editorial Board
      • Aims and Scope
      • Abstracting and Indexing
      • Bibliographic Information
      • Archive
    • Experimental and Therapeutic Medicine
      • Information for Authors
      • Editorial Policies
      • Editorial Board
      • Aims and Scope
      • Abstracting and Indexing
      • Bibliographic Information
      • Archive
    • International Journal of Epigenetics
      • Information for Authors
      • Editorial Policies
      • Editorial Board
      • Aims and Scope
      • Abstracting and Indexing
      • Bibliographic Information
      • Archive
    • International Journal of Functional Nutrition
      • Information for Authors
      • Editorial Policies
      • Editorial Board
      • Aims and Scope
      • Abstracting and Indexing
      • Bibliographic Information
      • Archive
    • International Journal of Molecular Medicine
      • Information for Authors
      • Editorial Policies
      • Editorial Board
      • Aims and Scope
      • Abstracting and Indexing
      • Bibliographic Information
      • Archive
    • International Journal of Oncology
      • Information for Authors
      • Editorial Policies
      • Editorial Board
      • Aims and Scope
      • Abstracting and Indexing
      • Bibliographic Information
      • Archive
    • Medicine International
      • Information for Authors
      • Editorial Policies
      • Editorial Board
      • Aims and Scope
      • Abstracting and Indexing
      • Bibliographic Information
      • Archive
    • Molecular and Clinical Oncology
      • Information for Authors
      • Editorial Policies
      • Editorial Board
      • Aims and Scope
      • Abstracting and Indexing
      • Bibliographic Information
      • Archive
    • Molecular Medicine Reports
      • Information for Authors
      • Editorial Policies
      • Editorial Board
      • Aims and Scope
      • Abstracting and Indexing
      • Bibliographic Information
      • Archive
    • Oncology Letters
      • Information for Authors
      • Editorial Policies
      • Editorial Board
      • Aims and Scope
      • Abstracting and Indexing
      • Bibliographic Information
      • Archive
    • Oncology Reports
      • Information for Authors
      • Editorial Policies
      • Editorial Board
      • Aims and Scope
      • Abstracting and Indexing
      • Bibliographic Information
      • Archive
    • World Academy of Sciences Journal
      • Information for Authors
      • Editorial Policies
      • Editorial Board
      • Aims and Scope
      • Abstracting and Indexing
      • Bibliographic Information
      • Archive
  • Articles
  • Information
    • For Authors
    • For Reviewers
    • For Librarians
    • For Advertisers
    • Conferences
  • Language Editing
Login Register Submit
  • This site uses cookies
  • You can change your cookie settings at any time by following the instructions in our Cookie Policy. To find out more, you may read our Privacy Policy.

    I agree
Search articles by DOI, keyword, author or affiliation
Search
Advanced Search
presentation
Molecular Medicine Reports
Join Editorial Board Propose a Special Issue
Print ISSN: 1791-2997 Online ISSN: 1791-3004
Journal Cover
September-2023 Volume 28 Issue 3

Full Size Image

Sign up for eToc alerts
Recommend to Library

Journals

International Journal of Molecular Medicine

International Journal of Molecular Medicine

International Journal of Molecular Medicine is an international journal devoted to molecular mechanisms of human disease.

International Journal of Oncology

International Journal of Oncology

International Journal of Oncology is an international journal devoted to oncology research and cancer treatment.

Molecular Medicine Reports

Molecular Medicine Reports

Covers molecular medicine topics such as pharmacology, pathology, genetics, neuroscience, infectious diseases, molecular cardiology, and molecular surgery.

Oncology Reports

Oncology Reports

Oncology Reports is an international journal devoted to fundamental and applied research in Oncology.

Experimental and Therapeutic Medicine

Experimental and Therapeutic Medicine

Experimental and Therapeutic Medicine is an international journal devoted to laboratory and clinical medicine.

Oncology Letters

Oncology Letters

Oncology Letters is an international journal devoted to Experimental and Clinical Oncology.

Biomedical Reports

Biomedical Reports

Explores a wide range of biological and medical fields, including pharmacology, genetics, microbiology, neuroscience, and molecular cardiology.

Molecular and Clinical Oncology

Molecular and Clinical Oncology

International journal addressing all aspects of oncology research, from tumorigenesis and oncogenes to chemotherapy and metastasis.

World Academy of Sciences Journal

World Academy of Sciences Journal

Multidisciplinary open-access journal spanning biochemistry, genetics, neuroscience, environmental health, and synthetic biology.

International Journal of Functional Nutrition

International Journal of Functional Nutrition

Open-access journal combining biochemistry, pharmacology, immunology, and genetics to advance health through functional nutrition.

International Journal of Epigenetics

International Journal of Epigenetics

Publishes open-access research on using epigenetics to advance understanding and treatment of human disease.

Medicine International

Medicine International

An International Open Access Journal Devoted to General Medicine.

Journal Cover
September-2023 Volume 28 Issue 3

Full Size Image

Sign up for eToc alerts
Recommend to Library

  • Article
  • Citations
    • Cite This Article
    • Download Citation
    • Create Citation Alert
    • Remove Citation Alert
    • Cited By
  • Similar Articles
    • Related Articles (in Spandidos Publications)
    • Similar Articles (Google Scholar)
    • Similar Articles (PubMed)
  • Download PDF
  • Download XML
  • View XML

  • Supplementary Files
    • Supplementary_Data.pdf
Article Open Access

Ghrelin promotes cardiomyocyte differentiation of adipose tissue‑derived mesenchymal stem cells by DDX17‑mediated regulation of the SFRP4/Wnt/β‑catenin axis

  • Authors:
    • Gui-Bo Liu
    • Yong-Xia Cheng
    • Hua-Min Li
    • Yong Liu
    • Li-Xin Sun
    • Qi Wu
    • Shang-Fu Guo
    • Ting-Ting Li
    • Chuan-Ling Dong
    • Ge Sun
  • View Affiliations / Copyright

    Affiliations: Department of Anatomy, School of Basic Medical Sciences, Mudanjiang Medical University, Mudanjiang, Heilongjiang 157011, P.R. China, Department of Pathology, The First Clinical Medical School of Mudanjiang Medical University, Mudanjiang, Heilongjiang 157011, P.R. China, Department of Pathology, Hongqi Hospital Affiliated to Mudanjiang Medical University, Mudanjiang, Heilongjiang 157000, P.R. China, Department of Research Platform, Mudanjiang Medical University, Mudanjiang, Heilongjiang 157011, P.R. China, Office of Educational Administration, Mudanjiang Medical University, Mudanjiang, Heilongjiang 157011, P.R. China, Department of Pathology, The First Clinical Medical School of Mudanjiang Medical University, Mudanjiang, Heilongjiang 157011, P.R. China, Department of Asset Management, Mudanjiang Medical University, Mudanjiang, Heilongjiang 157011, P.R. China, Department of Pathology, School of Basic Medical Sciences, Mudanjiang Medical University, Mudanjiang, Heilongjiang 157011, P.R. China, Department of Orthopedics, The Second Affiliated Hospital of Mudanjiang Medical University, Mudanjiang, Heilongjiang 157010, P.R. China
    Copyright: © Liu et al. This is an open access article distributed under the terms of Creative Commons Attribution License.
  • Article Number: 164
    |
    Published online on: July 11, 2023
       https://doi.org/10.3892/mmr.2023.13050
  • Expand metrics +
Metrics: Total Views: 0 (Spandidos Publications: | PMC Statistics: )
Metrics: Total PDF Downloads: 0 (Spandidos Publications: | PMC Statistics: )
Cited By (CrossRef): 0 citations Loading Articles...

This article is mentioned in:



Abstract

Adipose tissue‑derived mesenchymal stem cells (ADMSCs) differentiate into cardiomyocytes and may be an ideal cell source for myocardial regenerative medicine. Ghrelin is a gastric‑secreted peptide hormone involved in the multilineage differentiation of MSCs. To the best of our knowledge, however, the role and potential downstream regulatory mechanism of ghrelin in cardiomyocyte differentiation of ADMSCs is still unknown. The mRNA and protein levels were measured by reverse transcription‑quantitative PCR and western blotting. Immunofluorescence staining was used to show the expression and cellular localization of cardiomyocyte markers and β‑catenin. RNA sequencing was used to explore the differentially expressed genes (DEGs) that regulated by ghrelin. The present study found that ghrelin promoted cardiomyocyte differentiation of ADMSCs in a concentration‑dependent manner, as shown by increased levels of cardiomyocyte markers GATA binding protein 4, α‑myosin heavy chain (α‑MHC), ISL LIM homeobox 1, NK2 homeobox 5 and troponin T2, cardiac type. Ghrelin increased β‑catenin accumulation in nucleus and decreased the protein expression of secreted frizzled‑related protein 4 (SFRP4), an inhibitor of Wnt signaling. RNA sequencing was used to determine the DEGs regulated by ghrelin. Functional enrichment showed that DEGs were more enriched in cardiomyocyte differentiation‑associated terms and Wnt pathways. Dead‑box helicase 17 (DDX17), an upregulated DEG, showed enhanced mRNA and protein expression levels following ghrelin addition. Overexpression of DDX17 promoted protein expression of cardiac‑specific markers and β‑catenin and enhanced the fluorescence intensity of α‑MHC and β‑catenin. DDX17 upregulation inhibited protein expression of SFRP4. Rescue assay confirmed that the addition of SFRP4 partially reversed ghrelin‑enhanced protein levels of cardiac‑specific markers and the fluorescence intensity of α‑MHC. In conclusion, ghrelin promoted cardiomyocyte differentiation of ADMSCs by DDX17‑mediated regulation of the SFRP4/Wnt/β‑catenin axis.

Introduction

Mesenchymal stem cells (MSCs) are stromal cells with self-renewal and multilineage differentiation ability isolated from tissue. Adipose tissue-derived MSCs (ADMSCs) are the preferred SCs for clinical applications due to their convenient acquisition and easy culture (1). Studies have shown that ADMSCs can differentiate into cardiomyocyte and are an ideal cell source for myocardial regenerative medicine (2,3).

Ghrelin, a gastric-secreted peptide hormone, was first isolated and identified in the rat stomach in 1999 and is an endogenous ligand for the growth hormone secretagogue receptor (4,5). Ghrelin is involved in and regulates a variety of physiological processes, including energy balance and weight maintenance and studies have shown strong associations between ghrelin and the cardiovascular system (6–8). In addition, ghrelin is involved in the multilineage differentiation of MSCs. Our previous study showed that ghrelin serves a critical role in the promotion of neural differentiation of ADMSCs (9). Studies have shown that ghrelin inhibits cardiomyocyte apoptosis and improves myocardial infarction (10,11). Pretreatment of MSCs with ghrelin exerts a protective effect in aged hearts (12). Studies have also found that ghrelin can promote differentiation of embryonic SCs into cardiomyocytes (13,14). The aforementioned studies suggest that ghrelin serves a key role in the differentiation of MSCs. However, it is still unknown whether ghrelin affects the differentiation of ADMSCs into cardiomyocyte.

Studies have reported the essential role of Wnt/β-catenin signaling pathway in embryonic heart development and in vitro cardiomyocyte differentiation (15,16). Ghrelin could regulate cell apoptosis, proliferation and function via activation of Wnt/β-catenin pathway in a variety of cells and tissue (17). Secreted frizzled-related protein 4 (SFRP4) inhibits Wnt signaling by competing with frizzle-protein receptor, a specific receptor of the Wnt signaling pathway (18,19). It has been reported that SFRP4 promotes adipogenic differentiation of ADMSCs and inhibits the osteogenic differentiation of human periodontal ligament MSCs (20,21). SFRP4 inhibits the expression of cardiac-specific genes during differentiation of P19CL6 cells, a clonal derivative of murine P19 cells, into cardiomyocytes (22). Therefore, it was hypothesized that ghrelin may promote ADMSC cardiomyocyte differentiation by regulating the SFRP4/Wnt/β-catenin axis. To explore the regulatory mechanism of ghrelin in regulating SFRP4/Wnt/β-catenin axis, the present used RNA sequencing (seq) of cultured ADMSCs to identify potential genes regulated by ghrelin.

Accordingly, the aim of the present study was to investigate the critical role of ghrelin in cardiomyocyte differentiation of ADMSCs and the potential downstream regulatory mechanisms.

Materials and methods

Cell culture

Human ADMSCs were purchased from Cyagen Biosciences, Inc. (cat. no. HUXMD-01001). Cells were cultured in ADMSC complete medium (cat. no. HUXMD-90011; Cyagen Biosciences, Inc.) in an incubator at 37°C with 5% CO2.

Immunophenotyping analysis

Cell surface markers were identified by flow cytometry. Cells were collected by centrifugation (90 × g; 5 min; 4°C). The cells of the 3rd to 5th generation were trypsinized (cat. no. T4799; MilliporeSigma). When the cells became round, FBS-containing ADMSC complete medium (cat. no. HUXMD-90011; Cyagen Biosciences, Inc.) was added to stop the reaction, cells were collected by centrifugation (90 × g; 5 min; 4°C) and the density was adjusted to 1×106 cells/ml. Cells were added to labeled antibodies, including the control, to a final volume of 100 µl. After being incubated at 4°C for 30 min, 1 ml buffer was added to each tube. The cells were collected by centrifugation (90 × g; 5 min; 4°C) and resuspended in 500 µl buffer before testing. Analysis was performed using the NovoExpress software (version 1.4.1) based on a NovoCyte flow cytometer (ACEA Bioscience, Inc.; Agilent Technologies, Inc.). Antibodies were as follows: CD29 (cat. no. CL488-65191; mouse; Proteintech Group, Inc.), CD90-FITC (cat. no. 328107; mouse; Biolegend, Inc.), CD34-FITC (cat. no. FITC-65183; mouse; Proteintech Group, Inc.), CD45-FITC (cat. no. AH04501; mouse; Multi Sciences), CD11b-FITC (cat. no. AH011B01; rat; Multi Sciences), CD44-FITC (cat. no. AH04401; rat; Multi Sciences).

Multilineage differentiation of ADMSCs

To evaluate the multilineage differentiation potential of ADMSCs, cells were exposed to osteogenic and adipogenic differentiation medium, as previously described (23). For osteogenic differentiation, cells were cultured in high-glucose Dulbecco's Modified Eagle Medium (DMEM; cat. no. G4510, Wuhan Servicebio Technology Co., Ltd.) containing 10% fetal bovine serum (FBS; cat. no. 11011; Zhejiang Tianhang Biotechnology Co., Ltd.), 200 µM L-ascorbic acid (cat. no. A8101; Beijing Solarbio Science & Technology Co., Ltd.), 0.1 µM dexamethasone (cat. no. D137736; Shanghai Aladdin Biochemical Technology Co., Ltd.) and 10 mM β-glycerol phosphate disodium pentahydrate (cat. no. G9140; Beijing Solarbio Science & Technology Co., Ltd.) at 37°C for 21 days. Control cells were cultured in high-glucose DMEM containing 10% FBS. Cells were fixed with 4% paraformaldehyde (cat. no. C104188; Shanghai Aladdin Biochemical Technology Co., Ltd.) for 15 min at room temperature. Alizarin red staining solution at 1% concentration (cat. no. G1452; Beijing Solarbio Science & Technology Co., Ltd.) was added for 20 min at room temperature.

For adipogenic differentiation, Oil Red O Stain kit (cat. no. G1262; Beijing Solarbio Science & Technology Co., Ltd.) was used according to the manufacturer's instructions. Cells were cultured in low-glucose DMEM (cat. no. G4520; Wuhan Servicebio Technology Co., Ltd.) containing 10% fetal bovine serum (FBS; cat. no. 11011; Zhejiang Tianhang Biotechnology Co., Ltd.), 100 µM L-ascorbic acid, 1 µM dexamethasone, 0.5 mM 1-methyl-3-isobutyl xanthine (cat. no. I106812; Shanghai Aladdin Biochemical Technology Co., Ltd.), 100 µM indomethacin (cat. no. HY-14397, MedChemExpress) and 10 µg/ml human recombinant insulin (cat. no. INS-100MG; Bioing Biotech, China) at 37°C for 21 days. Control cells were cultured in low-glucose DMEM containing 10% FBS at 37°C for 21 days. The newly prepared Oil red O staining solution was added for 20 min at room temperature. Isopropyl alcohol (60%; cat. no. I112011; Shanghai Aladdin Biochemical Technology Co., Ltd.) was used for washing. Finally, cells were soaked in Oil red O buffer for 1 min at room temperature. Images were captured using a fluorescence microscope (200×, cat. no. IX-53; Olympus Corporation).

Cell treatment

Cells were treated with DMEM/F12 (cat. no. BL305A; Biosharp Life Sciences) containing 10 µM 5-Azacytidine (5-Aza; cat. no. A100625; Shanghai Aladdin Biochemical Technology Co., Ltd.) for 24 h at 37°C. Treatment 1: After washing twice with PBS (cat. no. B548117; Sangon Biotech Co., Ltd.), cells were cultured in DMEM/F12 without 5-Aza for 14 days at 37°C. Ghrelin at different concentrations (1, 5, 10, 50 and 100 nM; cat. no. G111460; Shanghai Aladdin Biochemical Technology Co., Ltd.) was added to some group. Treatment 2: After washing twice with PBS, cells were cultured in 5-Aza-free DMEM/F12 for 7 days at 37°C. In the ghrelin group, 10 nM ghrelin was added when the medium was changed to 5-Aza-free. Thereafter, cells were cultured for another 7 days at 37°C. Treatment 3: After washing twice with PBS, cells were cultured in DMEM/F12 without 5-Aza for 14 days at 37°C. To examine the effect of ghrelin and SFRP4, ghrelin (10 nM) and recombinant human SFRP4 (100 ng/ml; cat. no. 120-50; PeproTech, Inc.) were added when the medium was changed to 5-Aza-free.

RNA extraction and sequencing (seq)

RNA-seq was performed 14 days later. Paired-end sequencing was performed. Total RNA was extracted from cells using TRIzol® (cat. no. 15596026; Invitrogen; Thermo Fisher Scientific, Inc.) according to the manufacturer's protocol. RNA quality was determined using a Nanodrop (Micro-Drop; Shanghai Baoyude Scientific Instrument Co., Ltd.) and the integrity was assessed using Fragment Analyzer 5400 (Agilent Technologies, Inc.). cDNA fragments of 250–300 bp were selected preferentially and the sequencing was directed from 5′ to 3′ end. Then, sequencing libraries were generated using NEBNext® Ultra™ RNA Library Prep kit for Illumina® (cat. no. E7530L; New England Biolabs) according to the manufacturer's instructions. The loading concentration of final library in different cell sample was different (2 to 4 nM). After library construction, the concentration was quantified by CFX96 Touch Real-Time PCR Detection System (Bio-Rad Laboratories, Inc.). Finally, libraries were sequenced by NovaSeq 6000 S4 Reagent kit v1.5 (300 cycles; cat. no. 20028312; Illumina, Inc.) based on an Illumina Novaseq 6000 platform and 150 bp paired-end reads were generated. The quality of raw sequencing data was assessed by Fastp (version 0.23.1; http://github.com/OpenGene/fastp). Trimmed sequence reads were mapped to human reference genome (GRCh38/hg38; http://genome.ucsc.edu/) using hisat2 (daehwankimlab.github.io/hisat2/) with default parameters.

Bioinformatics analysis

Principal component analysis (PCA) and volcano plot were analyzed by ggplot2 package (Version: 3.4.1) in R (http://www.R-project.org/). Hierarchical clustering was analyzed by pheatmap package (Version: 1.0.12) in R. Gene Ontology (GO; http://geneontology.org/) and Kyoto Encyclopedia of Genes and Genomes (KEGG; http://www.kegg.jp/) enrichment analysis of differentially expressed genes (DEGs) were analyzed using ClusterProfiler package (Version 4.2.2, Bioconductor platform; http://bioconductor.org/packages/release/bioc/html/clusterProfiler.html) in R. DEGs were selected by Log2 |fold-change|>1 and P<0.05.

Lentivirus infection

Coding sequence of the human DDX17 gene (NM_006386; National Institutes of Health) was inserted into pLJM1-EGFP (cat. no. ZT101; Hunan Fenghui Biotechnology Co., Ltd.) plasmid at the NheI and AgeI restriction sites. pLJM1-EGFP-DDX17 or its empty vector plasmid was transfected into 293T cells [cat. no. iCell-h237 Saibaikang (Shanghai) Biotechnology Co., Ltd.] using Lipofectamine® 3000 (cat. no. L3000015; Invitrogen; Thermo Fisher Scientific, Inc.) to produce lentivirus particles, according to the manufacturer's protocols. The second-generation lentiviral packaging system was used. Briefly, two solutions were prepared containing 24 µl Lipofectamine 3000 and 500 µl Opti-MEM (cat. no. 31985070; Invitrogen, Thermo Fisher Scientific, Inc.) or 8 µg lentiviral plasmid, 6 µg packaging vector (psPAX2; cat. no. 12260, Addgene, Inc.), 2 µg envelope (pMD2.G; cat. no. 12259, Addgene, Inc.), 28 µl Lipofectamine 3000 and 500 µl Opti-MEM. The solutions were mixed and placed at room temperature for 15 min. The mixture was added to 293T cells (37°C; 6 h) and lentiviral particles were collected using a 0.45-µm filter membrane (Tianjin Jinteng Experimental Equipment Co., Ltd.). ADMSCs were then infected with the packaged lentiviral particles (MOI=100). Polybrene (cat. no. BL628A; Biosharp Life Sciences) at 5 µg/ml was also added. Cells were cultured in a 5% CO2 incubator at 37°C for 24 h. After a further 48 h (5% CO2, 37°C), the cells were collected for subsequent experiments.

Western blotting

Total protein was extracted from cells by radio immunoprecipitation assay lysis buffer (cat. no. P0013B) and 1% PMSF (cat. no. ST506; both Beyotime Institute of Biotechnology) and the product was collected by centrifugation (4°C, 1,000 × g, 3 min). Nuclear protein was extracted using a nuclear protein extraction kit (cat. no. P0028; Beyotime Institute of Biotechnology). Protein quantification was performed using BCA detection kit (cat. no. P0009; Beyotime Institute of Biotechnology). Proteins (15 µl/lane, containing 15–30 µg protein) were separated by sodium dodecyl sulfate polyacrylamide gel electrophoresis (8% for proteins in 35 to 50 kDa, 10% for proteins in 50 to 75 kDa and 12% for proteins over 75 kDa; cat. no. P0015; Beyotime Institute of Biotechnology) and transferred to polyvinylidene fluoride membrane (cat. no. LC2005; Thermo Fisher Scientific, Inc.). The non-specific sites were blocked using 5% bovine serum albumin (BSA; cat. no. BS043; Biosharp Life Sciences) to avoid non-specific adsorption (1 h, room temperature). The membrane was incubated with the primary antibody at 4°C overnight, followed by incubation with horseradish peroxidase-labeled goat anti rabbit (cat. no. SA00001-2) or mouse (both 1:10,000; cat. no. SA00001-1; both Wuhan Sanying Biotechnology) IgG at 37°C for 40 min. Enhanced chemiluminescence reagent (cat. no. E003; 7 Sea Biotech) was added to the membrane for 5 min. The gel was scanned and optical density of the target band was analyzed by gel image processing system (GEL-Pro-Analyzer software, version 4.0, Roper Technologies, Inc.). Antibodies were as follows: Rabbit GATA binding protein 4 (GATA4; 1:1,000; cat. no. A13756; ABclonal Biotech Co., Ltd.), α-myosin heavy chain (α-MHC; 1:20,000; cat. no. 22281-1-AP; Wuhan Sanying Biotechnology), ISL LIM homeobox 1 (ISL1; 1:1,000; cat. no. A0871; ABclonal Biotech Co., Ltd.), NK2 homeobox 5 (Nkx2.5; 1:1,000; cat. no. A5651; ABclonal Biotech Co., Ltd.), Troponin T2, cardiac type (TNNT2; 1:1,000; cat. no. 15513-1-AP; Wuhan Sanying Biotechnology), secreted frizzled-related protein 4 (SFRP4; 1:1,000; cat. no. A4189; ABclonal Biotech Co., Ltd.), Dead-box helicase 17 (DDX17; 1:1,000; cat. no. DF12935; Affinity Biosciences), β-catenin (1:1,000; cat. no. A19657; ABclonal Biotech Co., Ltd.), Histone H3 (1:500; cat. no. 17168-1-AP; Wuhan Sanying Biotechnology) and mouse β-actin (1:2,000; cat. no. 60008-1-Ig; Wuhan Sanying Biotechnology).

Immunofluorescence (IF) staining

Cells were fixed in 4% paraformaldehyde (cat. no. 80096618; Sinopharm Chemical Reagent Co., Ltd.) for 15 min at room temperature. Then, 0.1% triton X-100 (cat. no. ST795; Beyotime Institute of Biotechnology) was added for 30 min at room temperature. BSA (cat. no. A602440-0050; Sangon Biotech Co., Ltd.) was added as the blocking buffer at room temperature for 15 min. The primary antibody was diluted in PBS and incubated overnight at 4°C. Cy3-labeled goat anti-rabbit IgG (1:200; cat. no. A27039; Invitrogen; Thermo Fisher Scientific, Inc.) was added for 60 min at room temperature in the dark. For double IF staining, Cy3-labeled goat anti-rabbit (red; 1:200; cat. no. A27039; Invitrogen; Thermo Fisher Scientific, Inc.) and FITC-labeled goat anti-mouse IgG (green; 1:200; cat. no. ab6785; Abcam) were used as the secondary antibody. DAPI (cat. no. D106471; Shanghai Aladdin Biochemical Technology Co., Ltd.) was used for nuclear counterstaining (5 min, room temperature). After adding anti-fluorescence quencher (cat. no. S2100; Beijing Solarbio Science & Technology Co., Ltd.), images were captured under a fluorescence microscope (magnification, ×400; DP73 system; Olympus Corporation). Antibodies were as follows: Mouse GATA4 (1:50; cat. no. sc-25310; Santa Cruz Biotechnology, Inc.) and rabbit α-MHC (1:100; cat. no. 22281-1-AP; Wuhan Sanying Biotechnology) and β-catenin (1:100; cat. no. A19657; ABclonal Biotech Co., Ltd.).

Reverse transcription-quantitative PCR (RT-qPCR)

Total RNA was extracted using TRIpure isolation reagent (cat. no. RP1001; BioTeke Corporation) and the product was collected by centrifugation (4°C, 10,000 × g, 10 min). RNA concentration was measured by a UV spectrophotometer (Nano 2000; Thermo Fisher Scientific, Inc.). The RNA samples were reverse-transcribed to obtain the corresponding cDNA by BeyoRT II M-MLV reverse transcriptase (cat. no. D7160L; Beyotime Institute of Biotechnology) and RNase inhibiter (cat. no. B600478; Sangon Biotech Co., Ltd.). RT-qPCR was performed using SYBR GREEN (cat. no. SY1020; Beijing Solarbio Science & Technology Co., Ltd.) and 2XTaq PCR MasterMix (cat. no. PC1105; Beijing Solarbio Science & Technology Co., Ltd.) with the following thermocycling conditions: 95°C for 5 min, followed by 40 cycles of 95°C for 10 sec, 60°C for 10 sec and 72°C for 15 sec. Exicycler TM 96 fluorimeter (Bioneer Corporation) was used for fluorescence quantitative analysis. Results were calculated using 2−ΔΔCq method (24). β-actin was the internal control. Primers were as follows: secreted frizzled-related protein 4 (SFRP4) forward, 5′-CAGCACGCAGGAGAACG-3′ and reverse, 5′-GCACGGCTTGATAGGGTC-3′; thyroid hormone receptor interactor 6 (TRIP6) forward, 5′-GCTGGATAGGCTGACGAAGA-3′ and reverse, 5′-GCGATCAAGGGCCACAAC-3′; Dead-box helicase 17 (DDX17) forward, 5′-GTGTTTGCCTTCCATCAT-3′ and reverse, 5′-TCTTCCCAGAGCCAGTC-3′; cellular communication network factor 1 (CCN1) forward, 5′-AGTGGGTCTGTGACGAGGATAG-3′ and reverse, 5′-AACAGGGAGCCGCTTCAGT-3′; SRY-box transcription factor 30 (SOX30) forward, 5′-AAAGAAACCCTATTACGATG-3′ and reverse 5′-GGCTTGGGCTCTGGACT-3′; tripartite motif containing 36 (TRIM36) forward, 5′-CTTGATAAATTGGCACCAT-3′ and reverse, 5′-GGACTACAGATTGAACCCT-3′; WNK lysine deficient protein kinase 1 (WNK1) forward, 5′-AAGCAGCCCTCCTAATG-3′ and reverse, 5′-TGTGATACTTGAAACTACGC-3′; transcription factor 3 (TCF3) forward, 5′-GGAGCAGAGGTGAACGG-3′ and reverse, 5′-AAGGGCTGGACGAGAAGT-3′ and β-actin forward, 5′-CACTGTGCCCATCTACGAGG-3′ and reverse, 5′-TAATGTCACGCACGATTTCC-3′.

Statistical analysis

Data are presented as the mean ± SD from three independent experiments. Statistical analysis was performed using Graphpad Prism 8.0 software (GraphPad Software, Inc.; Dotmatics). Unpaired t test (Fig. 5) and one-way ANOVA followed by Dunnett's multiple comparisons test (Figs. 1B, 2B and C) or Tukey's multiple comparisons test (Figs. 6A, B, C, E, 7A and C) were performed. P<0.05 was considered to indicate a statistically significant difference.

Figure 5.

Potential genes that regulated by ghrelin in the process of the cardiomyocyte differentiation of ADMSCs. (A) The mRNA expression of TRIP6, SOX30, TRIM36, DDX17, WNK1, TCF3 and CCN1 in the induction medium-cultured ADMSCs in the presence or absence of ghrelin. (B) Protein expression of DDX17 in ADMSCs. Data are expressed as mean ± SD (n=3). *P<0.05, **P<0.01 vs. induction. ADMSCs, adipose tissue-derived mesenchymal stem cells; TRIP6, thyroid hormone receptor interactor 6; SOX30, SRY-box transcription factor 30; TRIM36, tripartite motif containing 36; DDX17, Dead-box helicase 17; WNK1, WNK lysine deficient protein kinase 1; TCF3, transcription factor 3; CCN1, cellular communication network factor 1; ADMSC, adipose tissue-derived mesenchymal stem cell.

Figure 1.

Ghrelin promotes cardiomyocyte differentiation of ADMSCs. (A) Protein expression and (B) quantification of cardiomyocyte markers in ghrelin (1, 5, 10, 50 and 100 nM)-treated ADMSCs. (C) Immunofluorescence staining of GATA4 (green) and α-MHC (red) in ADMSCs. Scale bar, 50 µm. Data are expressed as mean ± SD (n=3). *P<0.05, **P<0.01 vs. control; ##P<0.01 vs. induction. ADMSC, adipose tissue-derived mesenchymal stem cell; GATA4, GATA binding protein 4; MHC, myosin heavy chain; ISL1, ISL LIM homeobox 1; Nkx2.5, NK2 homeobox 5; TNNT2, Troponin T2, cardiac type.

Figure 2.

Ghrelin promotes cardiomyocyte differentiation of ADMSCs via regulation of SFRP4/Wnt/β-catenin axis. (A) Protein expression and (B) immunofluorescence of β-catenin in ADMSCs. (C) Protein expression of SFRP4 in treated ADMSCs. Scale bar: 50 µm. Data are expressed as mean ± SD (n=3). **P<0.01 vs. control; ##P<0.01 vs. induction. ADMSC, adipose tissue-derived mesenchymal stem cell; SFRP4, secreted frizzled-related protein 4.

Figure 6.

DDX17 promotes cardiomyocyte differentiation of ADMSCs and β-catenin nuclear accumulation. (A) mRNA and (B) protein expression levels of DDX17 in DDX17 knockdown ADMSCs. DDX17 was knocked down in the induction medium-cultured ADMSCs. (C) Protein expression of GATA4 and α-MHC. (D) IF staining of α-MHC in treated ADMSCs. (E) Protein expression and (F) IF staining of β-catenin in ADMSCs. Scale bar, 50 µm. Data are expressed as mean ± SD (n=3). **P<0.01 vs. LV-Empty. DDX17, Dead-box helicase 17; ADMSC, adipose tissue-derived mesenchymal stem cell; GATA4, GATA binding protein 4; MHC, myosin heavy chain; IF, immunofluorescence; LV, lentivirus.

Figure 7.

DDX17, upregulated by ghrelin, promotes ADMSC cardiomyocyte differentiation by downregulating SFRP4. (A) Protein expression of SFRP4 in DDX17-overexpressing ADMSCs. **P<0.01 vs. LV-Empty. (B) Protein expression and (C) quantification of GATA4, α-MHC, ISL1, Nkx2.5 and TNNT2. (D) Immunofluorescence staining of α-MHC in ADMSCs. Scale bar, 50 µm. Data are expressed as mean ± SD (n=3). *P<0.05, **P<0.01 vs. control; ##P<0.01 vs. induction; $$P<0.01 vs. induction + ghrelin. DDX17, Dead-box helicase 17; ADMSC, Adipose tissue-derived mesenchymal stem cell; SFRP4, secreted frizzled-related protein 4; LV, lentivirus; GATA4, GATA binding protein 4; MHC, myosin heavy chain; ISL1, ISL LIM homeobox 1; Nkx2.5, NK2 homeobox 5; TNNT2, Troponin T2, cardiac type.

Results

Ghrelin promotes cardiomyocyte differentiation of ADMSCs

ADMSCs were characterized by flow cytometry and multilineage differentiation. ADMSCs were positive for CD90, CD44 and CD29 and negative for CD45, CD34 and CD11 (Fig. S1A). Osteogenic (Fig. S1B) and adipogenic (Fig. S1C) induction were used to confirm the multilineage differentiation of ADMSCs. The differentiation ability of ADMSCs into cardiomyocyte was assessed by measuring the expression of cardiomyocyte markers such as GATA4, α-MHC, ISL1, Nkx2.5 and TNNT2. Induction medium enhanced the expression of these markers in ADMSCs compared with the control and the addition of ghrelin further enhanced this in a concentration-dependent manner (Fig. 1A and B). Based on this, ghrelin at 10 nM was selected for subsequent experiments.

IF staining was used to show the expression and localization of GATA4 and α-MHC in ADMSCs. Following ghrelin treatment, GATA4 (green fluorescence) showed increased nuclear localization and notable expression of α-MHC (red fluorescence) was observed in induced ADMSCs (Fig. 1C). By contrast, GATA4 and α-MHC were not notably expressed in control cells. This indicated that ghrelin promoted cardiomyocyte differentiation of ADMSCs.

Ghrelin promotes cardiomyocyte differentiation of ADMSCs via regulation of SFRP4/Wnt/β-catenin axis

β-catenin expression was enhanced in induced ADMSCs compared with control cells and ghrelin further increased this trend (Fig. 2A). IF staining was performed to determine localization of β-catenin. The red fluorescence of β-catenin was enhanced following induction (Fig. 2B). This was further enhanced by ghrelin and primarily localized in the nucleus, evidenced by the overlapping blue fluorescence with DAPI. Protein expression of SFRP4, an inhibiter of Wnt signaling pathway, was assessed. SFRP4 showed increased expression in induced cells compared with control and the addition of ghrelin partially reversed this effect (Fig. 2C). These results showed that ghrelin promoted activation of the Wnt/β-catenin signaling pathway in ADMSC cardiomyocyte differentiation by inhibiting SFRP4.

DEGs and functional enrichment analysis of RNA-seq

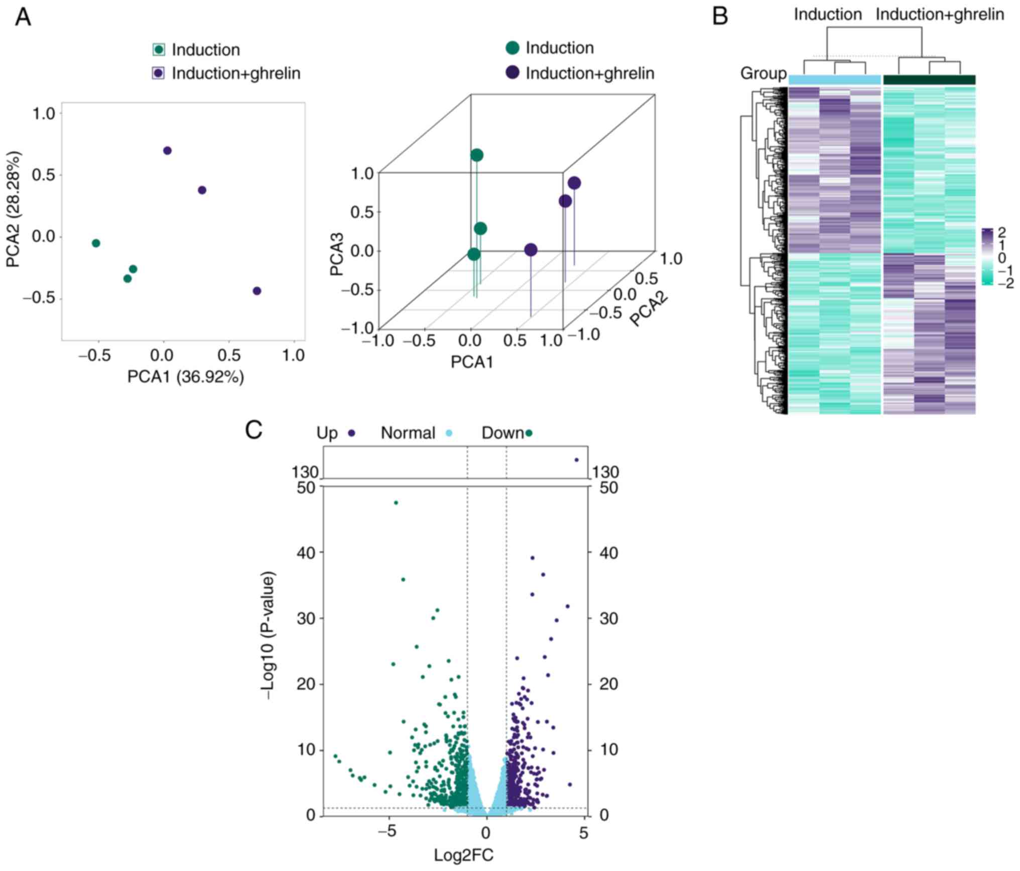
To confirm the role of ghrelin in the cardiomyocyte differentiation process of ADMSCs, RNA-seq of cultured ADMSCs was performed. To assess the consistency and variance of cell samples, PCA and hierarchical clustering were performed. PCA showed clear clustering in the induction and induction + ghrelin groups (Fig. 3A), which was also supported by hierarchical clustering results (Fig. 3B). Up- and downregulated DEGs (Fig. 3C) were annotated with GO and KEGG for functional analysis (Fig. 4A). GO was sorted into three primary functional categories: Biological process (BP), cellular component (CC) and molecular function (MF). Top 20 terms of BP were associated with ‘mesenchyme development’, ‘heart morphogenesis’, ‘mesenchymal cell differentiation’ and ‘muscle cell proliferation’; CC was associated with ‘transcription regulator complex’ and ‘perikaryon’; MF was associated with ‘Wnt-protein binding’, ‘Wnt-activated receptor activity’ and ‘transcription regulator inhibitor activity’. Top 20 terms of KEGG were primarily associated with ‘pathways in cancer’, ‘cytokine-cytokine receptor interaction’, ‘MAPK signaling pathway’. Key GO terms (Fig. 4B) and KEGG pathways (Fig. 4C) associated with mesenchymal cell differentiation and Wnt pathways are displayed.

Figure 3.

RNA-seq analysis and DEGs. (A) PCA of ADMSC RNA-seq data. (B) Hierarchical clustering analysis was performed for all DEGs. Induction and induction + ghrelin groups exhibited clustering. (C) Volcano map of DEGs. seq, sequencing; DEG, differentially expressed gene; PCA, principal component analysis; ADMSC, adipose tissue-derived mesenchymal stem cell; FC, fold-change.

Figure 4.

Functional enrichment analysis of DEGs. (A) GO and KEGG enrichment analysis of all DEGs. (B) DEGs in the MSCs differentiation and Wnt signaling pathway related GO terms. (C) DEGs in some classical signaling pathways of KEGG analysis. DEG, differentially expressed gene; MSCs, mesenchymal stem cells; GO, Gene Ontology; KEGG, Kyoto Encyclopedia of Genes and Genomes; BP, biological process; CC, cellular component; MF, molecular function.

Potential genes that regulated by ghrelin in the process of the cardiomyocyte differentiation of ADMSCs

Based on the results of RNA-seq, the present study investigated genes that were associated with the Wnt/β-catenin signaling pathway, including TRIP6 (25,26), SOX30 (27,28), TRIM36 (29,30), DDX17 (31–33), WNK1 (34,35), TCF3 (36) and CCN1 (37). All of these genes have been reported to be associated with activation or inhibition of the Wnt signaling pathway in previously reported studies. For verification, mRNA levels of these genes in cultured cells were measured. Ghrelin enhanced mRNA expression of TRIP6, DDX17 and CCN1 and suppressed the levels of SOX30 and TRIM36 (Fig. 5A). WNK1 and TCF3 exhibited no significant difference. Among these five changed genes, DDX17 has been reported to promote the expression of myocyte enhancer factor 2C (MEF2C) and TNNT1 in myoblast cells (38). Therefore, the present study detected the protein expression of DDX17 in ADMSCs. Ghrelin enhanced the protein expression of DDX17 (Fig. 5B). Accordingly, it was hypothesized that DDX17 may be involved in ghrelin-induced cardiomyocyte differentiation of ADMSCs.

DDX17 promotes ADMSC cardiomyocyte differentiation and β-catenin nuclear accumulation

To explore whether DDX17 was involved in ADMSC cardiomyocyte differentiation, DDX17 was overexpressed in ADMSCs and confirmed by RT-qPCR and western blotting (Fig. 6A and B). Then, protein expression of GATA4 and α-MHC was assessed in ADMSCs to verify the effect of DDX17. DDX17 overexpression enhanced the expression of GATA4 and α-MHC in induced ADMSCs (Fig. 6C). Consistently, IF staining of α-MHC also showed same trend, DDX17 overexpression enhanced the red fluorescence in ADMSCs (Fig. 6D). This demonstrated that enhanced expression of DDX17 promoted cardiomyocyte differentiation of ADMSCs.

The present study detected the expression of β-catenin to verify the effect of DDX17 on Wnt/β-catenin signaling pathway activation. DDX17 upregulation caused enhanced protein expression and nuclear accumulation of β-catenin in ADMSCs (Fig. 6E and F). This demonstrated that enhanced expression of DDX17 may participate in ghrelin-induced Wnt/β-catenin signaling in cardiomyocyte differentiation of ADMSCs.

DDX17, upregulated by ghrelin, promotes ADMSC cardiomyocyte differentiation by downregulating SFRP4

The present study investigated the potential regulatory mechanism between DDX17 and Wnt/β-catenin signaling pathway activation. Protein expression of SFRP4 in ADMSCs was assessed; DDX17 overexpression decreased protein expression levels of SFRP4 (Fig. 7A). This demonstrated that DDX17 downregulated protein expression of SFRP4.

To determine the participation of DDX17 and SFRP4 in ghrelin-induced cardiomyocyte differentiation of ADMSCs, protein expression of cardiomyocyte markers following SFRP4 addition was detected. Ghrelin promoted the protein expression levels of GATA4, α-MHC, ISL1, Nkx2.5 and TNNT2 (Fig. 7B and C). However, the addition of SFRP4 reversed this effect and the expression levels of GATA4, α-MHC, ISL1, Nkx2.5 and TNNT2 were significantly decreased. IF staining of α-MHC also showed that SFRP4 abolished the enhanced expression of α-MHC (Fig. 7D). This indicated that DDX17 was involved in ghrelin-induced ADMSC cardiomyocyte differentiation by downregulating SFRP4.

Discussion

MSCs serve key roles in tissue repair and regeneration and have been studied in cardiovascular disease (39,40), including myocardial infarction (MI) (41,42). ADMSCs differentiate into cardiomyocyte-like cells and are one of the ideal cell sources for myocardial regenerative medicine (2); compared with other types of MSC, ADMSCs are abundant, easy to obtain (43) and free from ethical concerns (44). These advantages make ADMSCs a candidate in clinical application. Several studies have reported that ADMSCs injected into animal myocardium post-MI results in improved cardiac function compared with untreated rats (45,46) or mice (47), as well as less fibrosis and wall thinning (48,49). However, the therapeutic efficacy of transplanted MSCs is limited by their poor engraftment and low survival rate in the injured tissues (50–52). Therefore, accelerating the differentiation of MSCs into cardiomyocytes may help to facilitate their clinical application. In the present study, ghrelin promoted differentiation of ADMSCs into cardiomyocyte via activation of the Wnt/β-catenin pathway. DDX17, an upregulated DEG following ghrelin addition, promoted the protein expression of cardiac-specific markers and β-catenin and inhibited expression of SFRP4. The present study showed that DDX17 was involved in ghrelin-induced cardiomyocyte differentiation of ADMSCs, which was associated with regulation of the SFRP4/Wnt/β-catenin axis (Fig. 8). This provides a scientific foundation for the effect of ghrelin in cardiac differentiation of ADMSCs and application in clinical treatment.

Figure 8.

Role of ghrelin in promotion of ADMSCs cardiomyocyte differentiation. Ghrelin promotes differentiation of ADMSCs into cardiomyocyte via activation of the Wnt/β-catenin pathway. DDX17, an upregulated differentially expressed gene after ghrelin treatment, promotes nuclear translocation of β-catenin and inhibits protein expression of SFRP4. DDX17 is involved in ghrelin-induced cardiomyocyte differentiation of ADMSCs, which is associated with regulation of the SFRP4/Wnt/β-catenin axis. ADMSC, adipose tissue-derived mesenchymal stem cell; DDX17, Dead-box helicase 17; SFRP4, Secreted frizzled-related protein 4; GATA4, GATA binding protein 4; MHC, myosin heavy chain; Nkx2.5, NK2 homeobox 5; ISL1, ISL LIM homeobox 1; TNNT2, Troponin T2, cardiac type.

Ghrelin, a gastric-secreted peptide hormone, is involved in multilineage differentiation of MSCs (12,53,54), including bone marrow-derived MSCs (55). Our previous study showed that ghrelin serves a critical role in the promotion of neural differentiation of ADMSCs (9). Another study has showed that intramyocardial injection of ADMSCs combined with ghrelin inhibits host cardiomyocyte apoptosis and improves cardiac function, in a mice myocardial infarction model (56). Therefore, it was hypothesized that ghrelin may also participate in cardiomyocyte differentiation of ADMSCs. The present results showed that ghrelin promoted expression of cardiac-specific markers GATA4, α-MHC, ISL1, Nkx2.5 and TNNT2. This result implied that ghrelin promoted cardiomyocyte differentiation of ADMSCs. After confirming the positive effect of ghrelin on differentiation of ADMSCs into cardiomyocyte, the present study explored the underlying mechanism. In previously reported studies, Wnt pathway was confirmed to serve an important role in cardiomyocyte differentiation and cardiac formation (57,58). A previous study suggested that Wnt/β-catenin regulates the crucial transcription factors as Baf60c, Nkx2.5 and ISL1 at an early stage of progenitor formation (59). The aforementioned results demonstrate that the regulation of Wnt/β-catenin pathway is key during cardiomyocyte differentiation. Similarly, ghrelin promotes neural SC differentiation via the Wnt/β-catenin pathway (60). Ghrelin can regulate apoptosis in cells and tissue by regulating the Wnt/β-catenin pathway (61,62). Therefore, it was hypothesized that the positive effect of ghrelin on cardiomyocyte differentiation of ADMSCs may be associated with the Wnt/β-catenin pathway. The present study found that ghrelin significantly promoted expression of nuclear β-catenin, thus enhancing the activity of the aforementioned signaling pathway. In addition, studies have reported that SFRP4, an inhibiter of the Wnt/β-catenin pathway, inhibits the expression of cardiac-specific genes during cardiomyocyte differentiation of P19CL6 cells (22). Knockdown of SFRP4 attenuates apoptosis to protect against myocardial ischemia/reperfusion injury (63). Therefore, the expression of SFRP4 was also tested; ghrelin inhibited the elevated SFRP4 protein expression in ADMSCs. Therefore, it was hypothesized that ghrelin may promote cardiomyocyte differentiation of ADMSCs by regulating the SFRP4/Wnt/β-catenin axis.

To determine the role of ghrelin in ADMSCs, cells were subjected to RNA-seq to determine the genes regulated by ghrelin. Expression of numerous genes changed following ghrelin treatment. Following screening, TRIP6, SOX30, TRIM36, DDX17, WNK1, TCF3 and CCN1 were selected for further study; these genes were associated with the Wnt/β-catenin signaling pathway. Among these genes, TRIP6 (25,26), DDX17 (31–33), WNK1 (34,35) and CCN1 (37) are associated with the activation of the Wnt/β-catenin pathway and SOX30 (27,28), TRIM36 (29,30) and TCF3 (36) are associated with its inhibition. DDX17 has been reported to promote mRNA expression of myocyte enhancer factor 2C (MEF2C) and TNNT1 in myoblast cells (38) and serve a protective role in doxorubicin-induced cardiomyocyte injury (64). Therefore, DDX17 was selected for further study. Here, DDX17 overexpression showed a similar effect to ghrelin in promoting the cardiomyocyte differentiation of ADMSCs and Wnt/β-catenin signaling pathway activation. More importantly, the present results showed that DDX17 downregulated SFRP4 expression. Rescue assay was performed to determine the role of SFRP4. SFRP4 reversed the promoting effect of ghrelin on cardiomyocyte differentiation of ADMSCs, which demonstrated the participation of DDX17 in this process.

The present study demonstrated that ghrelin promoted cardiomyocyte differentiation of ADMSCs. However, there are limitations. First, RNA-seq indicated that the promotive effect of ghrelin may be related to DDX17-mediated regulation of the SFRP4/Wnt/β-catenin axis. However, the expression of numerous genes was significantly changed following ghrelin treatment, including 456 up- and 470 downregulated genes. Therefore, ghrelin may promote cardiomyocyte differentiation of ADMSCs by regulating other genes. Second, based on the critical role of the Wnt/β-catenin pathway in cardiomyocyte differentiation, the present study focused on the connection between ghrelin and activation of the Wnt/β-catenin pathway. However, TGF-β (65) and Notch (66,67) signaling pathways also serve an important role in cardiomyocyte differentiation. Therefore, the promoting effect of ghrelin on cardiomyocyte differentiation of ADMSCs may not be solely dependent on the Wnt/β-catenin pathway. Third, the present study mainly focused on the effect of ghrelin on cardiomyocyte differentiation of ADMSCs in vitro; effects of ghrelin in vivo need to be determined.

In conclusion, the present study indicated that ghrelin promoted differentiation of ADMSCs into cardiomyocytes by DDX17-mediated regulation of the SFRP4/Wnt/β-catenin axis. Specifically, ghrelin promoted cardiomyocyte differentiation of ADMSCs via activation of the Wnt/β-catenin pathway. DDX17, an upregulated DEG, enhanced protein expression of cardiac-specific markers and β-catenin and inhibited the expression of SFRP4. The present results provide scientific foundation for the effect of ghrelin in cardiac-differentiation of ADMSCs and may assist to promote the application of ghrelin in the ADMSCs mediated clinical treatment of cardiac-associated injury.

Supplementary Material

Supporting Data

Acknowledgements

Not applicable.

Funding

The present study was supported by the Joint Guidance Project of Natural Science Foundation of Heilongjiang Province (grant no. LH2020H074) and the Scientific Research Project of Basic Scientific Research Business Expenses of Provincial Colleges and Universities in Heilongjiang Province (grant number 2020-KYYWF-0780).

Availability of data and materials

The datasets generated and analyzed during the current study are available in the NCBI Gene Expression Omnibus repository, ncbi.nlm.nih.gov/geo/query/acc.cgi?acc=GSE232876 (accession no. GSE232876).

Authors' contributions

GBL conceived the study, designed the experiments, collected data and wrote the manuscript. YXC conceived the study, designed the experiments and wrote the manuscript. HML and YL collected, analyzed and clarified the data. LXS and QW designed the experiments and performed the literature review. SFG and TTL analyzed and interpreted data and performed the literature review. CLD collected data and performed the literature review. GS conceived and supervised the study, designed the experiments and reviewed the manuscript. GBL and GS confirm the authenticity of all the raw data. All authors have read and approved the final manuscript.

Ethics approval and consent to participate

Not applicable.

Patient consent for publication

Not applicable.

Competing interests

The authors declare they have no competing interests.

Glossary

Abbreviations

Abbreviations:

ADMSC

adipose tissue-derived mesenchymal stem cell

GATA4

GATA binding protein 4

α-MHC

α-myosin heavy chain

ISL1

ISL LIM homeobox 1

Nkx2.5

NK2 homeobox 5

TNNT2

troponin T2, cardiac type

SFRP4

secreted frizzled-related protein 4

DEG

differentially expressed gene

DDX17

dead-box helicase 17

FBS

fetal bovine serum

BSA

bovine serum albumin

IF

immunofluorescence

RT-q

reverse transcription-quantitative

seq

sequencing

PCA

principal component analysis

GO

Gene Ontology

KEGG

Kyoto Encyclopedia of Genes and Genomes

BP

biological process

CC

cellular component

MF

molecular function

References

1 

Zhou Z, Chen Y, Zhang H, Min S, Yu B, He B and Jin A: Comparison of mesenchymal stromal cells from human bone marrow and adipose tissue for the treatment of spinal cord injury. Cytotherapy. 15:434–448. 2013. View Article : Google Scholar : PubMed/NCBI

2 

Joo HJ, Kim JH and Hong SJ: Adipose tissue-derived stem cells for myocardial regeneration. Korean Circ J. 47:151–159. 2017. View Article : Google Scholar : PubMed/NCBI

3 

Miyahara Y, Nagaya N, Kataoka M, Yanagawa B, Tanaka K, Hao H, Ishino K, Ishida H, Shimizu T, Kangawa K, et al: Monolayered mesenchymal stem cells repair scarred myocardium after myocardial infarction. Nat Med. 12:459–465. 2006. View Article : Google Scholar : PubMed/NCBI

4 

Kojima M, Hosoda H, Date Y, Nakazato M, Matsuo H and Kangawa K: Ghrelin is a growth-hormone-releasing acylated peptide from stomach. Nature. 402:656–660. 1999. View Article : Google Scholar : PubMed/NCBI

5 

Yuan MJ, Li W and Zhong P: Research progress of ghrelin on cardiovascular disease. Biosci Rep. 41:BSR202033872021. View Article : Google Scholar : PubMed/NCBI

6 

Khatib MN, Shankar A, Kirubakaran R, Agho K, Simkhada P, Gaidhane S, Saxena D B U, Gode D, Gaidhane A and Zahiruddin SQ: Effect of ghrelin on mortality and cardiovascular outcomes in experimental rat and mice models of heart failure: A systematic review and meta-analysis. PLoS One. 10:e01266972015. View Article : Google Scholar : PubMed/NCBI

7 

Tokudome T, Otani K, Miyazato M and Kangawa K: Ghrelin and the heart. Peptides. 111:42–46. 2019. View Article : Google Scholar : PubMed/NCBI

8 

Tokudome T and Kangawa K: Physiological significance of ghrelin in the cardiovascular system. Proc Jpn Acad Ser B Phys Biol Sci. 95:459–467. 2019. View Article : Google Scholar : PubMed/NCBI

9 

Liu GB, Pan YM, Liu YS, Hu JH, Zhang XD, Zhang DW, Wang Y, Feng YK, Yu JB and Cheng YX: Ghrelin promotes neural differentiation of adipose tissue-derived mesenchymal stem cell via AKT/mTOR and β-catenin signaling pathways. Kaohsiung J Med Sci. 36:405–416. 2020. View Article : Google Scholar : PubMed/NCBI

10 

Eid RA, Alkhateeb MA, Al-Shraim M, Eleawa SM, Shatoor AS, El-Kott AF, Zaki MSA, Shatoor KA, Bin-Jaliah I and Al-Hashem FH: Ghrelin prevents cardiac cell apoptosis during cardiac remodelling post experimentally induced myocardial infarction in rats via activation of Raf-MEK1/2-ERK1/2 signalling. Arch Physiol Biochem. 125:93–103. 2019. View Article : Google Scholar : PubMed/NCBI

11 

Eid RA, Alkhateeb MA, Eleawa S, Al-Hashem FH, Al-Shraim M, El-Kott AF, Zaki MSA, Dallak MA and Aldera H: Cardioprotective effect of ghrelin against myocardial infarction-induced left ventricular injury via inhibition of SOCS3 and activation of JAK2/STAT3 signaling. Basic Res Cardiol. 113:132018. View Article : Google Scholar : PubMed/NCBI

12 

Sun L and Zhang W: Preconditioning of mesenchymal stem cells with ghrelin exerts superior cardioprotection in aged heart through boosting mitochondrial function and autophagy flux. Eur J Pharmacol. 903:1741422021. View Article : Google Scholar : PubMed/NCBI

13 

Gao M, Yang J, Wei R, Liu G, Zhang L, Wang H, Wang G, Gao H, Chen G and Hong T: Ghrelin induces cardiac lineage differentiation of human embryonic stem cells through ERK1/2 pathway. Int J Cardiol. 167:2724–2733. 2013. View Article : Google Scholar : PubMed/NCBI

14 

Yang J, Liu GQ, Wei R, Hou WF, Gao MJ, Zhu MX, Wang HN, Chen GA and Hong TP: Ghrelin promotes differentiation of human embryonic stem cells into cardiomyocytes. Acta Pharmacol Sin. 32:1239–1245. 2011. View Article : Google Scholar : PubMed/NCBI

15 

Jiang M, Liu T, Zhang J, Gao S, Tao B, Cao R, Qiu Y, Liu J, Li Y, Wang Y and Cao F: Rapamycin promotes cardiomyocyte differentiation of human induced pluripotent stem cells in a stage-dependent manner. Stem Cells Dev. 29:1229–1239. 2020. View Article : Google Scholar : PubMed/NCBI

16 

Ueno S, Weidinger G, Osugi T, Kohn AD, Golob JL, Pabon L, Reinecke H, Moon RT and Murry CE: Biphasic role for Wnt/beta-catenin signaling in cardiac specification in zebrafish and embryonic stem cells. Proc Natl Acad Sci USA. 104:9685–9690. 2007. View Article : Google Scholar : PubMed/NCBI

17 

Li B, Zeng M, He W, Huang X, Luo L, Zhang H and Deng DY: Ghrelin protects alveolar macrophages against lipopolysaccharide-induced apoptosis through growth hormone secretagogue receptor 1a-dependent c-Jun N-terminal kinase and Wnt/β-catenin signaling and suppresses lung inflammation. Endocrinology. 156:203–217. 2015. View Article : Google Scholar : PubMed/NCBI

18 

Gay D, Ghinatti G, Guerrero-Juarez CF, Ferrer RA, Ferri F, Lim CH, Murakami S, Gault N, Barroca V, Rombeau I, et al: Phagocytosis of Wnt inhibitor SFRP4 by late wound macrophages drives chronic Wnt activity for fibrotic skin healing. Sci Adv. 6:eaay37042020. View Article : Google Scholar : PubMed/NCBI

19 

Zhang Y, Guan H, Fu Y, Wang X, Bai L, Zhao S and Liu E: Effects of SFRP4 overexpression on the production of adipokines in transgenic mice. Adipocyte. 9:374–383. 2020. View Article : Google Scholar : PubMed/NCBI

20 

Visweswaran M, Schiefer L, Arfuso F, Dilley RJ, Newsholme P and Dharmarajan A: Wnt antagonist secreted frizzled-related protein 4 upregulates adipogenic differentiation in human adipose tissue-derived mesenchymal stem cells. PLoS One. 10:e01180052015. View Article : Google Scholar : PubMed/NCBI

21 

Yamada A, Iwata T, Yamato M, Okano T and Izumi Y: Diverse functions of secreted frizzled-related proteins in the osteoblastogenesis of human multipotent mesenchymal stromal cells. Biomaterials. 34:3270–3278. 2013. View Article : Google Scholar : PubMed/NCBI

22 

Tian Y, Wang W, Lu Q, Chen P, Ma K, Jia Z and Zhou C: Cross-talk of SFRP4, integrin α1β1, and Notch1 inhibits cardiac differentiation of P19CL6 cells. Cell Signal. 28:1806–1815. 2016. View Article : Google Scholar : PubMed/NCBI

23 

Qazi RE, Naeem N, Khan I, Qadeer Q, Shaheen F and Salim A: Effect of a dianthin G analogue in the differentiation of rat bone marrow mesenchymal stem cells into cardiomyocytes. Mol Cell Biochem. 475:27–39. 2020. View Article : Google Scholar : PubMed/NCBI

24 

Livak KJ and Schmittgen TD: Analysis of relative gene expression data using real-time quantitative PCR and the 2(−Delta Delta C(T)) method. Methods. 25:402–408. 2001. View Article : Google Scholar : PubMed/NCBI

25 

Zhao X, Jiang C, Xu R, Liu Q, Liu G and Zhang Y: TRIP6 enhances stemness property of breast cancer cells through activation of Wnt/β-catenin. Cancer Cell Int. 20:512020. View Article : Google Scholar : PubMed/NCBI

26 

Gou H, Liang JQ, Zhang L, Chen H, Zhang Y, Li R, Wang X, Ji J, Tong JH, To KF, et al: TTPAL promotes colorectal tumorigenesis by stabilizing TRIP6 to activate Wnt/β-catenin signaling. Cancer Res. 79:3332–3346. 2019. View Article : Google Scholar : PubMed/NCBI

27 

Han F, Liu WB, Shi XY, Yang JT, Zhang X, Li ZM, Jiang X, Yin L, Li JJ, Huang CS, et al: SOX30 inhibits tumor metastasis through attenuating Wnt-signaling via transcriptional and posttranslational regulation of β-catenin in lung cancer. EBioMedicine. 31:253–266. 2018. View Article : Google Scholar : PubMed/NCBI

28 

Fu Q, Sun Z, Yang F, Mao T, Gao Y and Wang H: SOX30, a target gene of miR-653-5p, represses the proliferation and invasion of prostate cancer cells through inhibition of Wnt/β-catenin signaling. Cell Mol Biol Lett. 24:712019. View Article : Google Scholar : PubMed/NCBI

29 

Tong Q, Yi M, Kong P, Xu L, Huang W, Niu Y, Gan X, Zhan H, Tian R and Yan D: TRIM36 inhibits tumorigenesis through the Wnt/β-catenin pathway and promotes caspase-dependent apoptosis in hepatocellular carcinoma. Cancer Cell Int. 22:2782022. View Article : Google Scholar : PubMed/NCBI

30 

Zhao B, Qiao G, Li J, Wang Y, Li X, Zhang H and Zhang L: TRIM36 suppresses cell growth and promotes apoptosis in human esophageal squamous cell carcinoma cells by inhibiting Wnt/β-catenin signaling pathway. Hum Cell. 35:1487–1498. 2022. View Article : Google Scholar : PubMed/NCBI

31 

Li K, Mo C, Gong D, Chen Y, Huang Z, Li Y, Zhang J, Huang L, Li Y, Fuller-Pace FV, et al: DDX17 nucleocytoplasmic shuttling promotes acquired gefitinib resistance in non-small cell lung cancer cells via activation of β-catenin. Cancer Lett. 400:194–202. 2017. View Article : Google Scholar : PubMed/NCBI

32 

Shin S, Rossow KL, Grande JP and Janknecht R: Involvement of RNA helicases p68 and p72 in colon cancer. Cancer Res. 67:7572–7578. 2007. View Article : Google Scholar : PubMed/NCBI

33 

Germann S, Gratadou L, Zonta E, Dardenne E, Gaudineau B, Fougère M, Samaan S, Dutertre M, Jauliac S and Auboeuf D: Dual role of the ddx5/ddx17 RNA helicases in the control of the pro-migratory NFAT5 transcription factor. Oncogene. 31:4536–4549. 2012. View Article : Google Scholar : PubMed/NCBI

34 

Serysheva E, Berhane H, Grumolato L, Demir K, Balmer S, Bodak M, Boutros M, Aaronson S, Mlodzik M and Jenny A: Wnk kinases are positive regulators of canonical Wnt/β-catenin signalling. EMBO Rep. 14:718–725. 2013. View Article : Google Scholar : PubMed/NCBI

35 

Sato A, Shimizu M, Goto T, Masuno H, Kagechika H, Tanaka N and Shibuya H: WNK regulates Wnt signalling and β-Catenin levels by interfering with the interaction between β-Catenin and GID. Commun Biol. 3:6662020. View Article : Google Scholar : PubMed/NCBI

36 

Kuwahara A, Sakai H, Xu Y, Itoh Y, Hirabayashi Y and Gotoh Y: Tcf3 represses Wnt-β-catenin signaling and maintains neural stem cell population during neocortical development. PLoS One. 9:e944082014. View Article : Google Scholar : PubMed/NCBI

37 

Yang Y, Qi Q, Wang Y, Shi Y, Yang W, Cen Y, Zhu E, Li X, Chen D and Wang B: Cysteine-rich protein 61 regulates adipocyte differentiation from mesenchymal stem cells through mammalian target of rapamycin complex 1 and canonical Wnt signaling. FASEB J. 32:3096–3107. 2018. View Article : Google Scholar : PubMed/NCBI

38 

Caretti G, Schiltz RL, Dilworth FJ, Di Padova M, Zhao P, Ogryzko V, Fuller-Pace FV, Hoffman EP, Tapscott SJ and Sartorelli V: The RNA helicases p68/p72 and the noncoding RNA SRA are coregulators of MyoD and skeletal muscle differentiation. Dev Cell. 11:547–560. 2006. View Article : Google Scholar : PubMed/NCBI

39 

Choi YH, Kurtz A and Stamm C: Mesenchymal stem cells for cardiac cell therapy. Hum Gene Ther. 22:3–17. 2011. View Article : Google Scholar : PubMed/NCBI

40 

Gupta S, Sharma A S A and Verma RS: Mesenchymal stem cells for cardiac regeneration: From differentiation to cell delivery. Stem Cell Rev Rep. 17:1666–1694. 2021. View Article : Google Scholar : PubMed/NCBI

41 

Neshati V, Mollazadeh S, Fazly Bazzaz BS, de Vries AA, Mojarrad M, Naderi-Meshkin H, Neshati Z and Kerachian MA: Cardiomyogenic differentiation of human adipose-derived mesenchymal stem cells transduced with Tbx20-encoding lentiviral vectors. J Cell Biochem. 119:6146–6153. 2018. View Article : Google Scholar : PubMed/NCBI

42 

Shafei AE, Ali MA, Ghanem HG, Shehata AI, Abdelgawad AA, Handal HR, Talaat KA, Ashaal AE and El-Shal AS: Mesenchymal stem cell therapy: A promising cell-based therapy for treatment of myocardial infarction. J Gene Med. 19:2017. View Article : Google Scholar : PubMed/NCBI

43 

Casteilla L, Planat-Benard V, Laharrague P and Cousin B: Adipose-derived stromal cells: Their identity and uses in clinical trials, an update. World J Stem Cells. 3:25–33. 2011. View Article : Google Scholar : PubMed/NCBI

44 

Fraser JK, Wulur I, Alfonso Z and Hedrick MH: Fat tissue: An underappreciated source of stem cells for biotechnology. Trends Biotechnol. 24:150–154. 2006. View Article : Google Scholar : PubMed/NCBI

45 

Otto Beitnes J, Oie E, Shahdadfar A, Karlsen T, Müller RM, Aakhus S, Reinholt FP and Brinchmann JE: Intramyocardial injections of human mesenchymal stem cells following acute myocardial infarction modulate scar formation and improve left ventricular function. Cell Transplant. 21:1697–1709. 2012. View Article : Google Scholar : PubMed/NCBI

46 

Irion CI, Martins EL, Christie MLA, de Andrade CBV, de Moraes ACN, Ferreira RP, Pimentel CF, Suhett GD, de Carvalho ACC, Lindoso RS, et al: Acute myocardial infarction reduces respiration in rat cardiac fibers, despite adipose tissue mesenchymal stromal cell transplant. Stem Cells Int. 2020:43279652020. View Article : Google Scholar : PubMed/NCBI

47 

Davy PM, Lye KD, Mathews J, Owens JB, Chow AY, Wong L, Moisyadi S and Allsopp RC: Human adipose stem cell and ASC-derived cardiac progenitor cellular therapy improves outcomes in a murine model of myocardial infarction. Stem Cells Cloning. 8:135–148. 2015.PubMed/NCBI

48 

Cai L, Johnstone BH, Cook TG, Tan J, Fishbein MC, Chen PS and March KL: IFATS collection: Human adipose tissue-derived stem cells induce angiogenesis and nerve sprouting following myocardial infarction, in conjunction with potent preservation of cardiac function. Stem Cells. 27:230–237. 2009. View Article : Google Scholar : PubMed/NCBI

49 

Cho JW, Seo MS, Kang KK and Sung SE: Effect of human thymus adipose tissue-derived mesenchymal stem cells on myocardial infarction in rat model. Regen Ther. 11:192–198. 2019. View Article : Google Scholar : PubMed/NCBI

50 

Kuraitis D, Ruel M and Suuronen EJ: Mesenchymal stem cells for cardiovascular regeneration. Cardiovasc Drugs Ther. 25:349–362. 2011. View Article : Google Scholar : PubMed/NCBI

51 

Penicka M, Widimsky P, Kobylka P, Kozak T and Lang O: Images in cardiovascular medicine. Early tissue distribution of bone marrow mononuclear cells after transcoronary transplantation in a patient with acute myocardial infarction. Circulation. 112:e63–e65. 2005. View Article : Google Scholar : PubMed/NCBI

52 

Müller-Ehmsen J, Krausgrill B, Burst V, Schenk K, Neisen UC, Fries JW, Fleischmann BK, Hescheler J and Schwinger RH: Effective engraftment but poor mid-term persistence of mononuclear and mesenchymal bone marrow cells in acute and chronic rat myocardial infarction. J Mol Cell Cardiol. 41:876–884. 2006. View Article : Google Scholar : PubMed/NCBI

53 

Russo C, Mannino G, Patanè M, Parrinello NL, Pellitteri R, Stanzani S, Giuffrida R, Lo Furno D and Russo A: Ghrelin peptide improves glial conditioned medium effects on neuronal differentiation of human adipose mesenchymal stem cells. Histochem Cell Biol. 156:35–46. 2021. View Article : Google Scholar : PubMed/NCBI

54 

Li K, Fan L, Lin J, Heng BC, Deng Z, Zheng Q, Zhang J, Jiang Y and Ge Z: Nanosecond pulsed electric fields prime mesenchymal stem cells to peptide ghrelin and enhance chondrogenesis and osteochondral defect repair in vivo. Sci China Life Sci. 65:927–939. 2022. View Article : Google Scholar : PubMed/NCBI

55 

Ge S, He W, Zhang L, Lin S, Luo Y, Chen Q and Zeng M: Ghrelin pretreatment enhanced the protective effect of bone marrow-derived mesenchymal stem cell-conditioned medium on lipopolysaccharide-induced endothelial cell injury. Mol Cell Endocrinol. 548:1116122022. View Article : Google Scholar : PubMed/NCBI

56 

Han D, Huang W, Ma S, Chen J, Gao L, Liu T, Zhang R, Li X, Li C, Fan M, et al: Ghrelin improves functional survival of engrafted adipose-derived mesenchymal stem cells in ischemic heart through PI3K/Akt signaling pathway. Biomed Res Int. 2015:8583492015. View Article : Google Scholar : PubMed/NCBI

57 

Lian X, Zhang J, Azarin SM, Zhu K, Hazeltine LB, Bao X, Hsiao C, Kamp TJ and Palecek SP: Directed cardiomyocyte differentiation from human pluripotent stem cells by modulating Wnt/β-catenin signaling under fully defined conditions. Nat Protoc. 8:162–175. 2013. View Article : Google Scholar : PubMed/NCBI

58 

Lian X, Hsiao C, Wilson G, Zhu K, Hazeltine LB, Azarin SM, Raval KK, Zhang J, Kamp TJ and Palecek SP: Robust cardiomyocyte differentiation from human pluripotent stem cells via temporal modulation of canonical Wnt signaling. Proc Natl Acad Sci USA. 109:E1848–E1857. 2012. View Article : Google Scholar : PubMed/NCBI

59 

Klaus A, Müller M, Schulz H, Saga Y, Martin JF and Birchmeier W: Wnt/β-catenin and Bmp signals control distinct sets of transcription factors in cardiac progenitor cells. Proc Natl Acad Sci USA. 109:10921–10926. 2012. View Article : Google Scholar : PubMed/NCBI

60 

Gong B, Jiao L, Du X, Li Y, Bi M, Jiao Q and Jiang H: Ghrelin promotes midbrain neural stem cells differentiation to dopaminergic neurons through Wnt/β-catenin pathway. J Cell Physiol. 235:8558–8570. 2020. View Article : Google Scholar : PubMed/NCBI

61 

Liu X, Chen D, Wu Z, Li J, Li J, Zhao H and Liu T: Ghrelin inhibits high glucose-induced 16HBE cells apoptosis by regulating Wnt/β-catenin pathway. Biochem Biophys Res Commun. 477:902–907. 2016. View Article : Google Scholar : PubMed/NCBI

62 

Qu R, Chen X, Yuan Y, Wang W, Qiu C, Liu L, Li P, Zhang Z, Vasilev K, Liu L, et al: Ghrelin fights against Titanium particle-induced inflammatory osteolysis through activation of β-catenin signaling pathway. Inflammation. 42:1652–1665. 2019. View Article : Google Scholar : PubMed/NCBI

63 

Zeng W, Cao Y, Jiang W, Kang G, Huang J and Xie S: Knockdown of Sfrp4 attenuates apoptosis to protect against myocardial ischemia/reperfusion injury. J Pharmacol Sci. 140:14–19. 2019. View Article : Google Scholar : PubMed/NCBI

64 

Lin B, Wang F, Wang J, Xu C, Zhao H, Cheng Z and Feng D: The protective role of p72 in doxorubicin-induced cardiomyocytes injury in vitro. Mol Med Rep. 14:3376–3380. 2016. View Article : Google Scholar : PubMed/NCBI

65 

Wang MK, Sun HQ, Xiang YC, Jiang F, Su YP and Zou ZM: Different roles of TGF-β in the multi-lineage differentiation of stem cells. World J Stem Cells. 4:28–34. 2012. View Article : Google Scholar : PubMed/NCBI

66 

MacGrogan D, Münch J and de la Pompa JL: Notch and interacting signalling pathways in cardiac development, disease, and regeneration. Nat Rev Cardiol. 15:685–704. 2018. View Article : Google Scholar : PubMed/NCBI

67 

Fang X, Miao S, Yu Y, Ding F, Han X, Wu H, Zhao ZA, Wang Y, Hu S and Lei W: MIR148A family regulates cardiomyocyte differentiation of human embryonic stem cells by inhibiting the DLL1-mediated NOTCH signaling pathway. J Mol Cell Cardiol. 134:1–12. 2019. View Article : Google Scholar : PubMed/NCBI

Related Articles

  • Abstract
  • View
  • Download
  • Twitter
Copy and paste a formatted citation
Spandidos Publications style
Liu G, Cheng Y, Li H, Liu Y, Sun L, Wu Q, Guo S, Li T, Dong C, Sun G, Sun G, et al: Ghrelin promotes cardiomyocyte differentiation of adipose tissue‑derived mesenchymal stem cells by DDX17‑mediated regulation of the SFRP4/Wnt/β‑catenin axis. Mol Med Rep 28: 164, 2023.
APA
Liu, G., Cheng, Y., Li, H., Liu, Y., Sun, L., Wu, Q. ... Sun, G. (2023). Ghrelin promotes cardiomyocyte differentiation of adipose tissue‑derived mesenchymal stem cells by DDX17‑mediated regulation of the SFRP4/Wnt/β‑catenin axis. Molecular Medicine Reports, 28, 164. https://doi.org/10.3892/mmr.2023.13050
MLA
Liu, G., Cheng, Y., Li, H., Liu, Y., Sun, L., Wu, Q., Guo, S., Li, T., Dong, C., Sun, G."Ghrelin promotes cardiomyocyte differentiation of adipose tissue‑derived mesenchymal stem cells by DDX17‑mediated regulation of the SFRP4/Wnt/β‑catenin axis". Molecular Medicine Reports 28.3 (2023): 164.
Chicago
Liu, G., Cheng, Y., Li, H., Liu, Y., Sun, L., Wu, Q., Guo, S., Li, T., Dong, C., Sun, G."Ghrelin promotes cardiomyocyte differentiation of adipose tissue‑derived mesenchymal stem cells by DDX17‑mediated regulation of the SFRP4/Wnt/β‑catenin axis". Molecular Medicine Reports 28, no. 3 (2023): 164. https://doi.org/10.3892/mmr.2023.13050
Copy and paste a formatted citation
x
Spandidos Publications style
Liu G, Cheng Y, Li H, Liu Y, Sun L, Wu Q, Guo S, Li T, Dong C, Sun G, Sun G, et al: Ghrelin promotes cardiomyocyte differentiation of adipose tissue‑derived mesenchymal stem cells by DDX17‑mediated regulation of the SFRP4/Wnt/β‑catenin axis. Mol Med Rep 28: 164, 2023.
APA
Liu, G., Cheng, Y., Li, H., Liu, Y., Sun, L., Wu, Q. ... Sun, G. (2023). Ghrelin promotes cardiomyocyte differentiation of adipose tissue‑derived mesenchymal stem cells by DDX17‑mediated regulation of the SFRP4/Wnt/β‑catenin axis. Molecular Medicine Reports, 28, 164. https://doi.org/10.3892/mmr.2023.13050
MLA
Liu, G., Cheng, Y., Li, H., Liu, Y., Sun, L., Wu, Q., Guo, S., Li, T., Dong, C., Sun, G."Ghrelin promotes cardiomyocyte differentiation of adipose tissue‑derived mesenchymal stem cells by DDX17‑mediated regulation of the SFRP4/Wnt/β‑catenin axis". Molecular Medicine Reports 28.3 (2023): 164.
Chicago
Liu, G., Cheng, Y., Li, H., Liu, Y., Sun, L., Wu, Q., Guo, S., Li, T., Dong, C., Sun, G."Ghrelin promotes cardiomyocyte differentiation of adipose tissue‑derived mesenchymal stem cells by DDX17‑mediated regulation of the SFRP4/Wnt/β‑catenin axis". Molecular Medicine Reports 28, no. 3 (2023): 164. https://doi.org/10.3892/mmr.2023.13050
Follow us
  • Twitter
  • LinkedIn
  • Facebook
About
  • Spandidos Publications
  • Careers
  • Cookie Policy
  • Privacy Policy
How can we help?
  • Help
  • Live Chat
  • Contact
  • Email to our Support Team