Spandidos Publications Logo
  • About
    • About Spandidos
    • Aims and Scopes
    • Abstracting and Indexing
    • Editorial Policies
    • Reprints and Permissions
    • Job Opportunities
    • Terms and Conditions
    • Contact
  • Journals
    • All Journals
    • Oncology Letters
      • Oncology Letters
      • Information for Authors
      • Editorial Policies
      • Editorial Board
      • Aims and Scope
      • Abstracting and Indexing
      • Bibliographic Information
      • Archive
    • International Journal of Oncology
      • International Journal of Oncology
      • Information for Authors
      • Editorial Policies
      • Editorial Board
      • Aims and Scope
      • Abstracting and Indexing
      • Bibliographic Information
      • Archive
    • Molecular and Clinical Oncology
      • Molecular and Clinical Oncology
      • Information for Authors
      • Editorial Policies
      • Editorial Board
      • Aims and Scope
      • Abstracting and Indexing
      • Bibliographic Information
      • Archive
    • Experimental and Therapeutic Medicine
      • Experimental and Therapeutic Medicine
      • Information for Authors
      • Editorial Policies
      • Editorial Board
      • Aims and Scope
      • Abstracting and Indexing
      • Bibliographic Information
      • Archive
    • International Journal of Molecular Medicine
      • International Journal of Molecular Medicine
      • Information for Authors
      • Editorial Policies
      • Editorial Board
      • Aims and Scope
      • Abstracting and Indexing
      • Bibliographic Information
      • Archive
    • Biomedical Reports
      • Biomedical Reports
      • Information for Authors
      • Editorial Policies
      • Editorial Board
      • Aims and Scope
      • Abstracting and Indexing
      • Bibliographic Information
      • Archive
    • Oncology Reports
      • Oncology Reports
      • Information for Authors
      • Editorial Policies
      • Editorial Board
      • Aims and Scope
      • Abstracting and Indexing
      • Bibliographic Information
      • Archive
    • Molecular Medicine Reports
      • Molecular Medicine Reports
      • Information for Authors
      • Editorial Policies
      • Editorial Board
      • Aims and Scope
      • Abstracting and Indexing
      • Bibliographic Information
      • Archive
    • World Academy of Sciences Journal
      • World Academy of Sciences Journal
      • Information for Authors
      • Editorial Policies
      • Editorial Board
      • Aims and Scope
      • Abstracting and Indexing
      • Bibliographic Information
      • Archive
    • International Journal of Functional Nutrition
      • International Journal of Functional Nutrition
      • Information for Authors
      • Editorial Policies
      • Editorial Board
      • Aims and Scope
      • Abstracting and Indexing
      • Bibliographic Information
      • Archive
    • International Journal of Epigenetics
      • International Journal of Epigenetics
      • Information for Authors
      • Editorial Policies
      • Editorial Board
      • Aims and Scope
      • Abstracting and Indexing
      • Bibliographic Information
      • Archive
    • Medicine International
      • Medicine International
      • Information for Authors
      • Editorial Policies
      • Editorial Board
      • Aims and Scope
      • Abstracting and Indexing
      • Bibliographic Information
      • Archive
  • Articles
  • Information
    • Information for Authors
    • Information for Reviewers
    • Information for Librarians
    • Information for Advertisers
    • Conferences
  • Language Editing
Spandidos Publications Logo
  • About
    • About Spandidos
    • Aims and Scopes
    • Abstracting and Indexing
    • Editorial Policies
    • Reprints and Permissions
    • Job Opportunities
    • Terms and Conditions
    • Contact
  • Journals
    • All Journals
    • Biomedical Reports
      • Information for Authors
      • Editorial Policies
      • Editorial Board
      • Aims and Scope
      • Abstracting and Indexing
      • Bibliographic Information
      • Archive
    • Experimental and Therapeutic Medicine
      • Information for Authors
      • Editorial Policies
      • Editorial Board
      • Aims and Scope
      • Abstracting and Indexing
      • Bibliographic Information
      • Archive
    • International Journal of Epigenetics
      • Information for Authors
      • Editorial Policies
      • Editorial Board
      • Aims and Scope
      • Abstracting and Indexing
      • Bibliographic Information
      • Archive
    • International Journal of Functional Nutrition
      • Information for Authors
      • Editorial Policies
      • Editorial Board
      • Aims and Scope
      • Abstracting and Indexing
      • Bibliographic Information
      • Archive
    • International Journal of Molecular Medicine
      • Information for Authors
      • Editorial Policies
      • Editorial Board
      • Aims and Scope
      • Abstracting and Indexing
      • Bibliographic Information
      • Archive
    • International Journal of Oncology
      • Information for Authors
      • Editorial Policies
      • Editorial Board
      • Aims and Scope
      • Abstracting and Indexing
      • Bibliographic Information
      • Archive
    • Medicine International
      • Information for Authors
      • Editorial Policies
      • Editorial Board
      • Aims and Scope
      • Abstracting and Indexing
      • Bibliographic Information
      • Archive
    • Molecular and Clinical Oncology
      • Information for Authors
      • Editorial Policies
      • Editorial Board
      • Aims and Scope
      • Abstracting and Indexing
      • Bibliographic Information
      • Archive
    • Molecular Medicine Reports
      • Information for Authors
      • Editorial Policies
      • Editorial Board
      • Aims and Scope
      • Abstracting and Indexing
      • Bibliographic Information
      • Archive
    • Oncology Letters
      • Information for Authors
      • Editorial Policies
      • Editorial Board
      • Aims and Scope
      • Abstracting and Indexing
      • Bibliographic Information
      • Archive
    • Oncology Reports
      • Information for Authors
      • Editorial Policies
      • Editorial Board
      • Aims and Scope
      • Abstracting and Indexing
      • Bibliographic Information
      • Archive
    • World Academy of Sciences Journal
      • Information for Authors
      • Editorial Policies
      • Editorial Board
      • Aims and Scope
      • Abstracting and Indexing
      • Bibliographic Information
      • Archive
  • Articles
  • Information
    • For Authors
    • For Reviewers
    • For Librarians
    • For Advertisers
    • Conferences
  • Language Editing
Login Register Submit
  • This site uses cookies
  • You can change your cookie settings at any time by following the instructions in our Cookie Policy. To find out more, you may read our Privacy Policy.

    I agree
Search articles by DOI, keyword, author or affiliation
Search
Advanced Search
presentation
Oncology Reports
Join Editorial Board Propose a Special Issue
Print ISSN: 1021-335X Online ISSN: 1791-2431
Journal Cover
November 2013 Volume 30 Issue 5

Full Size Image

Sign up for eToc alerts
Recommend to Library

Journals

International Journal of Molecular Medicine

International Journal of Molecular Medicine

International Journal of Molecular Medicine is an international journal devoted to molecular mechanisms of human disease.

International Journal of Oncology

International Journal of Oncology

International Journal of Oncology is an international journal devoted to oncology research and cancer treatment.

Molecular Medicine Reports

Molecular Medicine Reports

Covers molecular medicine topics such as pharmacology, pathology, genetics, neuroscience, infectious diseases, molecular cardiology, and molecular surgery.

Oncology Reports

Oncology Reports

Oncology Reports is an international journal devoted to fundamental and applied research in Oncology.

Experimental and Therapeutic Medicine

Experimental and Therapeutic Medicine

Experimental and Therapeutic Medicine is an international journal devoted to laboratory and clinical medicine.

Oncology Letters

Oncology Letters

Oncology Letters is an international journal devoted to Experimental and Clinical Oncology.

Biomedical Reports

Biomedical Reports

Explores a wide range of biological and medical fields, including pharmacology, genetics, microbiology, neuroscience, and molecular cardiology.

Molecular and Clinical Oncology

Molecular and Clinical Oncology

International journal addressing all aspects of oncology research, from tumorigenesis and oncogenes to chemotherapy and metastasis.

World Academy of Sciences Journal

World Academy of Sciences Journal

Multidisciplinary open-access journal spanning biochemistry, genetics, neuroscience, environmental health, and synthetic biology.

International Journal of Functional Nutrition

International Journal of Functional Nutrition

Open-access journal combining biochemistry, pharmacology, immunology, and genetics to advance health through functional nutrition.

International Journal of Epigenetics

International Journal of Epigenetics

Publishes open-access research on using epigenetics to advance understanding and treatment of human disease.

Medicine International

Medicine International

An International Open Access Journal Devoted to General Medicine.

Journal Cover
November 2013 Volume 30 Issue 5

Full Size Image

Sign up for eToc alerts
Recommend to Library

  • Article
  • Citations
    • Cite This Article
    • Download Citation
    • Create Citation Alert
    • Remove Citation Alert
    • Cited By
  • Similar Articles
    • Related Articles (in Spandidos Publications)
    • Similar Articles (Google Scholar)
    • Similar Articles (PubMed)
  • Download PDF
  • Download XML
  • View XML
Article

Dihydromyricetin suppresses the proliferation of hepatocellular carcinoma cells by inducing G2/M arrest through the Chk1/Chk2/Cdc25C pathway

  • Authors:
    • Haili Huang
    • Min Hu
    • Rui Zhao
    • Peng Li
    • Mingyi Li
  • View Affiliations / Copyright

    Affiliations: Laboratory of Hepatobiliary Surgery, Affiliated Hospital of Guangdong Medical College, Zhanjiang, Guangdong 524001, P.R. China, Institute of Gene Engineering, Southern Medical University, Guangzhou, Guangdong 510515, P.R. China, Clinical Research Center, Affiliated Hospital of Guangdong Medical College, Zhanjiang, Guangdong 524001, P.R. China
  • Pages: 2467-2475
    |
    Published online on: August 29, 2013
       https://doi.org/10.3892/or.2013.2705
  • Expand metrics +
Metrics: Total Views: 0 (Spandidos Publications: | PMC Statistics: )
Metrics: Total PDF Downloads: 0 (Spandidos Publications: | PMC Statistics: )
Cited By (CrossRef): 0 citations Loading Articles...

This article is mentioned in:



Abstract

The aim of the present study was to evaluate the antitumor mechanism of dihydromyricetin (DHM). Results showed that DHM significantly inhibited cell viability of HepG2 and Hep3B cells in a dose-dependent manner. DHM induced G2/M cell-cycle arrest in HepG2 and Hep3B cells by altering the expression of cell cycle proteins such as cyclin A, cyclin B1, Cdk1, p53, Cdc25c, p-Cdc25c Chk1 and Chk, which are critical for G2/M transition. Knockdown of p53 and Chk1 in HepG2 cells did not affect G2/M phase arrest caused by DHM. Furthermore, G2/M arrest induced by DHM can be disrupted by Chk2 siRNA. These findings indicate that DHM inhibits the growth of hepatocellular carcinoma (HCC) cells via G2/M phase cell cycle arrest through Chk1/Chk2/Cdc25C pathway. The present study identified effects of DHM in G2/M phase arrest in HCC and described detailed mechanisms of G2/M phase arrest by this agent, which may contribute to its overall cancer preventive efficacy in HCC.

Introduction

Hepatocellular carcinoma (HCC) is the fifth most common cancer in the world (1). Although numerous anticancer drugs have been used in the routine clinical treatment of HCC and result in a reduction in tumor volume at early stages, recurrence, the development of multidrug resistance, toxicity and side-effects are unfortunately common in patients. Therefore, there is a pressing need for new therapeutic drugs with increased efficacy and decreased toxicity.

Cell cycle deregulation is a hallmark of tumor cells and targeting the proteins that mediate critical cell cycle processes is an emerging strategy for the treatment of cancer (2). The G2/M checkpoint is the most conspicuous target for several anticancer drugs (3,4). CDK1/cyclin B1 and CDK1/cyclin A complexes play a key role in promoting the G2/M phase transition. A number of proteins are known to regulate the stepwise activation of CDK1, which controls the G2 to M transition. This process involves additional proteins, including Wee1 (5), Myt1 (6) and Cdc25C (7). The phosphatase activity of Cdc25C is inactivated by Chk1/Chk2, which are activated by ATM/ATR in response to DNA damage (8,9). Activation of ATM/ATR initiates the subsequent protein kinase cascade through both p53 dependent and independent pathways. In the p53 dependent pathways, p53 is phosphorylated on Ser15 and Ser20 and then activated downstream target genes, such as p21 (10) and 14-3-3 (7), which play an important role in G2/M checkpoint through inhibition of cyclin B1/Cdk1 (11–16). In p53 independent pathways, Chk1 and Chk2 phosphorylate Cdc25c at Ser216, which downregulate Cdc25c activity by promoting 14-3-3 protein and nuclear export. Chk/12 also phosphorylates wee1 and increases wee1 activity (8,12,17–22).

Dihydromyricetin (DHM) also known as Ampelopsin, isolated from the tender stem and leaves of the plant species Ampelopsis grossedentata, is one of the most common flavonoids found in grapes, berries, fruits, vegetables, herbs and other plants with certain anticancer activities. As the major bioactive constituent of Ampelopsis grossedentata, DHM was reported to possess numerous pharmacological activities, such as anti-inflammatory (23), antimicrobial activity, relieving cough, anti-oxidation (24), antihypertension as well as hepatoprotective (25) and anticarcinogenic effects. DHM was shown to possess certain anticancer activities. It has been reported that DHM inhibits the growth and metastasis in prostate cancer (26), lung cancer (27) and melanoma tumor (28,29). DHM also possesses anti-angiogenesis activity by inhibiting the secretion of vascular endothelial growth factor (VEGF) and basic fibroblast growth factor (bFGF) from human HCC cells in vitro and in mice (30). DHM also reversed multidrug resistance in leukemia cells in vitro in part via decreasing the expression of p-glycoprotein (31). On the other hand, the effect of DHM on the growth and progression of HCC is rarely studied.

The objectives of the present study were to systematically evaluate DHM as a potential chemopreventive and therapeutic candidate against HCC progression, and to elucidate the underlying cellular and molecular mechanisms of DHM actions. Our results provided experimental evidence to support the future development of DHM as an effective and safe candidate agent for the prevention and/or therapy of HCC.

Materials and methods

Cell lines and cell culture

The human HCC cell lines HepG2, Hep3B and immortalized human liver cell line L02 were provided by the Cell Bank of the Institute of Biochemistry and Cell Biology at the China Academy of Sciences (Shanghai, China). All cell lines were cultured in RPMI-1640 medium (HyClone, Logan, UT, USA) containing 10% heat-inactivated fetal bovine serum (FBS) (HyClone) and supplemented with 100 IU/ml penicillin G and 100 μg/ml streptomycin (HyClone). All cell lines were incubated at 37°C in a humidified atmosphere with 5% CO2.

Drug stocks

DHM was purchased from Sigma-Aldrich and prepared at a stock concentration of 50 mM in dimethyl sulfoxide (DMSO).

MTT assay

Cell toxicity and proliferation after DHM treatment were determined using the MTT [3-(4,5-dimethylthiazol-2-yl)-2,5-diphenyltetrazolium bromide] assay. Briefly, 5,000 cells/well were plated in triplicate in 96-well plates, and the cells were exposed to 2, 10, 50, 100 and 200 μM DHM for 48 h. The MTT reagent (Sigma-Aldrich) was prepared at 5 mg/ml in PBS. This MTT stock solution was then added to each well at a 1:10 dilution. Cells were incubated for 4 h and the resulting crystals were dissolved in 100 μl DMSO (Sigma-Aldrich). The absorbance at 492 nm was measured using a multiwell plate reader. The inhibition rate was calculated as follows: Inhibition rate = 1−A492 of treated cells/A492 of control cells.

Colony formation

To determine the frequency of colony formation, HepG2 and Hep3B cells were plated in 6-well plates at concentrations of 5×103 cells/ml in DMEM media containing 2, 10, 50, 100 and 200 μM DHM and colonies were stained with crystal violet and counted in triplicate wells after growth for a further 2–3 weeks. DMSO was used as a negative control.

Cell cycle analysis

For cell cycle analysis, 2×105 cells were plated in a 6-well culture plate and grown for 24 h. The cells were then incubated with 1 mM thymidine (Sigma-Aldrich) for 24 h to synchronize cells at the G1/S boundary. The cells were then treated with fresh media containing 2, 10, 50, 100 and 200 μM DHM for 48 h. Next, the cells were trypsinized, washed twice with cold PBS and fixed with cold 70% ethanol at −4°C overnight. The cells were then washed twice with PBS and incubated with 10 mg/ml RNase A, 400 mg/ml propidium iodide (Sigma-Aldrich) and 0.1% Triton-X in PBS at room temperature (RT) for 30 min. Cells were subsequently analyzed by flow cytometry.

Western blotting

At the end of the treatments, the HCC cells were harvested and lysed with ice-cold cell lysis solution and the homogenate was centrifuged at 10,000 × g for 15 min at 4°C. Total protein in the supernatant was quantified using a BCA protein assay kit. Total protein (30 μg) from each sample was separated by 12% SDS-PAGE and transferred to a PVDF membrane which was placed in washing buffer containing skimmed milk powder at room temperature, blocked for 2 h, and washed 3 times. The indicated primary antibodies, listed in Table I, were added, respectively, and incubated at 4°C overnight. Then, horseradish peroxidase-conjugated secondary antibody was added to incubate for 1 h. X-ray film exposure was performed and AlphaImager HP fluorescence/visible light gel imaging analyzer processing and image analysis software were used to analyze gray value.

Table I

Antibodies used in the present study.

Table I

Antibodies used in the present study.

AntibodyCat. no., hostDilutionCompany
p-CDK14539, rabbit polyclonal1:300 for WBCell Signaling
CDK19116, mouse mAb IgG11:300 for WBCell Signaling
Cyclin antibody sampler kit9869, rabbit polyclonal1:300 for WBCell Signaling
Wee14936, abbit polyclonal1:300 for WBCell Signaling
p539282, rabbit polyclonal1:300 for WBCell Signaling
MDM2Ab137413, rabbit polyclonal1:500 for WBAbcam
p-MDM23521, rabbit polyclonal1:300 for WBCell Signaling
Cdc25C4688, rabbit polyclonal1:300 for WBCell Signaling
p-Cdc25C9528, rabbit polyclonal1:300 for WBCell Signaling
Myt14282, rabbit polyclonal1:300 for WBCell Signaling
p-Myt14281, rabbit polyclonal1:300 for WBCell Signaling
p-Chk2 (ser 33/35)2665, rabbit polyclonal1:300 for WBCell Signaling
p-Chk2 (Thr 68)2197, rabbit polyclonal1:300 for WBCell Signaling
p-Chk2 (ser 19)2666, rabbit polyclonal1:300 for WBCell Signaling
Chk23440, rabbit polyclonal1:300 for WBCell Signaling
p-Chk1 (ser 296)2349, rabbit polyclonal1:300 for WBCell Signaling
p-Chk1 (ser 317)8191, rabbit polyclonal1:300 for WBCell Signaling
p-Chk1 (ser 345)2348, rabbit polyclonal1:300 for WBCell Signaling
Chk12360, mouse mAb1:300 for WBCell Signaling
β-actin8457, rabbit polyclonal1:1,000 for WBCell Signaling

[i] WB, western blotting.

RNA interference

Small-interfering RNA (siRNA) oligos for p53, Chk1, Chk2 and general negative control with the sequences listed in Table II, were synthesized and annealed by GenePharma (Shanghai, China). Each siRNA duplex was transfected into HepG2 using Lipofectamine® 2000 (Invitrogen) following the manufacturer’s protocol. siRNA-NC, siRNA-NC-FAM and siRNA-GAPDH respectively served as negative control, transfecting control and siRNA positive control targeting GAPDH gene. Cells were exposed to 50 μM DHM after transfection and harvested for indicated analysis.

Table II

siRNA sequences.

Table II

siRNA sequences.

Target nameSequence
p53 5′-AAGACUCCAGUGGUAAUCUACTT-3′ (sense)
5′-GUAGAUUACCACUGGAGUCUUTT-3′ (antisense)
Chk1 5′-GACUGGGACUUGGUGCAAATT-3′ (sense)
5′-UUUGCACCAAGUCCCAGUCTT-3′ (antisense)
Chk2 5′-GUAAGAAAGUAGCCAUAAATT-3′ (sense)
5′-UUUAUGGCUACUUUCUUACTT-3′ (antisense)
Negative control 5′-UCCUCCGAACGUGUCACGUTT-3′ (sense)
5′-ACGUGACACGUUCGGAGAATT-3′ (antisense)
GAPDH positive control 5′-GUAUGACAACAGCCUCAAGTT-3′ (sense)
5′-CUUGAGGCUGUUGUCAUACTT-3′ (antisense)
Statistical analysis

The data are presented as the mean ± standard deviation (SD). Statistical analyses (two group comparisons) were performed using the Student’s t-test. P<0.05 was considered to indicate a statistically significant difference.

Results

DHM suppresses proliferation and colony formation of HepG2 and Hep3B cells

To investigate the suppressive growth effect of DHM, the HCC cell lines HepG2 and Hep3B were incubated with 2, 10, 50, 100 and 200 μM DHM for 48 h. Cell proliferation was subsequently measured by the MTT assay. Our results show that DHM inhibited the growth of HepG2 and Hep3B cells in a dose-dependent manner (Fig. 1A). To exclude the possibility that cell death was due to drug toxicity, the effect of DHM on the immortalized human liver cell line L02 was also investigated. L02 cells were found to have a low sensitivity to DHM treatment (Fig. 1A).

Figure 1

DHM reduces cell viability and inhibits colony formation in HCC cell lines. (A) The growth inhibition rates of HepG2, Hep3B and L02 cells resulting from treatment with DHM at various concentrations for 48 h. Cells were treated with various concentrations of DHM (2, 10, 50, 100 and 200 μM) for 48 h. DMSO was used as control. Cell viability was measured by MTT assay. (B) Colony formation of HepG2 and Hep3B cells after treatment with DHM at various concentrations. Cells were treated with various concentrations of DHM (2, 10, 50, 100 and 200 μM) and colonies were counted in triplicate wells after growth for a further 2–3 weeks. DMSO was used as control. ns, non significant. *P<0.05, **P<0.01.

We also investigated whether DHM inhibited the ability of HCC cells to initiate colonies on plastic. HepG2 and Hep3B cells were treated with 2, 10, 50, 100 and 200 μM DHM. DMSO was used as a negative control. HepG2 and Hep3B cells treated with DHM showed a reduction in colony formation compared to those treated with DMSO (Fig. 1B). These results indicated DHM inhibited colony formation of HCC cell lines.

DHM induces G2/M cell cycle arrest in HepG2 and Hep3B cells

To further elucidate the inhibitory effects of DHM on HCC cell growth, the cell cycle distributions of HepG2 and Hep3B cells were determined by flow cytometry. Following treatment with 1 mM thymidine for 24 h to synchronize cells at the G1/S border, the cells were incubated with 2, 10, 50, 100 and 200 μM DHM for 48 h. A dose-dependent G2/M arrest in the cell cycle was observed in HepG2 and Hep3B cells after treatment with DHM. By contrast, G2/M arrest was not observed in L02 cells treated with DHM for 48 h (Fig. 2).

Figure 2

DHM induces G2/M phase cell cycle arrest in HepG2 and Hep3B cells. (A) HepG2, (B) Hep3B and (C) L02 cells were treated with DHM at various concentrations (2, 10, 50, 100 and 200 μM) for 48 h. The cell cycle distribution was analyzed by flow cytometry using PI staining method. The histograms (bottom) represent the percentage of HepG2 cells in G2 phase following treatment with DHM for various times.

DHM induces G2/M cell cycle arrest by decreasing the activity of CDK1

We next examined the expression of the key molecules that promote the G2/M phase transition. The activation of CDK1 is essential for cells to correctly enter the M phase (32). This process involves the formation of a complex between CDK1 and cyclin B1 or cyclin A. Western blot analysis showed that the expression level of cyclin A was not influenced by DHM treatment. DHM increased the expression of cyclin B1 and the inhibitory phosphorylation status of CDK1 (Tyr15) in a dose-dependent manner (Fig. 3). Since the accumulation of p-CDK1 (Tyr15) indicated the presence of an inactive complex, our data suggested DHM inactivated the CDK1/cyclin B1 complex.

Figure 3

DHM induces G2/M cell cycle arrest by decreasing the activity of CDK1. Cells were treated with DHM at various concentrations (10, 50 and 100 μM) for 48 h. The expression levels of cyclin A, cyclin B1, CDK1, Myt1 and Wee1 were measured by western blotting using specific antibodies. β-actin was used as a loading control. The histograms (bottom) represent the protein levels expressed as densitometry after normalization to β-actin. Values are means ± SEM of three independent experiments. Ns, non significant. *P<0.05, **P<0.01.

Phosphorylation of CDK1 at Tyr15 and Thr14 sites is known to be performed by the Wee1 and Myt1 protein kinases. We observed an upregulation in the expression level of p-Myt1 protein following DHM treatment in HepG2 cells; however, DHM did not affect the expression level of Wee1 (Fig. 3).

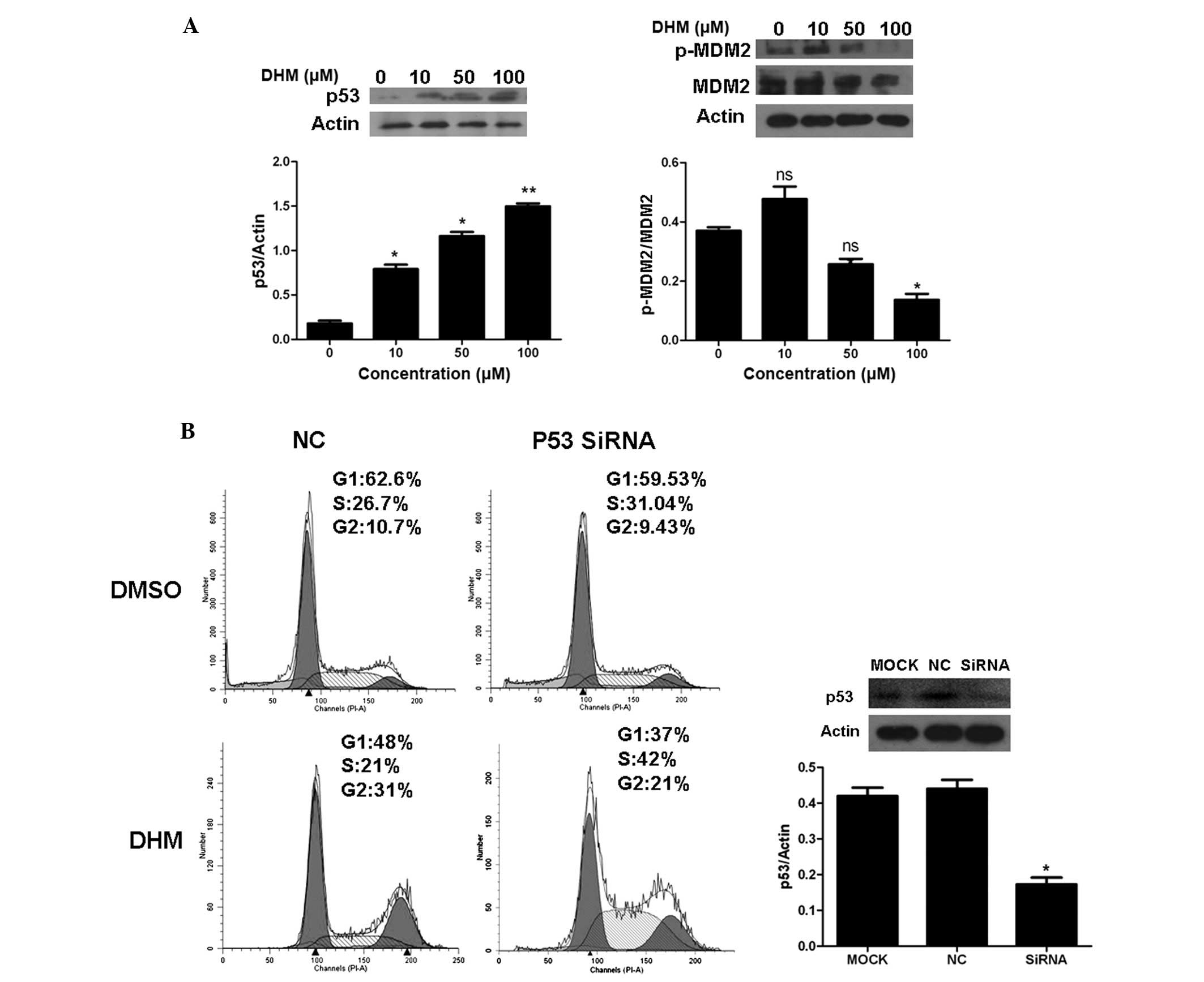
DHM inactivates CDK1 independent of the p53 pathway

It is well known that CDK1/cyclin B1 complex can be inactivated by the p53 pathways. Therefore, to elucidate whether the p53 pathway is involved in the phosphorylation of CDK1 observed in our experiments, we determined the levels of p53 by western blotting. Our results indicated that DHM increased the protein level of p53 and decreased p-MDM2 expression level; however, DHM did not affect the expression level of MDM2 (Fig. 4A). To further determine the relative contribution of p53 to DHM-induced G2/M arrest, HepG2 cells were treated with DHM after transfection with either p53 siRNA or a negative control. The efficiency of p53 siRNA was confirmed by western blot analysis (Fig. 4B). Cell cycle analysis showed that in the p53 knockdown HepG2 cells, the G2/M percentage of negative control (NC), p53 siRNA was 31 and 21%, respectively, after DHM treatment (Fig 4B). The results suggest that p53 siRNA does not disrupt the G2/M cell cycle arrest induced by DHM.

Figure 4

DHM inactivates CDK1 independent of the p53 pathway. (A) Western blot analysis of the expression of p53 and MDM2 in HepG2 cells after DHM treatment for 48 h. (B) Western blot analysis of the silencing effect of p53 expression level and the cell cycle distribution of HepG2 cells after 50 μM DHM treatment for 48 h following p53 siRNA transfection. The histograms (bottom) represent the protein levels expressed as densitometry after normalization to β-actin. Values are means ± SEM of three independent experiments. Ns, non significant. *P<0.05, **P<0.01.

DHM inactivates CDK1 through the Chk1/Chk2/Cdc25C pathway

The CDK1/cyclin B1 complex can be inactivated by the Chk1/Chk2/Cdc25C pathways. The Cdc25C protein activates the cyclin B1/CDK1 complex by dephosphorylating these inhibitory residues on CDK1. Inactivated phosphatase activity of Cdc25C can contribute to CDK inactivation. The phosphatase activity of Cdc25C is inactivated by Chk1/Chk2, which are activated by ATM/ATR in response to DNA damage. We found that DHM treatment resulted in an increase in the p-Cdc25C protein level and did not affect the total level of Cdc25C (Fig. 5A). Therefore, these data indicate that DHM may inactivate Cdc25C which leads to inactivation of the CDK1/cyclin B1 complex.

Figure 5

DHM inactivates CDK1 through the Chk1/Chk2/Cdc25C pathway. (A) Western blot analysis of Cdc25C, Chk1 and Chk2 in HepG2 cells after DHM treatment for 48 h. (B) Western blot analysis of the silencing effect of Chk1 or Chk2 expression levels and the cell cycle distribution of HepG2 cells after 50 μM DHM treatment for 48 h following Chk1 or Chk2 siRNA transfection. The histograms (bottom) represent the protein levels expressed as densitometry after normalization to β-actin. Values are means ± SEM of three independent experiments.*P<0.05, **P<0.01.

In DHM-treated HepG2 cells, we observed an upregulation of the phosphorylation of Chk1 (at Ser317) and increased phosphorylation of Chk2 at Ser33/35, but it had no effect on other phosphorylation sites within this protein (Fig. 5A). These results suggest that the inactivation of CDK1 observed with DHM treatment is mainly induced by Chk1- and Chk2-mediated phosphorylation of Cdc25C.

Since both Chk1 and Chk2 were phosphorylated after DHM treatment, to further determine the relative contribution of Chk1 and Chk2 to DHM-induced G2/M arrest, HepG2 cells were treated with DHM after transfection with either Chk1/Chk2 siRNA or a negative control. The efficiency of Chk1/Chk2 siRNA was confirmed by western blot analysis (Fig. 5B). Cell cycle analysis showed that in the Chk1 and Chk2 knockdown HepG2 cells, the G2/M percentage of negative control (NC), Chk1 siRNA and Chk2 siRNA was 29.25, 25.45 and 0%, respectively, after DHM treatment (Fig. 5B). The results suggest that Chk2 siRNA disrupts the G2/M cell cycle arrest, while the negative control or Chk1 do not.

Discussion

The Chinese herb Ampelopsis grossedentata is widely distributed in South China and is used to treat cold and tinea corporis. It contains a rich resource of phytochemicals with dihydromyricetin (DHM), a naturally occurring flavonoid found in grapes, berries, fruits, vegetables, herbs and other plants with certain anticancer activities. As the major bioactive constituent of Ampelopsis grossedentata, DHM has been shown to be mainly responsible for the reported biological activities, including hypoglycemic (33), anti-oxidative (24) and hepatoprotective activities (25). DHM also enhanced the chemokinesis and chemotaxis effects of neutrophilic granulocytes and monocytes (23).

To investigate the antitumor effect of DHM in hepatocellular carcinoma (HCC), the HCC cell lines HepG2, Hep3B and the human liver cell line L02 were exposed to DHM for 48 h. In the present study, DHM treatment resulted in a clear inhibition of proliferation at a relatively low concentration in HCC cell lines (Fig. 1). By contrast, L02 cells were found to be markedly resistant to this compound. In L02 cells, the observed inhibitory rate was less than 5% (Fig. 1), indicating that DHM may be less toxic to L02 cells than to cancer cells. Therefore, DHM may not exhibit toxicity in experimental animals.

To investigate the mechanism behind the antitumoral properties of DHM, cell cycle analysis was performed. DHM induced G2/M phase arrest in HepG2 and Hep3B cells but not in L02 cells (Fig. 2). Cell cycle deregulation is an important mechanism to modulate HCC cell proliferation. Cell cycle progression is tightly regulated by cyclin/cyclin-dependent kinase (Cdks) complexes. For instance, cyclin D/Cdk4 and Cdk6 drive the sequential progression from G1 to S phase (34,35); cyclin A/Cdk2 and Cdc2 (Cdk1) complexes control the S and G2 phases (36); and cyclin B/Cdk1 complex drives the G2/M transition as well as processes during mitosis (32). The G2/M checkpoint allows the cell to repair DNA damage before entering mitosis. The stepwise activation of CDK1 is essential for cells to correctly enter the M phase (32). This process involves the formation of a complex between CDK1 and cyclin B1 or cyclin A. According to our results, DHM treatment increased expression levels of cyclin B1 and Cdk1. The expression level of cyclin A was not influenced by DHM treatment. These findings indicate DHM might induce G2/M cell cycle arrest by increasing the level of inactive cyclin B1/Cdk1 complex (Fig. 3).

Numerous proteins are known to regulate the activation of CDK1 including Wee1 (5), Myt1 (6) and Cdc25C. CDK1 is subsequently activated via a Cdk-activating enzyme, which phosphorylates the activating residues on CDK1. Inhibitory phosphorylation can also be performed at Thr160/161, Thr14 and Tyr15 by Wee1 (5) and Myt1 (6). The phosphatase Cdc25C, by contrast, can dephosphorylate Thr14 and Tyr15 (37). According to our results, DHM treatment induced a pronounced G2/M phase arrest by increasing the level of cyclin B1 as well as the accumulation of Thr14/Tyr15-phosphorylated CDK1. DHM induced Myt 1 upregulation may contribute to the accumulation of Thr14/Tyr15-phosphorylated CDK1 (Fig. 3).

It is known that the initial activation of cyclin B1/Cdk1 also involves Cdk1 dephosphorylation at Thr14 and Tyr15 by Cdc25C (38). Decreased Cdc25C phosphatase activity can lead to inactivation of cyclin B1/Cdk1 (19). In the present study, DHM treatment led to an upregulation of Ser216-phosphorylated Cdc25C (Ser216) which downregulates Cdc25c activity and leads to accumulation of Thr14/Tyr15-phosphorylated CDK1. Our data, therefore, suggest that DHM inactivates the CDK1/cyclin B1 complex by inactivating Cdc25C.

The phosphatase activity of Cdc25C is inactivated by Chk1/Chk2, which are activated by ATM/ATR in response to DNA damage (13,15,16,19). These kinases are activated upon DNA damage, which results in the inactivation of Cdc25C. Chk1 is activated by phosphorylation at Ser317, Ser345 and Ser296, while Chk2 is activated at Ser33/35, Ser516, Ser296 and Thr68 (39,40). In the present study, p-Chk1 (Ser317 and Ser345) and p-Chk2 (Ser33/35) were upregulated after DHM treatment. To determine the relative contributions of these proteins on the DHM-induced cell cycle arrest, we analyzed the cell cycle distribution of siRNA-mediated Chk1 or Chk2 knockdown HepG2 cells after treatment with DHM or DMSO (Fig. 5). The results showed that Chk2 knockdown disrupts the G2/M arrest compared with NC or Chk1. These results indicate that DHM treatment activates Chk1 and Chk2, allowing these kinases to inactivate Cdc25C. Cdc25C, Wee1 and Myt1 then decrease the activity of the CDK1/cyclin B1 complex, resulting in an arrest of the cell cycle at the G2/M phase.

The activation of CDK1/cyclin B1 can also be prevented by p53. Our results indicate that DHM increased the protein level of p53 and decreased p-MDM2 expression level; however, DHM did not affect the expression level of MDM2 (Fig. 4). To further determine the relative contribution of p53 to DHM-induced G2/M arrest, HepG2 cells were treated with DHM after transfection with either p53 siRNA or a negative control. The efficiency of p53 siRNA was confirmed by western blot analysis (Fig. 4B). Cell cycle analysis showed that in the p53 knockdown HepG2 cells, the G2/M percentage of negative control (NC), p53 siRNA was 31 and 21%, respectively, after DHM treatment (Fig. 4B). The results suggest that p53 siRNA does not disrupt the G2/M cell cycle arrest induced by DHM.

In conclusion, our present study demonstrated that DHM inhibited HCC cell growth through G2/M phase cell cycle arrest dependent on the Chk1/Chk2/Cdc25C pathway. Based on the present study, DHM could be a potential agent against HCC development. Future studies on the effects of DHM on detailed mechanisms of cell cycle arrest and other signal pathways for in vitro cell lines and in vivo animal models are required to further elucidate the detailed mechanism(s) of action of DHM on HCC chemoprevention.

Acknowledgements

The authors are grateful to Dr Qitao Yan for the technical assistance. The present study was supported by grants from the Science and Technology program of Guangdong Province (2008B030301028) and the Science and Technology Innovation Fund of the Guangdong Medical College (STIF201107).

References

1 

Jemal A, Siegel R, Ward E, et al: Cancer statistics, 2008. CA Cancer J Clin. 58:71–96. 2008. View Article : Google Scholar

2 

Stewart ZA, Westfall MD and Pietenpol JA: Cell-cycle dysregulation and anticancer therapy. Trends Pharmacol Sci. 24:139–145. 2003. View Article : Google Scholar : PubMed/NCBI

3 

Huang WW, Ko SW, Tsai HY, et al: Cantharidin induces G2/M phase arrest and apoptosis in human colorectal cancer colo 205 cells through inhibition of CDK1 activity and caspase-dependent signaling pathways. Int J Oncol. 38:1067–1073. 2011.

4 

Visanji JM, Thompson DG and Padfield PJ: Induction of G2/M phase cell cycle arrest by carnosol and carnosic acid is associated with alteration of cyclin A and cyclin B1 levels. Cancer Lett. 237:130–136. 2006. View Article : Google Scholar : PubMed/NCBI

5 

Parker LL and Piwnica-Worms H: Inactivation of the p34cdc2-cyclin B complex by the human WEE1 tyrosine kinase. Science. 257:1955–1957. 1992. View Article : Google Scholar : PubMed/NCBI

6 

Ruiz EJ, Vilar M and Nebreda AR: A two-step inactivation mechanism of Myt1 ensures CDK1/cyclin B activation and meiosis I entry. Curr Biol. 20:717–723. 2010. View Article : Google Scholar : PubMed/NCBI

7 

Peng CY, Graves PR, Thoma RS, Wu Z, Shaw AS and Piwnica-Worms H: Mitotic and G2 checkpoint control: regulation of 14-3-3 protein binding by phosphorylation of Cdc25C on serine-216. Science. 277:1501–1505. 1997. View Article : Google Scholar : PubMed/NCBI

8 

Ahn J and Prives C: Checkpoint kinase 2 (Chk2) monomers or dimers phosphorylate Cdc25C after DNA damage regardless of threonine 68 phosphorylation. J Biol Chem. 277:48418–48426. 2002. View Article : Google Scholar : PubMed/NCBI

9 

Turowski P, Franckhauser C, Morris MC, Vaglio P, Fernandez A and Lamb NJ: Functional cdc25C dual-specificity phosphatase is required for S-phase entry in human cells. Mol Biol Cell. 14:2984–2998. 2003. View Article : Google Scholar : PubMed/NCBI

10 

Choi YH, Lee WH, Park KY and Zhang L: p53-independent induction of p21 (WAF1/CIP1), reduction of cyclin B1 and G2/M arrest by the isoflavone genistein in human prostate carcinoma cells. Jpn J Cancer Res. 91:164–173. 2000. View Article : Google Scholar : PubMed/NCBI

11 

Rief N, Herges H, Prowald A, Gotz C and Montenarh M: Binding of the growth suppressor p53 protein to the cell cycle regulator phosphatase cdc25C. Int J Oncol. 17:189–195. 2000.PubMed/NCBI

12 

St Clair S, Giono L, Varmeh-Ziaie S, et al: DNA damage-induced downregulation of Cdc25C is mediated by p53 via two independent mechanisms: one involves direct binding to the cdc25C promoter. Mol Cell. 16:725–736. 2004.PubMed/NCBI

13 

Hirao A, Kong YY, Matsuoka S, et al: DNA damage-induced activation of p53 by the checkpoint kinase Chk2. Science. 287:1824–1827. 2000. View Article : Google Scholar : PubMed/NCBI

14 

Ye R, Bodero A, Zhou BB, Khanna KK, Lavin MF and Lees-Miller SP: The plant isoflavenoid genistein activates p53 and Chk2 in an ATM-dependent manner. J Biol Chem. 276:4828–4833. 2001. View Article : Google Scholar : PubMed/NCBI

15 

Canman CE, Lim DS, Cimprich KA, et al: Activation of the ATM kinase by ionizing radiation and phosphorylation of p53. Science. 281:1677–1679. 1998. View Article : Google Scholar : PubMed/NCBI

16 

Banin S, Moyal L, Shieh S, et al: Enhanced phosphorylation of p53 by ATM in response to DNA damage. Science. 281:1674–1677. 1998. View Article : Google Scholar : PubMed/NCBI

17 

Dalal SN, Schweitzer CM, Gan J and DeCaprio JA: Cytoplasmic localization of human cdc25C during interphase requires an intact 14-3-3 binding site. Mol Cell Biol. 19:4465–4479. 1999.PubMed/NCBI

18 

Graves PR, Lovly CM, Uy GL and Piwnica-Worms H: Localization of human Cdc25C is regulated both by nuclear export and 14-3-3 protein binding. Oncogene. 20:1839–1851. 2001. View Article : Google Scholar : PubMed/NCBI

19 

Savitsky PA and Finkel T: Redox regulation of Cdc25C. J Biol Chem. 277:20535–20540. 2002. View Article : Google Scholar : PubMed/NCBI

20 

Bulavin DV, Demidenko ZN, Phillips C, Moody SA and Fornace AJ Jr: Phosphorylation of Xenopus Cdc25C at Ser285 interferes with ability to activate a DNA damage replication checkpoint in pre-midblastula embryos. Cell Cycle. 2:263–266. 2003. View Article : Google Scholar : PubMed/NCBI

21 

Perdiguero E and Nebreda AR: Regulation of Cdc25C activity during the meiotic G2/M transition. Cell Cycle. 3:733–737. 2004. View Article : Google Scholar : PubMed/NCBI

22 

Tyagi A, Singh RP, Agarwal C, Siriwardana S, Sclafani RA and Agarwal R: Resveratrol causes Cdc2-tyr15 phosphorylation via ATM/ATR-Chk1/2-Cdc25C pathway as a central mechanism for S phase arrest in human ovarian carcinoma Ovcar-3 cells. Carcinogenesis. 26:1978–1987. 2005. View Article : Google Scholar : PubMed/NCBI

23 

Zeng S, Luo GQ and Liu DY: The chemotaxis effect of ampelopsin on the immunocytes. Zhong Yao Cai. 29:260–262. 2006.(In Chinese).

24 

He G, Du F, Yang W, Pei G and Zhu Y: Effects of tengcha flavonoids on scavenging oxygen free radicals and inhibiting lipid-peroxidation. Zhong Yao Cai. 26:338–340. 2003.(In Chinese).

25 

Murakami T, Miyakoshi M, Araho D, et al: Hepatoprotective activity of tocha, the stems and leaves of Ampelopsis grossedentata, and ampelopsin. Biofactors. 21:175–178. 2004. View Article : Google Scholar : PubMed/NCBI

26 

Ni F, Gong Y, Li L, Abdolmaleky HM and Zhou JR: Flavonoid ampelopsin inhibits the growth and metastasis of prostate cancer in vitro and in mice. PLoS One. 7:e388022012. View Article : Google Scholar : PubMed/NCBI

27 

Zeng S, Liu D, Ye Y, Wang L and Wang W: Antitumor effects of ampelopsin on human lung cancer GLC-82 implanted in nude mice. Zhong Yao Cai. 27:842–845. 2004.(In Chinese).

28 

Liu D and Luo M: Study on inhibitory effect of ampelopsin on melanoma by serologic pharmacological method. Zhong Yao Cai. 24:348–350. 2001.(In Chinese).

29 

Liu DY, Zheng HQ and Luo GQ: Effects of ampelopsin on invasion and metastasis of B16 mouse melanoma in vivo and in vitro. Zhongguo Zhong Yao Za Zhi. 28:957–961. 2003.(In Chinese).

30 

Luo GQ, Zeng S and Liu DY: Inhibitory effects of ampelopsin on angiogenesis. Zhong Yao Cai. 29:146–150. 2006.(In Chinese).

31 

Ye J, Zheng Y and Liu D: Reversal effect and its mechanism of ampelopsin on multidrug resistance in K562/ADR cells. Zhongguo Zhong Yao Za Zhi. 34:761–765. 2009.(In Chinese).

32 

Nurse P: Universal control mechanism regulating onset of M-phase. Nature. 344:503–508. 1990. View Article : Google Scholar : PubMed/NCBI

33 

Zhong ZX, Qin JP, Zhou GF and Chen XF: Experimental studies of hypoglycemic action on total flavone of Ampelopsis grossedentata from Guangxi. Zhongguo Zhong Yao Za Zhi. 27:687–689. 2002.(In Chinese).

34 

Lukas J, Bartkova J, Rohde M, Strauss M and Bartek J: Cyclin D1 is dispensable for G1 control in retinoblastoma gene-deficient cells independently of cdk4 activity. Mol Cell Biol. 15:2600–2611. 1995.PubMed/NCBI

35 

Wang Z, Xie Y, Zhang L, et al: Migratory localization of cyclin D2-Cdk4 complex suggests a spatial regulation of the G1-S transition. Cell Struct Funct. 33:171–183. 2008. View Article : Google Scholar : PubMed/NCBI

36 

Goldstone S, Pavey S, Forrest A, Sinnamon J and Gabrielli B: Cdc25-dependent activation of cyclin A/cdk2 is blocked in G2 phase arrested cells independently of ATM/ATR. Oncogene. 20:921–932. 2001. View Article : Google Scholar : PubMed/NCBI

37 

Galaktionov K, Lee AK, Eckstein J, et al: CDC25 phosphatases as potential human oncogenes. Science. 269:1575–1577. 1995. View Article : Google Scholar : PubMed/NCBI

38 

Karlsson C, Katich S, Hagting A, Hoffmann I and Pines J: Cdc25B and Cdc25C differ markedly in their properties as initiators of mitosis. J Cell Biol. 146:573–584. 1999. View Article : Google Scholar : PubMed/NCBI

39 

Li J and Stern DF: Regulation of CHK2 by DNA-dependent protein kinase. J Biol Chem. 280:12041–12050. 2005. View Article : Google Scholar : PubMed/NCBI

40 

Peng A and Chen PL: NFBD1, like 53BP1, is an early and redundant transducer mediating Chk2 phosphorylation in response to DNA damage. J Biol Chem. 278:8873–8876. 2003. View Article : Google Scholar : PubMed/NCBI

Related Articles

  • Abstract
  • View
  • Download
  • Twitter
Copy and paste a formatted citation
Spandidos Publications style
Huang H, Hu M, Zhao R, Li P and Li M: Dihydromyricetin suppresses the proliferation of hepatocellular carcinoma cells by inducing G2/M arrest through the Chk1/Chk2/Cdc25C pathway. Oncol Rep 30: 2467-2475, 2013.
APA
Huang, H., Hu, M., Zhao, R., Li, P., & Li, M. (2013). Dihydromyricetin suppresses the proliferation of hepatocellular carcinoma cells by inducing G2/M arrest through the Chk1/Chk2/Cdc25C pathway. Oncology Reports, 30, 2467-2475. https://doi.org/10.3892/or.2013.2705
MLA
Huang, H., Hu, M., Zhao, R., Li, P., Li, M."Dihydromyricetin suppresses the proliferation of hepatocellular carcinoma cells by inducing G2/M arrest through the Chk1/Chk2/Cdc25C pathway". Oncology Reports 30.5 (2013): 2467-2475.
Chicago
Huang, H., Hu, M., Zhao, R., Li, P., Li, M."Dihydromyricetin suppresses the proliferation of hepatocellular carcinoma cells by inducing G2/M arrest through the Chk1/Chk2/Cdc25C pathway". Oncology Reports 30, no. 5 (2013): 2467-2475. https://doi.org/10.3892/or.2013.2705
Copy and paste a formatted citation
x
Spandidos Publications style
Huang H, Hu M, Zhao R, Li P and Li M: Dihydromyricetin suppresses the proliferation of hepatocellular carcinoma cells by inducing G2/M arrest through the Chk1/Chk2/Cdc25C pathway. Oncol Rep 30: 2467-2475, 2013.
APA
Huang, H., Hu, M., Zhao, R., Li, P., & Li, M. (2013). Dihydromyricetin suppresses the proliferation of hepatocellular carcinoma cells by inducing G2/M arrest through the Chk1/Chk2/Cdc25C pathway. Oncology Reports, 30, 2467-2475. https://doi.org/10.3892/or.2013.2705
MLA
Huang, H., Hu, M., Zhao, R., Li, P., Li, M."Dihydromyricetin suppresses the proliferation of hepatocellular carcinoma cells by inducing G2/M arrest through the Chk1/Chk2/Cdc25C pathway". Oncology Reports 30.5 (2013): 2467-2475.
Chicago
Huang, H., Hu, M., Zhao, R., Li, P., Li, M."Dihydromyricetin suppresses the proliferation of hepatocellular carcinoma cells by inducing G2/M arrest through the Chk1/Chk2/Cdc25C pathway". Oncology Reports 30, no. 5 (2013): 2467-2475. https://doi.org/10.3892/or.2013.2705
Follow us
  • Twitter
  • LinkedIn
  • Facebook
About
  • Spandidos Publications
  • Careers
  • Cookie Policy
  • Privacy Policy
How can we help?
  • Help
  • Live Chat
  • Contact
  • Email to our Support Team