Spandidos Publications Logo
  • About
    • About Spandidos
    • Aims and Scopes
    • Abstracting and Indexing
    • Editorial Policies
    • Reprints and Permissions
    • Job Opportunities
    • Terms and Conditions
    • Contact
  • Journals
    • All Journals
    • Oncology Letters
      • Oncology Letters
      • Information for Authors
      • Editorial Policies
      • Editorial Board
      • Aims and Scope
      • Abstracting and Indexing
      • Bibliographic Information
      • Archive
    • International Journal of Oncology
      • International Journal of Oncology
      • Information for Authors
      • Editorial Policies
      • Editorial Board
      • Aims and Scope
      • Abstracting and Indexing
      • Bibliographic Information
      • Archive
    • Molecular and Clinical Oncology
      • Molecular and Clinical Oncology
      • Information for Authors
      • Editorial Policies
      • Editorial Board
      • Aims and Scope
      • Abstracting and Indexing
      • Bibliographic Information
      • Archive
    • Experimental and Therapeutic Medicine
      • Experimental and Therapeutic Medicine
      • Information for Authors
      • Editorial Policies
      • Editorial Board
      • Aims and Scope
      • Abstracting and Indexing
      • Bibliographic Information
      • Archive
    • International Journal of Molecular Medicine
      • International Journal of Molecular Medicine
      • Information for Authors
      • Editorial Policies
      • Editorial Board
      • Aims and Scope
      • Abstracting and Indexing
      • Bibliographic Information
      • Archive
    • Biomedical Reports
      • Biomedical Reports
      • Information for Authors
      • Editorial Policies
      • Editorial Board
      • Aims and Scope
      • Abstracting and Indexing
      • Bibliographic Information
      • Archive
    • Oncology Reports
      • Oncology Reports
      • Information for Authors
      • Editorial Policies
      • Editorial Board
      • Aims and Scope
      • Abstracting and Indexing
      • Bibliographic Information
      • Archive
    • Molecular Medicine Reports
      • Molecular Medicine Reports
      • Information for Authors
      • Editorial Policies
      • Editorial Board
      • Aims and Scope
      • Abstracting and Indexing
      • Bibliographic Information
      • Archive
    • World Academy of Sciences Journal
      • World Academy of Sciences Journal
      • Information for Authors
      • Editorial Policies
      • Editorial Board
      • Aims and Scope
      • Abstracting and Indexing
      • Bibliographic Information
      • Archive
    • International Journal of Functional Nutrition
      • International Journal of Functional Nutrition
      • Information for Authors
      • Editorial Policies
      • Editorial Board
      • Aims and Scope
      • Abstracting and Indexing
      • Bibliographic Information
      • Archive
    • International Journal of Epigenetics
      • International Journal of Epigenetics
      • Information for Authors
      • Editorial Policies
      • Editorial Board
      • Aims and Scope
      • Abstracting and Indexing
      • Bibliographic Information
      • Archive
    • Medicine International
      • Medicine International
      • Information for Authors
      • Editorial Policies
      • Editorial Board
      • Aims and Scope
      • Abstracting and Indexing
      • Bibliographic Information
      • Archive
  • Articles
  • Information
    • Information for Authors
    • Information for Reviewers
    • Information for Librarians
    • Information for Advertisers
    • Conferences
  • Language Editing
Spandidos Publications Logo
  • About
    • About Spandidos
    • Aims and Scopes
    • Abstracting and Indexing
    • Editorial Policies
    • Reprints and Permissions
    • Job Opportunities
    • Terms and Conditions
    • Contact
  • Journals
    • All Journals
    • Biomedical Reports
      • Information for Authors
      • Editorial Policies
      • Editorial Board
      • Aims and Scope
      • Abstracting and Indexing
      • Bibliographic Information
      • Archive
    • Experimental and Therapeutic Medicine
      • Information for Authors
      • Editorial Policies
      • Editorial Board
      • Aims and Scope
      • Abstracting and Indexing
      • Bibliographic Information
      • Archive
    • International Journal of Epigenetics
      • Information for Authors
      • Editorial Policies
      • Editorial Board
      • Aims and Scope
      • Abstracting and Indexing
      • Bibliographic Information
      • Archive
    • International Journal of Functional Nutrition
      • Information for Authors
      • Editorial Policies
      • Editorial Board
      • Aims and Scope
      • Abstracting and Indexing
      • Bibliographic Information
      • Archive
    • International Journal of Molecular Medicine
      • Information for Authors
      • Editorial Policies
      • Editorial Board
      • Aims and Scope
      • Abstracting and Indexing
      • Bibliographic Information
      • Archive
    • International Journal of Oncology
      • Information for Authors
      • Editorial Policies
      • Editorial Board
      • Aims and Scope
      • Abstracting and Indexing
      • Bibliographic Information
      • Archive
    • Medicine International
      • Information for Authors
      • Editorial Policies
      • Editorial Board
      • Aims and Scope
      • Abstracting and Indexing
      • Bibliographic Information
      • Archive
    • Molecular and Clinical Oncology
      • Information for Authors
      • Editorial Policies
      • Editorial Board
      • Aims and Scope
      • Abstracting and Indexing
      • Bibliographic Information
      • Archive
    • Molecular Medicine Reports
      • Information for Authors
      • Editorial Policies
      • Editorial Board
      • Aims and Scope
      • Abstracting and Indexing
      • Bibliographic Information
      • Archive
    • Oncology Letters
      • Information for Authors
      • Editorial Policies
      • Editorial Board
      • Aims and Scope
      • Abstracting and Indexing
      • Bibliographic Information
      • Archive
    • Oncology Reports
      • Information for Authors
      • Editorial Policies
      • Editorial Board
      • Aims and Scope
      • Abstracting and Indexing
      • Bibliographic Information
      • Archive
    • World Academy of Sciences Journal
      • Information for Authors
      • Editorial Policies
      • Editorial Board
      • Aims and Scope
      • Abstracting and Indexing
      • Bibliographic Information
      • Archive
  • Articles
  • Information
    • For Authors
    • For Reviewers
    • For Librarians
    • For Advertisers
    • Conferences
  • Language Editing
Login Register Submit
  • This site uses cookies
  • You can change your cookie settings at any time by following the instructions in our Cookie Policy. To find out more, you may read our Privacy Policy.

    I agree
Search articles by DOI, keyword, author or affiliation
Search
Advanced Search
presentation
Oncology Reports
Join Editorial Board Propose a Special Issue
Print ISSN: 1021-335X Online ISSN: 1791-2431
Journal Cover
May-2014 Volume 31 Issue 5

Full Size Image

Sign up for eToc alerts
Recommend to Library

Journals

International Journal of Molecular Medicine

International Journal of Molecular Medicine

International Journal of Molecular Medicine is an international journal devoted to molecular mechanisms of human disease.

International Journal of Oncology

International Journal of Oncology

International Journal of Oncology is an international journal devoted to oncology research and cancer treatment.

Molecular Medicine Reports

Molecular Medicine Reports

Covers molecular medicine topics such as pharmacology, pathology, genetics, neuroscience, infectious diseases, molecular cardiology, and molecular surgery.

Oncology Reports

Oncology Reports

Oncology Reports is an international journal devoted to fundamental and applied research in Oncology.

Experimental and Therapeutic Medicine

Experimental and Therapeutic Medicine

Experimental and Therapeutic Medicine is an international journal devoted to laboratory and clinical medicine.

Oncology Letters

Oncology Letters

Oncology Letters is an international journal devoted to Experimental and Clinical Oncology.

Biomedical Reports

Biomedical Reports

Explores a wide range of biological and medical fields, including pharmacology, genetics, microbiology, neuroscience, and molecular cardiology.

Molecular and Clinical Oncology

Molecular and Clinical Oncology

International journal addressing all aspects of oncology research, from tumorigenesis and oncogenes to chemotherapy and metastasis.

World Academy of Sciences Journal

World Academy of Sciences Journal

Multidisciplinary open-access journal spanning biochemistry, genetics, neuroscience, environmental health, and synthetic biology.

International Journal of Functional Nutrition

International Journal of Functional Nutrition

Open-access journal combining biochemistry, pharmacology, immunology, and genetics to advance health through functional nutrition.

International Journal of Epigenetics

International Journal of Epigenetics

Publishes open-access research on using epigenetics to advance understanding and treatment of human disease.

Medicine International

Medicine International

An International Open Access Journal Devoted to General Medicine.

Journal Cover
May-2014 Volume 31 Issue 5

Full Size Image

Sign up for eToc alerts
Recommend to Library

  • Article
  • Citations
    • Cite This Article
    • Download Citation
    • Create Citation Alert
    • Remove Citation Alert
    • Cited By
  • Similar Articles
    • Related Articles (in Spandidos Publications)
    • Similar Articles (Google Scholar)
    • Similar Articles (PubMed)
  • Download PDF
  • Download XML
  • View XML
Article Open Access

Upregulation of long non-coding RNA urothelial carcinoma associated 1 by CCAAT/enhancer binding protein α contributes to bladder cancer cell growth and reduced apoptosis

  • Authors:
    • Mei Xue
    • Xu Li
    • Wenjing Wu
    • Shuwan Zhang
    • Shouzhen Wu
    • Zhengkun Li
    • Wei Chen
  • View Affiliations / Copyright

    Affiliations: Center for Translational Medicine, The First Affiliated Hospital, School of Medicine, Xi'an Jiaotong University, Xi'an 710061, P.R. China, Clinical Laboratory, The First Affiliated Hospital, School of Medicine, Xi'an Jiaotong University, Xi'an 710061, P.R. China
    Copyright: © Xue et al. This is an open access article distributed under the terms of Creative Commons Attribution License [CC BY_NC 3.0].
  • Pages: 1993-2000
    |
    Published online on: March 19, 2014
       https://doi.org/10.3892/or.2014.3092
  • Expand metrics +
Metrics: Total Views: 0 (Spandidos Publications: | PMC Statistics: )
Metrics: Total PDF Downloads: 0 (Spandidos Publications: | PMC Statistics: )
Cited By (CrossRef): 0 citations Loading Articles...

This article is mentioned in:



Abstract

Long non-coding RNA urothelial carcinoma associated 1 (lncRNA-UCA1) is upregulated in bladder cancer and plays a pivotal role in bladder cancer progression and metastasis. Recent studies and our research found that lncRNA-UCA1 may be an important biomarker and therapeutic target for bladder cancer. However, the molecular mechanism involved in the upregulation of lncRNA-UCA1 in bladder cancer is largely unknown. In the present study, we showed that lncRNA-UCA1 expression in bladder cancer cells was upregulated by transcription factor CCAAT/enhancer binding protein α (C/EBPα), which was the only candidate transcription factor simultaneously predicted by a total of five bioinformatical software programs. Electrophoretic mobility shift assay and chromatin immunoprecipitation assay indicated that C/EBPα bound to the lncRNA-UCA1 core promoter region in vitro and in vivo. The luciferase assays further showed that there was a point mutation (A231G) in the C/EBPα binding site of the lncRNA-UCA1 core promoter in various bladder cancer cell lines, which in turn significantly increased the transcriptional activity of lncRNA-UCA1. We also demonstrated that C/EBPα siRNA treatment contributed to the downregulation of lncRNA-UCA1 expression, whereas overexpression of C/EBPα enhanced lncRNA-UCA1 expression. Furthermore, lncRNA-UCA1 transcriptional repression by C/EBPα siRNA sharply reduced cell viability and induced cell apoptosis in vitro. Collectively, our results provide a novel therapeutic strategy for bladder cancer by effectively interrupting the binding of the lncRNA-UCA1 promoter and certain transcription factors, so as to reverse the upregulation of lncRNA-UCA1 and prevent bladder cancer progression.

Introduction

Bladder cancer is the most common malignancy in the male urinary system. In the United States, 72,570 new cases and 15,210 deaths from bladder cancer were estimated to occur in 2013 (1). Despite advances in surgical and chemical therapies, the high incidence of metastasis and recurrence accounts for the main cause of bladder cancer mortality (2). Therefore, efforts in exploring molecular markers and therapeutic targets against metastasis and relapse of bladder carcinoma are of particular significance (3). Long non-coding RNAs (lncRNAs, >200 nucleotides), a huge body of emerging transcripts incapable of coding proteins yet exhibiting multiple regulatory functions, have gained increasing attention in the field of molecular biology and have been found to be involved in diverse essential bioactivities including cell proliferation and apoptosis (4–6). A large number of complex human diseases, particularly cancers, are accompanied by abnormal lncRNA expression and consequent dysfunction (7). Previous research has shown that certain lncRNAs can be applied as novel biomarkers and targets for cancer detection and treatment (8).

Long non-coding RNA urothelial carcinoma associated 1 (lncRNA-UCA1) is a highly specific lncRNA exclusively expressed in bladder cancer, with significantly higher expression in bladder cancer tissues when compared with that in adjacent normal tissues (9). Detection of lncRNA-UCA1 in urine sediment has proven to be highly sensitive and specific for diagnosing bladder carcinoma. Ectopic lncRNA-UCA1 expression promotes the proliferation, motility, invasion and drug resistance of bladder cancer cells (10–12). Taken together, lncRNA-UCA1 is a potential biomarker for bladder cancer diagnosis and prognosis (13). However, the mechanism underlying the upregulation of lncRNA-UCA1 expression in bladder cancer remains to be elucidated. Although the biological origins of lncRNAs are extremely complicated, their transcriptional regulation and post-transcriptional processing are similar to those of protein-coding genes. A number of studies concerning the transcriptional regulation of lncRNAs indicate that transcription factors regulate lncRNAs mainly by binding with their promoters (14,15). Both lncRNAs and protein-coding genes are regulated by classic transcriptional regulatory proteins.

In the present study, we aimed to elucidate the mechanism underlying the upregulation of lncRNA-UCA1 in bladder cancer cells. We demonstrated that CCAAT/enhancer binding protein α (C/EBPα) binds to the core promoter region of lncRNA-UCA1 in vitro and in vivo. When the expression of lncRNA-UCA1 is upregulated by C/EBPα, it contributes to increased cell viability and reduced cell apoptosis in vitro. Our results, therefore, demonstrate a regulatory mechanism for lncRNA-UCA1 upregulation in bladder cancer cells. Knowledge of the mechanism involved in the upregulation of lncRNA-UCA1 will be of huge benefit for both basic research and therapeutic application in human bladder cancer.

Materials and methods

Cell culture and siRNA transfection

The human bladder cancer cell lines 5637 and T24 were obtained from the American Type Culture Collection (ATCC; Manassas, VA, USA). The human bladder cancer cell lines BLZ-211 and BLS-211 are described elsewhere (16). The cells were grown in RPMI-1640 (Gibco, Gaithersburg, MD, USA) with 10% bovine calf serum. The cultures were maintained at 37°C under a humidified 5% CO2 atmosphere. C/EBPα siRNA was transiently transfected into bladder cancer cell lines using X-tremeGENE siRNA transfection reagent (Roche Diagnostics, Indianapolis, IN, USA). Following 48 h of C/EBPα siRNA transfection, the cells were harvested for further studies. C/EBPα siRNAs (Shanghai Genepharma Co., Ltd., Shanghai, China) are listed in Table I.

Table I

Primer, probe and siRNA list.

Table I

Primer, probe and siRNA list.

mRNA/gene promoterSequence (5′–3′)Experimental use
UCA1 CTCTCCATTGGGTTCACCATTC
GCGGCAGGTCTTAAGAGATGAGReal-time PCR
C/EBPα ATTGGAGCGGTGAGTTTG
TTGGTGCGTCTAAGATGAGReal-time PCR
β-actin TCCCTGGAGAAGAGCTACGA
AGCACTGTGTTGGCGTACAGReal-time PCR
UCA1 promoter (C/EBPα) TCTCAGGCTGTCCTCTGGGAAG
TGTAGGCCACCTGGACATATATGTGChIP-PCR
UCA1 promoter (C/EBPα) CATCACCCTGTAACAGGGAACTGTCAGG
CCTGACAGTTCCCTGTTACAGGGTGATGSite-directed mutagenesis
UCA1 promoter (A231G) CCCTGTAACGTTTCCAGAAGGGAACTGTCAGG
CCTGACAGTTCCCTTCTGGAAACGTTACAGGGSite-directed mutagenesis
C/EBPα probe CAGTTCCCTTTGGAAACGTTACAGGG
CCCTGTAACGTTTCCAAAAGGGAACTGEMSA
C/EBPα mutant probe CAGTTCCCTAACTTGAGCGTTACAGGG
CCCTGTAACGCTCAAGTTAGGGAACTGEMSA
siRNA control UUCUCCGAACGUGUCACGUTT
ACGUGACACGUUCGGAGAATTRNA interference
C/EBPαsiRNA ACGAGACGUCCAUCGACAUTT
AUGUCGAUGGACGUCUCGUTTRNA interference
Transcription factor predictions

Transcription factor predictions were carried out using AliBaba (http://www.gene-regulation.com/pub/programs.html#alibaba2), Matrix Catch (http://www.gene-regulation.com/pub/programs.html#mcatch), TESS (http://www.cbil.upenn.edu/tess), TFSEARCH (http://www.cbrc.jp/research/db/TFSEARCH.html) and Patch (http://www.gene-regulation.com/pub/programs.html#patch) software programs with the default parameter values. The motifs of transcription factor C/EBPα that bind with the lncRNA-UCA1 promoter were determined according to JASPAR (http://jaspar.cgb.ki.se) database matrix information.

Electrophoretic mobility shift assay (EMSA)

The nuclear proteins of bladder cancer cells were prepared using NE-PER nuclear and cytoplasmic extraction reagents (Pierce, Rockford, IL, USA). EMSA was carried out using a LightShift chemiluminescent EMSA kit (Pierce). The probes are listed in Table I.

Chromatin immunoprecipitation assay (ChIP)

ChIP was performed using an EZ-ChIP chromatin immunoprecipitation kit (Millipore, Bedford, MA, USA). Chromatin was immunoprecipitated using anti-C/EBPα antibodies (Abcam, Cambridge, MA, USA). Human IgG was used as the negative control. The precipitated DNA was monitored by PCR using specific primers for the lncRNA-UCA1 promoter. The primers are listed in Table I.

Quantitative real-time PCR

Total RNA was extracted from bladder cancer cell lines using TRIzol reagent (Invitrogen, Carlsbad, CA, USA). First-strand cDNA was synthesized using the PrimeScript RT reagent kit (Perfect Real-Time; Takara, Dalian, China). Quantitative real-time PCR was carried out using a SYBR Premix Ex Taq™ II (Takara) on a CFX96 real-time PCR system (Bio-Rad Laboratories, Hercules, CA, USA), and the results were normalized to β-actin as an internal control. The primers are listed in Table I.

Plasmid constructs and transient transfection

The lncRNA-UCA1 promoter reporter constructs were obtained by PCR. The PCR products were digested and ligated into pGL3 basic vector. The C/EBPα binding site mutation was generated using a QuickChange Multi Site-Directed Mutagenesis kit (Stratagene, La Jolla, CA, USA). The lncRNA-UCA1 promoter reporter plasmid was used as the template. The mutant primers are listed in Table I. The human pGV219-C/EBPα expression vectors and empty vectors (GV219) were obtained from Shanghai Genechem Co., Ltd. (Shanghai, China). Bladder cancer cells were transiently transfected with a pGV219-C/EBPα or empty vector (GV219) as a control using the X-tremeGENE HP DNA transfection reagent (Roche). After 48 h of transfection, the cells were harvested for further studies.

Luciferase reporter assay

Transient transfection of the lncRNA-UCA1 promoter reporter plasmid and the internal control Renilla luciferase plasmid was carried out with the X-tremeGENE HP DNA transfection reagent. After 48 h of transfection, luciferase activity was measured using a dual-luciferase reporter gene assay system (Promega, Madison, WI, USA).

MTT assay

The cells were transfected with C/EBPα siRNA. Every day until day 6, MTT (Amresco, Solon, OH, USA) was added to each well, and incubation was carried out at 37°C for 4 h. The medium was removed and DMSO was added into each well. Absorbance was measured at 490 nm.

Cell apoptosis assay

After 48 h of treatment with C/EBPα siRNA, the cells were stained with Annexin V-FITC and propidium iodide (Beyotime Institute of Biotechnology, Haimen, China) and examined using a flow cytometer (FACS; BD Biosciences, Sparks, MD, USA).

Statistical analysis

All the experiments were performed at least in triplicate. Data are presented as means ± SEM, and were analyzed using the SPSS 19.0 and Graphpad Prism 5. Statistical analyses were carrried out using a two-tailed unpaired Student’s t-test. Differences with P<0.05 were considered statistically significant.

Results

Bioinformatic analysis of the lncRNA-UCA1 core promoter region

In our previous study, we confirmed that the lncRNA-UCA1 promoter was located at the 5′ end of the lncRNA-UCA1 gene, from −1800 bp to +200 bp, with the core promoter ranging from −400 bp to −150 bp (17). Several potential transcription factor binding sites were predicted in the lncRNA-UCA1 core promoter region. C/EBPα was the only candidate transcription factor predicted by five bioinformatical software programs simultaneously (Table II). It was further speculated that there were more than one putative C/EBPα binding site in the lncRNA-UCA1 core promoter region (Table III). Based on the JASPAR database, we determined that a unique motif of C/EBPα (from −239 bp to −230 bp, GTTTCCAAA) was potentially eligible to interact and bind with the lncRNA-UCA1 core promoter (Fig. 1A and B). In order to screen out a perfect cell model by which to validate our prediction results, we detected the constitutive expression of C/EBPα and lncRNA-UCA1 in three bladder cancer cell lines. As shown in Fig. 1C, C/EBPα was expressed in all of the three bladder cell lines. lncRNA-UCA1 expression was high in the cell line BLZ-211, yet extremely low, if not absent, in its counterpart cell line BLS-211, although the two cell lines were derived from the same patient (16). Therefore, BLS-211 was employed as the control cell line in the subsequent experiments.

Figure 1

Bioinformatic analysis of the lncRNA-UCA1 core promoter region. (A) Schematic representation of the putative C/EBPα binding site in the lncRNA-UCA1 core promoter. (B) Sequence logo of C/EBPα was obtained from the JASPAR database. (C) C/EBPα and lncRNA-UCA1 expression levels were analyzed in the various cell lines by real-time PCR. β-actin was used as the internal control.

Table II

Bioinformatic software programs predicting the transcription factors that bind with the lncRNA-UCA1 core promoter region.

Table II

Bioinformatic software programs predicting the transcription factors that bind with the lncRNA-UCA1 core promoter region.

Transcription factorsBioinformatic software programsPredicted results
C/EBPα (CCAAT/enhancer binding protein α)AliBaba, MatrixCatch, Patch, TESS, TFSEARCH+++++
CREB (cAMP responsive element binding protein)AliBaba, Patch, TESS, TFSEARCH++++
GATA-1 (globin transcription factor 1)AliBaba, Patch, TESS, TFSEARCH++++
c-MYB (myelocytomatosis viral oncogene homolog)MatrixCatch, Patch, TESS, TFSEARCH++++
SP1 (sequence-specific transcription factor 1)AliBaba, Patch, TESS+++

[i] +, indicates the number of programs that predicted this transcription factor.

Table III

Bioinformatic software programs predicting the C/EBPα binding sites in the lncRNA-UCA1 core promoter region.

Table III

Bioinformatic software programs predicting the C/EBPα binding sites in the lncRNA-UCA1 core promoter region.

Bioinformatic softwareNumber of C/EBPα binding sitesPosition (strand)Matrix sequence
AliBabaThree binding sites−335 bp – 326 bp (+)GCAGCTTGTG
−282 bp – 273 bp (+)GGAAAAGATA
−264 bp – 255 bp (+)GGCTGAGGTC
MatrixCatchOne binding site−303 bp – 277 bp (+) CAGTTCTGAAACCAGGACCAGGAAAA
PatchTwo binding sites−302 bp – 294 bp (−)TTCAGAAAT
−238 bp – 233 bp (+)TTTCCA
TESSTwo binding sites−301 bp – 292 bp (+)GTTCTGAAAC
−238 bp – 229 bp (+)TTTCCAAAA
TFSEARCHOne binding site−241 bp – 228 bp (+)ACGTTTCCAAAAG
C/EBPα binds to the lncRNA-UCA1 core promoter

To confirm whether C/EBPα binds to the lncRNA-UCA1 core promoter region, we performed an electrophoretic mobility shift assay (EMSA) using biotin-labeled DNA probes with C/EBPα binding site sequences. The complexes of nucleoprotein and biotin-labeled DNA probes were detected in all the three cell lines, BLZ-211, 5637 and T24. However, no complexes in the control group with cold probes (unlabeled probes) competing with the biotin-labeled DNA probes were detected in the three cell lines. Furthermore, the mutant probes (C/EBPα binding sites mutant) were unable to competitively inhibit the formation of the complex bands and thus complexes were also detected in this group (Fig. 2A). Together, these results suggest that C/EBPα specifically interacts and binds with the lncRNA-UCA1 core promoter in vitro.

Figure 2

C/EBPα binds with the lncRNA-UCA1 core promoter. (A) EMSA indicates the interaction of C/EBPα with the lncRNA-UCA1 core promoter in vitro. (B) ChIP indicates the interaction of C/EBPα with the lncRNA-UCA1 core promoter in vivo (*P<0.05; n=3). (C) PCR products from the ChIP were sequenced. The sequences were aligned using BioEdit.

We then performed ChIP experiments to further confirm the binding of C/EBPα to the lncRNA-UCA1 core promoter in vivo. As shown in Fig. 2B, C/EBPα was able to bind to the C/EBPα binding site (-239 bp to −230 bp) of the lncRNA-UCA1 core promoter in the BLZ-211, 5637 and T24 cells. Importantly, a base transversion (A231G) of the C/EBPα binding site sequence was found in the T24 cells (Fig. 2C). We then aimed to ascertain whether this point mutation affects the binding activity between C/EBPα and the lncRNA-UCA1 promoter. Thus, we were motivated to establish lncRNA-UCA1 promoter constructs with mutant (231G) and wild-type (231A) C/EBPα binding sites. The luciferase assay demonstrated that the mutant C/EBPα binding site (231G) had an increase in luciferase activity, when compared with that of the wild-type (231A) in all cell lines (~2-fold; Fig. 3A). Collectively, these data indicate that C/EBPα binds with the lncRNA-UCA1 core promoter in vitro and in vivo.

Figure 3

C/EBPα binding site contributes to lncRNA-UCA1 transcriptional activation. (A) Bladder cancer cells were transfected with C/EBPα binding site mutant (231G) lncRNA-UCA1 promoter constructs. lncRNA-UCA1 promoter activity was detected by luciferase assay (*P<0.05; n=3). (B) Bladder cancer cells were transfected with C/EBPα binding site deleted lncRNA-UCA1 promoter constructs. lncRNA-UCA1 promoter activity was detected by luciferase assay (*P<0.05; n=3).

C/EBPα regulates lncRNA-UCA1 expression

To verify whether C/EBPα regulates lncRNA-UCA1 transcription in bladder cancer cells, a C/EBPα binding site deleted lncRNA-UCA1 promoter construct (mutant) was cloned. The cells transfected with the mutant promoter construct displayed a ~30% reduction in luciferase reporter activities (Fig. 3B). Therefore, the C/EBPα binding site contributes to lncRNA-UCA1 transcriptional activation. BLZ-211, 5637 and T24 cells were transfected with C/EBPα siRNA. The C/EBPα mRNA and protein levels were reduced by ~70 and ~50%, respectively (Fig. 4A and B). Silencing of C/EBPα also reduced lncRNA-UCA1 promoter activities (30–50% reduction) and expression levels (30–50% reduction) in the BLZ-211, 5637 and T24 cells (Fig. 4C and D), while overexpression of C/EBPα in the 5637 and T24 cells led to an increase in C/EBPα protein levels (~1.65-fold; Fig. 5A), followed by increases in lncRNA-UCA1 promoter activity (~2.5-fold; Fig. 5B) and expression levels (~3-fold; Fig. 5C), respectively. Taken together, these results indicate that C/EBPα strengthens lncRNA-UCA1 transcription.

Figure 4

C/EBPα binds to the core promoter regions of lncRNA-UCA1 and regulates its expression. (A and B) Knockdown efficiency of C/EBPα siRNA was determined by real-time PCR and western blotting. β-actin was used as the internal control (*P<0.05; n=3). (C and D) The effects of C/EBPα silencing on the lncRNA-UCA1 promoter activity and expression were detected by luciferase assay and real-time PCR. β-actin was used as the internal control (*P<0.05; n=3).

Figure 5

C/EBPα upregulates lncRNA-UCA1 expression. (A) Overexpression efficiency of the C/EBPα expression vector was detected by western blotting. β-actin was used as the internal control (*P<0.05; n=3). (B and C) The effects of C/EBPα overexpression on the lncRNA-UCA1 promoter activity and expression were detected by luciferase assay and real-time PCR. β-actin was used as the internal control (*P<0.05; n=3).

C/EBPα regulates lncRNA-UCA1 expression to increase cell viability and reduce cell apoptosis

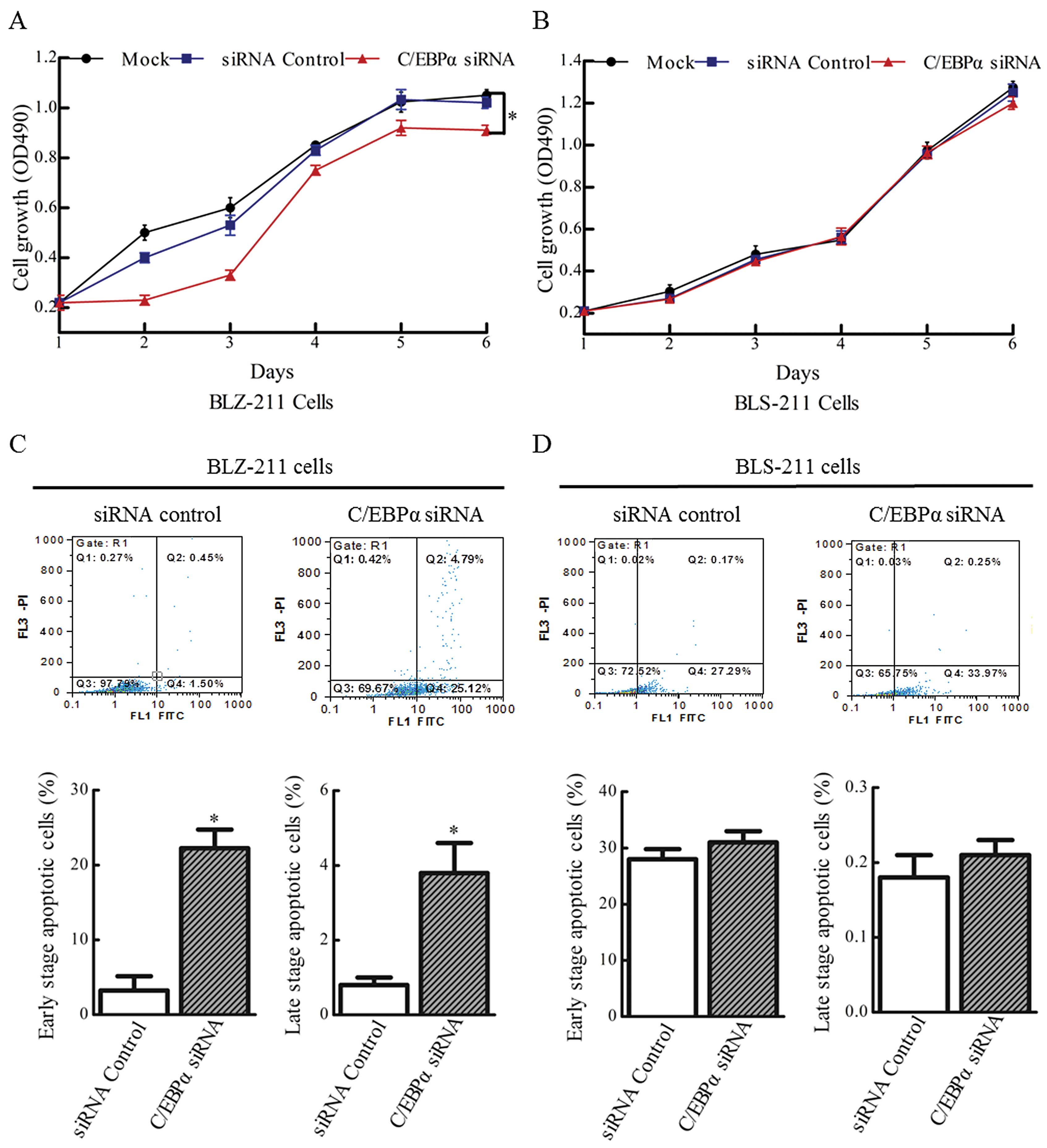
To determine whether transcriptional inhibition of lncRNA-UCA1 affects its biological function, we measured cell viability using MTT assay. The results indicated that C/EBPα siRNA decreased the viability of the BLZ-211 cells (Fig. 6A). In order to validate whether the decreased cell viability via the reduction of C/EBPα is mediated through the reduction of lncRNA-UCA1, we used BLS-211 cells as control cells since they lack lncRNA-UCA1 expression. There was no obvious change in BLS-211 cell viability (Fig. 6B) following C/EBPα silencing. We also observed a significant promotion in apoptosis of the BLZ-211 cells induced by C/EBPα siRNA while no change was displayed in the BLS-211 cells (Fig. 6C and D). These results suggest that lncRNA-UCA1 is activated by C/EBPα, and thus, is involved in the regulation of bladder cancer cell growth and apoptosis.

Figure 6

C/EBPα regulates lncRNA-UCA1 expression to increase cell viability and reduce cell apoptosis. (A and B) Bladder cancer cells were transfected with C/EBPα siRNA, and the cell viability was detected by MTT assay (*P<0.05; n=3). (C and D) Bladder cancer cells were transfected with C/EBPα siRNA, and apoptosis was detected by flow cytometry (*P<0.05; n=3)

Discussion

Several recent reports have shown that lncRNAs play important roles in many physiological and pathological processes, particularly in carcinogenesis. lncRNAs have oncogenic or tumor-suppressive effects, and their dysregulation is found throughout the entire processes of generation, development and metastasis of cancers. Blocking the expression of oncogenic lncRNAs or activating the expression of tumor-suppressor lncRNAs could reverse the invasive and metastatic features of human cancer cells, indicating the potential versatility of lncRNAs as prognostic biomarkers and therapeutic targets for a diverse group of cancers (18,19). Among these lncRNAs, lncRNA-UCA1 particularly aroused our attention due to its significant upregulation in bladder cancer, which is closely associated with the proliferation, metastasis and drug resistance of bladder cancer cells. A recent study showed that lncRNA-UCA1 in urinary sediments is a highly specific and sensitive biomarker for the diagnosis and prognosis of bladder cancer (9). Consequently, the abnormal upregulation of lncRNA-UCA1 may contribute to the development and metastasis of human bladder carcinoma, while the underlying molecular mechanism for lncRNA-UCA1 dysregulation remains to be elucidated. Therefore, through bioinformatic analysis, we discovered that there are several potential transcription factor binding sites in the lncRNA-UCA1 core promoter, which indicate that these transcription factors may be involved in the regulation of lncRNA-UCA1 expression.

Highly upregulated in liver cancer (HULC) is an lncRNA uniquely overexpressed in liver cancer and plays a pivotal role in hepatocarcinogenesis (20). A cAMP responsive element binding protein (CREB) binding site is found in the HULC promoter (21). Bound and activated by p53 at the large intergenic non-coding RNA-p21 (lincRNA-p21) promoter region, lincRNA-p21 serves as a transcription repressor in the p53 pathway (22). These data are typical examples of the regulation of lncRNA activity by common transcription factors via binding with the promoters of lncRNAs. In the present study, we demonstrated that C/EBPα binds with the lncRNA-UCA1 core promoter (Fig. 2A and B). We also showed that C/EBPα modulates lncRNA-UCA1 expression (Figs. 4D and 5C). Our future research, extensive and more concrete, will focus on exploring other regulatory factors that influence lncRNA-UCA1 expression in bladder cancer, including DNA methylation, histone modification and specific microRNA expression.

Similar to other common transcription factors, C/EBPα is a ubiquitously expressed transcription factor that activates the transcription of various genes by interacting with the C/EBPα binding motif in respective promoters. A recent study reported a C1797G polymorphism in the protein coding gene of murine double minute 2 (MDM2) promoter of bladder cancer, and that the C to G substitution enhances the affinity of C/EBPα to this region in the MDM2 promoter (23). Intriguingly, we also found that the C/EBPα binding motif contains a base transversion (A231G) in T24 cells, and ChIP results showed that the brightness of the C/EBPα bands in T24 cells was significantly higher than that in the other two cell lines, which may be attributed to the base mutation in the C/EBPα binding motif (Fig. 2B and C) and this specific point mutation can affect the binding affinity of C/EBPα to the lncRNA-UCA1 promoter. Although our results indicated that the mutation (A231G) increased the transcriptional activity of lncRNA-UCA1, how it regulates lncRNA-UCA1 RNA levels remains unclear and warrants further research.

Our previous study showed that silencing of lncRNA-UCA1 expression in BLZ-211 cells resulted in the decrease in the expression of several cell cycle-associated genes, particularly encoded p300 and its co-activator CREB. Furthermore, lncRNA-UCA1 was found to regulate cell proliferation by activating CREB protein through the PI3-K/AKT signaling pathway (11). The PI3-K/AKT signaling pathway has been proven to play a critical role in cellular growth and apoptosis, and also serves as a therapeutic target in human cancers. In the present study, we confirmed that C/EBPα regulates lncRNA-UCA1 expression to increase cell viability and reduce cell apoptosis in vitro. Therefore, it is possible that the regulation of lncRNA-UCA1 expression by C/EBPα in manipulating cell viability and apoptosis may also be conducted via the PI3-K/AKT signaling pathway, and this hypothesis will be confirmed in forthcoming studies

In conclusion, our research reveals a novel mechanism for the upregulation of lncRNA-UCA1 expression in bladder cancer cells. These findings demonstrate that transcription factor C/EBPα is bound to the binding site in the core promoter of lncRNA-UCA1, leading to the activation of lncRNA-UCA1 transcription. The transcriptional activation of lncRNA-UCA1 by C/EBPα also contributes to the increased viability and decreased apoptosis of bladder cancer cells. Clinical studies aimed at assessing the association between lncRNA-UCA1 transcriptional regulators and pathological parameters of bladder carcinoma tissues are needed for confirming our results and for exploring the potential clinical application of lncRNA-UCA1 as a therapeutic target for bladder cancer.

Acknowledgements

The present study was supported by grants (nos. 81171970, 81072104 and 30370660) from the National Natural Science Foundation of China.

References

1 

Siegel R, Naishadham D and Jemal A: Cancer statistics, 2013. CA Cancer J Clin. 63:11–30. 2013. View Article : Google Scholar

2 

Jacobs BL, Lee CT and Montie JE: Bladder cancer in 2010: how far have we come? CA Cancer J Clin. 60:244–272. 2010. View Article : Google Scholar : PubMed/NCBI

3 

Kamat AM, Hegarty PK, Gee JR, et al: ICUD-EAU International Consultation on Bladder Sancer 2012: Screening, diagnosis, and molecular markers. Eur Urol. 63:4–15. 2013. View Article : Google Scholar : PubMed/NCBI

4 

Orom UA, Derrien T, Beringer M, et al: Long noncoding RNAs with enhancer-like function in human cells. Cell. 143:46–58. 2010. View Article : Google Scholar : PubMed/NCBI

5 

Guttman M, Donaghey J, Carey BW, et al: lincRNAs act in the circuitry controlling pluripotency and differentiation. Nature. 477:295–300. 2011. View Article : Google Scholar : PubMed/NCBI

6 

Lee JT: Epigenetic regulation by long noncoding RNAs. Science. 338:1435–1439. 2012. View Article : Google Scholar : PubMed/NCBI

7 

Taft RJ, Pang KC, Mercer TR, Dinger M and Mattick JS: Non-coding RNAs: regulators of disease. J Pathol. 220:126–139. 2010. View Article : Google Scholar : PubMed/NCBI

8 

Gutschner T and Diederichs S: The hallmarks of cancer: a long non-coding RNA point of view. RNA Biol. 9:703–719. 2012. View Article : Google Scholar : PubMed/NCBI

9 

Wang XS, Zhang Z, Wang HC, et al: Rapid identification of UCA1 as a very sensitive and specific unique marker for human bladder carcinoma. Clin Cancer Res. 12:4851–4858. 2006. View Article : Google Scholar : PubMed/NCBI

10 

Wang F, Li X, Xie X, Zhao L and Chen W: UCA1, a non-protein-coding RNA up-regulated in bladder carcinoma and embryo, influencing cell growth and promoting invasion. FEBS Lett. 582:1919–1927. 2008. View Article : Google Scholar : PubMed/NCBI

11 

Yang C, Li X, Wang Y, Zhao L and Chen W: Long non-coding RNA UCA1 regulated cell cycle distribution via CREB through PI3-K dependent pathway in bladder carcinoma cells. Gene. 496:8–16. 2012. View Article : Google Scholar : PubMed/NCBI

12 

Wang Y, Chen W, Yang C, et al: Long non-coding RNA UCA1a (CUDR) promotes proliferation and tumorigenesis of bladder cancer. Int J Oncol. 41:276–284. 2012.PubMed/NCBI

13 

Chen G, Wang Z, Wang D, et al: LncRNADisease: a database for long-non-coding RNA-associated diseases. Nucleic Acids Res. 41:D983–D986. 2013. View Article : Google Scholar : PubMed/NCBI

14 

Guttman M, Amit I, Garber M, et al: Chromatin signature reveals over a thousand highly conserved large non-coding RNAs in mammals. Nature. 458:223–227. 2009. View Article : Google Scholar : PubMed/NCBI

15 

Yang JH, Li JH, Jiang S, Zhou H and Qu LH: ChIPBase: a database for decoding the transcriptional regulation of long non-coding RNA and microRNA genes from ChIP-Seq data. Nucleic Acids Res. 41:D177–D187. 2013. View Article : Google Scholar : PubMed/NCBI

16 

Yang YC, Li X and Chen W: Characterization of genes associated with different phenotypes of human bladder cancer cells. Acta Biochim Biophys Sin. 38:602–610. 2006. View Article : Google Scholar : PubMed/NCBI

17 

Wu W, Zhang S, Li X, et al: Ets-2 regulates cell apoptosis via the Akt pathway, through the regulation of urothelial cancer associated 1, a long non-coding RNA, in bladder cancer cells. PLoS One. 8:e739202013. View Article : Google Scholar : PubMed/NCBI

18 

Gupta RA, Shah N, Wang KC, et al: Long non-coding RNA HOTAIR reprograms chromatin state to promote cancer metastasis. Nature. 464:1071–1076. 2010. View Article : Google Scholar : PubMed/NCBI

19 

Brunner AL, Beck AH, Edris B, et al: Transcriptional profiling of long non-coding RNAs and novel transcribed regions across a diverse panel of archived human cancers. Genome Biol. 13:R752012. View Article : Google Scholar : PubMed/NCBI

20 

Panzitt K, Tschernatsch MM, Guelly C, et al: Characterization of HULC, a novel gene with striking up-regulation in hepatocellular carcinoma, as noncoding RNA. Gastroenterology. 132:330–342. 2007. View Article : Google Scholar : PubMed/NCBI

21 

Wang J, Liu X, Wu H, et al: CREB up-regulates long non-coding RNA, HULC expression through interaction with microRNA-372 in liver cancer. Nucleic Acids Res. 38:5366–5383. 2010. View Article : Google Scholar : PubMed/NCBI

22 

Huarte M, Guttman M, Feldser D, et al: A large intergenic noncoding RNA induced by p53 mediates global gene repression in the p53 response. Cell. 142:409–419. 2010. View Article : Google Scholar : PubMed/NCBI

23 

Wang M, Zhang Z, Zhu H, et al: A novel functional polymorphism C1797G in the MDM2 promoter is associated with risk of bladder cancer in a Chinese population. Clin Cancer Res. 14:3633–3640. 2008.PubMed/NCBI

Related Articles

  • Abstract
  • View
  • Download
  • Twitter
Copy and paste a formatted citation
Spandidos Publications style
Xue M, Li X, Wu W, Zhang S, Wu S, Li Z and Chen W: Upregulation of long non-coding RNA urothelial carcinoma associated 1 by CCAAT/enhancer binding protein α contributes to bladder cancer cell growth and reduced apoptosis. Oncol Rep 31: 1993-2000, 2014.
APA
Xue, M., Li, X., Wu, W., Zhang, S., Wu, S., Li, Z., & Chen, W. (2014). Upregulation of long non-coding RNA urothelial carcinoma associated 1 by CCAAT/enhancer binding protein α contributes to bladder cancer cell growth and reduced apoptosis. Oncology Reports, 31, 1993-2000. https://doi.org/10.3892/or.2014.3092
MLA
Xue, M., Li, X., Wu, W., Zhang, S., Wu, S., Li, Z., Chen, W."Upregulation of long non-coding RNA urothelial carcinoma associated 1 by CCAAT/enhancer binding protein α contributes to bladder cancer cell growth and reduced apoptosis". Oncology Reports 31.5 (2014): 1993-2000.
Chicago
Xue, M., Li, X., Wu, W., Zhang, S., Wu, S., Li, Z., Chen, W."Upregulation of long non-coding RNA urothelial carcinoma associated 1 by CCAAT/enhancer binding protein α contributes to bladder cancer cell growth and reduced apoptosis". Oncology Reports 31, no. 5 (2014): 1993-2000. https://doi.org/10.3892/or.2014.3092
Copy and paste a formatted citation
x
Spandidos Publications style
Xue M, Li X, Wu W, Zhang S, Wu S, Li Z and Chen W: Upregulation of long non-coding RNA urothelial carcinoma associated 1 by CCAAT/enhancer binding protein α contributes to bladder cancer cell growth and reduced apoptosis. Oncol Rep 31: 1993-2000, 2014.
APA
Xue, M., Li, X., Wu, W., Zhang, S., Wu, S., Li, Z., & Chen, W. (2014). Upregulation of long non-coding RNA urothelial carcinoma associated 1 by CCAAT/enhancer binding protein α contributes to bladder cancer cell growth and reduced apoptosis. Oncology Reports, 31, 1993-2000. https://doi.org/10.3892/or.2014.3092
MLA
Xue, M., Li, X., Wu, W., Zhang, S., Wu, S., Li, Z., Chen, W."Upregulation of long non-coding RNA urothelial carcinoma associated 1 by CCAAT/enhancer binding protein α contributes to bladder cancer cell growth and reduced apoptosis". Oncology Reports 31.5 (2014): 1993-2000.
Chicago
Xue, M., Li, X., Wu, W., Zhang, S., Wu, S., Li, Z., Chen, W."Upregulation of long non-coding RNA urothelial carcinoma associated 1 by CCAAT/enhancer binding protein α contributes to bladder cancer cell growth and reduced apoptosis". Oncology Reports 31, no. 5 (2014): 1993-2000. https://doi.org/10.3892/or.2014.3092
Follow us
  • Twitter
  • LinkedIn
  • Facebook
About
  • Spandidos Publications
  • Careers
  • Cookie Policy
  • Privacy Policy
How can we help?
  • Help
  • Live Chat
  • Contact
  • Email to our Support Team