Spandidos Publications Logo
  • About
    • About Spandidos
    • Aims and Scopes
    • Abstracting and Indexing
    • Editorial Policies
    • Reprints and Permissions
    • Job Opportunities
    • Terms and Conditions
    • Contact
  • Journals
    • All Journals
    • Oncology Letters
      • Oncology Letters
      • Information for Authors
      • Editorial Policies
      • Editorial Board
      • Aims and Scope
      • Abstracting and Indexing
      • Bibliographic Information
      • Archive
    • International Journal of Oncology
      • International Journal of Oncology
      • Information for Authors
      • Editorial Policies
      • Editorial Board
      • Aims and Scope
      • Abstracting and Indexing
      • Bibliographic Information
      • Archive
    • Molecular and Clinical Oncology
      • Molecular and Clinical Oncology
      • Information for Authors
      • Editorial Policies
      • Editorial Board
      • Aims and Scope
      • Abstracting and Indexing
      • Bibliographic Information
      • Archive
    • Experimental and Therapeutic Medicine
      • Experimental and Therapeutic Medicine
      • Information for Authors
      • Editorial Policies
      • Editorial Board
      • Aims and Scope
      • Abstracting and Indexing
      • Bibliographic Information
      • Archive
    • International Journal of Molecular Medicine
      • International Journal of Molecular Medicine
      • Information for Authors
      • Editorial Policies
      • Editorial Board
      • Aims and Scope
      • Abstracting and Indexing
      • Bibliographic Information
      • Archive
    • Biomedical Reports
      • Biomedical Reports
      • Information for Authors
      • Editorial Policies
      • Editorial Board
      • Aims and Scope
      • Abstracting and Indexing
      • Bibliographic Information
      • Archive
    • Oncology Reports
      • Oncology Reports
      • Information for Authors
      • Editorial Policies
      • Editorial Board
      • Aims and Scope
      • Abstracting and Indexing
      • Bibliographic Information
      • Archive
    • Molecular Medicine Reports
      • Molecular Medicine Reports
      • Information for Authors
      • Editorial Policies
      • Editorial Board
      • Aims and Scope
      • Abstracting and Indexing
      • Bibliographic Information
      • Archive
    • World Academy of Sciences Journal
      • World Academy of Sciences Journal
      • Information for Authors
      • Editorial Policies
      • Editorial Board
      • Aims and Scope
      • Abstracting and Indexing
      • Bibliographic Information
      • Archive
    • International Journal of Functional Nutrition
      • International Journal of Functional Nutrition
      • Information for Authors
      • Editorial Policies
      • Editorial Board
      • Aims and Scope
      • Abstracting and Indexing
      • Bibliographic Information
      • Archive
    • International Journal of Epigenetics
      • International Journal of Epigenetics
      • Information for Authors
      • Editorial Policies
      • Editorial Board
      • Aims and Scope
      • Abstracting and Indexing
      • Bibliographic Information
      • Archive
    • Medicine International
      • Medicine International
      • Information for Authors
      • Editorial Policies
      • Editorial Board
      • Aims and Scope
      • Abstracting and Indexing
      • Bibliographic Information
      • Archive
  • Articles
  • Information
    • Information for Authors
    • Information for Reviewers
    • Information for Librarians
    • Information for Advertisers
    • Conferences
  • Language Editing
Spandidos Publications Logo
  • About
    • About Spandidos
    • Aims and Scopes
    • Abstracting and Indexing
    • Editorial Policies
    • Reprints and Permissions
    • Job Opportunities
    • Terms and Conditions
    • Contact
  • Journals
    • All Journals
    • Biomedical Reports
      • Information for Authors
      • Editorial Policies
      • Editorial Board
      • Aims and Scope
      • Abstracting and Indexing
      • Bibliographic Information
      • Archive
    • Experimental and Therapeutic Medicine
      • Information for Authors
      • Editorial Policies
      • Editorial Board
      • Aims and Scope
      • Abstracting and Indexing
      • Bibliographic Information
      • Archive
    • International Journal of Epigenetics
      • Information for Authors
      • Editorial Policies
      • Editorial Board
      • Aims and Scope
      • Abstracting and Indexing
      • Bibliographic Information
      • Archive
    • International Journal of Functional Nutrition
      • Information for Authors
      • Editorial Policies
      • Editorial Board
      • Aims and Scope
      • Abstracting and Indexing
      • Bibliographic Information
      • Archive
    • International Journal of Molecular Medicine
      • Information for Authors
      • Editorial Policies
      • Editorial Board
      • Aims and Scope
      • Abstracting and Indexing
      • Bibliographic Information
      • Archive
    • International Journal of Oncology
      • Information for Authors
      • Editorial Policies
      • Editorial Board
      • Aims and Scope
      • Abstracting and Indexing
      • Bibliographic Information
      • Archive
    • Medicine International
      • Information for Authors
      • Editorial Policies
      • Editorial Board
      • Aims and Scope
      • Abstracting and Indexing
      • Bibliographic Information
      • Archive
    • Molecular and Clinical Oncology
      • Information for Authors
      • Editorial Policies
      • Editorial Board
      • Aims and Scope
      • Abstracting and Indexing
      • Bibliographic Information
      • Archive
    • Molecular Medicine Reports
      • Information for Authors
      • Editorial Policies
      • Editorial Board
      • Aims and Scope
      • Abstracting and Indexing
      • Bibliographic Information
      • Archive
    • Oncology Letters
      • Information for Authors
      • Editorial Policies
      • Editorial Board
      • Aims and Scope
      • Abstracting and Indexing
      • Bibliographic Information
      • Archive
    • Oncology Reports
      • Information for Authors
      • Editorial Policies
      • Editorial Board
      • Aims and Scope
      • Abstracting and Indexing
      • Bibliographic Information
      • Archive
    • World Academy of Sciences Journal
      • Information for Authors
      • Editorial Policies
      • Editorial Board
      • Aims and Scope
      • Abstracting and Indexing
      • Bibliographic Information
      • Archive
  • Articles
  • Information
    • For Authors
    • For Reviewers
    • For Librarians
    • For Advertisers
    • Conferences
  • Language Editing
Login Register Submit
  • This site uses cookies
  • You can change your cookie settings at any time by following the instructions in our Cookie Policy. To find out more, you may read our Privacy Policy.

    I agree
Search articles by DOI, keyword, author or affiliation
Search
Advanced Search
presentation
Oncology Reports
Join Editorial Board Propose a Special Issue
Print ISSN: 1021-335X Online ISSN: 1791-2431
Journal Cover
June-2017 Volume 37 Issue 6

Full Size Image

Sign up for eToc alerts
Recommend to Library

Journals

International Journal of Molecular Medicine

International Journal of Molecular Medicine

International Journal of Molecular Medicine is an international journal devoted to molecular mechanisms of human disease.

International Journal of Oncology

International Journal of Oncology

International Journal of Oncology is an international journal devoted to oncology research and cancer treatment.

Molecular Medicine Reports

Molecular Medicine Reports

Covers molecular medicine topics such as pharmacology, pathology, genetics, neuroscience, infectious diseases, molecular cardiology, and molecular surgery.

Oncology Reports

Oncology Reports

Oncology Reports is an international journal devoted to fundamental and applied research in Oncology.

Experimental and Therapeutic Medicine

Experimental and Therapeutic Medicine

Experimental and Therapeutic Medicine is an international journal devoted to laboratory and clinical medicine.

Oncology Letters

Oncology Letters

Oncology Letters is an international journal devoted to Experimental and Clinical Oncology.

Biomedical Reports

Biomedical Reports

Explores a wide range of biological and medical fields, including pharmacology, genetics, microbiology, neuroscience, and molecular cardiology.

Molecular and Clinical Oncology

Molecular and Clinical Oncology

International journal addressing all aspects of oncology research, from tumorigenesis and oncogenes to chemotherapy and metastasis.

World Academy of Sciences Journal

World Academy of Sciences Journal

Multidisciplinary open-access journal spanning biochemistry, genetics, neuroscience, environmental health, and synthetic biology.

International Journal of Functional Nutrition

International Journal of Functional Nutrition

Open-access journal combining biochemistry, pharmacology, immunology, and genetics to advance health through functional nutrition.

International Journal of Epigenetics

International Journal of Epigenetics

Publishes open-access research on using epigenetics to advance understanding and treatment of human disease.

Medicine International

Medicine International

An International Open Access Journal Devoted to General Medicine.

Journal Cover
June-2017 Volume 37 Issue 6

Full Size Image

Sign up for eToc alerts
Recommend to Library

  • Article
  • Citations
    • Cite This Article
    • Download Citation
    • Create Citation Alert
    • Remove Citation Alert
    • Cited By
  • Similar Articles
    • Related Articles (in Spandidos Publications)
    • Similar Articles (Google Scholar)
    • Similar Articles (PubMed)
  • Download PDF
  • Download XML
  • View XML
Article

miR-944 inhibits cell migration and invasion by targeting MACC1 in colorectal cancer

  • Authors:
    • Liqiang Wen
    • Yingru Li
    • Zhipeng Jiang
    • Yuchao Zhang
    • Bin Yang
    • Fanghai Han
  • View Affiliations / Copyright

    Affiliations: Department of Gastrointestinal Surgery, Sun Yat-sen Memorial Hospital, Sun Yat-sen University, Guangzhou, Guangdong 510120, P.R. China, Department of Gastroenterology, Hernia and Abdominal Wall Surgery, The Sixth Affiliated Hospital of Sun Yat-sen University, Guangzhou, Guangdong 510655, P.R. China
  • Pages: 3415-3422
    |
    Published online on: April 28, 2017
       https://doi.org/10.3892/or.2017.5611
  • Expand metrics +
Metrics: Total Views: 0 (Spandidos Publications: | PMC Statistics: )
Metrics: Total PDF Downloads: 0 (Spandidos Publications: | PMC Statistics: )
Cited By (CrossRef): 0 citations Loading Articles...

This article is mentioned in:



Abstract

Dysfunction of microRNAs (miRNAs) is strongly proved to participate in the pathogenesis and tumorigenicity of colorectal cancer (CRC). miR-944 was reported to play either oncogenic or tumor suppressive roles in human cancers. A recent study reported that the levels of miR-944 in recurrent CRC patients were evidently lower than that in non-recurrent cases, suggesting that miR-944 may function as a tumor suppressive miRNA in CRC. Yet, the clinical value and biological function of miR-944 remain rarely known in CRC. In the present study, we present that miR-944 level in CRC tissues is notably reduced compared to matched non-cancerous specimens. Its decreased level is evidently correlated with malignant clinical parameters and poor prognosis of CRC patients. Accordingly, the levels of miR-944 were obviously downregulated in CRC cells. Ectopic expression of miR-944 in CRC cells prominently inhibits the migration and invasion of tumor cells, while miR-944 knockdown increased these effects of CRC cells. Mechanically, miR-944 negatively regulated the metastasis-associated in colon cancer-1 (MACC1) abundance in CRC cells. Herein, MACC1 was found to be a downstream molecule of miR-944 in CRC. An inversely correlation between miR-944 and MACC1 was confirmed in CRC specimens. Furthermore, restoration of MACC1 expression could abrogate the anti-metastatic effects of miR-944 on CRC cells with enhanced cell migration and invasion. MACC1/Met/AKT signaling may be implicated with the function of miR-944 in CRC cells. Altogether, miR-944 potentially act as a prognostic predictor and a drug-target for CRC patients.

Introduction

microRNAs (miRNAs) inhibit the expression of targets by contributing to the degradation or translational inhibition of target mRNAs (1). They have been found to be actively involved in different cellular processes (2,3) including proliferation, apoptosis, differentiation and movement. Emerging studies showed that abnormal expression and function of miRNAs play important roles in the pathogenesis and tumorigenicity of human malignancies (4–6). Otherwise, miRNAs have been demonstrated to be hopeful diagnostic biomarkers and drug-targets of colorectal cancer (CRC) (7). Investigation of the expression and biological function of miRNAs will facilitate the discovery of new biomarkers and drug-targets for CRC patients.

miR-944 functions as one of prognostic microRNAs in cancer tissue from patients operated for pancreatic cancer (8). Furthermore, miR-944 is identified as one potential driver miRNA in non-small cell lung cancers (NSCLC) (9,10). Overexpression of miR-944 promotes tumorigenesis of NSCLC by targeting suppressor of cytokine signaling (SOCS4) (11). Increased plasma circulation miR-944 acts as a potential diagnostic biomarker of squamous cell carcinoma in lung cancer (12). miR-944 is significantly overexpressed in cervical cancer and promotes proliferation as well as migration and invasion in cancer cells (13). Upregulation of miR-944 is observed in breast cancer patients' serum and tumor tissues and it promotes the chemotherapy of breast cancer by targeting BCL2 interacting protein 3 (BNIP3). While, miR-944 is identified to be prominently downregulated in exosomes arising from adenocarcinoma of the esophagus (14). Flores-Pérez et al (15) reported that miR-944 expression was significantly silenced in clinical specimens and breast cancer cell lines, and miR-944 promoted cell migration through targeting of Siah E3 ubiquitin protein ligase 1 (SIAH1) and protein tyrosine phosphatase type IVA, member 1 (PTP4A1). A recent study reported that the levels of miR-944 in recurrent CRC patients were evidently lower than that in non-recurrent cases, suggesting that miR-944 may function as a tumor suppressive miRNA in CRC (16). However, the clinical value and biological role of miR-944 in CRC remain largely unknown.

In the present study, we confirmed that miR-944 was underexpressed in CRC specimens and cells. The low level of miR-944 correlated with malignant clinical features of CRC patients and reduced survival. Our data showed that miR-944 inhibited the invasive ability of cancer cells in CRC. Moreover, the metastasis-associated in colon cancer-1 (MACC1) was identified as a downstream molecule of miR-944 and possibly mediated the biological functions of miR-944 in CRC.

Materials and methods

Clinical samples

Clinical specimens were obtained from 86 patients histologically diagnosed as CRC in the Department of Gastrointestinal Surgery, Sun Yat-sen Memorial Hospital. Patients who received immunotherapy, chemotherapy or radiotherapy before surgical treatment were excluded. Informed consent were signed by each patient before clinical specimens were collected and used. All specimens were stored in liquid nitrogen or fixed with formalin for further investigation. The present study was permitted by the Research Ethics Committee of Sun Yat-sen University.

Cell culture and transfection

Human CRC cell lines including HCT116, Caco-2, HT29, SW620 and SW480, and human intestinal epithelial cells (HIEC) as well as HEK293 cells were obtained from the Institute of Biochemistry and Cell Biology, Chinese Academy of Sciences (Shanghai, China). All the cells were cultured in Dulbeccos modified Eagles medium (DMEM; HyClone Laboratories, Inc., Logan, UT, USA) along with fetal bovine serum (10%) (FBS; HyClone Laboratories), penicillin (100 U/ml) and streptomycin (100 µg/ml). Cell cultures were kept in an incubator containing of 5% CO2 and humidified atmosphere at 37°C.

miR-944 mimic, miR-944 inhibitor and the corresponding control vectors were from Genecopoeia (Guangzhou, China) and were then tranduced into CRC cells with Lipofectamine 2000 following the manufacturers protocol. Retroviral vectors pMMP-MACC1 were constructed by inserting the corresponding cDNA into pMMP. The retroviruses were packaged and tranfected into CRC cells as previously described (17).

Quantitative real-time RT-PCR (qRT-PCR)

Total RNA from CRC cells was isolated by miRNeasy Mini kit (Qiagen, Hilden, Germany) and total RNA from CRC tissues were extracted with TRIzon reagent. miR-944 levels in these samples were assayed using TaqMan MicroRNA assays based on the manufacturers instructions (Applied Biosystems, Inc., Carlsbad, CA, USA). PCR of MACC1 was performed using UltraSYBR Mixture (CW0957; Cwbio, Beijing, China) and LightCycler 480 PCR System (Roche Diagnostics, Indianapolis, IN, USA). The primers for miR-944 and U6, MACC1 and GAPDH were from Genecopoeia. U6 was used as the control gene for the relative level of miR-944 while GAPDH served as internal control for MACC1.

Luciferase reporter assay

3′-UTR of MACC1 was amplified and cloned into pmiR-RB-REPORT™ Luciferase. Mutant (mt) miR-944 was constructed by performing mutation on the seed sequences. Then, the 3′-UTR of MACC1 and corresponding miRNA vectors were co-transduced into HEK293 cells, respectively. Forty-eight hours after co-transduction, the cells were lysed and detected using a Dual-Luciferase® reporter assay kit (Promega, Madison, WI, USA) based on the manufacturers protocols.

Wound healing assay

CRC cells transfected with corresponding vectors were seeded in 6-well plates to form a single confluent cell layer. The wounds were made with 100 µl tips in the confluent cell layer. After wound scratching at 0 and 24 h, the width of wound was photographed with a phase-contrast microscope.

Proliferation assays

For cell proliferation, CRC cells that were treated with miR-944 mimic or inhibitor were seeded into 96-well plates (1.5×103 cells/well). Twenty-four, 48, 72 and 96 h after transfection, the cell proliferation assay was performed by addition of 10 µl Cell Counting kit-8 solution (CCK-8; Beyotime Institute of Biotechnology, Shanghai, China) to each well, followed by incubation at 37°C for 2 h. Absorbance was measured at a wavelength of 490 nm using a microplate reader (Flexstation III ROM V2.1.28; Molecular Devices, Sunnyvale, CA, USA).

Transwell migration and invasion assay

The migratory and invasive ability of CRC cells were evaluated with Transwell chambers (BD Biosciences, Franklin Lakes, NJ, USA). CRC cells (5–10×104) suspended in 100 µl medium without serum were seeded into the upper chamber, and lower chamber was full of 20% FBS to induce CRC cell migration or invasion through the membrane. Matrigel (1:6 dilution) was added on the upper chamber for invasion assay. Twenty-four hours later, cells with crystal violet staining that migrated or invaded across the Transwell membrane were numbered under an optical microscope.

Western blot analysis

Cell proteins were collected with RIPA lysis buffer, and 40 µg protein was subjected to 4–20% SDS gel electrophoresis and then transferred to PVDF membranes. Then, membranes were blocked in 5% skimmed milk and incubated with MACC1 (Abcam, Cambridge, MA, USA), Met (Cell Signaling Technology, Inc., Danvers, MA, USA), AKT (Cell Signaling Technology), p-AKT (Ser473) (Cell Signaling Technology), GSK3β (Cell Signaling Technology) or p-GSK3β (Ser9) (Cell Signaling Technology) antibody and subsequently incubated with matched secondary antibodies (Cell Signaling Technology). Then, signals for each protein expression was detected with the Bio-Rad Gel imaging system. GAPDH (G8140; US Biological, Swampscott, MA, USA) was used as a loading control.

Immunohistochemistry (IHC)

Before IHC staining, CRC tissues were fixed with 4% formalin and embedded with paraffin. Then, the paraffin-embedded specimens were cut into 4 µm sections. IHC staining following standard protocol was performed to evaluate the expression level of MACC1 (Abcam) in CRC tissues. The percentage of positive tumor cells was graded as per the following criteria: 0, <10%; 1, 10–30%; 2, 30–50%; 3, >50%.

Statistical analysis

All data were collected and showed as the mean ± SEM. Statistical analyses including Pearson Chi-squared test, a two-tailed Students t-test, ANOVA, Kaplan-Meier method, log-rank test and Spearmans correlation analysis were performed with GraphPad Prism 5 software (GraphPad Software, Inc., San Diego, CA, USA) used in this study to perform statistical analysis. P<0.05 was considered to be statistically different.

Results

miR-944 expression is downregulated in CRC

To examine the status of miR-944 in CRC, qRT-PCR was performed for 86 CRC cases. Our data disclosed that CRC tissues had significant decreased expression levels of miR-944 compared to tumor-adjacent tissues (P<0.05; Fig. 1A). Next, we compared the expression levels of miR-944 between CRC cell lines and HIEC cells. Compared with HIEC cells, the levels of miR-944 in all CRC cells (SW480, HCT116, Caco2, SW620 and HT29) were significantly reduced (P<0.05; Fig.1B). These data indicate that miR-944 probably plays a tumor suppressive role in CRC.

Figure 1.

The status and prognostic value of miR-944 expression in CRC. (A) The expression differences of miR-944 between CRC tissues and tumor-adjacent tissues. *P<0.05 by t-test. (B) The expression differences of miR-944 between CRC cell lines (HCT116, Caco-2, HT29, SW620 and SW480) and HIEC cell line. n=3, *P<0.05 vs. HIEC by ANOVA. (C and D) Compared with those of high miR-944 level, miR-944 low-expressing patients had significantly reduced overall survival and progression-free survival. P<0.05 by log-rank test.

Decrease in tissue miR-944 predicts malignant clinical parameters and poor prognosis of CRC patients

To clarify the clinical value of miR-944 in CRC, all patients were divided into miR-944 low and high group according to the median expression of miR-944. As shown in Table I, CRC patients with low expression of miR-944 had high tumor invasion stage (P=0.002), more lymph node and distant metastasis (P=0.001 and P=0.019, respectively), and advanced tumor-node-metastasis (TNM) stage (P=0.018). Furthermore, survival analyses indicated that patients with low expression showed significantly reduced 5-year overall and progression-free survival (P=0.019 and P=0.028, respectively; Fig. 1C and D). We suggest that miR-944 is a possible prognostic biomarker for CRC patients.

Table I.

Clinicopathological findings and correlation with miR-944 expression in CRC.

Table I.

Clinicopathological findings and correlation with miR-944 expression in CRC.

miR-944 expression

FeaturesN (86)LowHighP-value
Age (years)
  <655729280.820
  ≥65291415
Sex
  Male4625210.387
  Female401822
Tumor grade
  G1+G26534310.451
  G3+G421  912
Size (cm)
  <53816220.193
  ≥5482721
Tumor invasion
  T1+T220  4160.002a
  T3+T4663927
Lymph node status
  <14615310.001a
  ≥1402812
Distant metastasis
  Absent6729380.019a
  Present1914  5
TNM stage
  I+II4115260.018a
  III+IV452817

{ label (or @symbol) needed for fn[@id='tfn1-or-37-06-3415'] } CRC, colorectal cancer; TNM, tumor-node-metastasis.

a Statistically significant.

miR-944 inhibits the proliferation and metastasis of CRC cells

Since increased cancer cell proliferation and metastasis is an important reason for the metastasis and recurrence of human cancer (18), we explored whether miR-944 could modulate the proliferation, migration and invasion of CRC cells. Transfection of miR-944 mimic obviously upregulated the level of miR-944 in SW620 cells (P<0.05; Fig. 2A). CCK-8 assays indicated that miR-944 overexpression inhibited SW620 cell proliferation (P<0.05; Fig. 2B). The wound healing assays showed that miR-944 overexpression notably reduced cell migration in SW620 cells (Fig. 2C). In addition, Transwell assays indicated that ectopic expression of miR-944 significantly reduced the number of migrated and invaded SW620 cells (P<0.05, respectively; Fig. 2D). In contrast, miR-944 inhibitor significantly decreased the level of miR-944 in SW480 cells (P<0.05; Fig. 3A). Subsequently, miR-944 silencing notably facilitated SW480 cell proliferation, migration and invasion (P<0.05, respectively; Fig. 3B-D). Thus, miR-944 exerts an anticancer role in CRC cells.

Figure 2.

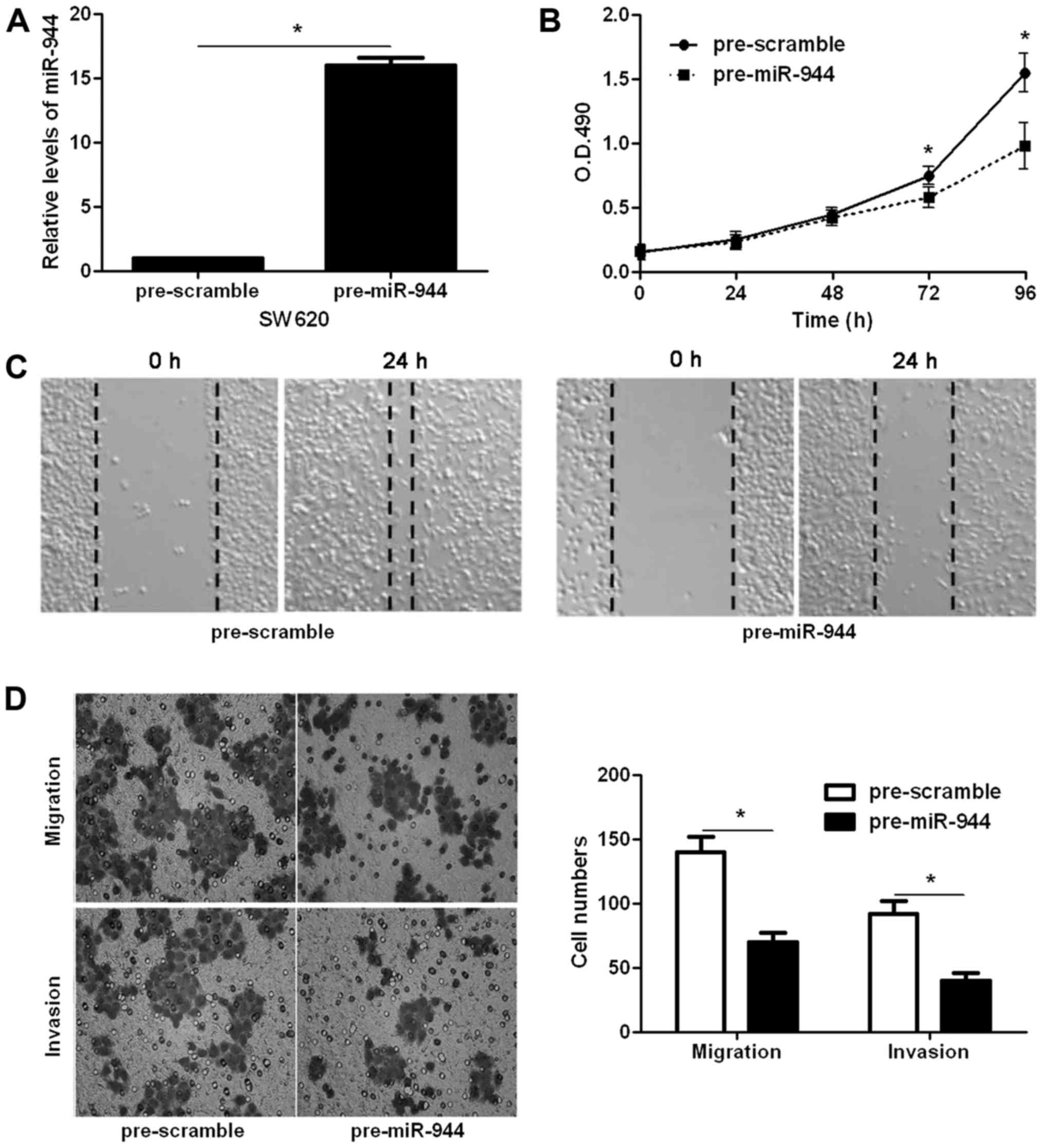
miR-944 overexpression inhibits proliferation and metastasis of SW620 cells. (A) SW620 cells that were transduced with negative control mimics (pre-scramble) or miR-944 mimics (pre-miR-944) were confirmed by qRT-PCR. n=3, *P<0.05 by t-test. (B) CCK-8 assays showed that miR-944 overexpression inhibited SW620 cell proliferation. n=3, *P<0.05 by ANOVA. (C) Wound healing assays indicated that miR-944 overexpression suppressed the migration of SW620 cells. (D) Transwell assays confirmed that miR-944 overexpression reduced SW620 cell migration and invasion. n=3, *P<0.05 by t-test.

Figure 3.

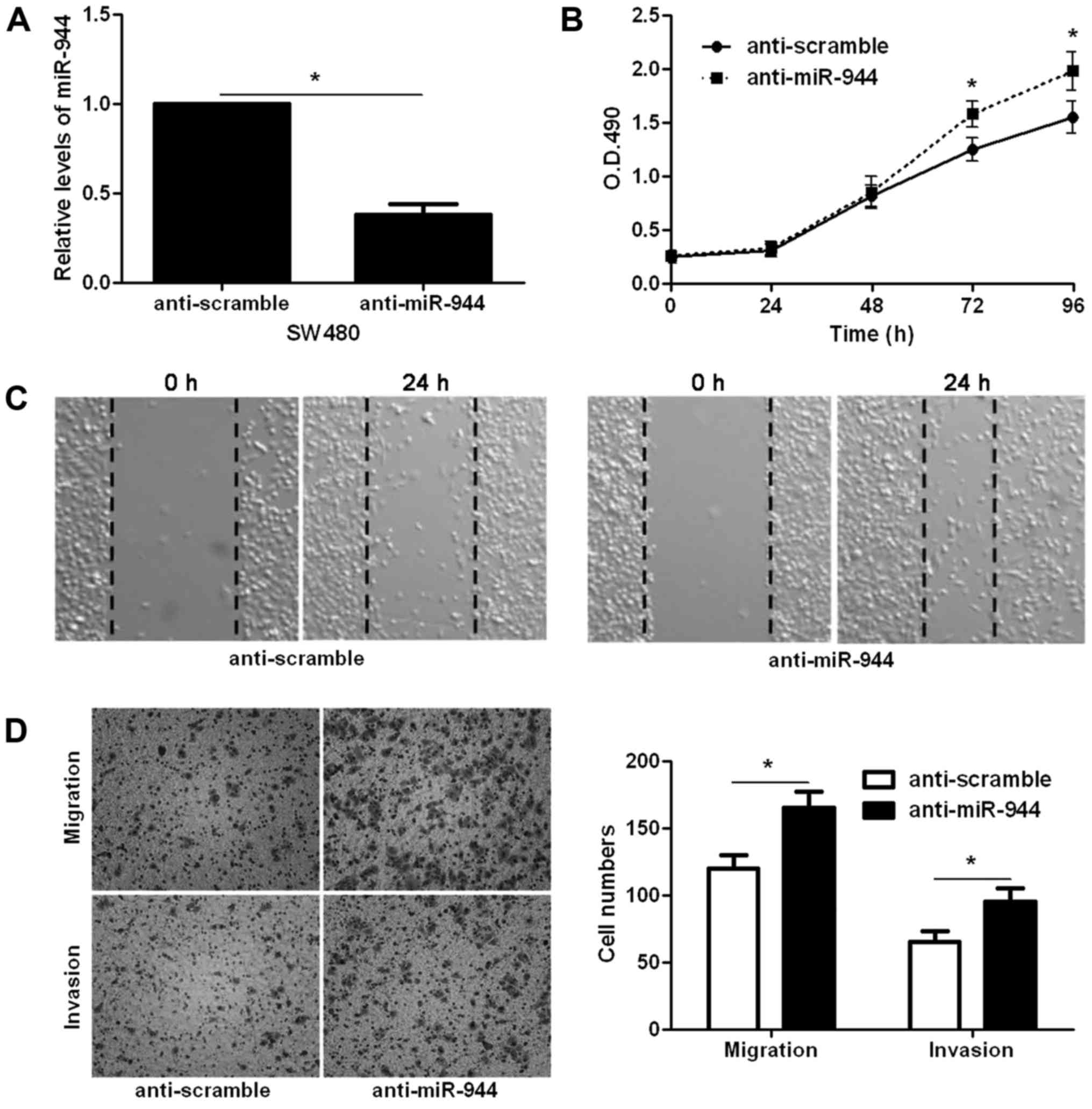
miR-944 knockdown facilitates the proliferation and metastasis of SW480 cells. (A) SW480 cells that were transduced with negative control inhibitors (anti-scramble) or miR-944 inhibitors (anti-miR-944) were confirmed by qRT-PCR. n=3, *P<0.05 by t-test. (B) CCK-8 assays showed that miR-944 silencing promoted SW480 cell proliferation. n=3, *P<0.05 by ANOVA. (C) miR-944 knockdown notably increased the migration of SW480 cells. (D) miR-944 knockdown prominently facilitated SW480 cell migration and invasion. n=3, *P<0.05 by t-test.

miR-944 post-transcriptionally regulates MACC1 expression

To disclose the underlying molecular mechanisms involved in the role of miR-944 in CRC cells, we searched for candidate target genes of miR-944 using publicly available databases, including TargetScanHuman 7.1 (http://www.targetscan.org/) and miRanda (microrna.org and miRbase). MACC1, a pro-metastatic molecule in CRC (19), was recognized as a potential target molecule of miR-944, because the complementary sequence of miR-944 was identified in the 3′-UTR of MACC1 mRNA by TargetScan analysis (Fig. 4A). Then, our data indicated that miR-944 overexpression decreased while miR-944 knockdown increased the luciferase activity of MACC1 3′-UTR (P<0.05, respectively; Fig. 4B), while mt miR-944 did not have any influence on the luciferase activity of MACC1 3′-UTR in HEK293 cells (Fig. 4B). Further experiments indicated that miR-944 overexpression reduced while miR-944 silencing upregulated the expression of MACC1 mRNA and protein (P<0.05, respectively; Fig. 4C and D). Next, qRT-PCR and IHC were performed to detected MACC1 in CRC tissues. Spearmans correlation analysis disclosed that miR-944 was negatively correlated with MACC1 mRNA in CRC specimens (r=−0.587, P<0.001; Fig. 5A). Notably, IHC data suggested that the expressions of MACC1 in miR-944 low expressing tumors were notably higher than those in miR-944 high expressing cases (P<0.05; Fig. 5B and C). Altogether, miR-944 negatively regulates MACC1 abundance in CRC cells.

Figure 4.

MACC1 is a downstream molecule of miR-944. (A) The complementary sequence of miR-944 was identified in the 3′-UTR of MACC1 mRNA by TargetScan analysis. (B) Overexpression of miR-944 decreased while miR-944 knockdown increased the luciferase activity of MACC1 3′-UTR in HEK293 cells. Mutant (mt) miR-944 showed non-effect on the luciferase activity of MACC1 3′-UTR. n=3, *P<0.05 by t-test. (C and D) CRC cells that were transduced with miRNA vectors and corresponding control vectors were confirmed by qRT-PCR and immunoblotting for MACC1 mRNA and protein expression. miR-944 overexpression reduced the levels of MACC1 in SW620 cells, while miR-944 silencing upregulated the expression of MACC1 in SW480 cells. *P<0.05 by t-test, respectively.

Figure 5.

An inverse correlation between miR-944 and MACC1 expression in CRC tissues. (A) qRT-PCR was performed to measure the levels of MACC1 mRNA in CRC tissues. A negative correlation between miR-944 and MACC1 mRNA was confirmed in CRC tissues. P<0.05 by Spearmans correlation analysis. (B) The expression differences of MACC1 between miR-944 low and high expressing CRC tissues. *P<0.05 by t-test. (C) Representative IHC staining of MACC1 in CRC tissues. miR-944 high expressing tumors showed weak staining of MACC1, while miR-944 low expressing tumors showed strong staining of MACC1.

MACC1/Met/AKT signaling potentially mediates the function of miR-944 in CRC

Since we confirmed that MACC1 was a target molecule of miR-944, MACC1 retroviruses were employed to disclose whether MACC1 restoration abolished the anti-metastatic role of miR-944 in CRC cells. As shown in Fig. 6A, MACC1 retroviruses infection significantly increased the level of MACC1 in miR-944 overexpressing SW620 cells (P<0.05; Fig. 6A). Consequently, restoration of MACC1 promoted the malignant behavior of miR-944 overexpressing SW620 cells with enhanced cell proliferation, migration and invasion (P<0.05, respectively; Fig. 6B-D). Previous studies have reported that MACC1 regulates the expression of Met (19), which activates Akt and abrogates GSK-3β activity (20). As shown in Fig. 7, miR-944 overexpression reduced the levels of MACC1, Met, p-AKT (Ser473) and p-GSK3β (Ser9) in SW620 cells. While, miR-944 knockdown increased the expression of MACC1, Met, p-AKT (Ser473) and p-GSK3β (Ser9) in SW480 cells. These experiments suggest that MACC1 is not only a downstream target but also a possible mediator of miR-944 in CRC.

Figure 6.

MACC1 restoration reverses the effects of miR-944. (A) miR-944 overexpressing SW620 cells that were infected with empty vector (EV) or MACC1 retroviruses were confirmed by western blotting for MACC1 expression. n=3, *P<0.05 by t-test. (B) MACC1 notably promoted cell proliferation in miR-944 overexpressing SW620 cells. n=3, *P<0.05 by ANOVA. (C) MACC1 restoration significantly promoted the migration of miR-944 overexpressing SW620 cells. (D) MACC1 restoration evidently facilitated cell migration and invasion in miR-944 overexpressing SW620 cells. n=3, *P<0.05 by t-test.

Figure 7.

miR-944 regulates MACC1/Met/AKT signaling in CRC cells. SW620 cells that were transfected with negative control mimics (pre-scramble) or miR-944 mimics (pre-miR-944) were subjected to western blotting. Our data showed that miR-944 reduced the levels of MACC1, Met, p-AKT (Ser473) and p-GSK3β (Ser9) in SW620 cells. While, SW480 cells were transfected with negative control inhibitors (anti-scramble) and miR-944 inhibitors (anti-miR-944), respectively. Immunoblotting results indicated that miR-944 knockdown increased the expressions of MACC1, Met, p-AKT (Ser473) and p-GSK3β (Ser9) in SW480 cells.

Discussion

Emerging evidence has confirmed that miRNAs are actively involved in the pathogenic process of CRC (21). In addition, miRNAs have been reported to be an important mediator of metastasis and epithelial mesenchymal transition of CRC cells (22). According to the important function of miRNAs in CRC, miRNAs have been considered as potential diagnostic biomarkers and drug-targets of CRC (23). In this study, miR-944 was found to be significantly downregulated in CRC. The low expression of miR-944 conferred malignant clinical parameters of CRC patients including high tumor invasion stage, more lymph node and distant metastasis and advanced clinical stage. More importantly, the decreased expression of miR-944 correlated with shortened 5-year overall and progression-free survival. Therefore, miR-944 plays a tumor suppressive role in CRC and potentially serves as a promising biological target for the prognosis of patients.

Systemic metastasis is the important reason for the unsatisfactory prognosis of CRC patients (24). Increased migratory and invasive ability of cancer cells underlies the systemic metastasis of CRC. Thus, it is fundamental to disclose the underlying mechanisms for the metastasis of CRC cells. Here, we found that miR-944 inhibited the proliferation, migration and invasion of CRC cells in vitro. These data confirmed that miR-944 exerted an anticancer role by inhibiting proliferation and metastasis in CRC cells. MACC1 was reported to be an independent prognostic marker for metastasis and progression-free survival (19). Otherwise, MACC1 was found to function as a pro-metastatic factor by promoting the migratory and invasive ability of CRC cells (19). In the present study, we disclosed that miR-944 suppressed the expression of MACC1 in CRC cells. The levels of MACC1 mRNA in CRC tissues were negatively correlated with the expression of miR-944. Furthermore, we found that miR-944 could directly interact with the 3′-UTR of MACC1. These experiments suggest that MACC1 is a downstream molecule of miR-944. We found that restoration of MACC1 could abrogate the anticancer effects of miR-944 on CRC cell proliferation, migration and invasion. Previous studies have reported that MACC1 regulates the expression of Met (19), which activates Akt and abrogates GSK-3β activity (20). Our data showed that miR-944 inversely regulated MACC1/Met/Akt signaling in CRC cells. Our results suggest MACC1 is not only a downstream target but also a possible mediator of miR-944 in CRC.

Collectively, the present study demonstrates that miR-944 expression is significantly decreased in CRC. The low level of miR-944 correlates with malignant clinical parameters of CRC patients and shortened survival. miR-944 inhibits the proliferation and metastasis of CRC cells. Furthermore, MACC1 is a downstream target of miR-944 in CRC. miR-944 exerts its inhibitory effects on CRC proliferation and metastasis, at least in part, by targeting MACC1/Met/AKT signaling.

Acknowledgements

The present study was supported by grants from the National Natural Science Foundation of China (no. 81572925).

References

1 

Bartel DP: MicroRNAs: target recognition and regulatory functions. Cell. 136:215–233. 2009. View Article : Google Scholar : PubMed/NCBI

2 

Ambros V: The functions of animal microRNAs. Nature. 431:350–355. 2004. View Article : Google Scholar : PubMed/NCBI

3 

Kloosterman WP and Plasterk RH: The diverse functions of microRNAs in animal development and disease. Dev Cell. 11:441–450. 2006. View Article : Google Scholar : PubMed/NCBI

4 

Zhang W, Dahlberg JE and Tam W: MicroRNAs in tumorigenesis: A primer. Am J Pathol. 171:728–738. 2007. View Article : Google Scholar : PubMed/NCBI

5 

Esquela-Kerscher A and Slack FJ: Oncomirs - microRNAs with a role in cancer. Nat Rev Cancer. 6:259–269. 2006. View Article : Google Scholar : PubMed/NCBI

6 

Zhang B, Pan X, Cobb GP and Anderson TA: microRNAs as oncogenes and tumor suppressors. Dev Biol. 302:1–12. 2007. View Article : Google Scholar : PubMed/NCBI

7 

Thomas J, Ohtsuka M, Pichler M and Ling H: MicroRNAs: Clinical Relevance in Colorectal Cancer. Int J Mol Sci. 16:28063–28076. 2015. View Article : Google Scholar : PubMed/NCBI

8 

Schultz NA, Andersen KK, Roslind A, Willenbrock H, Wøjdemann M and Johansen JS: Prognostic microRNAs in cancer tissue from patients operated for pancreatic cancer-five microRNAs in a prognostic index. World J Surg. 36:2699–2707. 2012. View Article : Google Scholar : PubMed/NCBI

9 

Lazar V, Suo C, Orear C, van den Oord J, Balogh Z, Guegan J, Job B, Meurice G, Ripoche H, Calza S, et al: Integrated molecular portrait of non-small cell lung cancers. BMC Med Genomics. 6:532013. View Article : Google Scholar : PubMed/NCBI

10 

Liu M, Zhou K and Cao Y: MicroRNA-944 affects cell growth by targeting EPHA7 in non-small cell lung cancer. Int J Mol Sci. 17:172016. View Article : Google Scholar

11 

Ma J, Mannoor K, Gao L, Tan A, Guarnera MA, Zhan M, Shetty A, Stass SA, Xing L and Jiang F: Characterization of microRNA transcriptome in lung cancer by next-generation deep sequencing. Mol Oncol. 8:1208–1219. 2014. View Article : Google Scholar : PubMed/NCBI

12 

Powrózek T, Krawczyk P, Kowalski DM, Winiarczyk K, Olszyna-Serementa M and Milanowski J: Plasma circulating microRNA-944 and microRNA-3662 as potential histologic type-specific early lung cancer biomarkers. Transl Res. 166:315–323. 2015. View Article : Google Scholar : PubMed/NCBI

13 

Xie H, Lee L, Scicluna P, Kavak E, Larsson C, Sandberg R and Lui WO: Novel functions and targets of miR-944 in human cervical cancer cells. Int J Cancer. 136:E230–E241. 2015. View Article : Google Scholar : PubMed/NCBI

14 

Warnecke-Eberz U, Chon SH, Hölscher AH, Drebber U and Bollschweiler E: Exosomal onco-miRs from serum of patients with adenocarcinoma of the esophagus: Comparison of miRNA profiles of exosomes and matching tumor. Tumour Biol. 36:4643–4653. 2015. View Article : Google Scholar : PubMed/NCBI

15 

Flores-Pérez A, Marchat LA, Rodríguez-Cuevas S, Bautista VP, Fuentes-Mera L, Romero-Zamora D, Maciel-Dominguez A, de la Cruz OH, Fonseca-Sánchez M, Ruíz-García E, et al: Suppression of cell migration is promoted by miR-944 through targeting of SIAH1 and PTP4A1 in breast cancer cells. BMC Cancer. 16:3792016. View Article : Google Scholar : PubMed/NCBI

16 

Christensen LL, Tobiasen H, Holm A, Schepeler T, Ostenfeld MS, Thorsen K, Rasmussen MH, Birkenkamp-Demtroeder K, Sieber OM, Gibbs P, et al: COLOFOL steering group: MiRNA-362-3p induces cell cycle arrest through targeting of E2F1, USF2 and PTPN1 and is associated with recurrence of colorectal cancer. Int J Cancer. 133:67–78. 2013. View Article : Google Scholar : PubMed/NCBI

17 

Tu K, Yang W, Li C, Zheng X, Lu Z, Guo C, Yao Y and Liu Q: Fbxw7 is an independent prognostic marker and induces apoptosis and growth arrest by regulating YAP abundance in hepatocellular carcinoma. Mol Cancer. 13:1102014. View Article : Google Scholar : PubMed/NCBI

18 

Arlt F and Stein U: Colon cancer metastasis: MACC1 and Met as metastatic pacemakers. Int J Biochem Cell Biol. 41:2356–2359. 2009. View Article : Google Scholar : PubMed/NCBI

19 

Stein U, Walther W, Arlt F, Schwabe H, Smith J, Fichtner I, Birchmeier W and Schlag PM: MACC1, a newly identified key regulator of HGF-MET signaling, predicts colon cancer metastasis. Nat Med. 15:59–67. 2009. View Article : Google Scholar : PubMed/NCBI

20 

Birchmeier C, Birchmeier W, Gherardi E and Woude GF Vande: Met, metastasis, motility and more. Nat Rev Mol Cell Biol. 4:915–925. 2003. View Article : Google Scholar : PubMed/NCBI

21 

Chi Y and Zhou D: MicroRNAs in colorectal carcinoma - from pathogenesis to therapy. J Exp Clin Cancer Res. 35:432016. View Article : Google Scholar : PubMed/NCBI

22 

Muhammad S, Kaur K, Huang R, Zhang Q, Kaur P, Yazdani HO, Bilal MU, Zheng J, Zheng L and Wang XS: MicroRNAs in colorectal cancer: Role in metastasis and clinical perspectives. World J Gastroenterol. 20:17011–17019. 2014. View Article : Google Scholar : PubMed/NCBI

23 

Yan S, Cao Y and Mao A: MicroRNAs in colorectal cancer: Potential biomarkers and therapeutic targets. Front Biosci (Landmark Ed). 20:1092–1103. 2015. View Article : Google Scholar : PubMed/NCBI

24 

Liu X, Ji Q, Fan Z and Li Q: Cellular signaling pathways implicated in metastasis of colorectal cancer and the associated targeted agents. Future Oncol. 11:2911–2922. 2015. View Article : Google Scholar : PubMed/NCBI

Related Articles

  • Abstract
  • View
  • Download
  • Twitter
Copy and paste a formatted citation
Spandidos Publications style
Wen L, Li Y, Jiang Z, Zhang Y, Yang B and Han F: miR-944 inhibits cell migration and invasion by targeting MACC1 in colorectal cancer. Oncol Rep 37: 3415-3422, 2017.
APA
Wen, L., Li, Y., Jiang, Z., Zhang, Y., Yang, B., & Han, F. (2017). miR-944 inhibits cell migration and invasion by targeting MACC1 in colorectal cancer. Oncology Reports, 37, 3415-3422. https://doi.org/10.3892/or.2017.5611
MLA
Wen, L., Li, Y., Jiang, Z., Zhang, Y., Yang, B., Han, F."miR-944 inhibits cell migration and invasion by targeting MACC1 in colorectal cancer". Oncology Reports 37.6 (2017): 3415-3422.
Chicago
Wen, L., Li, Y., Jiang, Z., Zhang, Y., Yang, B., Han, F."miR-944 inhibits cell migration and invasion by targeting MACC1 in colorectal cancer". Oncology Reports 37, no. 6 (2017): 3415-3422. https://doi.org/10.3892/or.2017.5611
Copy and paste a formatted citation
x
Spandidos Publications style
Wen L, Li Y, Jiang Z, Zhang Y, Yang B and Han F: miR-944 inhibits cell migration and invasion by targeting MACC1 in colorectal cancer. Oncol Rep 37: 3415-3422, 2017.
APA
Wen, L., Li, Y., Jiang, Z., Zhang, Y., Yang, B., & Han, F. (2017). miR-944 inhibits cell migration and invasion by targeting MACC1 in colorectal cancer. Oncology Reports, 37, 3415-3422. https://doi.org/10.3892/or.2017.5611
MLA
Wen, L., Li, Y., Jiang, Z., Zhang, Y., Yang, B., Han, F."miR-944 inhibits cell migration and invasion by targeting MACC1 in colorectal cancer". Oncology Reports 37.6 (2017): 3415-3422.
Chicago
Wen, L., Li, Y., Jiang, Z., Zhang, Y., Yang, B., Han, F."miR-944 inhibits cell migration and invasion by targeting MACC1 in colorectal cancer". Oncology Reports 37, no. 6 (2017): 3415-3422. https://doi.org/10.3892/or.2017.5611
Follow us
  • Twitter
  • LinkedIn
  • Facebook
About
  • Spandidos Publications
  • Careers
  • Cookie Policy
  • Privacy Policy
How can we help?
  • Help
  • Live Chat
  • Contact
  • Email to our Support Team