Spandidos Publications Logo
  • About
    • About Spandidos
    • Aims and Scopes
    • Abstracting and Indexing
    • Editorial Policies
    • Reprints and Permissions
    • Job Opportunities
    • Terms and Conditions
    • Contact
  • Journals
    • All Journals
    • Oncology Letters
      • Oncology Letters
      • Information for Authors
      • Editorial Policies
      • Editorial Board
      • Aims and Scope
      • Abstracting and Indexing
      • Bibliographic Information
      • Archive
    • International Journal of Oncology
      • International Journal of Oncology
      • Information for Authors
      • Editorial Policies
      • Editorial Board
      • Aims and Scope
      • Abstracting and Indexing
      • Bibliographic Information
      • Archive
    • Molecular and Clinical Oncology
      • Molecular and Clinical Oncology
      • Information for Authors
      • Editorial Policies
      • Editorial Board
      • Aims and Scope
      • Abstracting and Indexing
      • Bibliographic Information
      • Archive
    • Experimental and Therapeutic Medicine
      • Experimental and Therapeutic Medicine
      • Information for Authors
      • Editorial Policies
      • Editorial Board
      • Aims and Scope
      • Abstracting and Indexing
      • Bibliographic Information
      • Archive
    • International Journal of Molecular Medicine
      • International Journal of Molecular Medicine
      • Information for Authors
      • Editorial Policies
      • Editorial Board
      • Aims and Scope
      • Abstracting and Indexing
      • Bibliographic Information
      • Archive
    • Biomedical Reports
      • Biomedical Reports
      • Information for Authors
      • Editorial Policies
      • Editorial Board
      • Aims and Scope
      • Abstracting and Indexing
      • Bibliographic Information
      • Archive
    • Oncology Reports
      • Oncology Reports
      • Information for Authors
      • Editorial Policies
      • Editorial Board
      • Aims and Scope
      • Abstracting and Indexing
      • Bibliographic Information
      • Archive
    • Molecular Medicine Reports
      • Molecular Medicine Reports
      • Information for Authors
      • Editorial Policies
      • Editorial Board
      • Aims and Scope
      • Abstracting and Indexing
      • Bibliographic Information
      • Archive
    • World Academy of Sciences Journal
      • World Academy of Sciences Journal
      • Information for Authors
      • Editorial Policies
      • Editorial Board
      • Aims and Scope
      • Abstracting and Indexing
      • Bibliographic Information
      • Archive
    • International Journal of Functional Nutrition
      • International Journal of Functional Nutrition
      • Information for Authors
      • Editorial Policies
      • Editorial Board
      • Aims and Scope
      • Abstracting and Indexing
      • Bibliographic Information
      • Archive
    • International Journal of Epigenetics
      • International Journal of Epigenetics
      • Information for Authors
      • Editorial Policies
      • Editorial Board
      • Aims and Scope
      • Abstracting and Indexing
      • Bibliographic Information
      • Archive
    • Medicine International
      • Medicine International
      • Information for Authors
      • Editorial Policies
      • Editorial Board
      • Aims and Scope
      • Abstracting and Indexing
      • Bibliographic Information
      • Archive
  • Articles
  • Information
    • Information for Authors
    • Information for Reviewers
    • Information for Librarians
    • Information for Advertisers
    • Conferences
  • Language Editing
Spandidos Publications Logo
  • About
    • About Spandidos
    • Aims and Scopes
    • Abstracting and Indexing
    • Editorial Policies
    • Reprints and Permissions
    • Job Opportunities
    • Terms and Conditions
    • Contact
  • Journals
    • All Journals
    • Biomedical Reports
      • Information for Authors
      • Editorial Policies
      • Editorial Board
      • Aims and Scope
      • Abstracting and Indexing
      • Bibliographic Information
      • Archive
    • Experimental and Therapeutic Medicine
      • Information for Authors
      • Editorial Policies
      • Editorial Board
      • Aims and Scope
      • Abstracting and Indexing
      • Bibliographic Information
      • Archive
    • International Journal of Epigenetics
      • Information for Authors
      • Editorial Policies
      • Editorial Board
      • Aims and Scope
      • Abstracting and Indexing
      • Bibliographic Information
      • Archive
    • International Journal of Functional Nutrition
      • Information for Authors
      • Editorial Policies
      • Editorial Board
      • Aims and Scope
      • Abstracting and Indexing
      • Bibliographic Information
      • Archive
    • International Journal of Molecular Medicine
      • Information for Authors
      • Editorial Policies
      • Editorial Board
      • Aims and Scope
      • Abstracting and Indexing
      • Bibliographic Information
      • Archive
    • International Journal of Oncology
      • Information for Authors
      • Editorial Policies
      • Editorial Board
      • Aims and Scope
      • Abstracting and Indexing
      • Bibliographic Information
      • Archive
    • Medicine International
      • Information for Authors
      • Editorial Policies
      • Editorial Board
      • Aims and Scope
      • Abstracting and Indexing
      • Bibliographic Information
      • Archive
    • Molecular and Clinical Oncology
      • Information for Authors
      • Editorial Policies
      • Editorial Board
      • Aims and Scope
      • Abstracting and Indexing
      • Bibliographic Information
      • Archive
    • Molecular Medicine Reports
      • Information for Authors
      • Editorial Policies
      • Editorial Board
      • Aims and Scope
      • Abstracting and Indexing
      • Bibliographic Information
      • Archive
    • Oncology Letters
      • Information for Authors
      • Editorial Policies
      • Editorial Board
      • Aims and Scope
      • Abstracting and Indexing
      • Bibliographic Information
      • Archive
    • Oncology Reports
      • Information for Authors
      • Editorial Policies
      • Editorial Board
      • Aims and Scope
      • Abstracting and Indexing
      • Bibliographic Information
      • Archive
    • World Academy of Sciences Journal
      • Information for Authors
      • Editorial Policies
      • Editorial Board
      • Aims and Scope
      • Abstracting and Indexing
      • Bibliographic Information
      • Archive
  • Articles
  • Information
    • For Authors
    • For Reviewers
    • For Librarians
    • For Advertisers
    • Conferences
  • Language Editing
Login Register Submit
  • This site uses cookies
  • You can change your cookie settings at any time by following the instructions in our Cookie Policy. To find out more, you may read our Privacy Policy.

    I agree
Search articles by DOI, keyword, author or affiliation
Search
Advanced Search
presentation
Oncology Reports
Join Editorial Board Propose a Special Issue
Print ISSN: 1021-335X Online ISSN: 1791-2431
Journal Cover
August-2017 Volume 38 Issue 2

Full Size Image

Sign up for eToc alerts
Recommend to Library

Journals

International Journal of Molecular Medicine

International Journal of Molecular Medicine

International Journal of Molecular Medicine is an international journal devoted to molecular mechanisms of human disease.

International Journal of Oncology

International Journal of Oncology

International Journal of Oncology is an international journal devoted to oncology research and cancer treatment.

Molecular Medicine Reports

Molecular Medicine Reports

Covers molecular medicine topics such as pharmacology, pathology, genetics, neuroscience, infectious diseases, molecular cardiology, and molecular surgery.

Oncology Reports

Oncology Reports

Oncology Reports is an international journal devoted to fundamental and applied research in Oncology.

Experimental and Therapeutic Medicine

Experimental and Therapeutic Medicine

Experimental and Therapeutic Medicine is an international journal devoted to laboratory and clinical medicine.

Oncology Letters

Oncology Letters

Oncology Letters is an international journal devoted to Experimental and Clinical Oncology.

Biomedical Reports

Biomedical Reports

Explores a wide range of biological and medical fields, including pharmacology, genetics, microbiology, neuroscience, and molecular cardiology.

Molecular and Clinical Oncology

Molecular and Clinical Oncology

International journal addressing all aspects of oncology research, from tumorigenesis and oncogenes to chemotherapy and metastasis.

World Academy of Sciences Journal

World Academy of Sciences Journal

Multidisciplinary open-access journal spanning biochemistry, genetics, neuroscience, environmental health, and synthetic biology.

International Journal of Functional Nutrition

International Journal of Functional Nutrition

Open-access journal combining biochemistry, pharmacology, immunology, and genetics to advance health through functional nutrition.

International Journal of Epigenetics

International Journal of Epigenetics

Publishes open-access research on using epigenetics to advance understanding and treatment of human disease.

Medicine International

Medicine International

An International Open Access Journal Devoted to General Medicine.

Journal Cover
August-2017 Volume 38 Issue 2

Full Size Image

Sign up for eToc alerts
Recommend to Library

  • Article
  • Citations
    • Cite This Article
    • Download Citation
    • Create Citation Alert
    • Remove Citation Alert
    • Cited By
  • Similar Articles
    • Related Articles (in Spandidos Publications)
    • Similar Articles (Google Scholar)
    • Similar Articles (PubMed)
  • Download PDF
  • Download XML
  • View XML
Article

MicroRNA-448 suppresses metastasis of pancreatic ductal adenocarcinoma through targeting JAK1/STAT3 pathway

Retraction in: /10.3892/or.2022.8424
  • Authors:
    • Dan-Li Yu
    • Tao Zhang
    • Kun Wu
    • Yan Li
    • Juan Wang
    • Jun Chen
    • Xiao-Quan Li
    • Xing-Guo Peng
    • Jia-Ning Wang
    • Li-Guo Tan
  • View Affiliations / Copyright

    Affiliations: Department of Emergency, Renmin Hospital, Hubei University of Medicine, Shiyan, Hubei 442000, P.R. China, Department of Cardiology, Renmin Hospital, Hubei University of Medicine, Shiyan, Hubei 442000, P.R. China, The 2nd Department of Internal Medicine, Dongfeng Huaguo Hospital of Shiyan City, Shiyan, Hubei 442049, P.R. China
  • Pages: 1075-1082
    |
    Published online on: July 3, 2017
       https://doi.org/10.3892/or.2017.5781
  • Expand metrics +
Metrics: Total Views: 0 (Spandidos Publications: | PMC Statistics: )
Metrics: Total PDF Downloads: 0 (Spandidos Publications: | PMC Statistics: )
Cited By (CrossRef): 0 citations Loading Articles...

This article is mentioned in:



Abstract

Pancreatic ductal adenocarcinoma (PDAC) is the most common type of malignant pancreatic tumor. MicroRNAs (miRNAs) are a group of small, non-protein coding, endogenous RNAs that play critical roles in tumorigenesis and progression of PDAC. In the present study, we demonstrated that miR-448 expression was downregulated in PDAC tissues and cell lines. Clinical association analysis indicated that low expression of miR-448 was associated with poor prognostic features and conferred a significant reduced survival of PDAC patients. Overexpression of miR-448 suppressed PDAC cell migration and invasion, while its loss showed the opposite effects on these cellular processes. In vivo experiments revealed that miR-488 restoration prohibited liver metastasis of PDAC in nude mice. Moreover, we found that Janus kinase 1 (JAK1) was a direct target gene of miR-448 in PDAC cells. We further demonstrated that the expression of JAK1 mRNA was upregulated in PDAC tissues. Notably, the expression of JAK1 mRNA was inversely correlated with the level of miR-448 in PDAC tissues. In addition, JAK1 knockdown showed similar effects of miR-448 on the metastasis of PDAC cells. JAK1/STAT3 pathway may be involved in the function of miR-448 in PDAC cells. Taken together, these findings suggest that miR-448 functions as a tumor suppressor in the development of PDAC through targeting the JAK1/STAT3 pathway.

Introduction

Pancreatic ductal adenocarcinoma (PDAC) is the most common type of the malignant pancreatic tumor and one of the most deadly cancers worldwide (1). Despite recent therapeutic advancements, the 5-year survival rate of PDAC is unacceptably low (2). This poor outcome is related to a lack of efficient therapeutic tools and early diagnostic markers (3). Local and distant metastasis are the main causes for poor prognosis of PDAC patients. Several signaling pathways are implicated in metastasis of PDAC, such JAK-STAT3 and Notch signaling pathways (4–6). However, the mechanisms underlying metastasis of PDAC is still poorly investigated. Thus, it is imperative to disclose accurate molecular mechanisms for metastasis of PDAC.

MicroRNAs (miRNAs) are a group of small, non-protein coding, endogenous and single-stranded RNAs that negatively regulate target mRNA to either translational or mRNA degradation (7–12). Emerging evidence has shown that miRNAs play pivotal roles in cellular functions, such as apoptosis, proliferation, motility and differentiation (13–17). Aberrant miRNA expression is found in various cancers including gastric, breast cancer, glioma, hepatocellular carcinoma, ovarian carcinoma, osteosarcoma and PDAC (7,18–23). Previous studies showed that miR-448 acted as a tumor suppressor in various tumors, such as colorectal cancer, oral squamous cell carcinoma, gastric, breast, ovarian cancer and hepatocellular carcinoma (24–29). For example, Li et al (27) showed that the expression of miR-448 was downregulated in colorectal cancer cell lines and tissues. Overexpression of miR-448 inhibited colorectal cancer cell colony formation, proliferation, invasion and migration through regulating the insulin-like growth factor 1 receptor (IGF1R) (27). Moreover, Wu et al (26) demonstrated that miR-448 expression was downregulated in gastric cancer tissues and cell lines. Elevated expression of miR-448 inhibited gastric cancer cell colony formation, proliferation and invasion by inhibiting the ADAM10 (26). In addition, Lv et al (24) demonstrated that miR-448 was underexpressed in ovarian cancer cell lines and tissues, and that the overexpression of miR-448 suppressed ovarian cancer cell migration, invasion and proliferation by regulating CXCL12 expression. Zhu et al (29) found that miR-448 expression was downregulated in hepatocellular carcinoma tissues and the inhibition of miR-448 increased hepatocellular carcinoma cell invasion through targeting the ROCK2. Thus, there is a continued need to understand the effect of miR-448 in PDAC progression, development and therapy.

In the present study, we focused on the expression and functional role of miR-448 in PDAC. We demonstrated that miR-448 expression was downregulated in PDAC tissues and cell lines. Overexpression of miR-448 suppressed PDAC cell migration and invasion. We also studied the functional mechanism of miR-448 in PDAC.

Materials and methods

Human tissue samples, cell culture and transfection

The PDAC tissues and their related normal tissues were obtained from 80 PDAC patients in Renmin Hospital. Pathology faculty performed a gross analysis of the specimen and selected cancerous appearing pancreatic tissue and normal appearing pancreatic tissue for research. The present study was approved by the ethics committee and the institutional review board of Hubei University of Medicine, and written informed consent was obtained from all patients. A normal human pancreatic duct epithelial cell line (HPDE6-C7) and five PDAC cell lines (PANC-1, MIAPaCa-2, BxPC-3, AsPC-1 and PL45) were purchased from the Institute of Biochemistry and Cell Biology, Chinese Academy of Sciences (Shanghai, China). Cells were cultured in the Dulbeccos modified Eagles medium (DMEM) supplemented with 10% fetal bovine serum (FBS) in a humidified containing of 5% CO2 incubator at 37°C. miR-448 mimic/inhibitor and scrambled mimic/inhibitor, JAK1 siRNA and control siRNA, JAK1 vector were purchased from GeneCopoeia (Guangzhou, China). Cells were transfected using the Lipofectamine 2000 kit (Invitrogen, Carlsbad, CA, USA) according to the manufacturers instructions.

Quantitative real-time polymerase chain reaction (qRT-PCR)

Total RNA from the PDAC tissues and cells was extracted using TRIzol reagent (Invitrogen) according to the manufacturers instructions. Reverse transcription reactions were performed with the Transcriptional First Strand cDNA Synthesis kit (Applied Biosystems, Foster City, CA, USA). qRT-PCR assays were performed on an ABI 7900 system (Applied Biosystems) to determine the expression level of miR-448 and JAK1. The following primers were used: miR-448 forward, 5-TTA TTG CGA TGT GTT CCT TAT G-3 and reverse, 5-ATG CAT GCC ACG GGC ATA TAC ACT-3. JAK1 forward, 5-GTC TTA GAC CCC AGC CAC AG-3 and reverse, 5-CCC CTT CCA CAA ACT CTT CC-3. U6 small nuclear RNA and GAPDH were used for normalization. The relative expression of mRNA or miRNA was measured using the 2−∆∆CT method.

Western blot analysis

Cells were extracted from cells or tissues using protein extraction buffer and quantified with a BCA protein assay kit (Pierce, Bonn, Germany). Equal protein was separated by 10% SDS-PAGE and was transferred to the PVDF membrane (Millipore, Bedford, MD, USA). The membrane was blocked in non-fat milk for 1 h and then incubated with primary antibodies such as JAK1 (Cell Signaling Technology, Beverly, MA, USA), p-STAT3 (Tyr705; Cell Signaling Technology), STAT3 (Cell Signaling Technology) and GAPDH (Cell Signaling Technology) overnight. The immunoreactive band was visualized by the ECL Plus reagents (Beyotime Institute of Biotechnology, Beijing, China) and semi-quantified by ImageJ software (1.46; National Institutes of Health, Bethesda, MD, USA).

Luciferase reporter assay

PDAC cells were cultured in 48-well plates and were transfected with a mixture of wild-type (wt) or mutated (mt) pGL3-JAK1-3UTR and miR-448 mimic or scrambled mimic using Lipofectamine 2000 according to the manufacturers instructions. Renilla and firefly luciferase activities were measured using the Dual-luciferase reporter assay system (Promega, Madison, WI, USA) according to the manufacturers instructions.

Migration and invasion assay

PDAC cells that were transfected with corresponding vectors were seeded in 6-well plates to form the single confluent cell layer. The wounds were made with 100-µ tips in the confluent cell layer. After would scratching (0 and 24 h), the width of wound was photographed with phase-contrast microscope. To assess cell invasion, Matrigel (BD Biosciences, Franklin Lakes, NJ, USA) was coated onto the Transwell upper chamber of the well and cells were cultured on the upper chamber. Serum was added to the lower chamber, and the invasive cells were fixed with methanol and stained with crystal violet.

Experimental mouse model

Liver metastasis assay in nude mice using the model of subcapsular splenic injection in which the BxPC-3 cells were injected to the spleen subcapsular. Nine weeks after splenic injection, all mice were euthanized and the livers were obtained. Furthermore, analysis of micrometastasis was assessed on the left laterallobe of the liver, that was fixed and paraffin-embedded, sectioned and stained for H&E (30). The protocol for these animal experiments were approved by the Ethics Review Committee of Hubei University of Medicine.

Immunohistochemistry (IHC)

The tissues that were previously formalin-fixed and paraffin-embedded were sliced into 4-µm sections and underwent deparaffination and then rehydration. Antigen retrieval, suppression of endogenous peroxidase activity and 10% skim milk blocking were performed before primary antibody incubation. JAK1 (Cell Signaling Technology) antibody was used as a primary antibody overnight at 4°C. The slides were subsequently incubated with peroxidase conjugated secondary antibody (ZSGB BIO, Beijing, China) for 90 min and a peroxidase-labeled polymer, DAB solution was used for signal development for 5 min. The sections were counterstained with hematoxylin followed by dehydrating and mounting.

Statistical analysis

Results are shown as the mean ± SEM and analyzed by GraphPad Prism 5 software (GraphPad Software, Inc., San Diego, CA, USA). The statistical difference between two groups was determined by the Students t-test and Chi-squared test, and the difference between more than two groups was assessed by the one-way ANOVA. Survival analysis was performed using Kaplan-Meiers method and log-rank test. Correlation analysis was analyzed by Spearmans rank correlation test. P<0.05 was considered statistically significant.

Results

Clinical significance of miR-448 expression in PDAC

We first determined the expression of miR-448 in PDAC tissues. The levels of miR-448 in the PDAC tissues were lower than those in the related normal tissues (P<0.01; Fig. 1A). Furthermore, underexpression of miR-448 was observed in PDAC cell lines (PANC-1, MIAPaCa-2, BxPC-3, AsPC-1 and PL45) compared to HPDE6-C7 cells (P<0.05; Fig. 1B). Clinical association analysis indicated that PDAC patients with miR-448 low expression showed more lymph node metastasis, neural invasion, tumor recurrence and advanced tumor stage (P<0.05, respectively, Table I). In addition, miR-448 low expressing PDAC patients had a significant reduced overall survival and recurrence-free survival (P<0.05, respectively, Fig. 1C and D). Thus, miR-448 expression potentially functions as a prognostic marker in PDAC.

Figure 1.

The expression and prognostic value of miR-448 in PDAC. (A) qRT-PCR analysis of miR-448 expression in 80 human PDAC tissue samples and their matched normal tissues. (B) qRT-PCR analysis of miR-448 expression in five human PDAC cell lines and the normal human pancreatic duct epithelial cell line (HPDE6-C7). *P<0.05. (C and D) Compared with those of high miR-448 expression, miR-448 low-expressing PDAC patients had a notable reduced overall survival and recurrence-free survival rate.

Table I.

Association between the clinicopathological features and miR-448 expression in PDAC patients.

Table I.

Association between the clinicopathological features and miR-448 expression in PDAC patients.

miR-448 expression

Characteristicsn=80Low (n=62)High (n=18)P-value
Age (years) 0770
  ≤6029236
  >60513912
Sex 0.340
  Male28208
  Female524210
Tumor margin 0.108
  Negative402812
  Positive40346
Lymph node metastasis 0.036a
  Absent453114
  Present35314
Tumor size (cm) 0.626
  ≤223176
  >2574512
Neural invasion 0.004a
  Negative342113
  Positive46415
Tumor recurrence 0.011a
  None412714
  Local and regional metastasis39354
Tumor differentiation 0.437
  Well or moderate382810
  Poor42348
Tumor stage 0.002a
  I+II412615
  III+IV39363

{ label (or @symbol) needed for fn[@id='tfn1-or-38-02-1075'] } PDAC, pancreatic ductal adenocarcinoma.

a Statistically significant.

miR-448 regulates PDAC cell migration and invasion

Next, miR-448 expression was significantly upregulated in BxPC-3 cells after treatment with miR-448 mimic (P<0.05; Fig. 2A). Elevated expression of miR-448 suppressed BxPC-3 cell migration and invasion (P<0.05; Fig. 2B and C). Moreover, miR-448 was silenced by miR-448 inhibitor in AsPC-1 cells (P<0.05; Fig. 2D). miR-448 loss facilitated migration and invasion in AsPC-1 cells (P<0.05; Fig. 2E and F). In addition, liver metastasis experiments showed that miR-448 restoration notably reduced the number of metastatic nodules in the livers of nude mice (P<0.05; Fig. 3). Altogether, our data reveal that miR-448 prominently prohibits PDAC cell metastasis in vitro and in vivo.

Figure 2.

miR-448 inhibits migration and invasion of PDAC cells. (A) BxPC-3 cells that were transfected with miR-448 mimic or scrambled mimic were subjected to qRT-PCR. *P<0.05. (B) Wound healing assay indicated that miR-448 overexpression inhibited migration of BxPC-3 cells. (C) The number of invaded BxPC-3 cells was reduced after miR-448 restoration. *P<0.05. (D) AsPC-1 cells that were transfected with miR-448 inhibitor or scrambled inhibitor were subjected to qRT-PCR. *P<0.05. (E) Wound healing assay indicated that miR-448 loss promoted migration of AsPC-1 cells. (F) The number of invaded AsPC-1 cells was increased after miR-448 silencing. *P<0.05.

Figure 3.

Overexpression of miR-448 suppresses liver metastasis of PDAC cells in mice. BxPC-3 cells that were transfected with miR-448 mimic or scrambled mimic were injected to the spleen subcapsular in nude mice. H&E staining revealed that miR-448 overexpression significantly reduced liver metastases of BxPC-3 cells. *P<0.05. M, metastases; L, normal liver.

JAK1 is a direct target gene of miR-448 in PDAC cells

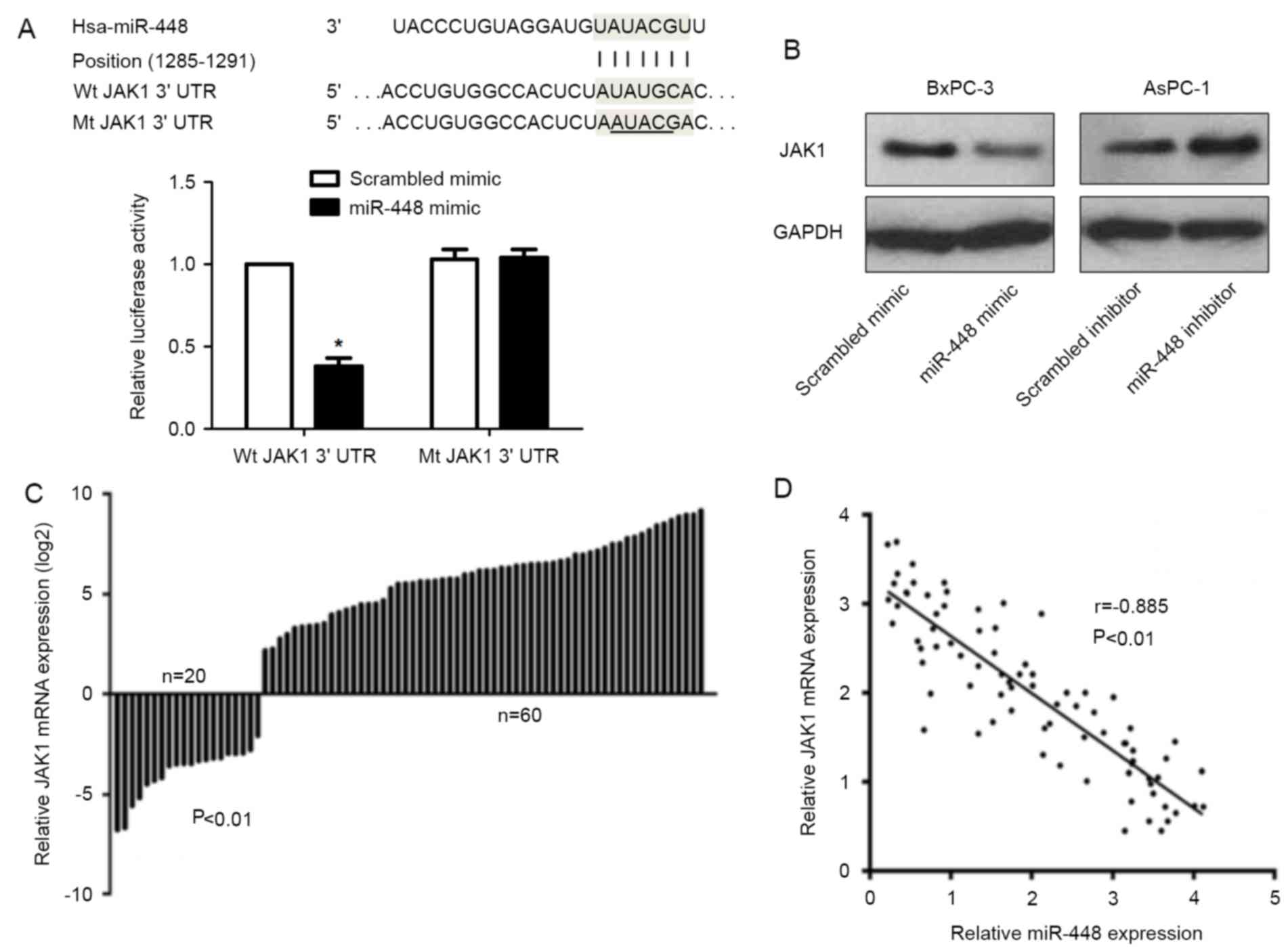
We found the potential molecular target of miR-448 in the TargetScan database, among which the potential putative gene encoding JAK1 harbored a miR-448 binding site (Fig. 4A). Overexpression of miR-448 caused a decline in the luciferase activity when this reporter gene included wt JAK1 3UTR in the BxPC-3 cells (P<0.05; Fig. 4A). While, miR-448 overexpression showed no significant effect on the luciferase activity of mt JAK1 3UTR (Fig. 4A). Furthermore, miR-448 negatively regulated JAK1 abundance in PDAC cells (Fig. 4B). qRT-PCR data revealed that the levels of JAK1 mRNA in PDAC tissues were notably reduced as compared with matched non-cancerous tissues (P<0.01; Fig. 4C). An inverse correlation between miR-448 and JAK1 mRNA expression was observed in PDAC tissues (r=−0.885, P<0.01; Fig. 4D). Representative IHC data showed that miR-448 high expressing PDAC tissue showed weak staining of JAK1, while strong staining of JAK1 was observed in miR-448 low expressing case (Fig. 5). Thus, JAK1 is recognized as a direct downstream target of miR-448 in PDAC.

Figure 4.

JAK1 is a direct target gene of miR-448 in PDAC cells. (A) The potential putative gene encoding JAK1 harbored a miR-448 binding site is shown. Overexpression of miR-448 caused a decline in the luciferase activity when this reporter gene included the wild-type (wt) JAK1 3UTR in the BxPC-3 cells, while miR-448 overexpression showed no significant effect on the luciferase activity of mutanted (mt) JAK1 3UTR. *P<0.05. (B) Ectopic expression of miR-448 suppressed, while miR-448 loss increased JAK1 protein expression in the PDAC cells. *P<0.05. (C) qRT-PCR analysis of JAK1 mRNA expression in 80 human PDAC tissue samples and their matched normal tissues. (D) An inverse correlation between the levels of JAK1 mRNA and miR-448 expression was observed in PDAC tissues.

Figure 5.

IHC staining of JAK1 in PDAC tissues. Representative IHC data showed that miR-448 high expressing PDAC tissue showed weak staining of JAK1, while strong staining of JAK1 was observed in miR-448 low expressing case.

miR-448 suppresses PDAC cell migration and invasion probably by targeting JAK1/STAT3 pathway

The JAK1 expression was significantly downregulated in BxPC-3 cells after the treatment with JAK1 siRNA (P<0.05; Fig. 6A). Consistent with the effects of miR-448 overexpression, JAK1 knockdown prominently restrained migration and invasion in BxPC-3 cells (P<0.05; Fig. 6B and C). JAK1 is reported to be an upstream regulator of STAT3 (31). Next, we found that miR-448 overexpression reduced the levels of JAK1 and phosphorylated STAT3 in BxPC-3 cells (Fig. 7). While, JAK1 restoration promoted the phosphorylation of STAT3 (Fig. 7). Thus, miR-448 exerts its anti-metastatic effect probably by targeting JAK1/STAT3 pathway in PDAC.

Figure 6.

JAK1 knockdown inhibits migration and invasion of PDAC cells. (A) BxPC-3 cells that were transfected with JAK1 siRNA (siJAK1) or scrambled siRNA (siNC) were subjected to qRT-PCR. *P<0.05. (B) Wound healing assay indicated that JAK1 knockdown inhibited migration of BxPC-3 cells. (C) The number of invaded BxPC-3 cells was reduced after JAK1 knockdown. *P<0.05.

Figure 7.

JAK1/STAT3 pathway may be implicated in the role of miR-448 in PDAC cells. BxPC-3 cells that were transfected with corresponding vectors were subjected to immunoblotting for JAK1, p-STAT3 and STAT3. miR-448 overexpression reduced the levels of JAK1 and phosphorylated STAT3. Notably, JAK1 restoration facilitated the activation of JAK1/STAT3 pathway in BxPC-3 cells.

Discussion

miR-448 plays a tumor suppressive role in human cancers, its downregulation contributes to poor clinical outcome and cellular malignant phenotypes (24–29). However, the expression level and functional role of miR-448 in the PDAC were previously unknown. In the present study, we first measured the expression of miR-448 in PDAC tissues. Our results showed that the levels of miR-448 were lower in the PDAC tissues compared to those in the related normal tissues. Moreover, we demonstrated that the expressions of miR-448 was downregulated in PDAC cell lines. miR-448 low expression conferred malignant clinical features and reduced survival in PDAC patients. Furthermore, we demonstrated that overexpression of miR-448 suppressed PDAC cell migration and invasion in vitro and in vivo. These data suggest that miR-448 acts as a tumor suppressor in the development of PDAC.

It is important to find the target gene to understand the molecular mechanism by which miRNA suppresses or promotes oncogenesis. In this study, we identified that JAK1 was a direct target gene of miR-448 in PDAC cells. JAK1 is a member of the JAK family of protein tyrosine kinases, which performs diverse functional roles in carcinogenesis (32). Previous studies suggested that JAK1 acted as an oncogene in human hepatocellular carcinoma (33), lung (34), PDAC (5) and colorectal cancer (35). Moreover, Yuan et al (33) demonstrated that miR-340 expression was downregulated in hepatocellular carcinoma tissues, and miR-340 restoration suppressed cancer cell proliferation and invasion through repressing JAK1 expression. Therefore, it is valuable to study the molecular mechanism underlying the role of JAK1 overexpression in the development of PDAC. Our results demonstrated that overexpression of miR-448 caused a decline in luciferase activity when this reporter gene included the JAK1 3UTR in PDAC cells. miR-448 negatively regulated the expression of JAK1 in PDAC cells. We demonstrated that JAK1 mRNA expression was upregulated in PDAC tissues. Interestingly, the expression of JAK1 mRNA was inversely correlated with miR-448 in PDAC tissues. Furthermore, we demonstrated that miR-448 suppressed PDAC cell migration and invasion by regulating JAK1/STAT3 pathway.

In conclusion, we demonstrated that the expression level of miR-448 was downregulated in PDAC tissues and cell lines. miR-448 suppressed PDAC cell migration and invasion probably by inhibiting JAK1/STAT3 pathway. These findings suggest that miR-448 potentially serves as a tumor suppressor in the development of PDAC through targeting JAK1/STAT3 pathway.

Acknowledgements

The authors thank all the patients who participated in the present study.

References

1 

Gomez-Rubio P, Zock JP, Rava M, Marquez M, Sharp L, Hidalgo M, Carrato A, Ilzarbe L, Michalski C, Molero X, et al: PanGenEU Study Investigators: Reduced risk of pancreatic cancer associated with asthma and nasal allergies. Gut. 66:314–322. 2017. View Article : Google Scholar : PubMed/NCBI

2 

Jemal A, Bray F, Center MM, Ferlay J, Ward E and Forman D: Global cancer statistics. CA Cancer J Clin. 61:69–90. 2011. View Article : Google Scholar : PubMed/NCBI

3 

Zhang JJ, Zhu Y, Xie KL, Peng YP, Tao JQ, Tang J, Li Z, Xu ZK, Dai CC, Qian ZY, et al: Yin Yang-1 suppresses invasion and metastasis of pancreatic ductal adenocarcinoma by downregulating MMP10 in a MUC4/ErbB2/p38/MEF2C-dependent mechanism. Mol Cancer. 13:1302014. View Article : Google Scholar : PubMed/NCBI

4 

Palagani V, Bozko P, El Khatib M, Belahmer H, Giese N, Sipos B, Malek NP and Plentz RR: Combined inhibition of Notch and JAK/STAT is superior to monotherapies and impairs pancreatic cancer progression. Carcinogenesis. 35:859–866. 2014. View Article : Google Scholar : PubMed/NCBI

5 

Tactacan CM, Phua YW, Liu L, Zhang L, Humphrey ES, Cowley M, Pinese M, Biankin AV and Daly RJ: The pseudokinase SgK223 promotes invasion of pancreatic ductal epithelial cells through JAK1/Stat3 signaling. Mol Cancer. 14:1392015. View Article : Google Scholar : PubMed/NCBI

6 

Gruber R, Panayiotou R, Nye E, Spencer-Dene B, Stamp G and Behrens A: YAP1 and TAZ control pancreatic cancer initiation in mice by direct up-regulation of JAK-STAT3 signaling. Gastroenterology. 151:526–539. 2016. View Article : Google Scholar : PubMed/NCBI

7 

Kang M, Ren MP, Zhao L, Li CP and Deng MM: miR-485-5p acts as a negative regulator in gastric cancer progression by targeting flotillin-1. Am J Transl Res. 7:2212–2222. 2015.PubMed/NCBI

8 

Song X, Wang Z, Jin Y, Wang Y and Duan W: Loss of miR-532-5p in vitro promotes cell proliferation and metastasis by influencing CXCL2 expression in HCC. Am J Transl Res. 7:2254–2261. 2015.PubMed/NCBI

9 

Huang K, Dong X, Sui C, Hu D, Xiong T, Liao S and Zhang H: MiR-223 suppresses endometrial carcinoma cells proliferation by targeting IGF-1R. Am J Transl Res. 6:841–849. 2014.PubMed/NCBI

10 

Wu D, Chen B, Cui F, He X, Wang W and Wang M: Hypoxia-induced microRNA-301b regulates apoptosis by targeting Bim in lung cancer. Cell Prolif. 49:476–483. 2016. View Article : Google Scholar : PubMed/NCBI

11 

Sun Y, Zhao J, Yin X, Yuan X, Guo J and Bi J: miR-297 acts as an oncogene by targeting GPC5 in lung adenocarcinoma. Cell Prolif. 49:636–643. 2016. View Article : Google Scholar : PubMed/NCBI

12 

Hu S, Zhang M, Sun F, Ren L, He X, Hua J and Peng S: miR-375 controls porcine pancreatic stem cell fate by targeting 3-phosphoinositide-dependent protein kinase-1 (Pdk1). Cell Prolif. 49:395–406. 2016. View Article : Google Scholar : PubMed/NCBI

13 

Ahmad A, Sethi S, Chen W, Ali-Fehmi R, Mittal S and Sarkar FH: Up-regulation of microRNA-10b is associated with the development of breast cancer brain metastasis. Am J Transl Res. 6:384–390. 2014.PubMed/NCBI

14 

Li P, Xue WJ, Feng Y and Mao QS: MicroRNA-205 functions as a tumor suppressor in colorectal cancer by targeting cAMP responsive element binding protein 1 (CREB1). Am J Transl Res. 7:2053–2059. 2015.PubMed/NCBI

15 

Gao Y, Xue Q, Wang D, Du M, Zhang Y and Gao S: miR-873 induces lung adenocarcinoma cell proliferation and migration by targeting SRCIN1. Am J Transl Res. 7:2519–2526. 2015.PubMed/NCBI

16 

Shan TD, Ouyang H, Yu T, Li JY, Huang CZ, Yang HS, Zhong W, Xia ZS and Chen QK: miRNA-30e regulates abnormal differentiation of small intestinal epithelial cells in diabetic mice by downregulating Dll4 expression. Cell Prolif. 49:102–114. 2016. View Article : Google Scholar : PubMed/NCBI

17 

Huang X, Huang M, Kong L and Li Y: miR-372 suppresses tumour proliferation and invasion by targeting IGF2BP1 in renal cell carcinoma. Cell Prolif. 48:593–599. 2015. View Article : Google Scholar : PubMed/NCBI

18 

Yang XW, Shen GZ, Cao LQ, Jiang XF, Peng HP, Shen G, Chen D and Xue P: MicroRNA-1269 promotes proliferation in human hepatocellular carcinoma via downregulation of FOXO1. BMC Cancer. 14:9092014. View Article : Google Scholar : PubMed/NCBI

19 

Png KJ, Yoshida M, Zhang XH, Shu W, Lee H, Rimner A, Chan TA, Comen E, Andrade VP, Kim SW, et al: MicroRNA-335 inhibits tumor reinitiation and is silenced through genetic and epigenetic mechanisms in human breast cancer. Genes Dev. 25:226–231. 2011. View Article : Google Scholar : PubMed/NCBI

20 

Gao X and Jin W: The emerging role of tumor-suppressive microRNA-218 in targeting glioblastoma stemness. Cancer Lett. 353:25–31. 2014. View Article : Google Scholar : PubMed/NCBI

21 

Jiang J, Zhang Y, Yu C, Li Z, Pan Y and Sun C: MicroRNA-492 expression promotes the progression of hepatic cancer by targeting PTEN. Cancer Cell Int. 14:952014. View Article : Google Scholar : PubMed/NCBI

22 

Denoyelle C, Lambert B, Meryet-Figuière M, Vigneron N, Brotin E, Lecerf C, Abeilard E, Giffard F, Louis MH, Gauduchon P, et al: miR-491-5p-induced apoptosis in ovarian carcinoma depends on the direct inhibition of both BCL-XL and EGFR leading to BIM activation. Cell Death Dis. 5:e14452014. View Article : Google Scholar : PubMed/NCBI

23 

Yonemori K, Kurahara H, Maemura K and Natsugoe S: MicroRNA in pancreatic cancer. J Hum Genet. 62:33–40. 2017. View Article : Google Scholar : PubMed/NCBI

24 

Lv Y, Lei Y, Hu Y, Ding W, Zhang C and Fang C: miR-448 negatively regulates ovarian cancer cell growth and metastasis by targeting CXCL12. Clin Transl Oncol. 17:903–909. 2015. View Article : Google Scholar : PubMed/NCBI

25 

Li QQ, Chen ZQ, Cao XX, Xu JD, Xu JW, Chen YY, Wang WJ, Chen Q, Tang F, Liu XP, et al: Involvement of NF-κB/miR-448 regulatory feedback loop in chemotherapy-induced epithelial-mesenchymal transition of breast cancer cells. Cell Death Differ. 18:16–25. 2011. View Article : Google Scholar : PubMed/NCBI

26 

Wu X, Tang H, Liu G, Wang H, Shu J and Sun F: miR-448 suppressed gastric cancer proliferation and invasion by regulating ADAM10. Tumour Biol. 37:10545–10551. 2016. View Article : Google Scholar : PubMed/NCBI

27 

Li B, Ge L, Li M, Wang L and Li Z: miR-448 suppresses proliferation and invasion by regulating IGF1R in colorectal cancer cells. Am J Transl Res. 8:3013–3022. 2016.PubMed/NCBI

28 

Shen L, Liu L, Ge L, Xie L, Liu S, Sang L, Zhan T and Li H: miR-448 downregulates MPPED2 to promote cancer proliferation and inhibit apoptosis in oral squamous cell carcinoma. Exp Ther Med. 12:2747–2752. 2016.PubMed/NCBI

29 

Zhu H, Zhou X, Ma C, Chang H, Li H, Liu F and Lu J: Low expression of miR-448 induces EMT and promotes invasion by regulating ROCK2 in hepatocellular carcinoma. Cell Physiol Biochem. 36:487–498. 2015. View Article : Google Scholar : PubMed/NCBI

30 

Mendonsa AM, VanSaun MN, Ustione A, Piston DW, Fingleton BM and Gorden DL: Host and tumor derived MMP13 regulate extravasation and establishment of colorectal metastases in the liver. Mol Cancer. 14:492015. View Article : Google Scholar : PubMed/NCBI

31 

Guschin D, Rogers N, Briscoe J, Witthuhn B, Watling D, Horn F, Pellegrini S, Yasukawa K, Heinrich P, Stark GR, et al: A major role for the protein tyrosine kinase JAK1 in the JAK/STAT signal transduction pathway in response to interleukin-6. EMBO J. 14:1421–1429. 1995.PubMed/NCBI

32 

Verma A, Kambhampati S, Parmar S and Platanias LC: Jak family of kinases in cancer. Cancer Metastasis Rev. 22:423–434. 2003. View Article : Google Scholar : PubMed/NCBI

33 

Yuan J, Ji H, Xiao F, Lin Z, Zhao X, Wang Z, Zhao J and Lu J: MicroRNA-340 inhibits the proliferation and invasion of hepatocellular carcinoma cells by targeting JAK1. Biochem Biophys Res Commun. 483:578–584. 2017. View Article : Google Scholar : PubMed/NCBI

34 

Liu D, Huang Y, Zeng J, Chen B, Huang N, Guo N, Liu L, Xu H, Mo X and Li W: Down-regulation of JAK1 by RNA interference inhibits growth of the lung cancer cell line A549 and interferes with the PI3K/mTOR pathway. J Cancer Res Clin Oncol. 137:1629–1640. 2011. View Article : Google Scholar : PubMed/NCBI

35 

Xiong H, Zhang ZG, Tian XQ, Sun DF, Liang QC, Zhang YJ, Lu R, Chen YX and Fang JY: Inhibition of JAK1, 2/STAT3 signaling induces apoptosis, cell cycle arrest, and reduces tumor cell invasion in colorectal cancer cells. Neoplasia. 10:287–297. 2008. View Article : Google Scholar : PubMed/NCBI

Related Articles

  • Abstract
  • View
  • Download
  • Twitter
Copy and paste a formatted citation
Spandidos Publications style
Yu D, Zhang T, Wu K, Li Y, Wang J, Chen J, Li X, Peng X, Wang J, Tan L, Tan L, et al: MicroRNA-448 suppresses metastasis of pancreatic ductal adenocarcinoma through targeting JAK1/STAT3 pathway Retraction in /10.3892/or.2022.8424. Oncol Rep 38: 1075-1082, 2017.
APA
Yu, D., Zhang, T., Wu, K., Li, Y., Wang, J., Chen, J. ... Tan, L. (2017). MicroRNA-448 suppresses metastasis of pancreatic ductal adenocarcinoma through targeting JAK1/STAT3 pathway Retraction in /10.3892/or.2022.8424. Oncology Reports, 38, 1075-1082. https://doi.org/10.3892/or.2017.5781
MLA
Yu, D., Zhang, T., Wu, K., Li, Y., Wang, J., Chen, J., Li, X., Peng, X., Wang, J., Tan, L."MicroRNA-448 suppresses metastasis of pancreatic ductal adenocarcinoma through targeting JAK1/STAT3 pathway Retraction in /10.3892/or.2022.8424". Oncology Reports 38.2 (2017): 1075-1082.
Chicago
Yu, D., Zhang, T., Wu, K., Li, Y., Wang, J., Chen, J., Li, X., Peng, X., Wang, J., Tan, L."MicroRNA-448 suppresses metastasis of pancreatic ductal adenocarcinoma through targeting JAK1/STAT3 pathway Retraction in /10.3892/or.2022.8424". Oncology Reports 38, no. 2 (2017): 1075-1082. https://doi.org/10.3892/or.2017.5781
Copy and paste a formatted citation
x
Spandidos Publications style
Yu D, Zhang T, Wu K, Li Y, Wang J, Chen J, Li X, Peng X, Wang J, Tan L, Tan L, et al: MicroRNA-448 suppresses metastasis of pancreatic ductal adenocarcinoma through targeting JAK1/STAT3 pathway Retraction in /10.3892/or.2022.8424. Oncol Rep 38: 1075-1082, 2017.
APA
Yu, D., Zhang, T., Wu, K., Li, Y., Wang, J., Chen, J. ... Tan, L. (2017). MicroRNA-448 suppresses metastasis of pancreatic ductal adenocarcinoma through targeting JAK1/STAT3 pathway Retraction in /10.3892/or.2022.8424. Oncology Reports, 38, 1075-1082. https://doi.org/10.3892/or.2017.5781
MLA
Yu, D., Zhang, T., Wu, K., Li, Y., Wang, J., Chen, J., Li, X., Peng, X., Wang, J., Tan, L."MicroRNA-448 suppresses metastasis of pancreatic ductal adenocarcinoma through targeting JAK1/STAT3 pathway Retraction in /10.3892/or.2022.8424". Oncology Reports 38.2 (2017): 1075-1082.
Chicago
Yu, D., Zhang, T., Wu, K., Li, Y., Wang, J., Chen, J., Li, X., Peng, X., Wang, J., Tan, L."MicroRNA-448 suppresses metastasis of pancreatic ductal adenocarcinoma through targeting JAK1/STAT3 pathway Retraction in /10.3892/or.2022.8424". Oncology Reports 38, no. 2 (2017): 1075-1082. https://doi.org/10.3892/or.2017.5781
Follow us
  • Twitter
  • LinkedIn
  • Facebook
About
  • Spandidos Publications
  • Careers
  • Cookie Policy
  • Privacy Policy
How can we help?
  • Help
  • Live Chat
  • Contact
  • Email to our Support Team