Spandidos Publications Logo
  • About
    • About Spandidos
    • Aims and Scopes
    • Abstracting and Indexing
    • Editorial Policies
    • Reprints and Permissions
    • Job Opportunities
    • Terms and Conditions
    • Contact
  • Journals
    • All Journals
    • Oncology Letters
      • Oncology Letters
      • Information for Authors
      • Editorial Policies
      • Editorial Board
      • Aims and Scope
      • Abstracting and Indexing
      • Bibliographic Information
      • Archive
    • International Journal of Oncology
      • International Journal of Oncology
      • Information for Authors
      • Editorial Policies
      • Editorial Board
      • Aims and Scope
      • Abstracting and Indexing
      • Bibliographic Information
      • Archive
    • Molecular and Clinical Oncology
      • Molecular and Clinical Oncology
      • Information for Authors
      • Editorial Policies
      • Editorial Board
      • Aims and Scope
      • Abstracting and Indexing
      • Bibliographic Information
      • Archive
    • Experimental and Therapeutic Medicine
      • Experimental and Therapeutic Medicine
      • Information for Authors
      • Editorial Policies
      • Editorial Board
      • Aims and Scope
      • Abstracting and Indexing
      • Bibliographic Information
      • Archive
    • International Journal of Molecular Medicine
      • International Journal of Molecular Medicine
      • Information for Authors
      • Editorial Policies
      • Editorial Board
      • Aims and Scope
      • Abstracting and Indexing
      • Bibliographic Information
      • Archive
    • Biomedical Reports
      • Biomedical Reports
      • Information for Authors
      • Editorial Policies
      • Editorial Board
      • Aims and Scope
      • Abstracting and Indexing
      • Bibliographic Information
      • Archive
    • Oncology Reports
      • Oncology Reports
      • Information for Authors
      • Editorial Policies
      • Editorial Board
      • Aims and Scope
      • Abstracting and Indexing
      • Bibliographic Information
      • Archive
    • Molecular Medicine Reports
      • Molecular Medicine Reports
      • Information for Authors
      • Editorial Policies
      • Editorial Board
      • Aims and Scope
      • Abstracting and Indexing
      • Bibliographic Information
      • Archive
    • World Academy of Sciences Journal
      • World Academy of Sciences Journal
      • Information for Authors
      • Editorial Policies
      • Editorial Board
      • Aims and Scope
      • Abstracting and Indexing
      • Bibliographic Information
      • Archive
    • International Journal of Functional Nutrition
      • International Journal of Functional Nutrition
      • Information for Authors
      • Editorial Policies
      • Editorial Board
      • Aims and Scope
      • Abstracting and Indexing
      • Bibliographic Information
      • Archive
    • International Journal of Epigenetics
      • International Journal of Epigenetics
      • Information for Authors
      • Editorial Policies
      • Editorial Board
      • Aims and Scope
      • Abstracting and Indexing
      • Bibliographic Information
      • Archive
    • Medicine International
      • Medicine International
      • Information for Authors
      • Editorial Policies
      • Editorial Board
      • Aims and Scope
      • Abstracting and Indexing
      • Bibliographic Information
      • Archive
  • Articles
  • Information
    • Information for Authors
    • Information for Reviewers
    • Information for Librarians
    • Information for Advertisers
    • Conferences
  • Language Editing
Spandidos Publications Logo
  • About
    • About Spandidos
    • Aims and Scopes
    • Abstracting and Indexing
    • Editorial Policies
    • Reprints and Permissions
    • Job Opportunities
    • Terms and Conditions
    • Contact
  • Journals
    • All Journals
    • Biomedical Reports
      • Information for Authors
      • Editorial Policies
      • Editorial Board
      • Aims and Scope
      • Abstracting and Indexing
      • Bibliographic Information
      • Archive
    • Experimental and Therapeutic Medicine
      • Information for Authors
      • Editorial Policies
      • Editorial Board
      • Aims and Scope
      • Abstracting and Indexing
      • Bibliographic Information
      • Archive
    • International Journal of Epigenetics
      • Information for Authors
      • Editorial Policies
      • Editorial Board
      • Aims and Scope
      • Abstracting and Indexing
      • Bibliographic Information
      • Archive
    • International Journal of Functional Nutrition
      • Information for Authors
      • Editorial Policies
      • Editorial Board
      • Aims and Scope
      • Abstracting and Indexing
      • Bibliographic Information
      • Archive
    • International Journal of Molecular Medicine
      • Information for Authors
      • Editorial Policies
      • Editorial Board
      • Aims and Scope
      • Abstracting and Indexing
      • Bibliographic Information
      • Archive
    • International Journal of Oncology
      • Information for Authors
      • Editorial Policies
      • Editorial Board
      • Aims and Scope
      • Abstracting and Indexing
      • Bibliographic Information
      • Archive
    • Medicine International
      • Information for Authors
      • Editorial Policies
      • Editorial Board
      • Aims and Scope
      • Abstracting and Indexing
      • Bibliographic Information
      • Archive
    • Molecular and Clinical Oncology
      • Information for Authors
      • Editorial Policies
      • Editorial Board
      • Aims and Scope
      • Abstracting and Indexing
      • Bibliographic Information
      • Archive
    • Molecular Medicine Reports
      • Information for Authors
      • Editorial Policies
      • Editorial Board
      • Aims and Scope
      • Abstracting and Indexing
      • Bibliographic Information
      • Archive
    • Oncology Letters
      • Information for Authors
      • Editorial Policies
      • Editorial Board
      • Aims and Scope
      • Abstracting and Indexing
      • Bibliographic Information
      • Archive
    • Oncology Reports
      • Information for Authors
      • Editorial Policies
      • Editorial Board
      • Aims and Scope
      • Abstracting and Indexing
      • Bibliographic Information
      • Archive
    • World Academy of Sciences Journal
      • Information for Authors
      • Editorial Policies
      • Editorial Board
      • Aims and Scope
      • Abstracting and Indexing
      • Bibliographic Information
      • Archive
  • Articles
  • Information
    • For Authors
    • For Reviewers
    • For Librarians
    • For Advertisers
    • Conferences
  • Language Editing
Login Register Submit
  • This site uses cookies
  • You can change your cookie settings at any time by following the instructions in our Cookie Policy. To find out more, you may read our Privacy Policy.

    I agree
Search articles by DOI, keyword, author or affiliation
Search
Advanced Search
presentation
Oncology Reports
Join Editorial Board Propose a Special Issue
Print ISSN: 1021-335X Online ISSN: 1791-2431
Journal Cover
January-2019 Volume 41 Issue 1

Full Size Image

Sign up for eToc alerts
Recommend to Library

Journals

International Journal of Molecular Medicine

International Journal of Molecular Medicine

International Journal of Molecular Medicine is an international journal devoted to molecular mechanisms of human disease.

International Journal of Oncology

International Journal of Oncology

International Journal of Oncology is an international journal devoted to oncology research and cancer treatment.

Molecular Medicine Reports

Molecular Medicine Reports

Covers molecular medicine topics such as pharmacology, pathology, genetics, neuroscience, infectious diseases, molecular cardiology, and molecular surgery.

Oncology Reports

Oncology Reports

Oncology Reports is an international journal devoted to fundamental and applied research in Oncology.

Experimental and Therapeutic Medicine

Experimental and Therapeutic Medicine

Experimental and Therapeutic Medicine is an international journal devoted to laboratory and clinical medicine.

Oncology Letters

Oncology Letters

Oncology Letters is an international journal devoted to Experimental and Clinical Oncology.

Biomedical Reports

Biomedical Reports

Explores a wide range of biological and medical fields, including pharmacology, genetics, microbiology, neuroscience, and molecular cardiology.

Molecular and Clinical Oncology

Molecular and Clinical Oncology

International journal addressing all aspects of oncology research, from tumorigenesis and oncogenes to chemotherapy and metastasis.

World Academy of Sciences Journal

World Academy of Sciences Journal

Multidisciplinary open-access journal spanning biochemistry, genetics, neuroscience, environmental health, and synthetic biology.

International Journal of Functional Nutrition

International Journal of Functional Nutrition

Open-access journal combining biochemistry, pharmacology, immunology, and genetics to advance health through functional nutrition.

International Journal of Epigenetics

International Journal of Epigenetics

Publishes open-access research on using epigenetics to advance understanding and treatment of human disease.

Medicine International

Medicine International

An International Open Access Journal Devoted to General Medicine.

Journal Cover
January-2019 Volume 41 Issue 1

Full Size Image

Sign up for eToc alerts
Recommend to Library

  • Article
  • Citations
    • Cite This Article
    • Download Citation
    • Create Citation Alert
    • Remove Citation Alert
    • Cited By
  • Similar Articles
    • Related Articles (in Spandidos Publications)
    • Similar Articles (Google Scholar)
    • Similar Articles (PubMed)
  • Download PDF
  • Download XML
  • View XML
Article

Malignant gliomas can be converted to non‑proliferating glial cells by treatment with a combination of small molecules

  • Authors:
    • Jinsoo Oh
    • Yongbo Kim
    • Daye Baek
    • Yoon Ha
  • View Affiliations / Copyright

    Affiliations: Department of Neurosurgery, Spine and Spinal Cord Institute, College of Medicine, Yonsei University, Seoul 03722, Republic of Korea
  • Pages: 361-368
    |
    Published online on: October 25, 2018
       https://doi.org/10.3892/or.2018.6824
  • Expand metrics +
Metrics: Total Views: 0 (Spandidos Publications: | PMC Statistics: )
Metrics: Total PDF Downloads: 0 (Spandidos Publications: | PMC Statistics: )
Cited By (CrossRef): 0 citations Loading Articles...

This article is mentioned in:



Abstract

Gliomas, the most highly malignant central nervous system tumors, are associated with an extremely poor patient survival rate. Given that gliomas are derived from mutations in glial precursor cells, a considerable number of them strongly react with glial precursor cell‑specific markers. Thus, we investigated whether malignant gliomas can be converted to glial cells through the regulation of endogenous gene expression implicated in glial precursor cells. In the present study, we used three small‑molecule compounds, [cyclic adenosine monophosphate (cAMP) enhancer, a mammalian target of rapamycin (mTOR) inhibitor, and a bromodomain and extra‑terminal motif (BET) inhibitor] for glial reprogramming. Small‑molecule‑induced gliomas (SMiGs) were not only transformed into exhibiting a glial‑specific morphology, but also showed positive reactions with glial‑specific markers such as glial fibrillary acidic protein (GFAP), 2',3'‑cyclic nucleotide 3'‑phosphohydrolase (CNP) and anti‑oligodendrocyte (RIP). A microarray analysis indicated that SMiGs exhibited a marked increase in specific gene levels, whereas that of a malignant cancer‑specific gene was greatly decreased. Moreover, proliferation of the cells was markedly suppressed after the conversion of malignant glioma cells into glial cells. Our findings confirmed that malignant gliomas can be reprogrammed to non‑proliferating glial cells, using a combination of small molecules, and their proliferation can be regulated by their differentiation. We suggest that our small‑molecule combination (with forskolin, rapamycin and I‑BET151) may be the next generation of anticancer agents that act by reprogramming malignant gliomas to differentiate into glial cells.

Introduction

Several studies have reported that mouse or human fibroblasts can be directly reprogrammed into neurons, neural stem cells, or glial cells by the introduction of cell-specific transcription factors (1–9). Malignant gliomas can also be converted into functional neurons with the aid of neural-cell-specific transcription factors (10,11). These studies suggest the possibility that direct reprogramming technology can change the fate of a cell, irrespective of the cell type.

Direct reprogramming studies have mostly used the lentivirus system to introduce cell-specific transcription factors into donor cells (8); this may, however, lead to the insertion of the host chromosome. However, in a previous study, a direct reprogramming technology was developed based on small-molecule compounds to overcome the critical problem of the virus platform (12,13). This new technology enabled the conversion of mouse and human somatic cells into neurons, neural stem cells, or glial cells, without inserting the host chromosome. Therefore, these small-molecule compounds can replace the transcription factors in direct reprogramming.

Previous studies have reported that gliomas are derived from glial precursor cells (14), and a significant portion of gliomas strongly react with glial precursor cell-specific markers (15). However, whether or not gliomas can be transformed into glial cells has not been explicitly investigated. Therefore, we hypothesized that regulating the glial-specific endogenous gene expression of gliomas by a combination of small-molecule compounds could affect glial reprogramming.

Materials and methods

Cell culture

In the present study, rat C6 and human U87MG glioma cells (of unknown origin) (HTB-14™; The American Type Culture Collection, Manassas, VA, USA) were used. The cells were cultured in Dulbecco's modified Eagle's medium (DMEM; Life Technologies; Thermo Fisher Scientific, Inc., Waltham, A, USA) containing 10% fetal bovine serum (FBS; HyClone Laboratories; GE Healthcare, Chicago, IL, USA), 0.1% β-mercaptoethanol (Life Technologies; Thermo Fisher Scientific, Inc.), 1% penicillin/streptomycin (P/S) (Life Technologies; Thermo Fisher Scientific, Inc.), 1% non-essential amino acids (NEAA; Life Technologies; Thermo Fisher Scientific, Inc.) and 1% sodium pyruvate (Life Technologies; Thermo Fisher Scientific, Inc.), and incubated at 37°C in a humidified atmosphere containing 5% CO2.

Differentiation and maturation of glial cells

Glioma cells were seeded on 1% basement membrane matrix-coated plates (BD Biosciences, San Jose, CA, USA) at a density of 1×103 cells/cm2. After incubating the cells at 37°C for 24 h, we replaced the medium with glial differentiation medium, which consisted of neurobasal medium:advanced DMEM/F12 (1X) (1:1), 1% N2 supplement (100X), 2% B27 supplement (50X), 0.05% bovine serum albumin (BSA), 1% P/S, 1% glutamax-I (100X), 0.1% β-mercaptoethanol (1000X) (all of which were from Life Technologies; Thermo Fisher Scientific, Inc.), BDNF (10 ng/ml), GDNF (10 ng/ml) and NT-3 (10 ng/ml) (all from PeproTech, Inc., Rocky Hill, NJ, USA). We then added a combination of small molecules, composed of either forskolin (Tocris Bioscience, Bristol, UK) and rapamycin (Sigma-Aldrich; Merck KGaA, Darmstadt, Germany) or forskolin, rapamycin and T3 (Sigma-Aldrich; Merck KGaA). After 7 days, we replaced the medium with only I-BET151 (Tocris Bioscience) for maturation of the differentiated cells. The cells were then incubated at 37°C for 7 additional days. We replaced the media every 2–3 days. In some experiments, we used temozolomide (TMZ; 50 µM) to compare the growth inhibition effect of the small-molecule combination.

The small molecules were dissolved in dimethyl sulfoxide (DMSO; Sigma-Aldrich; Merck KGaA) and diluted in glial differentiation medium to the following final concentrations: forskolin, 100 µM; rapamycin, 100 nM; T3, 100 nM; I-BET151, 1 µM; and TMZ, 50 µM. We tested the glial cell differentiation into glioma in three independent experiments.

MTT assay

For measuring cell proliferation, we used the 3-(4,5-dimethylthiazol-2-yl)-2,5-diphenyltetrazolium bromide (MTT) assay (Sigma-Aldrich; Merck KGaA). Cells from each group, containing the same volume of DMSO as that in the differentiation media, were differentiated for 7 or 14 days in 24-well plates. Then, we added 5 mg/ml MTT solution to the media and incubated them at 37°C for 3 h. The media were removed, and formazan crystals were dissolved using DMSO. The samples were then incubated at 37°C for 10 min and transferred to 96-well plates, and the absorbance was measured at 490 nm using VersaMax ELISA microplate reader (Molecular Devices, Sunnyvale, CA, USA). Results were acquired from three independent experiments.

Immunofluorescence and cell quantification

Media were removed and the cells were washed with phosphate-buffered saline (PBS; HyClone Laboratories; GE Healthcare). The cells were then fixed with 4% paraformaldehyde (Millipore, Temecula, CA, USA), pH 7.2, for 10 min at room temperature. Subsequently, they were washed thrice with 0.3% Tween-20 (Life Technologies; Thermo Fisher Scientific, Inc.) in PBS for 3 min. The blocking procedure was performed in PBS with 10% normal donkey serum and 0.3% Triton-X 100 for 30 min at room temperature. Primary antibodies, diluted in the blocking buffer, namely, mouse monoclonal anti-Nestin (dilution 1:1,000; cat. no. ab6142; Abcam, Cambridge, MA, USA), rabbit polyclonal anti-NG2 (dilution 1:250; cat. no. ab5320; Millipore), rabbit polyclonal anti-Olig2 (dilution 1:100; cat. no. ab42453; Abcam), rabbit polyclonal anti-PDGFRa (dilution 1:500; cat. no. sc-338; Santa Cruz Biotechnology, Santa Cruz, CA, USA;) mouse monoclonal anti-MBP (dilution 1:1,000; cat. no. ab2404; Abcam), mouse monoclonal anti-CNP (dilution 1:1,000; cat. no. NE1020; Millipore), mouse monoclonal anti-oligodendrocyte (RIP; dilution 1:50,000; cat. no. MAB1580; Millipore), rabbit polyclonal anti-GFAP (dilution 1:1,000; cat. no. ab7260; Abcam), mouse monoclonal anti-GFAP (dilution 1:1,000; cat. no. G3893; Sigma-Aldrich; Merck KGaA), mouse monoclonal anti-O4 (dilution 1:100; cat. no. MAB345; Millipore) and rabbit polyclonal anti-Ki-67 (dilution 1:250; cat. no. ab15580; Abcam), were allowed to react with the samples for 60 min at room temperature. After washing with PBS with 0.3% Tween-20, secondary antibodies diluted in the blocking buffer were added and allowed to react for 30 min at room temperature: FITC donkey anti-rabbit (cat. no. 711-095-152) or anti-mouse (cat. no. 715-095-151) and Cy3 donkey anti-rabbit (cat. no. 711-165-152) or anti-mouse (cat. no. 715-165-151) (dilution 1:500; all of them are from Jackson ImmunoResearch Laboratories, Inc., West Grove, PA, USA) were used as secondary antibodies. The samples were then washed thrice and stained using 4′,6′-diamino-2-phenylindole (DAPI; Vector Laboratories, Burlingame, CA, USA). The samples were then covered with glass coverslips and examined using a confocal laser scanning microscope (LSM 700; Carl Zeiss, Oberkochen, Germany).

Flow cytometry

To determine the number of positive cells stained by each antibody (GFAP, CNP, RIP and Ki-67), we performed flow cytometric analyses. Briefly, the cells were harvested using 0.25% trypsin/EDTA (Life Technologies; Thermo Fisher Scientific, Inc.). For fixation, 4% paraformaldehyde was added to the cell pellet and incubated for 10 min. After centrifugation at 400 × g for 5 min, the supernatant was discarded and the cell pellet was washed twice with 0.3% Tween-20 in PBS for 3 min. Next, the primary antibodies (GFAP, 1:1,000; CNP, 1:1,000; RIP, 1:50,000; and Ki-67, 1:250) were added to the pellet and allowed to react for 60 min at room temperature. Following a second wash using the same procedure, secondary antibodies (FITC donkey anti-rabbit or anti-mouse and Cy3 donkey anti-rabbit or anti-mouse; dilution 1:500) were added to the cell pellet and allowed to react for 30 min at room temperature. Finally, the pellet was washed and re-suspended in PBS. Samples were analyzed using a FACSCalibur (Becton-Dickinson; BD Biosciences, San Jose, CA, USA) and CellQuest software (Becton-Dickinson; BD Biosciences). Results were acquired from three independent experiments.

Microarray

Microarray analysis was performed according to the manufacturer's instructions. After total RNA isolation, cDNA was synthesized using the GeneChip WT (Whole Transcript) Amplification kit (Thermo Fisher Scientific, Inc.). Labeled DNA target was hybridized to the Affymetrix GeneChip Array (Affymetrix; Thermo Fisher Scientific, Inc.). Hybridized arrays were washed and stained on a GeneChip Fluidics Station 450 and scanned on a GCS3000 Scanner (Thermo Fisher Scientific, Inc.). Analysis was performed using Affymetrix® GeneChip Command Console® Software (AGCC; Affymetrix; Thermo Fisher Scientific, Inc.). Microarray data were deposited in a public database (https://www.ncbi.nlm.nih.gov/geo/), GSE101337 (For undifferentiated C6 and SMiG), and 101338 (For single clone no. 4 and single clone no. 8).

Cell counting

To determine the proliferation rate of untreated glioma cells, i.e., those without the small molecules, we seeded them at a density of 1×103 cells/cm2 on a 24-well plate. When the cells reached confluence, they were harvested using 0.25% trypsin/EDTA. After being centrifuged at 268 × g for 3 min and re-suspended in 1 ml culture medium, the cells were diluted to half concentration in trypan blue (Life Technologies; Thermo Fisher Scientific, Inc.) and counted using the manual cell counting method. All the cells were then seeded on 12-well plates (Corning Inc., Corning, NY, USA). The cells were counted when they reached confluence, and were re-plated on wider plates, using the same method. Results were acquired from three independent experiments.

Single colony selection

We performed a serial dilution of glioma cells for isolation of a single colony. Briefly, we added 100 µl culture media into all the wells of a 96-well plate. Approximately 100 cells were mixed with 100 µl culture medium and added into the first well of a 96-well plate. Then, 100 µl was taken from the first well, and then serially diluted to the next well, and so on. After confirming the single cell isolation, cells were incubated until a colony was formed. After 14 days, each colony was treated with trypsin for 5 min, and maintained in the culture media.

We tested the glial differentiation efficiency with a few isolated glioma. We used the clone no. 4 and 8 glioma for the present study.

Statistical analysis

A two-tailed Student's t-test was performed to assess differences between two groups. Two-way analysis of variance (ANOVA) followed by Tukey's post hoc test was performed to assess differences among three groups or more. Data are presented as mean ± standard error of the mean (SEM) and P-values <0.05 were considered to indicate a statistically significant result.

Results

Direct conversion of malignant glioma cells into non-proliferating glial cells by treatment with a combination of small molecules

A schematic diagram was provided to facilitate understanding of the present study (Fig. 1A). First, we confirmed that undifferentiated glioma cells were positive for specific markers of glial progenitor cells, namely, Nestin, NG2, Olig2 and PDGFRa (Fig. 1B). However, the glioma cells were negative for other markers of glial cells, namely, GFAP, CNP, RIP and O4 (Fig. 1B).

Figure 1.

Glial differentiation of malignant glioma cells by treatment with small molecules. (A) Schematic diagram. (B) Representative image of undifferentiated glioma cells stained with Nestin, NG2, PDGFR, Olig2, GFAP, CNP, RIP and O4. Scale bar, 20 µm. (C) Representative image 7 days after induction of glial differentiation. T (T3), FT (forskolin/T3), FTR (forskolin/T3/rapamycin). Original magnification, ×100; Scale bar, 100 µm. (D) Representative image of GFAP, CNP and RIP staining 7 days after induction of glial differentiation. Scale bars, 20 µm (white) and 50 µm (yellow). (E) Representative image of GFAP, CNP and RIP staining 14 days after induction of glial differentiation. Scale bars, 20 µm. TRB, T3/rapamycin/I-BET151. (F) Representative image of Ki-67, GFAP, CNP and RIP staining after 3 days of small molecule withdrawal following 14 days of glial differentiation. Scale bar, 20 µm. (G) Quantitative result of cell proliferation in basal media. (H) Quantitative result of cell density 7 days after induction of glial differentiation. (I) Quantitative result of cell density 14 days after induction of glial differentiation. *P<0.05. Data are presented as the mean ± SEM.

Therefore, we aimed to ascertain whether T3, which is typically used to differentiate glial progenitor cells into oligodendrocytes, could convert gliomas into glial cells (i.e., oligodendrocytes). However, the T3-treated glioma cells were not transformed into a glial-specific morphology (Fig. 1C). Next, we added T3 and forskolin to the glioma cells, but could not confirm glial-specific morphology until 7 days of incubation (Fig. 1C). Nevertheless, we persisted in our efforts to convert C6 glioma cells into glial cells by adding rapamycin to T3 and forskolin, and incubating the cells for 7 days. With this, we were finally able to observe glial-specific morphology (Fig. 1C), as well as glial-specific markers such as GFAP, CNP, and RIP (Fig. 1D).

After several experiments, we confirmed that this glial-specific morphology could be maintained using medium containing rapamycin, T3 and I-BET151 (Fig. 1E). To further confirm whether the converted cells were fully differentiated into glial cells, they were cultured in the absence of small molecules for 3 days. Consequently, we observed that the glial-specific morphology was retained; the GFAP-, CNP- and RIP-positive cells did not react with Ki-67 (Fig. 1F).

Next, we investigated the growth inhibitory effect of the small molecules. The undifferentiated glioma cells grew rapidly, despite a very low cell density (Fig. 1G). In contrast, treatment with a combination of forskolin, T3 and rapamycin conspicuously decreased the cell proliferation (Fig. 1H). Further experimentation confirmed that I-BET151 played a major role in the growth inhibition after glial induction (Fig. 1I).

Glial differentiation of malignant glioma cells through optimal treatment with small molecules

To determine the major compound among forskolin, T3, rapamycin and I-BET151, responsible for glial induction, we performed further experiments. We confirmed that glioma cells were converted into GFAP-, CNP-, RIP- and O4-positive cells with glial-specific morphology, even in the absence of T3 (Fig. 2A and B). These converted cells did not react with Ki-67 (marker for dividing cells) (Fig. 2B). Thus, T3 did not affect the glial conversion of glioma cells.

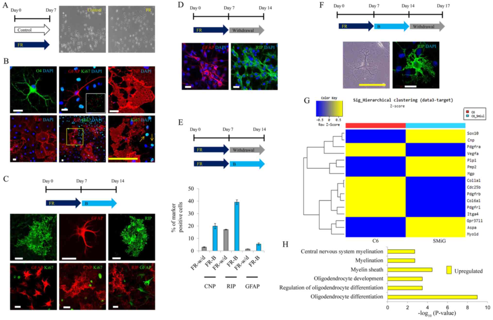
Figure 2.

Glial differentiation of malignant glioma cells through optimal treatment with small molecules. (A) Representative image 7 days after induction of glial differentiation. (original magnification, ×100). FR, forskolin/rapamycin). (B) Representative image of GFAP, CNP, RIP, O4 and Ki-67 staining 7 days after induction of glial differentiation. Scale bars, 20 µm (white) and 100 µm (yellow). B, I-BET151. (C) Representative image of GFAP, CNP, RIP and Ki-67 staining 14 days after induction of glial differentiation. Scale bars, 20 µm. (D) Representative image of GFAP and RIP staining after 7 days of small molecule withdrawal following 7 days of glial differentiation. Scale bars, 50 µm. (E) Quantitative result of the glial-specific marker-positive cells after glial differentiation for 14 days. (F) Representative image of RIP staining after three days of small molecule withdrawal following 14 days of glial differentiation. Scale bars, 20 µm (white) and 200 µm (yellow). (G) Lists of upregulated or downregulated genes in small-molecule-induced gliomas (SMiGs). (H) Upregulated Gene Ontology terms related to glial differentiation in SMiGs.

We further confirmed that glial-specific morphology was maintained in the presence of I-BET151 after induction of glial differentiation using forskolin and rapamycin, for 7 days (Fig. 2C). In contrast, it was difficult to maintain glial-specific morphology in the absence of I-BET151 (Fig. 2D). As a quantitative result, the number of CNP-, RIP- and GFAP-positive cells clearly increased in the SMiGs converted using forskolin, rapamycin and I-BET151 (Fig. 2E). We also observed that glial-specific morphology was retained even when small molecules were withdrawn for 3 days (Fig. 2F).

Gene expression profile in undifferentiated glioma cells and SMiGs

We performed microarray analysis to compare the gene expression pattern between glioma cells and SMiGs. In a microarray analysis, gene expression profile related to oligodendrocyte differentiation and myelination was significantly induced in the SMiGs. In contrast, gene expression profiles relating to cell division and mitosis, or extracellular matrix (ECM) and vessel development were markedly upregulated in glioma cells (Fig. 2G). Gene Ontology related to glial differentiation, including oligodendrocyte differentiation and myelination, was significantly different between undifferentiated glioma cells and SMiGs (Fig. 2H). These results revealed that specific characteristics of malignant gliomas can be converted into those of glial cells by treatment with a combination of forskolin, rapamycin and I-BET151.

Proliferation of malignant glioma cells is abrogated by a combination of small molecules

We investigated whether the strong proliferation potency of malignant gliomas can be inhibited by glial conversion. On day 7 after treatment with a combination of forskolin and rapamycin, we confirmed that the proliferation of glioma cells was significantly reduced compared to that of the single-molecule treatment group, and the rate of Ki-67-positive cells was significantly decreased compared to that in the DMSO group (Fig. 3A). We also confirmed that the proliferation of U87MG glioma cells was significantly reduced compared to that of the single-molecule treatment group (Fig. 3B). Further treatment with I-BET151 was more effective in inhibiting cell proliferation (Fig. 3C and D). This pattern was similar even in the absence of the small molecules (Fig. 3E). These results indicated that the strong proliferation capacity of malignant glioma cell can be controlled by glial conversion.

Figure 3.

Growth inhibition effect of the glial differentiation-based drug. (A) Quantitative results of cell density of C6 glioma at day 7 after glial differentiation. Percentage of Ki-67-positive cells 7 days after glial differentiation. (B) Quantitative results of cell density of U87MG glioma at day 7 after glial differentiation. (C) Quantitative results of cell density of C6 glioma 14 days after glial differentiation. Percentage of Ki-67-positive cells 14 days after glial differentiation. (D) Quantitative results of cell density of U87MG glioma 14 days after glial differentiation. (E) Percentages of Ki-67-positive cells three days after withdrawal of the small-molecule compounds following 14 days of glial differentiation. *P<0.05. Data are presented as the mean ± SEM. F, forskolin; R, rapamycin; B, I-BET151.

Specific cell type responds to the small-molecule combination for glial conversion

Some cells were not positive for GFAP, CNP, or RIP after glial induction by small molecules (Fig. 4A). We, therefore, selected each single colony considering the glioma's heterogeneity (Fig. 4B). Of the many colonies we isolated, colony no. 4 did not react with GFAP, CNP or RIP after glial induction with forskolin, rapamycin and I-BET151; it was only positive for Ki-67 (Fig. 4C). However, most of colony no. 8 was positive for GFAP, CNP and RIP after glial induction with forskolin, rapamycin and I-BET151 (Fig. 4C). GFAP-, CNP- and RIP-positive cells did not react with Ki-67 (Fig. 4C). We, then, analyzed the gene expression patterns between colony no. 4 and 8, using a microarray analysis (Fig. 4D). The top 10 most-expressed genes in colony no. 8 were prkcb, postn, mpz, pros1, cd55, ct55, plxdc2, antxr1, fmr1nb and igfbp5 (Fig. 4E and F). We then compared the proliferation-inhibition effect of the small-molecule combination with that of a standard medication such as temozolomide (TMZ). For colony no. 4, cell proliferation was reduced by TMZ, but not by the small-molecule combination (Fig. 4G), although, our small molecules inhibited proliferation more effectively than TMZ in colony no. 8 (Fig. 4G).

Figure 4.

Effect of the glial differentiation-based drug in each clone derived from the glioma. (A) Representative image of Ki-67/GFAP or Ki-67/CNP staining in glioma cells. Scale bars, 200 µm. (B) Representative image of single clones derived from glioma cells. (C) Representative image of Ki-67/GFAP, Ki-67/CNP and Ki-67/RIP staining 14 days after glial differentiation using forskolin (F), rapamycin (R) and I-BET151 (B). Scale bars, 20 µm. (D) Gene expression profiles of two different single clones derived from glioma cells. Heat map of the significant gene in single clones derived from glioma cells. (E) Expression of the top 10 genes in the single clones derived from glioma cells. (F) Fold induction of the expression of the top 10 genes in the single clones derived from glioma cells. (G) Quantitative results of cell density 14 days after treatment with both temozolomide (TMZ) and the glial differentiation-based drug in single clones derived from glioma cells. *P<0.05. Data are presented as the mean ± SEM.

Discussion

In our previous study, we demonstrated that malignant gliomas can be reprogrammed into functional neurons, using a combination treatment of forskolin and CHIR99021 (GSK3 inhibitor). It is very exciting to report that the fate of gliomas can be changed diversely, into non-proliferating neurons or glial cells, depending on the small molecule combinations chosen.

In this preliminary study, we demonstrated the conversion of malignant glioma cells to glial cells, using small-molecule compounds that have been widely used for glial differentiation. Unexpectedly, the malignant glioma cells did not acquire the glial-specific morphology in the presence of T3 and forskolin, which are known to induce glial differentiation (16). After various experiments, we determined that the glioma cells can be transformed to glial-specific morphology using only forskolin and rapamycin, without T3. We assume that the characteristics and differentiation mechanism of malignant gliomas are not the same as those of glial precursor cells; however, gliomas are derived from glial precursor cells, and a significant portion of gliomas still strongly react with glial precursor cell-specific markers (14,15). A previous study reported that mTOR inhibition prevents oligodendrocyte differentiation (17). mTOR inhibition was shown to prevent the conversion of glial precursor cells into gliomas (14). However, the role of mTOR inhibition in glioma reprogramming to glial cells remains unknown. This also indicates that the differentiation mechanism of malignant gliomas may not be the same as those of glial precursor cells, and the synergistic effect of cAMP activation and mTOR inhibition may play a major role in the conversion of glioma into glial cells.

BET inhibitor was classified as an anticancer agent after clinical trials in the United States and Europe (18,19). In this study, a BET (bromodomain and extra-terminal motif) inhibitor, I-BET151, was added to the media 7 days after the induction of glial differentiation, using a combination of forskolin and rapamycin. Treatment with I-BET151 not only helped to maintain the glial-specific morphology, but also strongly inhibited cell proliferation (Fig. 2C-F). According to a previous study, the BET inhibitor accelerates the differentiation of mouse primary glial progenitors into oligodendrocytes (20). To the best of our knowledge, this is the first study that reports the effect of I-BET151 on the differentiation of a malignant glioma into glial cells.

The heterogeneity of glioblastomas has been previously reported to affect their drug response, with each single clone responding differently (21). In this study, we observed that some cell populations did not convert to a glial-like morphology even after treatment with forskolin, rapamycin and I-BET151 while most of the population remained positive to Ki-67. Thus, we compared the gene expression profiles in single clones such as no. 4 or 8. In the microarray analysis, the malignancy- or metastasis-related genes were found to be highly expressed in no. 8 clone (Fig. 4E and F) (22–29).

In addition, expression of pdgfrb and sox2 was higher in no. 8 than in no. 4 (data not shown). The expression and amplification of gene in glioma have been reported (30). In brain tumors, sox2 expression was found to be positively correlated with the grade of malignancy (31,32). pdgfrb expression has been reported to be correlated with the metastatic behavior in cancer (33); pdgfrb is preferentially expressed in glioma stem cells and its activation promotes glioma stem cell self-renewal (34).

The genes mpz and plp1 were found to be highly overexpressed in no. 8. These genes are reported to be closely related to myelin and oligodendroglioma (35,36). Given that no. 8 clone showed a good response to our drug, this indicates that the above genes may be specific markers for our small-molecule combination. Future studies may need to investigate whether the expression levels of the above genes are implicated in glial induction through a combination treatment of our small molecules.

Moreover, pdgfra, pdgfrb, pdgfrl, met, vegfa and colla1 have been implicated in cancer invasion and proliferation (37,38). Our results showed that the expression of these genes was downregulated by treatment with the specific small molecules (Fig. 2G), thereby indicating that the glial differentiation may influence cancer growth.

The existence of differentiation-resistant cells suggests that this combination of small molecules is neither sufficient nor robust to convert all the glioma cells. However, the standard drug for glioblastoma, temozolomide (TMZ), is also not effective for all heterogeneous glioblastoma; in analogy, our combination of small molecules was found to be quite effective on some types of glioma. It is noteworthy that our small-molecule combination inhibited the proliferation of glioma cells more efficiently than standard anticancer drugs such as TMZ. We demonstrated that the combination treatment inhibited the proliferation of glioma no. 8 more efficiently than TMZ, thereby suggesting that this combination may be effective on TMZ-resistant cells. Thus, a combined therapy, using both TMZ and our molecules, can be applied to TMZ-resistant cells for effective treatment. Thus, extensive research using patient-derived gliomas would be required to confirm this hypothesis.

Our findings suggest that malignant gliomas, derived from mutations in glial precursor cells, can be converted to non-proliferating glial cells with glial-specific characteristics. Moreover, the proliferation of malignant cells can be highly suppressed by the combination treatment of a cAMP activator, mTOR inhibitor and BET inhibitor. In future, we will continue to investigate the genes that are specifically involved in glial differentiation of glioma.

Acknowledgements

Not applicable.

Funding

The present study was also supported by the Basic Science Research Program through the NRF, funded by the Ministry of Education (no. 2015R1D1A1A02059821, 2016R1D1A1A02937027 and 2018R1D1A1B07044055).

Availability of data and materials

The datasets used during the present study are available from the corresponding author upon reasonable request.

Authors' contributions

JO and YK designed the study, performed the experiments and wrote the paper. YH was involved in the conception of the study, wrote, reviewed and edited the manuscript. DB performed the data analysis, reviewed and edited the manuscript. All authors read and approved the manuscript and agree to be accountable for all aspects of the research in ensuring that the accuracy or integrity of any part of the work are appropriately investigated and resolved.

Ethics approval and consent to participate

Not applicable.

Patient consent for publication

Not applicable.

Competing interests

The authors state that they have no competing interests.

Glossary

Abbreviations

Abbreviations:

SMiGs

small-molecule-induced gliomas

TMZ

temozolomide

cAMP

cyclic adenosine monophosphate

mTOR

mammalian target of rapamycin

BET

bromodomain and extra-terminal motif

References

1 

Thier M, Wörsdörfer P, Lakes YB, Gorris R, Herms S, Opitz T, Seiferling D, Quandel T, Hoffmann P, Nöthen MM, et al: Direct conversion of fibroblasts into stably expandable neural stem cells. Cell Stem Cell. 10:473–479. 2012. View Article : Google Scholar : PubMed/NCBI

2 

Tian E, Sun G, Sun G, Chao J, Ye P, Warden C, Riggs AD and Shi Y: Small-molecule-based lineage reprogramming creates functional astrocytes. Cell Rep. 16:781–792. 2016. View Article : Google Scholar : PubMed/NCBI

3 

Zhang M, Lin YH, Sun YJ, Zhu S, Zheng J, Liu K, Cao N, Li K, Huang Y and Ding S: Pharmacological reprogramming of fibroblasts into neural stem cells by signaling-directed transcriptional activation. Cell Stem Cell. 18:653–667. 2016. View Article : Google Scholar : PubMed/NCBI

4 

Caiazzo M, Giannelli S, Valente P, Lignani G, Carissimo A, Sessa A, Colasante G, Bartolomeo R, Massimino L, Ferroni S, et al: Direct conversion of fibroblasts into functional astrocytes by defined transcription factors. Stem Cell Reports. 4:pp. 25–36. 2015, View Article : Google Scholar : PubMed/NCBI

5 

Cheng L, Hu W, Qiu B, Zhao J, Yu Y, Guan W, Wang M, Yang W and Pei G: Generation of neural progenitor cells by chemical cocktails and hypoxia. Cell Res. 25:645–646. 2015. View Article : Google Scholar : PubMed/NCBI

6 

Xue Y, Ouyang K, Huang J, Zhou Y, Ouyang H, Li H, Wang G, Wu Q, Wei C, Bi Y, et al: Direct conversion of fibroblasts to neurons by reprogramming PTB-regulated microRNA circuits. Cell. 152:82–96. 2013. View Article : Google Scholar : PubMed/NCBI

7 

Ladewig J, Mertens J, Kesavan J, Doerr J, Poppe D, Glaue F, Herms S, Wernet P, Kögler G, Müller FJ, et al: Small molecules enable highly efficient neuronal conversion of human fibroblasts. Nat Methods. 9:575–578. 2012. View Article : Google Scholar : PubMed/NCBI

8 

Pang ZP, Yang N, Vierbuchen T, Ostermeier A, Fuentes DR, Yang TQ, Citri A, Sebastiano V, Marro S, Südhof TC and Wernig M: Induction of human neuronal cells by defined transcription factors. Nature. 476:220–223. 2011. View Article : Google Scholar : PubMed/NCBI

9 

Ambasudhan R, Talantova M, Coleman R, Yuan X, Zhu S, Lipton SA and Ding S: Direct reprogramming of adult human fibroblasts to functional neurons under defined conditions. Cell Stem Cell. 9:113–118. 2011. View Article : Google Scholar : PubMed/NCBI

10 

Su Z, Zang T, Liu ML, Wang LL, Niu W and Zhang CL: Reprogramming the fate of human glioma cells to impede brain tumor development. Cell Death Dis. 5:e14632014. View Article : Google Scholar : PubMed/NCBI

11 

Guichet PO, Bieche I, Teigell M, Serguera C, Rothhut B, Rigau V, Scamps F, Ripoll C, Vacher S, Taviaux S, et al: Cell death and neuronal differentiation of glioblastoma stem-like cells induced by neurogenic transcription factors. Glia. 61:225–239. 2013. View Article : Google Scholar : PubMed/NCBI

12 

Hu W, Qiu B, Guan W, Wang Q, Wang M, Li W, Gao L, Shen L, Huang Y, Xie G, et al: Direct conversion of normal and Alzheimer's disease human fibroblasts into neuronal cells by small molecules. Cell Stem Cell. 17:204–212. 2015. View Article : Google Scholar : PubMed/NCBI

13 

Li X, Zuo X, Jing J, Ma Y, Wang J, Liu D, Zhu J, Du X, Xiong L, Du Y, et al: Small-molecule-driven direct reprogramming of mouse fibroblasts into functional neurons. Cell Stem Cell. 17:195–203. 2015. View Article : Google Scholar : PubMed/NCBI

14 

Galvao RP, Kasina A, McNeill RS, Harbin JE, Foreman O, Verhaak RG, Nishiyama A, Miller CR and Zong H: Transformation of quiescent adult oligodendrocyte precursor cells into malignant glioma through a multistep reactivation process. Proc Natl Acad Sci USA. 111:E4214–E4223. 2014. View Article : Google Scholar : PubMed/NCBI

15 

Hayes J, Thygesen H, Droop A, Hughes TA, Westhead D, Lawler SE, Wurdak H and Short SC: Prognostic microRNAs in high-grade glioma reveal a link to oligodendrocyte precursor differentiation. Oncoscience. 2:252–262. 2014. View Article : Google Scholar : PubMed/NCBI

16 

Kim JB, Lee H, Araúzo-Bravo MJ, Hwang K, Nam D, Park MR, Zaehres H, Park KI and Lee SJ: Oct4-induced oligodendrocyte progenitor cells enhance functional recovery in spinal cord injury model. EMBO J. 34:2971–2983. 2015. View Article : Google Scholar : PubMed/NCBI

17 

Tyler WA, Gangoli N, Gokina P, Kim HA, Covey M, Levison SW and Wood TL: Activation of the mammalian target of rapamycin (mTOR) is essential for oligodendrocyte differentiation. J Neurosci. 29:6367–6378. 2009. View Article : Google Scholar : PubMed/NCBI

18 

Garnier JM, Sharp PP and Burns CJ: BET bromodomain inhibitors: A patent review. Expert Opin Ther Pat. 24:185–199. 2014. View Article : Google Scholar : PubMed/NCBI

19 

Shi J and Vakoc CR: The mechanisms behind the therapeutic activity of BET bromodomain inhibition. Mol Cell. 54:728–736. 2014. View Article : Google Scholar : PubMed/NCBI

20 

Gacias M, Gerona-Navarro G, Plotnikov AN, Zhang G, Zeng L, Kaur J, Moy G, Rusinova E, Rodriguez Y, Matikainen B, et al: Selective chemical modulation of gene transcription favors oligodendrocyte lineage progression. Chem Biol. 21:841–854. 2014. View Article : Google Scholar : PubMed/NCBI

21 

Meyer M, Reimand J, Lan X, Head R, Zhu X, Kushida M, Bayani J, Pressey JC, Lionel AC, Clarke ID, et al: Single cell-derived clonal analysis of human glioblastoma links functional and genomic heterogeneity. Proc Natl Acad Sci USA. 112:851–856. 2015. View Article : Google Scholar : PubMed/NCBI

22 

Tang Y, He W, Wei Y, Qu Z, Zeng J and Qin C: Screening key genes and pathways in glioma based on gene set enrichment analysis and meta-analysis. J Mol Neurosci. 50:324–332. 2013. View Article : Google Scholar : PubMed/NCBI

23 

Nanda A, Buckhaults P, Seaman S, Agrawal N, Boutin P, Shankara S, Nacht M, Teicher B, Stampfl J, Singh S, et al: Identification of a binding partner for the endothelial cell surface proteins TEM7 and TEM7R. Cancer Res. 64:8507–8511. 2004. View Article : Google Scholar : PubMed/NCBI

24 

Davies G, Rmali KA, Watkins G, Mansel RE, Mason MD and Jiang WG: Elevated levels of tumour endothelial marker-8 in human breast cancer and its clinical significance. Int J Oncol. 29:1311–1317. 2006.PubMed/NCBI

25 

Song MH, Kim YR, Lee JW, Lee CH and Lee SY: Cancer/testis antigen NY-SAR-35 enhances cell proliferation, migration, and invasion. Int J Oncol. 48:569–576. 2016. View Article : Google Scholar : PubMed/NCBI

26 

Tomiyoshi G, Nakanishi A, Takenaka K, Yoshida K and Miki Y: Novel BRCA2-interacting protein BJ-HCC-20A inhibits the induction of apoptosis in response to DNA damage. Cancer Sci. 99:747–754. 2008. View Article : Google Scholar : PubMed/NCBI

27 

Ikeda J, Morii E, Liu Y, Qiu Y, Nakamichi N, Jokoji R, Miyoshi Y, Noguchi S and Aozasa K: Prognostic significance of CD55 expression in breast cancer. Clin Cancer Res. 14:4780–4786. 2008. View Article : Google Scholar : PubMed/NCBI

28 

Park SY, Piao Y, Jeong KJ, Dong J and de Groot JF: Periostin (POSTN) regulates tumor resistance to antiangiogenic therapy in glioma models. Mol Cancer Ther. 15:2187–2197. 2016. View Article : Google Scholar : PubMed/NCBI

29 

Che Mat MF, Abdul Murad NA, Ibrahim K, Mohd Mokhtar N, Wan Ngah WZ, Harun R and Jamal R: Silencing of PROS1 induces apoptosis and inhibits migration and invasion of glioblastoma multiforme cells. Int J Oncol. 49:2359–2366. 2016. View Article : Google Scholar : PubMed/NCBI

30 

Annovazzi L, Mellai M, Caldera V, Valente G and Schiffer D: SOX2 expression and amplification in gliomas and glioma cell lines. Cancer Genomics Proteomics. 8:139–147. 2011.PubMed/NCBI

31 

Schmitz M, Temme A, Senner V, Ebner R, Schwind S, Stevanovic S, Wehner R, Schackert G, Schackert HK, Fussel M, et al: Identification of SOX2 as a novel glioma-associated antigen and potential target for T cell-based immunotherapy. Br J Cancer. 96:1293–1301. 2007. View Article : Google Scholar : PubMed/NCBI

32 

Phi JH, Park SH, Kim SK, Paek SH, Kim JH, Lee YJ, Cho BK, Park CK, Lee DH and Wang KC: Sox2 expression in brain tumors: A reflection of the neuroglial differentiation pathway. Am J Surg Pathol. 32:103–112. 2008. View Article : Google Scholar : PubMed/NCBI

33 

Wehler TC, Frerichs K, Graf C, Drescher D, Schimanski K, Biesterfeld S, Berger MR, Kanzler S, Junginger T, Galle PR, et al: PDGFRalpha/beta expression correlates with the metastatic behavior of human colorectal cancer: A possible rationale for a molecular targeting strategy. Oncol Rep. 19:697–704. 2008.PubMed/NCBI

34 

Heldin CH: Targeting the PDGF signaling pathway in tumor treatment. Cell Commun Signal. 11:972013. View Article : Google Scholar : PubMed/NCBI

35 

Golfinos JG, Norman SA, Coons SW, Norman RA, Ballecer C and Scheck AC: Expression of the genes encoding myelin basic protein and proteolipid protein in human malignant gliomas. Clin Cancer Res. 3:799–804. 1997.PubMed/NCBI

36 

Popko B, Pearl DK, Walker DM, Comas TC, Baerwald KD, Burger PC, Scheithauer BW and Yates AJ: Molecular markers that identify human astrocytomas and oligodendrogliomas. J Neuropathol Exp Neurol. 61:329–338. 2002. View Article : Google Scholar : PubMed/NCBI

37 

Nakada M, Kita D, Watanabe T, Hayashi Y, Teng L, Pyko IV and Hamada J: Aberrant signaling pathways in glioma. Cancers. 3:3242–3278. 2011. View Article : Google Scholar : PubMed/NCBI

38 

Motegi H, Kamoshima Y, Terasaka S, Kobayashi H and Houkin K: Type 1 collagen as a potential niche component for CD133-positive glioblastoma cells. Neuropathology. 34:378–385. 2014.PubMed/NCBI

Related Articles

  • Abstract
  • View
  • Download
  • Twitter
Copy and paste a formatted citation
Spandidos Publications style
Oh J, Kim Y, Baek D and Ha Y: Malignant gliomas can be converted to non‑proliferating glial cells by treatment with a combination of small molecules. Oncol Rep 41: 361-368, 2019.
APA
Oh, J., Kim, Y., Baek, D., & Ha, Y. (2019). Malignant gliomas can be converted to non‑proliferating glial cells by treatment with a combination of small molecules. Oncology Reports, 41, 361-368. https://doi.org/10.3892/or.2018.6824
MLA
Oh, J., Kim, Y., Baek, D., Ha, Y."Malignant gliomas can be converted to non‑proliferating glial cells by treatment with a combination of small molecules". Oncology Reports 41.1 (2019): 361-368.
Chicago
Oh, J., Kim, Y., Baek, D., Ha, Y."Malignant gliomas can be converted to non‑proliferating glial cells by treatment with a combination of small molecules". Oncology Reports 41, no. 1 (2019): 361-368. https://doi.org/10.3892/or.2018.6824
Copy and paste a formatted citation
x
Spandidos Publications style
Oh J, Kim Y, Baek D and Ha Y: Malignant gliomas can be converted to non‑proliferating glial cells by treatment with a combination of small molecules. Oncol Rep 41: 361-368, 2019.
APA
Oh, J., Kim, Y., Baek, D., & Ha, Y. (2019). Malignant gliomas can be converted to non‑proliferating glial cells by treatment with a combination of small molecules. Oncology Reports, 41, 361-368. https://doi.org/10.3892/or.2018.6824
MLA
Oh, J., Kim, Y., Baek, D., Ha, Y."Malignant gliomas can be converted to non‑proliferating glial cells by treatment with a combination of small molecules". Oncology Reports 41.1 (2019): 361-368.
Chicago
Oh, J., Kim, Y., Baek, D., Ha, Y."Malignant gliomas can be converted to non‑proliferating glial cells by treatment with a combination of small molecules". Oncology Reports 41, no. 1 (2019): 361-368. https://doi.org/10.3892/or.2018.6824
Follow us
  • Twitter
  • LinkedIn
  • Facebook
About
  • Spandidos Publications
  • Careers
  • Cookie Policy
  • Privacy Policy
How can we help?
  • Help
  • Live Chat
  • Contact
  • Email to our Support Team