Spandidos Publications Logo
  • About
    • About Spandidos
    • Aims and Scopes
    • Abstracting and Indexing
    • Editorial Policies
    • Reprints and Permissions
    • Job Opportunities
    • Terms and Conditions
    • Contact
  • Journals
    • All Journals
    • Oncology Letters
      • Oncology Letters
      • Information for Authors
      • Editorial Policies
      • Editorial Board
      • Aims and Scope
      • Abstracting and Indexing
      • Bibliographic Information
      • Archive
    • International Journal of Oncology
      • International Journal of Oncology
      • Information for Authors
      • Editorial Policies
      • Editorial Board
      • Aims and Scope
      • Abstracting and Indexing
      • Bibliographic Information
      • Archive
    • Molecular and Clinical Oncology
      • Molecular and Clinical Oncology
      • Information for Authors
      • Editorial Policies
      • Editorial Board
      • Aims and Scope
      • Abstracting and Indexing
      • Bibliographic Information
      • Archive
    • Experimental and Therapeutic Medicine
      • Experimental and Therapeutic Medicine
      • Information for Authors
      • Editorial Policies
      • Editorial Board
      • Aims and Scope
      • Abstracting and Indexing
      • Bibliographic Information
      • Archive
    • International Journal of Molecular Medicine
      • International Journal of Molecular Medicine
      • Information for Authors
      • Editorial Policies
      • Editorial Board
      • Aims and Scope
      • Abstracting and Indexing
      • Bibliographic Information
      • Archive
    • Biomedical Reports
      • Biomedical Reports
      • Information for Authors
      • Editorial Policies
      • Editorial Board
      • Aims and Scope
      • Abstracting and Indexing
      • Bibliographic Information
      • Archive
    • Oncology Reports
      • Oncology Reports
      • Information for Authors
      • Editorial Policies
      • Editorial Board
      • Aims and Scope
      • Abstracting and Indexing
      • Bibliographic Information
      • Archive
    • Molecular Medicine Reports
      • Molecular Medicine Reports
      • Information for Authors
      • Editorial Policies
      • Editorial Board
      • Aims and Scope
      • Abstracting and Indexing
      • Bibliographic Information
      • Archive
    • World Academy of Sciences Journal
      • World Academy of Sciences Journal
      • Information for Authors
      • Editorial Policies
      • Editorial Board
      • Aims and Scope
      • Abstracting and Indexing
      • Bibliographic Information
      • Archive
    • International Journal of Functional Nutrition
      • International Journal of Functional Nutrition
      • Information for Authors
      • Editorial Policies
      • Editorial Board
      • Aims and Scope
      • Abstracting and Indexing
      • Bibliographic Information
      • Archive
    • International Journal of Epigenetics
      • International Journal of Epigenetics
      • Information for Authors
      • Editorial Policies
      • Editorial Board
      • Aims and Scope
      • Abstracting and Indexing
      • Bibliographic Information
      • Archive
    • Medicine International
      • Medicine International
      • Information for Authors
      • Editorial Policies
      • Editorial Board
      • Aims and Scope
      • Abstracting and Indexing
      • Bibliographic Information
      • Archive
  • Articles
  • Information
    • Information for Authors
    • Information for Reviewers
    • Information for Librarians
    • Information for Advertisers
    • Conferences
  • Language Editing
Spandidos Publications Logo
  • About
    • About Spandidos
    • Aims and Scopes
    • Abstracting and Indexing
    • Editorial Policies
    • Reprints and Permissions
    • Job Opportunities
    • Terms and Conditions
    • Contact
  • Journals
    • All Journals
    • Biomedical Reports
      • Information for Authors
      • Editorial Policies
      • Editorial Board
      • Aims and Scope
      • Abstracting and Indexing
      • Bibliographic Information
      • Archive
    • Experimental and Therapeutic Medicine
      • Information for Authors
      • Editorial Policies
      • Editorial Board
      • Aims and Scope
      • Abstracting and Indexing
      • Bibliographic Information
      • Archive
    • International Journal of Epigenetics
      • Information for Authors
      • Editorial Policies
      • Editorial Board
      • Aims and Scope
      • Abstracting and Indexing
      • Bibliographic Information
      • Archive
    • International Journal of Functional Nutrition
      • Information for Authors
      • Editorial Policies
      • Editorial Board
      • Aims and Scope
      • Abstracting and Indexing
      • Bibliographic Information
      • Archive
    • International Journal of Molecular Medicine
      • Information for Authors
      • Editorial Policies
      • Editorial Board
      • Aims and Scope
      • Abstracting and Indexing
      • Bibliographic Information
      • Archive
    • International Journal of Oncology
      • Information for Authors
      • Editorial Policies
      • Editorial Board
      • Aims and Scope
      • Abstracting and Indexing
      • Bibliographic Information
      • Archive
    • Medicine International
      • Information for Authors
      • Editorial Policies
      • Editorial Board
      • Aims and Scope
      • Abstracting and Indexing
      • Bibliographic Information
      • Archive
    • Molecular and Clinical Oncology
      • Information for Authors
      • Editorial Policies
      • Editorial Board
      • Aims and Scope
      • Abstracting and Indexing
      • Bibliographic Information
      • Archive
    • Molecular Medicine Reports
      • Information for Authors
      • Editorial Policies
      • Editorial Board
      • Aims and Scope
      • Abstracting and Indexing
      • Bibliographic Information
      • Archive
    • Oncology Letters
      • Information for Authors
      • Editorial Policies
      • Editorial Board
      • Aims and Scope
      • Abstracting and Indexing
      • Bibliographic Information
      • Archive
    • Oncology Reports
      • Information for Authors
      • Editorial Policies
      • Editorial Board
      • Aims and Scope
      • Abstracting and Indexing
      • Bibliographic Information
      • Archive
    • World Academy of Sciences Journal
      • Information for Authors
      • Editorial Policies
      • Editorial Board
      • Aims and Scope
      • Abstracting and Indexing
      • Bibliographic Information
      • Archive
  • Articles
  • Information
    • For Authors
    • For Reviewers
    • For Librarians
    • For Advertisers
    • Conferences
  • Language Editing
Login Register Submit
  • This site uses cookies
  • You can change your cookie settings at any time by following the instructions in our Cookie Policy. To find out more, you may read our Privacy Policy.

    I agree
Search articles by DOI, keyword, author or affiliation
Search
Advanced Search
presentation
Oncology Reports
Join Editorial Board Propose a Special Issue
Print ISSN: 1021-335X Online ISSN: 1791-2431
Journal Cover
April-2022 Volume 47 Issue 4

Full Size Image

Sign up for eToc alerts
Recommend to Library

Journals

International Journal of Molecular Medicine

International Journal of Molecular Medicine

International Journal of Molecular Medicine is an international journal devoted to molecular mechanisms of human disease.

International Journal of Oncology

International Journal of Oncology

International Journal of Oncology is an international journal devoted to oncology research and cancer treatment.

Molecular Medicine Reports

Molecular Medicine Reports

Covers molecular medicine topics such as pharmacology, pathology, genetics, neuroscience, infectious diseases, molecular cardiology, and molecular surgery.

Oncology Reports

Oncology Reports

Oncology Reports is an international journal devoted to fundamental and applied research in Oncology.

Experimental and Therapeutic Medicine

Experimental and Therapeutic Medicine

Experimental and Therapeutic Medicine is an international journal devoted to laboratory and clinical medicine.

Oncology Letters

Oncology Letters

Oncology Letters is an international journal devoted to Experimental and Clinical Oncology.

Biomedical Reports

Biomedical Reports

Explores a wide range of biological and medical fields, including pharmacology, genetics, microbiology, neuroscience, and molecular cardiology.

Molecular and Clinical Oncology

Molecular and Clinical Oncology

International journal addressing all aspects of oncology research, from tumorigenesis and oncogenes to chemotherapy and metastasis.

World Academy of Sciences Journal

World Academy of Sciences Journal

Multidisciplinary open-access journal spanning biochemistry, genetics, neuroscience, environmental health, and synthetic biology.

International Journal of Functional Nutrition

International Journal of Functional Nutrition

Open-access journal combining biochemistry, pharmacology, immunology, and genetics to advance health through functional nutrition.

International Journal of Epigenetics

International Journal of Epigenetics

Publishes open-access research on using epigenetics to advance understanding and treatment of human disease.

Medicine International

Medicine International

An International Open Access Journal Devoted to General Medicine.

Journal Cover
April-2022 Volume 47 Issue 4

Full Size Image

Sign up for eToc alerts
Recommend to Library

  • Article
  • Citations
    • Cite This Article
    • Download Citation
    • Create Citation Alert
    • Remove Citation Alert
    • Cited By
  • Similar Articles
    • Related Articles (in Spandidos Publications)
    • Similar Articles (Google Scholar)
    • Similar Articles (PubMed)
  • Download PDF
  • Download XML
  • View XML

  • Supplementary Files
    • Supplementary_Data.pdf
Article

p53 reactivating small molecule PRIMA‑1MET/APR‑246 regulates genomic instability in MDA‑MB‑231 cells

  • Authors:
    • Francis Amirtharaj
    • Goutham Hassan Venkatesh
    • Bartosz Wojtas
    • Hussam Hussein Nawafleh
    • Ayda Shah Mahmood
    • Zohra Nausheen Nizami
    • Munazza Samar Khan
    • Jerome Thiery
    • Salem Chouaib
  • View Affiliations / Copyright

    Affiliations: Thumbay Research Institute for Precision Medicine, Gulf Medical University, Ajman 4184, United Arab Emirates, Laboratory of Molecular Neurobiology, Nencki Institute of Experimental Biology, PAS, 02‑093 Warsaw, Poland, INSERM UMR 1186, Integrative Tumor Immunology and Immunotherapy, Gustave Roussy, Faculty of Medicine, University Paris‑Saclay, F‑94805 Villejuif, France
  • Article Number: 85
    |
    Published online on: March 1, 2022
       https://doi.org/10.3892/or.2022.8296
  • Expand metrics +
Metrics: Total Views: 0 (Spandidos Publications: | PMC Statistics: )
Metrics: Total PDF Downloads: 0 (Spandidos Publications: | PMC Statistics: )
Cited By (CrossRef): 0 citations Loading Articles...

This article is mentioned in:



Abstract

Pharmacological reactivation of tumor‑suppressor protein p53 has acted as a promising strategy for more than 50% of human cancers that carry a non‑functional mutant p53 (mutp53). p53 plays a critical role in preserving genomic integrity and DNA fidelity through numerous biological processes, including cell cycle arrest, DNA repair, senescence and apoptosis. By contrast, non‑functional mutp53 compromises the aforementioned genome stabilizing mechanisms through gain of function, thereby increasing genomic instability in human cancers. Restoring the functional activity of p53 using both genetic and pharmacological approaches has gained prominence in targeting p53‑mutated tumors. Thus, the present study aimed to investigate the reactivation of p53 in DNA repair mechanisms and the maintenance of genomic stability using PRIMA‑1MET/APR‑246 small molecules, in both MDA‑MB‑231 and MCF‑7 breast cancer cell lines, which carry mutp53 and wild‑type p53, respectively. Results of the present study revealed that reactivation of p53 through APR‑246 led to an increase in the functional activity of DNA repair. Prolonged treatment of MDA‑MB‑231 cells with APR‑246 in the presence of cisplatin led to a reduction in mutational accumulation, compared with cells treated with cisplatin alone. These findings demonstrated that APR‑246 may act as a promising small molecule to control the genomic instability in p53‑mutated tumors.

Introduction

Genomic alterations play a significant role in human carcinogenesis, and the genomic instability of cancer cells is frequently antagonized by activation of the sentinel cellular stress protein TP53 (referred to as p53) gene. This gene has the ability to respond to a number of high-stress situations, including DNA damage, heat shock, hypoxia and oncogene overexpression; thus, it is involved in monitoring DNA damage to induce growth arrest, DNA repair or apoptosis (1,2). Primarily, p53 plays a vital role in the maintenance of genome stability and integrity by regulating DNA repair and a diverse range of biological responses (3). p53 is a key initiator of DNA damage response signaling and activates numerous DNA damage repair genes, depending on the specific type of DNA damage. Functional loss of p53 is therefore associated with increased levels of genomic alterations that are often associated with oncogenic progression (4). In addition, p53-mutated tumors exert selective pressure, leading to the clonal expansion of mutator phenotypes with increased survival capabilities and metastatic potential (5).

p53 is the most mutated gene across all cancer types, and is genetically altered in >50% of all tumors (6). The majority of mutations in p53 are missense mutations that give rise to single amino acid substitutions. These disrupt p53 DNA binding found in the central DNA-binding domain (DBD), which spans 200 amino acids, and account for 80% of all p53 mutations identified (7). Almost all DBD mutations lead to the loss of wild-type p53 (wtp53) functions (8), and loss of p53 activity predisposes cells to the acquisition of oncogenic mutations and favour genetic instability (9). A heterozygous p53 mutation not only inactivates wtp53 function, but may also confer gain of function (GOF) activities to mutant p53 (mutp53) that promotes tumorigenesis. A number of GOF activities have previously been reported, and the most important GOF activity is to inhibit DNA repair which stimulates genome instability. Moreover, it has previously been hypothesized that treatment of p53-mutated tumors with chemotherapeutic agents which induce double-stranded breaks (DSBs), such as cisplatin, doxorubicin and etoposide, results in enhanced genomic instability (10,11).

Frequent mutations, high levels of missense mutp53 expression and the existence of tumor-promoting GOF activities make p53 a relevant and promising target for therapeutic intervention. Over the last decade, significant efforts have been employed in the identification and characterization of small molecules that can restore wild-type activity to mutp53. Of these, APR-246 (PRIMA-1met) has demonstrated a high level of potential in a clinical setting. Preclinical studies have demonstrated that APR-246 modifies mutp53 protein by sequence-specific DNA-binding, leading to antitumor activity (12,13). APR-246 is currently employed in phase I/II clinical trials for ovarian cancer, haematological malignancies and prostate cancer (14,15). Similarly, another small molecule, CP-31398, interacts with the DBD of mutp53 proteins, thereby promoting the correct folding of the mutant protein; thus, restoring its function (16). Results of our previous study demonstrated that mutant-p53 reactivation by CP31398 promotes natural killer cell-mediated lysis in breast cancer cell lines through an autophagy-dependent mechanism (17).

The present study aimed to investigate the efficacy of small molecule APR-246 in regulating the DNA repair functions that are downstream of p53. The functional efficacy of p53 reactivation was analyzed by measuring the mutational frequency in p53-mutated breast cancer cell lines using whole exome sequencing (WES). Results of the present study demonstrated that APR-246 controls genomic instability by enhancing the DNA damage response in mutated p53 cells by upregulating DNA repair genes.

Materials and methods

Cell culture, cell lines and mutation status

Human breast cancer cell lines MDA-MB-231 (p53mut) and MCF-7 (p53wt), used in the present study, were obtained from INSERM U1186, Gustave Roussy. MDA-MB-231 cells have gain of function mutations specific to the genomic region c.839G>A leading to a change in protein sequence-R248Q (18). MDA-MB-231 cells were cultured in DMEM (Gibco; Thermo Fisher Scientific, Inc.), supplemented with 10% FBS (Gibco; Thermo Fisher Scientific, Inc.) and 1% penicillin/streptomycin (Sigma-Aldrich; Merck KGaA). The human breast cancer cell line MCF-7 was maintained in RPMI medium (Gibco; Thermo Fisher Scientific, Inc.) supplemented with 10% FBS, 1% penicillin/streptomycin and 20 mM L-glutamine (Sigma-Aldrich; Merck KGaA). Cell lines were incubated under standard conditions at 37°C in a humidified 5% CO2 atmosphere. The mutation status of the cell lines was confirmed using direct Sanger sequencing and specific p53 primers (Table SI).

Drug treatments for measuring the extent of DNA damage

APR246/PRIMA-1Met was purchased from Sigma-Aldrich; Merck KGaA and a 10 mmol/l stock was prepared by dissolving in DMSO. MDA-MB-231 and MCF-7 cell lines were treated with 50 µM APR-246 for 24 h for monotherapy. The synergistic effect of APR-246 with cisplatin for DNA damage response was evaluated by treating the cells with APR-246 and cisplatin (10 µM) for 24 h. The final concentration of DMSO was kept constant and did not exceed 0.05% (vol/vol).

Long term treatment for genomic instability analysis

Briefly, long term treatment for analyzing genomic instability was performed following the procedures used by Hansen et al (18) with minor modifications. MDA-MB-231 and MCF-7 cell lines were cultured in medium alone or medium containing 50 µM APR-246 for 15 passages [from passage 1 (p5) until passage 15 (p20)] with splitting (ratio, 1:10) every fifth day. Cells cultured in medium alone were used as the control. Mutations arising after 15 passages were analyzed as a measure of genomic instability. Genomic instability was analyzed in APR-246-p20 cells and control-p20 cells with vehicle DMSO, and these were compared with control cells at p5 using WES analysis.

Immunofluorescence

Following the aforementioned drug treatment, cells were collected and washed with PBS, and fixed with 4% paraformaldehyde for 30 min. Cells were subsequently permeabilized with 100 mM Tris, 50 mM EDTA and 0.5% Triton X-100 for 30 min, and blocked in 3% bovine serum albumin in PBS. Between each of these steps, cells were washed with washing buffer (5% FBS in PBS) and stained overnight with the primary antibody. Following incubation with the primary antibody, cells were incubated with the Alexa fluor-conjugated secondary antibody for 1 h at room temperature. Cells were subsequently stained with DAPI (cat. no. D1306; Thermo Fisher Scientific, Inc.) and mounted on a slide with ProLong Gold Antifade reagent (cat. no. P10144; Thermo Fisher Scientific, Inc.). The slides were visualized using a confocal microscope (Zeiss LSM 800 with Airyscan; Carl Zeiss AG) and analyzed for the presence of foci. The antibodies used were as follows: Anti-p53 (1:1,000; cat. no. 2527; Cell Signaling Technology, Inc.), anti-53BP1 (1:1,000; cat. no. PA1-46147; Thermo Fisher Scientific, Inc.) and anti-phosphorylated histone H2A variant H2AX (γH2AX; 1:2,000; cat. no. 05-636; MilliporeSigma).

Alkaline comet assay

The alkaline comet assay was performed following the protocol described by Olive and Banath (19). The second layer of agarose gel was prepared using ~5,000 cells per slide. The slides were immersed overnight in lysis buffer, followed by alkaline unwinding for 30 min and electrophoresis at 0.65 volts/cm for 35 min. The slides were visualized and imaged using a confocal microscope (magnification, ×20). A total of 100 randomly captured nuclei were scored and the assay was repeated in triplicate. The comet images were analyzed for the presence of comets using the OpenComet tool (20) on ImageJ (version 1.51; National Institutes of Health). Hydrogen peroxide-treated cells (200 µM for 30 min) were used as the positive control. All three parameters of the comet assay were presented: tail length (TL), tail intensity (TI) and tail moment (TM). Data are presented as the mean ± standard deviation.

Reverse transcription-quantitative (RT-q)PCR assay

Total RNA was extracted from the control and treated cells using a RNeasy kit (cat. no. 74104; Qiagen, Inc.), and reverse transcribed into cDNA using the High Cap cDNA Reverse Transcription kit (cat. no. 4374966; Thermo Fisher Scientific, Inc.) according to the manufacturer's instructions. qPCR was performed using the SYBR Green PCR Master Mix (cat. no. 4368577; Applied Biosystems; Thermo Fisher Scientific, Inc.) and relative mRNA expression was normalized to GAPDH/ß-actin. PCR primers used in the present study are described in Table SII.

WES analysis

WES analysis was performed using MDA MB-231 and MCF-7 cell lines treated with APR-246 (50 µM) for 15 passages. MDA MB-231 and MCF-7 cell lines at p5 were used before the initiation of treatment, and cell lines at p20 treated with DMSO were used as controls. DNA was isolated using the QiaAmp DNA mini kit (Qiagen, Inc.) following the manufacturer's protocols. The isolated DNA was quantified using Qubit 2.0 (Thermo Fisher Scientific, Inc.). The exome libraries were prepared using Ampliseq Exome library panel of 12 primer pools (cat. no. A38264; Thermo Fisher Scientific, Inc.) which was designed to cover ~300,000 amplicons. Generated amplicons of each sample were pooled and barcoded using Ion Express barcode adapter. Thus, the generated exome library was quantified using the Ion Library TaqMan Quantitation kit (cat. no. 4468802; Thermo Fisher Scientific, Inc.), and the libraries were further diluted to 100 pM and pooled equally with two individual samples per pool. The pooled libraries were amplified using emulsion PCR using ion chef reagents (cat. no. A30011; Thermo Fisher Scientific, Inc.) following the manufacturer's protocol. Prepared template libraries were subsequently sequenced using the Ion S5 XL Semiconductor sequencer and an Ion 540 Chip.

Bioinformatic analysis of WES data

The raw data was aligned with the hg38 version of the genome using Ion Torrent Suite software and the bam files were processed. Briefly, the pileup of treated and non-treated pairs of samples was obtained using samtools mpileup followed by Varscan2 somatic variant and indel calling (21), where non-treated control p5 was considered as a reference sample, and APR-246 p20 and non-treated control p20 were considered as case samples. Varscan2 revealed variants only in the regions where coverage was >10 reads. Only high confidence (hc), as marked by Varscan2 in its default settings, were used in subsequent analyses. Obtained vcf files were processed to filter out variants with strand bias. The ratio of variants supporting reads from different strands were maintained within a range of 0.5-2, and all remaining variants were filtered out. Subsequently, the maf object was created using the vcf2maf tool. Variants from the vcf files were annotated using the Variant Effect Predictor (VEP) (22). MAF objects were created separately for MCF-7 and MDA-MB-231 cells. MAF objects were subsequently analyzed using maftools (23).

Statistical analysis

For all statistical analyses associated with comet and immunofluorescence assays, a one-way ANOVA followed by Bonferroni's post-hoc test was performed using GraphPad Prism (version 8.0; GraphPad Software, Inc.). P<0.05 was considered to indicate a statistically significant difference. All results are presented as the mean ± standard error of the mean for three independent experiments.

Results

APR-246 increases the DNA damage response and repair mechanisms in mutated p53 cell line MDA-MB-231

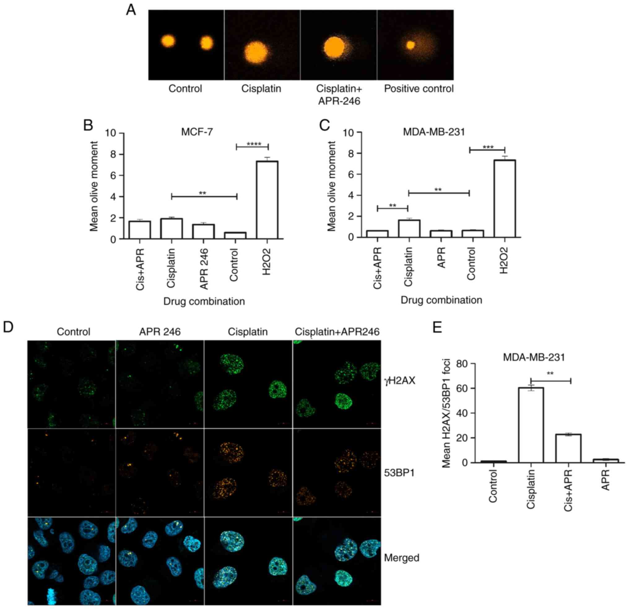
To determine whether the efficiency of p53-dependent DNA repair is modified following pharmacological reactivation of mutp53, the breast carcinoma cell line MDA-MB-231 (p53R280K) was used, along with MCF-7 cells (p53WT) as a control. The presence of c.839G>A variation in MDA-MB-231 cells was verified by sanger sequencing (Fig. S1). Cells were treated with 10 µM cisplatin to inflict DNA damage for 24 h, followed by the incubation of cells with medium alone, or medium containing APR-246 for a further 24 h. Although there was clear activation of DNA damage response, the viability of cells remained at 95% after 24 h (Fig. S2). The actual values were plotted, after counting 500 cells from a Trypan blue assay, and the axis as percent viability. Subsequently, the ability of APR-246 in mitigating the genomic instability was analyzed by measuring the residual DNA damage using an alkaline comet assay (Fig. 1A). The results demonstrated that the extent of DNA damage was significantly reduced in MDA-MB-231 cells that had been treated with a combination of cisplatin and APR-246 (Cis+APR) compared with cells that had been treated with cisplatin alone (Fig. 1C). Conversely, no significant difference in residual DNA damage was observed in the p53 wild-type cell line MCF-7, following both cisplatin and cisplatin/APR-246 treatment (Fig. 1B).

Figure 1.

APR-246 increases the DNA repair capacity in mutant p53 cells. (A) Representative comet images for each treatment type (magnification, ×20). Overall DNA damage was measured using a comet assay in (B) MCF-7 hydrogen peroxide-treated cells (200 µM for 30 min), and these were used as a positive control, and (C) MDA-MB-231 cells which are presented as mean olive moment. (D) Representative images for the immunostaining of γ-H2AX (green) and 53BP1 (orange), and nuclear staining with DAPI (blue) in MDA-MB-231 cells (magnification, ×63). (E) Average γ-H2AX/53BP1 foci formation from 100 cells. Results are presented as the mean of three independent experiments. **P≤0.01, ***P≤0.005 and ****P≤0.001. H2AX, histone H2A variant.

To analyze the activation of the DNA damage response, the extent of phosphorylation of γ-H2AX at Serine (Ser)139 was investigated, which is widely abundant and has previously been used as a sensitive marker for DNA damage, including DSBs (24). Results of the present study demonstrated an increase in phosphorylated (phospho)-γ-H2AX/53BP1-positive foci in cisplatin-treated cells using confocal microscopy, which reflected the presence of DSBs (Fig. 1D). We also noted that the cells treated with either cisplatin alone or the combination of cisplatin + APR-246 were sensitive to washing steps and almost 30-40% of the cells were washed out after the fixing/permeabilization steps of immunocytochemistry. Thus, the number of cells were lower in the cisplatin and combination treatment groups. Similarly, phospho-γ-H2AX/53BP1 foci were significantly reduced in the MDA-MB-231 cells co-treated with cisplatin + APR-246, compared with control cells treated with cisplatin alone (Fig. 1E). Collectively, these data suggest that mutp53 reactivation using APR-246 may induce DNA repair mechanisms in breast cancer cells.

APR-246 increases the expression of p53-dependent DNA repair genes

As the results of the present study revealed a reduction in the levels of DNA damage following mutp53 reactivation, the impact of APR-246 on p53-dependent DNA repair gene expression was explored. MDA-MB231 cells were treated with 10 µM cisplatin alone, and/or in the presence of 50 µM APR-246 for 24 h. Subsequently, RT-qPCR analysis was performed using 24 genes associated with DNA repair to establish potential associations with the p53 gene (Fig. 2). Results of the present study demonstrated a notable increase in DNA repair-associated gene expression following treatment with cisplatin. Moreover, treatment with cisplatin in combination with APR-246 (Cis+APR) led to an increase in the level of gene expression, compared with treatment with APR-246 alone. Notably, the results showed an increase in the expression of p21, which is downstream of p53 (Fig. 2). In addition, a significant increase in the expression levels of cyclin K (CCNK), E3 ubiquitin-protein ligase MDM2 and X-ray repair cross-complementing protein 5 (XRCC5) was observed. Increased expression levels of the aforementioned genes denotes the activation of p53-dependent DNA repair enzymes contributing to the DNA repair process, thereby aiding in the control of genomic instability.

Figure 2.

APR-246 increases the p53-dependent DNA repair capacity in mutant p53 cells. Data are normalized to the control and the results represent the mean of three independent experiments. Cells were exposed to APR-246 (APR), cisplatin (Cis) or a combination of both (Cis+APR) for 24 h. *P≤0.05. CCNK, cyclin K; MDM2, murine double min 2; XRCC5, X-ray repair cross-complementing protein 5.

Pharmacological reactivation by APR-246 controls the genomic instability of MDA MB-231 cells

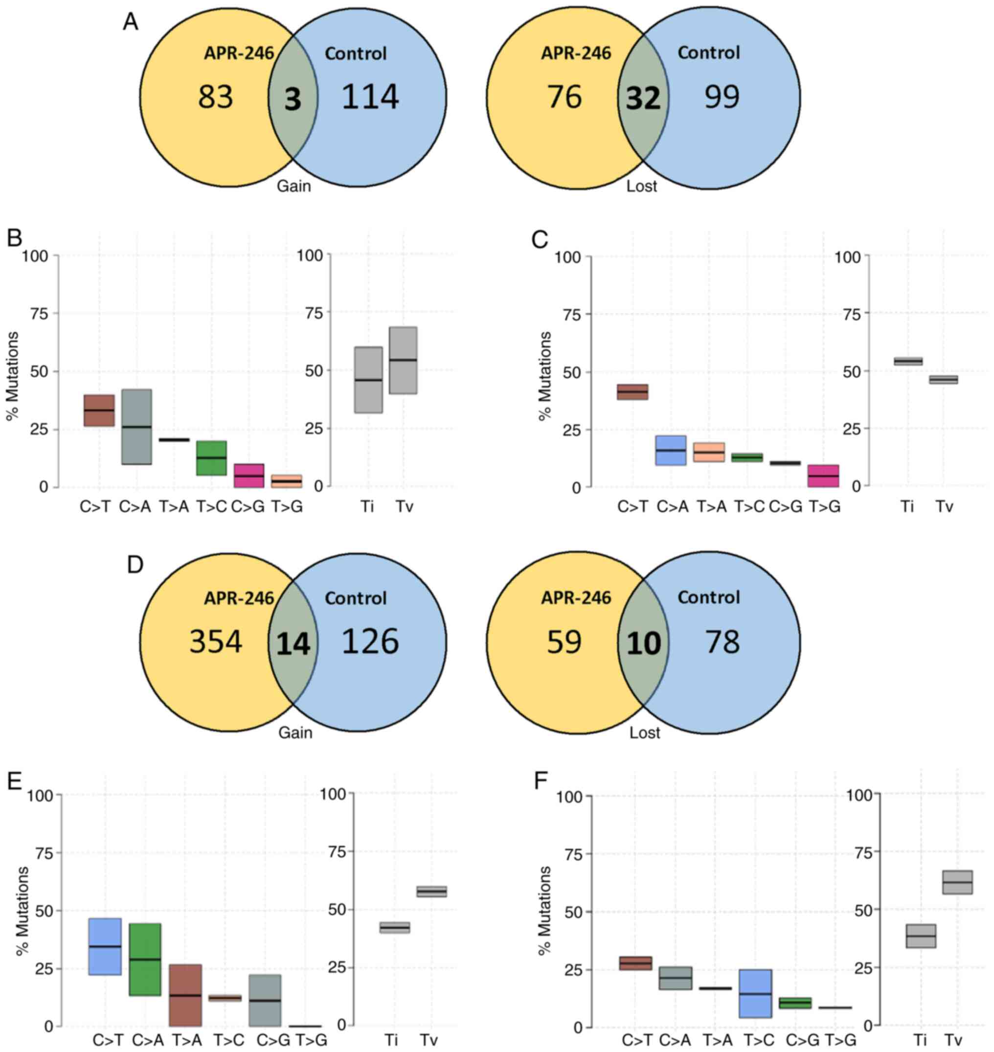
The impact of the pharmacological reactivation of p53 using APR-246 on the regulation of genomic instability was investigated. WES analysis was performed using MDA-MB-231 (p53R280K) and MCF-7 (p53WT) cells that had been subcultured for 15 passages with or without 50 µM APR-246. All mutational analyses were normalized to control cells (p0). Results of the WES analysis demonstrated a high level of heterogeneous DNA variations throughout the exome under all conditions Notably, results of the present study revealed a gain of 99 somatic variations in APR-246-treated p53-mutated MDA-MB231 cells, compared with 129 somatic variations in untreated cells (data not shown). In addition, mutations may also arise as a function of loss or deletion of a base in the genomic regions. Novel genomic changes that arise in the p20 passage when compared with the original p5 passage (starting point) are characterized as mutations that have been gained, whereas the nucleotides originally recognized in p5, but are subsequently lost in p20, are characterized as mutations that have been lost. Results of the present study demonstrated that there were a significant number of deletions and a loss of mutations in the control group, compared with cells grown in APR-246 (Fig. 3A). Further analysis of the transitions and transversions demonstrated that there was little or no variation in the pattern of mutational types (Fig. 3B and C). However, the transversions were significantly reduced in the APR-246-treated groups, compared with the control.

Figure 3.

In mutated p53 cells, APR-246 controls the genomic instability via reduced mutational events. (A) Mutations gained or lost over 15 passages were recorded in MDA-MB-231 cells, and (B and C) the pattern of mutational events with transition and transversions are presented. (D) Mutations gained or lost over 15 passages with or without the presence of APR-246 in MCF-7 cells. (E) Pattern of mutations in MCF-7 cells, and (F) an increase in transitions and transversions in APR-246-treated cells, compared with the control. Data are presented as the mean of three independent exome sequencing experiments for each group.

Notably, WES analysis of MCF7 cells revealed a higher mutational rate following treatment with APR-246. A total of 274 and 500 variations were observed in the control-p20 and APR-246-p20 groups, respectively (Fig. 3D). A total of 354 mutations were gained in the APR-246-p20 group, compared with only 126 mutations in the control-p20 group (Fig. 3E and F). However, APR-246 treatment did not affect the pattern of transitions and transversions in MCF-7 cells. These results highlight the ability of APR-246 in controlling genomic instability in p53-mutated cells.

Discussion

As previous studies have demonstrated that >50% of all human cancers exhibit mutations in p53, targeting mutp53 is an attractive research focus at present. Previous evidence suggests that the biological mechanisms underlying p53 are complex, and p53 is involved in the support of cell cycle arrest, senescence, apoptosis, autophagy, DNA repair and the maintenance of genomic integrity. As a key player in the cellular stress response, p53 is activated by numerous stress signals, including DNA damage, oncogene activation, hypoxia and nutrient deprivation (4,25). Once activated, p53 functions as a transcription factor, regulating both genes and microRNAs (25). Moreover, mutp53 confers gain of function (GOF) activities compared with non-functional p53, which promotes tumorigenesis. The GOF/mutp53 inhibits DNA repair which in turn increases genomic instability, and this increases the levels of oncogenic progression and therapeutic resistance (26).

Several small molecules have been claimed to reactivate mutp53, including CP-31398, PRIMA-1, PRIMA-1MET/APR-246, WR-1065 and MIRA-1 (27). However, all previous studies analyzed the effect of these molecules on apoptosis and cell cycle arrest. APR-246 is of great interest, as there are currently seven clinical trials, three with acute myeloid leukemia (NCT03931291; NCT03072043; NCT03588078); two with ovarian cancer (NCT03268382; NCT02098343); mutant myelodysplastic syndromes (NCT03745716) and one with prostate cancer (NCT00900614) (14). However, in breast cancer, APR-246 has been tested in combination with 2aG4, a monoclonal antibody that disrupts tumor vasculature with increased effectiveness in tumor control (28), and reduced metastasis of p53-mutated triple-negative breast cancer cells to the lungs (29). Further mechanistic in vivo studies are required. APR-246 gets converted to a reactive electrophile-methylene quinuclidinone (MQ), covalently binding to the core domain of mutp53, thus reactivating the protein (30). A previous study revealed that cysteine (Cys)124 and Cys277 are required for APR-246-mediated functional restoration as a prime binding target for MQ in p53 (15). Liang et al (28) demonstrated that APR-246 effectively reduced in vitro cell viability in mutant breast cancer cell lines (BT-474 and T47-D). They also found that APR-246 was effective in inducing apoptosis and in significantly reducing proliferation in tumor xenografts (29). In colorectal cancer cells, APR-246 induced robust cell death by apoptosis through activation of pro-apoptotic molecules, Noxa and PUMA (31), and through induction of autophagy by upregulating the mTOR/AMPK-ULK1-Vps34 signaling cascade (32). However, to the best of our knowledge, studies demonstrating p53 reactivation in DNA damage response and genomic instability are limited. Moreover, assessing changes at the genetic level following chemotherapeutic treatment is important to understand the clonal evolution in tumors, and also in the context of sensitivity or resistance to chemotherapy. To the best of our knowledge, the present study is the first to use WES analysis for further investigation into the impact of the mutp53-targeting drug APR-246 on the genomic instability of breast cancer cells.

DNA damage is a primary cause of genome instability. DNA damage can manifest from single or double-stranded DNA breaks, DNA cross-links, replication stress/replication fork collapse, telomere attrition and nucleotide depletion (26). Cisplatin, a metal-based anticancer drug widely used in a number of cancers, causes DNA damage by forming bivalent adducts at the 1,2 intrastrand crosslink, thus activating various signaling pathways (26). p53 is a critical sensor and mediator in DNA damage signaling and upregulates various DNA repair mechanisms. Chemotherapeutic drugs, such as cisplatin and doxorubicin induce DNA damage, triggering wild-type p53 activation and p53-induced apoptosis, resulting in tumor control. Thus, the present study aimed to analyze the DNA damage and repair patterns in wild-type MCF-7 and mutp53 MDA-MB-231 cell lines following cisplatin treatment. Results generated using a comet assay for DNA damage response revealed an increase in DNA damage in cisplatin-treated cells, compared with cells treated with a combination of cisplatin and APR-246. Moreover, p53 expression was upregulated following DNA damage caused by cisplatin, and p53 reactivation by APR-246 induced a DNA repair response; thus, DNA damage was significantly reduced following treatment with both APR-246 and cisplatin. These results suggested that APR-246 was effective in activating mutp53 in MDA-MB-231 cells. Similarly, γ-H2AX foci analysis further demonstrated a significant reduction in the number of foci in cells following treatment with APR-246 and cisplatin in combination. A previous report by Makhale et al (33) analyzed proteins associated with p53 signaling, and observed the levels of phosphorylation in DNA damage and replication stress markers, such as ataxia telangiectasia mutated, ataxia telangiectasia and rad3-related protein, replication protein a and H2AX (33). Moreover, Synnott et al (34) demonstrated an increase in gene expression that may regulate intracellular reactive oxygen species (ROS) following APR-246 treatment in breast cancer cell lines (34). APR-246 has previously been shown to enhance the levels of ROS in cancer cells by targeting thioredoxin reductase 1 without affecting mutp53 expression (35). An increase in intracellular ROS plays a significant role in the induction of DNA damage in cells (36). However, an increase in ROS or the subsequent DNA damage was not directly measured in the aforementioned study. Furthermore, the results of the present study demonstrated an increase in the expression of p53-dependent DNA repair genes using RT-qPCR.

Due to its intrinsic nature, genomic DNA is highly unstable, and >1 million DNA lesions per cell per day may arise under certain physiological conditions. Although cellular DNA repair systems are robust, even a single unrepaired event may result in the accumulation of mutations, leading to genomic instability (37,38). Inactivation of the mismatch repair system is known to cause mutations not only in microsatellites, but also in random sequences (39). As a result, patients with cancer undergoing chemotherapy should be screened for genomic instability, as the level of chemotherapy-induced genomic instability under the influence of mutp53 can lead to resistant phenotypes. A recent review reported that mutp53 facilitates cancer progression through the induction of genomic instability, mainly in the form of interchromosomal translocations, aneuploidy and destabilization of DNA replication mechanisms (40). However, to the best of our knowledge, there are no recent studies that have reported on single nucleotide changes. In the present study, results of the WES analysis demonstrated that in MDA-MB-231 (mutp53) cells, treatment with APR-246 significantly reduced the mutational gain and loss activities (99 and 154), compared with control-p20 cells (129 and 180). MDA-MB-231 cells exhibit aggressive tumor phenotypes and inadequate DNA repair systems, which may contribute to the formation of mutations. Collectively, results of the present study revealed that treatment with APR-246 adequately reactivated p53, and controls genomic instability in MDA-MB-231 cells. Notably, MCF7 control cells demonstrated an increased mutational load following treatment with APR-246 (500 and 480, respectively), compared with the control. In both cell lines used in the present study, frameshift variations were notably frequent. The results of the present study are in accordance with those by Watanabe et al (41), who demonstrated that MCF-7 and MDA-MB-231 cells exhibited a 2.9-12-fold increase in the mutation rate of the hprt gene per each cell division (41). Additionally, both cell lines exhibited mutations in various oncogenes, and enrichment analysis in MCF-7 cells revealed that various pathways were affected by these mutations, including microtubule cytoskeleton organization, structure homeostasis, DNA metabolic processes and DNA repair. However, an increased dose of APR-246 treatment alone or in combination with docetaxel demonstrated cell death through ROS induction and apoptosis. The DNA repair capacity of cell lines analyzed in this study were not available (32). At present, the exact mechanisms underlying APR-246-induced maintenance of genomic stability and DNA repair in tumors remain to be fully elucidated, as the effect is dose-, time- and cell line-dependent (12).

There are a few limitations to this study. The genes for qPCR experiments were basically selected from the RNA sequencing experiments (data not shown as only two independent experiments were performed). Nevertheless, the data indicated that DNA repair genes (Fig. 2) were highly upregulated when the cells were treated for 24 h with APR-246 (25 µM). However, we did see some inconsistency in qPCR data. Also, for the whole exome sequencing, the inconsistency in results may be attributed to smaller sample size. The phosphorylation of ATM, ATR, CHK1 and H2AX are the key steps downstream of p53 activation. We have not verified the effect of cisplatin and APR-246 on the phosphorylation status of the key proteins downstream of p53. We have not analyzed the effect of long-term treatment of APR-246 in this study. It will be interesting to understand the proliferation and survival to get a clear picture of the final metabolic effect of APR-246 on breast cancer cells.

In conclusion, the pharmacological reactivation of mutp53 may be a promising strategy for the treatment of tumors with inactive p53, and APR-246 plays an important role in regulating the DNA repair mechanisms, thus maintaining genomic integrity. Further research into the influence of APR-246 on the mutational spectrum in p53-mutated cancer is required.

Supplementary Material

Supporting Data

Acknowledgements

Not applicable.

Funding

The present study was supported by Gulf Medical University (GMU) (UAE) (TRIPM) grants.

Availability of data and materials

The data generated using whole exome sequencing is available at TRIPM, GMU and can be provided upon reasonable request.

Authors' contributions

FA, JT and SC conceived and designed the study. FA, GHV, HHN, ASM, ZNN, MSK performed the experiments, collected and analyzed the data and confirm the accuracy of the data. BW performed the bioinformatic analysis. FA and GHV wrote the paper. FA, GHV, JT and SC reviewed and edited the manuscript. All authors read and approved the manuscript and agree to be accountable for all aspects of the research in ensuring that the accuracy or integrity of any part of the work are appropriately investigated and resolved.

Ethics approval and consent to participate

No samples were used in the study. Thus, ethical approval was not necessary.

Patient consent for publication

Not applicable.

Competing interests

The authors declare that they have no competing interests.

References

1 

Rieber M and Strasberg-Rieber M: Hypoxia, Mn-SOD and H2O2 regulate p53 reactivation and PRIMA-1 toxicity irrespective of p53 status in human breast cancer cells. Biochem Pharmacol. 84:1563–1570. 2012. View Article : Google Scholar : PubMed/NCBI

2 

Brady CA, Jiang D, Mello SS, Johnson TM, Jarvis LA, Kozak MM, Kenzelmann Broz D, Basak S, Park EJ, McLaughlin ME, et al: Distinct p53 transcriptional programs dictate acute DNA-damage responses and tumor suppression. Cell. 145:571–583. 2011. View Article : Google Scholar : PubMed/NCBI

3 

Gupta A, Shah K, Oza MJ and Behl T: Reactivation of p53 gene by MDM2 inhibitors: A novel therapy for cancer treatment. Biomed Pharmacother. 109:484–492. 2019. View Article : Google Scholar : PubMed/NCBI

4 

Labuschagne CF, Zani F and Vousden KH: Control of metabolism by p53-Cancer and beyond. Biochim Biophys Acta Rev Cancer. 1870:32–42. 2018. View Article : Google Scholar : PubMed/NCBI

5 

Nakayama M, Hong CP, Oshima H, Sakai E, Kim SJ and Oshima M: Loss of wild-type p53 promotes mutant p53-driven metastasis through acquisition of survival and tumor-initiating properties. Nat Commun. 11:23332020. View Article : Google Scholar : PubMed/NCBI

6 

Forbes SA, Beare D, Boutselakis H, Bamford S, Bindal N, Tate J, Cole CG, Ward S, Dawson E, Ponting L, et al: COSMIC: Somatic cancer genetics at high-resolution. Nucleic Acids Res. 45((D1)): D777–D783. 2017. View Article : Google Scholar : PubMed/NCBI

7 

Bouaoun L, Sonkin D, Ardin M, Hollstein M, Byrnes G, Zavadil J and Olivier M: TP53 Variations in human cancers: New lessons from the IARC TP53 database and genomics data. Hum Mutat. 37:865–876. 2016. View Article : Google Scholar : PubMed/NCBI

8 

Hwang LA, Phang BH, Liew OW, Iqbal J, Koh XH, Koh XY, Othman R, Xue Y, Richards AM, Lane DP and Sabapathy K: Monoclonal antibodies against specific p53 hotspot mutants as potential tools for precision medicine. Cell Rep. 22:299–312. 2018. View Article : Google Scholar : PubMed/NCBI

9 

van Oijen MG and Slootweg PJ: Gain-of-function mutations in the tumor suppressor gene p53. Clin Cancer Res. 6:2138–2145. 2000.PubMed/NCBI

10 

Sears CR and Turchi JJ: Complex cisplatin-double strand break (DSB) lesions directly impair cellular non-homologous end-joining (NHEJ) independent of downstream damage response (DDR) pathways. J Biol Chem. 287:24263–24272. 2012. View Article : Google Scholar : PubMed/NCBI

11 

Bykov VJ and Wiman KG: Mutant p53 reactivation by small molecules makes its way to the clinic. FEBS Lett. 588:2622–2627. 2014. View Article : Google Scholar : PubMed/NCBI

12 

Liu DS, Read M, Cullinane C, Azar WJ, Fennell CM, Montgomery KG, Haupt S, Haupt Y, Wiman KG, Duong CP, et al: APR-246 potently inhibits tumour growth and overcomes chemoresistance in preclinical models of oesophageal adenocarcinoma. Gut. 64:1506–1516. 2015. View Article : Google Scholar : PubMed/NCBI

13 

Russo D, Ottaggio L, Foggetti G, Masini M, Masiello P, Fronza G and Menichini P: PRIMA-1 induces autophagy in cancer cells carrying mutant or wild type p53. Biochim Biophys Acta. 1833:1904–1913. 2013. View Article : Google Scholar : PubMed/NCBI

14 

Perdrix A, Najem A, Saussez S, Awada A, Journe F, Ghanem G and Krayem M: PRIMA-1 and PRIMA-1Met (APR-246): From mutant/wild type p53 reactivation to unexpected mechanisms underlying their potent anti-tumor effect in combinatorial therapies. Cancers (Basel). 9:1722017. View Article : Google Scholar : PubMed/NCBI

15 

Zhang Q, Bykov VJN, Wiman KG and Zawacka-Pankau J: APR-246 reactivates mutant p53 by targeting cysteines 124 and 277. Cell Death Dis. 9:4392018. View Article : Google Scholar : PubMed/NCBI

16 

Muller PA and Vousden KH: Mutant p53 in cancer: New functions and therapeutic opportunities. Cancer Cell. 25:304–317. 2014. View Article : Google Scholar : PubMed/NCBI

17 

Chollat-Namy M, Ben Safta-Saadoun T, Haferssas D, Meurice G, Chouaib S and Thiery J: The pharmalogical reactivation of p53 function improves breast tumor cell lysis by granzyme B and NK cells through induction of autophagy. Cell Death Dis. 10:6952019. View Article : Google Scholar : PubMed/NCBI

18 

Hansen SN, Ehlers NS, Zhu S, Thomsen MB, Nielsen RL, Liu D, Wang G, Hou Y, Zhang X, Xu X, et al: The stepwise evolution of the exome during acquisition of docetaxel resistance in breast cancer cells. BMC Genomics. 17:4422016. View Article : Google Scholar : PubMed/NCBI

19 

Olive PL and Banath JP: The comet assay: A method to measure DNA damage in individual cells. Nat Protoc. 1:23–29. 2006. View Article : Google Scholar : PubMed/NCBI

20 

Gyori BM, Venkatachalam G, Thiagarajan PS, Hsu D and Clement MV: OpenComet: An automated tool for comet assay image analysis. Redox Biol. 2:457–465. 2014. View Article : Google Scholar : PubMed/NCBI

21 

Koboldt DC, Zhang Q, Larson DE, Shen D, McLellan MD, Lin L, Miller CA, Mardis ER, Ding L and Wilson RK: VarScan 2: Somatic mutation and copy number alteration discovery in cancer by exome sequencing. Genome Res. 22:568–576. 2012. View Article : Google Scholar : PubMed/NCBI

22 

McLaren W, Gil L, Hunt SE, Riat HS, Ritchie GR, Thormann A, Flicek P and Cunningham F: The ensembl variant effect predictor. Genome Biol. 17:1222016. View Article : Google Scholar : PubMed/NCBI

23 

Mayakonda A, Lin DC, Assenov Y, Plass C and Koeffler HP: Maftools: Efficient and comprehensive analysis of somatic variants in cancer. Genome Res. 28:1747–1756. 2018. View Article : Google Scholar : PubMed/NCBI

24 

Pilch DR, Sedelnikova OA, Redon C, Celeste A, Nussenzweig A and Bonner WM: Characteristics of gamma-H2AX foci at DNA double-strand breaks sites. Biochem Cell Biol. 81:123–129. 2003. View Article : Google Scholar : PubMed/NCBI

25 

Berkers CR, Maddocks OD, Cheung EC, Mor I and Vousden KH: Metabolic regulation by p53 family members. Cell Metab. 18:617–633. 2013. View Article : Google Scholar : PubMed/NCBI

26 

Williams AB and Schumacher B: p53 in the DNA-damage-repair process. Cold Spring Harb Perspect Med. 6:a0260702016. View Article : Google Scholar : PubMed/NCBI

27 

Yu X, Vazquez A, Levine AJ and Carpizo DR: Allele-specific p53 mutant reactivation. Cancer Cell. 21:614–625. 2012. View Article : Google Scholar : PubMed/NCBI

28 

Liang Y, Besch-Williford C, Benakanakere I, Thorpe PE and Hyder SM: Targeting mutant p53 protein and the tumor vasculature: An effective combination therapy for advanced breast tumors. Breast Cancer Res Treat. 125:407–420. 2011. View Article : Google Scholar : PubMed/NCBI

29 

Liang Y, Besch-Williford C, Cook MT, Belenchia A, Brekken RA and Hyder SM: APR-246 alone and in combination with a phosphatidylserine-targeting antibody inhibits lung metastasis of human triple-negative breast cancer cells in nude mice. Breast Cancer (Dove Med Press). 11:249–259. 2019.PubMed/NCBI

30 

Lambert JM, Gorzov P, Veprintsev DB, Söderqvist M, Segerbäck D, Bergman J, Fersht AR, Hainaut P, Wiman KG and Bykov VJ: PRIMA-1 reactivates mutant p53 by covalent binding to the core domain. Cancer Cell. 15:376–388. 2009. View Article : Google Scholar : PubMed/NCBI

31 

Li XL, Zhou J, Chan ZL, Chooi JY, Chen ZR and Chng WJ: PRIMA-1met (APR-246) inhibits growth of colorectal cancer cells with different p53 status through distinct mechanisms. Oncotarget. 6:36689–36699. 2015. View Article : Google Scholar : PubMed/NCBI

32 

Li XL, Zhou J, Xia CJ, Min H, Lu ZK and Chen ZR: PRIMA-1met induces autophagy in colorectal cancer cells through upregulation of the mTOR/AMPK-ULK1-Vps34 signaling cascade. Oncol Rep. 45:862021. View Article : Google Scholar : PubMed/NCBI

33 

Makhale A, Nanayakkara D, Raninga P, Khanna KK and Kalimutho M: CX-5461 enhances the efficacy of APR-246 via induction of DNA damage and replication stress in triple-negative breast cancer. Int J Mol Sci. 22:57822021. View Article : Google Scholar : PubMed/NCBI

34 

Synnott NC, Madden SF, Bykov VJN, Crown J, Wiman KG and Duffy MJ: The mutant p53-targeting compound APR-246 Induces ROS-modulating genes in breast cancer cells. Transl Oncol. 11:1343–1349. 2018. View Article : Google Scholar : PubMed/NCBI

35 

Mantovani F, Collavin L and Del Sal G: Mutant p53 as a guardian of the cancer cell. Cell Death Differ. 26:199–212. 2019. View Article : Google Scholar : PubMed/NCBI

36 

Srinivas US, Tan BWQ, Vellayappan BA and Jeyasekharan AD: ROS and the DNA damage response in cancer. Redox Biol. 25:1010842019. View Article : Google Scholar : PubMed/NCBI

37 

Khanna A: DNA damage in cancer therapeutics: A boon or a curse? Cancer Res. 75:2133–2138. 2015. View Article : Google Scholar : PubMed/NCBI

38 

Garcia-de Teresa B, Hernandez-Gomez M and Frias S: DNA Damage as a driver for growth delay: Chromosome instability syndromes with intrauterine growth retardation. Biomed Res Int. 2017:81938922017. View Article : Google Scholar : PubMed/NCBI

39 

Eischen CM: Genome stability requires p53. Cold Spring Harb Perspect Med. 6:a0260962016. View Article : Google Scholar : PubMed/NCBI

40 

Zhu G, Pan C, Bei JX, Li B, Liang C, Xu Y and Fu X: Mutant p53 in Cancer progression and targeted therapies. Front Oncol. 10:5951872020. View Article : Google Scholar : PubMed/NCBI

41 

Watanabe N, Okochi E, Mochizuki M, Sugimura T and Ushijima T: The presence of single nucleotide instability in human breast cancer cell lines. Cancer Res. 61:7739–7742. 2001.PubMed/NCBI

Related Articles

  • Abstract
  • View
  • Download
  • Twitter
Copy and paste a formatted citation
Spandidos Publications style
Amirtharaj F, Venkatesh GH, Wojtas B, Nawafleh HH, Mahmood AS, Nizami ZN, Khan MS, Thiery J and Chouaib S: p53 reactivating small molecule PRIMA‑1<sup>MET</sup>/APR‑246 regulates genomic instability in MDA‑MB‑231 cells. Oncol Rep 47: 85, 2022.
APA
Amirtharaj, F., Venkatesh, G.H., Wojtas, B., Nawafleh, H.H., Mahmood, A.S., Nizami, Z.N. ... Chouaib, S. (2022). p53 reactivating small molecule PRIMA‑1<sup>MET</sup>/APR‑246 regulates genomic instability in MDA‑MB‑231 cells. Oncology Reports, 47, 85. https://doi.org/10.3892/or.2022.8296
MLA
Amirtharaj, F., Venkatesh, G. H., Wojtas, B., Nawafleh, H. H., Mahmood, A. S., Nizami, Z. N., Khan, M. S., Thiery, J., Chouaib, S."p53 reactivating small molecule PRIMA‑1<sup>MET</sup>/APR‑246 regulates genomic instability in MDA‑MB‑231 cells". Oncology Reports 47.4 (2022): 85.
Chicago
Amirtharaj, F., Venkatesh, G. H., Wojtas, B., Nawafleh, H. H., Mahmood, A. S., Nizami, Z. N., Khan, M. S., Thiery, J., Chouaib, S."p53 reactivating small molecule PRIMA‑1<sup>MET</sup>/APR‑246 regulates genomic instability in MDA‑MB‑231 cells". Oncology Reports 47, no. 4 (2022): 85. https://doi.org/10.3892/or.2022.8296
Copy and paste a formatted citation
x
Spandidos Publications style
Amirtharaj F, Venkatesh GH, Wojtas B, Nawafleh HH, Mahmood AS, Nizami ZN, Khan MS, Thiery J and Chouaib S: p53 reactivating small molecule PRIMA‑1<sup>MET</sup>/APR‑246 regulates genomic instability in MDA‑MB‑231 cells. Oncol Rep 47: 85, 2022.
APA
Amirtharaj, F., Venkatesh, G.H., Wojtas, B., Nawafleh, H.H., Mahmood, A.S., Nizami, Z.N. ... Chouaib, S. (2022). p53 reactivating small molecule PRIMA‑1<sup>MET</sup>/APR‑246 regulates genomic instability in MDA‑MB‑231 cells. Oncology Reports, 47, 85. https://doi.org/10.3892/or.2022.8296
MLA
Amirtharaj, F., Venkatesh, G. H., Wojtas, B., Nawafleh, H. H., Mahmood, A. S., Nizami, Z. N., Khan, M. S., Thiery, J., Chouaib, S."p53 reactivating small molecule PRIMA‑1<sup>MET</sup>/APR‑246 regulates genomic instability in MDA‑MB‑231 cells". Oncology Reports 47.4 (2022): 85.
Chicago
Amirtharaj, F., Venkatesh, G. H., Wojtas, B., Nawafleh, H. H., Mahmood, A. S., Nizami, Z. N., Khan, M. S., Thiery, J., Chouaib, S."p53 reactivating small molecule PRIMA‑1<sup>MET</sup>/APR‑246 regulates genomic instability in MDA‑MB‑231 cells". Oncology Reports 47, no. 4 (2022): 85. https://doi.org/10.3892/or.2022.8296
Follow us
  • Twitter
  • LinkedIn
  • Facebook
About
  • Spandidos Publications
  • Careers
  • Cookie Policy
  • Privacy Policy
How can we help?
  • Help
  • Live Chat
  • Contact
  • Email to our Support Team