Spandidos Publications Logo
  • About
    • About Spandidos
    • Aims and Scopes
    • Abstracting and Indexing
    • Editorial Policies
    • Reprints and Permissions
    • Job Opportunities
    • Terms and Conditions
    • Contact
  • Journals
    • All Journals
    • Oncology Letters
      • Oncology Letters
      • Information for Authors
      • Editorial Policies
      • Editorial Board
      • Aims and Scope
      • Abstracting and Indexing
      • Bibliographic Information
      • Archive
    • International Journal of Oncology
      • International Journal of Oncology
      • Information for Authors
      • Editorial Policies
      • Editorial Board
      • Aims and Scope
      • Abstracting and Indexing
      • Bibliographic Information
      • Archive
    • Molecular and Clinical Oncology
      • Molecular and Clinical Oncology
      • Information for Authors
      • Editorial Policies
      • Editorial Board
      • Aims and Scope
      • Abstracting and Indexing
      • Bibliographic Information
      • Archive
    • Experimental and Therapeutic Medicine
      • Experimental and Therapeutic Medicine
      • Information for Authors
      • Editorial Policies
      • Editorial Board
      • Aims and Scope
      • Abstracting and Indexing
      • Bibliographic Information
      • Archive
    • International Journal of Molecular Medicine
      • International Journal of Molecular Medicine
      • Information for Authors
      • Editorial Policies
      • Editorial Board
      • Aims and Scope
      • Abstracting and Indexing
      • Bibliographic Information
      • Archive
    • Biomedical Reports
      • Biomedical Reports
      • Information for Authors
      • Editorial Policies
      • Editorial Board
      • Aims and Scope
      • Abstracting and Indexing
      • Bibliographic Information
      • Archive
    • Oncology Reports
      • Oncology Reports
      • Information for Authors
      • Editorial Policies
      • Editorial Board
      • Aims and Scope
      • Abstracting and Indexing
      • Bibliographic Information
      • Archive
    • Molecular Medicine Reports
      • Molecular Medicine Reports
      • Information for Authors
      • Editorial Policies
      • Editorial Board
      • Aims and Scope
      • Abstracting and Indexing
      • Bibliographic Information
      • Archive
    • World Academy of Sciences Journal
      • World Academy of Sciences Journal
      • Information for Authors
      • Editorial Policies
      • Editorial Board
      • Aims and Scope
      • Abstracting and Indexing
      • Bibliographic Information
      • Archive
    • International Journal of Functional Nutrition
      • International Journal of Functional Nutrition
      • Information for Authors
      • Editorial Policies
      • Editorial Board
      • Aims and Scope
      • Abstracting and Indexing
      • Bibliographic Information
      • Archive
    • International Journal of Epigenetics
      • International Journal of Epigenetics
      • Information for Authors
      • Editorial Policies
      • Editorial Board
      • Aims and Scope
      • Abstracting and Indexing
      • Bibliographic Information
      • Archive
    • Medicine International
      • Medicine International
      • Information for Authors
      • Editorial Policies
      • Editorial Board
      • Aims and Scope
      • Abstracting and Indexing
      • Bibliographic Information
      • Archive
  • Articles
  • Information
    • Information for Authors
    • Information for Reviewers
    • Information for Librarians
    • Information for Advertisers
    • Conferences
  • Language Editing
Spandidos Publications Logo
  • About
    • About Spandidos
    • Aims and Scopes
    • Abstracting and Indexing
    • Editorial Policies
    • Reprints and Permissions
    • Job Opportunities
    • Terms and Conditions
    • Contact
  • Journals
    • All Journals
    • Biomedical Reports
      • Information for Authors
      • Editorial Policies
      • Editorial Board
      • Aims and Scope
      • Abstracting and Indexing
      • Bibliographic Information
      • Archive
    • Experimental and Therapeutic Medicine
      • Information for Authors
      • Editorial Policies
      • Editorial Board
      • Aims and Scope
      • Abstracting and Indexing
      • Bibliographic Information
      • Archive
    • International Journal of Epigenetics
      • Information for Authors
      • Editorial Policies
      • Editorial Board
      • Aims and Scope
      • Abstracting and Indexing
      • Bibliographic Information
      • Archive
    • International Journal of Functional Nutrition
      • Information for Authors
      • Editorial Policies
      • Editorial Board
      • Aims and Scope
      • Abstracting and Indexing
      • Bibliographic Information
      • Archive
    • International Journal of Molecular Medicine
      • Information for Authors
      • Editorial Policies
      • Editorial Board
      • Aims and Scope
      • Abstracting and Indexing
      • Bibliographic Information
      • Archive
    • International Journal of Oncology
      • Information for Authors
      • Editorial Policies
      • Editorial Board
      • Aims and Scope
      • Abstracting and Indexing
      • Bibliographic Information
      • Archive
    • Medicine International
      • Information for Authors
      • Editorial Policies
      • Editorial Board
      • Aims and Scope
      • Abstracting and Indexing
      • Bibliographic Information
      • Archive
    • Molecular and Clinical Oncology
      • Information for Authors
      • Editorial Policies
      • Editorial Board
      • Aims and Scope
      • Abstracting and Indexing
      • Bibliographic Information
      • Archive
    • Molecular Medicine Reports
      • Information for Authors
      • Editorial Policies
      • Editorial Board
      • Aims and Scope
      • Abstracting and Indexing
      • Bibliographic Information
      • Archive
    • Oncology Letters
      • Information for Authors
      • Editorial Policies
      • Editorial Board
      • Aims and Scope
      • Abstracting and Indexing
      • Bibliographic Information
      • Archive
    • Oncology Reports
      • Information for Authors
      • Editorial Policies
      • Editorial Board
      • Aims and Scope
      • Abstracting and Indexing
      • Bibliographic Information
      • Archive
    • World Academy of Sciences Journal
      • Information for Authors
      • Editorial Policies
      • Editorial Board
      • Aims and Scope
      • Abstracting and Indexing
      • Bibliographic Information
      • Archive
  • Articles
  • Information
    • For Authors
    • For Reviewers
    • For Librarians
    • For Advertisers
    • Conferences
  • Language Editing
Login Register Submit
  • This site uses cookies
  • You can change your cookie settings at any time by following the instructions in our Cookie Policy. To find out more, you may read our Privacy Policy.

    I agree
Search articles by DOI, keyword, author or affiliation
Search
Advanced Search
presentation
Oncology Reports
Join Editorial Board Propose a Special Issue
Print ISSN: 1021-335X Online ISSN: 1791-2431
Journal Cover
September-2022 Volume 48 Issue 3

Full Size Image

Sign up for eToc alerts
Recommend to Library

Journals

International Journal of Molecular Medicine

International Journal of Molecular Medicine

International Journal of Molecular Medicine is an international journal devoted to molecular mechanisms of human disease.

International Journal of Oncology

International Journal of Oncology

International Journal of Oncology is an international journal devoted to oncology research and cancer treatment.

Molecular Medicine Reports

Molecular Medicine Reports

Covers molecular medicine topics such as pharmacology, pathology, genetics, neuroscience, infectious diseases, molecular cardiology, and molecular surgery.

Oncology Reports

Oncology Reports

Oncology Reports is an international journal devoted to fundamental and applied research in Oncology.

Experimental and Therapeutic Medicine

Experimental and Therapeutic Medicine

Experimental and Therapeutic Medicine is an international journal devoted to laboratory and clinical medicine.

Oncology Letters

Oncology Letters

Oncology Letters is an international journal devoted to Experimental and Clinical Oncology.

Biomedical Reports

Biomedical Reports

Explores a wide range of biological and medical fields, including pharmacology, genetics, microbiology, neuroscience, and molecular cardiology.

Molecular and Clinical Oncology

Molecular and Clinical Oncology

International journal addressing all aspects of oncology research, from tumorigenesis and oncogenes to chemotherapy and metastasis.

World Academy of Sciences Journal

World Academy of Sciences Journal

Multidisciplinary open-access journal spanning biochemistry, genetics, neuroscience, environmental health, and synthetic biology.

International Journal of Functional Nutrition

International Journal of Functional Nutrition

Open-access journal combining biochemistry, pharmacology, immunology, and genetics to advance health through functional nutrition.

International Journal of Epigenetics

International Journal of Epigenetics

Publishes open-access research on using epigenetics to advance understanding and treatment of human disease.

Medicine International

Medicine International

An International Open Access Journal Devoted to General Medicine.

Journal Cover
September-2022 Volume 48 Issue 3

Full Size Image

Sign up for eToc alerts
Recommend to Library

  • Article
  • Citations
    • Cite This Article
    • Download Citation
    • Create Citation Alert
    • Remove Citation Alert
    • Cited By
  • Similar Articles
    • Related Articles (in Spandidos Publications)
    • Similar Articles (Google Scholar)
    • Similar Articles (PubMed)
  • Download PDF
  • Download XML
  • View XML
Article Open Access

HIF‑1α and MBP1 are associated with the progression of breast cancer cells by repressing β‑catenin transcription

  • Authors:
    • Ying Zhuang
    • Xiang Li
    • Peng Zhan
    • Guoliang Pi
    • Gu Wen
  • View Affiliations / Copyright

    Affiliations: Department of Breast Surgery, Hubei Cancer Hospital, Tongji Medical College, Huazhong University of Science and Technology, Wuhan, Hubei 430000, P.R. China
    Copyright: © Zhuang et al. This is an open access article distributed under the terms of Creative Commons Attribution License.
  • Article Number: 149
    |
    Published online on: July 5, 2022
       https://doi.org/10.3892/or.2022.8361
  • Expand metrics +
Metrics: Total Views: 0 (Spandidos Publications: | PMC Statistics: )
Metrics: Total PDF Downloads: 0 (Spandidos Publications: | PMC Statistics: )
Cited By (CrossRef): 0 citations Loading Articles...

This article is mentioned in:



Abstract

Breast cancer (BC) is a common type of tumor. Numerous patients are diagnosed and treated in the early stages of the disease; however, the recurrence rate remains high. Therefore, identifying sensitive and specific tumor markers to prevent and treat BC is essential. c‑Myc promoter binding protein 1 (MBP1) is a regulatory molecule located in the cell nucleus. It targets and regulates the expression of various cell proliferation‑, apoptosis‑ and tumor‑associated genes. MBP1 expression in BC tissues was detected using immunohistochemistry and further validated in BC and normal human cell lines using RT‑qPCR and western blot analysis. Low MBP1 expression, in clinical samples of BC, was associated with a poor prognosis of BC (n=50). MBP1 overexpression effectively inhibited the growth and metastasis of xenograft tumors in vivo. Cell counting kit‑8 assays confirmed that the proliferation of the BC cell lines was significantly increased following knockdown of MBP1 expression, while overexpression of MBP1 could significantly inhibit the proliferation of the BC cell lines. Mechanistically, a dual‑luciferase assay was used to confirm that MBP1 was the key transcriptional regulator of β‑catenin. In addition, MBP1 transcription and hypoxia‑inducible factor (HIF‑1α) induction were associated. By regulating the hypoxic microenvironmental state in the MDA231 and MCF7 cell lines, it was demonstrated that MBP1 served as a hypoxia‑responsive factor and could be a new target for tumor therapy. Taken together, these results suggested that MBP1, as a potential tumor marker associated with prognosis of BC and may serve as a therapeutic target for BC. Moreover, MBP1 plays a critical role in inhibiting the growth and progression of BC cell lines.

Introduction

Breast cancer (BC) is the most frequent malignant tumor in women worldwide since 2020 and is characterized by occult disease, easy metastasis and recurrence, and a poor prognosis (1,2). With respect to the prognostic evaluation of BC, estimating the size of the primary tumor, involvement of local lymph nodes and occurrence of distant metastases is crucial (3). However, BC is a highly heterogeneous tumor histologically (4), and patients diagnosed in the same disease stage and receiving the same treatment usually show very different clinical responses and survival times (5). Recently, endocrine therapy has emerged as a breakthrough in BC treatment; however, the existence of different tumor types, such as triple-negative BC, limits the efficacy and promotion of immunotherapy (6). Therefore, the search for new therapeutic agents and therapeutic targets is urgent.

With the development of molecular biology, the expression and significance of related tumor markers in cancer are gradually being recognized. The study of tumor markers in BC tissues is increasing (7,8). c-Myc promoter binding protein 1 (MBP-1) targets and regulates the expression of various cell proliferation-, apoptosis-, and oncology-related genes (9). A previous study demonstrated that MBP1 suppressed the proliferation and metastasis of gastric cancer cells via COX-2 (10). In addition, MBP1 overexpression inhibited the proliferation of various cancer cells, including breast cancer cells (11,12). In vivo studies have shown that MBP-1 inhibited BC proliferation and metastasis in immunocompetent mice (13). Human BC cells infected with the overexpression MBP1 lentivirus inhibited tumor proliferation in nude mice (14). Clinical studies have also confirmed that MBP1 is a potential prognostic marker for invasive ductal carcinoma (15,16). A study suggest that low MBP1 expression in BC was associated with a poor patient prognosis (17); however, the potential mechanisms are unclear.

The present study aimed to investigate the roles and underlying mechanisms of MBP-1 on BC proliferation in vivo and in vitro and provide insights for future studies and clinical application.

Materials and methods

Patients and clinical samples

A total of 50 pairs of BC and adjacent normal (N) tissues were collected from Hubei Cancer Hospital (Wuhan, China) between December 2019 and May 2020. The patients with BC were aged between 55 and 65 years, and received no drug therapy before tumor removal. Immediately following surgery, all the tissues were frozen in liquid nitrogen and maintained at −80°C until further analysis. All the clinical samples were collected with written informed consent from the patients, and the protocol was approved by the Ethics Committee of Hubei Cancer Hospital (approval no. 2021-IEC213).

Cell culture

The breast MCF10A epithelial cell line, the BC cell lines (MDA231, MCF7, MDA468 and BT474) and 293T cell line were purchased from BeNa Culture Collection (Beijing, China). The cell lines were free from mycoplasma contamination. The MDA231, MCF7, MDA468 and BT474 cell lines were cultured in DMEM supplemented with 10% FBS and 100 U/ml penicillin and streptomycin (all from Gibco; Thermo Fisher Scientific, Inc.). The MCF10A cell line was maintained in RPMI-1640 medium (Gibco; Thermo Fisher Scientific, Inc.) supplemented with 10% FBS (Gibco; Thermo Fisher Scientific, Inc.) and 1% penicillin and streptomycin (ScienCell Research Laboratories, Inc.). The cell lines were maintained at 37°C in a humidified atmosphere with 5% CO2. In addition, hypoxia treatment comprised 94% N2, 5% CO2 and 1% O2 at 37°C for different durations under hypoxic conditions. Hypoxia was simulated by culturing cells with CoCl2 (Sigma-Aldrich) at a final concentration of 100 µM.

Transfection and infection

The short hairpin (sh)RNAs targeting MBP1 and the corresponding negative control (NC) shRNA were constructed by TSINGKE (Tianjin, China) and were transfected with Lipofectamine® 2000 (Invitrogen; Thermo Fisher Scientific, Inc.) at a final concentration of 50 ng and 37°C for 48 h. Transient transfection was confirmed using reverse transcription-quantitative PCR (RT-qPCR) and western blot analysis. The following shRNA MBP1sequences were used: MBP1 sense, 5′-GCUGCUUACUGUAACUGUAUC-3′ and antisense, 5′-UACAGUUACAGUAAGCAGCUG-3′; NC shRNA sense, 5′-AAAAATTCAAGACUUGGAGCU-3′ and antisense, 5′-UCUUGTTUUUUUAGCUCCAAG-3′. MBP1 lentivirus (Lv-MBP1) and empty control vector (Lv-NC) were constructed by Shanghai GeneChem Co., Ltd., according to the shRNA sequences of MBP1 based on 3rd generation system. Recombinant lentiviruses were amplified (Plasmid transfection concentration: 20 µg/1×107 cells) in 293T cells and purified by centrifugation and subsequent analysis. The recombinant lentiviruses were stably infected into the BC cell lines (MCF7 and MDA231) at a multiplicity of 2 and 37°C for 48 h. Cells were used for subsequent experiments after 3 days of puromycin selection at a final concentration of 2 µg/ml. All the experiments were repeated independently at least three times.

Cell Counting Kit (CCK)-8

The BC cells were counted using the CCK-8 assay according to the manufacturer's instructions to determine the proliferative ability of the cells. The BC cells were seeded in 96-well plates and incubated at 37°C for 24 h. Next, CCK-8 solution (10 µl) was added to each well and the cells were incubated for 2 h. Finally, the absorbance at 450 nm was analyzed. The experiment was replicated independently three times.

Colony formation assay

Colony formation assays were performed as previously described (18). All the colony formation assays were conducted in triplicate.

RNA isolation and RT-qPCR

RT-qPCR was performed as previously described (18). The following primers were used: MBP1 forward, 5′-GGCGGTGACAGACTCCAAG-3′ and reverse, 5′-GAAGCTCGTCGGACTCTGAG-3′; β-catenin forward, 5′-AAAGCGGCTGTTAGTCACTGG-3′ and reverse, 5′-CGAGTCATTGCATACTGTCCAT-3′; and β-actin forward 5′-CCAAGGCCAACCGCGAGAAGATGAC-3′ and reverse 5′-AGGGTACATGGTGGTGCCGCCAGAC-3′. The experiments were performed in triplicate using a Bio-Rad CFX96 thermocycler (Bio-Rad Laboratories, Inc.), and the relative expression values were calculated using the 2−∆∆Cq method (19).

Western blot analysis and immunohistochemistry (IHC)

Western blot analysis was performed as previously described (18). Briefly, protein lysate from MCF7 and MDA231 cells was extracted using RIPA buffer (Sigma-Aldrich; Merck KGaA) containing 1% PMSF and phosphatase inhibitors. The protein concentration of each sample was determined by a BCA protein assay kit (Beyotime, Shanghai, China). Denatured protein samples (10 µg/lane) were separated by 8% SDS-PAGE and trans-printed onto nitrocellulose filter (NC) membranes. The NC membranes were blocked with 5% non-fat dried milk in Tris-buffered saline (pH 7.4) containing 0.1% Tween-20 (TBST) for 1 h at room temperature, and subsequently reacted with the specific primary antibody in TBST at 4°C overnight. The membranes were washed for three times in TBST, 10 min each, and were incubated with a HRP-conjugated affinipure goat anti-rabbit IgG (H + L) (Proteintech, SA00001-2, Wuhan, China, 1:4,000 dilution) for 1 h at room temperature. Signal detection was developed using an enhanced chemiluminescence reaction (Meilunbio, Dalian, China).

IHC was performed as previously described (18). Briefly, the obtained tissue was incubated in 10% neutral formalin for 72 h at room temperature, paraffin-embedded tumor tissues were serially sectioned at 5-µm-thick sections. Serial tissue sections were antigen retrieved using 10 mM Sodium Citrate at 98°C for 20 min and were washed twice with 100% ethanol and 95% ethanol for 10 min each. Then, tissue sections were deparaffinized, blocked using 0.01 M citric acid buffer (pH 6.0) at 95°C for 15 min and incubated overnight at 4°C with primary antibodies followed by incubation for HRP-conjugated AffiniPure Goat Anti-Rabbit IgG (Proteintech, SA00001-2, Wuhan, China, 1:5,000 dilution) for 1 h at room temperature. Then nuclei were counterstained using hematoxylin for 2 min at room temperature. The sections were then examined using a light microscope. The IHC results were scored by two independent observers according to both the percentage of positively stained cells (0, 1-25% staining; 1, 26-50% staining; 2, 51-75% staining; 3, 76-100% staining) and the staining intensity (scored from 0 to 3), and the final immunoreactivity score (IRS, range 0-9) was obtained by multiplying the two scores. The expression levels were classified as low if the score was less than 5 and as high if the score was 5 or higher.

The following antibodies were used: MBP1 (cat. no. 24207-1-AP; 1:1,000 dilution for western blot, 1:200 dilution for IHC), β-catenin (cat. no. 17565-1-AP; 1:1,000 dilution for western blot), HIF-1α (20960-1-AP; 1:1,000 dilution for western blot) and GAPDH (cat. no. 10494-1-AP; 1:2,000 dilution for western blot) (all from ProteinTech Group, Inc.). All the experiments were repeated independently at least three times.

Xenograft assay

The MCF7 cells (3×106/mouse; >3/group) were transfected with Lv-MBP1 or Lv-NC and subcutaneously injected into the right flank of male BALB/c nude mice (6 weeks old; weight, ~15 g; 10 in total). All the nude mice were kept in a specific pathogen-free environment with controllable light (12-h light/dark cycle), temperature 18-29°C and relative humidity (40-70%) with food and water available ad libitum. The mice were monitored weekly, and the tumor volume was assessed; the long diameter of the tumor did not exceed 2 cm. The following formula was used to calculate the tumor volume: Volume (V)=LxW2 × π/6, where L is the long diameter of the tumor and W is the short diameter of the tumor. Approximately 3 weeks after injection, the xenograft tumors had grown to a suitable size and met ethical requirements, according to institutional ethical guidelines. Then, the mice (9 mice) were anaesthetized with isoflurane (induction dose, 3-4% and maintenance dose, 1-1.5%) and sacrificed by humane cervical dislocation. Death was determined by respiratory arrest and the absence of chest fluctuations. The weights of the tumors were then recorded. Notably, one mouse was not included due to insufficient cell number during subcutaneous injection. The mouse experiments and handling of the animals were performed according to the Institutional and Animal Care and Use Committee of Hubei Cancer Hospital (approval no. 2019252A) and the NIH Guide for the Care and Use of Laboratory Animals.

Co-immunoprecipitation (Co-IP)

Co-IP assay was performed using Co-IP kit (Abs955, Absin, Shanghai, China) according to the manufacturer's protocol. Briefly, MCF7 or MDA231 cells were homogenized in IP lysis buffer (20 mM Tris-HCl pH 7.5, 0.5% NP-40, 250 mM NaCl, 3 mM EDTA, 3 mM EGTA, 1 mM DTT, 1 mM cocktail, 1 mM phosphoSTOP, 1 mM NEM, 1 mM NAM). A total of 500 µg extracts were incubated with indicated primary antibody or IgG as negative control for 4 h and protein A/G-Sepharose beads for 2 h at 4°C. The following antibodies were used: MBP1 (cat. no. 24207-1-AP; 1:200 dilution) and HIF-1α (cat. no. 20960-1-AP; 1:200 dilution) (both from ProteinTech Group, Inc.).

Luciferase assay

The β-catenin promoter region (2-kb sequence upstream of the transcription initiation site) and mutant (MUT) promoter were constructed into pGL3-based vectors. The BC cells were transfected with MBP1-sh and Lv-MBP1 along with pGL3 β-catenin using Lipofectamine® 2000 (Invitrogen; Thermo Fisher Scientific, Inc.) at a final concentration of 50 ng. Firefly luciferase activity was measured 48 h after transfection using the Dual-Luciferase Reporter Assay System (Promega Corporation) and normalized to Renilla luciferase activity. The reporter plasmids were constructed by TSINGKE (Tianjin, China). All the experiments were repeated at least three times independently.

Statistical analysis

All statistical analyses were performed using SPSS v22.0 (IBM Corp.) software, and the figures were produced using GraphPad Prism v6.0 (GraphPad Software, Inc.). The data were presented as the mean ± SD, and differences between groups were analyzed using either an unpaired Student's t-test or one-way ANOVA followed by Tukey's post hoc test for experimental results. The median value of RT-qPCR results was used as a cutoff value for further analysis. Survival analysis was performed using the Kaplan-Meier method and log-rank test. Univariate analyses were performed using a χ2 test. Online website (kmplot.com/analysis/) and data from TCGA were used for survival analysis. The Human Protein Atlas (proteinatlas.org) was used for analysis of MBP1 protein expression. P<0.05 was considered to indicate a statistically significant difference.

Results

MBP1 is expressed at low levels in BC tissues compared with that in adjacent tissue

To analyze the expression patterns of MBP1 in BC, RT-qPCR was used to detect the mRNA expression level of MBP1 and the results, from 50 clinical samples, indicated that the mRNA expression levels of MBP1 were significantly reduced in BC tissues compared with that in paired N tissues (Fig. 1A). The protein expression level of MBP1 was detected using IHC and there was lower expression in BC tissues compared with that in paired N tissues (Fig. 1B). To further verify the expression results of MBP1 in clinical samples, RT-qPCR and western blot analysis was used to determine the mRNA and protein expression levels of MBP1 in the human breast epithelial cell line MCF10A and four BC cell lines (MDA231, MCF7, MDA468 and BT474), respectively. The mRNA and protein expression level of MBP1 in the four BC cell lines was lower compared with that in the normal human breast epithelial cell lines (Fig. 1C and D). Lastly, online analysis from Human Protein Atlas (proteinatlas.org) online database revealed that MBP1 protein expression in BC was low compared with that in normal breast epithelial cells (Fig. 1E). These results uniformly demonstrate that MBP1 expression was reduced in BC; therefore, MBP1 may be a tumor suppressor in BC.

Figure 1.

MBP1 is expressed at low levels in BC compared with adjacent tissues. Expression levels of MBP1 in 50 pairs of BC and N tissues were analyzed using (A) RT-qPCR and (B) immunohistochemistry. The expression levels of MBP1 in breast epithelial cells (MCF10A) and BC cell lines (MDA231, MCF7, MDA468 and BT484) were determined using (C) RT-qPCR and (D) western blot analysis. (E) Expression levels of MBP1 in BC and N tissues from the Protein Atlas database. Scale bar, 50 µm. All the data are presented as the mean ± SD from three independent experiments. **P<0.01. BC, breast cancer; N, normal adjacent tissue; RT-qPCR, reverse transcription-quantitative PCR; MBP1, c-Myc promoter binding protein 1.

Low expression of MBP1 in BC is associated with a poor prognosis

Subsequently, the clinical relevance of MBP1 expression in patients with BC was analyzed. The MBP1 expression levels were divided into low and high expression groups according to the RT-qPCR and IHC results (Fig. 2A and B). The association between MBP1 expression levels and clinicopathological features was assessed in patients with BC (Table I). Univariate analysis showed that low MBP1 expression was positively associated with poor patient outcomes, including tumor size (P=0.003), histological grade (P=0.006), TNM stage (P=0.004), tumor stage (P=0.025), lymph node metastasis status (P=0.013), and metastasis status (P<0.001). Analysis of prognosis using Kaplan-Meier survival curves revealed that patients in the MBP1 high expression group had improved prognosis (P=0.028) (Fig. 2C). Further analysis of TCGA data (kmplot.com/analysis/) showed that the overall survival (OS) and disease-free survival (DFS) times were also improved in patients in the high MBP1 expression group (Fig. 2D and E). In addition, based on TCGA data, the prognosis of MBP1 was improved when endocrine therapy was administered to patients in the low MBP1 expression group (Fig. 2F). Therefore, MBP1 may be used as a clinical molecular indicator for endocrine therapy.

Figure 2.

Low expression of MBP1 in BC is associated with a poor prognosis. A total of 50 patients with breast cancer were divided into high- and low-MMP1 expression level groups according to (A) RT-qPCR and (B) IHC. Scale bar, 50 µm. (C) The overall survival of the high- and low-expression level groups was analyzed using Kaplan-Meier curves. Using the Kaplan-Meier plotter database the (D) overall survival and (E) disease-free survival, and (F) overall survival times in patients with BC, and in patients with BC receiving endocrine therapy were analyzed, respectively according to the expression level of MBP1. All the data are presented as the mean ± SD from three independent experiments. RT-qPCR, reverse transcription-quantitative PCR; MBP1, c-Myc promoter binding protein 1.

Table I.

Clinical significance of MBP1 in patients with breast cancer.

Table I.

Clinical significance of MBP1 in patients with breast cancer.

MBP1 expression

VariableNumberHighLowP-value
Age, years
  <602412120.786
  >60261412
Tumor size, cm
  <22818100.003
  >222517
Histological grade
  High/moderate3016140.006
  Low20317
TNM stage
  I/II281990.004
  III/IV22616
T
  I/II2919100.025
  III/IV21714
N
  I/II171340.013
  III/IV331320
M
  No19136<0.001
  Yes31625

[i] T, tumor stage; N, lymph node status; M, metastasis status; MBP-1, c-Myc promoter binding protein 1.

MBP1 inhibits BC growth in vivo

To further elucidate the role of MBP1 in BC tumor growth in vivo, MCF7 cells stably transfected with Lv-NC or Lv-MBP1 were injected into nude mice as xenografts (Fig. 3A). Western blot analysis indicated that MBP1 protein expression was high in the Lv-MBP1 group (Fig. 3B). Furthermore, MBP1 was also highly expressed from IHC and RT-qPCR (Fig. 3C and D). Notably, there was a significant reduction in tumor growth and final tumor weight in xenografts from mice in the Lv-MBP1 overexpression group (Fig. 3E and F). These results indicated that high MBP1 expression inhibits the proliferation of BC cells in vivo.

Figure 3.

MBP1 inhibits BC growth in vivo. (A) Representative images of xenografts in the Lv-MBP1 and Lv-NC groups 21 days following inoculation. The expression level of MBP1 from the tumors was analyzed using (B) western blot analysis, (C) reverse transcription-quantitative PCR and (D) immunohistochemistry between the LV-MBP1 and LV-NC groups. Scale bar, 50 µm. Tumor (E) volume and (F) weight in the LV-MBP1 and LV-NC groups. All the data are presented as the mean ± SD. *P<0.05 and **P<0.01. MBP1, c-Myc promoter binding protein 1; NC, negative control; Lv-MBP1, MBP1 overexpression vector.

MBP1 regulates the proliferation of BC cells

To investigate the possible mechanisms by which MBP1 inhibits the proliferation of BC, it was investigated whether MBP1 inhibited the proliferation of the BC cells. RT-qPCR and western blot analysis showed that Lv-MBP1 transfection notably increased the mRNA and protein expression level of MBP1 in the MDA231 and MCF7 cell lines compared with that in cells transfected with Lv-NC, respectively (Fig. 4A and B). Furthermore, the CCK-8 assay revealed that the MDA231 and MCF7 cells transfected with Lv-MBP1 had significantly inhibited proliferation compared with that in cells transfected with Lv-NC (Fig. 4C and D). In addition, the results from the colony formation assay revealed significantly inhibited colony formation in the MDA231 and MCF7 cell lines transfected with Lv-MBP1 compared with that in cells transfected with Lv-NC (Fig. 4E and F). By contrast, the MBP1-sh plasmid notably decreased MBP1 mRNA and protein expression levels in the MDA231 and MCF7 cell lines (Fig. 4G and H). Furthermore, MBP1-sh transfection significantly increased proliferation in the MDA231 and MCF7 cells (Fig. 4I and J), and low MBP1 expression increased colony formation in the MDA231 and MCF7 cells (Fig. 4K and L). Therefore, MBP1 may be a gene that inhibits the proliferation of BC cells.

Figure 4.

MBP1 regulates proliferation of BC cells. mRNA and protein expression level of MBP1 in the MDA231 and MCF7 cell lines transfected with Lv-MBP1 and Lv-NC was determined using (A) RT-qPCR and (B) western blot analysis, respectively. The viability of the (C) MDA231 and (D) MCF7 cell lines was assessed using the CCK-8 assay following transfection with Lv-MBP1 and Lv-NC. (E) The proliferation ability of the MDA231 and MCF7 cell lines was analyzed using a colony formation assay following transfection with Lv-MBP1 and Lv-NC and the results were (F) statistically analyzed. MBP1 mRNA and protein expression level in the MDA231 and MCF7 cell lines transfected with MBP1-sh and NC-sh was determined using (G) RT-qPCR and (H) western blot analysis, respectively. The viability of (I) MDA231 and (J) MCF7 cells was analyzed using the CCK-8 assay following transfection with MBP1-sh and NC-sh. (K) The proliferation ability of the MDA231 and MCF7 cell lines was determined using a colony formation assay following transfection with MBP1-sh and NC-sh and the results were (L) statistically analyzed. All the data are presented as the mean ± SD from three independent experiments. *P<0.05. MBP1, c-Myc promoter binding protein 1; NC, negative control; Lv-MBP1, MBP1 overexpression vector; RT-qPCR, reverse transcription-quantitative PCR; sh, short hairpin; CCK, Cell Counting Kit.

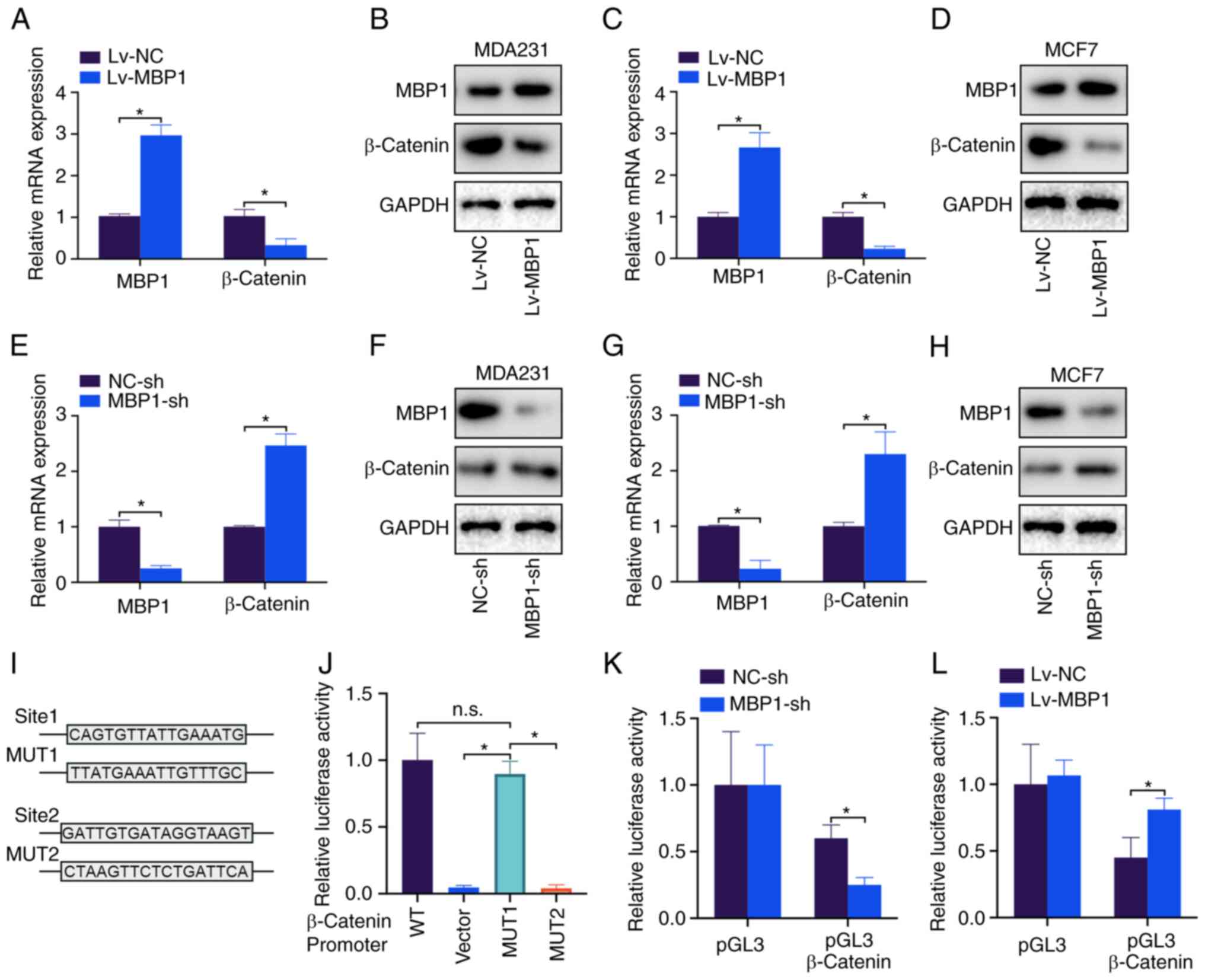
MBP1 represses β-catenin transcription

β-catenin is a key molecule of the Wnt signaling pathway and a key marker to promote tumor proliferation (20). Therefore, it was investigated whether MBP1 regulated β-catenin expression. Lv-MBP1 overexpression in the MDA231 cell line notably decreased the mRNA and protein levels of β-catenin (Fig. 5A and B). Similar results were found in the MCF-7 cell line (Fig. 5C and D). By contrast, knockdown of MBP1 in the MDA231 and MCF7 cell lines upregulated β-catenin mRNA and protein expression levels (Fig. 5E-H). Lastly, two potential MBP1 binding sites were predicted on the β-catenin promoter. Sites were mutated, and a dual-luciferase assay revealed that MBP1 lost its inhibitory effect on the promoter of β-catenin after the sequence was mutated at site 1 (Fig. 5J). Further investigation into the effect of β-catenin on the relative luciferase activity of MBP1-sh and Lv-MBP1 demonstrated that MBP1 knockdown inhibited β-catenin activity (Fig. 5K) and that MBP1 overexpression promoted β-catenin activity (Fig. 5L). Thus, the results indicated that MBP1 inhibits the transcription of β-catenin in BC cell lines.

Figure 5.

MBP1 suppresses β-catenin transcription. MBP1 and β-catenin mRNA and protein expression levels were detected using (A) RT-qPCR and (B) western blot analysis, respectively following transfection with Lv-MBP1 and Lv-NC in the MDA231 cell line. MBP1 and β-catenin were detected using (C) RT-qPCR and (D) western blot analysis following transfection with Lv-MBP1 and Lv-NC in the MCF-7 cell line. MBP1 and β-catenin mRNA and protein expression levels were detected using (E) RT-qPCR and (F) western blot analysis, respectively, following transfection with MBP1-sh and NC-sh in the MDA231 cell line. MBP1 and β-catenin mRNA and protein expression levels were detected using (G) RT-qPCR and (H) western blot analysis following transfection with MBP1-sh and NC-sh in the MCF-7 cell line. (I) Potential binding sites between MBP1 and the β-catenin promter, and the 2 MUT sequences. (J) The luciferase activity of the MDA231 cells following cotransfection with β-catenin WT, MUT or empty vector. MDA231 cells were cotransfected with (K) MBP1-sh and NC-sh, and (L) LV-MBP1 and LV-NC. Luciferase activity was detected after transfection for 48 h. All the data are presented as the mean ± SD from three independent experiments. *P<0.05. WT, wild type; MUT, mutant; MBP-1, c-Myc promoter binding protein 1; NC, negative control; Lv-MBP1, MBP1 overexpression vector; sh, short hairpin; reverse transcription-quantitative PCR; n.s., not significant.

MBP1 is regulated by HIF-1α under hypoxic conditions

Hypoxia promotes tumor development via various mechanisms (21). Therefore, it was investigated whether MBP1 is a hypoxia-responsive factor. Notably, the HIF-1α and β-catenin protein expression levels were increased, while MBP1 protein expression level was decreased in the MDA231 and MCF7 cell lines using western blot analysis following 24 h under hypoxic conditions (1% O2) (Fig. 6A and B). Similarly, after treatment with the chemoattractant CoCl2 for 24 h, the HIF-1α and β-catenin protein expression levels were increased, while the protein expression levels of MBP1 was decreased in the MDA231 and MCF7 cell lines (Fig. 6C and D). Furthermore, RT-qPCR revealed no significant difference in the mRNA expression level of MBP1, whereas there were significant differences in the mRNA expression level of β-catenin, under hypoxic (1% O2) or CoCL2 conditions in the MDA231 and MCF7 cell lines (Fig. 6E and F), indicating that HIF-1α may not regulate MBP1 expression at the mRNA level, but at the protein level. Thus, Co-IP analysis was performed, using MBP1 and HIF-1α antibodies, to confirm whether MBP1 binds to HIF-1α. MBP1 and HIF-1α could bind to each other (Fig. 6G and H).

Figure 6.

MBP1 is regulated by HIF-1α under hypoxic conditions. (A) MDA231 and (B) MCF7 cells were cultured under hypoxic conditions (1% O2) for 24 h, then the protein expression levels of HIF-1α, MBP1 and β-catenin were analyzed using western blot analysis. (C) MDA231 and (D) MCF7 cells were cultured in CoCl2 for 24 h, then the protein expression levels of HIF-1α, MBP1 and β-catenin were detected using western blot analysis. (E) MDA231 and (F) MCF7 cells were cultured under hypoxic conditions (1% O2) or CoCl2 for 24 h, then the mRNA expression levels of MBP1 and β-catenin were detected using reverse transcription-quantitative PCR. Whole cell lysates of the MDA231 cell line were immunoprecipitated with (G) anti-MBP1 or IgG, or (H) anti-HIF-1α or IgG, then subjected to western blot analysis for MBP1 and HIF-1α. All the data are presented as the mean ± SD from three independent experiments. **P<0.01. MBP-1, c-Myc promoter binding protein 1; HIF-1α, hypoxia-inducible factor 1α; n.s., not significant.

Discussion

MBP1 is a tumor suppressor commonly expressed in mammalian cells (9); however, only a few reports have investigated its expression regulation in BC. Studies have revealed the potential roles of MBP1 in the development of BC (13,14). In addition, MBP1 could play a decisive role in various critical biological processes, such as proliferation and metastasis of BC (14,15). Further understanding of the molecular mechanisms of MBP1 may be key to the treatment of BC. In the present study, MBP1 was identified as a tumor suppressor using gene expression pattern analysis. Furthermore, analysis of clinical samples revealed that low MBP1 expression in BC was negatively associated with advanced TNM staging, lymph node metastasis and tumor metastasis. MBP1 could also be used as a clinical marker for BC endocrine therapy. However, the prognosis in patients with low MBP1 expression was improved following endocrine therapy; therefore, this finding warrants further investigation to clarify the underlying mechanism. The proliferation of the BC cells was significantly increased following knockdown of MBP1 expression and MBP1 overexpression significantly inhibited the proliferation of BC cells. In vivo, it was found that MBP1 overexpression inhibited the growth of BC tumors. Therefore, these data indicate that the reduction in MBP1 expression plays a critical role in the proliferation and progression of BC.

To further investigate the potential mechanisms, the downstream targets of MBP1 were analyzed. β-catenin is a key factor that promotes tumor growth and an important marker of tumor malignant behavior (22,23). The regulatory effect of MBP1 on the mRNA and protein expression of β-catenin was initially analyzed, and MBP1 overexpression in the MCF7 and MDA231 cell lines significantly reduced the mRNA and protein expression levels of β-catenin. By contrast, MBP1 knockdown increased the mRNA and protein expression levels of β-catenin, confirming that β-catenin was a potential downstream target of MBP1. MBP1 usually functions as a transcription factor to regulate the transcription level of downstream genes, such as COX-2, miR-29b (10,24,25). Therefore, we initially hypothesized that MBP1 regulates the mRNA expression level of β-catenin via transcription. As expected, the results from the dual-luciferase assays showed that MBP1 overexpression significantly increased the activity of the β-catenin promoter. In summary, the results showed that MBP1 reduces the expression of β-catenin by inhibiting the promoter activity of β-catenin.

In addition, research has found an association between hyponuclear genes and hypoxia regulation, suggesting that HIF-1α is the main direct regulator (26), while its regulatory mechanisms require further investigation. The BC cells were incubated under hypoxia (1% O2) and the chemoattractant CoCL2 for 24 h. The protein expression levels of HIF-1α and β-catenin were notably upregulated; however, only the protein expression levels of MBP1, not the mRNA levels, were significantly upregulated in the MCF7 and MDA231 cell lines. These results suggest the potential regulatory role of HIF-1α and MBP1 on β-catenin. To further investigate the specific mechanism, CoIP and western blot analysis was performed. As expected, MBP1 could directly bind to HIF-1α, a classic hypoxia response element (26). RT-qPCR showed that the mRNA expression levels of MBP1 were not affected by hypoxia, confirming that MBP1 expression may be post-transcriptionally regulated by HIF-1α. A previous study have shown that HIF-1α binds to SAG and transactivates its expression, promoting VHL-mediated HIF-1α ubiquitination and degradation (27). A limitation to the present study is that the E3-associated enzyme or specific mechanism that mediates MBP1 degradation was not investigated.

The present study has some limitations. Due to the limited number of clinical samples, IHC or RT-qPCR was not performed to analyze the association between expression of MBP1 and β-catenin or MBP1 and HIF-1α. In addition, RNA sequencing was not performed in BC cell lines with different levels of MBP1 expression; therefore, pathway analysis on downstream targets of MBP1 could not be identified, which will be performed in future studies.

In conclusion, the results indicated that MBP1 could serve as a new biomarker and target to predict the prognosis and clinical treatment of BC.

Acknowledgements

Not applicable.

Funding

Funding: No funding was received.

Availability of data and materials

The datasets used and/or analyzed during the current study are available in TCGA Genome Data Analysis Center of the Broad Institute (kmplot.com/analysis/). All other datasets used and/or analyzed during the present study are available from the corresponding author upon reasonable request.

Authors' contributions

GW conceived and designed the study. YZ participated in the study design and performed bioinformatics analysis. XL, PZ and GP provided their advice during the research process. YZ and XL performed data analysis and wrote the manuscript. YZ, PZ and GP performed cytology experiments. All the authors reviewed and edited the manuscript. All authors have read and approved the final version of the manuscript. All authors confirm the authenticity of all the raw data.

Ethics approval and consent to participate

All the clinical samples were collected with written informed consent from the patients, and this protocol was approved by the Ethics Committee of Hubei Cancer Hospital (Wuhan, China). The mouse experiments and handling of the animals were performed according to the Institutional and Animal Care and Use Committee of Hubei Cancer Hospital and the NIH Guide for the Care and Use of Laboratory Animals.

Patient consent for publication

Not applicable.

Competing interests

The authors declare that they have no competing interests.

References

1 

Ferlay J, Colombet M, Soerjomataram I, Dyba T, Randi G, Bettio M, Gavin A, Visser O and Bray F: Cancer incidence and mortality patterns in Europe: Estimates for 40 countries and 25 major cancers in 2018. Eur J Cancer. 103:356–387. 2018. View Article : Google Scholar : PubMed/NCBI

2 

Siegel RL, Miller KD and Jemal A: Cancer statistics, 2020. CA Cancer J Clin. 70:7–30. 2020. View Article : Google Scholar : PubMed/NCBI

3 

Li J, Chen Z, Su K and Zeng J: Clinicopathological classification and traditional prognostic indicators of breast cancer. Int J Clin Exp Pathol. 8:8500–8505. 2015.PubMed/NCBI

4 

Nagini S: Breast cancer: Current molecular therapeutic targets and new players. Anticancer Agents Med Chem. 17:152–163. 2017. View Article : Google Scholar : PubMed/NCBI

5 

Chiappa C, Rovera F, Rausei S, Del Ferraro S, Fachinetti A, Lavazza M, Marchionini V, Arlant V, Tanda ML, Piantanida E, et al: Breast cancer and thyroid diseases: Analysis of 867 consecutive cases. J Endocrinol Invest. 40:179–184. 2017. View Article : Google Scholar : PubMed/NCBI

6 

Hammerl D, Smid M, Timmermans AM, Sleijfer S, Martens JWM and Debets R: Breast cancer genomics and immuno-oncological markers to guide immune therapies. Semin Cancer Biol. 52:178–188. 2018. View Article : Google Scholar : PubMed/NCBI

7 

Bates JP, Derakhshandeh R, Jones L and Webb TJ: Mechanisms of immune evasion in breast cancer. BMC Cancer. 18:5562018. View Article : Google Scholar : PubMed/NCBI

8 

Pérez-González O, Cuéllar-Guzmán LF, Soliz J and Cata JP: Impact of regional anesthesia on recurrence, metastasis, and immune response in breast cancer surgery: A systematic review of the literature. Reg Anesth Pain Med. 42:751–756. 2017. View Article : Google Scholar : PubMed/NCBI

9 

Liu Z, Zhang A, Zheng L, Johnathan AF, Zhang J and Zhang G: The biological significance and regulatory mechanism of c-Myc Binding Protein 1 (MBP-1). Int J Mol Sci. 19:38682018. View Article : Google Scholar : PubMed/NCBI

10 

Hsu KW, Hsieh RH, Wu CW, Chi CW, Lee YH, Kuo ML, Wu KJ and Yeh TS: MBP-1 suppresses growth and metastasis of gastric cancer cells through COX-2. Mol Biol Cell. 20:5127–37. 2009. View Article : Google Scholar : PubMed/NCBI

11 

Cancemi P, Buttacavoli M, Roz E and Feo S: Expression of Alpha-Enolase (ENO1), Myc Promoter-Binding Protein-1 (MBP-1) and Matrix Metalloproteinases (MMP-2 and MMP-9) Reflect the Nature and Aggressiveness of Breast Tumors. Int J Mol Sci. 20:39522019. View Article : Google Scholar : PubMed/NCBI

12 

Fan X, Solomon H, Schwarz K, Kew MC, Ray RB and Di Bisceglie AM: Expression of c-myc promoter binding protein (MBP-1), a novel eukaryotic repressor gene, in cirrhosis and human hepatocellular carcinoma. Dig Dis Sci. 46:563–566. 2001. View Article : Google Scholar : PubMed/NCBI

13 

Kanda T, Raychoudhuri A, Steele R, Sagartz JE, West C and Ray RB: MBP-1 inhibits breast cancer growth and metastasis in immunocompetent mice. Cancer Res. 69:9354–9359. 2009. View Article : Google Scholar : PubMed/NCBI

14 

Ray RB, Steele R, Seftor E and Hendrix M: Human breast carcinoma cells transfected with the gene encoding a c-myc promoter-binding protein (MBP-1) inhibits tumors in nude mice. Cancer Res. 55:3747–3751. 1995.PubMed/NCBI

15 

Lo Presti M, Ferro A, Contino F, Mazzarella C, Sbacchi S, Roz E, Lupo C, Perconti G, Giallongo A, Migliorini P, et al: Myc promoter-binding protein-1 (MBP-1) is a novel potential prognostic marker in invasive ductal breast carcinoma. PLoS One. 5:e129612010. View Article : Google Scholar : PubMed/NCBI

16 

Ray RB and Steele R: Separate domains of MBP-1 involved in c-myc promoter binding and growth suppressive activity. Gene. 186:175–80. 1997. View Article : Google Scholar : PubMed/NCBI

17 

Ray R, Sheikh S, Fontana J and Miller D: Human breast-carcinoma cells show correlation in expression of C-myc oncogene and the C-myc binding-protein (mbp-1). Int J Oncol. 5:1433–1436. 1994.PubMed/NCBI

18 

Zhuang Y, Li X, Zhan P, Pi G and Wen G: MMP11 promotes the proliferation and progression of breast cancer through stabilizing Smad2 protein. Oncol Rep. 45:162021. View Article : Google Scholar : PubMed/NCBI

19 

Livak KJ and Schmittgen TD: Analysis of relative gene expression data using real-time quantitative PCR and the 2 (−Delta Delta C(T)) method. Methods. 25:402–408. 2001. View Article : Google Scholar : PubMed/NCBI

20 

Huang P, Yan R, Zhang X, Wang L, Ke X and Qu Y: Activating Wnt/β-catenin signaling pathway for disease therapy: Challenges and opportunities. Pharmacol Ther. 196:79–90. 2019. View Article : Google Scholar : PubMed/NCBI

21 

Macklin PS, McAuliffe J, Pugh CW and Yamamoto A: Hypoxia and HIF pathway in cancer and the placenta. Placenta. 56:8–13. 2017. View Article : Google Scholar : PubMed/NCBI

22 

Katoh M: Multi-layered prevention and treatment of chronic inflammation, organ fibrosis and cancer associated with canonical WNT/β-catenin signaling activation (Review). Int J Mol Med. 42:713–725. 2018.PubMed/NCBI

23 

Krishnamurthy N and Kurzrock R: Targeting the Wnt/beta-catenin pathway in cancer: Update on effectors and inhibitors. Cancer Treat Rev. 62:50–60. 2018. View Article : Google Scholar : PubMed/NCBI

24 

Steele R, Mott JL and Ray RB: MBP-1 upregulates miR-29b that represses Mcl-1, collagens, and matrix-metalloproteinase-2 in prostate cancer cells. Genes Cancer. 1:381–387. 2010. View Article : Google Scholar : PubMed/NCBI

25 

Hsu KW, Wang AM, Ping YH, Huang KH, Huang TT, Lee HC, Lo SS, Chi CW and Yeh TS: Downregulation of tumor suppressor MBP-1 by microRNA-363 in gastric carcinogenesis. Carcinogenesis. 35:208–217. 2014. View Article : Google Scholar : PubMed/NCBI

26 

Jing X, Yang F, Shao C, Wei K, Xie M, Shen H and Shu Y: Role of hypoxia in cancer therapy by regulating the tumor microenvironment. Mol Cancer. 18:1572019. View Article : Google Scholar : PubMed/NCBI

27 

Tan M, Gu Q, He H, Pamarthy D, Semenza GL and Sun Y: SAG/ROC2/RBX2 is a HIF-1 target gene that promotes HIF-1 alpha ubiquitination and degradation. Oncogene. 27:1404–1411. 2008. View Article : Google Scholar : PubMed/NCBI

Related Articles

  • Abstract
  • View
  • Download
  • Twitter
Copy and paste a formatted citation
Spandidos Publications style
Zhuang Y, Li X, Zhan P, Pi G and Wen G: HIF‑1α and MBP1 are associated with the progression of breast cancer cells by repressing β‑catenin transcription. Oncol Rep 48: 149, 2022.
APA
Zhuang, Y., Li, X., Zhan, P., Pi, G., & Wen, G. (2022). HIF‑1α and MBP1 are associated with the progression of breast cancer cells by repressing β‑catenin transcription. Oncology Reports, 48, 149. https://doi.org/10.3892/or.2022.8361
MLA
Zhuang, Y., Li, X., Zhan, P., Pi, G., Wen, G."HIF‑1α and MBP1 are associated with the progression of breast cancer cells by repressing β‑catenin transcription". Oncology Reports 48.3 (2022): 149.
Chicago
Zhuang, Y., Li, X., Zhan, P., Pi, G., Wen, G."HIF‑1α and MBP1 are associated with the progression of breast cancer cells by repressing β‑catenin transcription". Oncology Reports 48, no. 3 (2022): 149. https://doi.org/10.3892/or.2022.8361
Copy and paste a formatted citation
x
Spandidos Publications style
Zhuang Y, Li X, Zhan P, Pi G and Wen G: HIF‑1α and MBP1 are associated with the progression of breast cancer cells by repressing β‑catenin transcription. Oncol Rep 48: 149, 2022.
APA
Zhuang, Y., Li, X., Zhan, P., Pi, G., & Wen, G. (2022). HIF‑1α and MBP1 are associated with the progression of breast cancer cells by repressing β‑catenin transcription. Oncology Reports, 48, 149. https://doi.org/10.3892/or.2022.8361
MLA
Zhuang, Y., Li, X., Zhan, P., Pi, G., Wen, G."HIF‑1α and MBP1 are associated with the progression of breast cancer cells by repressing β‑catenin transcription". Oncology Reports 48.3 (2022): 149.
Chicago
Zhuang, Y., Li, X., Zhan, P., Pi, G., Wen, G."HIF‑1α and MBP1 are associated with the progression of breast cancer cells by repressing β‑catenin transcription". Oncology Reports 48, no. 3 (2022): 149. https://doi.org/10.3892/or.2022.8361
Follow us
  • Twitter
  • LinkedIn
  • Facebook
About
  • Spandidos Publications
  • Careers
  • Cookie Policy
  • Privacy Policy
How can we help?
  • Help
  • Live Chat
  • Contact
  • Email to our Support Team