Spandidos Publications Logo
  • About
    • About Spandidos
    • Aims and Scopes
    • Abstracting and Indexing
    • Editorial Policies
    • Reprints and Permissions
    • Job Opportunities
    • Terms and Conditions
    • Contact
  • Journals
    • All Journals
    • Oncology Letters
      • Oncology Letters
      • Information for Authors
      • Editorial Policies
      • Editorial Board
      • Aims and Scope
      • Abstracting and Indexing
      • Bibliographic Information
      • Archive
    • International Journal of Oncology
      • International Journal of Oncology
      • Information for Authors
      • Editorial Policies
      • Editorial Board
      • Aims and Scope
      • Abstracting and Indexing
      • Bibliographic Information
      • Archive
    • Molecular and Clinical Oncology
      • Molecular and Clinical Oncology
      • Information for Authors
      • Editorial Policies
      • Editorial Board
      • Aims and Scope
      • Abstracting and Indexing
      • Bibliographic Information
      • Archive
    • Experimental and Therapeutic Medicine
      • Experimental and Therapeutic Medicine
      • Information for Authors
      • Editorial Policies
      • Editorial Board
      • Aims and Scope
      • Abstracting and Indexing
      • Bibliographic Information
      • Archive
    • International Journal of Molecular Medicine
      • International Journal of Molecular Medicine
      • Information for Authors
      • Editorial Policies
      • Editorial Board
      • Aims and Scope
      • Abstracting and Indexing
      • Bibliographic Information
      • Archive
    • Biomedical Reports
      • Biomedical Reports
      • Information for Authors
      • Editorial Policies
      • Editorial Board
      • Aims and Scope
      • Abstracting and Indexing
      • Bibliographic Information
      • Archive
    • Oncology Reports
      • Oncology Reports
      • Information for Authors
      • Editorial Policies
      • Editorial Board
      • Aims and Scope
      • Abstracting and Indexing
      • Bibliographic Information
      • Archive
    • Molecular Medicine Reports
      • Molecular Medicine Reports
      • Information for Authors
      • Editorial Policies
      • Editorial Board
      • Aims and Scope
      • Abstracting and Indexing
      • Bibliographic Information
      • Archive
    • World Academy of Sciences Journal
      • World Academy of Sciences Journal
      • Information for Authors
      • Editorial Policies
      • Editorial Board
      • Aims and Scope
      • Abstracting and Indexing
      • Bibliographic Information
      • Archive
    • International Journal of Functional Nutrition
      • International Journal of Functional Nutrition
      • Information for Authors
      • Editorial Policies
      • Editorial Board
      • Aims and Scope
      • Abstracting and Indexing
      • Bibliographic Information
      • Archive
    • International Journal of Epigenetics
      • International Journal of Epigenetics
      • Information for Authors
      • Editorial Policies
      • Editorial Board
      • Aims and Scope
      • Abstracting and Indexing
      • Bibliographic Information
      • Archive
    • Medicine International
      • Medicine International
      • Information for Authors
      • Editorial Policies
      • Editorial Board
      • Aims and Scope
      • Abstracting and Indexing
      • Bibliographic Information
      • Archive
  • Articles
  • Information
    • Information for Authors
    • Information for Reviewers
    • Information for Librarians
    • Information for Advertisers
    • Conferences
  • Language Editing
Spandidos Publications Logo
  • About
    • About Spandidos
    • Aims and Scopes
    • Abstracting and Indexing
    • Editorial Policies
    • Reprints and Permissions
    • Job Opportunities
    • Terms and Conditions
    • Contact
  • Journals
    • All Journals
    • Biomedical Reports
      • Information for Authors
      • Editorial Policies
      • Editorial Board
      • Aims and Scope
      • Abstracting and Indexing
      • Bibliographic Information
      • Archive
    • Experimental and Therapeutic Medicine
      • Information for Authors
      • Editorial Policies
      • Editorial Board
      • Aims and Scope
      • Abstracting and Indexing
      • Bibliographic Information
      • Archive
    • International Journal of Epigenetics
      • Information for Authors
      • Editorial Policies
      • Editorial Board
      • Aims and Scope
      • Abstracting and Indexing
      • Bibliographic Information
      • Archive
    • International Journal of Functional Nutrition
      • Information for Authors
      • Editorial Policies
      • Editorial Board
      • Aims and Scope
      • Abstracting and Indexing
      • Bibliographic Information
      • Archive
    • International Journal of Molecular Medicine
      • Information for Authors
      • Editorial Policies
      • Editorial Board
      • Aims and Scope
      • Abstracting and Indexing
      • Bibliographic Information
      • Archive
    • International Journal of Oncology
      • Information for Authors
      • Editorial Policies
      • Editorial Board
      • Aims and Scope
      • Abstracting and Indexing
      • Bibliographic Information
      • Archive
    • Medicine International
      • Information for Authors
      • Editorial Policies
      • Editorial Board
      • Aims and Scope
      • Abstracting and Indexing
      • Bibliographic Information
      • Archive
    • Molecular and Clinical Oncology
      • Information for Authors
      • Editorial Policies
      • Editorial Board
      • Aims and Scope
      • Abstracting and Indexing
      • Bibliographic Information
      • Archive
    • Molecular Medicine Reports
      • Information for Authors
      • Editorial Policies
      • Editorial Board
      • Aims and Scope
      • Abstracting and Indexing
      • Bibliographic Information
      • Archive
    • Oncology Letters
      • Information for Authors
      • Editorial Policies
      • Editorial Board
      • Aims and Scope
      • Abstracting and Indexing
      • Bibliographic Information
      • Archive
    • Oncology Reports
      • Information for Authors
      • Editorial Policies
      • Editorial Board
      • Aims and Scope
      • Abstracting and Indexing
      • Bibliographic Information
      • Archive
    • World Academy of Sciences Journal
      • Information for Authors
      • Editorial Policies
      • Editorial Board
      • Aims and Scope
      • Abstracting and Indexing
      • Bibliographic Information
      • Archive
  • Articles
  • Information
    • For Authors
    • For Reviewers
    • For Librarians
    • For Advertisers
    • Conferences
  • Language Editing
Login Register Submit
  • This site uses cookies
  • You can change your cookie settings at any time by following the instructions in our Cookie Policy. To find out more, you may read our Privacy Policy.

    I agree
Search articles by DOI, keyword, author or affiliation
Search
Advanced Search
presentation
Oncology Reports
Join Editorial Board Propose a Special Issue
Print ISSN: 1021-335X Online ISSN: 1791-2431
Journal Cover
November-2023 Volume 50 Issue 5

Full Size Image

Sign up for eToc alerts
Recommend to Library

Journals

International Journal of Molecular Medicine

International Journal of Molecular Medicine

International Journal of Molecular Medicine is an international journal devoted to molecular mechanisms of human disease.

International Journal of Oncology

International Journal of Oncology

International Journal of Oncology is an international journal devoted to oncology research and cancer treatment.

Molecular Medicine Reports

Molecular Medicine Reports

Covers molecular medicine topics such as pharmacology, pathology, genetics, neuroscience, infectious diseases, molecular cardiology, and molecular surgery.

Oncology Reports

Oncology Reports

Oncology Reports is an international journal devoted to fundamental and applied research in Oncology.

Experimental and Therapeutic Medicine

Experimental and Therapeutic Medicine

Experimental and Therapeutic Medicine is an international journal devoted to laboratory and clinical medicine.

Oncology Letters

Oncology Letters

Oncology Letters is an international journal devoted to Experimental and Clinical Oncology.

Biomedical Reports

Biomedical Reports

Explores a wide range of biological and medical fields, including pharmacology, genetics, microbiology, neuroscience, and molecular cardiology.

Molecular and Clinical Oncology

Molecular and Clinical Oncology

International journal addressing all aspects of oncology research, from tumorigenesis and oncogenes to chemotherapy and metastasis.

World Academy of Sciences Journal

World Academy of Sciences Journal

Multidisciplinary open-access journal spanning biochemistry, genetics, neuroscience, environmental health, and synthetic biology.

International Journal of Functional Nutrition

International Journal of Functional Nutrition

Open-access journal combining biochemistry, pharmacology, immunology, and genetics to advance health through functional nutrition.

International Journal of Epigenetics

International Journal of Epigenetics

Publishes open-access research on using epigenetics to advance understanding and treatment of human disease.

Medicine International

Medicine International

An International Open Access Journal Devoted to General Medicine.

Journal Cover
November-2023 Volume 50 Issue 5

Full Size Image

Sign up for eToc alerts
Recommend to Library

  • Article
  • Citations
    • Cite This Article
    • Download Citation
    • Create Citation Alert
    • Remove Citation Alert
    • Cited By
  • Similar Articles
    • Related Articles (in Spandidos Publications)
    • Similar Articles (Google Scholar)
    • Similar Articles (PubMed)
  • Download PDF
  • Download XML
  • View XML

  • Supplementary Files
    • Supplementary_Data1.pdf
    • Supplementary_Data2.pdf
Article Open Access

Extracellular vesicle‑mediated RNA editing may underlie the heterogeneity and spread of hepatocellular carcinoma in human tissue and in vitro

  • Authors:
    • Chikako Shibata
    • Motoyuki Otsuka
    • Takayuki Shimizu
    • Takahiro Seimiya
    • Takahiro Kishikawa
    • Taku Aoki
    • Mitsuhiro Fujishiro
  • View Affiliations / Copyright

    Affiliations: Department of Gastroenterology, Graduate School of Medicine, The University of Tokyo, Tokyo 113‑8655, Japan, Department of Hepatobiliary and Pancreatic Surgery, Dokkyo Medical University, Tochigi 321‑0293, Japan
    Copyright: © Shibata et al. This is an open access article distributed under the terms of Creative Commons Attribution License.
  • Article Number: 194
    |
    Published online on: September 15, 2023
       https://doi.org/10.3892/or.2023.8631
  • Expand metrics +
Metrics: Total Views: 0 (Spandidos Publications: | PMC Statistics: )
Metrics: Total PDF Downloads: 0 (Spandidos Publications: | PMC Statistics: )
Cited By (CrossRef): 0 citations Loading Articles...

This article is mentioned in:



Abstract

Extracellular vesicles (EVs) produced by various cells, including tumor cells, carry biomolecules to neighboring cells. In hepatocellular carcinoma (HCC), adenosine to inosine RNA editing of antizyme inhibitor 1 (AZIN1), specifically regulated by adenosine deaminase acting on RNA‑1 (ADAR1), promotes carcinogenesis. The present study examined if EVs and ADAR1 in the EVs released from HCC cells are transferred to neighboring cells in co‑culture systems and reporter assay. Distribution of the ADAR1 expression in human tissues were examined by immunohistochemistry. EVs released from HCC cells containing ADAR1 were delivered to neighboring HCC cells and non‑cancerous hepatocytes. The increased ADAR1 protein levels resulted in serine to glycine substitution at residue 367 of AZIN1, which augmented transformation potential and increased aggressive behavior of cancer cells. In clinically resected samples, ADAR1 distribution was highly heterogeneous within the tumor specimen and denser in non‑cancerous tissue surrounding the HCC tissue. These observations suggested that ADAR1 protein may be delivered from HCC cells to neighboring cells via EVs and that EV‑mediated RNA editing may serve a pivotal role in determining HCC heterogeneity and spread.

Introduction

Hepatocellular carcinoma (HCC) is the fourth most common cause of cancer-associated mortality worldwide and is associated with poor prognosis with overall 5-year survival <20% (1,2). One key characteristic of HCC is its high degree of heterogeneity, with distinct molecular alterations in different subclones within each tumor as confirmed by recent high-throughput sequencing analyses (3,4).

Adenosine deaminase acting on RNA-1 (ADAR1) is an RNA editing enzyme that catalyzes the conversion of adenosine residues to inosine in double-stranded RNAs (A-to-I RNA editing) (5–7). ADAR1 is frequently amplified with elevated activity in cancer types, consistent with the elevated editing levels of the substrates (8,9). Similar to somatic DNA mutations, most RNA mutations are passenger mutations. However, A-to-I RNA editing at residue 367 of antizyme inhibitor 1 (AZIN1) regulated by ADAR1 is observed in many primary HCC samples and is linked with tumor initiation and development (10). While other editing events within coding or non-coding regions are also observed during oncogenesis (11), AZIN1 is the most common gene targeted by ADAR1 in the oncogenesis of numerous types of cancers (10,12–15).

Extracellular vesicles (EVs) have been recognized as functional modes of intercellular communication and have been shown to be involved in physiological and disease-associated cellular activities (6,16). There are two main subtypes of EVs, microvesicles (typically 100 nm to 1 µm in diameter) and exosomes (30–150 nm in diameter). EVs carry diverse cargo, including miscellaneous proteins, lipids and nucleic acids, for intercellular communication. Although EVs secreted by cancer cells are also hypothesized to various signals to the neighboring environment, to the best of our knowledge, the biological significance of cargo in EVs secreted by cancer cells and its effects on recipient cells have yet to be elucidated.

In the present study, it was hypothesized that EVs secreted from HCC cells transmit ADAR1 protein to neighboring cancer cells as well as to surrounding non-cancerous hepatocytes, leading to intratumoral heterogeneity and tumor spread via RNA editing. To determine if ADAR1 is transferred in EVs from HCC cells to surrounding cells, highly sensitive split-luciferase technology, a horizontal co-culture system and mutational detection by digital PCR were used.

Materials and methods

Cells

Human HCC Huh7 cells were purchased from the American Type Culture Collection (ATCC, Manassas, VA, USA). SV40-mediated immortalized human normal hepatocyte Fa2N-4 cells were purchased from Sekisui XenoTech. 293T cells were obtained from ATCC and cultured in Dulbecco's Modified Eagle's Medium (DMEM) supplemented with 10% fetal bovine serum (FUJIFILM Wako Pure Chemical Corporation). Human iPS cells established from the fibroblasts of a healthy donor (European/North African 32-year-old male) were purchased from Takara Bio, Inc. Cells were maintained in Cellartis DEF-CS 500 Culture System (Takara Bio, Inc.) according to the manufacturer's instructions. All cells were incubated at 37°C with 20% O2 and 5% CO2.

Differentiation of iPS into hepatocyte-like cells

Human hepatocyte-like cells were induced from iPS cells using a Cellartis Hepatocyte Differentiation System (Takara Bio, Inc.) according to the manufacturer's instructions. Briefly, iPS cells were differentiated into definitive endoderm (DE) cells using 3 µM CHIR99021 (FUJIFILM Wako Pure Chemical Corporation) with 100 ng/ml Activin A (FUJIFILM Wako Pure Chemical Corporation) for 1 day, followed by 100 ng/ml Activin A for 2 days at 37°C in RPMI-1640 medium with 0.0, 0.2 and 2.0% fetal bovine serum (FUJIFILM Wako Pure Chemical Corporation). Then, the cells were seeded onto 12-well plates at 90% confluency and differentiation into hepatocyte-like cells was initiated by adding hepatocyte progenitor medium for 7 days, followed by hepatocyte maturation medium for 6 days (FUJIFILM Wako Pure Chemical Corporation). The induced hepatocyte-like cells were maintained in hepatocyte maintenance medium (FUJIFILM Wako Pure Chemical Corporation) for up to 7 days at 37°C after induction. Hepatocyte-like cells were used for experiments ~20 days after induction.

Knock-in of HiBiT peptide sequence into the ADAR locus

The HiBiT peptide sequence was knocked into the 3′ terminus of the ADAR gene locus by CRISPR method. Briefly, recombinant Cas9 protein (Integrated DNA Technologies, Inc.), guide RNA [transactivating CRISPR RNA (tracrRNA) + CRISPR RNA (crRNA)]; 5′-CACCCUAAUCCAUCUGUCACGUUUUAGAGCUAUGCU-3′) and donor oligonucleotides (5′-AAAAAGGCCTGAAGGATATGGGCTATGGGAACTGGATTAGCAAACCCCAGGAGGAAAAGAACTTTTATCTCTGCCCAGTAGTGAGCGGCTGGCGGCTGTTCAAGAGGGTGTGTCATACTAGGGTCTGAGAGAGGTAGGTCGTAGCATTCCTCAT-3′; Integrated DNA Technologies, Inc.) were transfected into Huh7 cells according to the manufacturer's instructions. Guide RNA sequences were determined by using the ChopChop software (chopchop.cbu.uib.no/). Cells were seeded by limiting dilution and supernatants were subjected to HiBiT luciferase assay to determine successfully knocked-in cells. After selecting the cells with higher luciferase activity, genomic DNA was extracted for genotyping to confirm successful knock-in.

Genomic DNA extraction

To confirm successful knock-in of the HiBiT peptide sequence and examine AZIN1 mutation, cellular genomic DNA was extracted using a QIAamp DNA Mini kit (Qiagen GmbH) according to the manufacturer's instructions.

Genotyping PCR for confirmation of successful knock-in

Genotyping PCR was performed using the following primers (Eurofin): Forward (Fw), 5′-CAAGCCTCTGCCCTGACTTGC-3′ and reverse (Rv), 5′-ATCCCCTGACCATGTGATGAG-3′. Thermocycling conditions were as follows: Initial denature at 95°C for 2 min, denature at 95°C for 10 sec, annealing at 60°C, and extension at 72°C for 40 cycles, and final extension at 72°C for 5 min.

Western blotting

Western blotting was performed as described previously (17). Briefly, lysate samples were separated by SDS-PAGE on 10% polyacrylamide gels followed by electrophoretic transfer onto PVDF membranes (GE Healthcare). Following blocking with 5% dried milk, membranes were probed with primary antibodies diluted in Immunoshot Reagent 1 (Cosmo Bio Co., Ltd.) overnight at 4°C. HRP-conjugated corresponding secondary antibodies (GE Healthcare) were added. Bound antibodies were detected using Immunostar LD reagent (FUJIFILM Wako Pure Chemical Corporation). The following antibodies were used: ADAR1 (cat. no. #81284), β-actin (cat. no. #5125; both Cell Signaling Technology, Inc.) and Flag-tag (Medical & Biological Laboratories Co., Ltd.).

Detection of ADAR1-HiBiT protein

Screening for the presence of HiBiT peptides in the DMEM was performed using Nano Glo-Extracellular HiBiT detection system (Promega Corporation) after removal of cellular debris, according to the manufacturer's instructions. ADAR1-HiBiT within cells or isolated exosomes by size exclusion method (performed by MEIWAFORSIS Co.) was determined using the Nano Glo-Lytic HiBiT detection system (Promega Corporation). Briefly, cells or exosomes were lysed with ice-cold RIPA buffer (FUJIFILM Wako Pure Chemical Corporation). Lysate was incubated with the provided recombinant LgBiT protein and substrate. Luciferase activity by the NanoBit produced by the coexistence of HiBiT peptide and LgBiT protein was measured with Nano Glo-Extracellular Detection System (Promega Corporation). A Nano Glo blotting system (Promega Corporation) was used to detect HiBiT peptide by western blotting. Briefly, the transferred membrane was incubated at room temperature for 2 h with the provided recombinant LgBiT protein, followed by detection with the substrate. Recombinant Halo-tagged HiBiT control protein (Promega Corporation) was used as a positive control.

Detection of luciferase activity

The luciferase activity was detected by the GloMax multi-detection system (Promega Corporation).

EV isolation and characterization

Huh7 cells were incubated with culture DMEM containing exosome-depleted FBS (Thermo Fisher Scientific, Inc.) for 48 h at 37°C. To isolate EVs from cell culture medium, qEV size exclusion columns and an automated fraction collector (AFC; Izon Science Ltd.) were used according to the manufacturer's instructions. Briefly, the column was loaded into the AFC and flushed with phosphate-buffered saline (PBS) before sample loading. Aliquots of 150 µl culture medium were loaded into the column and flushed through with PBS. The AFC was programmed to elute the first ~1 ml fraction as discarded void volume and collect the following three 0.2 ml fractions as the EV-containing fractions. Acquired EVs were characterized by number and size distribution by nano tracking analysis (NanoSight LM10; Malvern Instruments Ltd.). Isolated EVs were visualized by electron microscopy by the Hanaichi UltraStructure Research Institute (Okazaki, Japan). To prevent aggregation, visualization was performed the day after acquisition of EVs.

Exosome labeling

Fluorescent exosome labeling was performed using an ExoSparkler Exosome Labeling kit (Dojindo Laboratories, Inc.) according to the manufacturer's instructions. Briefly, ~1×1010 exosomes were mixed at room temperature with the provided dye for 30 min and the free dye was removed by filtration. Labeled exosomes were recovered in 50 µl PBS. Labeled exosomes were added to DMEM at 37°C for 24 h. After washing with PBS, intracellular fluorescence was examined using an Olympus DP72 fluorescent microscope (with objective lenses at 20×) digital camera system with Olympus DP2-TWAIN software (Olympus Corporation).

Plasmids

PCR-amplified LgBit sequences with the flag tag sequence at the 3′ terminus were subcloned into the pCDH-puromycin vector (System Biosciences, LLC) at the NotI site. The primers were as follows: Fw, 5′-ATCGGATCCGCGGCCGCGTCTTCACACTCGAAGATTTCGTTG-3′ and Rv, 5′-AGATCCTTCGCGGCCGCTCACTTGTCATCGTCATCCTTGTAGTCGCTGTTGATGGTTACTCGGAACAG-3′. A C-terminal flag-tagged ADAR1 p110 expression plasmid was constructed by inserting PCR-amplified ADAR1 cDNA using the Halo-tagged ADAR1 plasmid obtained from the Kazusa open reading frame clone collection (Promega Corporation) as a template, into the pCDH-puromycin vector at the NotI site with flag tag sequences. The following primers were used: Fw, 5′-CATAGAAGATTCTAGAACCATGGATTACAAGGATGA-3′ and Rv, 5′-AGATCCTTCGCGGCCGCTCATGGGCAGAGATAAAAGTTCTT-3′.

Transfection and lentivirus transduction

To generate stably expressing polyclonal cells, Lentivirus Packaging System (System Biosciences, LLC) was used according to the manufacturer's protocol. Briefly, 1 µg LgBiT-flag overexpression vector and 5 µg pPACKH1 packaging plasmid mix (System Biosciences, LLC) for generating 3rd generation lentiviruses, were transfected into 293T cells using Effectene Transfection Reagent (Qiagen GmbH) at 37°C. After 24 h, collected culture medium was mixed with 1/5 volume of PEG-it Reagent (System Biosciences, LLC) overnight at 4°C to concentrate the lentiviruses. The centrifuged pellet collected at 1,250 g at 4°C for 30 min was resuspended in 1X PBS and aliquots were stored at −80°C and used within 6 months. Lentiviruses were added to Fa2N4 and Huh7 cells with Polybrene Reagent (Santa Cruz Biotechnology, Inc.) at 37°C and puromycin selection (2–6 µg/ml) was started after 48 h.

Interactive horizontal co-culture

Instead of a traditional vertical co-culture system, such as Transwell, a horizontal co-culture system (Interactive Co-Culture Plate, ICCP; Ginreilab, Inc.) was used to examine cell-to-cell communication (18). Cells were seeded at 80% confluency into two culture vessels separately at 37°C and DMEM was added to a level below the connection port. On the following day, medium was added to bring the two vessels into a horizontal co-culture state, followed by incubation for 48 h. Vessels were separated by filters with pore sizes of 0.60 or 0.03 µm.

RNA extraction and reverse transcription-quantitative (RT-q)PCR

RNA was extracted using Isogen II (Nippon Gene Co., Ltd.) according to the manufacturer's protocol. RT-qPCR was performed as described previously (17). All values were normalized to β-actin mRNA expression. Relative expression was calculated using the ΔΔCq method as follows: ΔΔCq=ΔCqsample-ΔCqβ-actin (19). The primers were as follows: Albumin (Alb) Fw, 5′-GCACAGTTACCTTGGTGAACAG-3′ and Rv, 5′-ATGGAAGGTGAATGTTTTCAGCA-3′; Cyp3A4 Fw, 5′-AAGTCGCCTCGAAGATACACA-3′ and Rv, 5′-AAGGAGAGAACACTGCTCGTG-3′; SOX2 Fw, 5′-GGCAGCTACAGCATGATGATGCAGGAGC-3′ and Rv 5′-ATTTCTGCTCCGGCTCTATG-3′ and β-actin Fw 5′-TCCCTGGAGAAGAGCTACGA-3′ and Rv 5′-AGCACTGTGTTGGCGTACAG-3′.

Detection of AZIN1 mutation by droplet digital PCR (ddPCR)

To detect A-to-I RNA editing at residue 367 of AZIN1 (10), a custom TaqMan probe was designed and purchased from Bio-Rad Laboratories, Inc. ddPCR was conducted using the QX100 Droplet Digital PCR system (Bio-Rad Laboratories, Inc.) as described previously (20). Briefly, 3.3 µl template cDNA with 20X primer and TaqMan probe set were partitioned into ~20,000 droplets by the QX100 Droplet Generator for amplification. The cycling conditions were 95°C for 10 min, followed by 50 cycles of 95°C for 15 sec and 60°C for 1 min with a final 10 min incubation at 98°C. The droplets were read automatically by the QX10 droplet reader. The data were analyzed with QuantaSoft analysis software (ver. 1.3.2.0; Bio-Rad Laboratories, Inc.).

Prognosis of HCC according to ADAR1 expression

The data of Kaplan-Meier analysis of HCC cases with high and low ADAR1 protein expression levels were obtained from the Pathology Atlas in the Human Protein Atlas Database (21).

Clinical samples

Surgically resected HCC samples were obtained sequentially from April 2018 to March 2020 at the Department of Surgery, Dokkyo Medical University (Tochigi, Japan). Cancerous and surrounding non-cancerous tissue from 30 cases (age, 53–82 years old; sex, 22 male and 8 female cases; cases with poor tissue quality were excluded) were subjected to immunohistochemistry to examine ADAR1 expression and intracellular localization. Data from the surrounding non-cancerous tissue in two cases and tumor tissues in one case were not tested due to lack of availability and necrosis, respectively. Written informed consent was obtained from all patients and the study protocols were approved by the Ethics Committee of Dokkyo Medical University (approval no. 28110).

Immunohistochemistry

Immunohistochemistry was performed as described previously (22). Briefly, resected liver specimens were fixed in 10% v/v formalin at room temperature for 12 h, cut into blocks and embedded in paraffin by Sept. Sapie Co., Ltd.). The blocks were cut into sections 4-µm thick and stained with hematoxylin and eosin at room temperature for 1 min or used for immunohistochemical analyses. The sections were subjected to dewaxing, heat-induced epitope retrieval with citrate buffer, antibody incubation and counterstaining on a BOND Max automated immunostainer (Leica Microsystems GmbH). Anti-ADAR1 antibody (cat. no. HPA003890) was obtained from Atlas Antibodies.

Statistical analysis

All statistical analysis was performed using GraphPad PRISM9 (GraphPad Software, Inc.; Dotmatics). Differences between groups were analyzed using Welch's t test or one-way ANOVA followed by Tukey's post hoc test. Data are presented as mean ± SD of three or four experiments. P<0.05 was considered to indicate a statistically significant difference.

Results

Establishment of HCC cells with HiBiT peptide-conjugated ADAR1 protein

To monitor ADAR1 protein with high sensitivity, a sequence corresponding to the 11-amino acid HiBiT peptide at the C-terminus of the ADAR1 locus was knocked into the human HCC cell line Huh7 by gene editing (Fig. 1A). Following limiting dilution and expansion, cells heterozygous for the knocked-in sequence were successfully isolated (Fig. 1B). While both ADAR1 p150 and p110 isoforms were detected by western blotting, p110 was the main isoform of ADAR1 in Huh7 cells (Fig. 1C). Cellular lysates with ADAR1-HiBiT protein expression showed significantly higher luciferase activity when recombinant LgBiT protein was added, suggesting that HiBiT peptides and LgBiT protein efficiently formed a complete luciferase enzyme (Fig. 1D).

Figure 1.

Knock-in of HiBiT peptide at the C-terminus of ADAR1. (A) HiBiT peptide coding sequence (11 aa) was knocked-in before the stop codon in genomic DNA of Huh7 cells, producing ADAR1 protein fused with HiBiT peptide at its C-terminus. Bold text indicates the PAM sequence. Solid underline, ADAR1 exons; dashed underline, guide sequences for gene editing. (B) Genotyping of the ADAR1 locus by PCR. The allele with HiBiT sequence has a longer product. (C) Confirmation of the expression of ADAR1 protein fused with HiBiT peptide by western blotting using LgBiT recombinant protein. Recombinant Halo tag fused with HiBiT peptide protein was used as PC. The same membrane was re-probed for β-actin to confirm equivalent loading. Representative results from three independent experiments are shown. (D) Higher luciferase activities were confirmed when cell lysates from Huh7 cells with HiBiT knock-in at the ADAR1 locus were mixed with the recombinant LgBiT protein. Data are presented as the mean ± SD of four independent experiments. *P<0.05. Mr, marker; PC, positive control; ADAR1, adenosine deaminase acting on RNA-1; NC, negative control; aa, amino acid.

ADAR1 protein is included in EVs

To determine whether ADAR1 protein is released into the extracellular environment, ADAR1-HiBiT in cell culture medium was examined by mixing with recombinant LgBiT protein following removal of cell debris. The luciferase activity was significantly higher when using culture media of cells expressing ADAR1-HiBiT (Fig. 2A), suggesting that ADAR1 protein was released from cells into the supernatant. As EVs carry cellular components and are released from the cells (16), it was hypothesized that ADAR1 may be included in EVs and actively released. EVs were isolated from cell culture medium by size exclusion chromatography using qEV columns. The size distribution of the EVs peaked at ~120 nm (Fig. 2B), corresponding to the size of exosomes (6), and the concentration was ~1.7×1011 particles/ml obtained from ~2×107 cells following 48 h culture. On electron microscopy, the vesicles had the typical round morphology of EVs (Fig. 2C). To examine whether these EVs contained ADAR1-HiBiT, 1×1010 vesicles were lysed and incubated with recombinant LgBiT protein, yielding significantly higher luciferase values (Fig. 2D), suggesting that ADAR1-HiBiT was included in the EVs released from Huh7 cells.

Figure 2.

ADAR1-containing EVs are released into supernatant. (A) ADAR1-HiBiT was released into the cell culture medium. Extracellular HiBiT was detected in the supernatant by HiBiT assay. (B) Number and size distribution of the EVs acquired from the cell culture media. Representative results are shown. (C) Representative electron microscopy images of EVs acquired are shown. Scale bar, 100 nm. (D) Isolated EVs from the culture medium of Huh7-ADAR1-HiBiT cells were subjected to HiBiT assay. Higher luciferase activity indicated that these EVs contained ADAR1-HiBiT. Data are presented the mean ± SD of four independent experiments. *P<0.05. ADAR, adenosine deaminase acting on RNA-1; EV, extracellular vesicle.

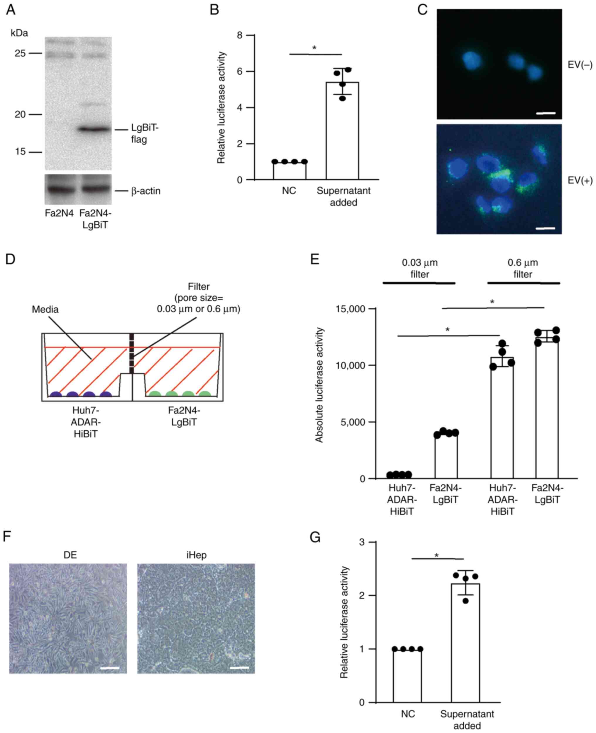
EVs containing ADAR1 are taken up by neighboring cells

To examine whether the released EVs were taken by neighboring cells, polyclonal immortalized human normal hepatocytes, Fa2N4 cells, constitutively expressing LgBiT protein were established (Fig. 3A). When culture medium collected from Huh7-ADAR1-HiBiT cells was added to Fa2N4-LgBiT cells, luciferase activities were significantly higher than when using culture medium from control Huh7 cells (Fig. 3B), suggesting that the EVs containing ADAR1-HiBiT were taken up by Fa2N4 cells. EVs captured by Fa2N4 cells were mostly localized in the cytoplasmic and perinuclear spaces (Fig. 3C). To determine the transport of ADAR1 by EVs, horizontal co-culture system with filters of two different pore sizes was used. As the sizes of EVs from Huh7 cells were primarily 100–200 nm (Fig. 2B), pore sizes of 0.03 and 0.6 µm were used to block and allow exchange, respectively, between Huh7-ADAR1-HiBiT and Fa2N4-LgBiT cells (Fig. 3D). Compared with pore size of 30 nm, luciferase activities from both Huh7 and Fa2N4 cells were significantly higher when using 600 nm filter, suggesting that both ADAR1-HiBiT and LgBiT proteins were exchanged after release from the cells into the culture medium (Fig. 3E). To confirm the uptake of ADAR1-containing EVs from HCC cells by normal human hepatocytes, normal human hepatocyte-like cells induced from iPS cells were used (Figs. 3F and S1). After adding culture medium of Huh7-ADAR1-HiBiT cells to normal hepatocyte-like cells, luciferase activity was significantly increased when cell lysate was mixed with recombinant LgBiT protein (Fig. 3G), suggesting that normal hepatocyte-like cells also took up ADAR1-containing EVs from HCC cells. Similarly, cell lysate from LgBiT-expressing Huh7 cells after adding the culture medium of Huh7-ADAR1-HiBiT showed significantly increased luciferase activity (Fig. S2), suggesting that ADAR1 released from HCC cells spread to neighboring HCC cells as well as non-cancerous hepatocytes.

Figure 3.

Normal human hepatocytes take up ADAR1-containing EVs. (A) Confirmation of stable expression of C-terminal flag-tagged LgBiT protein in immortalized normal human hepatocyte cell line Fa2N4. Representative results of two independent experiments are shown. The same membrane was blotted for β-actin to confirm equivalent loading. (B) EVs from other cells were taken up by human hepatocytes. The supernatant of Huh7-ADAR1-HiBiT cells was added to Fa2N4-LgBiT cells and the cell lysates were subjected to NanoBit assay. High luciferase activity indicated that ADAR1-HiBiT was taken up by cells and complete luciferase was produced in Fa2N4 cells. (C) Representative fluorescent labeled EVs (green) were taken up by Fa2N4 cells. The nucleus is shown in blue. (D) Scheme of the horizontal co-culture system with filter membranes. Filter membranes with two pore sizes (0.03 and 0.60 µm) were used to discriminate the effects of the transfer of EVs. (E) Following horizontal co-culture for 24 h, cell lysates were subjected to NanoBiT assay. Higher luciferase activity indicated the coexistence of HiBiT peptide and LgBiT protein within cells. (F) Representative images of DE and iHep differentiated from normal human iPS cells. Scale bar, 10 µm. (G) Luciferase activity using iHep cell lysates after adding EVs from Huh7-ADAR1-HiBiT cells. Luciferase levels are relative to negative controls without addition of culture supernatant. Data are presented as the mean ± SD of four independent experiments. *P<0.05. ADAR, adenosine deaminase acting on RNA-1; EV, extracellular vesicle; DE, definitive endoderm; iHep, induced hepatocyte from iPS cells.

ADAR1 induces AZIN1 mutation

ADAR1 is an RNA editing enzyme that converts adenosine residues to inosine in double-stranded RNA (7). Especially in the liver, editing at residue 367 of AZIN1 RNA by ADAR1 is frequently linked to tumor initiation and development (10,12–15). To determine the outcome of the spread of ADAR1 to neighboring non-cancerous hepatocytes from ADAR1-expressing HCC cells, the present study established Fa2N4 cells constitutively expressing ADAR1 p110 to mimic the surrounding non-cancerous hepatocytes after taking up ADAR1 from neighboring cancerous cells (Fig. 4A). Mutation at residue 367 in AZIN1 RNA was detected in ADAR1-expressing cells, while this mutation was not observed in the control Fa2N4 cells (Fig. 4B). Although this mutation was detected in cDNA, it was not detected in the genomic DNA (Fig. 4C), suggesting that elevated ADAR1 levels in hepatocytes resulted in induction of the mutation in AZIN1 RNA.

Figure 4.

ADAR1 overexpression induces AZIN1 RNA mutation. (A) Confirmation of flag-tagged ADAR1 p110 expression in Fa2N4 cells. Representative results of two independent experiments are shown. (B) AZIN1 RNA mutation in cells overexpressing flag-ADAR1 p110 was detected by ddPCR. A representative image of droplet counts containing mutant and wild-type AZIN1 cDNA amplicons from three independent experiments. (C) No mutation was detected at the AZIN1 locus in the genomic DNA of Fa2N4 control or ADAR1-expressing cells by ddPCR. Amplicons of AZIN1 RNA mutation from Fa2N4-ADAR1-expressing cells were used as positive controls. Representative results from three independent experiments are shown. ADAR, adenosine deaminase acting on RNA-1; AZIN, adenosine to inosine RNA editing of antizyme inhibitor 1; dd, digital droplet; NC, negative control.

Heterogeneous expression of ADAR1 in HCC tissue

According to the Protein Atlas Database (21), high expression levels of ADAR1 protein in HCC tissues result in poorer prognosis (Fig. 5A). To examine the expression status, intracellular localization of ADAR1 was assessed in HCC and surrounding non-cancerous tissues. Although nuclear staining was prominent in HCC tissue, no nuclear staining was observed in the surrounding non-cancerous tissue (Fig. 5B; Table SI). Cytoplasmic staining was more intense in the surrounding non-cancerous liver tissue close to the HCC lesions (Fig. 5C). In addition, nuclear and cytoplasmic staining were heterogeneously observed within the same HCC nodule (Fig. 5D).

Figure 5.

Heterogeneous ADAR1 expression in clinical HCC samples. (A) Prognostic survival curve of HCC cases with high and low ADAR1 expression from the Protein Atlas database. (B) Immunohistochemical staining of ADAR1 protein in clinically resected human HCC and surrounding non-cancerous tissue. Among 30 cases examined, HCC tissue from one case and non-cancerous tissue from three cases were excluded due to poor sample quality. While both nuclear and cytoplasmic staining were observed in cancerous tissue, no nuclear staining was observed in non-cancerous tissue. *P<0.05. (C) Representative border of cancerous and non-cancerous tissue. Although nuclear staining was seen in cancerous tissues, cytoplasmic staining was predominant in non-cancerous tissues and the expression levels decreased with distance from the border. (D) Representative cancerous tissue. While nuclear staining of ADAR1 was dominant, cytoplasmic staining was detected in some parts within the cancerous lesions, resulting in heterogeneous staining. Scale bar, 10 µm. ADAR, adenosine deaminase acting on RNA-1; HCC, hepatocellular carcinoma; nuc, nucleus; cyt, cytoplasm.

Discussion

The present study showed that ADAR1 in HCC cells was released in the EVs, which may be taken up by neighboring cells. As ADAR1 induces RNA editing of genes, including oncogenic genes such as AZIN1, in hepatocytes (10,23), these phenomena may contribute to spread of HCC as well as to the induction of heterogeneity in cancerous tissues, leading to poor prognosis of HCC.

Studies have shown that EVs are associated with numerous features of cancer (6,16). EVs secreted by cancer cells transmit various types of cargo, such as proteins, nucleic acids and small molecules, to neighboring cells, resulting in the promotion of tumor growth and metastasis (6). Using a sensitive reporter system, the present study found that ADAR1 protein was encapsulated in EVs secreted from HCC cells and taken up by the surrounding normal hepatocytes as well as neighboring cancer cells. The reporter system established by gene editing insertion of HiBiT peptide into the endogenous locus was a sensitive and useful method to monitor the behavior of proteins in EVs.

The incorporation of cargo into EVs is a non-random event (24). One mechanism by which cargo is sorted into EVs involves tetraspanin-enriched microdomains, which sequester RNA-binding proteins in the membrane subdomains (24). As ADAR1 is an RNA-binding protein (23,25), it is possible that ADAR1 protein is sorted into EVs and released from HCC cells. Following incorporation into EVs, ADAR1 released from HCC cells in EVs may be taken up by neighboring HCC cells or surrounding non-cancerous hepatocytes, as suggested by the present in vitro results as well as distribution of positive immunohistochemical staining in resected liver tissue. While ADAR1 has two isoforms, p110 and p150, it remains undetermined which isoform plays key biological roles in these contexts. Nonetheless, similar to the EV communication observed in the present, it was recently reported that glioma cells communicate with non-glioma cells, including glial cells, via EVs (26). EVs released from cancer cells may serve active biological roles in cancer survival and spread (26).

According to the Protein Atlas data, higher expression levels of ADAR1 are associated with poorer prognosis of HCC, consistent with previous reports (9,10). Although most RNA mutations are likely to be passengers, certain editing events may serve as driver mutations, leading to cancer progression. One such mutation occurs in AZIN1. A-to-I RNA editing results in a serine to glycine conversion at residue 367 in AZIN1 protein (10). Compared with wild-type AZIN1, mutant AZIN1 has greater antizyme binding activity, inhibiting antizyme-mediated degradation of ornithine decarboxylase, facilitating entry into the cell cycle and increasing malignancy of cancer cells (10). Although this may represent one of the mechanisms underlying poor prognosis of HCC, there are other possible target genes of ADAR1 (27,28) that may be involved in cancer progression, heterogeneity and malignant behavior. There may also be indirect mechanisms, such as suppression of anti-tumor immunity due to the decreased endogenous non-coding dsRNA by RNA editing mediated by ADAR1 (29). Further studies are required to elucidate the precise downstream mechanisms involved following the increase in intracellular ADAR1 levels by transport via EVs.

Although it is possible that different ADAR1 isoforms were expressed and showed differential intracellular localization, cytoplasmic ADAR1 protein in HCC lesions and surrounding non-cancerous tissue may have been transported from neighboring ADAR1-expressing HCC cells and retained in cytoplasm. As RNA mutations induced by ADAR1 are associated with more aggressive behavior of HCC (10), these phenomena may contribute to worsening malignant biological behavior of HCC and spread of cancerous lesions, resulting in poorer prognosis.

In general, EVs released from cancer cells serve crucial roles in cancer progression, such as priming metastatic niches, regulating the tumor microenvironment and chemoresistance (30). Although the present study identified ADAR1 as one of the functional proteins in EVs released from HCC cells, >4,400 proteins, RNA species and lipids have been detected in exosomes (31). Therefore, to understand the functional roles of EVs from cancer cells, it is necessary to identify the cargo in EVs and determine their functions in recipient cells. The HiBiT system used in the present study may be useful in such studies because of its convenience and high sensitivity.

Our previous study demonstrated that senescent cells produce interferon (IFN)-associated genes without increased IFN levels or exogenous IFN stimulation (32). As ADAR1 is an IFN-inducible gene, ADAR1 expression may be increased in senescent cells, such as stellate cells in the liver, with aging (33) or non-alcoholic steatohepatitis (34). This may cause oncogenesis in neighboring parenchymal hepatocytes due to the transfer of ADAR1 via EVs. Further studies are required to determine whether this hypothesis can also explain other aging-associated disease.

Although the present study demonstrated that the EV-mediated ADAR1 in HCC tissue may be the underlying cause of tumor heterogeneity, there are limitations. First, the downstream events after cells receive ADAR1 in the EVs were not fully clarified. Second, the carcinogenesis processes after EV transfer were not fully elucidated. Third, biological phenomenon in which ADAR1 isoforms (p110 and p150) serve crucial roles were not determined and require further investigation.

In summary, the present study suggested that ADAR1 in EVs released from HCC cells may serve a significant role in cancer spread and heterogeneity. RNA mutations induced by ADAR1-mediated RNA editing may be responsible for transition from normal to malignant cells, as well as causing tumor heterogeneity within HCC tissues, leading to poor prognosis. Further elucidation of the mechanisms underlying transfer of ADAR1 into EVs and downstream events may facilitate the development of novel methods for prevention of HCC progression and improve its prognosis.

Supplementary Material

Supporting Data
Supporting Data

Acknowledgements

The authors would like to thank Ms Sayaka Ito (The University of Tokyo, Tokyo, Japan) for technical assistance.

Funding

The present study was supported by Grants-in-Aid from the Ministry of Education, Culture, Sports, Science and Technology, Japan (grant nos. #20J20625, #22H02828, #22K15958 and #21H02893), Japan Society of Technology Core Research for Evolutionary Science and Technology (grant no. #JPMJCR19H5) and Research Program on Hepatitis from Japan Agency for Medical Research and Development (grant nos. JP23fk0210092 and JP23fk0310506).

Availability of data and materials

The datasets used and/or analyzed during the current study are available from the corresponding author on reasonable request.

Authors' contributions

CS, MO and MF designed the methodology and wrote the manuscript. CS, TSe and TK performed experiments. TSh and TA collected clinical samples and performed immunostaining. CS and MO confirm the authenticity of all the raw data. All authors have read and approved the final manuscript.

Ethics approval and consent to participate

Surgically resected HCC samples were obtained from the Department of Surgery, Dokkyo Medical University (Tochigi, Japan). Written informed consent was obtained from all patients and the study protocols were approved by the Ethics Committee of Dokkyo Medical University (approval no. 28110).

Patient consent for publication

Not applicable.

Competing interests

The authors declare that they have no competing interests.

Glossary

Abbreviations

Abbreviations:

EV

extracellular vesicle

HCC

hepatocellular carcinoma

AZIN1

adenosine to inosine RNA editing of antizyme inhibitor 1

ADAR1

adenosine deaminase acting on RNA-1

ddPCR

droplet digital PCR

References

1 

Sung H, Ferlay J, Siegel RL, Laversanne M, Soerjomataram I, Jemal A and Bray F: Global cancer statistics 2020: GLOBOCAN estimates of incidence and mortality worldwide for 36 cancers in 185 countries. CA Cancer J Clin. 71:209–249. 2021. View Article : Google Scholar : PubMed/NCBI

2 

Wolf E, Rich NE, Marrero JA, Parikh ND and Singal AG: Use of hepatocellular carcinoma surveillance in patients with cirrhosis: A systematic review and meta-analysis. Hepatology. 73:713–725. 2021. View Article : Google Scholar : PubMed/NCBI

3 

Chan LK, Tsui YM, Ho DW and Ng IO: Cellular heterogeneity and plasticity in liver cancer. Semin Cancer Biol. 82:134–149. 2022. View Article : Google Scholar : PubMed/NCBI

4 

Caruso S, O'Brien DR, Cleary SP, Roberts LR and Zucman-Rossi J: Genetics of hepatocellular carcinoma: Approaches to explore molecular diversity. Hepatology. 73 (Suppl 1):S14–S26. 2021. View Article : Google Scholar

5 

Sun T, Yu Y, Wu X, Acevedo A, Luo JD, Wang J, Schneider WM, Hurwitz B, Rosenberg BR, Chung H and Rice CM: Decoupling expression and editing preferences of ADAR1 p150 and p110 isoforms. Proc Natl Acad Sci USA. 118:e20217571182021. View Article : Google Scholar : PubMed/NCBI

6 

Xu R, Rai A, Chen M, Suwakulsiri W, Greening DW and Simpson RJ: Extracellular vesicles in cancer-implications for future improvements in cancer care. Nat Rev Clin Oncol. 15:617–638. 2018. View Article : Google Scholar : PubMed/NCBI

7 

Nishikura K: A-to-I editing of coding and non-coding RNAs by ADARs. Nat Rev Mol Cell Biol. 17:83–96. 2016. View Article : Google Scholar : PubMed/NCBI

8 

Paz-Yaacov N, Bazak L, Buchumenski I, Porath HT, Danan-Gotthold M, Knisbacher BA, Eisenberg E and Levanon EY: Elevated RNA editing activity is a major contributor to transcriptomic diversity in tumors. Cell Rep. 13:267–276. 2015. View Article : Google Scholar : PubMed/NCBI

9 

Han L, Diao L, Yu S, Xu X, Li J, Zhang R, Yang Y, Werner HMJ, Eterovic AK, Yuan Y, et al: The genomic landscape and clinical relevance of A-to-I RNA editing in human cancers. Cancer Cell. 28:515–528. 2015. View Article : Google Scholar : PubMed/NCBI

10 

Chen L, Li Y, Lin CH, Chan TH, Chow RK, Song Y, Liu M, Yuan YF, Fu L, Kong KL, et al: Recoding RNA editing of AZIN1 predisposes to hepatocellular carcinoma. Nat Med. 19:209–216. 2013. View Article : Google Scholar : PubMed/NCBI

11 

Fritzell K, Xu LD, Lagergren J and Öhman M: ADARs and editing: The role of A-to-I RNA modification in cancer progression. Semin Cell Dev Biol. 79:123–130. 2018. View Article : Google Scholar : PubMed/NCBI

12 

Okugawa Y, Toiyama Y, Shigeyasu K, Yamamoto A, Shigemori T, Yin C, Ichikawa T, Yasuda H, Fujikawa H, Yoshiyama S, et al: Enhanced AZIN1 RNA editing and overexpression of its regulatory enzyme ADAR1 are important prognostic biomarkers in gastric cancer. J Transl Med. 16:3662018. View Article : Google Scholar : PubMed/NCBI

13 

Shigeyasu K, Okugawa Y, Toden S, Miyoshi J, Toiyama Y, Nagasaka T, Takahashi N, Kusunoki M, Takayama T, Yamada Y, et al: AZIN1 RNA editing confers cancer stemness and enhances oncogenic potential in colorectal cancer. JCI Insight. 3:e999762018. View Article : Google Scholar : PubMed/NCBI

14 

Qin YR, Qiao JJ, Chan TH, Zhu YH, Li FF, Liu H, Fei J, Li Y, Guan XY and Chen L: Adenosine-to-inosine RNA editing mediated by ADARs in esophageal squamous cell carcinoma. Cancer Res. 74:840–851. 2014. View Article : Google Scholar : PubMed/NCBI

15 

Peng X, Xu X, Wang Y, Hawke DH, Yu S, Han L, Zhou Z, Mojumdar K, Jeong KJ, Labrie M, et al: A-to-I RNA editing contributes to proteomic diversity in cancer. Cancer Cell. 33:817–828.e7. 2018. View Article : Google Scholar : PubMed/NCBI

16 

Kalluri R and LeBleu VS: The biology, function, and biomecial applications of exosomes. Science. 367:eaau69772020. View Article : Google Scholar : PubMed/NCBI

17 

Sekiba K, Otsuka M, Ohno M, Yamagami M, Kishikawa T, Suzuki T, Ishibashi R, Seimiya T, Tanaka E and Koike K: Inhibition of HBV transcription from cccDNA with nitazoxanide by targeting the HBx-DDB1 interaction. Cell Mol Gastroenterol Hepatol. 7:297–312. 2019. View Article : Google Scholar : PubMed/NCBI

18 

Oishi M, Munesue S, Harashima A, Nakada M, Yamamoto Y and Hayashi Y: Aquaporin 1 elicits cell motility and coordinates vascular bed formation by downregulating thrombospondin type-1 domain-containing 7A in glioblastoma. Cancer Med. 9:3904–3917. 2020. View Article : Google Scholar : PubMed/NCBI

19 

Livak KJ and Schmittgen TD: Analysis of relative gene expression data using real-time quantitative PCR and the 2(−Delta Delta C(T)) method. Methods. 25:402–408. 2001. View Article : Google Scholar : PubMed/NCBI

20 

Kishikawa T, Otsuka M, Yoshikawa T, Ohno M, Yamamoto K, Yamamoto N, Kotani A and Koike K: Quantitation of circulating satellite RNAs in pancreatic cancer patients. JCI Insight. 1:e866462016. View Article : Google Scholar : PubMed/NCBI

21 

Uhlen M, Zhang C, Lee S, Sjöstedt E, Fagerberg L, Bidkhori G, Benfeitas R, Arif M, Liu Z, Edfors F, et al: A pathology atlas of the human cancer transcriptome. Science. 357:eaan2502017. View Article : Google Scholar

22 

Shimizu T, Aoki T, Mori S, Iso Y, Kato M, Ishizuka M and Kubota K: Tumor DNA-dependent protein kinase catalytic subunit expression is associated with hepatitis B surface antigen status and tumor progression in patients with hepatocellular carcinoma. Sci Rep. 8:150192018. View Article : Google Scholar : PubMed/NCBI

23 

Chan TH, Lin CH, Qi L, Fei J, Li Y, Yong KJ, Liu M, Song Y, Chow RK, Ng VH, et al: A disrupted RNA editing balance mediated by ADARs (Adenosine DeAminases that act on RNA) in human hepatocellular carcinoma. Gut. 63:832–843. 2014. View Article : Google Scholar : PubMed/NCBI

24 

Perez-Hernandez D, Gutiérrez-Vázquez C, Jorge I, López-Martín S, Ursa A, Sánchez-Madrid F, Vázquez J and Yáñez-Mó M: The intracellular interactome of tetraspanin-enriched microdomains reveals their function as sorting machineries toward exosomes. J Biol Chem. 288:11649–11661. 2013. View Article : Google Scholar : PubMed/NCBI

25 

Shi L, Yan P, Liang Y, Sun Y, Shen J, Zhou S, Lin H, Liang X and Cai X: Circular RNA expression is suppressed by androgen receptor (AR)-regulated adenosine deaminase that acts on RNA (ADAR1) in human hepatocellular carcinoma. Cell Death Dis. 8:e31712017. View Article : Google Scholar : PubMed/NCBI

26 

Gao X, Zhang Z, Mashimo T, Shen B, Nyagilo J, Wang H, Wang Y, Liu Z, Mulgaonkar A, Hu XL, et al: Gliomas interact with non-glioma brain cells via extracellular vesicles. Cell Rep. 30:2489–2500.e5. 2020. View Article : Google Scholar : PubMed/NCBI

27 

Wang H, Chen S, Wei J, Song G and Zhao Y: A-to-I RNA editing in cancer: From evaluating the editing level to exploring the editing effects. Front Oncol. 10:6321872020. View Article : Google Scholar : PubMed/NCBI

28 

Tan MH, Li Q, Shanmugam R, Piskol R, Kohler J, Young AN, Liu KI, Zhang R, Ramaswami G, Ariyoshi K, et al: Dynamic landscape and regulation of RNA editing in mammals. Nature. 550:249–254. 2017. View Article : Google Scholar : PubMed/NCBI

29 

Samuel CE: Adenosine deaminase acting on RNA (ADAR1), a suppressor of double-stranded RNA-triggered innate immune responses. J Biol Chem. 294:1710–1720. 2019. View Article : Google Scholar : PubMed/NCBI

30 

Kosaka N, Yoshioka Y, Fujita Y and Ochiya T: Versatile roles of extracellular vesicles in cancer. J Clin Invest. 126:1163–1172. 2016. View Article : Google Scholar : PubMed/NCBI

31 

Mathivanan S, Fahner CJ, Reid GE and Simpson RJ: ExoCarta 2012: Database of exosomal proteins, RNA and lipids. Nucleic Acids Res. 40:(Database Issue). D1241–D1244. 2012. View Article : Google Scholar : PubMed/NCBI

32 

Yamagami M, Otsuka M, Kishikawa T, Sekiba K, Seimiya T, Tanaka E, Suzuki T, Ishibashi R, Ohno M and Koike K: ISGF3 with reduced phosphorylation is associated with constitutive expression of interferon-induced genes in aging cells. NPJ Aging Mech Dis. 4:112018. View Article : Google Scholar : PubMed/NCBI

33 

Maeso-Díaz R, Ortega-Ribera M, Fernández-Iglesias A, Hide D, Muñoz L, Hessheimer AJ, Vila S, Francés R, Fondevila C, Albillos A, et al: Effects of aging on liver microcirculatory function and sinusoidal phenotype. Aging Cell. 17:e128292018. View Article : Google Scholar : PubMed/NCBI

34 

Yoshimoto S, Loo TM, Atarashi K, Kanda H, Sato S, Oyadomari S, Iwakura Y, Oshima K, Morita H, Hattori M, et al: Obesity-induced gut microbial metabolite promotes liver cancer through senescence secretome. Nature. 499:97–101. 2013. View Article : Google Scholar : PubMed/NCBI

Related Articles

  • Abstract
  • View
  • Download
  • Twitter
Copy and paste a formatted citation
Spandidos Publications style
Shibata C, Otsuka M, Shimizu T, Seimiya T, Kishikawa T, Aoki T and Fujishiro M: Extracellular vesicle‑mediated RNA editing may underlie the heterogeneity and spread of hepatocellular carcinoma in human tissue and <em>in vitro</em>. Oncol Rep 50: 194, 2023.
APA
Shibata, C., Otsuka, M., Shimizu, T., Seimiya, T., Kishikawa, T., Aoki, T., & Fujishiro, M. (2023). Extracellular vesicle‑mediated RNA editing may underlie the heterogeneity and spread of hepatocellular carcinoma in human tissue and <em>in vitro</em>. Oncology Reports, 50, 194. https://doi.org/10.3892/or.2023.8631
MLA
Shibata, C., Otsuka, M., Shimizu, T., Seimiya, T., Kishikawa, T., Aoki, T., Fujishiro, M."Extracellular vesicle‑mediated RNA editing may underlie the heterogeneity and spread of hepatocellular carcinoma in human tissue and <em>in vitro</em>". Oncology Reports 50.5 (2023): 194.
Chicago
Shibata, C., Otsuka, M., Shimizu, T., Seimiya, T., Kishikawa, T., Aoki, T., Fujishiro, M."Extracellular vesicle‑mediated RNA editing may underlie the heterogeneity and spread of hepatocellular carcinoma in human tissue and <em>in vitro</em>". Oncology Reports 50, no. 5 (2023): 194. https://doi.org/10.3892/or.2023.8631
Copy and paste a formatted citation
x
Spandidos Publications style
Shibata C, Otsuka M, Shimizu T, Seimiya T, Kishikawa T, Aoki T and Fujishiro M: Extracellular vesicle‑mediated RNA editing may underlie the heterogeneity and spread of hepatocellular carcinoma in human tissue and <em>in vitro</em>. Oncol Rep 50: 194, 2023.
APA
Shibata, C., Otsuka, M., Shimizu, T., Seimiya, T., Kishikawa, T., Aoki, T., & Fujishiro, M. (2023). Extracellular vesicle‑mediated RNA editing may underlie the heterogeneity and spread of hepatocellular carcinoma in human tissue and <em>in vitro</em>. Oncology Reports, 50, 194. https://doi.org/10.3892/or.2023.8631
MLA
Shibata, C., Otsuka, M., Shimizu, T., Seimiya, T., Kishikawa, T., Aoki, T., Fujishiro, M."Extracellular vesicle‑mediated RNA editing may underlie the heterogeneity and spread of hepatocellular carcinoma in human tissue and <em>in vitro</em>". Oncology Reports 50.5 (2023): 194.
Chicago
Shibata, C., Otsuka, M., Shimizu, T., Seimiya, T., Kishikawa, T., Aoki, T., Fujishiro, M."Extracellular vesicle‑mediated RNA editing may underlie the heterogeneity and spread of hepatocellular carcinoma in human tissue and <em>in vitro</em>". Oncology Reports 50, no. 5 (2023): 194. https://doi.org/10.3892/or.2023.8631
Follow us
  • Twitter
  • LinkedIn
  • Facebook
About
  • Spandidos Publications
  • Careers
  • Cookie Policy
  • Privacy Policy
How can we help?
  • Help
  • Live Chat
  • Contact
  • Email to our Support Team