Spandidos Publications Logo
  • About
    • About Spandidos
    • Aims and Scopes
    • Abstracting and Indexing
    • Editorial Policies
    • Reprints and Permissions
    • Job Opportunities
    • Terms and Conditions
    • Contact
  • Journals
    • All Journals
    • Oncology Letters
      • Oncology Letters
      • Information for Authors
      • Editorial Policies
      • Editorial Board
      • Aims and Scope
      • Abstracting and Indexing
      • Bibliographic Information
      • Archive
    • International Journal of Oncology
      • International Journal of Oncology
      • Information for Authors
      • Editorial Policies
      • Editorial Board
      • Aims and Scope
      • Abstracting and Indexing
      • Bibliographic Information
      • Archive
    • Molecular and Clinical Oncology
      • Molecular and Clinical Oncology
      • Information for Authors
      • Editorial Policies
      • Editorial Board
      • Aims and Scope
      • Abstracting and Indexing
      • Bibliographic Information
      • Archive
    • Experimental and Therapeutic Medicine
      • Experimental and Therapeutic Medicine
      • Information for Authors
      • Editorial Policies
      • Editorial Board
      • Aims and Scope
      • Abstracting and Indexing
      • Bibliographic Information
      • Archive
    • International Journal of Molecular Medicine
      • International Journal of Molecular Medicine
      • Information for Authors
      • Editorial Policies
      • Editorial Board
      • Aims and Scope
      • Abstracting and Indexing
      • Bibliographic Information
      • Archive
    • Biomedical Reports
      • Biomedical Reports
      • Information for Authors
      • Editorial Policies
      • Editorial Board
      • Aims and Scope
      • Abstracting and Indexing
      • Bibliographic Information
      • Archive
    • Oncology Reports
      • Oncology Reports
      • Information for Authors
      • Editorial Policies
      • Editorial Board
      • Aims and Scope
      • Abstracting and Indexing
      • Bibliographic Information
      • Archive
    • Molecular Medicine Reports
      • Molecular Medicine Reports
      • Information for Authors
      • Editorial Policies
      • Editorial Board
      • Aims and Scope
      • Abstracting and Indexing
      • Bibliographic Information
      • Archive
    • World Academy of Sciences Journal
      • World Academy of Sciences Journal
      • Information for Authors
      • Editorial Policies
      • Editorial Board
      • Aims and Scope
      • Abstracting and Indexing
      • Bibliographic Information
      • Archive
    • International Journal of Functional Nutrition
      • International Journal of Functional Nutrition
      • Information for Authors
      • Editorial Policies
      • Editorial Board
      • Aims and Scope
      • Abstracting and Indexing
      • Bibliographic Information
      • Archive
    • International Journal of Epigenetics
      • International Journal of Epigenetics
      • Information for Authors
      • Editorial Policies
      • Editorial Board
      • Aims and Scope
      • Abstracting and Indexing
      • Bibliographic Information
      • Archive
    • Medicine International
      • Medicine International
      • Information for Authors
      • Editorial Policies
      • Editorial Board
      • Aims and Scope
      • Abstracting and Indexing
      • Bibliographic Information
      • Archive
  • Articles
  • Information
    • Information for Authors
    • Information for Reviewers
    • Information for Librarians
    • Information for Advertisers
    • Conferences
  • Language Editing
Spandidos Publications Logo
  • About
    • About Spandidos
    • Aims and Scopes
    • Abstracting and Indexing
    • Editorial Policies
    • Reprints and Permissions
    • Job Opportunities
    • Terms and Conditions
    • Contact
  • Journals
    • All Journals
    • Biomedical Reports
      • Information for Authors
      • Editorial Policies
      • Editorial Board
      • Aims and Scope
      • Abstracting and Indexing
      • Bibliographic Information
      • Archive
    • Experimental and Therapeutic Medicine
      • Information for Authors
      • Editorial Policies
      • Editorial Board
      • Aims and Scope
      • Abstracting and Indexing
      • Bibliographic Information
      • Archive
    • International Journal of Epigenetics
      • Information for Authors
      • Editorial Policies
      • Editorial Board
      • Aims and Scope
      • Abstracting and Indexing
      • Bibliographic Information
      • Archive
    • International Journal of Functional Nutrition
      • Information for Authors
      • Editorial Policies
      • Editorial Board
      • Aims and Scope
      • Abstracting and Indexing
      • Bibliographic Information
      • Archive
    • International Journal of Molecular Medicine
      • Information for Authors
      • Editorial Policies
      • Editorial Board
      • Aims and Scope
      • Abstracting and Indexing
      • Bibliographic Information
      • Archive
    • International Journal of Oncology
      • Information for Authors
      • Editorial Policies
      • Editorial Board
      • Aims and Scope
      • Abstracting and Indexing
      • Bibliographic Information
      • Archive
    • Medicine International
      • Information for Authors
      • Editorial Policies
      • Editorial Board
      • Aims and Scope
      • Abstracting and Indexing
      • Bibliographic Information
      • Archive
    • Molecular and Clinical Oncology
      • Information for Authors
      • Editorial Policies
      • Editorial Board
      • Aims and Scope
      • Abstracting and Indexing
      • Bibliographic Information
      • Archive
    • Molecular Medicine Reports
      • Information for Authors
      • Editorial Policies
      • Editorial Board
      • Aims and Scope
      • Abstracting and Indexing
      • Bibliographic Information
      • Archive
    • Oncology Letters
      • Information for Authors
      • Editorial Policies
      • Editorial Board
      • Aims and Scope
      • Abstracting and Indexing
      • Bibliographic Information
      • Archive
    • Oncology Reports
      • Information for Authors
      • Editorial Policies
      • Editorial Board
      • Aims and Scope
      • Abstracting and Indexing
      • Bibliographic Information
      • Archive
    • World Academy of Sciences Journal
      • Information for Authors
      • Editorial Policies
      • Editorial Board
      • Aims and Scope
      • Abstracting and Indexing
      • Bibliographic Information
      • Archive
  • Articles
  • Information
    • For Authors
    • For Reviewers
    • For Librarians
    • For Advertisers
    • Conferences
  • Language Editing
Login Register Submit
  • This site uses cookies
  • You can change your cookie settings at any time by following the instructions in our Cookie Policy. To find out more, you may read our Privacy Policy.

    I agree
Search articles by DOI, keyword, author or affiliation
Search
Advanced Search
presentation
Molecular Medicine Reports
Join Editorial Board Propose a Special Issue
Print ISSN: 1791-2997 Online ISSN: 1791-3004
Journal Cover
November-2015 Volume 12 Issue 5

Full Size Image

Sign up for eToc alerts
Recommend to Library

Journals

International Journal of Molecular Medicine

International Journal of Molecular Medicine

International Journal of Molecular Medicine is an international journal devoted to molecular mechanisms of human disease.

International Journal of Oncology

International Journal of Oncology

International Journal of Oncology is an international journal devoted to oncology research and cancer treatment.

Molecular Medicine Reports

Molecular Medicine Reports

Covers molecular medicine topics such as pharmacology, pathology, genetics, neuroscience, infectious diseases, molecular cardiology, and molecular surgery.

Oncology Reports

Oncology Reports

Oncology Reports is an international journal devoted to fundamental and applied research in Oncology.

Experimental and Therapeutic Medicine

Experimental and Therapeutic Medicine

Experimental and Therapeutic Medicine is an international journal devoted to laboratory and clinical medicine.

Oncology Letters

Oncology Letters

Oncology Letters is an international journal devoted to Experimental and Clinical Oncology.

Biomedical Reports

Biomedical Reports

Explores a wide range of biological and medical fields, including pharmacology, genetics, microbiology, neuroscience, and molecular cardiology.

Molecular and Clinical Oncology

Molecular and Clinical Oncology

International journal addressing all aspects of oncology research, from tumorigenesis and oncogenes to chemotherapy and metastasis.

World Academy of Sciences Journal

World Academy of Sciences Journal

Multidisciplinary open-access journal spanning biochemistry, genetics, neuroscience, environmental health, and synthetic biology.

International Journal of Functional Nutrition

International Journal of Functional Nutrition

Open-access journal combining biochemistry, pharmacology, immunology, and genetics to advance health through functional nutrition.

International Journal of Epigenetics

International Journal of Epigenetics

Publishes open-access research on using epigenetics to advance understanding and treatment of human disease.

Medicine International

Medicine International

An International Open Access Journal Devoted to General Medicine.

Journal Cover
November-2015 Volume 12 Issue 5

Full Size Image

Sign up for eToc alerts
Recommend to Library

  • Article
  • Citations
    • Cite This Article
    • Download Citation
    • Create Citation Alert
    • Remove Citation Alert
    • Cited By
  • Similar Articles
    • Related Articles (in Spandidos Publications)
    • Similar Articles (Google Scholar)
    • Similar Articles (PubMed)
  • Download PDF
  • Download XML
  • View XML
Article Open Access

Synergistic immunotherapeutic effects of Lycium barbarum polysaccharide and interferon-α2b on the murine Renca renal cell carcinoma cell line in vitro and in vivo

  • Authors:
    • Shiyou Chen
    • Lunan Liang
    • Ying Wang
    • Jianhun Diao
    • Chunxiong Zhao
    • Gang Chen
    • Yunfeng He
    • Chunli Luo
    • Xiaohou Wu
    • Yao Zhang
  • View Affiliations / Copyright

    Affiliations: Department of Urology, The First Affiliated Hospital of Chongqing Medical University, Chongqing 400016, P.R. China, Department of Reproductive Medicine, The Affiliated Hospital of Jining Medical College, Jining, Shandong 272000, P.R. China, Department of Oncology, The First People's Hospital of Jiulongpo District, Chongqing 400050, P.R. China, Department of Laboratory Medicine, Chongqing Medical University, Chongqing 400016, P.R. China
    Copyright: © Chen et al. This is an open access article distributed under the terms of Creative Commons Attribution License.
  • Pages: 6727-6737
    |
    Published online on: August 20, 2015
       https://doi.org/10.3892/mmr.2015.4230
  • Expand metrics +
Metrics: Total Views: 0 (Spandidos Publications: | PMC Statistics: )
Metrics: Total PDF Downloads: 0 (Spandidos Publications: | PMC Statistics: )
Cited By (CrossRef): 0 citations Loading Articles...

This article is mentioned in:



Abstract

Novel therapeutic strategies to improve clinical efficacy in patients with renal cell carcinoma (RCC) are required. The possibility of combination therapy with Lycium barbarum polysaccharides (LBP) and recombinant interferon (IFN)‑α2b remains to be elucidated in RCC. The present study investigated the putative synergistic immunotherapeutic roles of LBP and IFN‑α2b against RCC in vitro and in vivo. The mouse RCC cell line, Renca, was used for in vitro experiments. Treatment of the cells with a combination of LBP and IFN‑α2b markedly inhibited cell proliferation, retarded cell cycle growth and promoted apoptosis in the Renca cells. Western blot analysis revealed that LBP and IFN‑α2b synergistically downregulated the expression levels of cyclin D1, c‑Myc and Bcl‑2, and upregulated the expression of the antiapoptotic protein, Bax. Myeloid‑derived suppressor cells (MDSCs) were markedly upregulated during tumour progression and promoted tumour growth by inhibiting the T‑cell‑mediated immune response. In vivo, a marked reduction in the MDSC ratio and tumour volume was observed in a group receiving combined treatment with LBP and IFN‑α2b in a xenograft tumour model. In conclusion, the present study suggested that the combination of LBP and IFN‑α2b is likely to be more effective in treating murine RCC compared with the less pronounced immunotherapeutic effects of administering LBP or IFN-α2b alone.

Introduction

Renal cell carcinoma (RCC), which accounts for ~3% of all malignancies, is one of the most lethal urologic malignancies (1) and 20–30% of all patients are diagnosed with metastatic disease (2). Systemic therapeutic strategies for advanced RCC include surgical management, chemotherapy, radiotherapy, immunotherapy and molecular targeted therapy (3–5). Following nephrectomy, 20% of patients will suffer a relapse and develop metastatic (m)RCC (6). Cytotoxic chemotherapy has consistently failed to benefit patients (7) and RCC has been identified as being intrinsically radioresistant (8). Molecular targeted therapy may prolong the life of patients, although they often acquire resistance over time (9,10). In addition, adverse side-effects are often associated with the treatment, including rashes, diarrhea, edema and weight gain (11).

Since the prognosis is poor for patients with advanced RCC or mRCC, there is an urgent demand for further prognostic improvements. As RCC is an immunogenic tumour, it is a putative target for immunotherapeutic intervention strategies (12). Interferon (IFN)-α is an immunotherapeutic agent generated predominantly by monocytes and macrophages, which elicit beneficial effects on human health in a variety of ways. Previous studies revealed that IFN-α modulates the immune response (13), induces apoptosis (14) and directly inhibits the proliferation (15,16) and differentiation of tumour cells (17). As a type I IFN, IFN-α has been used clinically. In addition, IFN-α was recommended as a first-line treatment for clear-cell mRCC in systemic therapy; however, the therapeutic effects of IFN-α monotherapy are limited in duration (18).

The cancer immunoediting theory, which hypothesizes that malignancy results from the imbalance between immunosurveillance and tumour immune escape (19), has reinvigorated much research effort in the field of cancer immunology. Previous studies have revealed that myeloid-derived suppressor cells (MDSCs) are one of the key drivers of tumourmediated immune evasion. MDSCs promote tumour growth via different mechanisms (20,21), and consequently, MDSCs exert a clear prognostic importance in multiple solid tumour types. Newly acquired data support the suitability of circulating MDSCs as a predictive marker for cancer immunotherapy (22).

Lycium barbarum

(Goji berry) has been used in China for 2,000 years. L. barbarum polysaccharides (LBP), derived from the water-soluble portion of extract from L. barbarum, are important bioactive compounds. Previous studies have suggested that LBP may exert a role in a variety of biological processes, including immunomodulation, as an anticancer agent, in enhancing metabolism and in the amelioration of physical fatigue (23,24). Furthermore, novel data revealed that LBP may activate T-cells (25), increase macrophage phagocytosis (26), stimulate the phenotypic maturation of dendritic cells (DCs) with marked immunogenicity (27) and arrest the cell cycle of tumour cells (28). Additionally, a polysaccharide-protein complex markedly suppressed the growth of transplantable sarcomas and enhanced the action of macrophages (26); however, the precise effects of LBP on RCC cells and the underlying molecular mechanisms remain to be elucidated.

In the present study the effects and the mechanism of LBP in combination with IFN-α2b on the murine RCC Renca cell line in vitro and on renal tumour xenografts in vivo were analyzed to provide a basis for the clinical use of LBP and recombinant human IFN-α2b in patients with RCC.

Materials and methods

Murine RCC cell line and cell culture

The murine RCC cell line, Renca, was purchased from Shanghai Cell Bank (Shanghai Xin Yu Biotech Co., Ltd, Shanghai, China). The cells were grown in RPMI-1640 media (Gibco Life Technologies, Carlsbad, CA, USA), including 10% fetal bovine serum (FBS; HyClone, GE Healthcare Life Sciences, Logan, UT, USA), 100 U/ml penicillin and 100 µg/ml streptomycin (Gibco Life Technologies) at 37°C in a humidity-controlled incubator with 5% CO2.

Cell viability assay

The Renca cells (3.0×103 cells/well) were seeded into 96-well plates, cultured for 24 h and stimulated with either fresh RPMI-1640 culture medium, containing either 10% FBS (control), IFN-α2b (1,000, 2,000, 4,000 or 8,000 IU/ml; Furen Pharmaceutical Group Co., Ltd., Beijing, China) or LBP (50, 100, 200 or 400 µg/ml; 70% purity, Xian Plant Bio-Engineering Co., Ltd., Xian, China) for 24, 48 and 72 h. A total of 20 µl 0.5 mg/ml MTT solution (Ameresco, Inc., Framingham, MA, USA) was added to each well, incubated for 4 h and subsequently the culture medium was replaced with 150 µl/well dimethyl sulfoxide (Sigma-Aldrich, St. Louis, MO, USA). The cells were agitated for 10 min to dissolve the purple crystals. The absorbance (A) at 570 nm was analyzed using a microplate reader (680; Bio-Rad Laboratories, Hercules, CA, USA). The cell viability rate (%) was quantified as follows: (Atreated)/(Acontrol) × 100%.

Subsequently, the Renca cells (3.0×103 cells/well) were seeded into 96-well plates and cultured for 24 h in fresh RPMI-1640 culture medium, containing 10% FBS (control), IFN-α2b (4,000 IU/ml), LBP (200 mg/ml) or IFN-α2b (4,000 IU/ml) in combination with LBP (200 mg/ml). The cells were cultured for 24, 48 or 72 h, and the remaining stages were performed, as described above. Each experiment was repeated three times with four wells for each concentration.

Apoptosis assay

The Renca cells (2×105/well) were seeded into 6-well plates and following overnight attachment, were treated with either 10% FBS (control), IFN-α2b (4,000 IU/ml), LBP (200 µg/ml) or IFN-α2b (4,000 IU/ml) in combination with LBP (200 µg/ml), for 48 h. The cells were collected by centrifugation at 1,000 rpm for 5 min at 37°C. The collected cells were washed with ice-cold phosphate buffered saline (PBS) and 1X binding buffer (BD Biosciences, Franklin Lakes, NJ, USA). Subsequently, a 100 µl suspension solution containing 5 µl annexin V-fluorescein isothiocyanate (FITC; BD Biosciences) and 5 µl propidium iodide (PI; Sigma-Aldrich) were incubated at room temperature in the dark for 15 min. Subsequently, 500 µl 1X binding buffer was added and the samples were measured using a FACSVantage SE flow cytometer (BD Biosciences). CellQuest software (BD Biosciences) was used to analyze the flow cytometry data.

Cell cycle analysis

Renca cells stimulated, as described above for the apoptosis assay for 48 h, were treated with trypsin, centrifuged at 800 rpm for 5 min at 37°C and fixed with pre-chilled 75% ethanol for >18 h at 4°C. Following treatment with 1% ribonuclease A (Sigma-Aldrich) for 30 min at 37°C, the cells were stained with 50 µg/ml PI for 30 min at 4°C. A BD FACSVantage SE flow cytometer was used to examine the cell cycle distribution at 490 nm. The proportion of cells in each cycle were analyzed using multicycle DNA content and CellQuest cell analysis software. Each experiment was performed in triplicate.

Western blot analysis

Following seeding the Renca cells (1×106) into a culture flask, the cells were treated, as described for the apoptosis assay, for 48 h. The cells were subsequently lysed in radioimmunoprecipitation assay buffer (Beijing ComWin Biotech Co., Ltd., Beijing, China), containing protease inhibitor, phenylmethylsulfonyl fluoride, and incubated for 30 min on ice. The lysates were ultracentrifuged at 13,800 × g for 15 min at 4°C and the supernatant was collected. The protein concentration was measured using the bicinchoninic acid method (Beyotime Institute of Biotechnology, Haimen, China). The protein lysates (30 µg) were separated by SDS-polyacrylamide gel electrophoresis (Beyotime Institute of Biotechnology) and were transferred onto polyvinylidene difluoride membranes (Amersham Biosciences, Beijing, China) using a wet transfer apparatus. Non-fat milk (5%) was used to block the membranes for 1 h at room temperature, then the membranes were incubated with primary antibodies overnight at 4°C. The antibodies were as follows: Rabbit monoclonal anti-Bcl-2 (1:1,000; cat. no. sc-492), anti-Bax (1:1,000; cat. no. sc-526), anti-cyclin D1 (1:1,000; cat. no. sc-718) and anti-c-Myc (1:1,000; cat. no. sc-764; Santa Cruz Biotechnology, Inc., Santa Cruz, CA, USA), and rabbit polyclonal anti-glyceralde-hyde-3-phosphate dehydrogenase (GAPDH; cat. no. sc-25778; 1:5,000). Subsequently, the membranes were incubated with a 1:2,000 dilution of horseradish peroxidaselabelled secondary antibody (cat. no. CW0103; Beijing ComWin Biotech Co., Ltd.) for 1 h. The protein bands were analyzed using enhanced chemiluminescence (Beijing ComWin Biotech Co., Ltd.) and an Odyssey Two-Color Infrared Imaging system (LI-COR Bioscience, Inc., Lincoln, NE, USA). The blots were re-probed and incubated with anti-GAPDH as a loading control for protein normalization.

Mouse xenograft model treatment

Animal experiments were performed on the basis of the institutional animal care and use committee guidelines at Chongqing Medical University (Chongqing, China). The study was approved by the ethics committee of the First Affiliated Hospital of Chongqing Medical University. A total of 28 male BALB/c mice, aged 4 weeks, were obtained from the Experimental Animal Center of Chongqing Medical University (Chongqing, China) and were fed on a standard sterile laboratory diet for >3 days prior to experiments. The mice were housed 5 per cage in a temperature, humidity, and light/dark cycles-controlled room (temperature: 22±2°C, humidity: 60%, 12 h light/dark cycles) with ad libitum access to food and water. The weight of the mice was 15±0.36 g. Renca cells (2×106) mixed 1:1 with Matrigel (BD Biosciences) in 100 µl PBS were injected subcutaneously into each mouse. When the tumour size reached 40–50 mm3, 28 mice were selected and randomly assigned to either the control, IFN-α2b, LBP or IFN-α2b in combination with LBP groups. IFN-α2b was dissolved in sterile PBS prior to injection and LBP were diluted in sterile PBS for oral administration. IFN-α2b (200 IU/g) was administered by intraperitoneal injection twice weekly for 15 days and LBP were administered by gavage at dosages of 20 µg/g once daily for 15 days. The control and the IFN-α2b alone groups were administered 100 µl sterile PBS by gavage, and the control and the LBP alone groups were administered 100 µl sterile PBS by intraperitoneal injection. The tumour sizes were measured using callipers twice weekly and counted as follows: π/6 × large diameter × (small diameter)2. The body weights were measured twice weekly. On the day following the completion of the 15 day treatment, the animals were sacrificed via cervical dislocation and the tumors were carefully resected, weighed, measured and stored at −80°C.

Detection of the CD11b+ Gr-1+ cells from murine bone marrow using flow cytometry and confocal laser scanning microscopy

The femurs and tibias were obtained immediately after the four groups of male BALB/c mice were sacrificed, from which isolated bone marrow cells were labelled using the FITC anti-mouse Ly-6G/Ly-6C and PE anti-mouse CD11b antibodies (Tianjin Sungene Biotech Co., Ltd., Tianjin, China). The cells were subsequently incubated for 30 min at 4°C in the dark. Following two washes, the cells were analyzed using the BD FACSAriaTMII Special Order system (BD Biosciences) and a Leica TCS SP2 laser scanning confocal microscope (Leica, Mannheim, Germany).

Statistical analysis

Statistical analyses were performed using SPSS 17.0 software (SPSS, Inc., Chicago, IL, USA). The data are expressed as the mean ± standard deviation. Multiple comparisons in the interblock were analyzed using a one-way analysis of variance test, and individual comparisons were analyzed using Fisher's least significance difference post-hoc test between the control and treatment groups. P<0.05 was considered to indicate a statistically significant difference.

Results

Inhibition of cell proliferation following treatment with LBP and IFN-α2b in the Renca cells

To investigate the role of LBP and IFN-α2b on the proliferation of the Renca cells, the cells treated with LBP and IFN-α2b were assessed using an MTT assay. To confirm the mode of action of IFN-α2b or LBP alone, and their use in combination, in Renca cells, the absorption was detected at various concentrations and durations. The cell viability rate was subsequently calculated using the above-mentioned equation.

The dose-effect curve demonstrated an effect 48 h following the addition of IFN-α2b at a concentration of 4,000 IU/ml and of LBP at a concentration of 200 µg/ml, whereby the viability of the Renca cells was significantly inhibited. Therefore concentrations of 4,000 IU/ml IFN-α2b and 200 µg/ml LBP were selected for subsequent experiments. IFN-α2b (4,000 IU/ml) in combination with LBP (200 µg/ml) significantly inhibited the cell proliferation in a time-dependent manner (**P<0.01; Fig. 1). The viability of the cells was reduced to 37.0% following this treatment for 48 h. The Renca cells were treated with different concentrations of IFN-α2b alone (1,000, 2,000, 4,000 and 8,000 IU/ml) for 48 h, and the cell viability was 79±1.40, 61±1.30, 40±1.30 and 50±1.24%, respectively. The Renca cells were treated with different concentrations of LBP alone (50, 100, 200 and 400 µg/ml) for 48 h, and the cell viability was 72±1.51, 60±1.21, 41±1.23 and 50±1.11%, respectively.

Figure 1

Effect of IFN-α2b in combination with LBP on the suppression of Renca cell viability. The effect of IFN-α2b plus LBP on cell viability was measured using an MTT assay. The Renca cells were treated with IFN-α2b (4,000 IU/ml) plus LBP (200 µg/ml) for 24, 48 and 72 h. IFN-α2b in combination with LBP significantly inhibited Renca cell viability at 48 h in a time-dependent manner. The data are expressed as the mean ± standard deviation of three independent experiments (**P< 0.01). IFN-α2b, interferon-α2b; LBP, L. barbarum polysaccharides.

Combination treatment with LBP and IFN-α2b promotes the apoptosis of Renca cells

To determine the effect of LBP and IFN-α2b on apoptosis in Renca cells, the percentage of cells undergoing apoptosis was confirmed and quantified using an annexin V-FITC/PI assay. The percentages featured in the lower right and upper right quadrant of the histograms represent the early and late apoptotic cells, respectively. Following treatment of the cells, as described above for 48 h, the total percentage of apoptotic cells was 23.26, 34.39 and 56.37% in the IFN-α2b, LBP and IFN-α2b in combination with LBP groups, respectively, compared with the control group (5.43%; *P<0.05 and **P<0.01; Figs. 2A–E). The results demonstrated the anticancer effect of IFN-α2b in combination with LBP in the Renca cells.

Figure 2

IFN-α2b, in combination with LBP, promotes apoptosis in Renca cells. The Renca cells were (A) non-treated or treated with (B) IFN-α2b (4,000 IU/ml), (C) LBP (200 µg/ml) or (D) IFN-α2b plus LBP for 48 h prior to staining with fluorescein isothiocyanate-annexin V and PI. The percentage of surviving cells was indicated in the lower left panel of the quadrant. The percentages indicated in the lower right and upper right quadrant of the histograms represent the early and late apoptotic cells, respectively. (E) The percentages of cells undergoing apoptosis induced by IFN-α2b (4,000 IU/ml), LBP (200 µg/ml) and IFN-α2b plus LBP were quantified. The data are expressed as the mean ± standard deviation (*P<0.05, vs. control; **P<0.01, vs. the IFN-α2b or LBP groups alone). IFN-α2b, interferon-α2b; LBP, L. barbarum polysaccharides; PI, propidium iodide.

Treatment with LBP and IFN-α2b arrests the Renca cell cycle

Treatment with IFN-α2b and LBP inhibited Renca cell growth, which was always associated with cell cycle arrest. Following treatment of the Renca cells with either IFN-α2b, LBP or IFN-α2b in combination with LBP for 48 h, flow cytometry was performed. The results revealed that the combined treatment of the cells with IFN-α2b and LBP resulted in a more marked accumulation in the G0/G1 phase compared with that of the control (P<0.01; Table I and Fig. 3).

Figure 3

Effect of IFN-α2b alone or in combination with LBP on the Renca cell cycle. (A) The non-treated cells (control) exhibited a normal cell cycle pattern. The flow cytometric analysis revealed the presence of an increased number of cells in the G0/G1 phase and a decreased number in the S and G2 phases in Renca cells stimulated with (B) IFN-α2b alone (4,000 IU/ml) or (C) LBP alone (200 µg/ml) for 48 h compared with the control. However, the number of Renca cells arrested in the G0/G1 and G2 phases increased, whereas those in the S phase decreased, following stimulation with (D) IFN-α2b and LBP in combination for 48 h compared with the control group. G, growth phase; IFN-α2b, interferon-α2b; LBP, L. barbarium polysaccharides; S, synthesis phase.

Table I

Renca cell cycle phases stimulated by IFN-α2b or LBP alone or in combination for 48 h.

Table I

Renca cell cycle phases stimulated by IFN-α2b or LBP alone or in combination for 48 h.

GroupG0/G1 (%)S (%)G2/M (%)
Control 35.4430±0.9710a 54.3030±2.1500a12.693±0.774
IFN-α2b 47.6160±0.3610a 46.0430±0.7670a6.336±0.80
LBP 57.0900±0.2950a 37.780±0.6238a4.32±0.353
IFN-α2b + LBP 67.8160±0.5080a 21.1060±0.4636a14.37±5.637

[i] The data indicate the mean ± standard deviation (aP<0.01). IFN-α2b, interferon-α2b; LBP, L. barbarum polysaccharides.

Effect of LBP and IFN-α2b on the expression of Renca cell-associated proteins

Cyclin D1, one of the critical cell cycle regulators, promotes the G1/S-phase transition and induces cell proliferation. c-Myc also influences cell cycle regulation, as the overexpression of c-Myc stimulates cell cycle progression, whereas c-Myc downregulation exerts the opposite effect. Bcl-2 protein inhibits target cell apoptosis, whereas the protein Bax enhances target cell apoptosis. Following the treatment of the Renca cells with either IFN-α2b, LBP or IFN-α2b in combination with LBP for 48 h, the expression levels of the above proteins were measured by western blot analysis (Fig. 4A). The results revealed that cyclin D1, c-Myc and Bcl-2 were downregulated, whereas Bax was upregulated, in all treatment groups compared with the control group, and more significant changes were identified in the IFN-α2b in combination with LBP group (Figs. 4B–E).

Figure 4

Effect of IFN-α2b and LBP on protein expression levels. (A) The effects of IFN-α2b (4,000I U/ml) and LBP (200 µg/ml) on the expression levels of cell cycle-associated proteins (cyclin D1 and c-Myc) and cell apoptosis-associated proteins (Bcl-2 and Bax) were investigated by western blot analysis. The data are representative of three independent experiments. (B–E) The intensity of the bands was normalized against the internal standard, GAPDH, and the results are shown for (B) Bcl-2, (C) BAX, (D) cyclin D1 and (E) c-Myc as a ratio against the control. The data are expressed as the mean ± standard deviation (*P<0.05, **P<0.01, vs. the IFN-α2b alone and LBP alone groups). GAPDH, glyceraldehyde-3-phosphate dehydrogenase, IFN-α2b, interferon-α2b; LBP, L. barbarium polysaccharides.

Combined treatment with LBP and IFN-α2b inhibits tumour growth in a Renca xenograft model

To further determine whether IFN-α2b in combination with LBP inhibits tumour growth in vivo, BALB/c mice bearing Renca tumour xenografts were treated with either IFN-α2b, LBP or IFN-α2b in combination with LBP for 15 days. The doses of drugs used were determined according to a previous study (29). Compared with the control BALB/c mice (Fig. 5A), those treated with IFN-α2b (Fig. 5B) and LBP (Fig. 5C) exhibited a significantly smaller tumour volume. In addition, compared with the groups receiving monotherapy, the tumour volumes in the combination group xenografts (Fig. 5D) were markedly smaller. In conclusion, the data indicated that the antitumor efficacy of LBP combined with IFN-α2b is greater compared with LBP and IFN-α2b alone (Fig. 5E).

Figure 5

LBP and IFN-α2b inhibit the growth of Renca cell tumour xenografts. The images of the excised tumours were captured from the (A) control, (B) IFN-α2b, (C) LBP and (D) IFN-α2b plus LBP-treated groups. (E) A graph representing the average tumour volumes of Renca xenografts from the control, IFN-α2b alone, LBP alone and IFN-α2b plus LBP groups. The data are presented as the mean ± standard deviation. IFN-α2b, interferon-α2b; LBP, L. barbarum polysaccharide

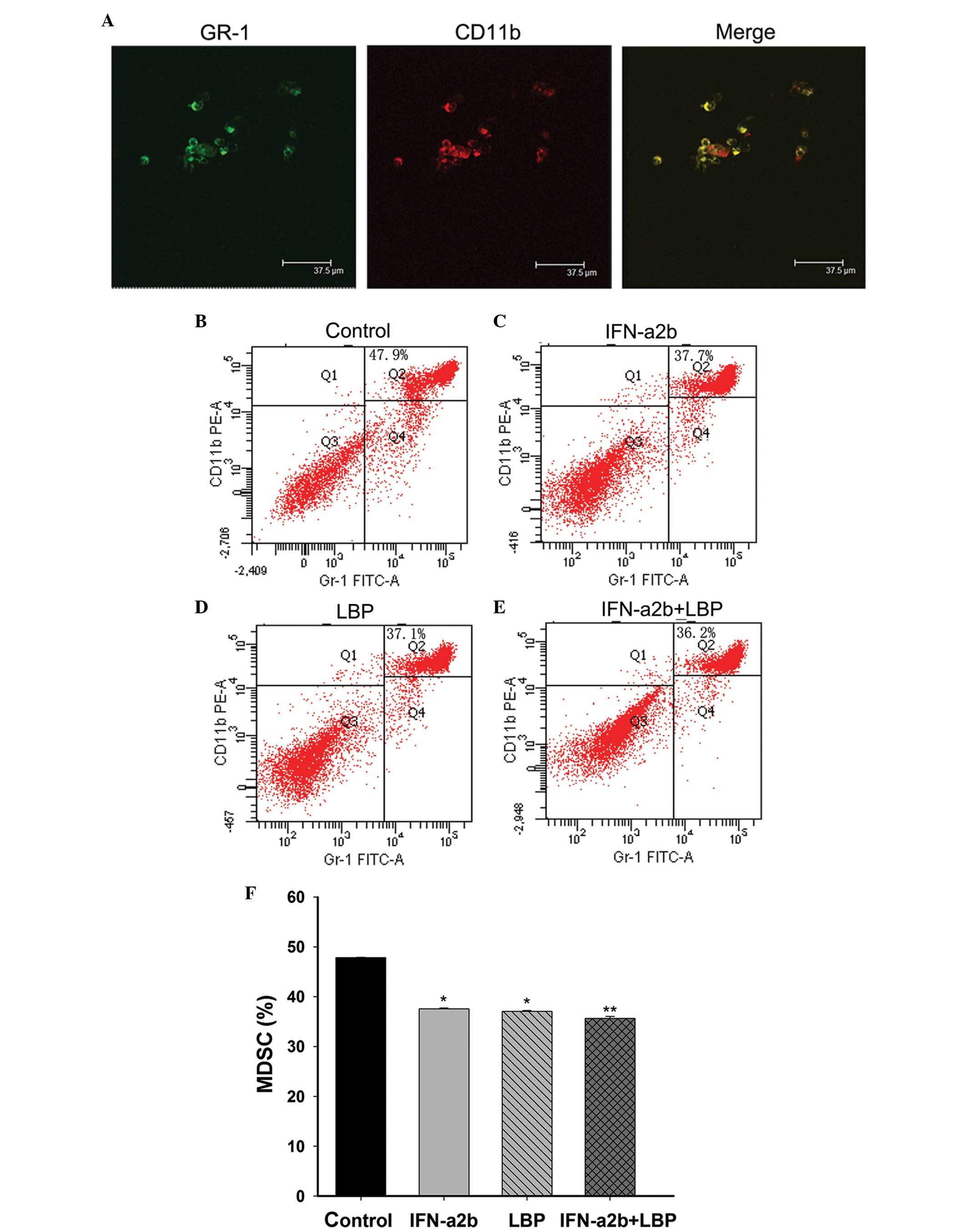
Effect of combination treatmetn with LBP and IFN-α2b on the CD11b+ Gr-1+ cells in the bone marrow of tumour-bearing mice and the morphology of the CD11b+ Gr-1+ cells

MDSCs, which facilitate tumour growth, are one of the crucial negative immune regulators. MDSCs were defined as CD11b+Gr-1+ cells in the mouse. The morphology of the MDSCs was examined using confocal laser scanning microscopy (Fig. 6A). To determine the mechanism of IFN-α2b and LBP on Renca cells in vivo, the proportion of MDSCs in the bone marrow cells from BALB/c mice bearing Renca tumour xenografts were gated. The tumour-bearing mice were treated with either IFN-α2b, LBP or IFN-α2b in combination with LBP for 15 days. The results revealed that the percentages of CD11b+Gr-1+ bone marrow cells were clearly reduced in the treatment groups compared with the control group (Fig. 6B; *P<0.05). Compared with IFN-α2b alone (Fig. 6C) and LBP alone (Fig. 6D) groups, the reduction was more pronounced in the tumour-bearing mice treated with IFN-α2b plus LBP (Fig. 6E; **P<0.01). No significant reduction was observed between the IFN-α2b and LBP alone groups.

Figure 6

Effect of LBP and IFN-α2b on the CD11b+Gr-1+ cells in the bone marrow of tumour-bearing mice. (A) CD11b+Gr-1+ markers on marrow suspension cells were determined using confocal laser scanning microscopy (magnification, ×800). (B–E) The ratios of CD11b+Gr-1+ MDSCs were determined using fluorescent-activated cell sorting. (F) The percentages of CD11b+Gr-1+ bone marrow cells were clearly reduced in the treatment groups compared with the control group. This reduction was more marked in the IFN-α2b plus LBP group compared with the IFN-α2b and LBP alone groups. No significant reduction was observed between the IFN-α2b and LBP alone groups. The data are expressed as the mean ± standard deviation (*P<0.05, vs. control; **P<0.01 vs. IFN-α2b alone or LBP alone group. FITC, fluorescein isothiocyanate; CD, cluster of differentiation; IFN-α2b, interferon α2b; LBP, L. barbarium polysaccharides; MDSC, myeloid-derived suppressor cell.

Discussion

In the present study, the results revealed that the synergistic immunotherapeutic effects of LBP in combination with IFN-α2b inhibited the proliferation of mouse RCC Renca cells in vitro and in vivo.

RCC is considered to be an immunogenic tumour, for which immunotherapy is one of the systemic therapies. As a multifunctional cytokine, IFN-α intervenes in tumour cell proliferation and apoptosis, and has been used in the treatment of various malignancies. A previous study determined that cell growth was inhibited by treatment with recombinant human IFN-α1b in human nasopharyngeal carcinoma (15). IFN-α markedly inhibits the growth of the pheochromocytoma PC12 line and increases apoptosis (16). Booy et al (30) identified that IFN-α significantly reduces cell growth in eight human pancreatic cancer cell lines. Since the short duration of therapeutic effects and immunotherapeutic efficacy of IFN-α are limited, novel therapeutic strategies for advanced RCC are required.

LBP perform numerous roles, including in immunomodulation and anticancer functions. Previous studies identified that LBP inhibit the proliferation of human QGY7703 hepatoma cells (29), and human MGC-803 and SGC-7901 gastric cancer cells (28). Since IFN-α and LBP operate according to different mechanisms of action in tumour cells, their combined use may potentially offer novel treatment options for RCC; however, the effect and mechanism of LBP and IFN-α2b in combination therapy remains to be elucidated.

To investigate the combined effects of LBP and IFN-α2b in RCC cell lines, the effects of IFN-α2b and LBP on cell viability were initially measured. An MTT assay revealed that there was a marked decrease in cell viability in the Renca cells treated with IFN-α2b or LBP alone; however, cell viability was markedly diminished by co-treatment with LBP and IFN-α2b for 48 h. From these observations, co-treatment with IFN-α2b and LBP appears to be more effective against Renca cell proliferation in vitro compared with treatment with IFN-α2b or LBP alone.

Data have suggested that the antitumor effects of immunotherapeutic drugs are associated with the cell cycle. A previous study demonstrated that T-cells were arrested in the G1-phase by recombinant human IFN-α1b in human nasopharyngeal carcinoma (15). Maeda et al (14) also reported that IFN-α induces cell cycle arrest in the G0/G1 phase in the HuH7 hepatocellular carcinoma cell line.

To elucidate the inhibitory mechanisms of LBP and IFN-α2b in Renca cells, flow cytometric analysis was used to detect the changes in the cell-cycle distribution. The results revealed that the number of Renca cells in the G0/G1 phase were increased following drug treatment. In particular, the ratio of G0/G1 was increased more markedly compared with IFN-α2b or LBP alone. These results were consistent with previous reports using IFN-α treatment in RCC (31), human MGC-803 gastric cancer (28) and human SW480 and Caco-2 colon cancer (32) cells. However, DNA synthesis in human QGY7703 hepatoma cells was affected and arrested in the S phase by LBP action (29). The mechanism of LBP in cancer cells is complicated and differences may result from comparing across varying types of cells.

With the exception of arresting the cell cycle, the effect of certain immunotherapeutic agents against cancer has been largely associated with the induction of apoptosis. Maeda et al (14) reported that IFN-α induces apoptosis in the human HuH7 hepatocellular carcinoma cell line through an IFN-α type-2 receptor-dependent signalling pathway. Markowitz et al (33) reported that the combined use of bortezomib and IFN-α synergistically induced apoptosis in human melanoma cells in melanoma tumour-bearing mice. Additionally, another previous study revealed that LBP suppresses the proliferation of HeLa cells (34) and human QGY7703 hepatoma cells by inducing apoptosis (29). In particular, apoptosis was induced to a greater extent by co-treatment with IFN-α2b or LBP compared with treatment with IFN-α2b or LBP alone. These results suggested that co-treatment with IFN-α2b and LBP suppressed Renca cell proliferation by activating apoptosis.

Emerging evidence has revealed that the cell cycle regulatory- and apoptosis-associated proteins are implicated in the anticancer activity of certain immunotherapeutic agents. To confirm the mechanism of inhibition of proliferation at the protein level, western blot analysis was performed to detect the expression of cyclin D1, c-Myc, Bcl-2 and Bax. In the G0/G1 phase, cyclin D1, which is considered to be one of the predominant cell-cycle regulators, promoted the G1-S phase transition (35). c-Myc is associated with cell cycle regulation, as the expression levels of c-Myc are tightly correlated with cell proliferation. Overexpression of c-Myc stimulates cell cycle progression, whereas Myc downregulation exerts the opposite effect. A previous study suggested that IFN-α inhibits the expression of c-Myc (36). In the present study, the protein expression levels of cyclin D1 and c-Myc were markedly downregulated in Renca cells following treatment with LBP and IFN-α2b, which was as expected, given the known characteristics of the cell-cycle distribution. These results suggested that the combination of LBP and IFN-α2b suppressed Renca cell proliferation to decrease the expression levels of cyclin D1 and c-Myc.

As a proto-oncogene, the Bcl-2 gene inhibits apoptosis. Overexpression of Bcl-2 enhances the resistance of cancer cells to the majority of cytotoxins, whereas downregulation of Bcl-2 expression has been demonstrated to improve chemo-sensitivity in clinical studies with various carcinomas. As a proapoptotic gene, the Bax gene exerts the opposite effects. Zitzmann et al (37) reported that type I IFN-α mediates apoptosis by changing the ratio of antiapoptotic Bcl-2 and Bcl-xL to the proapoptotic molecules Bak and Bax in neuroendocrine tumour cells. A previous study indicated that tumour necrosis factor-α-induced apoptosis was further enhanced by IFN-α by lowering the protein expression of c-Myc in HL-60 cells (38). The expression levels of the Bcl-2 gene were reduced, and the expression of the c-Myc gene was inhibited, by IFN-α in the bone marrow mononuclear cells from chronic granulocytic patients (39).

A previous study revealed that LBP mediates the expression of Bcl-2 and Bax, while inducing apoptosis in human prostate cancer cells (40), and that it also suppresses the expression of the antiapoptotic Bcl-2 gene product in human HL-60 cells (41). Gómez-Benito et al (42) also reported that IFN-α induced myeloma cell apoptosis via the mitochondrial route. Zhu and Zhang (34) reported that the inhibitory effect of LBP on the proliferation of HeLa cells was caused by inducing apoptosis through the mitochondrial pathway.

In the present study, the expression of Bcl-2 was reduced and the expression of Bax was higher in the co-treatment group compared with the control or single drug treatment groups, which may be due to the downregulation of the expression of Bcl-2 at the protein level by the combined use of LBP and IFN-α2b via the mitochondrial pathway.

Subsequently, the combined effect of LBP and IFN-α2b on xenograft tumours was examined, and it was observed that the tumour volume and weight were markedly reduced by co-treatment with LBP and IFN-α2b compared with the control or monotherapy groups. No apparent loss of body weight was observed in the mice treated with the drugs. From these results, it appears that combination therapy with LBP and IFN-α2b will be effective against Renca cell proliferation in vivo.

To further investigate the mechanism of this effect, the population of MDSCs in isolated bone marrow cells was measured using flow cytometry and confocal laser scanning microscopy. MDSCs are a heterogeneous population, comprising progenitor and immature myeloid cells, which are at different stages of maturation and continually differentiate into different types of mature immune cells, including macrophages, DCs and granulocytes. In the mouse, these cells are usually described as CD11b+GR-1+ cells (21). MDSCs inhibit the innate and adaptive immune responses, and immunosuppression is the predominant function of MDSCs. Immune evasion is a hallmark of cancer, and MDSCs are one of the key drivers of tumour-mediated immune evasion. Preclinical data in immunosuppressed murine models suggested that MDSCs are closely associated with tumour progression and the metastatic process, independent of their immunosuppressive properties. The MDSC population promotes tumour growth (20).

Previous studies have revealed that levels of MDSCs are increased in Sokal high-risk chronic myeloid leukemia (43). IFN-α enhanced antitumor efficiency by modulating of the suppressor of cytokine signaling 1 function of CD4 and CD8 T-cells in the context of melanoma (13). Zoglmeier et al (44) reported that recombinant IFN-α diminished the suppressive abilities of MDSCs in tumour-bearing mice. Additionally, a previous study reported that LBP induce phenotypic changes and the maturation of DCs, and enhance host immunity with marked immunogenicity (45). The antitumor mechanism of LBP in H22-bearing mice may be exerted through increasing the numbers of CD4+ and CD8+ T-cells, restoring the function of the immune system (39).

In the present study, combination treatment with LBP and IFN-α2b markedly reduced the ratio of MDSCs in vivo. This indicated that treatment with the combination may decrease the numbers of MDSCs, increase the numbers of macrophages, DCs, granulocytes and CD4 and CD8 T-cells, relieve immunosuppression, and restore innate and adaptive immunity to inhibit the process of tumour growth. However, certain limitations to the present study exist, including the use of only one type of RCC cell line and the in vivo data were generated only from Renca xenograft tumours. Therefore, the investigation of other RCC cell lines is required to further evaluate the clinical potential of the combined use of LBP and IFN-α2b. Additionally, further investigation of the immune cells in the blood and spleen of mice is required.

In conclusion, LBP and IFN-α2b may inhibit the progression of Renca xenografts via the following mechanism: The cells were arrested in the G0/G1 phase, cell proliferation was inhibited, apoptosis was induced, MDSCs were diminished, immunosuppression was relieved, and the innate and adaptive immunity pathways were restored.

Acknowledgments

This study was supported by the National Science Foundation Research Grant of China (no. 81272572) and the Foundation of Chongqing Municipal Health Bureau (no. 2012-2-042). The authors would like to thank the Experimental Animal Center and Institute of Life Sciences of Chongqing Medical University (Chongqing, China) for providing a facility to perform the animal experiments.

References

1 

Siegel R, Naishadham D and Jemal A: Cancer statistics, 2012. CA Cancer J Clin. 62:10–29. 2012. View Article : Google Scholar : PubMed/NCBI

2 

Gupta K, Miller JD, Li JZ, Russell MW and Charbonneau C: Epidemiologic and socioeconomic burden of metastatic renal cell carcinoma (mRCC): A literature review. Cancer Treat Rev. 34:193–205. 2008. View Article : Google Scholar : PubMed/NCBI

3 

Karam JA, Rini BI, Varella L, Garcia JA, Dreicer R, Choueiri TK, Jonasch E, Matin SF, Campbell SC, Wood CG, et al: Metastasectomy after targeted therapy in patients with advanced renal cell carcinoma. J Urol. 185:439–444. 2011. View Article : Google Scholar

4 

Paly JJ, Hallemeier CL, Biggs PJ, Niemierko A, Roeder F, Martínez-Mong R, Whitson J, Calvo FA, Fastner G, Sedlmayer F, et al: Outcomes in a multi-institutional cohort of patients treated with intraoperative radiation therapy for advanced or recurrent renal cell carcinoma. Int J Radiat Oncol Biol Phys. 88:618–623. 2014. View Article : Google Scholar : PubMed/NCBI

5 

Richey SL, Tamboli P, Ng CS, Lin E, Lim ZD, Araujo JC, Jonasch E, Sharma P, Pagliaro LC and Tannir NM: Phase II trial of pemetrexed plus gemcitabine in patients with locally advanced and metastatic nonclear cell renal cell carcinoma. Am J Clin Oncol. 36:450–454. 2013. View Article : Google Scholar

6 

Athar U and Gentile TC: Treatment options for metastatic renal cell carcinoma: A review. Can J Urol. 15:3954–3966. 2008.PubMed/NCBI

7 

Milowsky MI and Nanus DM: Advanced renal cell carcinoma. Curr Treat Options Oncol. 2:437–445. 2001. View Article : Google Scholar

8 

Blanco AI, Teh BS and Amato RJ: Role of radiation therapy in the management of renal cell cancer. Cancers (Basel). 3:4010–4023. 2011. View Article : Google Scholar

9 

Rini BI and Atkins MB: Resistance to targeted therapy in renal-cell carcinoma. Lancet Oncol. 10:992–1000. 2009. View Article : Google Scholar : PubMed/NCBI

10 

Katakami N, Atagi S, Goto K, Hida T, Horai T, Inoue A, Ichinose Y, Koboyashi K, Takeda K, Kiura K, et al: LUX-Lung 4: a phase II trial of afatinib in patients with advanced non-small-cell lung cancer who progressed during prior treatment with erlotinib, gefitinib, or both. J Clin Oncol. 31:3335–3341. 2013. View Article : Google Scholar : PubMed/NCBI

11 

Smolle E, Taucher V, Petru E and Haybaeck J: Targeted treatment of ovarian cancer–the multiple - kinase - inhibitor sorafenib as a potential option. Anticancer Res. 34:1519–1530. 2014.PubMed/NCBI

12 

Yang JC and Childs R: Immunotherapy for renal cell cancer. J Clin Oncol. 24:5576–5583. 2006. View Article : Google Scholar : PubMed/NCBI

13 

Guenterberg KD, Lesinski GB, Mundy-Bosse BL, Karpa VI, Jaime-Ramirez AC, Wei L and Carson WE III: Enhanced anti-tumor activity of interferon-alpha in SOCS1-deficient mice is mediated by CD4+ and CD8+ T-cells. Cancer Immunol Immunother. 60:1281–1288. 2011. View Article : Google Scholar : PubMed/NCBI

14 

Maeda S, Wada H, Naito Y, Nagano H, Simmons S, Kagawa Y, Naito A, Kikuta J, Ishii T, Tomimaru Y, et al: Interferon-α acts on the S/G2/M phases to induce apoptosis in the G1 phase of an IFNAR2-expressing hepatocellular carcinoma cell line. J Biol Chem. 289:23786–23795. 2014. View Article : Google Scholar : PubMed/NCBI

15 

Liu X, Lu J, He ML, i Z, Zhang B, Zhou LH, Li Q, Li G, Wang L, Tian WD, et al: Antitumor effects of interferon-alpha on cell growth and metastasis in human nasopharyngeal carcinoma. Curr Cancer Drug Targets. 12:561–570. 2012. View Article : Google Scholar : PubMed/NCBI

16 

Motylewska E, Lawnicka H, Kowalewicz-Kulbat M, Sicinska P, Niedziela A, Melen-Mucha G and Stepien H: Interferon alpha and rapamycin inhibit the growth of pheochromocytoma PC12 line in vitro. Endokrynol Pol. 64:368–374. 2013. View Article : Google Scholar : PubMed/NCBI

17 

Wolf B, Schwarzer A, Côté AL, Hampton TH, Schwaab T, Huarte E, Tomlinson CR, Gui J, Fisher JL, Fadul CE, et al: Gene expression profile of peripheral blood lymphocytes from renal cell carcinoma patients treated with IL-2, interferon-α and dendritic cell vaccine. PloS One. 7:e502212012. View Article : Google Scholar

18 

Ljungberg B, Bensalah K, Canfield S, Dabestani S, Hofmann F, Hora M, Kuczyk MA, Lam T, Marconi L, Merseburger AS, Mulders P, Powles T, Staehler M, Volpe A and Bex A: EAU guidelines on renal cell carcinoma: 2014 update. Eur Urol. 67:913–924. 2015. View Article : Google Scholar : PubMed/NCBI

19 

Dunn GP, Old LJ and Schreiber RD: The three Es of cancer immunoediting. Annu Rev Immunol. 22:329–360. 2004. View Article : Google Scholar : PubMed/NCBI

20 

Marigo I, Dolcetti L, Serafini P, Zanovello P and Bronte V: Tumor-induced tolerance and immune suppression by myeloid derived suppressor cells. Immunol Rev. 222:162–179. 2008. View Article : Google Scholar : PubMed/NCBI

21 

Gabrilovich DI and Nagaraj S: Myeloid-derived suppressor cells as regulators of the immune system. Nat Rev Immunol. 9:162–174. 2009. View Article : Google Scholar : PubMed/NCBI

22 

Diaz-Montero M, Finke J and Montero AJ: Myeloid derived suppressor cells in cancer: Therapeutic, predictive, and prognostic implications. Semin Oncol. 41:174–184. 2014. View Article : Google Scholar : PubMed/NCBI

23 

Zhao R, Li Q and Xiao B: Effect of Lycium barbarum polysac-charide on the improvement of insulin resistance in NIDDM rats. Yakugaku Zasshi. 125:981–988. 2005. View Article : Google Scholar : PubMed/NCBI

24 

Li XM: Protective effect of Lycium barbarum polysaccharides on streptozotocin-induced oxidative stress in rats. Int J Biol Macromol. 40:461–465. 2007. View Article : Google Scholar

25 

Chen Z, Kwong Huat Tan B and Chan SH: Activation of T lymphocytes by polysaccharide-protein complex from Lycium barbarum L. Int Immunopharmacol. 8:1663–1671. 2008. View Article : Google Scholar : PubMed/NCBI

26 

Gan L, Hua Zhang S, Liang Yang X and Bi Xu H: Immunomodulation and antitumor activity by a polysaccharide-protein complex from Lycium barbarum. Int Immunopharmacol. 4:563–569. 2004. View Article : Google Scholar : PubMed/NCBI

27 

Chen Z, Lu J, Srinivasan N, Tan BK and Chan SH: Polysaccharide-protein complex from Lycium barbarum L. is a novel stimulus of dendritic cell immunogenicity. J Immunol. 182:3503–3509. 2009. View Article : Google Scholar : PubMed/NCBI

28 

Miao Y, Xiao B, Jiang Z, Guo Y, Mao F, Zhao J, Huang X and Guo J: Growth inhibition and cell-cycle arrest of human gastric cancer cells by Lycium barbarum polysaccharide. Med Oncol. 27:785–790. 2010. View Article : Google Scholar

29 

Zhang M, Chen H, Huang J, Li Z, Zhu C and Zhang S: Effect of Lycium barbarum polysaccharide on human hepatoma QGY7703 cells: Inhibition of proliferation and induction of apoptosis. Life Sci. 76:2115–2124. 2005. View Article : Google Scholar : PubMed/NCBI

30 

Booy S, van Eijck CH, Dogan F, van Koetsveld PM and Hofland LJ: Influence of type–I Interferon receptor expression level on the response to type-I Interferons in human pancreatic cancer cells. J Cell Mol Med. 18:492–502. 2014. View Article : Google Scholar : PubMed/NCBI

31 

Shang D, Yang P, Liu Y, Song J, Zhang F and Tian Y: Interferon-α induces G1 cell-cycle arrest in renal cell carcinoma cells via activation of Jak-Stat signaling. Cancer Invest. 29:347–352. 2011. View Article : Google Scholar : PubMed/NCBI

32 

Mao F, Xiao B, Jiang Z, Zhao J, Huang X and Guo J: Anticancer effect of Lycium barbarum polysaccharides on colon cancer cells involves G0/G1 phase arrest. Med Oncol. 28:121–126. 2011. View Article : Google Scholar

33 

Markowitz J, Luedke EA, Grignol VP, Hade EM, Paul BK, Mundy-Bosse BL, Brooks TR, Dao TV, Kondalasula SV, Lesinski GB, et al: A phase I trial of bortezomib and interferon-alpha-2b in metastatic melanoma. J Immunother. 37:55–62. 2014. View Article : Google Scholar :

34 

Zhu CP and Zhang SH: Lycium barbarum polysaccharide inhibits the proliferation of HeLa cells by inducing apoptosis. J Sci Food Agric. 93:149–156. 2013. View Article : Google Scholar

35 

McIntosh GG, Anderson JJ, Milton I, Steward M, Parr AH, Thomas MD, Henry JA, Angus B, Lennard TW and Horne CH: Determination of the prognostic value of cyclin D1 overexpression in breast cancer. Oncogene. 11:885–891. 1995.PubMed/NCBI

36 

Chen H, Tang L, Peng X, Luo Z, Luo S and Tan W: Effects of IFN-alpha combined with IL-6 on cell growth and related genes expression and apoptosis of bone marrow cells from CGL patients. Zhonghua Xue Ye Xue Za Zhi. 21:341–344. 2000.In Chinese.

37 

Zitzmann K, Brand S, De Toni EN, Baehs S, Göke B, Meinecke J, Spöttl G, Meyer HH and Auernhammer CJ: SOCS1 silencing enhances antitumor activity of type I IFNs by regulating apoptosis in neuroendocrine tumor cells. Cancer Res. 67:5025–5032. 2007. View Article : Google Scholar : PubMed/NCBI

38 

Nakashima A, Kumakura S, Mishima S, Ishikura H and Kobayashi S: IFN-alpha enhances TNF-alpha-induced apoptosis through downregulation of c-Myc protein expression in HL-60 cells. J Exp Clin Cancer Res. 24:447–456. 2005.PubMed/NCBI

39 

He YL, Ying Y, Xu YL, Su JF, Luo H and Wang HF: Effects of Lycium barbarum polysaccharide on tumor microenvironment T-lymphocyte subsets and dendritic cells in H22-bearing mice. Chin Integr Med. 3:374–377. 2005.In Chinese. View Article : Google Scholar

40 

Luo Q, Li Z, Yan J, Zhu F, Xu RJ and Cai YZ: Lycium barbarum polysaccharides induce apoptosis in human prostate cancer cells and inhibits prostate cancer growth in a xenograft mouse model of human prostate cancer. J Med Food. 12:695–703. 2009. View Article : Google Scholar : PubMed/NCBI

41 

Gan L, Wang J and Zhang S: Inhibition the growth of human leukemia cells by Lycium barbarum polysaccharide. J Hygiene Res. 30:333–335. 2001.In Chinese.

42 

Gómez-Benito M, Balsas P, Carvajal-Vergara X, Pandiella A, Anel A, Marzo I and Naval J: Mechanism of apoptosis induced by IFN-alpha in human myeloma cells: Role of Jak1 and Bim and potentiation by rapamycin. Cell Signal. 19:844–854. 2007. View Article : Google Scholar

43 

Christiansson L, Söderlund S, Svensson E, Mustjoki S, Bengtsson M, Simonsson B, Olsson-Strömberg U and Loskog AS: Increased level of myeloid-derived suppressor cells, programmed death receptor ligand 1/programmed death receptor 1, and soluble CD25 in Sokal high risk chronic myeloid leukemia. PLoS One. 8:e558182013. View Article : Google Scholar : PubMed/NCBI

44 

Zoglmeier C, Bauer H, Nörenberg D, Wedekind G, Bittner P, Sandholzer N, Rapp M, Anz D, Endres S and Bourquin C: CpG blocks immunosuppression by myeloid-derived suppressor cells in tumor-bearing mice. Clin Cancer Res. 17:1765–1775. 2011. View Article : Google Scholar : PubMed/NCBI

45 

Zhu J, Zhao LH and Chen Z: Stimulation by Lycium bararum polysaccharides of the maturation of dendritic cells in murine bone marrow. Zhejiang da xue xue bao. Journal of Zhejiang University. Med Sci. 35:648–652. 2006.In Chinese.

Related Articles

  • Abstract
  • View
  • Download
  • Twitter
Copy and paste a formatted citation
Spandidos Publications style
Chen S, Liang L, Wang Y, Diao J, Zhao C, Chen G, He Y, Luo C, Wu X, Zhang Y, Zhang Y, et al: Synergistic immunotherapeutic effects of Lycium barbarum polysaccharide and interferon-α2b on the murine Renca renal cell carcinoma cell line in vitro and in vivo. Mol Med Rep 12: 6727-6737, 2015.
APA
Chen, S., Liang, L., Wang, Y., Diao, J., Zhao, C., Chen, G. ... Zhang, Y. (2015). Synergistic immunotherapeutic effects of Lycium barbarum polysaccharide and interferon-α2b on the murine Renca renal cell carcinoma cell line in vitro and in vivo. Molecular Medicine Reports, 12, 6727-6737. https://doi.org/10.3892/mmr.2015.4230
MLA
Chen, S., Liang, L., Wang, Y., Diao, J., Zhao, C., Chen, G., He, Y., Luo, C., Wu, X., Zhang, Y."Synergistic immunotherapeutic effects of Lycium barbarum polysaccharide and interferon-α2b on the murine Renca renal cell carcinoma cell line in vitro and in vivo". Molecular Medicine Reports 12.5 (2015): 6727-6737.
Chicago
Chen, S., Liang, L., Wang, Y., Diao, J., Zhao, C., Chen, G., He, Y., Luo, C., Wu, X., Zhang, Y."Synergistic immunotherapeutic effects of Lycium barbarum polysaccharide and interferon-α2b on the murine Renca renal cell carcinoma cell line in vitro and in vivo". Molecular Medicine Reports 12, no. 5 (2015): 6727-6737. https://doi.org/10.3892/mmr.2015.4230
Copy and paste a formatted citation
x
Spandidos Publications style
Chen S, Liang L, Wang Y, Diao J, Zhao C, Chen G, He Y, Luo C, Wu X, Zhang Y, Zhang Y, et al: Synergistic immunotherapeutic effects of Lycium barbarum polysaccharide and interferon-α2b on the murine Renca renal cell carcinoma cell line in vitro and in vivo. Mol Med Rep 12: 6727-6737, 2015.
APA
Chen, S., Liang, L., Wang, Y., Diao, J., Zhao, C., Chen, G. ... Zhang, Y. (2015). Synergistic immunotherapeutic effects of Lycium barbarum polysaccharide and interferon-α2b on the murine Renca renal cell carcinoma cell line in vitro and in vivo. Molecular Medicine Reports, 12, 6727-6737. https://doi.org/10.3892/mmr.2015.4230
MLA
Chen, S., Liang, L., Wang, Y., Diao, J., Zhao, C., Chen, G., He, Y., Luo, C., Wu, X., Zhang, Y."Synergistic immunotherapeutic effects of Lycium barbarum polysaccharide and interferon-α2b on the murine Renca renal cell carcinoma cell line in vitro and in vivo". Molecular Medicine Reports 12.5 (2015): 6727-6737.
Chicago
Chen, S., Liang, L., Wang, Y., Diao, J., Zhao, C., Chen, G., He, Y., Luo, C., Wu, X., Zhang, Y."Synergistic immunotherapeutic effects of Lycium barbarum polysaccharide and interferon-α2b on the murine Renca renal cell carcinoma cell line in vitro and in vivo". Molecular Medicine Reports 12, no. 5 (2015): 6727-6737. https://doi.org/10.3892/mmr.2015.4230
Follow us
  • Twitter
  • LinkedIn
  • Facebook
About
  • Spandidos Publications
  • Careers
  • Cookie Policy
  • Privacy Policy
How can we help?
  • Help
  • Live Chat
  • Contact
  • Email to our Support Team