International Journal of Molecular Medicine is an international journal devoted to molecular mechanisms of human disease.
International Journal of Oncology is an international journal devoted to oncology research and cancer treatment.
Covers molecular medicine topics such as pharmacology, pathology, genetics, neuroscience, infectious diseases, molecular cardiology, and molecular surgery.
Oncology Reports is an international journal devoted to fundamental and applied research in Oncology.
Experimental and Therapeutic Medicine is an international journal devoted to laboratory and clinical medicine.
Oncology Letters is an international journal devoted to Experimental and Clinical Oncology.
Explores a wide range of biological and medical fields, including pharmacology, genetics, microbiology, neuroscience, and molecular cardiology.
International journal addressing all aspects of oncology research, from tumorigenesis and oncogenes to chemotherapy and metastasis.
Multidisciplinary open-access journal spanning biochemistry, genetics, neuroscience, environmental health, and synthetic biology.
Open-access journal combining biochemistry, pharmacology, immunology, and genetics to advance health through functional nutrition.
Publishes open-access research on using epigenetics to advance understanding and treatment of human disease.
An International Open Access Journal Devoted to General Medicine.
Obesity can be defined not only as excess body weight, but also as an increased accumulation of adipose tissue. Obesity is a risk factor for chronic diseases, including hypertension, coronary heart disease, stroke, obstructive sleep apnea, asthma, hyperlipidemia and type 2 diabetes (1,2). Current strategies for obesity management include diet, exercise, drug therapy and bariatric surgery, either alone or in combination. Anti-obesity drugs are designed to suppress appetite and reduce fat absorption (1,3). However, these drugs show adverse effects, including tachycardia, hypertension, arrhythmias, steatorrhea, fecal urgency and incontinence (4). Due to these undesirable effects of anti-obesity drugs, particularly the life-threatening safety concerns of the centrally acting agents, there is an urgent requirement to identify effective, safe and well-tolerated anti-obesity drugs. One strategy for weight loss is to induce brown adipocyte tissue in adult humans. As brown adipocyte tissue generates heat from fatty acids and increases the breakdown of fat in the body, brown adipocyte tissue is considered a promising target to combat obesity (5).
Diabetes mellitus is often associated with obesity, and its incidence is increasing (6). Diabetes results from a defect of insulin secretion and/or insulin action, and thaiazolidinediones (TZDs), including rosiglitazone and pioglitazone, are a class of anti-diabetic drugs, which work as insulin sensitizers (7,8). They usually promote adipocyte differentiation and encourage insulin sensitivity by stimulating the transcriptional activity of peroxisome proliferator-activated receptor (PPAR)-γ (9,10). However, its side effects include weight gain, edema with worsening of cardiac failure, liver toxicity and anemia (11–13), which has resulted in the withdrawal of certain TZDs from the market. Therefore, there is a requirement to develop novel anti-diabetic drugs.
The adipocyte is a central site for the regulation of energy storage and metabolism (14). Adipocyte differentiation is triggered by signaling molecules, which induce the conversion of adipose-derived stem cells (ASCs) to pre-adipocytes, which finally differentiate into adipocytes. Following a library screen in a preliminary study, a novel regulator of ASC differentiation and glucose uptake was identified from the fern Cyclosorus terminans. Although its traditional use has not been described, this plant is usually consumed as a vegetable in northern Thailand (15). Bioactive interruptins A and B from C. terminans, which exhibit antibacterial, anticancer and reactive oxygen species (ROS)-scavenging activities, were identified in our previous study (16). The present study aimed to investigate whether interruptin B isolated from C. terminans induces brown adipocyte differentiation of ASCs, whether interruptin B induces glucose uptake by ASCs, and investigate the potential mechanism underlying the action of interruptin B in regulating ASC development. The results from the present study aim to provide a novel scientific basis to support the use of the edible vegetable, C. terminans, as a medicinal plant, and to justify applications of interruptin B for the treatment of obesity and diabetes.
Interruptin B (0.003% w/w) from the fern Cyclosorus terminans (J. Sm. ex Hook.) Panigrahi, of the family Thelypteridaceae (Fig. 1A) was purified by open column chromatography over silica gel, using the same step gradient of n-hexane with increasing concentrations of dichloromethane, followed by dichloromethane with increasing concentrations of ethyl acetate, and then ethyl acetate with increasing concentrations of methanol, as described in our previous report (16). The plant was collected from a forested area at the Prince of Songkla University (PSU; Songkhla, Thailand) in April 2010 by Miss. Arpaporn Kaewchoothong and was identified by Professor Thaweesakdi Boonkerd (Chulalongkorn University, Bankok, Thailand). The voucher specimen (identification no. SKP 208 03 20 001) is now stored in the herbarium of the Faculty of Pharmaceutical Sciences, PSU. The purity of the isolated interruptin B was determined from nuclear magnetic resonance spectra and high-performance liquid chromatography data, which revealed no significant impurities. Rosiglitazone and bisphenol A diglycidyl ether (BADGE) were purchased from Sigma-Aldrich (St. Louis, MO, USA). GW6471 was purchased from Tocris Bioscience (Ellisville, MO, USA). All other chemicals were of reagent grade and obtained from Sigma-Aldrich, iNtRON Biotechnology (Seoul, South Korea) or Molecular Probes (Thermo Fisher Scientific, Inc., Waltham, MA, USA).
In addition, α-minimum essential medium (α-MEM) was purchased from Thermo Fisher Scientific, Inc., and fetal bovine serum (FBS) and penicillin-streptomycin were purchased from Gibco (Thermo Fisher Scientific, Inc.). Differentiation media and supplements were purchased from Lonza (Walkerville, MD, USA).
Human ASCs were isolated via the liposuction of subcutaneous fat, as described previously (17), following the provision of written informed consent, at Bundang CHA Hospital (Seoul, Korea; BD2011-152D) and approval by the ethics committee of CHA University (Pocheon, South Korea). The human ASCs were cultured in α-MEM supplemented with 10% FBS and 1% penicillin/streptomycin at 37°C under a humidified 5% CO2 atmosphere.
For adipocyte differentiation, the ASCs were plated in 6-well plates (4×104) and grown in α-MEM containing 10% FBS for 3 days, following which the medium was replaced with pre-differentiation medium (pre-adipocyte growth medium-2; PGM-2) comprising pre-adipocyte basal medium-2 supplemented with FBS, L-glutamine and GA-1000. The cells were further cultured for 6–7 days until reaching confluence. In the subsequent adipogenesis experiments, the ASCs were treated for 4 days with various concentrations of interruptin B (0, 12.5, 25 or 50 µM) in pre-adipocyte differentiation medium-2 (PDM-2) comprising PGM-2 supplemented with h-insulin, dexamethasone, 3-isobutyl-1-methylxanthine and indomethacin. Dimethyl sulfoxide (DMSO; 0.1%) and rosiglitazone (50 µM) served as negative and positive controls, respectively.
Following the induction of differentiation of the ASCs for 4 days, the cells were fixed with 10% formaldehyde (Junsei Chemical Co., Ltd., Toyko, Japan) in phosphate-buffered saline (PBS, iNtRON Biotechnology, Seoul, Korea) for 1 h at room temperature, washed three times with PBS and stained with filtered Oil Red O (Sigma-Aldrich) solution (0.5% Oil Red O-isopropyl alcohol: H2O; 3:2, v/v) for 2 h. Following three washes with distilled water, images of the cells were captured under a microscope. Lipid was extracted with isopropanol (Sigma-Aldrich) for 30 min, and the concentration was determined using a microplate reader (Tecan GmbH, Grodig, Austria) at a wavelength of 492 nm.
The confluent ASCs were treated with interruptin B (0, 25 or 50 µM) and rosiglitazone (50 µM) in PDM-2 medium for 4 days. The conditioned medium from the differentiated ASCs was then removed and assayed for glucose content using a Glucose Colorimetric Assay kit II, (cat. no. 686–100, BioVision, Inc., Milpitas, CA, USA).
The total RNA from the differentiated ASCs treated with varying concentrations of interruptin B (0, 12.5, 25 or 50 µM) was isolated using an Easy-spin™ (DNA-free) Total RNA Extraction kit (iNtRON Biotechnology). Subsequently, 500 ng total RNA from each sample was reverse-transcribed to cDNA using 100 ng Oligo(dt) 15 Primer (Promega Corporation, Madison, WI, USA) and a reverse transcription system (Promega Corporation), in accordance with the manufacturer's protocol. Semi-quantitative polymerase chain reaction (PCR) analysis was performed to visualize and compare the expression levels of the genes associated with adipogenesis. PCR was performed using Solg™ 2X Taq PCR-Pre-Mix (SolGent Co., Ltd., Daejeon, South Korea) in a total volume of 30 µl for PCR amplification of cDNA, which was reverse-transcribed from 500 ng total RNA. PCR amplification was performed for 35 cycles with denaturation at 94°C for 20 sec, annealing at 54–58°C for 40 sec and polymerization at 72°C for 20 sec, followed by a final extension at 72°C for another 10 min, and cooled to 4°C. The primer sequences (Bioneer Corporation, Daejeon, South Korea) used for PCR amplification are listed in Table I. The PCR products were electrophoresed on 1.5% agarose gels (Qiagen GmbH, Hilden, Germany), stained with 0.5 µg/ml ethidium bromide (Sigma-Aldrich), and images were captured using Gel Doc (Bio-Rad Laboratories, Inc., Milan, Italy). The densitometric analysis of the bands was determined using Image Lab software (version 2.2.4.0; MCM Design, Hillerød, Denmark) in order to compare the mRNA expression levels among samples, using GADPH as the standard gene. All quantification was performed in triplicate, and compared with DMSO (0.1%) and rosiglitazone (50 µM).
The fluorescence signal of MitoTracker Red was used as an indicator of mitochondrial number. The differentiated cells grown on coverslips were incubated with media containing 5% FBS and 200 nM MitoTracker Red CMXRos (Molecular Probes; Thermo Fisher Scientific, Inc.) for 20 min in a 5% CO2 incubator at 37°C, followed by two washes in PBS. The cells were subsequently fixed with 4% paraformaldehyde (Bio Basic Canada, Inc., Markham, ON, Canada) for 15 min, following which the cells were permeabilized with 0.5% Triton X-100 (Sigma-Aldrich) in PBS for 5 min, and nuclei were stained with 4′,6-diamidino-2-phenyl-indole (Roche Diagnostics, Indianapolis, IN, USA) at room temperature for an additional 10 min. Immediately following a final wash with 0.1% Triton X-100 in PBS, images of the cells were captured under a Nikon microscope (ECLIPSE E600; Nikon Instruments, Melville, NY, USA).
The mitochondrial membrane potential was measured by means of 3,3′dihexyloxacarbocyanine iodide (DiOC6 3) staining (Molecular Probes; Thermo Fisher Scientific, Inc.). The differentiated cells were harvested, washed three times in serum-free media and incubated in 200 nM DiOC6 (3)-containing media at 37°C for 20 min. For each sample, at least 10,000 cells were analyzed for corresponding fluorescence on a flow cytometer (BD FACSCalibur™; BD Biosciences, Franklin Lakes, NJ, USA) using the FL1-H channel.
Interruptin B was independently docked into the ligand-binding domain (LBD) of PPAR-α (PDB ID: 1I7G) and PPAR-γ (PDB ID: 4EMA). Ciglitazone, pioglitazone and rosiglitazone were used as positive controls for the PPAR-γ ligands, according to standard procedure (18). Docking was performed using the AutoDock4.2 program suite (19,20) from Scripps Research Institute (La Jolla, CA, USA). This program uses a Larmarckian genetic algorithm for the docking of flexible ligands into protein binding sites, in order to determine the full range of potential ligand conformers within a rigid protein target. The AutoDock run parameters used for all of the docking were a population size, of 150 and an increase in the maximum number of energy evaluations to 10,000,000 per run. All other run parameters remained at their default settings. A total of 100 genetic algorithm runs were performed for each docking, and the final docked conformations were clustered using a tolerance of 2 Å root mean square deviation (RMSD).
HepG2 cells [5×105; American Type Culture Collection (ATCC), Manassas, VA, USA] were seeded onto 12-well plates and transfected with lipofectamine 2000 (Invitrogen; Thermo Fisher Scientific, Inc.) and pGL3 Basic Vector (Promega Corporation) containing a PPAR response element (PPRE). In all cases, a β-galactosidase (β-gal) expression plasmid was transfected to control transfection efficiency. At 24 h post-transfection, the cells were treated with rosiglitazone (10 µM) or interruptin B (10 µM) for another 24 h at 37°C. The cells were then washed twice with PBS and harvested using lysis buffer (Promega Corporation). Luciferase activity was determined using a Luciferase Assay system (Promega Corporation) and quantified using the Glomax 9101–002 system (Promega Corporation), according to the manufacturer's protocol. Luciferase activity was expressed as the fold induction, which was normalized by β-gal activity. Each condition was performed in triplicate.
pcDNA3 vectors (Invitrogen; Thermo Fisher Scientific, Inc.) encoding HA-PPARα and HA-PPARγ were transfected into HEK 293 cells (2×106/100 mm; ATCC) for 24 h at 37°C, and the cells were lysed with lysis buffer containing 50 mM HEPES, 150 mM NaCl, 1 mM EDTA, 10% glycerol, Triton X-100, 12 mM β-glycerophosphate, 10 mM NaF, 1 mM NaOV3, 5 mg/ml aprotinin and 1 mM PMSF (pH 7.6). Protein extracts were subsequently incubated with anti-HA agarose beads (Sigma-Aldrich) and washed with lysis buffer at 4°C. Proteins were eluted using 0.1 M glycine (pH 2.5; Sigma-Aldrich) and immediately neutralized with 1 M Tris-HCl (Bio Basic Canada, Inc.). The proteins were then dialyzed against PBS containing 20% glycerol and stored at −70°C.
To analyze the interactions of interruptin B with binding affinities to myc-PPARα and myc-PPARγ, the surface plasmon resonance (SPR) technology of the SR7500DC system (Reichart Technologies, Buffalo, NY, USA) was used. The SPR experiment was performed according to the manufacturer's protocol. Protein quantitation was performed using a Bradford assay (Bio Rad Laboratories, Inc.), according to the manufacturer's instructions, with 0.6 µg protein diluted in PBS. The proteins diluted in PBS were immobilized on a CMDH chip (Reichart Technologies), and interruptin B was loaded in a dose-dependent manner (31.25, 62.5, 125, 250 and 500 µM) for the SPR assay. The equilibrium dissociation constant (KD) value was determined using the Scrubber2 program (Informer Technologies, Inc., Dallas, TX, USA).
The roles of PPAR-α and PPAR-γ were determined by measuring interruptin B-induced adipogenesis and glucose uptake in the presence or absence of PPAR-α and PPAR-γ antagonists. The confluent ASCs were pretreated with 50 and 100 µM GW6471 (PPAR-α inhibitor; Tocris Bioscience) or BADGE (PPAR-γ inhibitor; Sigma-Aldrich) for 2 h. Subsequently, the media were replaced with PDM-2, comprised of specific inhibitors and 50 µM interruptin B. Lipid accumulation and glucose uptake were examined following culture for 4 days at 37°C.
Data are presented as the mean ± standard error of the mean. Results were analyzed and presented using GraphPad Prism® version 6.00 (GraphPad Software, San Diego, CA, USA). Comparisons between two groups were performed using Student's t-test and P<0.05 was considered to indicate a statistically significant difference.
To investigate the effect of interruptin B on adipocyte differentiation, confluent ASCs were treated with various concentrations (12.5–50 µM) of interruptin B for 4 days, following which the ASCs were fixed and stained with Oil Red O in order to detect accumulated neutral lipid. Microscopic examination of the stained dishes demonstrated that interruptin B increased the lipid accumulation in a dose-dependent manner, with an increase of 121.9–167.2%, whereas the increase in the cells treated with rosiglitazone at 50 µM bwas only 127.7% (Fig. 1B and C).
To further characterize the molecular changes induced by interruptin B during adipocyte differentiation, the present study examined the mRNA expression levels of PPAR-γ and PPAR-α during ASC differentiation (Fig. 1D and E). The mRNA expression levels of PPAR-α and PPAR-γ were significantly enhanced during interruptin B-induced ASC differentiation, in a concentration-dependent manner. Rosiglitazone at 50 µM also produced a positive effect on the adipogenesis markers. The interruptin B-induced mRNA expression of PPAR-γ was two-fold higher, compared with that of PPAR-α.
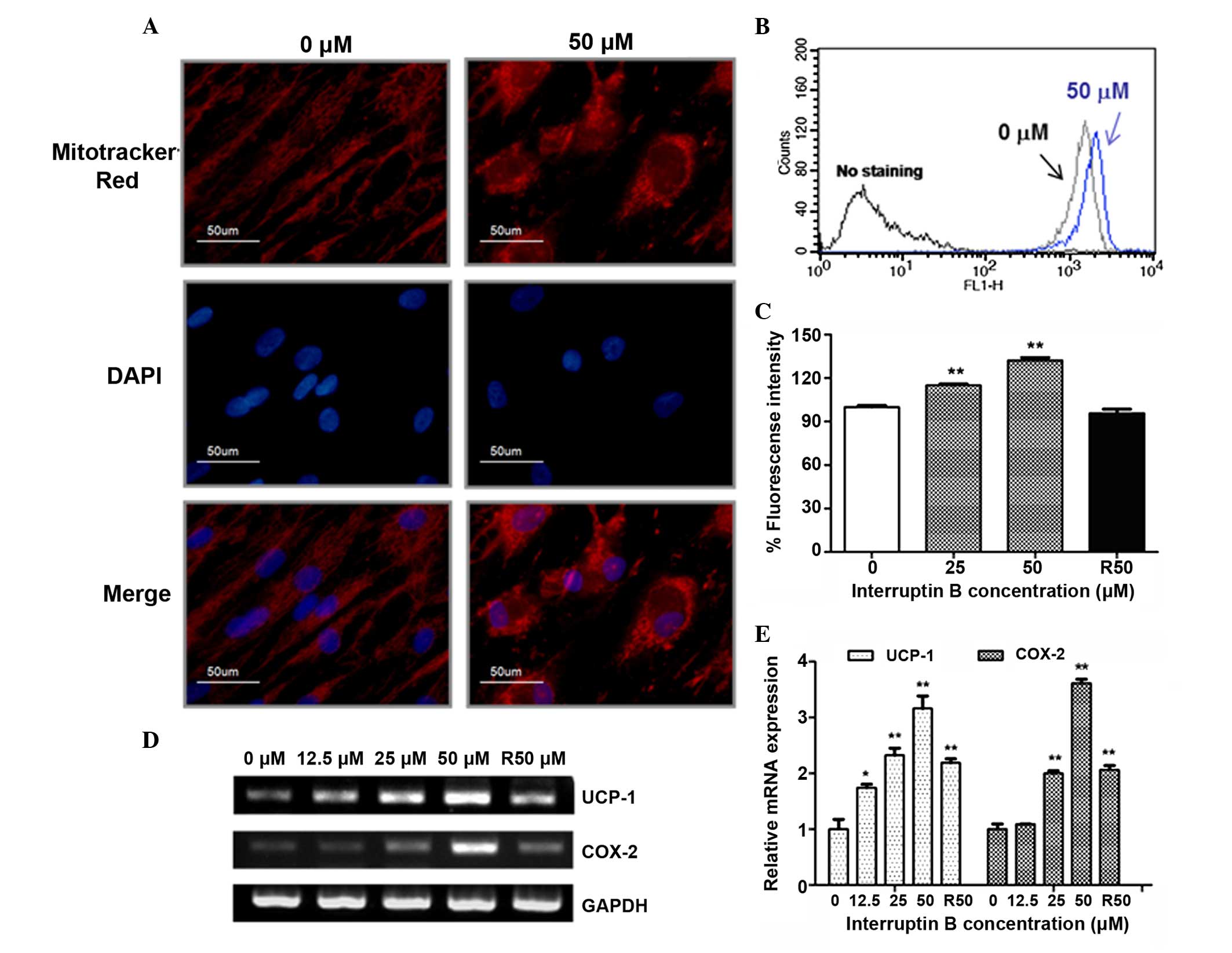
There is increasing evidence to suggest that mitochondria are important during brown adipocyte differentiation, and that the brown color is a result of the high concentrations of mitochondria, which are not found in white adipocytes (21,22). Therefore, the present study examined whether interruptin B had any effect on mitochondrial number or membrane potential during differentiation. Fluorescence microscopy using a mitochondrial-specific dye, MitoTracker Red, showed that interruptin B increased mitochondrial number in the ASCs, compared with the control. In addition, interruptin B treatment caused an enlargement in cell size during ASC differentiation (Fig. 2A). The mitochondrial membrane potential was examined using DiOC6 (3) staining. The fluorescence intensities of DiOC6 (3) were significantly increased by 115.1 and 132.3% in the 25 and 50 µM interruptin B-treated cells, respectively, compared with the control (Fig. 2B). However, the mitochondrial membrane potential was not induced by 50 µM rosiglitazone treatment (Fig. 2C).
Exposure to interruptin B (12.5–50 µM) induced the mRNA expression levels of the brown adipocyte markers, uncoupling protein-1 (UCP-1) and COX-2, compared with the control (1.7- and 3.6-fold, respectively), and 50 µM rosiglitazone increased the expression levels 2.2- and 2.0-fold, respectively (Fig. 2D and E).
As PPAR-γ is the molecular target for antidiabetic drugs, which improve insulin sensitivity and glucose tolerance, the present study examined whether interruptin B treatment affects glucose metabolism, compared with rosiglitazone. As shown in Fig. 3A, glucose consumption was significantly increased (357–640%) in the differentiated ASCs treated with 25 and 50 µM interruptin B, which was 2.3–4.1 times higher than the glucose consumption measured following treatment with 50 µM rosiglitazone (157%).
To understand the mechanism underlying the effects of interruptin B on glucose consumption, the mRNA expression levels of a facilitated glucose transporter system were determined. As shown in Fig. 3B and C, the mRNA expression levels of GLUT-1 and GLUT-4 were significantly upregulated in the ASCs exposed to 50 µM of interruptin B, compared with the untreated control cells.
Molecular docking of interruptin B was performed with AutoDock v4.2 using the X-ray crystal structures PDB ID: 1I7G and 4EMA as templates for PPAR-α and PPAR-γ, respectively. Each compound was docked 100 times, and those conformations exhibiting similar orientation (RMSD <2Å) were clustered. Table II lists the estimated protein-ligand binding affinities of interruptin B, compared with ciglitazone, pioglitazone and rosiglitazone (standard PPAR-γ ligands). A more negative value of binding energy and a higher percentage of members in a cluster correspond to a higher predicted binding affinity (23). Interruptin B was predicted to be a robust PPAR ligand, having achieved a relatively favorable docking score and relying on the same receptor pockets as observed for ciglitazone, pioglitazone and rosiglitazone. The hydrogen-bond contacts of interruptin B interacted with Thr279 in PPAR-α, and Leu340 and Ser342 in PPAR-γ (Fig. 4A). In addition, there was increased binding energy to PPAR-α and PPAR-γ than for rosiglitazone, which was used as the positive control.
Table IIIn silico docking results of interruptin B, compared with the PPAR-γ ligands to PPAR-α and PPAR-γ, using the AutoDock4.2 program. |
To confirm that interruptin B activated PPARs, the present study assessed its ability to directly activate the PPAR ligand-binding domain using a chimeric PPRE fusion protein on a pGL3-dependent luciferase reporter. As shown in Fig. 4B, 10 µM interruptin B considerably increased PPAR-α and PPAR-γ transcriptional activity by 3.7-fold, with rosiglitazone causing a 4.4-fold increase. In addition, the binding activities of interruptin B to purified PPAR-α and PPAR-γ were determined using an SPR assay (Table III). The results confirmed that interruptin B bound to PPAR-α and PPAR-γ, with KD values of 5.32 and 0.10 µM, respectively. These data indicated that interruptin B acted as a dual PPAR ligand, with superior PPAR-γ to PPAR-α binding.
Table IIIKD values of interruptin B on PPAR-α and PPAR-γ, determined using a surface plasmon resonance assay. |
To support the activity of interruptin B as a dual PPAR-α and PPAR-γ ligand, the present study performed inhibition experiments in ASC development against specific PPAR-α and -γ inhibitors. Compared with the control, ASCs treated with 50 µMinterruptin B exhibited increased lipid accumulation, as determined by Oil Red O staining, which was significantly attenuated by treatment with 50 and 100 µM GW6471 and BADGE (PPAR-α and PPAR-γ antagonists, respectively; Fig. 5A and B). Similarly, the increased glucose consumption, which was induced by 50 µM interruptin B was reduced considerably by co-treatment with 50 or 100 µM GW6471, and 100 µM BADGE (Fig. 5C and D). The results suggested that the interruptin B-induced adipocyte differentiation and glucose consumption were eradicatd in a dose-dependent manner by GW6471 and BADGE. Taken together, these observations supported that the induction of adipocyte differentiation and glucose uptake by interruptin B was dependent on PPAR-α and PPAR-γ activation.
In a preliminary investigation in the present study, interruptin B not only induced ASC proliferation, but also markedly enhanced cell size (data not shown). Therefore, whether interruptin B was involved in the adipogenesis of ASCs to produce brown adipocyte tissue was subsequently investigated. The results of the present study demonstrated for the first time, to the best of our knowledge, that interruptin B induced brown adipocyte differentiation and increased glucose uptake in ASCs. In addition, interruptin B showed increased adipogenic differentiation potential and glucose uptake, compared with rosiglitazone. Although the effects of natural compounds, including daidzein, equol, magnolol and arteplilin C, for the induction of adipocyte differentiation and glucose uptake have been demonstrated, they all act as ligands of PPAR-γ and originate from cultivated plants (24–26). To the best of our knowledge, the present study is the first report to show the stimulation of adipocyte differentiation and glucose uptake by interruptin B from the wild plant, C. terminans, mediated by the dual effects of PPAR-α and PPAR-γ binding.
To predict the specific target ASC receptors that respond to interruptin B in the present study, computational analysis was performed using the AutoDock4.2 program. In comparison with standard PPAR-γ sensitizers, ciglitazone, pioglitazone, and rosiglitazone, molecular docking predicted interruptin B as a dual PPAR-α and -γ ligand. In addition, a luciferase reporter assay and SPR technology demonstrated that interruptin B acted as a dual PPAR-α and PPAR-γ agonist. In the inhibition experiments, interruptin B-induced adipocyte differentiation and glucose uptake were significantly inhibited, in a dose-dependent manner, by co-treatment with the PPAR-α antagonist GW6471 or the PPAR-g antagonist BADGE. These data confirmed that adipocyte differentiation and glucose consumption were enhanced by interruptin B treatment through the PPAR-α and PPAR-γ dependent pathway.
TZDs have been investigated as potential antidiabetic drugs. Rosiglitazone is a selective PPAR-γ agonist, while pioglitazone exerts PPAR-α and PPAR-γ agonistic activity, which may cause different metabolic effects. However, rosiglitazone has been associated with an enhanced risk of myocardial infarction, which led to the withdrawal of this drug from the market in 2010 (27). By contrast, the beneficial vascular effects of pioglitazone, owing to its dual PPAR-α and PPAR-γ binding, have been established. Therefore, investigations are focusing on other dual PPAR-α and PPAR-γ agonists to improve not only glycemic control, but also lipid levels, potentially reducing vascular risk (28). The combined PPAR-α and PPAR-γ stimulation effects of interruptin B may, therefore, offer an attractive option for developing antidiabetic or anti-obesity drugs with reduced cardiovascular risk.
In conclusion, the present study demonstrated that interruptin B, an ingredient of C. terminans, induced brown adipocyte differentiation. In addition, the downstream responses to PPAR-α and PPAR-γ activation included increases in the mRNA expression levels of GLUT-1 and GLUT-4, resulting in facilitated glucose uptake. Although its corresponding effects in vivo remain to be elucidated, these data indicate that interruption B is a potential natural insulin sensitizer from ferns. These novel findings support the benefits of C. terminans consumption, and may assist in the progression between epidemiological observations and clinical studies on the antidiabetic or anti-obesity benefits of fern plants.
The authors would like to thank Dr Brian Hodgson of PSU for assistance with English.
|
Hauptman J, Lucas C, Boldrin MN, Collins H and Segal KR: Orlistat in the long-term treatment of obesity in primary care settings. Arch Fam Med. 9:160–167. 2000. View Article : Google Scholar : PubMed/NCBI | |
|
Haslam DW and James WP: Obesity. Lancet. 366:1197–1209. 2005. View Article : Google Scholar : PubMed/NCBI | |
|
Halford JC: Pharmacotherapy for obesity. Appetite. 46:6–10. 2006. View Article : Google Scholar | |
|
Filippatos TD, Derdemezis CS, Gazi IF, Nakou ES, Mikhailidis DP and Elisaf MS: Orlistat-associated adverse effects and drug interactions: A critical review. Drug Saf. 31:53–65. 2008. View Article : Google Scholar | |
|
Yao X, Shan S, Zhang Y and Ying H: Recent progress in the study of brown adipose tissue. Cell Biosci. 1(35)2011. View Article : Google Scholar : PubMed/NCBI | |
|
Amos AF, McCarty DJ and Zimmet P: The rising global burden of diabetes and its complications: Estimates and projections to the year 2010. Diabet Med. 14(Suppl 5): S1–S85. 1997. View Article : Google Scholar : PubMed/NCBI | |
|
Takada I and Makishima M: PPARγ ligands and their therapeutic applications: a patent review (2008 – 2014). Expert Opin Ther Pat. 25:175–191. 2015. View Article : Google Scholar | |
|
Nathan DM: Diabetes: Advances in diagnosis and treatment. JAMA. 314:1052–1062. 2015. View Article : Google Scholar : PubMed/NCBI | |
|
Fujimura T, Kimura C, Oe T, Takata Y, Sakuma H, Aramori I and Mutoh S: A selective peroxisome proliferator-activated receptor gamma modulator with distinct fat cell regulation properties. J Pharmacol Exp Ther. 318:863–871. 2006. View Article : Google Scholar : PubMed/NCBI | |
|
Teboul L, Gaillard D, Staccini L, Inadera H, Amri EZ and Grimaldi PA: Thiazolidinediones and fatty acids convert myogenic cells into adipose-like cells. J Biol Chem. 270:28183–28187. 1995. View Article : Google Scholar : PubMed/NCBI | |
|
Patel C, Wyne KL and McGuire DK: Thiazolidinediones, peripheral oedema and congestive cardiac failure: What is the evidence? Diab Vasc Dis Res. 2:61–66. 2005. View Article : Google Scholar : PubMed/NCBI | |
|
Semple RK, Chatterjee VK and O'Rahilly S: PPAR gamma and human metabolic disease. J Clin Invest. 116:581–586. 2006. View Article : Google Scholar : PubMed/NCBI | |
|
Diamond GA, Bax L and Kaul S: Uncertain effects of rosiglitazone on the risk for myocardial infarction and cardiovascular dealth. Ann Intern Med. 147:578–581. 2007. View Article : Google Scholar : PubMed/NCBI | |
|
Medina-Gómez G: Mitochondria and endocrine function of adipose tissue. Best Pract Res Clin Endocrinol Metab. 26:791–804. 2012. View Article : Google Scholar : PubMed/NCBI | |
|
Kumboonruang N: Fern diversity at Silaphet waterfall, Pua district, Nan province. (unpublished Master's Project, M.Ed.). Graduate School, Srinakharinwirot University; Bangkok, Thailand: 2009 | |
|
Kaewsuwan S, Yuenyongsawad S, Plubr ukarn A, Kaewchoothong A, Raksawong A, Puttarak P and Apirug C: Biological activities of interruptins A and B from Cyclosorus terminans. Songklanakarin J Sci Technol. In press. | |
|
Kim WS, Park BS, Park SH, Kim HK and Sung JH: Antiwrinkle effect of adipose-derived stem cell: Activation of dermal fibroblast by secretory factors. J Dermatol Sci. 53:96–102. 2009. View Article : Google Scholar | |
|
Sherman W, Day T, Jacobson MP, Friesner RA and Farid R: Novel procedure for modeling ligand/receptor induced fit effects. J Med Chem. 49:534–553. 2006. View Article : Google Scholar : PubMed/NCBI | |
|
Kumari V and Li C: Comparative docking assessment of glucokinase interactions with its allosteric activators. Curr Chem Genomics. 2:76–89. 2008. View Article : Google Scholar : PubMed/NCBI | |
|
Morris GM, Huey R, Lindstrom W, Sanner MF, Belew RK, Goodsell DS and Olson AJ: AutoDock4 and AutoDockTools4: Automated docking with selective receptor flexibility. J Comput Chem. 30:2785–2791. 2009. View Article : Google Scholar : PubMed/NCBI | |
|
Cannon B and Nedergaard J: Brown adipose tissue: Function and physiological significance. Physiol Rev. 84:277–359. 2004. View Article : Google Scholar : PubMed/NCBI | |
|
Rehman J: Empowering self-renewal and differentiation: The role of mitochondria in stem cells. J Mol Med (Berl). 88:981–986. 2010. View Article : Google Scholar | |
|
Gallicchio E, Lapelosa M and Levy RM: The binding energy distribution analysis method (BEDAM) for the estimation of protein-ligand binding affinities. J Chem Theory Comput. 6:2961–2977. 2010. View Article : Google Scholar : PubMed/NCBI | |
|
Cho KW, Lee OH, Banz WJ, Moustaid-Moussa N, Shay NF and Kim YC: Daidzein and the daidzein metabolite, equol, enhance adipocyte differentiation and PPARgamma transcriptional activity. J Nutr Biochem. 21:841–847. 2010. View Article : Google Scholar | |
|
Choi SS, Cha BY, Lee YS, Yonezawa T, Teruya T, Nagai K and Woo JT: Magnolol enhances adipocyte differentiation and glucose uptake in 3T3-L1 cells. Life Sci. 84:908–914. 2009. View Article : Google Scholar : PubMed/NCBI | |
|
Choi SS, Cha BY, Iida K, Lee YS, Yonezawa T, Teruya T, Nagai K and Woo JT: Artepillin C, as a PPARγ ligand, enhances adipocyte differentiation and glucose uptake in 3T3-L1 cells. Biochem Pharmacol. 81:925–933. 2011. View Article : Google Scholar : PubMed/NCBI | |
|
Nissen SE and Wolski K: Rosiglitazone revisted: An updated meta-analysis of risk for myocardial infarction and cardiovascular mortality. Arch Intern Med. 170:1191–1201. 2010. View Article : Google Scholar : PubMed/NCBI | |
|
Henry RR, Lincoff AM, Mudaliar S, Rabbia M, Chognot C and Herz M: Effect of the dual peroxisome proliferator-activated receptor-alpha/gamma agonist aleglitazar on risk of cardiovascular disease in patients with type 2 diabetes (SYNCHRONY): A phase II, randomised, dose-ranging study. Lancet. 374:126–135. 2009. View Article : Google Scholar : PubMed/NCBI |