Spandidos Publications Logo
  • About
    • About Spandidos
    • Aims and Scopes
    • Abstracting and Indexing
    • Editorial Policies
    • Reprints and Permissions
    • Job Opportunities
    • Terms and Conditions
    • Contact
  • Journals
    • All Journals
    • Oncology Letters
      • Oncology Letters
      • Information for Authors
      • Editorial Policies
      • Editorial Board
      • Aims and Scope
      • Abstracting and Indexing
      • Bibliographic Information
      • Archive
    • International Journal of Oncology
      • International Journal of Oncology
      • Information for Authors
      • Editorial Policies
      • Editorial Board
      • Aims and Scope
      • Abstracting and Indexing
      • Bibliographic Information
      • Archive
    • Molecular and Clinical Oncology
      • Molecular and Clinical Oncology
      • Information for Authors
      • Editorial Policies
      • Editorial Board
      • Aims and Scope
      • Abstracting and Indexing
      • Bibliographic Information
      • Archive
    • Experimental and Therapeutic Medicine
      • Experimental and Therapeutic Medicine
      • Information for Authors
      • Editorial Policies
      • Editorial Board
      • Aims and Scope
      • Abstracting and Indexing
      • Bibliographic Information
      • Archive
    • International Journal of Molecular Medicine
      • International Journal of Molecular Medicine
      • Information for Authors
      • Editorial Policies
      • Editorial Board
      • Aims and Scope
      • Abstracting and Indexing
      • Bibliographic Information
      • Archive
    • Biomedical Reports
      • Biomedical Reports
      • Information for Authors
      • Editorial Policies
      • Editorial Board
      • Aims and Scope
      • Abstracting and Indexing
      • Bibliographic Information
      • Archive
    • Oncology Reports
      • Oncology Reports
      • Information for Authors
      • Editorial Policies
      • Editorial Board
      • Aims and Scope
      • Abstracting and Indexing
      • Bibliographic Information
      • Archive
    • Molecular Medicine Reports
      • Molecular Medicine Reports
      • Information for Authors
      • Editorial Policies
      • Editorial Board
      • Aims and Scope
      • Abstracting and Indexing
      • Bibliographic Information
      • Archive
    • World Academy of Sciences Journal
      • World Academy of Sciences Journal
      • Information for Authors
      • Editorial Policies
      • Editorial Board
      • Aims and Scope
      • Abstracting and Indexing
      • Bibliographic Information
      • Archive
    • International Journal of Functional Nutrition
      • International Journal of Functional Nutrition
      • Information for Authors
      • Editorial Policies
      • Editorial Board
      • Aims and Scope
      • Abstracting and Indexing
      • Bibliographic Information
      • Archive
    • International Journal of Epigenetics
      • International Journal of Epigenetics
      • Information for Authors
      • Editorial Policies
      • Editorial Board
      • Aims and Scope
      • Abstracting and Indexing
      • Bibliographic Information
      • Archive
    • Medicine International
      • Medicine International
      • Information for Authors
      • Editorial Policies
      • Editorial Board
      • Aims and Scope
      • Abstracting and Indexing
      • Bibliographic Information
      • Archive
  • Articles
  • Information
    • Information for Authors
    • Information for Reviewers
    • Information for Librarians
    • Information for Advertisers
    • Conferences
  • Language Editing
Spandidos Publications Logo
  • About
    • About Spandidos
    • Aims and Scopes
    • Abstracting and Indexing
    • Editorial Policies
    • Reprints and Permissions
    • Job Opportunities
    • Terms and Conditions
    • Contact
  • Journals
    • All Journals
    • Biomedical Reports
      • Information for Authors
      • Editorial Policies
      • Editorial Board
      • Aims and Scope
      • Abstracting and Indexing
      • Bibliographic Information
      • Archive
    • Experimental and Therapeutic Medicine
      • Information for Authors
      • Editorial Policies
      • Editorial Board
      • Aims and Scope
      • Abstracting and Indexing
      • Bibliographic Information
      • Archive
    • International Journal of Epigenetics
      • Information for Authors
      • Editorial Policies
      • Editorial Board
      • Aims and Scope
      • Abstracting and Indexing
      • Bibliographic Information
      • Archive
    • International Journal of Functional Nutrition
      • Information for Authors
      • Editorial Policies
      • Editorial Board
      • Aims and Scope
      • Abstracting and Indexing
      • Bibliographic Information
      • Archive
    • International Journal of Molecular Medicine
      • Information for Authors
      • Editorial Policies
      • Editorial Board
      • Aims and Scope
      • Abstracting and Indexing
      • Bibliographic Information
      • Archive
    • International Journal of Oncology
      • Information for Authors
      • Editorial Policies
      • Editorial Board
      • Aims and Scope
      • Abstracting and Indexing
      • Bibliographic Information
      • Archive
    • Medicine International
      • Information for Authors
      • Editorial Policies
      • Editorial Board
      • Aims and Scope
      • Abstracting and Indexing
      • Bibliographic Information
      • Archive
    • Molecular and Clinical Oncology
      • Information for Authors
      • Editorial Policies
      • Editorial Board
      • Aims and Scope
      • Abstracting and Indexing
      • Bibliographic Information
      • Archive
    • Molecular Medicine Reports
      • Information for Authors
      • Editorial Policies
      • Editorial Board
      • Aims and Scope
      • Abstracting and Indexing
      • Bibliographic Information
      • Archive
    • Oncology Letters
      • Information for Authors
      • Editorial Policies
      • Editorial Board
      • Aims and Scope
      • Abstracting and Indexing
      • Bibliographic Information
      • Archive
    • Oncology Reports
      • Information for Authors
      • Editorial Policies
      • Editorial Board
      • Aims and Scope
      • Abstracting and Indexing
      • Bibliographic Information
      • Archive
    • World Academy of Sciences Journal
      • Information for Authors
      • Editorial Policies
      • Editorial Board
      • Aims and Scope
      • Abstracting and Indexing
      • Bibliographic Information
      • Archive
  • Articles
  • Information
    • For Authors
    • For Reviewers
    • For Librarians
    • For Advertisers
    • Conferences
  • Language Editing
Login Register Submit
  • This site uses cookies
  • You can change your cookie settings at any time by following the instructions in our Cookie Policy. To find out more, you may read our Privacy Policy.

    I agree
Search articles by DOI, keyword, author or affiliation
Search
Advanced Search
presentation
Molecular Medicine Reports
Join Editorial Board Propose a Special Issue
Print ISSN: 1791-2997 Online ISSN: 1791-3004
Journal Cover
February-2020 Volume 21 Issue 2

Full Size Image

Sign up for eToc alerts
Recommend to Library

Journals

International Journal of Molecular Medicine

International Journal of Molecular Medicine

International Journal of Molecular Medicine is an international journal devoted to molecular mechanisms of human disease.

International Journal of Oncology

International Journal of Oncology

International Journal of Oncology is an international journal devoted to oncology research and cancer treatment.

Molecular Medicine Reports

Molecular Medicine Reports

Covers molecular medicine topics such as pharmacology, pathology, genetics, neuroscience, infectious diseases, molecular cardiology, and molecular surgery.

Oncology Reports

Oncology Reports

Oncology Reports is an international journal devoted to fundamental and applied research in Oncology.

Experimental and Therapeutic Medicine

Experimental and Therapeutic Medicine

Experimental and Therapeutic Medicine is an international journal devoted to laboratory and clinical medicine.

Oncology Letters

Oncology Letters

Oncology Letters is an international journal devoted to Experimental and Clinical Oncology.

Biomedical Reports

Biomedical Reports

Explores a wide range of biological and medical fields, including pharmacology, genetics, microbiology, neuroscience, and molecular cardiology.

Molecular and Clinical Oncology

Molecular and Clinical Oncology

International journal addressing all aspects of oncology research, from tumorigenesis and oncogenes to chemotherapy and metastasis.

World Academy of Sciences Journal

World Academy of Sciences Journal

Multidisciplinary open-access journal spanning biochemistry, genetics, neuroscience, environmental health, and synthetic biology.

International Journal of Functional Nutrition

International Journal of Functional Nutrition

Open-access journal combining biochemistry, pharmacology, immunology, and genetics to advance health through functional nutrition.

International Journal of Epigenetics

International Journal of Epigenetics

Publishes open-access research on using epigenetics to advance understanding and treatment of human disease.

Medicine International

Medicine International

An International Open Access Journal Devoted to General Medicine.

Journal Cover
February-2020 Volume 21 Issue 2

Full Size Image

Sign up for eToc alerts
Recommend to Library

  • Article
  • Citations
    • Cite This Article
    • Download Citation
    • Create Citation Alert
    • Remove Citation Alert
    • Cited By
  • Similar Articles
    • Related Articles (in Spandidos Publications)
    • Similar Articles (Google Scholar)
    • Similar Articles (PubMed)
  • Download PDF
  • Download XML
  • View XML
Article Open Access

Alantolactone suppresses human osteosarcoma through the PI3K/AKT signaling pathway

  • Authors:
    • Yong Zhang
    • Qiuyan Weng
    • Jinming Han
    • Jianming Chen
  • View Affiliations / Copyright

    Affiliations: Department of Trauma Orthopedics, Ningbo No. 6 Hospital, Ningbo, Zhejiang 315000, P.R. China, Department of Neurology, The Affiliated Hospital of Medical School of Ningbo University, Ningbo, Zhejiang 315000, P.R. China, Department of Spinal Surgery, Ningbo No. 6 Hospital, Ningbo, Zhejiang 315000, P.R. China
    Copyright: © Zhang et al. This is an open access article distributed under the terms of Creative Commons Attribution License.
  • Pages: 675-684
    |
    Published online on: December 13, 2019
       https://doi.org/10.3892/mmr.2019.10882
  • Expand metrics +
Metrics: Total Views: 0 (Spandidos Publications: | PMC Statistics: )
Metrics: Total PDF Downloads: 0 (Spandidos Publications: | PMC Statistics: )
Cited By (CrossRef): 0 citations Loading Articles...

This article is mentioned in:



Abstract

Osteosarcoma is the most common type of malignant bone cancer and results in cancer‑related deaths among adolescents. Alantolactone (ALT) demonstrates antitumor properties in various diseases; however, its potential role in osteosarcoma is relatively unclear. The aim of the present study was to evaluate the effect of ALT on osteosarcoma. ALT significantly decreased the viability of U2OS and HOS osteosarcoma cell lines. Cells flow cytometry assay and Hoechst 33258 staining assay revealed that ALT significantly increased the proportion of apoptotic U2OS cells. In addition, wound healing and Transwell invasion assays demonstrated that the invasion and migration of osteosarcoma were markedly reduced upon ALT treatment. It was hypothesized that the antitumor functions of ALT are mediated through inhibition of the PI3K/AKT signaling pathway. In conclusion, the results of the present study confirmed the inhibition of ALT on osteosarcoma cells via downregulation of PI3K/AKT signaling pathways, suggesting ALT as a potential therapeutic candidate for osteosarcoma.

Introduction

Osteosarcoma is the most common type of malignant bone cancer, which originates from long bones, including the humerus, femur and tibia, and contributes to cancer-related mortality in adolescents (1,2). Although survival rates have improved with the current standard treatment strategies, such as radiotherapy, chemotherapy and surgery, 80% of cases of osteosarcoma still progress to metastasis (3). Therefore, there is an urgent requirement to develop effective and safe compounds, which exert minimal cytotoxicity on healthy tissue that could be potential future therapies for patients with osteosarcoma.

The extracellular matrix (ECM) acts as a support system for normal cells and tissues. In the context of osteosarcoma, which progresses rapidly and can lead to metastasis, aggressive cancer cells can damage ECM components, thus easily invading normal tissues and causing irreversible damage; ECM breakdown is mainly modulated by proteases, specifically matrix metalloproteinases (MMPs), such as MMP-2 and MMP-9 (4–6); activation of MMPs are understood to promote the invasion of osteosarcoma (7,8). Previous studies have reported that the PI3K/AKT signaling pathway is associated with the metastasis of osteosarcoma (9–11); the deregulation of this pathway serves an important role in the tumorigenesis, proliferation, invasion, apoptosis and metastasis of cancer cells (12–16). Thus, the PI3K/AKT signaling pathway may represent a possible target for cancer therapy in osteosarcoma.

Alantolactone (ALT) is a biologically natural compound derived from Inula helenium (17). Previous studies have reported that ALT promotes numerous biological effects, including anti-inflammatory and antioxidant functions (18,19). It has also been observed to suppress several types of human cancer, including gastric, pancreatic and breast cancer cells (19–21). It is reported that these anticancer effects of ALT are mediated through the PI3K/AKT signaling pathway (22). Thus, it was hypothesized that ALT may represent a potential agent for the treatment of osteosarcoma. In the present study, the effect of ALT on the apoptosis, proliferation, and invasion of osteosarcoma cells, alongside the underlying mechanism associated with these effects was evaluated.

Materials and methods

Reagents

ALT and Cell Counting Kit (CCK)-8 were obtained from MedChem Express. Primary antibodies against PI3K (4249), phosphorylated (p)-AKT (4060), AKT (9272), cyclin D1 (2978), p27 (3686), Bax (5023), Bcl-2 (15071) and β-actin (3700) were purchased from Cell Signaling Technology, Inc., primary antibodies against cleaved caspase-3 and cleaved caspase-8 were purchased from Abcam, and primary antibodies against MMP-2 and MMP-9 were obtained from ProteinTech Group, Inc. The Annexin V-FITC/propidium iodide (PI) apoptosis detection kit and was purchased from Nanjing KeyGen Biotech Co., Ltd. RPMI-1640 medium and FBS were purchased from Hyclone; GE Healthcare Life Sciences.

Cell culture and reagents

The human osteosarcoma U2OS and HOS cell lines were obtained from The Cell Bank of Type Culture Collection of Chinese Academy of Sciences. U2OS and HOS cells were cultured in RPMI-1640 medium and DMEM (Gibco; Thermo Fisher Scientific, Inc.), respectively, supplemented with 10% FBS and 1% penicillin/streptomycin, and maintained in a humidified atmosphere of 37°C and 5% CO2.

CCK-8 assay

The U2OS and HOS cell lines were seeded at a density of 8×103 cells/well in 96-well plates and cells were subsequently exposed to a range of concentrations of ALT (2.5, 5, 10, 20, 40, 80 or 160 µM) for 24 and 48 h at 37°C with 5% CO2. The CCK-8 assay was used to assess the viability of osteosarcoma cells following drug treatment. A total of 10 µl CCK-8 kit solution was added to each well and the cells were subsequently incubated for a further 4 h at 37°C with 5% CO2, after which the optical density of the cell lysates was measured at 450 nm. GraphPad Prism version 7.0 software (GraphPad Software, Inc.) was used to calculate the median lethal concentration of ALT (IC50) for osteosarcoma cells.

Colony formation assay

U2OS and HOS cells were collected and seeded in 6-well plates at a density of 1×103 cells/well. Following cell adherence, the culture medium was replaced with each cell line's respective media containing a range of ALT concentrations (U2OS, 0, 5, 10 or 20 µM; HOS, 0, 15, 30 or 60 µM) and the cells were further incubated for a further 8 days in a humidified cell incubator at 37°C with 5% CO2. Following incubation, colonies were first fixed with 4% paraformaldehyde for 30 mins at room temperature and then stained with 0.1% crystal violet for 5 min at room temperature. Colonies (>50 cells) were visualized using an optical microscope (magnification, ×10).

Hoechst 33258 staining assay

To evaluate the apoptotic rates of ALT-treated U2OS cells, the Hoechst 33258 kit (Beyotime Institute of Biotechnology) was used for nuclear staining. Bright blue nuclear staining indicated nuclear pyknosis, which is a characteristic of apoptotic cells (23). Following treatment with ALT (0, 5, 10 or 20 µM) for 48 h, the U2OS cells were fixed with 4% paraformaldehyde for 30 min at room temperature. The U2OS cells were rinsed with PBS three times both before and after staining with Hoechst 33258 (10 µg/ml; 5 min at room temperature)) in the dark. An Eclipse TS100 fluorescence microscope (Nikon Corporation; magnification, ×20 and ×40) was used to visualize the changes in the nuclear morphology of ALT-treated U2OS cells.

Flow cytometric analysis

A total of 5×105 U2OS cells/well were seeded in 6-well plates and incubated with a range of ALT concentrations (0, 5, 10 or 20 µM) for 48 h at 37°C with 5% CO2. Following cellular adherence to the plates, the U2OS cells were harvested and rinsed with pre-chilled PBS (4°C). To further evaluate ALT-induced apoptosis of the U2OS cells, an Annexin V-FITC/ PI kit was used, according to the manufacturer's protocol. Flow cytometry cell sorting equipment (Navios EX flow cytometer; Beckman Coulter, Inc. and FlowJo v. 10.4; FlowJo LLC) was used to analyze the apoptosis of ALT-treated U2OS cells. The cells stained with Annexin V (+) were considered early apoptotic and the cells stained with PI (+) were late apoptotic cells.

Wound healing assay

The effect of ALT on the migratory ability of U2OS cells was assessed using a scratch wound healing assay. A total of 5×105 U2OS cells/well were seeded into 6-well plates and cultured to 90% confluence prior to incubation at 37°C with 5% CO2 with 5% serum and a range of ALT concentrations (0, 5, 10 or 20 µM) for 48 h. The wound scratch was performed by 10 µl pipette tip. The wound area was visualized at the 0, 12, 24 and 48 h time points using an optical microscope (magnification, ×10) and the width of the wound was analyzed using ImageJ software (v. d 1.47; National Institutes of Health). The Recovered wound area (%) of each time point (12, 24 and 48 h) was calculated as The wound area of 0 h-the wound area of each time point)/The wound area of 0 h.

Matrigel invasion assay

Matrigel-coated (BD Biosciences) Transwell chambers were used to detect the invasive ability of U2OS cells exposed to 0, 5, 10 or 20 µM ALT. A total of 2×104 U2OS cells/well were plated in the upper chambers of Transwell plates in 100 µl FBS-free RPMI-1640 medium containing the previously indicated concentrations of AL, 200 µl RPMI-1640 medium containing 20% FBS was placed in the lower chambers. Following incubation for 48 h at 37°C with 5% CO2, the non-invasive cells remaining in the upper chambers were removed. The invasive cells in the lower chambers were fixed with 4% paraformaldehyde for 30 min and subsequently stained with 0.1% crystal violet for 20 min at room temperature. Stained cells were counted using an optical microscope (magnification, ×20).

Western blotting

A total of 5×105 U2OS cells/well were seeded into 6-well plates and incubated with a range of ALT concentrations (0, 5, 10 or 20 µM) for 48 h at 37°C with 5% CO2. Total protein was extracted from U2OS cells using RIPA lysis buffer containing 1% protease and phosphorylase inhibitor (all Beyotime Institute of Biotechnology). Protein samples were maintained on ice for 30 min and subsequently centrifuged (15,000 × g for 10 min at 4°C). Total protein was quantified using a bicinchoninic acid kit (Beyotime Institute of Biotechnology) and the extracted proteins were mixed with loading buffer and boiled at 95°C for 5 min for denaturation. Proteins (40 µg) were separated via SDS-PAGE on a 12% gel. The separated proteins were subsequently transferred onto a 0.22-µm PVDF membrane and blocked for 2 h with 5% non-fat dry milk at room temperature. The membranes were incubated with the following primary antibodies overnight at 4°C: Anti-PI3K, anti-AKT, anti-p-AKT, anti-cyclin D1, anti-p27, anti-Bax, anti-Bcl-2, anti-cleaved caspase-3, anti-cleaved caspase-8, anti-MMP-2, anti-MMP-9 and anti-β-actin, all the primary antibodies were diluted in the primary antibody diluent (Beyotime Institute of Biotechnology) at a concentration of 1%. Membranes were washed three times with TBS-0.1% Tween 20. Following the primary antibody incubation, membranes were incubated with anti-rabbit antibodies (14708, Cell Signaling Technology, Inc.) which were diluted in the secondary antibody diluent (Beyotime Institute of Biotechnology) at a concentration of 0.02%, for 1 h at room temperature. Protein bands were visualized using the BioSpectrum Imaging system and ImageJ software (v. d 1.47; National Institutes of Health) was used for densitometry.

Statistical analysis

All data are expressed as the mean ± SD from ≥3 independent experimental repeats. Statistical analyses were performed using GraphPad Prism software (version 7.0; GraphPad Software, Inc.). Significant differences between groups were determined by using one-way ANOVA, followed by a Tukey's post hoc test, P<0.05 was considered to indicate a statistically significant difference.

Results

Cytotoxicity of ALT in osteosarcoma cell lines

The chemical structure of ALT is presented in Fig. 1A. Cellular viability of U2OS and HOS cells was evaluated in the presence of a range of ALT concentrations for 24 and 48 h using the CCK-8 assay. Concentrations of 20 or 60 µM ALT significantly reduced the viability of U2OS cells and HOS cells respectively, compared with the untreated cells (0 µM; Fig. 1B). The IC50 of ALT in U2OS and HOS cell lines was determined as 29.63 and 67.74 µM at 24 h, and 19.57 and 56.86 µM at 48 h, respectively, for each cell line. Concentrations of 20 or 60 µM ALT presented the half maximal inhibitory concentration, so these concentrations were chosen as the high concentrations in the subsequent experiment.

Figure 1.

ALT inhibits the proliferation and viability of osteosarcoma cells. (A) Chemical structure of ALT. (B) Cellular viability of U2OS and HOS osteosarcoma cells treated with a range of ALT concentrations for 24 and 48 h was assessed using a CCK-8 assay. Each sample was analyzed in triplicate and normalized to the cell group receiving no ALT treatment. (C) Morphological changes in U2OS and HOS cells treated with a range of ALT concentrations for 48 h. Scale bar, 200 µm. (D) Colony formation assay of U2OS and HOS cells treated with a range of ALT concentrations. Data are presented as the mean ± SD. *P<0.05, **P<0.01 and ***P<0.001 vs. untreated cells. ALT, alantolactone.

ALT suppresses the proliferation of osteosarcoma cells

Low concentrations (5 µM) of ALT slightly decreased the number of cells and induced the shrinkage of HOS and U2OS cells compared with untreated cells, whereas higher concentrations (10 and 20 µM) not only decreased the number of osteosarcoma cells, but also made the shrinkage more serious (Fig. 1C). In addition, the colony formation assay demonstrated that ALT markedly reduced the colony-forming ability of U2OS and HOS cells compared with untreated cells (Fig. 1D).

ALT promotes apoptosis of osteosarcoma cells

Therapeutic candidates with antitumor activity often exert cellular cytotoxicity through promoting apoptosis of cancer cells (24,25). As U2OS and HOS cell lines were both collected from young Caucasian female patients with osteosarcoma, this peculiarity also lead to some similarities on tumorigenicity and drug resistance, therefore, subsequent experiments were only performed on U2OS cells. Hoechst 33258 staining, which detects condensed chromatin, demonstrated that the number of apoptotic U2OS cells increased with increasing concentrations of ALT compared with untreated cells (Fig. 2A and B). The rate of apoptosis of U2OS cells following ALT administration was also evaluated using Annexin V-FITC/PI double staining and flow cytometry (Fig. 2C and D). The percentage of apoptotic cells was 6.7±0.12 (5 µM), 13.9±0.36 (10 µM) and 37.4±0.45 (20 µM) compared to 0 µM (5.33±0.20)-for ALT concentrations of 0, 5, 10 and 20 µM respectively (Fig. 2C and D). These data demonstrated that ALT markedly enhanced the apoptosis of osteosarcoma cells in a dose-dependent manner.

Figure 2.

ALT promotes apoptosis of osteosarcoma cells. (A) Hoechst 33258 staining was used to assess the rate of apoptosis in U2OS cells following treatment with a range of ALT concentrations for 48 h. Scale bars, 50 and 100 µM. (B) Quantification of Hoechst 33258 staining to assess the number of apoptotic cells. The fluorescence intensity was measured by ImageJ. (C) Flow cytometric analysis of the effect of a range of ALT concentrations on the apoptosis of U2OS cells. Annexin V(+)/PI(−) cells were considered early apoptotic cells. (D) Quantitative analysis of the percentage of apoptotic cells from (C). Data are presented as the mean ± SD. *P<0.05, **P<0.01 and ***P<0.001. ALT, alantolactone; PI, propidium iodide.

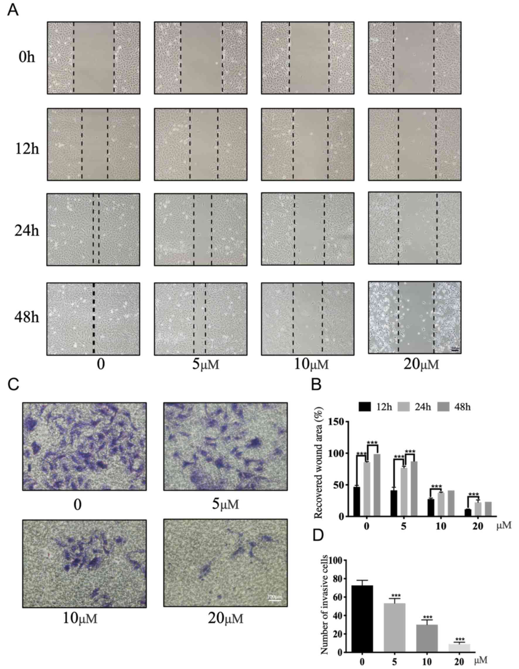
ALT inhibits the migratory and invasive ability of osteosarcoma cells

A wound-healing assay was performed to evaluate the effect of ALT on the migratory ability of U2OS cells. ALT significantly suppressed the migration of the U2OS cells in a dose-dependent manner compared with untreated cells (Fig. 3A and B). Subsequently, a Matrigel assay was performed to assess the effect of ALT on the invasive potential of U2OS cells. The number of invading cells significantly decreased following exposure to ALT for 48 h compared with the untreated cells (Fig. 3C and D). Overall, these results demonstrated that ALT significantly suppressed the invasion and migration of U2OS cells.

Figure 3.

ALT inhibits the migratory and invasive ability of osteosarcoma cells. (A) Migratory ability of U2OS cells treated with a range of ALT concentrations for the indicated times was assessed by the wound healing assay. Scale bar, 200 µm. (B) Quantitative analysis of the wound healing assay from (A). (C) Representative micrographs of the invasive ability of U2OS cells treated with a range of ALT concentrations for 48 h. Scale bar=100 µm. (D) Quantitative analysis of the relative number of invasive cell from (C). Data are presented as the mean ± SD. ***P<0.001 vs. untreated cells. ALT, alantolactone.

Inhibitory mechanisms of ALT in osteosarcoma cells

To evaluate the mechanisms underlying ALT-mediated inhibition of osteosarcoma, western blotting was performed. High concentration of ALT-treated cells demonstrated significantly reduced expression levels of cyclin D1 and increased expression of p27 compared with the untreated cells (Fig. 4A and B). Cyclin D1 and p27 modulate the progression through the G1 and S phases of the cell cycle (26,27), and thus these changes may suggest the reason for inhibition of cell proliferation.

Figure 4.

Potential inhibitory mechanism of ALT on osteosarcoma cells. (A-H) Western blotting and semi-quantitative analysis of relative protein expression of (A and B) cyclin D1 and p27. (C and D) Bax, Bcl-2, cleaved caspase-3 and cleaved caspase-8, (E and G) MMP-2 and MMP-9, and (F and H) PI3K, p-AKT and AKT in U2OS cells treated with a range of ALT concentrations. The expression of cyclin D1, p27, BAX, Bcl-2, cleaved caspase-3, cleaved caspase-8, MMP-2 and MMP-9 were relative to β-actin, the expression of p-AKT was relative to AKT. Data are presented as the mean ± SD of three independent experimental repeats. *P<0.05, **P<0.01 and ***P<0.001. ALT, alantolactone; MMP, matrix metalloproteinase; p, phosphorylated.

It has previously been reported that ALT promotes apoptosis in osteosarcoma (28–30); therefore, the effect of ALT on the expression levels on Bcl-2, Bax, cleaved caspase-3 and cleaved caspase-8, which all serve important roles in the process of apoptosis was explored. The expression levels of cleaved caspase-3 and cleaved caspase-8 were significantly upregulated in the ALT-treated U2OS cells compared with the untreated cells (Fig. 4C and D). In addition, ALT treatment reduced the expression levels of Bcl-2 and increased the expression levels of Bax compared with untreated cells (Fig. 4C and D).

MMPs are strongly associated with cellular invasion in osteosarcoma (31–33); therefore, the effect of ALT on MMP-2 and MMP-9 was evaluated. The data revealed that ALT decreased the expression of MMP-2 and MMP-9 in a dose-dependent manner compared with untreated cells (Fig. 4E and G).

Previous studies have reported that the PI3K/AKT signaling pathway serves an important role in osteosarcoma (11,34,35); PI3K/AKT modulates the proliferation, invasion, migration and apoptosis of osteosarcoma cell lines (36–39). Thus, the effect of ALT on the PI3K/AKT signaling pathway was investigated to confirm whether it is the mechanism by which ALT affects osteosarcoma cells. ALT demonstrated a significant ability to reduce the activation of p-AKT, which was observed through significantly decreased protein expression levels in U2OS cells compared with untreated cells (Fig. 4F and H) although no effect on the expression of total PI3K was observed. These findings suggested that the cytotoxic effect of ALT is closely associated with regulation of the PI3K/AKT signaling pathway.

Discussion

Osteosarcoma is the most common type of primary bone cancer and affects a large number of adolescents; the incidence of osteosarcoma in the Netherlands was ~0.55/100,000 (using the European Standardized Rate, ESR) (40). Current standard therapy regimens, such as surgical resection and chemotherapy only delay osteosarcoma progression and are unable to prevent tumor metastasis (41). Therefore, patient mortality rates for osteosarcoma remain high, and effective and safe therapeutic agents are urgently required to improve patient outcomes.

ALT is the main biologically active compound derived from Inula helenium (42). ALT has been widely researched as a potential candidate for the treatment of several types of cancer, and previous in vivo studies have reported its antiproliferative, anti-metastatic and anti-invasive activity in a variety of cell lines (19,20,42). The present study aimed to evaluate the effect of ALT on osteosarcoma and to determine whether it could be used as a potential future treatment strategy for this disease. It was demonstrated that ALT inhibited the proliferation of osteosarcoma cell lines in a dose-dependent manner. Previous studies have reported the role of cyclin D1 and p27 in cell proliferation (27,43,44); thus, the effect of ALT on these two proteins was further investigated. The data revealed that ALT decreased the expression of cyclin D1 and increased the expression of p27. In addition, ALT significantly reduced the invasive and migratory ability of osteosarcoma cells, which was attributed to the observed inhibitory effect of ALT over MMP-2 and MMP-9 expression levels. Regarding apoptosis, it was revealed that ALT could promote the apoptosis of osteosarcoma cells in a dose-dependent manner. The Bcl-2 protein family has previously been shown to regulate apoptosis through the release of pro-apoptotic factors (45,46) and Bax activation increases osteosarcoma cell sensitivity (47). A previous study demonstrated that the downregulation of Bcl-2 and upregulation of BAX significantly promotes cell apoptosis (48). The data from the present study demonstrated that ALT significantly inhibited the expression of Bcl-2 and increased the activation of BAX, thus promoting the apoptosis of osteosarcoma cells. The role of caspase-3 and caspase-8 in apoptosis has also been previously explored (49,50). Western blot analysis was used to evaluate the effect of ALT on these apoptosis-related proteins and revealed that ALT promoted the apoptosis of osteosarcoma cells through modulation of these apoptotic-related factors.

Cyclin D1 and p27 are vital mediators of cell death (43,51,52). Previous studies have reported a crucial role for cyclin D1 and p27 in modulating the G1 and S phase of cells; cell cycle arrest at the G1/S phase leads to cell apoptosis (53,54). Cyclin D1 is repressed by the p53 protein (55), thus p53 is eventually responsible for growth arrest-induced cell apoptosis. p53 is also able to directly activate Bax to facilitate permeabilization of the mitochondria and it serves a role in the downregulation of Bcl-2 expression, which contributes to DNA damage (56,57). In addition, p53 promotes apoptosis through caspase-3 and −8 (58,59). Thus, the reduced protein expression of cyclin D1 and increased expression of p27 caused by ALT provides an explanation for the pro-apoptotic effect of ALT. Future work should aim to explore the effect of ALT on the p53 pathway, which was not undertaken in the current study. The findings from the present study suggested that ALT may suppress the proliferation, invasion, and migration of osteosarcoma cell lines, while promoting their apoptosis. However, the underlying mechanism of action of ALT was unclear.

Accumulating evidence has indicated an important role of the PI3K/AKT signaling pathway in osteosarcoma (11,34,35); PI3K/AKT signaling modulates the proliferation, invasion, migration and apoptosis of osteosarcoma cell lines (36–39,60). Previous studies revealed that alantolactone is a specific inhibitor in several diseases via the PI3K/AKT signaling pathway (7,8). The downregulation of AKT decreases the downstream signaling factors, caspase-8 and caspase-3, which are responsible for cell apoptosis (61). Protein expression levels of cyclin D1, which is a prominent regulator of cell cycle progression from G1 to S phase (62), were also decreased following AKT downregulation, which has been demonstrated to inhibit cell proliferation (63). Furthermore, invasion-related proteins MMP-2 and MMP-9 are modulated by AKT (64). Other inhibitors of AKT have also demonstrated an ability to suppress osteosarcoma proliferation, invasion and migration (65,66). Consequently, this study explored whether the antitumor activities of ALT were mediated through the PI3K/AKT signaling pathway. The findings indicated that ALT significantly suppressed the expression of AKT, thus, it may act through this mechanism to inhibit osteosarcoma progression.

Nonetheless, the study has several limitations. Firstly, osteosarcoma is composed of several types of cells; therefore, the effect of ALT on other osteosarcoma cell lines should be investigated. Secondly, the antitumor activity of ALT was only investigated in vitro, and its in vivo protective effect on osteosarcoma remains unclear. In conclusion, the present study demonstrated that the protective effect of ALT on osteosarcoma was mediated through the inhibition of cellular proliferation, migration and invasion, in addition to promoting apoptosis, and that these effects may be explained through the inhibitory effect of ALT on the PI3K/AKT signaling pathway. The present study represents a potential, future therapeutic strategy for osteosarcoma treatment.

Acknowledgements

Not applicable.

Funding

The present study was supported by The Medical and Health Technology Project of Zhejiang Province (grant no. 2019PY073), The Science and Technology Research on Public Welfare Project of Ningbo, Zhejiang Province (grant no. 2019C50050) and The Scientific Technology Project of Agriculture and Social Development of Yingzhou, Ningbo, Zhejiang Province (grant no. 20180137).

Availability of data and materials

The datasets used and/or analyzed during the present study are available from the corresponding author upon reasonable request.

Authors' contributions

YZ and JC conceived the study; YZ and QW conducted the experiments; JH wrote the manuscript and performed statistical analysis; YZ and JC analyzed the results and created the figures. All authors read and approved the final manuscript.

Ethics approval and consent to participate

Not applicable.

Patient consent for publication

Not applicable.

Competing interests

The authors declare that they have no competing interests.

References

1 

Finkel MP, Reilly CA Jr and Biskis BO: Pathogenesis of radiation and virus-induced bone tumors. Recent Results Cancer Res. 92–103. 1976.PubMed/NCBI

2 

Li X, Liu X, Fang J, Li H and Chen J: microRNA-363 plays a tumor suppressive role in osteosarcoma by directly targeting MAP2K4. Int J Clin Exp Med. 8:20157–20167. 2015.PubMed/NCBI

3 

Rosen G: The current management of malignant bone tumours: Where do we go from here? Med J Aust. 148:373–377. 1988. View Article : Google Scholar : PubMed/NCBI

4 

Chien MH, Lin CW, Cheng CW, Wen YC and Yang SF: Matrix metalloproteinase-2 as a target for head and neck cancer therapy. Expert Opin Ther Targets. 17:203–216. 2013. View Article : Google Scholar : PubMed/NCBI

5 

Lin CW, Chou YE, Chiou HL, Chen MK, Yang WE, Hsieh MJ and Yang SF: Pterostilbene suppresses oral cancer cell invasion by inhibiting MMP-2 expression. Expert Opin Ther Targets. 18:1109–1120. 2014. View Article : Google Scholar : PubMed/NCBI

6 

Nawaz M, Shah N, Zanetti BR, Maugeri M, Silvestre RN, Fatima F, Neder L and Valadi H: Extracellular vesicles and matrix remodeling enzymes: The emerging roles in extracellular matrix remodeling, progression of diseases and tissue repair. Cells. 7:E1672018. View Article : Google Scholar : PubMed/NCBI

7 

Bjørnland K, Flatmark K, Pettersen S, Aaasen AO, Fodstad Ø and Maelandsmo GM: Matrix metalloproteinases participate in osteosarcoma invasion. J Surg Res. 127:151–156. 2005. View Article : Google Scholar : PubMed/NCBI

8 

Kang HG, Kim HS, Kim KJ, Oh JH, Lee MR, Seol SM and Han I: RECK expression in osteosarcoma: Correlation with matrix metalloproteinases activation and tumor invasiveness. J Orthop Res. 25:696–702. 2007. View Article : Google Scholar : PubMed/NCBI

9 

Zhang G, Li M, Zhu X, Bai Y and Yang C: Knockdown of Akt sensitizes osteosarcoma cells to apoptosis induced by cisplatin treatment. Int J Mol Sci. 12:2994–3005. 2011. View Article : Google Scholar : PubMed/NCBI

10 

Díaz-Montero CM, Wygant JN and McIntyre BW: PI3-K/Akt-mediated anoikis resistance of human osteosarcoma cells requires Src activation. Eur J Cancer. 42:1491–1500. 2006. View Article : Google Scholar : PubMed/NCBI

11 

Zhang J, Yu XH, Yan YG, Wang C and Wang WJ: PI3K/Akt signaling in osteosarcoma. Clin Chim Acta. 444:182–192. 2015. View Article : Google Scholar : PubMed/NCBI

12 

Zhai M, Cong L, Han Y and Tu G: CIP2A is overexpressed in osteosarcoma and regulates cell proliferation and invasion. Tumour Biol. 35:1123–1128. 2014. View Article : Google Scholar : PubMed/NCBI

13 

Ding L, He S and Sun X: HSP70 desensitizes osteosarcoma cells to baicalein and protects cells from undergoing apoptosis. Apoptosis. 19:1269–1280. 2014. View Article : Google Scholar : PubMed/NCBI

14 

Zhu LB, Jiang J, Zhu XP, Wang TF, Chen XY, Luo QF, Shu Y, Liu ZL and Huang SH: Knockdown of aurora-B inhibits osteosarcoma cell invasion and migration via modulating PI3K/Akt/NF-κB signaling pathway. Int J Clin Exp Pathol. 7:3984–3991. 2014.PubMed/NCBI

15 

Zhou R, Zhang Z, Zhao L, Jia C, Xu S, Mai Q, Lu M, Huang M, Wang L, Wang X, et al: Inhibition of mTOR signaling by oleanolic acid contributes to its anti-tumor activity in osteosarcoma cells. J Orthop Res. 29:846–852. 2011. View Article : Google Scholar : PubMed/NCBI

16 

Shang HS, Chang JB, Lin JH, Lin JP, Hsu SC, Liu CM, Liu JY, Wu PP, Lu HF, Au MK and Chung JG: Deguelin inhibits the migration and invasion of U-2 OS human osteosarcoma cells via the inhibition of matrix metalloproteinase-2/-9 in vitro. Molecules. 19:16588–16608. 2014. View Article : Google Scholar : PubMed/NCBI

17 

Zhang X and Zhang HM: Alantolactone induces gastric cancer BGC-823 cell apoptosis by regulating reactive oxygen species generation and the AKT signaling pathway. Oncol Lett. 17:4795–4802. 2019.PubMed/NCBI

18 

Chun J, Choi RJ, Khan S, Lee DS, Kim YC, Nam YJ, Lee DU and Kim YS: Alantolactone suppresses inducible nitric oxide synthase and cyclooxygenase-2 expression by down-regulating NF-κB, MAPK and AP-1 via the MyD88 signaling pathway in LPS-activated RAW 264.7 cells. Int Immunopharmacol. 14:375–383. 2012. View Article : Google Scholar : PubMed/NCBI

19 

Zheng H, Yang L, Kang Y, Chen M, Lin S, Xiang Y, Li C, Dai X, Huang X, Liang G and Zhao C: Alantolactone sensitizes human pancreatic cancer cells to EGFR inhibitors through the inhibition of STAT3 signaling. Mol Carcinog. 58:565–576. 2019. View Article : Google Scholar : PubMed/NCBI

20 

He Y, Cao X, Kong Y, Wang S, Xia Y, Bi R and Liu J: Apoptosis-promoting and migration-suppressing effect of alantolactone on gastric cancer cell lines BGC-823 and SGC-7901 via regulating p38MAPK and NF-κB pathways. Hum Exp Toxicol. 38:1132–1144. 2019. View Article : Google Scholar : PubMed/NCBI

21 

Liu J, Liu M, Wang S, He Y, Huo Y, Yang Z and Cao X: Alantolactone induces apoptosis and suppresses migration in MCF-7 human breast cancer cells via the p38 MAPK, NF-κB and Nrf2 signaling pathways. Int J Mol Med. 42:1847–1856. 2018.PubMed/NCBI

22 

Kang X, Wang H, Li Y, Xiao Y, Zhao L, Zhang T, Zhou S, Zhou X, Li Y, Shou Z, et al: Alantolactone induces apoptosis through ROS-mediated AKT pathway and inhibition of PINK1-mediated mitophagy in human HepG2 cells. Artif Cells Nanomed Biotechnol. 47:1961–1970. 2019. View Article : Google Scholar : PubMed/NCBI

23 

Ioannou YA and Chen FW: Quantitation of DNA fragmentation in apoptosis. Nucleic Acids Res. 24:992–993. 1996. View Article : Google Scholar : PubMed/NCBI

24 

Zhang Y, Zhang Q, Bao J, Huang J and Zhang H: Apiosporamide, a 4-hydroxy-2-pyridone alkaloid, induces apoptosis via PI3K/Akt signaling pathway in osteosarcoma cells. Onco Targets Ther. 12:8611–8620. 2019. View Article : Google Scholar : PubMed/NCBI

25 

Zhang Y, Sun S, Chen J, Ren P, Hu Y, Cao Z, Sun H and Ding Y: Oxymatrine induces mitochondria dependent apoptosis in human osteosarcoma MNNG/HOS cells through inhibition of PI3K/Akt pathway. Tumor Biol. 35:1619–1625. 2014. View Article : Google Scholar

26 

Ni Y, Schmidt KR, Werner BA, Koenig JK, Guldner IH, Schnepp PM, Tan X, Jiang L, Host M, Sun L, et al: Death effector domain-containing protein induces vulnerability to cell cycle inhibition in triple-negative breast cancer. Nat Commun. 10:28602019. View Article : Google Scholar : PubMed/NCBI

27 

Zhang YW, Morita I, Ikeda M, Ma KW and Murota S: Connexin43 suppresses proliferation of osteosarcoma U2OS cells through post-transcriptional regulation of p27. Oncogene. 20:4138–4149. 2001. View Article : Google Scholar : PubMed/NCBI

28 

Muhammad T, Ikram M, Ullah R, Rehman SU and Kim MO: Hesperetin, a citrus flavonoid, attenuates lps-induced neuroinflammation, apoptosis and memory impairments by modulating TLR4/NF-κB signaling. Nutrients. 11:E6482019. View Article : Google Scholar : PubMed/NCBI

29 

Sun WJ, Huang H, He B, Hu DH, Li PH, Yu YJ, Zhou XH, Lv Z, Zhou L, Hu TY, et al: Romidepsin induces G2/M phase arrest via Erk/cdc25C/cdc2/cyclinB pathway and apoptosis induction through JNK/c-Jun/caspase3 pathway in hepatocellular carcinoma cells. Biochem Pharmacol. 127:90–100. 2017. View Article : Google Scholar : PubMed/NCBI

30 

Jiang L, Zhang X, Zheng X, Ru A, Ni X, Wu Y, Tian N, Huang Y, Xue E, Wang X and Xu H: Apoptosis, senescence, and autophagy in rat nucleus pulposus cells: Implications for diabetic intervertebral disc degeneration. J Orthop Res. 31:692–702. 2013. View Article : Google Scholar : PubMed/NCBI

31 

Cho HJ, Lee TS, Park JB, Park KK, Choe JY, Sin DI, Park YY, Moon YS, Lee KG, Yeo JH, et al: Disulfiram suppresses invasive ability of osteosarcoma cells via the inhibition of MMP-2 and MMP-9 expression. J Biochem Mol Biol. 40:1069–1076. 2007.PubMed/NCBI

32 

Bjørnland K, Winberg JO, Odegaard OT, Hovig E, Loennechen T, Aasen AO, Fodstad O and Maelandsmo GM: S100A4 involvement in metastasis: Deregulation of matrix metalloproteinases and tissue inhibitors of matrix metalloproteinases in osteosarcoma cells transfected with an anti-S100A4 ribozyme. Cancer Res. 59:4702–4708. 1999.PubMed/NCBI

33 

Jin J, Cai L, Liu ZM and Zhou XS: MiRNA-218 inhibits osteosarcoma cell migration and invasion by down-regulating of TIAM1, MMP2 and MMP9. Asian Pac J Cancer Prev. 14:3681–3684. 2013. View Article : Google Scholar : PubMed/NCBI

34 

Dong Y, Liang G, Yuan B, Yang C, Gao R and Zhou X: MALAT1 promotes the proliferation and metastasis of osteosarcoma cells by activating the PI3K/Akt pathway. Tumour Biol. 36:1477–1486. 2015. View Article : Google Scholar : PubMed/NCBI

35 

Hou CH, Lin FL, Tong KB, Hou SM and Liu JF: Transforming growth factor alpha promotes osteosarcoma metastasis by ICAM-1 and PI3K/Akt signaling pathway. Biochem Pharmacol. 89:453–463. 2014. View Article : Google Scholar : PubMed/NCBI

36 

Zhang A, He S, Sun X, Ding L, Bao X and Wang N: Wnt5a promotes migration of human osteosarcoma cells by triggering a phosphatidylinositol-3 kinase/Akt signals. Cancer Cell Int. 14:152014. View Article : Google Scholar : PubMed/NCBI

37 

Takagi S, Takemoto A, Takami M, Oh-Hara T and Fujita N: Platelets promote osteosarcoma cell growth through activation of the platelet-derived growth factor receptor-Akt signaling axis. Cancer Sci. 105:983–988. 2014. View Article : Google Scholar : PubMed/NCBI

38 

Shukla A, Alsarraj J and Hunter K: Understanding susceptibility to breast cancer metastasis: The genetic approach. Breast Cancer Manag. 3:165–172. 2014. View Article : Google Scholar : PubMed/NCBI

39 

Long XH, Zhang GM, Peng AF, Luo QF, Zhang L, Wen HC, Zhou RP, Gao S, Zhou Y and Liu ZL: Lapatinib alters the malignant phenotype of osteosarcoma cells via downregulation of the activity of the HER2-PI3K/AKT-FASN axis in vitro. Oncol Rep. 31:328–334. 2014. View Article : Google Scholar : PubMed/NCBI

40 

Goedhart LM, Ho VKY, Dijkstra PDS, Schreuder HWB, Schaap GR, Ploegmakers JJW, van der Geest ICM, van de Sande MAJ, Bramer JA, Suurmeijer AJH and Jutte PC: Bone sarcoma incidence in the Netherlands. Cancer Epidemiol. 60:31–38. 2019. View Article : Google Scholar : PubMed/NCBI

41 

Reed DR, Hayashi M, Wagner L, Binitie O, Steppan DA, Brohl AS, Shinohara ET, Bridge JA, Loeb DM, Borinstein SC and Isakoff MS: Treatment pathway of bone sarcoma in children, adolescents, and young adults. Cancer. 123:2206–2218. 2017. View Article : Google Scholar : PubMed/NCBI

42 

Liu YR, Cai QY, Gao YG, Luan X, Guan YY, Lu Q, Sun P, Zhao M and Fang C: Alantolactone, a sesquiterpene lactone, inhibits breast cancer growth by antiangiogenic activity via blocking VEGFR2 signaling. Phytother Res. 32:643–650. 2018. View Article : Google Scholar : PubMed/NCBI

43 

Kranenburg O, van der Eb AJ and Zantema A: Cyclin D1 is an essential mediator of apoptotic neuronal cell death. EMBO J. 15:46–54. 1996. View Article : Google Scholar : PubMed/NCBI

44 

Zhang Y, Hu H, Song L, Cai L, Wei R and Jin W: Epirubicin-mediated expression of miR-302b is involved in osteosarcoma apoptosis and cell cycle regulation. Toxicol Lett. 222:1–9. 2013. View Article : Google Scholar : PubMed/NCBI

45 

Chao DT and Korsmeyer SJ: BCL-2 family: Regulators of cell death. Annu Rev Immunol. 16:395–419. 1998. View Article : Google Scholar : PubMed/NCBI

46 

Reed JC: Double identity for proteins of the Bcl-2 family. Nature. 387:773–776. 1997. View Article : Google Scholar : PubMed/NCBI

47 

Eliseev RA, Dong YF, Sampson E, Zuscik MJ, Schwarz EM, O'Keefe RJ, Rosier RN and Drissi MH: Runx2-mediated activation of the Bax gene increases osteosarcoma cell sensitivity to apoptosis. Oncogene. 27:3605–3614. 2008. View Article : Google Scholar : PubMed/NCBI

48 

Raisova M, Hossini AM, Eberle J, Riebeling C, Wieder T, Sturm I, Daniel PT, Orfanos CE and Geilen CC: The Bax/Bcl-2 ratio determines the susceptibility of human melanoma cells to CD95/Fas-mediated apoptosis. J Invest Dermatol. 117:333–340. 2001. View Article : Google Scholar : PubMed/NCBI

49 

Porter AG and Jänicke RU: Emerging roles of caspase-3 in apoptosis. Cell Death Diff. 6:99–104. 1999. View Article : Google Scholar

50 

Li H, Zhu H, Xu CJ and Yuan J: Cleavage of BID by caspase 8 mediates the mitochondrial damage in the fas pathway of apoptosis. Cell. 94:491–501. 1998. View Article : Google Scholar : PubMed/NCBI

51 

Katayose Y, Kim M, Rakkar AN, Li Z, Cowan KH and Seth P: Promoting apoptosis: A novel activity associated with the cyclin-dependent kinase inhibitor p27. Cancer Res. 57:5441–5445. 1997.PubMed/NCBI

52 

Sofer-Levi Y and Resnitzky D: Apoptosis induced by ectopic expression of cyclin D1 but not cyclin E. Oncogene. 13:2431–2437. 1996.PubMed/NCBI

53 

Shishodia S, Amin HM, Lai R and Aggarwal BB: Curcumin (diferuloylmethane) inhibits constitutive NF-κB activation, induces G1/S arrest, suppresses proliferation, and induces apoptosis in mantle cell lymphoma. Biochem Pharmacol. 70:700–713. 2005. View Article : Google Scholar : PubMed/NCBI

54 

Pietenpol JA and Stewart ZA: Cell cycle checkpoint signaling: Cell cycle arrest versus apoptosis. Toxicology. 181-182:475–481. 2002. View Article : Google Scholar : PubMed/NCBI

55 

Rocha S, Martin AM, Meek DW and Perkins ND: p53 represses cyclin D1 transcription through down regulation of Bcl-3 and inducing increased association of the p52 NF-κB subunit with histone deacetylase 1. Mol Cell Biol. 23:4713–4727. 2003. View Article : Google Scholar : PubMed/NCBI

56 

Chipuk JE, Kuwana T, Bouchier-Hayes L, Droin NM, Newmeyer DD, Schuler M and Green DR: Direct activation of bax by p53 mediates mitochondrial membrane permeabilization and apoptosis. Science. 303:1010–1014. 2004. View Article : Google Scholar : PubMed/NCBI

57 

Wu Yl, Mehew JW, Heckman CA, Arcinas M and Boxer LM: Negative regulation of bcl-2 expression by p53 in hematopoietic cells. Oncogene. 20:240–251. 2001. View Article : Google Scholar : PubMed/NCBI

58 

Cregan SP, MacLaurin JG, Craig CG, Robertson GS, Nicholson DW, Park DS and Slack RS: Bax-dependent caspase-3 activation is a key determinant in p53-induced apoptosis in neurons. J Neurosci. 19:7860–7869. 1999. View Article : Google Scholar : PubMed/NCBI

59 

Ding HF, Lin YL, McGill G, Juo P, Zhu H, Blenis J, Yuan J and Fisher DE: Essential role for caspase-8 in transcription-independent apoptosis triggered by p53. J Biol Chem. 275:38905–38911. 2000. View Article : Google Scholar : PubMed/NCBI

60 

Sheng L, Tang T, Liu Y, Ma Y, Wang Z, Tao H, Zhang Y and Qi Z: Inducible HSP70 antagonizes cisplatin-induced cell apoptosis through inhibition of the MAPK signaling pathway in HGC-27 cells. Int J Mol Med. 42:2089–2097. 2018.PubMed/NCBI

61 

Liu YW, Yang T, Zhao L, Ni Z, Yang N, He F and Dai SS: Activation of adenosine 2A receptor inhibits neutrophil apoptosis in an autophagy-dependent manner in mice with systemic inflammatory response syndrome. Sci Rep. 6:336142016. View Article : Google Scholar : PubMed/NCBI

62 

Resnitzky D and Reed SI: Different roles for cyclins D1 and E in regulation of the G1-to-S transition. Mol Cell Biol. 15:3463–3469. 1995. View Article : Google Scholar : PubMed/NCBI

63 

Kline CL, Van den Heuvel AP, Allen JE, Prabhu VV, Dicker DT and El-Deiry WS: ONC201 kills solid tumor cells by triggering an integrated stress response dependent on ATF4 activation by specific eIF2α kinases. Sci Signal. 9:ra182016. View Article : Google Scholar : PubMed/NCBI

64 

Wang L, Zhang ZG, Zhang RL, Gregg SR, Hozeska-Solgot A, LeTourneau Y, Wang Y and Chopp M: Matrix metalloproteinase 2 (MMP2) and MMP9 secreted by erythropoietin-activated endothelial cells promote neural progenitor cell migration. J Neurosci. 26:5996–6003. 2006. View Article : Google Scholar : PubMed/NCBI

65 

Kuijjer ML, van den Akker BE, Hilhorst R, Mommersteeg M, Buddingh EP, Serra M, Bürger H, Hogendoorn PC and Cleton-Jansen AM: Kinome and mRNA expression profiling of high-grade osteosarcoma cell lines implies Akt signaling as possible target for therapy. BMC Med Genomics. 7:42014. View Article : Google Scholar : PubMed/NCBI

66 

Hideshima T, Catley L, Yasui H, Ishitsuka K, Raje N, Mitsiades C, Podar K, Munshi NC, Chauhan D, Richardson PG and Anderson KC: Perifosine, an oral bioactive novel alkylphospholipid, inhibits Akt and induces in vitro and in vivo cytotoxicity in human multiple myeloma cells. Blood. 107:4053–4062. 2006. View Article : Google Scholar : PubMed/NCBI

Related Articles

  • Abstract
  • View
  • Download
  • Twitter
Copy and paste a formatted citation
Spandidos Publications style
Zhang Y, Weng Q, Han J and Chen J: Alantolactone suppresses human osteosarcoma through the PI3K/AKT signaling pathway. Mol Med Rep 21: 675-684, 2020.
APA
Zhang, Y., Weng, Q., Han, J., & Chen, J. (2020). Alantolactone suppresses human osteosarcoma through the PI3K/AKT signaling pathway. Molecular Medicine Reports, 21, 675-684. https://doi.org/10.3892/mmr.2019.10882
MLA
Zhang, Y., Weng, Q., Han, J., Chen, J."Alantolactone suppresses human osteosarcoma through the PI3K/AKT signaling pathway". Molecular Medicine Reports 21.2 (2020): 675-684.
Chicago
Zhang, Y., Weng, Q., Han, J., Chen, J."Alantolactone suppresses human osteosarcoma through the PI3K/AKT signaling pathway". Molecular Medicine Reports 21, no. 2 (2020): 675-684. https://doi.org/10.3892/mmr.2019.10882
Copy and paste a formatted citation
x
Spandidos Publications style
Zhang Y, Weng Q, Han J and Chen J: Alantolactone suppresses human osteosarcoma through the PI3K/AKT signaling pathway. Mol Med Rep 21: 675-684, 2020.
APA
Zhang, Y., Weng, Q., Han, J., & Chen, J. (2020). Alantolactone suppresses human osteosarcoma through the PI3K/AKT signaling pathway. Molecular Medicine Reports, 21, 675-684. https://doi.org/10.3892/mmr.2019.10882
MLA
Zhang, Y., Weng, Q., Han, J., Chen, J."Alantolactone suppresses human osteosarcoma through the PI3K/AKT signaling pathway". Molecular Medicine Reports 21.2 (2020): 675-684.
Chicago
Zhang, Y., Weng, Q., Han, J., Chen, J."Alantolactone suppresses human osteosarcoma through the PI3K/AKT signaling pathway". Molecular Medicine Reports 21, no. 2 (2020): 675-684. https://doi.org/10.3892/mmr.2019.10882
Follow us
  • Twitter
  • LinkedIn
  • Facebook
About
  • Spandidos Publications
  • Careers
  • Cookie Policy
  • Privacy Policy
How can we help?
  • Help
  • Live Chat
  • Contact
  • Email to our Support Team