Spandidos Publications Logo
  • About
    • About Spandidos
    • Aims and Scopes
    • Abstracting and Indexing
    • Editorial Policies
    • Reprints and Permissions
    • Job Opportunities
    • Terms and Conditions
    • Contact
  • Journals
    • All Journals
    • Oncology Letters
      • Oncology Letters
      • Information for Authors
      • Editorial Policies
      • Editorial Board
      • Aims and Scope
      • Abstracting and Indexing
      • Bibliographic Information
      • Archive
    • International Journal of Oncology
      • International Journal of Oncology
      • Information for Authors
      • Editorial Policies
      • Editorial Board
      • Aims and Scope
      • Abstracting and Indexing
      • Bibliographic Information
      • Archive
    • Molecular and Clinical Oncology
      • Molecular and Clinical Oncology
      • Information for Authors
      • Editorial Policies
      • Editorial Board
      • Aims and Scope
      • Abstracting and Indexing
      • Bibliographic Information
      • Archive
    • Experimental and Therapeutic Medicine
      • Experimental and Therapeutic Medicine
      • Information for Authors
      • Editorial Policies
      • Editorial Board
      • Aims and Scope
      • Abstracting and Indexing
      • Bibliographic Information
      • Archive
    • International Journal of Molecular Medicine
      • International Journal of Molecular Medicine
      • Information for Authors
      • Editorial Policies
      • Editorial Board
      • Aims and Scope
      • Abstracting and Indexing
      • Bibliographic Information
      • Archive
    • Biomedical Reports
      • Biomedical Reports
      • Information for Authors
      • Editorial Policies
      • Editorial Board
      • Aims and Scope
      • Abstracting and Indexing
      • Bibliographic Information
      • Archive
    • Oncology Reports
      • Oncology Reports
      • Information for Authors
      • Editorial Policies
      • Editorial Board
      • Aims and Scope
      • Abstracting and Indexing
      • Bibliographic Information
      • Archive
    • Molecular Medicine Reports
      • Molecular Medicine Reports
      • Information for Authors
      • Editorial Policies
      • Editorial Board
      • Aims and Scope
      • Abstracting and Indexing
      • Bibliographic Information
      • Archive
    • World Academy of Sciences Journal
      • World Academy of Sciences Journal
      • Information for Authors
      • Editorial Policies
      • Editorial Board
      • Aims and Scope
      • Abstracting and Indexing
      • Bibliographic Information
      • Archive
    • International Journal of Functional Nutrition
      • International Journal of Functional Nutrition
      • Information for Authors
      • Editorial Policies
      • Editorial Board
      • Aims and Scope
      • Abstracting and Indexing
      • Bibliographic Information
      • Archive
    • International Journal of Epigenetics
      • International Journal of Epigenetics
      • Information for Authors
      • Editorial Policies
      • Editorial Board
      • Aims and Scope
      • Abstracting and Indexing
      • Bibliographic Information
      • Archive
    • Medicine International
      • Medicine International
      • Information for Authors
      • Editorial Policies
      • Editorial Board
      • Aims and Scope
      • Abstracting and Indexing
      • Bibliographic Information
      • Archive
  • Articles
  • Information
    • Information for Authors
    • Information for Reviewers
    • Information for Librarians
    • Information for Advertisers
    • Conferences
  • Language Editing
Spandidos Publications Logo
  • About
    • About Spandidos
    • Aims and Scopes
    • Abstracting and Indexing
    • Editorial Policies
    • Reprints and Permissions
    • Job Opportunities
    • Terms and Conditions
    • Contact
  • Journals
    • All Journals
    • Biomedical Reports
      • Information for Authors
      • Editorial Policies
      • Editorial Board
      • Aims and Scope
      • Abstracting and Indexing
      • Bibliographic Information
      • Archive
    • Experimental and Therapeutic Medicine
      • Information for Authors
      • Editorial Policies
      • Editorial Board
      • Aims and Scope
      • Abstracting and Indexing
      • Bibliographic Information
      • Archive
    • International Journal of Epigenetics
      • Information for Authors
      • Editorial Policies
      • Editorial Board
      • Aims and Scope
      • Abstracting and Indexing
      • Bibliographic Information
      • Archive
    • International Journal of Functional Nutrition
      • Information for Authors
      • Editorial Policies
      • Editorial Board
      • Aims and Scope
      • Abstracting and Indexing
      • Bibliographic Information
      • Archive
    • International Journal of Molecular Medicine
      • Information for Authors
      • Editorial Policies
      • Editorial Board
      • Aims and Scope
      • Abstracting and Indexing
      • Bibliographic Information
      • Archive
    • International Journal of Oncology
      • Information for Authors
      • Editorial Policies
      • Editorial Board
      • Aims and Scope
      • Abstracting and Indexing
      • Bibliographic Information
      • Archive
    • Medicine International
      • Information for Authors
      • Editorial Policies
      • Editorial Board
      • Aims and Scope
      • Abstracting and Indexing
      • Bibliographic Information
      • Archive
    • Molecular and Clinical Oncology
      • Information for Authors
      • Editorial Policies
      • Editorial Board
      • Aims and Scope
      • Abstracting and Indexing
      • Bibliographic Information
      • Archive
    • Molecular Medicine Reports
      • Information for Authors
      • Editorial Policies
      • Editorial Board
      • Aims and Scope
      • Abstracting and Indexing
      • Bibliographic Information
      • Archive
    • Oncology Letters
      • Information for Authors
      • Editorial Policies
      • Editorial Board
      • Aims and Scope
      • Abstracting and Indexing
      • Bibliographic Information
      • Archive
    • Oncology Reports
      • Information for Authors
      • Editorial Policies
      • Editorial Board
      • Aims and Scope
      • Abstracting and Indexing
      • Bibliographic Information
      • Archive
    • World Academy of Sciences Journal
      • Information for Authors
      • Editorial Policies
      • Editorial Board
      • Aims and Scope
      • Abstracting and Indexing
      • Bibliographic Information
      • Archive
  • Articles
  • Information
    • For Authors
    • For Reviewers
    • For Librarians
    • For Advertisers
    • Conferences
  • Language Editing
Login Register Submit
  • This site uses cookies
  • You can change your cookie settings at any time by following the instructions in our Cookie Policy. To find out more, you may read our Privacy Policy.

    I agree
Search articles by DOI, keyword, author or affiliation
Search
Advanced Search
presentation
Molecular Medicine Reports
Join Editorial Board Propose a Special Issue
Print ISSN: 1791-2997 Online ISSN: 1791-3004
Journal Cover
March-2020 Volume 21 Issue 3

Full Size Image

Sign up for eToc alerts
Recommend to Library

Journals

International Journal of Molecular Medicine

International Journal of Molecular Medicine

International Journal of Molecular Medicine is an international journal devoted to molecular mechanisms of human disease.

International Journal of Oncology

International Journal of Oncology

International Journal of Oncology is an international journal devoted to oncology research and cancer treatment.

Molecular Medicine Reports

Molecular Medicine Reports

Covers molecular medicine topics such as pharmacology, pathology, genetics, neuroscience, infectious diseases, molecular cardiology, and molecular surgery.

Oncology Reports

Oncology Reports

Oncology Reports is an international journal devoted to fundamental and applied research in Oncology.

Experimental and Therapeutic Medicine

Experimental and Therapeutic Medicine

Experimental and Therapeutic Medicine is an international journal devoted to laboratory and clinical medicine.

Oncology Letters

Oncology Letters

Oncology Letters is an international journal devoted to Experimental and Clinical Oncology.

Biomedical Reports

Biomedical Reports

Explores a wide range of biological and medical fields, including pharmacology, genetics, microbiology, neuroscience, and molecular cardiology.

Molecular and Clinical Oncology

Molecular and Clinical Oncology

International journal addressing all aspects of oncology research, from tumorigenesis and oncogenes to chemotherapy and metastasis.

World Academy of Sciences Journal

World Academy of Sciences Journal

Multidisciplinary open-access journal spanning biochemistry, genetics, neuroscience, environmental health, and synthetic biology.

International Journal of Functional Nutrition

International Journal of Functional Nutrition

Open-access journal combining biochemistry, pharmacology, immunology, and genetics to advance health through functional nutrition.

International Journal of Epigenetics

International Journal of Epigenetics

Publishes open-access research on using epigenetics to advance understanding and treatment of human disease.

Medicine International

Medicine International

An International Open Access Journal Devoted to General Medicine.

Journal Cover
March-2020 Volume 21 Issue 3

Full Size Image

Sign up for eToc alerts
Recommend to Library

  • Article
  • Citations
    • Cite This Article
    • Download Citation
    • Create Citation Alert
    • Remove Citation Alert
    • Cited By
  • Similar Articles
    • Related Articles (in Spandidos Publications)
    • Similar Articles (Google Scholar)
    • Similar Articles (PubMed)
  • Download PDF
  • Download XML
  • View XML
Article Open Access

Laminin α5 modulates fibroblast proliferation in epidural fibrosis through the PI3K/AKT/mTOR signaling pathway

  • Authors:
    • Pengran Liu
    • Hui Chen
    • Lianqi Yan
    • Yu Sun
  • View Affiliations / Copyright

    Affiliations: Department of Orthopedics, The Second Affiliated Hospital of Xiangya School of Medicine, Central South University, Changsha, Hunan 410012, P.R. China, Department of Orthopedics, Dalian Medical University, Dalian, Liaoning 116000, P.R. China, Department of Orthopedics, Clinical Medical College of Yangzhou University, Northern Jiangsu People's Hospital, Yangzhou, Jiangsu 225001, P.R. China
    Copyright: © Liu et al. This is an open access article distributed under the terms of Creative Commons Attribution License.
  • Pages: 1491-1500
    |
    Published online on: January 28, 2020
       https://doi.org/10.3892/mmr.2020.10967
  • Expand metrics +
Metrics: Total Views: 0 (Spandidos Publications: | PMC Statistics: )
Metrics: Total PDF Downloads: 0 (Spandidos Publications: | PMC Statistics: )
Cited By (CrossRef): 0 citations Loading Articles...

This article is mentioned in:



Abstract

Lumbar laminectomy is commonly deemed as the most valid surgery for a series of lumbar illnesses, such as lumbar disc herniation, which could lead to spinal canal stenosis. However, epidural fibrosis is one of the most common complications that limits the application of lumbar laminectomy, which is mainly caused by proliferation of local fibroblasts. Laminins are glycoproteins that consist of α, β and γ chains, which serve a crucial role in biological cell behaviors, such as adhesion, differentiation, migration and proliferation, especially the isoform with the fifth α chain‑laminin α5. The PI3K/AKT/mTOR signaling pathway was demonstrated to be associated with various biological functions in cells. The aim of the present study was to explore whether laminin α5 is an important factor in epidural fibrosis by modulating the proliferation of fibroblasts through the activation of PI3K/AKT/mTOR signaling pathway. In the animal model, the results of the hematoxylin‑eosin staining, cell counting, Masson's trichrome staining and immunohistochemical staining showed laminin α5 to be positively associated with epidural fibrosis. Furthermore, to verify the assumption that laminin α5 could modulate fibroblast proliferation through the PI3K/AKT/mTOR signal pathway, fibroblasts were transfected with laminin α5‑small interfering (si)RNA. The results of western blotting (proliferating cell nuclear antigen and cyclin D1), the Cell Counting Kit‑8 and EdU incorporation assays indicated that the proliferative level of fibroblasts decreased, and the expression of phosphorylated (p)‑focal adhesion kinase 1, p‑AKT and p‑mTOR was reduced. Subsequently, laminin α5 was overexpressed and the change in cell proliferation and expression of associated proteins contrasted with that observed in siRNA. The results demonstrated that laminin α5 could interfere the activation of the PI3K/AKT/mTOR signaling pathway. Finally, the inhibition of the PI3K/AKT/mTOR signaling pathway by LY294002 resulted in decreased fibroblast proliferation. In conclusion, laminin α5 could modulate fibroblast proliferation in epidural fibrosis through the PI3K/AKT/mTOR signaling pathway.

Introduction

In the current medical field, the lumbar laminectomy is deemed the most valid treatment for lumbar illnesses; these include lumbar disc herniation and other associated diseases, which may result in spinal canal stenosis. However, due to inaccurate recognition and inadequate treatment, following surgery the formation of fibrosis on local dura and lumbosacral adhesive arachnoiditis occurs (1). With epidural fibrosis patients often experience chronic lower back and leg pain, as well disability (2). There is also a study that indicated that the function of local inflammatory factors and hematoma organization could be primary contributors of epidural fibrosis (3). Additionally, further studies have illustrated that the excessive proliferation of fibroblasts in the operative region is the most significant element of local fibrosis formation (4,5). Therefore, the methods of inhibiting fibroblast proliferation to reduce fibrosis have become an attractive area of study and previous studies have demonstrated positive results (6–8). However, there are numerous limitations for clinical application, hence further research is still required to solve the problem completely.

Laminins are a type of biofunctional glycoprotein in the extracellular matrix, which consist of three different polypeptide α, β and γ chains with disulfide bonds; there are five kinds of α chains (α1-α5), three β chains (β1-β3) and three γ chains (γ1-γ3) (9–11). Furthermore, some studies have shown that all fifteen different laminin trimer-formations are associated with multiple cell biological behaviors, such as adhesion, differentiation, migration and proliferation in various cell lines (12–16). For further research, as the major constituent protein of the extracellular matrix, most laminins extensively express the α5 chain (referred as laminin α5), which has a greater influence on the aforementioned cell behaviors than the other chains (17,18). Studies have also indicated that laminin α5 is a crucial constituent of the basement membrane in some tissues and organs, such as the skin, hair, lung, intestines and kidney, and plays a significant role in the organism (19). For instance, in mice experiments laminin α5 was found to accelerate the morphogenesis of embryonic skin and hair (20). According to previous studies, laminin α5 was also demonstrated to be associated with human myasthenia, ligament lesions, dermopathy, visual impairment, scar formation malabsorption and vitreous detachment (21,22). Thus, laminin α5 is of great significance, however there are no studies to the best of our knowledge, involving laminin α5, fibroblast and epidural fibrosis until now.

The PI3K/AKT/mTOR signaling pathway is a classical pathway, which has been demonstrated to be associated with various biological cell behaviors including proliferation (23,24). There was also research indicated that AKT pathway is probably involved with epidural fibrosis (25). However, there are few further studies on the signaling pathway involved in fibroblast proliferation and epidural fibrosis. Therefore, the present study explored whether laminin α5 is associated with epidural fibrosis and modulates fibroblast proliferation through the activation of the PI3K/AKT/mTOR signaling pathway. The results of the present study may aid the development of a novel treatment for the prevention of epidural fibrosis.

Materials and methods

Animals

A total of 40 Sprague-Dawley male rats (mean weight, 250 g; age, 8 weeks) were provided by the Medical College of Yangzhou University (Yangzhou, China). The rats were acclimatized for a week to adapt to the laboratory environment of 23±2°C and 50–60% humidity, with a 12-h light/dark cycle and free access to food and water. Rats were then randomly divided into two groups: 2-week group and 4-week group (the number represents the postoperative euthanasia-time; 20 rats per group). During the preparation process, all rats were appropriately treated according to the standards of International Laboratory Animal Care.

Animal laminectomy model

To simulate the situation of clinical patients, lumbar laminectomy was carefully performed in all rats according to a laminectomy model and the procedure was conducted as previously reported (26). Following the application of 1% pentobarbital sodium for anesthesia (40 mg/kg), the rats were shaved on the back among the first and second lumbars (L1 and L2) to expose the operative area clearly and the local skin was sterilized three times with iodine. The local connective tissue and muscles were separated layer by layer until the vertebral plate, and the plates of L1 and L2 were carefully removed with a rongeur to expose the spinal cord distinctly, avoiding causing any other injuries. Following thorough hemostasis, the wound was sutured in mattress-style with Coated Vicryl Plus Antibacterial Suture (Johnson Co., Ltd). All procedures aforementioned were performed in sterile conditions by professional veterinarians with the certification from Jiangsu Experimental Animal Association (Jiangsu, China).

Histological analysis of hematoxylin and eosin (H&E) and Masson trichrome stains

After lumbar laminectomy operation, the two groups of rats were individually euthanized at 2 and 4 weeks to perform histological analysis to detect the degree of local fibrosis. The rats were anesthetized with 1% pentobarbital sodium and perfused with 4% paraformaldehyde intracardially for euthanasia. Subsequently, the L1 and L2 lumbar column with local muscles and epidural fibrosis were excised and fixed with 10% buffered formalin for one week at room temperature, then immersed in Ethylene Diamine Tetraacetic Acid (EDTA) for 40 days for decalcification. Finally, the columns were embedded in paraffin and then sliced into successive 4-µm transverse sections.

For H&E staining, the sections were subsequently stained with hematoxylin for 5 min and then eosin for 5 min, both at room temperature. For Masson trichrome staining, the sections were subsequently immersed in 50% potassium dichromate overnight at room temperature, stained with hematoxylin for 3 min at room temperature and incubated in Ponceau S dye for 5 min at room temperature. Then, the sections were washed and incubated with 1% phosphomolybdic acid for 2 min at room temperature prior to being stained with aniline blue for 5 min at room temperature. The degree of fibrosis, local fibroblast counting, and the content of epidural collagen were observed by optical photographic light microscopy at ×40 and ×200 magnification. Stained cells were counted in three random views of fibrotic area per section by Image Pro Plus 6.0 software (Media Cybernetics, Inc.).

Immunohistochemistry

Following the initial fixing steps described above and obtaining paraffin-embedded sections (4 µm), immunohistochemistry analysis of laminin α5 protein expression was performed with a Ready-to-use HP IHC detection kit (Absin Bioscience, Inc.), according to the manufacturer's protocol. Briefly, sections of each group underwent antigen retrieval in sodium citrate at 100°C for 20 min. Sections were subsequently deparaffinized in xylene at room temperature and rehydrated in a descending alcohol series (100, 85 and 75%), and blocked in 100% FBS (Gibco; Thermo Fisher Scientific, Inc.) for 15 min at room temperature. Sections were subsequently incubated with the laminin α5 primary antibody (1:200; cat. no. NBP2-42391; Novus Biologicals, Ltd.) at 4°C overnight, then incubated with the secondary antibody included in the kit at room temperature for 2 h. Finally, the sections were stained with DAB reagent for 2 min at room temperature and then, hematoxylin for 2 min at room temperature. Stained cells were observed under an optical photographic light microscope at ×200 magnification and analyzed by Image Pro Plus 6.0 software (Media Cybernetics, Inc.).

Culture and treatment of fibroblasts

The human fibroblasts were obtained from Shanghai Cell Repository of the Chinese Academy of Sciences. Cells were cultured at 37°C in 5% CO2 with DMEM (Gibco; Thermo Fisher Scientific, Inc.), supplemented with 15% FBS (Gibco; Thermo Fisher Scientific, Inc.) and 1% penicillin & streptomycin (Gibco; Thermo Fisher Scientific, Inc.). A total of 1×106 fibroblasts were seeded in petri dishes with a variety of specifications overnight until a confluence of 70% was attained; then the dishes were washed twice with PBS. One third of the fibroblasts were set as the LY group and were treated with the PI3K inhibitor LY294002 (MedChemExpress) diluted in dimethylsulfoxide to 50 µM for 24 h. Another third of the fibroblasts were treated with siRNA for knockdown or lentiviral vectors for overexpression. All fibroblasts were maintained in the growth phase between 3 and 6 passages.

Small interfering (si)RNA

siRNA of laminin α5 (5′-GCATCAGCTTCGACAGTCA-3′) and the negative control (cat. no. siN0000001-1-5; with same sequence length as siRNA-laminin α5 but non-targeting) were purchased from Guangzhou RiboBio, Co., Ltd. The fibroblasts were transfected with 50 nM siRNA at a confluence of 70% for 48 h with Opti-MEM (Gibco; Thermo Fisher Scientific, Inc.) and Lipofectamine® 2000 reagent (Invitrogen; Thermo Fisher Scientific, Inc.), following the manufacturer's protocol. The efficiency of transfection was detected by reverse transcription-quantitative PCR (RT-qPCR) and immunofluorescence. Transfected cells were maintained in culture for 48 h prior to subsequent experiments.

Gene overexpression by lentiviral infection

The GV418 and GV419 lentiviral vectors for overexpressing the laminin α5 target gene and the scramble control (empty vector) were obtained from Shanghai Genechem Co., Ltd. Lentiviral infection was performed to overexpress laminin α5 following the manufacturer's protocol. Fibroblasts in the overexpression and scramble control group were cultured until they reached 70% confluence. Subsequently, 1×106 fibroblasts/well were transfected with 2×107 TU (multiplicity of infection of 20) laminin α5 GV418 lentiviral vector or GV418 scramble control empty vector overnight in the presence of 2 mg/ml polybrene (Gibco; Thermo Fisher Scientific, Inc.) and then replaced with fresh complete medium. After 48 h-transfection at 37°C, cells were cultured in puromycin (Sigma-Aldrich; Merck KGaA) at a concentration of 2 µg/ml for 72 h for the preliminary screening to eliminate non-transfected cells.

Subsequently, the laminin α5 overexpression GV419 lentiviral and the GV419 scramble control empty vector were transfected into 1×106 fibroblasts as described previously. Then, fibroblasts were screened with 400 µg/ml G418 Sulfate (Thermo Fisher Scientific, Inc.) for 72 h. The transfection efficiency was verified as aforementioned, with an untreated group used as the control group, and cells were kept in culture for subsequent experiments.

RNA preparation and RT-qPCR

Total RNA was extracted from fibroblasts with TRIzol® reagent (Thermo Fisher Scientific, Inc.), according to the manufacturer's protocol. Reverse transcription to cDNA was performed using the FastKing DNA Dispelling RT SuperMix (Tiangen Biotech Co., Ltd.), according to the manufacturer's protocol. The RT conditions were 42°C for 15 min and 95°C for 3 min. All qPCR reactions were run on the StepOnePlus Real-Time PCR System (Thermo Fisher Scientific, Inc.) with a SYBR® Green Master Mix kit (Vazyme Biotech Co. Ltd), according to the manufacturer's protocol. The primers used are displaying in Table I. The following thermocycling conditions were used for the qPCR: Initial denaturation at 95°C for 5 min; 40 cycles at 95°C for 10 sec and 60°C for 30 sec; and 95°C for 15 sec, 60°C for 60 sec and 95°C for 15 sec. Expression levels were quantified using the 2−ΔΔCq method (27) and normalized to the loading control GAPDH.

Table I.

Primers for reverse transcription-quantitative PCR.

Table I.

Primers for reverse transcription-quantitative PCR.

GenePrimer sequence (5′→3′)
Laminin α5F: TGCACCCGCCCTACTTCAA
R: GGGTGACGTTGACCTCGTTGTA
GAPDHF: GAAGCTTGTCATCAATGGAAAT
R: TGATGACCCTTTTGGCTCCC

[i] F, forward; R, reverse.

Western blot analysis

A total of 3×106 fibroblasts were lysed on ice with RIPA lysis buffer (Beyotime Institute of Biotechnology), according to the manufacturer's protocol. Total protein concentration was determined with a bicinchoninic acid protein assay kit (Thermo Fisher Scientific, Inc.). Western blot analysis was performed as previously reported (28). Briefly, 30 µg protein/lane was separated via 10% SDS-PAGE and transferred onto a PVDF membrane. The membranes were blocked with 5% skim milk in TBS and 0.05% Tween-20 for 2 h at room temperature and subsequently incubated with primary antibodies at 4°C overnight. The primary antibodies were against proliferating cell nuclear antigen (PCNA; 1:1,000; cat. no. 13110; Cell Signaling Technology, Inc.), cyclin D1 (1:1,000; cat. no. 55506; Cell Signaling Technology, Inc.), phosphorylated (p)-focal adhesion kinase 1 (FAK1; 1:1,000; cat. no. 3281; Cell Signaling Technology, Inc.), FAKT1 (1:1,000; cat. no. 71433; Cell Signaling Technology, Inc.), AKT (1:1,000; cat. no. 4685; Cell Signaling Technology, Inc.), p-AKT (1:1,000; cat. no. 4060; Cell Signaling Technology, Inc.), mTOR (1:1,000; cat. no. 2983; Cell Signaling Technology, Inc.), p-mTOR (1:1,000; cat. no. 5536; Cell Signaling Technology, Inc.) and GAPDH (1:1,000; cat. no. 5174; Cell Signaling Technology, Inc.). Subsequently, the membranes were incubated with a horseradish peroxidase-conjugated anti-rabbit IgG secondary antibody (1:2,000; cat. no. 7074; Cell Signaling Technology, Inc.) for 2 h at room temperature. The target protein expression was detected with ECL reagents (Beyotime Institute of Biotechnology) using a ChemiDoc XRSþ system (Bio-Rad Laboratories, Inc.). The results were analyzed using ImageJ version 1.46r software (National Institutes of Health).

Immunofluorescence staining

A total of 2.5×105 fibroblasts from each group were simultaneously cultured in 24-well plates overnight until 70% confluent. Then cells were fixed with 4% polyoxymethylene in PBS at room temperature for 15 min, then immersed in 0.1% Triton X-100. Subsequently, the sections were blocked in 3% BSA (Gibco; Thermo Fisher Scientific, Inc.) for 30 min at room temperature and incubated with anti-laminin α5 primary antibody (1:100; cat. no. 220399; Abcam) overnight at 4°C and probed with a FITC-conjugated goat anti-rabbit IgG secondary antibody (1:200; cat. no. 33112ES60; Yeasen Biotechnology (Shanghai) Co., Ltd.) for 2 h at room temperature. Finally, the cell nuclei were stained with Hoechst for 5 min at room temperature, then observed with a Zeiss inverted fluorescence microscope (magnification, ×200) to determine the expression levels of the target protein. The data were analyzed using Image Pro Plus 6.0 (Media Cybernetics, Inc.).

Cell viability

Cell viability was analyzed using the Cell Counting Kit-8 assay (CCK-8; cat. no. CK04; Dojindo Molecular Technologies, Inc.), according to the manufacturer's protocol. Fibroblasts were cultured in triplicate in 96-well plates for 24 h at 37°C, then treated with 10 µl CCK-8 reagent for 2 h at 37°C. The optical density value at 450 nm was determined with a microplate absorbance reader (Bio-Tek; Elx800). The cell survival rate was calculated according to the manufacturer's specification.

EdU incorporation assay

The EdU incorporation assay was conducted to evaluate fibroblast proliferation. The kFlour555 Click-iT EdU kit was obtained from KeyGen Biotech Co., Ltd. A total of 2.5×105 fibroblasts were cultured in 24-well plates for 24 h until 70% confluent. Then cells were subsequently incubated in 10 µmol/l EdU working solution for 2 h at 37°C, fixed in 4% polyoxymethylene for 30 min at room temperature and incubated with 0.5% Triton X-100 for 20 min in the dark at room temperature. After immerged in Click-iT mixture system, cell nuclei were stained with Hoechst 33342 for 5 min at room temperature. Finally, the cells were observed under a Zeiss inverted fluorescence microscope (magnification, ×200). Orange was deemed as a positive signal of proliferation and the cell nucleus was royal blue. The positive EdU rate was calculated using ImageJ software.

Statistical analysis

The data of the present study are presented as the mean ± SD and statistical analysis was performed using SPSS 19.0 statistical software (IBM Corp.). Each experiment was performed in triplicate. The significance of the differences among groups was evaluated by Student's t-test or one-way ANOVA followed by Tukey's post hoc test. P<0.05 was considered to indicate a statistically significant difference.

Results

Laminin α5 is positively associated with epidural fibrosis

To detect epidural fibroblast density and fibrosis, histological analysis by H&E staining, fibroblast counting, and Masson trichrome stains were performed. As shown in Fig. 1A and C, from H&E staining and fibroblast counting, extensive fibrosis and significantly high densities of fibroblasts were found in the postoperative area in the 4-week group compared with the 2-week group (P<0.05). Similarly, the Masson trichrome stains (Fig. 1B) indicated that the presence of collagen in local tissue on the dura mater of the 4-week group was markedly increased compared with the 2-week group. The results also demonstrated that the epidural fibrosis level and fibroblast density in the laminectomy area were increased in a time-dependent manner. This supports the previous conclusion that the increased presence of fibroblasts in the operative region is a significant cause of epidural fibrosis. To determine whether laminin α5 is involved in epidural fibrosis, its expression in the two groups was further assessed, as shown in Fig. 1D. The laminin α5 content was significantly increased in the 4-week group compared with the 2-week group (P<0.05). These results supported the assumption that laminin α5 may be positively associated with epidural fibrosis.

Figure 1.

Laminin α5 expression is related to epidural fibrosis. (A) In H&E staining, excessive fibrosis ‘*’ with thick adherence to spinal dura was observed in the 4 weeks group. In the 2 weeks group, there were notably fewer areas of fibrosis, which was observed in a time-dependent manner. In the images, the surgical area is marked by ‘L’ and the spinal cord by ‘S’. Magnification, ×40. (B) In Masson's trichrome staining, collagen is indicated in royal blue. Images indicated that epidural collagen was gradually synthesized with increasing time. Magnification, ×40. (C) H&E staining images showed that the number of fibroblasts within the surgical area around the spinal dura increased with time, as shown in the histogram. Magnification, ×200. The data are presented as the mean ± SD of the two groups. *P<0.05. (D) Immunohistochemical staining of laminin α5 in epidural fibrosis tissues. The results of laminin α5 expression are shown as the mean integral OD in the histogram. Magnification, ×200. Analysis was conducted using Image Pro Plus 6.0 (Media Cybernetics, Inc.). The data are presented as the mean ± SD of two groups, *P<0.05. SD, standard deviation; H&E, hematoxylin and eosin; OD, optical density.

Laminin α5 modulates fibroblast proliferation

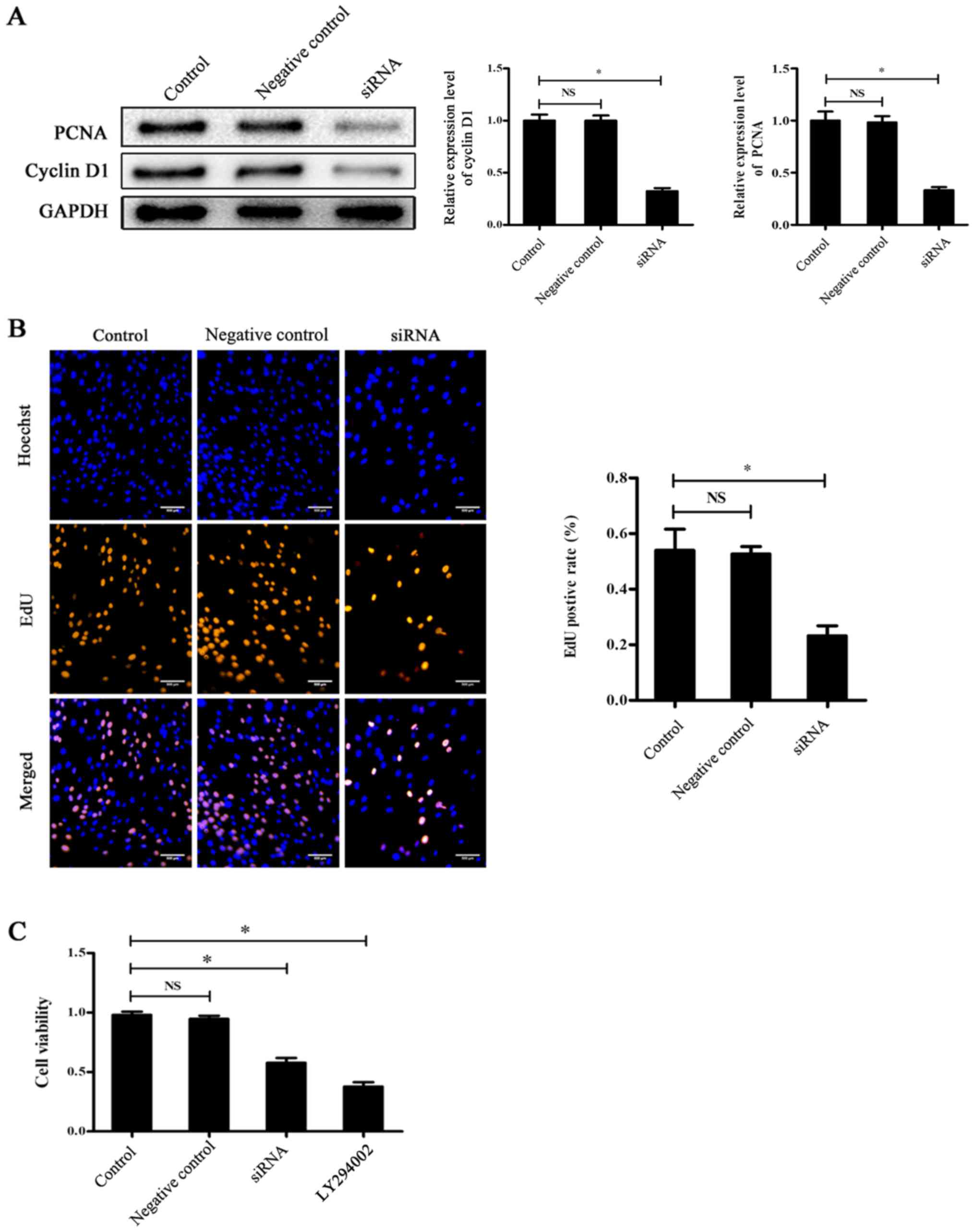
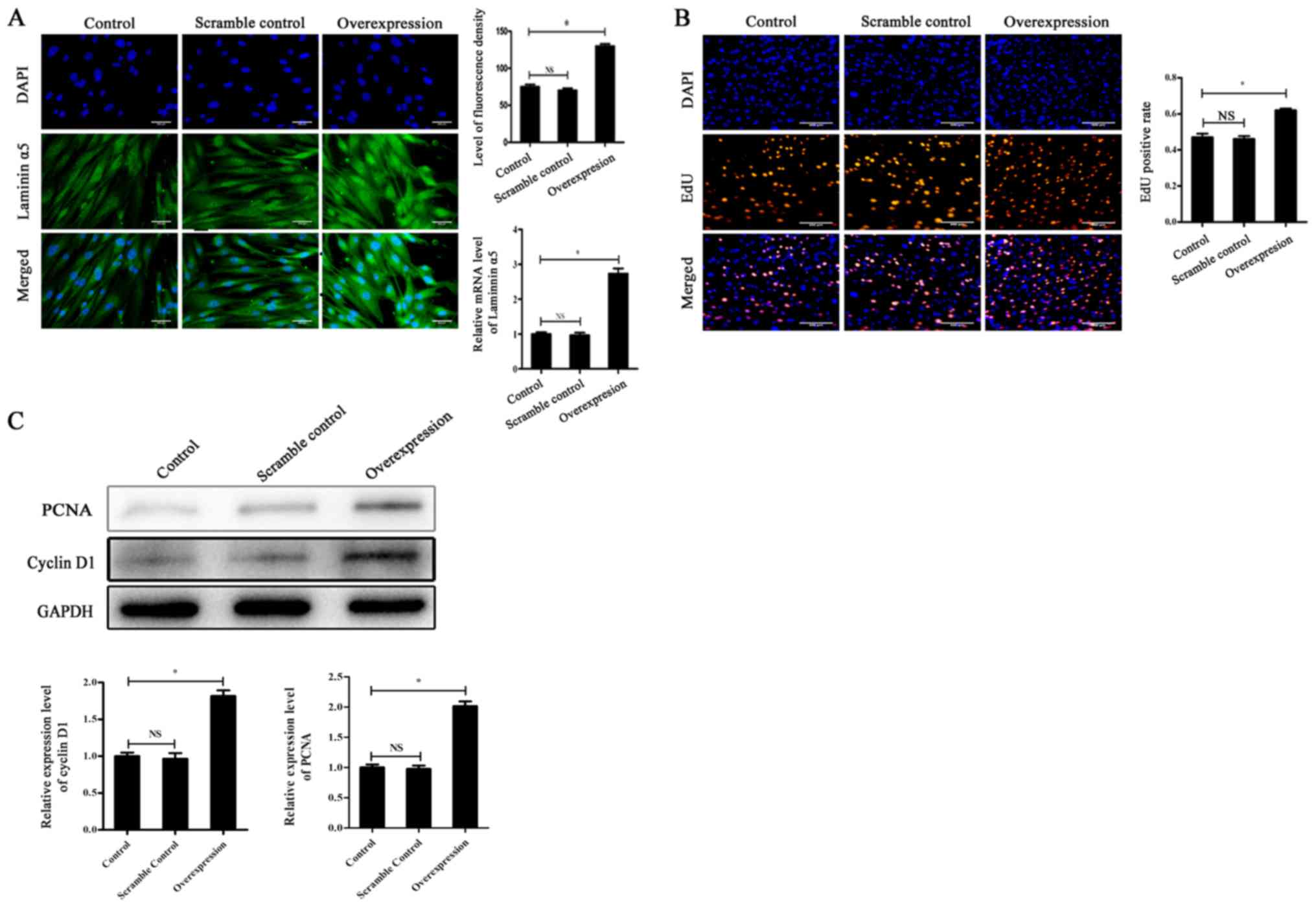
Based on the results of the animal model, the effect of laminin α5 on fibroblast proliferation was further studied. The fibroblasts were transfected with laminin α5 siRNA, which was followed with RT-qPCR and immunofluorescence to detect the transfection efficiency. As shown in Fig. 2A, immunofluorescence staining indicated that the expression of laminin α5 in the siRNA group was significantly reduced after siRNA-knockdown compared with the control group (P<0.05), which was further demonstrated by RT-qPCR (Fig. 2B). After transfection, the PCNA and cyclin D1 (marker of cell proliferation) levels were determined by western blotting. The results demonstrated that the expression levels of PCNA and cyclin D1 were significantly reduced in the siRNA group compared with the control group (P<0.05; Fig. 3A). An EdU incorporation assay was subsequently performed to further study the proliferative level, which demonstrated that the positive rate of proliferation was also significantly decreased in the siRNA group compared with the control group (P<0.05; Fig. 3B). The results of the CCK-8 assay also demonstrated that the cell viability of the siRNA group was significantly reduced compared with the control group (P<0.05; Fig. 3C). Subsequently, laminin α5 was overexpressed by lentiviral vectors to perform the same experiments. The transfection efficiency was confirmed by RT-qPCR and immunofluorescence (Fig. 4A). The EdU positive rate and the expression levels of PCNA and cyclin D1 were significantly higher in the overexpression group compared to the control group (Fig. 4B and C). This indicated that the proliferative rate of cells following laminin α5 overexpression was increased compared with the control group, which was opposite to the results obtained with siRNA (Fig. 4B and C). Collectively, these results suggested that laminin α5 may be associated with fibroblast viability and it could modulate cell proliferation.

Figure 2.

Efficiency of laminin α5 siRNA-knockdown by RT-qPCR and immunofluorescence. (A) The immunofluorescence assay of laminin α5 indicated that the fluorescence density level of the siRNA group was significantly decreased compared with the control group. No statistical significance was observed among the control and negative control groups. The data are presented as the mean ± SD of three independent groups. *P<0.05. (B) RT-qPCR indicated a downregulated mRNA level in the siRNA group. GAPDH was used as the control. The data were presented as the mean ± SD of three independent groups. *P<0.05. SD, standard deviation; RT-q, reverse transcription-quantitative; si, small interfering; NS, not significant; DAPI, 4′,6-diamidino-2-phenylindole.

Figure 3.

Knockdown of laminin α5 decreases fibroblast proliferation. (A) Western blotting assays demonstrated that the expression of PCNA and cyclin D1 in the siRNA group were increased compared with in the control group. GAPDH was set as the control. The data are presented as the mean ± SD of three independent groups. *P<0.05. (B) Fibroblast proliferation level was detected by EdU incorporation assay. Positive rate was shown as the mean ± SD. *P<0.05. (C) Viability was determined by Cell Counting Kit-8 assay. *P<0.05. si, small interfering RNA; PCNA, proliferating cell nuclear antigen; NS, not significant.

Figure 4.

Overexpression of laminin α5 promotes fibroblast proliferation. (A) Efficiency of laminin α5 overexpression by reverse transcription-quantitative PCR and immunofluorescence assays. The data are presented as the mean ± SD of three independent groups. *P<0.05. (B) Fibroblast proliferation level was detected by EdU incorporation assay. The positive rate is shown as the mean ± SD. *P<0.05. (C) Western blot assay of PCNA and cyclin D1 levels. GAPDH was set as the control. The data are presented as the mean ± SD of three independent groups. *P<0.05. SD, standard deviation; PCNA, proliferating cell nuclear antigen; NS, not significant; DAPI, 4′,6-diamidino-2-phenylindole.

Laminin α5 interferes with the activation of the PI3K/AKT/mTOR signaling pathway

After transfection with laminin α5 siRNA, western blotting was performed to determine the influence of target proteins of the PI3K/AKT/mTOR signaling pathway. The results indicated that after gene knockdown, the expression ratio of p-AKT/AKT and p-mTOR/mTOR significantly decreased compared with the control group (P<0.05; Fig. 5A). Thus, downregulation of laminin α5 prevented the activation of PI3K/AKT/mTOR signaling. The expression level of p-FAK, an upstream protein of the PI3K/AKT/mTOR signaling pathway, was also detected and there was also a significant decrease in the siRNA group compared with the control group (P<0.05; Fig. 5A). Subsequently, the expression levels of proteins in the PI3K/AKT/mTOR signaling pathway in laminin α5-overexpressing fibroblasts were also investigated and the results in Fig. 5B demonstrated a reversed tendency of signaling: The expression ratio of p-AKT/AKT and p-mTOR/mTOR in the overexpression group was significantly increased compared with the control group, as well as the expression ratio of p-FAK/FAK (P<0.05). All of the results indicated that laminin α5 may interfere with PI3K/AKT/mTOR signaling activation and the expression of p-FAK.

Figure 5.

Laminin α5 interferes with the activation of the PI3K/AKT/mTOR signaling pathway. (A) Knockdown of laminin α5 reduces the activation of the PI3K/AKT/mTOR signaling pathway. Western blotting of p-FAK, FAK, p-AKT, AKT, p-mTOR and mTOR expression levels in fibroblasts within the control, siRNA and negative control groups. GAPDH was set as the control. The data are presented as the mean ± SD of three independent experiments. *P<0.05. (B) Overexpression of laminin α5 promotes the activation of the PI3K/AKT/mTOR signaling pathway. Western blot assay of p-FKA, FAK, p-AKT, AKT, p-mTOR and mTOR expression levels in fibroblasts within the control, scramble control and overexpression group. GAPDH was set as the control. The data are presented as the mean ± SD of three independent groups. *P<0.05. SD, standard deviation; si, small interfering RNA; p, phosphorylated; FAK, focal adhesion kinase; AKT, protein kinase B; mTOR, mammalian target of rapamycin; PI3K, phosphoinositide 3 kinase; NS, not significant.

The PI3K/AKT/mTOR signal pathway regulates fibroblast proliferation

To confirm whether PI3K/AKT/mTOR signaling could regulate fibroblast proliferation, cells were treated with the signaling pathway inhibitor LY294002. Following treatment with LY294002 for 24 h, western blotting was performed to detect the expression of PCNA, cyclin D1, p-AKT and p-mTOR. As shown in Fig. 6A, the expression ratio of p-AKT/AKT and p-mTOR/mTOR were significantly decreased in the LY294002 group compared with the control group (P<0.05), which indicated successful inhibition. In Fig. 6B, the downregulation of PCNA and cyclin D1 in the LY294002 group suggested that the PI3K/AKT/mTOR signaling pathway could regulate fibroblast proliferation, which was further proved in the CCK-8 assay (Fig. 3C).

Figure 6.

PI3K/AKT/mTOR signaling regulates fibroblast proliferation. (A) Western blot analysis of p-AKT, AKT, p-mTOR and mTOR expression levels in fibroblasts of the control and LY294002 group. GAPDH was set as the control. *P<0.05. (B) Western blotting of PCNA and cyclin D1 expression levels in fibroblasts of control and LY294002 group. GAPDH was set as the control. *P<0.05. SD, standard deviation; p, phosphorylated; PCNA, proliferating cell nuclear antigen.

Discussion

Previous studies have indicated the epidural fibrosis on dura mater after laminectomy operation, which ultimately results in a negative outcome for patients (8,29). Various studies have attempted to solve this problem by local drug applications (30,31) and biomaterials (32). However, there are numerous disadvantages that limit clinical popularization. Therefore, the prevention of epidural fibrosis through the reduction of fibroblast proliferation has been a continuously popular research topic.

The extracellular matrix is a structure with an important role to support cell construction and promote various functions, such as adhesion, differentiation, migration and proliferation, which are also associated with the development of numerous diseases (33,34). The laminins are an important part of the extracellular matrix and serve a primary role in multiple biological behaviors (12). Additionally, there are several studies indicate that the α5 chain (laminin α5) is widely expressed in the laminin glycoprotein family, which suggests that laminins may serve important roles in most cell functions (17,18). Further studies also illustrated the involvement of laminin α5 in maintaining the stability of the basement membrane and organ formation, including the placenta during the embryonic phase and dental epithelium growth (35,36). Therefore, laminin α5 is a crucial factor in an organism, so the present study assumed it might also be involved in the formation of epidural fibrosis.

Several studies have illustrated that the PI3K/AKT/mTOR signaling pathway modulates cellular proliferation and various biological behaviors (23,24). PI3K is a bridge factor between extracellular signaling and cellular response effects, where activated PI3K could promote the transformation of AKT, which accelerates the phosphorylation of downstream factor mTOR to inhibit cell apoptosis (37,38). Thus, it is reasonable to assume that laminin α5 could be a pivotal point in epidural fibrosis and modulate fibroblast proliferation through the activation of the PI3K/AKT/mTOR signalling pathway.

In the initiation of the present study, the association between laminin α5 and epidural fibrosis was investigated. There are a series of methods to detect the epidural fibrosis formation, such as H&E staining, Masson trichrome stains, local fibroblast number counting (7), MR imaging assessment (39) and high-resolution CT scan (1). In the present study histological evaluation was used to assess the epidural fibrosis level. The result from H&E staining, fibroblast counting and Masson trichrome stains indicated that epidural fibrosis got thicker and local fibroblast number increased over time. On that basis, further immunohistochemistry of laminin α5 showed that the expression was similar to epidural fibrosis formation and presented in a time-dependent manner. It demonstrated that laminin α5 was strongly associated with epidural fibrosis and local fibroblast proliferation.

After animal model experiments, analysis was conducted at the cellular level to study the detail of the mechanism involved in laminin α5 and fibroblast proliferation. Laminin α5 was knocked down for further studies including western blotting, EdU incorporation assay and CCK-8 assay, which showed that fibroblasts following knockdown presented a lower level of proliferation and cell vitality. For further confirmation, the laminin α5 was overexpressed, in which the present study demonstrated an increase in cell proliferation. The results indicated that laminin α5 could modulate fibroblast proliferation, which is similar to previous studies where laminin α5 played a marked role in cell behaviors, such as proliferation (17,18). Further detection of p-AKT/AKT and p-mTOR/mTOR in laminin α5-knockdown fibroblasts implied that the PI3K/AKT/mTOR signal pathway activation was reduced, which dramatically increased following overexpression. Thus, laminin α5 could modulate the activation of PI3K/AKT/mTOR signaling, which corroborates with the finding of another study, that laminin α5 serves a biological role through this signaling pathway (40). Furthermore, the expression of p-FAK decreased after laminin α5 knockdown but increased following its overexpression. FAK is the hub of multiple signal transduction pathways; it can be phosphorylated to an active form by the activation of integrin, which initiates multiple signaling pathways including PI3K/AKT/mTOR (41). The change in p-FAK expression in the present study indicated that the mechanism of laminin α5 modulates the activation of the PI3K/AKT/mTOR signaling pathway might be through integrin and FAK, which was similar to the study of Santos et al (42), although this requires further confirmation. Then after the inhibition of the signaling pathway with LY294002, cell proliferation was decreased, which revealed that the PI3K/AKT/mTOR signaling pathway could regulate fibroblast proliferation. Combined with the results that laminin α5 modulates fibroblast proliferation and interferes the activation of the PI3K/AKT/mTOR signaling pathway, it can be concluded that laminin α5 might modulate fibroblast proliferation in epidural fibrosis through the PI3K/AKT/mTOR signaling pathway.

Fukumoto et al (36) found laminin α5 is necessary for oral cavity epithelium generation and plays a significant role in cell behavior. There is also a study that indicated that laminins with α5 chain are essential for several biological behaviors among epidermal cells (43). These studies all showed that laminin α5 is a crucial factor in biological functions and participates in several cell behaviors. The data of the present study suggest that laminin α5 is associated with epidural fibrosis and might modulate fibroblast proliferation through the PI3K/AKT/mTOR signaling pathway.

In conclusion, the present study confirmed the association between laminin α5 and epidural fibrosis. Furthermore, a possible mechanism was also found that laminin α5 might modulate fibroblast proliferation through the PI3K/AKT/mTOR signaling pathway. The results of this study could indicate a potential treatment to prevent epidural fibrosis. However, due to time limitations in this study, there are also more complex experiments have not been performed such as using an inducible laminin α5 knockout mouse which would take 1–2 years. In the future, the present authors may perform this experiment to aid further conclusions and find out more regarding the potential mechanism.

Acknowledgements

Not applicable.

Funding

The present study was supported by the National Natural Science Foundation of China (grant nos. 81772331, 81371971 and 81271994), the Jiangsu Provincial Medical Youth Talent (grant no. QNRC2016344), the Six talent peaks project of Jiangsu Province (grant no. 2015-WSN-108 and 2015 WSN 110), the Jiangsu Provincial 333 Project Foundation (grant no. BRA2018194), the Social Development Projects of Yangzhou Science and Technology Bureau (grant no. YZ2017073), the China Postdoctoral Science Foundation (grant no. 2016M590431) and the Jiangsu Provincial Medical Innovation Team (grant no. CXTDB2017004).

Availability of data and materials

The datasets used and/or analyzed during the current study are available from the corresponding author on reasonable request.

Authors' contributions

PL designed the research, performed the experiments and wrote the manuscript. HC contributed to the reagents, materials, analysis tools and analyzed the data. LY prepared the figures and tables. YS helped design the experiments, prepared the animal models and collected the tissue, and reviewed the drafts of the manuscript.

Ethics approval and consent to participate

The present study protocol was approved by the Research Ethics Committee of the Northern Jiangsu People's Hospital (Yangzhou, China) and written informed consent was obtained from all the participants for their tissues to be used for the purposes of this research.

Patient consent for publication

Not applicable.

Competing interests

The authors declare that they have no competing interests.

References

1 

Burton CV, Kirkaldy-Willis WH, Yong-Hing K and Heithoff KB: Causes of failure of surgery on the lumbar spine. Clin Orthop Relat Res. 157:191–199. 1981.

2 

Songer MN, Rauschning W, Carson EW and Pandit SM: Analysis of peridural scar formation and its prevention after lumbar laminotomy and discectomy in dogs. Spine (Phila Pa 1976). 20:571–580. 1995. View Article : Google Scholar : PubMed/NCBI

3 

Sen O, Kizilkilic O, Aydin MV, Yalcin O, Erdogan B, Cekinmez M, Caner H and Altinors N: The role of closed-suction drainage in preventing epidural fibrosis and its correlation with a new grading system of epidural fibrosis based on MRI. Eur Spine J. 14:409–414. 2005. View Article : Google Scholar : PubMed/NCBI

4 

Mirzai H, Eminoglu M and Orguc S: Are drains useful for lumbar disc surgery? A prospective, randomized clinical study. J Spinal Disord Tech. 19:171–177. 2006. View Article : Google Scholar : PubMed/NCBI

5 

Cekinmez M, Erdogan B, Tufan K, Sarica FB, Ozen O and Caner H: Is topical tissue plasminogen activator application effective on prevention of post-laminectomy epidural fibrosis? An experimental study. Neurol Res. 31:322–326. 2009. View Article : Google Scholar : PubMed/NCBI

6 

Sun Y, Zhao S, Li X, Yan L, Wang J, Wang D, Chen H, Dai J and He J: Local application of rapamycin reduces epidural fibrosis after laminectomy via inhibiting fibroblast proliferation and prompting apoptosis. J Orthop Surg Res. 11:582016. View Article : Google Scholar : PubMed/NCBI

7 

Chen H, Yan L, Wang J, Sun Y, Li X, Zhao S, Wang D, Zhu G and Liang Y: Methotrexate prevents epidural fibrosis through endoplasmic reticulum stress signalling pathway. Eur J Pharmacol. 796:131–138. 2017. View Article : Google Scholar : PubMed/NCBI

8 

Dai J, Li X, Yan L, Chen H, He J, Wang S, Wang J and Sun Y: The effect of suramin on inhibiting fibroblast proliferation and preventing epidural fibrosis after laminectomy in rats. J Orthop Surg Res. 11:1082016. View Article : Google Scholar : PubMed/NCBI

9 

Atsuta I, Yamaza T, Yoshinari M, Goto T, Kido MA, Kagiya T, Mino S, Shimono M and Tanaka T: Ultrastructural localization of laminin-5 (gamma2 chain) in the rat peri-implant oral mucosa around a titanium-dental implant by immuno-electron microscopy. Biomaterials. 26:6280–6287. 2005. View Article : Google Scholar : PubMed/NCBI

10 

Durbeej M: Laminins. Cell Tissue Res. 339:259–268. 2010. View Article : Google Scholar : PubMed/NCBI

11 

Burgeson RE, Chiquet M, Deutzmann R, Ekblom P, Engel J, Kleinman H, Martin GR, Meneguzzi G, Paulsson M, Sanes J, et al: A new nomenclature for the laminins. Matrix Biol. 14:209–211. 1994. View Article : Google Scholar : PubMed/NCBI

12 

Domogatskaya A, Rodin S and Tryggvason K: Functional diversity of laminins. Annu Rev Cell Dev Biol. 28:523–553. 2012. View Article : Google Scholar : PubMed/NCBI

13 

Petz M, Them N, Huber H, Beug H and Mikulits W: La enhances IRES-mediated translation of laminin B1 during malignant epithelial to mesenchymal transition. Nucleic Acids Res. 40:290–302. 2012. View Article : Google Scholar : PubMed/NCBI

14 

Aumailley M and Rousselle P: Laminins of the dermo-epidermal junction. Matrix Biol. 18:19–28. 1999. View Article : Google Scholar : PubMed/NCBI

15 

Petz M, Them NC, Huber H and Mikulits W: PDGF enhances IRES-mediated translation of Laminin B1 by cytoplasmic accumulation of La during epithelial to mesenchymal transition. Nucleic Acids Res. 40:9738–9749. 2012. View Article : Google Scholar : PubMed/NCBI

16 

Sun Y, Wang TL, Toh WS and Pei M: The role of laminins in cartilaginous tissues: From development to regeneration. Eur Cell Mater. 34:40–54. 2017. View Article : Google Scholar : PubMed/NCBI

17 

Savino W, Mendes-da-Cruz DA, Golbert DC, Riederer I and Cotta-de-Almeida V: Laminin-mediated interactions in thymocyte migration and development. Front Immunol. 6:5792015. View Article : Google Scholar : PubMed/NCBI

18 

Laperle A, Hsiao C, Lampe M, Mortier J, Saha K, Palecek SP and Masters KS: α-5 Laminin synthesized by human pluripotent stem cells promotes self-renewal. Stem Cell Rep. 5:195–206. 2015. View Article : Google Scholar

19 

Miner JH: Laminins and their roles in mammals. Microsc Res Tech. 71:349–356. 2008. View Article : Google Scholar : PubMed/NCBI

20 

Gao J, DeRouen MC, Chen CH, Nguyen M, Nguyen NT, Ido H, Harada K, Sekiguchi K, Morgan BA, Miner JH, et al: Laminin-511 is an epithelial message promoting dermal papilla development and function during early hair morphogenesis. Genes Dev. 22:2111–2124. 2008. View Article : Google Scholar : PubMed/NCBI

21 

Sampaolo S, Napolitano F, Tirozzi A, Reccia MG, Lombardi L, Farina O, Barra A, Cirillo F, Melone MAB, Gianfrancesco F, et al: Identification of the first dominant mutation of LAMA5 gene causing a complex multisystem syndrome due to dysfunction of the extracellular matrix. J Med Genet. 54:710–720. 2017. View Article : Google Scholar : PubMed/NCBI

22 

Napolitano F, Di Iorio V, Di Iorio G, Melone MAB, Gianfrancesco F, Simonelli F, Esposito T, Testa F and Sampaolo S: Early posterior vitreous detachment is associated with LAMA5 dominant mutation. Ophthalmic Genet. 40:39–42. 2019. View Article : Google Scholar : PubMed/NCBI

23 

Engelman JA, Luo J and Cantley LC: The evolution of phosphatidylinositol 3-kinases as regulators of growth and metabolism. Nat Rev Genet. 7:606–619. 2006. View Article : Google Scholar : PubMed/NCBI

24 

Lam L, Hu X, Aktary Z, Andrews DW and Pasdar M: Tamoxifen and ICI 182,780 increase Bcl-2 levels and inhibit growth of breast carcinoma cells by modulating PI3K/AKT, ERK and IGF-1R pathways independent of ERalpha. Breast Cancer Res Treat. 118:605–621. 2009. View Article : Google Scholar : PubMed/NCBI

25 

Wang S, Li X, Yan L, Nie Q, Dai J, Chen H, Wang J and Sun Y: Tamoxifen inhibits fibroblast proliferation and prevents epidural fibrosis by regulating the AKT pathway in rats. Biochem Biophys Res Commun. 497:937–942. 2018. View Article : Google Scholar : PubMed/NCBI

26 

Sun Y, Wang LX, Wang L, Sun SX, Cao XJ, Wang P and Feng L: A comparison of the effectiveness of mitomycin C and 5-fluorouracil in the prevention of peridural adhesion after laminectomy. J Neurosurg Spine. 7:423–428. 2007. View Article : Google Scholar : PubMed/NCBI

27 

Livak KJ and Schmittgen TD: Analysis of relative gene expression data using real-time quantitative PCR and the 2(-Delta Delta C(T)) method. Methods. 25:402–408. 2001. View Article : Google Scholar : PubMed/NCBI

28 

Dai J, Sun Y, Yan L, Wang J, Li X and He J: Upregulation of NOXA by 10-Hydroxycamptothecin plays a key role in inducing fibroblasts apoptosis and reducing epidural fibrosis. PeerJ. 5:e28582017. View Article : Google Scholar : PubMed/NCBI

29 

Jiao R, Chen H, Wan Q, Zhang X, Dai J, Li X, Yan L and Sun Y: Apigenin inhibits fibroblast proliferation and reduces epidural fibrosis by regulating Wnt3a/β-catenin signaling pathway. J Orthop Surg Res. 14:2582019. View Article : Google Scholar : PubMed/NCBI

30 

Li X, Chen H, Wang S, Dai J, Yan L, Wang J and Sun Y: Tacrolimus induces fibroblasts apoptosis and reduces epidural fibrosis by regulating miR-429 and its target of RhoE. Biochem Biophys Res Commun. 490:1197–1204. 2017. View Article : Google Scholar : PubMed/NCBI

31 

Li X, Wang S, Dai J, Yan L, Zhao S, Wang J and Sun Y: Homoharringtonine prevents surgery-induced epidural fibrosis through endoplasmic reticulum stress signaling pathway. Eur J Pharmacol. 815:437–445. 2017. View Article : Google Scholar : PubMed/NCBI

32 

Sandoval MA and Hernandez-Vaquero D: Preventing peridural fibrosis with nonsteroidal anti-inflammatory drugs. Eur Spine J. 17:451–455. 2008. View Article : Google Scholar : PubMed/NCBI

33 

Pozzi A, Yurchenco PD and Iozzo RV: The nature and biology of basement membranes. Matrix Biol. 57-58:1–11. 2017. View Article : Google Scholar : PubMed/NCBI

34 

Hynes RO: The evolution of metazoan extracellular matrix. J Cell Biol. 196:671–679. 2012. View Article : Google Scholar : PubMed/NCBI

35 

Spenle C, Simon-Assmann P, Orend G and Miner JH: Laminin α5 guides tissue patterning and organogenesis. Cell Adh Migr. 7:90–100. 2013. View Article : Google Scholar : PubMed/NCBI

36 

Fukumoto S, Miner JH, Ida H, Fukumoto E, Yuasa K, Miyazaki H, Hoffman MP and Yamada Y: Laminin alpha5 is required for dental epithelium growth and polarity and the development of tooth bud and shape. J Biol Chem. 281:5008–5016. 2006. View Article : Google Scholar : PubMed/NCBI

37 

Sharma N, Nanta R, Sharma J, Gunewardena S, Singh KP, Shankar S and Srivastava RK: PI3K/AKT/mTOR and sonic hedgehog pathways cooperate together to inhibit human pancreatic cancer stem cell characteristics and tumor growth. Oncotarget. 6:32039–32060. 2015. View Article : Google Scholar : PubMed/NCBI

38 

Su JS, Woods SM and Ronen SM: Metabolic consequences of treatment with AKT inhibitor perifosine in breast cancer cells. NMR Biomed. 25:379–388. 2012. View Article : Google Scholar : PubMed/NCBI

39 

Bundschuh CV, Modic MT, Ross JS, Masaryk TJ and Bohlman H: Epidural fibrosis and recurrent disk herniation in the lumbar spine: MR imaging assessment. AJR Am J Roentgenol. 150:923–932. 1988. View Article : Google Scholar : PubMed/NCBI

40 

Ritie L, Spenle C, Lacroute J, Bolcato-Bellemin AL, Lefebvre O, Bole-Feysot C, Jost B, Klein A, Arnold C, Kedinger M, et al: Abnormal Wnt and PI3Kinase signaling in the malformed intestine of lama5 deficient mice. PLoS One. 7:e377102012. View Article : Google Scholar : PubMed/NCBI

41 

Xia H, Nho RS, Kahm J, Kleidon J and Henke CA: Focal adhesion kinase is upstream of phosphatidylinositol 3-kinase/Akt in regulating fibroblast survival in response to contraction of type I collagen matrices via a beta 1 integrin viability signaling pathway. J Biol Chem. 279:33024–33034. 2004. View Article : Google Scholar : PubMed/NCBI

42 

Santos AR, Corredor RG, Obeso BA, Trakhtenberg EF, Wang Y, Ponmattam J, Dvoriantchikova G, Ivanov D, Shestopalov VI, Goldberg JL, et al: β1 integrin-focal adhesion kinase (FAK) signaling modulates retinal ganglion cell (RGC) survival. PLoS One. 7:e483322012. View Article : Google Scholar : PubMed/NCBI

43 

Wegner J, Loser K, Apsite G, Nischt R, Eckes B, Krieg T, Werner S and Sorokin L: Laminin α5 in the keratinocyte basement membrane is required for epidermal-dermal intercommunication. Matrix Biol. 56:24–41. 2016. View Article : Google Scholar : PubMed/NCBI

Related Articles

  • Abstract
  • View
  • Download
  • Twitter
Copy and paste a formatted citation
Spandidos Publications style
Liu P, Chen H, Yan L and Sun Y: Laminin α5 modulates fibroblast proliferation in epidural fibrosis through the PI3K/AKT/mTOR signaling pathway. Mol Med Rep 21: 1491-1500, 2020.
APA
Liu, P., Chen, H., Yan, L., & Sun, Y. (2020). Laminin α5 modulates fibroblast proliferation in epidural fibrosis through the PI3K/AKT/mTOR signaling pathway. Molecular Medicine Reports, 21, 1491-1500. https://doi.org/10.3892/mmr.2020.10967
MLA
Liu, P., Chen, H., Yan, L., Sun, Y."Laminin α5 modulates fibroblast proliferation in epidural fibrosis through the PI3K/AKT/mTOR signaling pathway". Molecular Medicine Reports 21.3 (2020): 1491-1500.
Chicago
Liu, P., Chen, H., Yan, L., Sun, Y."Laminin α5 modulates fibroblast proliferation in epidural fibrosis through the PI3K/AKT/mTOR signaling pathway". Molecular Medicine Reports 21, no. 3 (2020): 1491-1500. https://doi.org/10.3892/mmr.2020.10967
Copy and paste a formatted citation
x
Spandidos Publications style
Liu P, Chen H, Yan L and Sun Y: Laminin α5 modulates fibroblast proliferation in epidural fibrosis through the PI3K/AKT/mTOR signaling pathway. Mol Med Rep 21: 1491-1500, 2020.
APA
Liu, P., Chen, H., Yan, L., & Sun, Y. (2020). Laminin α5 modulates fibroblast proliferation in epidural fibrosis through the PI3K/AKT/mTOR signaling pathway. Molecular Medicine Reports, 21, 1491-1500. https://doi.org/10.3892/mmr.2020.10967
MLA
Liu, P., Chen, H., Yan, L., Sun, Y."Laminin α5 modulates fibroblast proliferation in epidural fibrosis through the PI3K/AKT/mTOR signaling pathway". Molecular Medicine Reports 21.3 (2020): 1491-1500.
Chicago
Liu, P., Chen, H., Yan, L., Sun, Y."Laminin α5 modulates fibroblast proliferation in epidural fibrosis through the PI3K/AKT/mTOR signaling pathway". Molecular Medicine Reports 21, no. 3 (2020): 1491-1500. https://doi.org/10.3892/mmr.2020.10967
Follow us
  • Twitter
  • LinkedIn
  • Facebook
About
  • Spandidos Publications
  • Careers
  • Cookie Policy
  • Privacy Policy
How can we help?
  • Help
  • Live Chat
  • Contact
  • Email to our Support Team