Spandidos Publications Logo
  • About
    • About Spandidos
    • Aims and Scopes
    • Abstracting and Indexing
    • Editorial Policies
    • Reprints and Permissions
    • Job Opportunities
    • Terms and Conditions
    • Contact
  • Journals
    • All Journals
    • Oncology Letters
      • Oncology Letters
      • Information for Authors
      • Editorial Policies
      • Editorial Board
      • Aims and Scope
      • Abstracting and Indexing
      • Bibliographic Information
      • Archive
    • International Journal of Oncology
      • International Journal of Oncology
      • Information for Authors
      • Editorial Policies
      • Editorial Board
      • Aims and Scope
      • Abstracting and Indexing
      • Bibliographic Information
      • Archive
    • Molecular and Clinical Oncology
      • Molecular and Clinical Oncology
      • Information for Authors
      • Editorial Policies
      • Editorial Board
      • Aims and Scope
      • Abstracting and Indexing
      • Bibliographic Information
      • Archive
    • Experimental and Therapeutic Medicine
      • Experimental and Therapeutic Medicine
      • Information for Authors
      • Editorial Policies
      • Editorial Board
      • Aims and Scope
      • Abstracting and Indexing
      • Bibliographic Information
      • Archive
    • International Journal of Molecular Medicine
      • International Journal of Molecular Medicine
      • Information for Authors
      • Editorial Policies
      • Editorial Board
      • Aims and Scope
      • Abstracting and Indexing
      • Bibliographic Information
      • Archive
    • Biomedical Reports
      • Biomedical Reports
      • Information for Authors
      • Editorial Policies
      • Editorial Board
      • Aims and Scope
      • Abstracting and Indexing
      • Bibliographic Information
      • Archive
    • Oncology Reports
      • Oncology Reports
      • Information for Authors
      • Editorial Policies
      • Editorial Board
      • Aims and Scope
      • Abstracting and Indexing
      • Bibliographic Information
      • Archive
    • Molecular Medicine Reports
      • Molecular Medicine Reports
      • Information for Authors
      • Editorial Policies
      • Editorial Board
      • Aims and Scope
      • Abstracting and Indexing
      • Bibliographic Information
      • Archive
    • World Academy of Sciences Journal
      • World Academy of Sciences Journal
      • Information for Authors
      • Editorial Policies
      • Editorial Board
      • Aims and Scope
      • Abstracting and Indexing
      • Bibliographic Information
      • Archive
    • International Journal of Functional Nutrition
      • International Journal of Functional Nutrition
      • Information for Authors
      • Editorial Policies
      • Editorial Board
      • Aims and Scope
      • Abstracting and Indexing
      • Bibliographic Information
      • Archive
    • International Journal of Epigenetics
      • International Journal of Epigenetics
      • Information for Authors
      • Editorial Policies
      • Editorial Board
      • Aims and Scope
      • Abstracting and Indexing
      • Bibliographic Information
      • Archive
    • Medicine International
      • Medicine International
      • Information for Authors
      • Editorial Policies
      • Editorial Board
      • Aims and Scope
      • Abstracting and Indexing
      • Bibliographic Information
      • Archive
  • Articles
  • Information
    • Information for Authors
    • Information for Reviewers
    • Information for Librarians
    • Information for Advertisers
    • Conferences
  • Language Editing
Spandidos Publications Logo
  • About
    • About Spandidos
    • Aims and Scopes
    • Abstracting and Indexing
    • Editorial Policies
    • Reprints and Permissions
    • Job Opportunities
    • Terms and Conditions
    • Contact
  • Journals
    • All Journals
    • Biomedical Reports
      • Information for Authors
      • Editorial Policies
      • Editorial Board
      • Aims and Scope
      • Abstracting and Indexing
      • Bibliographic Information
      • Archive
    • Experimental and Therapeutic Medicine
      • Information for Authors
      • Editorial Policies
      • Editorial Board
      • Aims and Scope
      • Abstracting and Indexing
      • Bibliographic Information
      • Archive
    • International Journal of Epigenetics
      • Information for Authors
      • Editorial Policies
      • Editorial Board
      • Aims and Scope
      • Abstracting and Indexing
      • Bibliographic Information
      • Archive
    • International Journal of Functional Nutrition
      • Information for Authors
      • Editorial Policies
      • Editorial Board
      • Aims and Scope
      • Abstracting and Indexing
      • Bibliographic Information
      • Archive
    • International Journal of Molecular Medicine
      • Information for Authors
      • Editorial Policies
      • Editorial Board
      • Aims and Scope
      • Abstracting and Indexing
      • Bibliographic Information
      • Archive
    • International Journal of Oncology
      • Information for Authors
      • Editorial Policies
      • Editorial Board
      • Aims and Scope
      • Abstracting and Indexing
      • Bibliographic Information
      • Archive
    • Medicine International
      • Information for Authors
      • Editorial Policies
      • Editorial Board
      • Aims and Scope
      • Abstracting and Indexing
      • Bibliographic Information
      • Archive
    • Molecular and Clinical Oncology
      • Information for Authors
      • Editorial Policies
      • Editorial Board
      • Aims and Scope
      • Abstracting and Indexing
      • Bibliographic Information
      • Archive
    • Molecular Medicine Reports
      • Information for Authors
      • Editorial Policies
      • Editorial Board
      • Aims and Scope
      • Abstracting and Indexing
      • Bibliographic Information
      • Archive
    • Oncology Letters
      • Information for Authors
      • Editorial Policies
      • Editorial Board
      • Aims and Scope
      • Abstracting and Indexing
      • Bibliographic Information
      • Archive
    • Oncology Reports
      • Information for Authors
      • Editorial Policies
      • Editorial Board
      • Aims and Scope
      • Abstracting and Indexing
      • Bibliographic Information
      • Archive
    • World Academy of Sciences Journal
      • Information for Authors
      • Editorial Policies
      • Editorial Board
      • Aims and Scope
      • Abstracting and Indexing
      • Bibliographic Information
      • Archive
  • Articles
  • Information
    • For Authors
    • For Reviewers
    • For Librarians
    • For Advertisers
    • Conferences
  • Language Editing
Login Register Submit
  • This site uses cookies
  • You can change your cookie settings at any time by following the instructions in our Cookie Policy. To find out more, you may read our Privacy Policy.

    I agree
Search articles by DOI, keyword, author or affiliation
Search
Advanced Search
presentation
Molecular Medicine Reports
Join Editorial Board Propose a Special Issue
Print ISSN: 1791-2997 Online ISSN: 1791-3004
Journal Cover
January-2021 Volume 23 Issue 1

Full Size Image

Sign up for eToc alerts
Recommend to Library

Journals

International Journal of Molecular Medicine

International Journal of Molecular Medicine

International Journal of Molecular Medicine is an international journal devoted to molecular mechanisms of human disease.

International Journal of Oncology

International Journal of Oncology

International Journal of Oncology is an international journal devoted to oncology research and cancer treatment.

Molecular Medicine Reports

Molecular Medicine Reports

Covers molecular medicine topics such as pharmacology, pathology, genetics, neuroscience, infectious diseases, molecular cardiology, and molecular surgery.

Oncology Reports

Oncology Reports

Oncology Reports is an international journal devoted to fundamental and applied research in Oncology.

Experimental and Therapeutic Medicine

Experimental and Therapeutic Medicine

Experimental and Therapeutic Medicine is an international journal devoted to laboratory and clinical medicine.

Oncology Letters

Oncology Letters

Oncology Letters is an international journal devoted to Experimental and Clinical Oncology.

Biomedical Reports

Biomedical Reports

Explores a wide range of biological and medical fields, including pharmacology, genetics, microbiology, neuroscience, and molecular cardiology.

Molecular and Clinical Oncology

Molecular and Clinical Oncology

International journal addressing all aspects of oncology research, from tumorigenesis and oncogenes to chemotherapy and metastasis.

World Academy of Sciences Journal

World Academy of Sciences Journal

Multidisciplinary open-access journal spanning biochemistry, genetics, neuroscience, environmental health, and synthetic biology.

International Journal of Functional Nutrition

International Journal of Functional Nutrition

Open-access journal combining biochemistry, pharmacology, immunology, and genetics to advance health through functional nutrition.

International Journal of Epigenetics

International Journal of Epigenetics

Publishes open-access research on using epigenetics to advance understanding and treatment of human disease.

Medicine International

Medicine International

An International Open Access Journal Devoted to General Medicine.

Journal Cover
January-2021 Volume 23 Issue 1

Full Size Image

Sign up for eToc alerts
Recommend to Library

  • Article
  • Citations
    • Cite This Article
    • Download Citation
    • Create Citation Alert
    • Remove Citation Alert
    • Cited By
  • Similar Articles
    • Related Articles (in Spandidos Publications)
    • Similar Articles (Google Scholar)
    • Similar Articles (PubMed)
  • Download PDF
  • Download XML
  • View XML
Article Open Access

Expression profile and diagnostic value of circRNAs in peripheral blood from patients with systemic lupus erythematosus

  • Authors:
    • Qing Luo
    • Xue Li
    • Biqi Fu
    • Lu Zhang
    • Le Fang
    • Cheng Qing
    • Yang Guo
    • Zikun Huang
    • Junming Li
  • View Affiliations / Copyright

    Affiliations: Department of Clinical Laboratory, The First Affiliated Hospital of Nanchang University, Nanchang, Jiangxi 330006, P.R. China, Department of Rheumatology, The First Affiliated Hospital of Nanchang University, Nanchang, Jiangxi 710065, P.R. China, Department of Medical College, Nanchang University, Nanchang, Jiangxi 330006, P.R. China, Department of Blood Transfusion, 521 Hospital of Ordnance Industry, Xi'an, Shanxi 710065, P.R. China, Department of Intensive Care Unit, The First Affiliated Hospital of Nanchang University, Nanchang, Jiangxi 330006, P.R. China
    Copyright: © Luo et al. This is an open access article distributed under the terms of Creative Commons Attribution License.
  • Article Number: 1
    |
    Published online on: November 2, 2020
       https://doi.org/10.3892/mmr.2020.11639
  • Expand metrics +
Metrics: Total Views: 0 (Spandidos Publications: | PMC Statistics: )
Metrics: Total PDF Downloads: 0 (Spandidos Publications: | PMC Statistics: )
Cited By (CrossRef): 0 citations Loading Articles...

This article is mentioned in:



Abstract

Circular RNAs (circRNAs) have gained attention due to their performance in disease diagnosis. However, the characteristics of circRNAs in peripheral blood from patients with systemic lupus erythematosus (SLE) remain unknown. Therefore, the aim of the present study was to determine the expression profile and diagnostic potential of circRNAs in peripheral blood from patients with SLE. The global circRNA expression in the peripheral blood of patients with SLE and healthy controls (HCs) was detected using a circRNA microarray. Then, the expression levels of three upregulated circRNAs were selected for further validation by reverse transcription‑quantitative PCR (RT‑qPCR) in a training set. Moreover, the diagnostic value of these circRNAs was assessed by constructing a receiver operating characteristic curve, and then verified in a blind testing set. In total, 1,566 circRNAs were identified to be dysregulated between patients with SLE and HCs (≥2 fold change, P<0.05). Furthermore, the RT‑qPCR results were consistent with the microarray data, in that all three selected circRNAs, hsa_circ_0082688, hsa_circ_0082689 and hsa_circ_0008675, were significantly upregulated in patients with SLE (P<0.05). Results from the training set demonstrated that the combination of hsa_circ_0082688‑hsa_circ_0082689 may provide the most beneficial diagnostic potential. Moreover, the blind test results indicated that the combination model of hsa_circ_0082688‑hsa_circ_0082689 could effectively discriminate between patients with SLE from patients with rheumatoid arthritis and HCs, with a sensitivity of 91.30%, a specificity of 78.57% and an accuracy of 82.28%. Moreover, the combination model of hsa_circ_0082688‑hsa_circ_0082689 + anti‑dsDNA could more effectively discriminated the SLE group from the control groups, with a sensitivity of 95.65%, a specificity of 100.00% and an accuracy of 98.73%. In addition, correlation analysis results suggested that all three circRNAs in patients with SLE did not correlate with the SLE disease activity index. In conclusion, the expression levels of hsa_circ_0082688‑hsa_circ_0082689 may serve as potential biomarkers for SLE diagnosis.

Introduction

Systemic lupus erythematosus (SLE) is an autoimmune disease characterized by the production of auto-antibodies, forming immune complexes and potentially causing life-threatening renal, cardiac or brain damage (1,2). Due to the heterogeneous clinical manifestations and unpredictable disease course, accurate diagnosis is important for correct treatment and good prognosis of patients with SLE; however, the accurate diagnosis of SLE is difficult due to this heterogeneity of clinical manifestations and the ambiguity of the pathogenesis (3–6). Currently, there is a lack of sensitive and specific diagnostic methods for SLE, but there have been an increased number of studies investigating novel biomarkers for improved SLE diagnosis (7–9).

Circular RNAs (circRNAs) are a type of closed circular non-coding RNA (10,11). Moreover, as circRNAs do not have 5′ or 3′ ends, they are resistant to exonuclease-mediated degradation and are more stable compared with most linear RNAs (12). Recently, circRNAs have received increasing interest due to their potential in regulating gene expression, mainly by acting as ‘microRNA (miRNA/miR) sponges’ to sequester target miRNAs (13–15). Furthermore, aberrant expression of circRNAs has been revealed to occur in numerous diseases, such as atherosclerotic vascular disease, neurological disorders, prion diseases, cancer and autoimmune diseases (16–19). While the ‘sponge’ function of circRNAs has been the focus of research, several other circRNA roles have also been studied.

Previous studies have reported that high levels of circRNAs are widely distributed in the cytoplasm, nucleus and a variety of body fluids, including saliva and blood (20,21), and often demonstrate tissue and developmental stage-specific expression (13,22,23). Due to their high abundance, stability, tissue-specific expression and easily availability, circRNAs possess the potential to serve as biomarkers for diseases diagnosis. For example, Zhao et al (24) revealed that hsa_circ_0054633 in peripheral blood could be used as a new biomarker for pre-diabetes and type 2 diabetes mellitus. Moreover, Zhao et al (25) identified that peripheral blood hsa_circ_0124644 can be used as a diagnostic biomarker of coronary artery disease.

Our previous study showed that there are several differentially expressed circRNAs in peripheral blood mononuclear cells (PBMCs) between patients with SLE and healthy controls (HCs), and that certain differentially expressed circRNAs may have roles in the pathogenesis of SLE (26). Therefore, the aim of the present study was to assess the potential of circRNAs as biomarkers for SLE diagnosis in peripheral blood samples, which is a sample that is relatively simple for collection and preprocessing.

Materials and methods

Patients and ethics statement

Patients who fulfilled the revised American College of Rheumatology criteria for SLE (27) were recruited from The First Affiliated Hospital of Nanchang University between November 2016 and September 2017. Disease activity was assessed using the SLE disease activity index (SLEDAI) (28). Patients with SLE were classified into an inactive group (SLEDAI, 0–9) and an active group (SLEDAI, ≥10) according to the SLEDAI (28). Healthy volunteers unrelated to the patients with SLE and who had no inflammatory or autoimmune diseases were recruited as HCs. As an autoimmune disease control, patients with rheumatoid arthritis (RA) who fulfilled the revised American College of Rheumatology criteria for RA (29) were enrolled from The First Affiliated Hospital of Nanchang University between November 2016 and September 2017. The samples for this study were stored (immediately after collection) in the Department of Clinical Laboratory, The First Affiliated Hospital of Nanchang University.

This study was approved by the Ethics Committee of The First Affiliated Hospital of Nanchang University (approval no. 2014003) and was performed in compliance with the Helsinki Declaration (30).

Samples collection and total RNA extraction

Blood sample collection was performed as follows: After overnight fasting, 2 ml blood was collected from the median cubital vein of each subject and then stored in EDTA anticoagulant vacutainers. Total RNA was extracted within 4 h using TRIzol® (Invitrogen, Inc.; Thermo Fisher Scientific, Inc.) reagent according to the manufacturer's instruction. The concentration and quality of the RNA were assessed by absorbance spectrometry measuring absorbance ratios of A260/A280 and A260/A230, respectively, using a NanoDrop ND-1,000 spectrophotomete (Agilent Technologies, Inc.).

Microarray analysis

Equal amounts of RNA from three patients with SLE were collected in a SLE sample for microarray experiment. Equal amounts of RNA from three HCs were also collected in a HC sample for microarray experiment. Sample labeling and array hybridization were performed according to the manufacturer's protocol (Arraystar, Inc.). Total RNA was digested with RNase R (Epicentre, Inc.) to remove linear RNAs and enrich circRNAs. The enriched circRNAs were amplified and transcribed into fluorescent circRNAs using a random priming method (Arraystar Super RNA Labeling kit; Arraystar, Inc.). Then, the labeled circRNAs were hybridized to the Arraystar Human circRNA Microarray (version 2.0; 8 × 15K; Arraystar, Inc). After washing the slides, the arrays were scanned with an Agilent Scanner G2505C (Agilent Technologies, Inc.). Then, Agilent Feature Extraction software (version 11.0.1.1) (Agilent Technologies, Inc.) (19) was used to analyze the acquired array images. Quantile normalization and subsequent data processing were performed using R software package (R version 3.1.2) (Agilent Technologies, Inc.) (19). Ggplot2 (version R-3.3.2; r-project.org/) was used to create a heat map. The microarray work was performed by KangChen Bio-Tech (Shanghai, China).

Reverse transcription-quantitative PCR (RT-qPCR) analysis

Total RNA was reverse transcribed into cDNA using a PrimeScript™ RT reagent kit (Takara Bio, Inc.). The RT reaction was performed in a 10 µl reaction containing 5X PrimeScriptTM Buffer, 1.0 µl RT specific primer, 0.5 µl PrimeScriptTM RT Enzyme Mix and 5.0 µg total RNA. The RT assay was set at an initial denaturation step at 37°C for 15 min, followed by 85°C for 5 sec. qPCR was then performed on an ABI 7,500 RT PCR system (Applied Biosystems; Thermo Fisher Scientific, Inc.), using SYBR® Premix Ex Taq™ II (Takara Bio, Inc.). The following PCR conditions were used: Initial denaturation at 95°C for 5 min, followed by 40 cycles at 95°C for 15 sec and 60°C for 1 min, then a melt curve was detected to assess the specificity of amplification and lack of primer dimers. The primers used for RT-qPCR are presented in Table I. β-actin was used as an internal control. After the reactions, the Cq values were determined using the fixed threshold settings. The relative expression of circRNAs was calculated using the 2−∆∆Cq method (31) normalized to endogenous control, with ∆Cq=Cqtarget-Cqreference.

Table I.

Specific circRNA primers used for reverse transcription-quantitative PCR.

Table I.

Specific circRNA primers used for reverse transcription-quantitative PCR.

NameSequence
hsa_circ_ 0008675Forward: 5′-GGAAGCCTTGCAGTTTGCTC-3′
Reverse: 5′-AGCATTGGCTGGTGGGTTAT-3′
hsa_circ_ 0082689Forward: 5′-GTCCCCAAACACTCTTAGCCA-3′
Reverse: 5′-CACACTCAGGTTGTGTTCGG-3′
hsa_circ_ 0082688Forward: 5′-TGCCGTATCGATGGCAATTC-3′
Reverse: 5′-ATAGCTCAGGTGGTCAACGC-3′
β-actinForward: CATGTACGTTGCTATCCAGGC
Reverse: CTCCTTAATGTCACGCACGAT

[i] circRNA, circular RNA.

Blood routine, serum inflammatory indicators and autoantibodies determination

The concentrations of serum C3, C4 and C-reactive protein (CRP) were determined by nephelometry methods, according to the manufacturer's instructions (IMMUNE800; Beckman Coulter, Inc.). Erythrocyte sedimentation rate (ESR) and blood routine were also determined according to the manufacturer's instructions.

The antinuclear antibody was detected using an indirect immunofluorescence method according to the manufacturer's instructions (Euroimmun AG). Anti-dsDNA of IgG in serum was determined by using both an indirect immunofluorescence method (Euroimmun AG) and ELISA kits (cat. no. KX-E-DSD01096; Shanghai Kexin Biotech Co., Ltd.). Anti-extractable nuclear antigens (ENAs) antibodies including anti-sjögren syndrome A antigen antibody (anti-SSA), anti-sjögren syndrome B antigen antibody (anti-SSB), anti-Ro52, anti-Smith antibody (anti-Sm), anti-nuclear ribonucleoprotein/Smith antibody (anti-nRNP/Sm), anti-ribosomal protein P (anti-RIB-P), anti-histone and anti-nucleosome antibody were determined using line immunoassays kits (cat. no. DL 1590-6401-3G; Euroimmun AG) according to the manufacturer's instructions. The results of anti-ENAs detection were presented as negative (−) or positive (+, ++, +++) using EuroBlot One (Euroimmun AG).

Statistical analysis

Statistical analysis and graphic presentation were conducted with GraphPad Prism version 5.0 (GraphPad Software, Inc.) and SPSS version 16.0 (IBM Corp.). Student's t-test was used with normalized data, while the non-parametric Mann-Whitney test was used to analyze data that did not pass the normality test. A Kruskal-Wallis test was used in comparisons between three groups and Dunns post hoc test was used following the Kruskal-Wallis test. Moreover, the Pearson's method or the non-parametric Spearman's method were used for correlation analysis. The cut-off values were determined by receiver operating characteristic (ROC) curves analysis using GraphPad Prism version 5.0; ROC curves were performed to evaluate the diagnostic value of circRNAs that were dysregulated in the peripheral blood of patients with SLE compared to HCs. A parallel model was used to evaluate the diagnostic efficiency of the hsa_circ_0082688-hsa_circ_0082689 combination model (32); if one of the multiple indicators is positive, the disease can be diagnosed. P<0.05 was considered to indicate a statistically significant difference.

Results

Characteristics of the study population

A total of 185 participants were enrolled in the present study, including 76 patients with SLE, 76 HCs and 33 patients with RA. Among the patients with SLE, 13 were newly diagnosed patients with no history of corticosteroids or immunosuppressive drugs use before registration. The demographic characteristics of the study population are presented in Tables II and III.

Table II.

Demographic characteristics of the study population.

Table II.

Demographic characteristics of the study population.

Study setCategoriesSLEHCRA
Discovery set 33
Females3 (100.00)3 (100.00)
Age, years29.00±15.4034.00±7.21
SLEDAI score 18.33±3.79a–
Training set 5050
Females46 (92.00)43 (86.00)
Age, years42.70±14.8044.77±12.90
SLEDAI score7.69±4.60–
Blind testing set 232333
Females21 (91.30)18 (78.26)24 (72.73)
Age, years35.70±12.5241.30±12.70 58.00±10.15b
SLEDAI score5.90±3.94––

{ label (or @symbol) needed for fn[@id='tfn2-mmr-0-0-11639'] } Data are presented as the n, mean ± SD or n (%).

a SLEDAI score of patients with SLE in the discovery set were significantly increased compared with the training set and blind testing set (all P<0.001).

b Age of patients with RA were significantly increased compared with SLE and HC groups (all P<0.05). HC, healthy controls; RA, rheumatoid arthritis; SLE, systemic lupus erythematosus; SLEDAI, SLE disease activity index.

Table III.

Clinical characteristics of patients with SLE.

Table III.

Clinical characteristics of patients with SLE.

CategoriesPatients with SLE (n=76)
Females70 (90.91)
Age, years40.00±14.61
SLEDAI score (67 patients)7.61±4.98
ds-DNA, IU/ml (71 patients)243.80±407.82
Anti-ENA (68 patients)
  Anti-Sm21 (30.88)
  Anti-Ro5245 (66.18)
  Anti-nRNP/Sm33 (48.53)
  Anti-RIB-P26 (38.24)
  Anti-nucleosome22 (32.35)
  Anti-SSA44 (64.71)
  Anti-SSB11 (16.18)
  Anti-histone22 (32.35)
C3, g/l (71 patients)0.62±0.20
C4, g/l (71 patients)0.14±0.06
IgG, g/l (68 patients)13.65±5.29
ESR, mm/h (65 patients)35.49±34.80
CRP, mg/l (71 patients)12.31±23.30
WBC, 109/l6.78±3.61
RBC, 1012/l3.96±0.82
HGB, g/l113.12±25.61
HCT, l/l)0.34±0.07
PLT, 109/l214.77±85.97
Lymphocytes, 109/l1.56±1.10
Monocytes, 109/l0.47±0.27
Neutrophils, 109/l4.60±2.94
Clinical features
  Fever (74 patients)7 (9.50)
  Cutaneous manifestations (74 patients)12 (16.22)
  Arthritis (74 patients)13 (17.57)
  Effusion (74 patients)11 (14.86)
  Hematuresis (68 patients)14 (20.59)
  Pyuria (68 patients)10 (14.71)
  Proteinuria (68 patients)25 (36.76)

[i] Data are presented as the mean ± SD or n (%). Anti-dsDNA, anti double-stranded DNA; Anti-ENA, anti extractable nucleat antigen; C3, complement 3; C4, complement 4; CRP, C-reactive protein; ESR, erythrocyte sedimentation rate; HCT, hematocrit; HGB, hemoglobin; IgG, immunoglobulin G; PLT, platelets; RBC, red blood cell; RiB-P, ribosomal protein P; rRNP, ribosomal RNP; SLE, systemic lupus erythematosus; SLEDAI, SLE disease activity index; WBC, white blood cell.

In the discovery set, there were three patients with newly diagnosed SLE and three age-matched and sex-matched HCs. An additional 50 patients with SLE and 50 HCs were included in the training set for the validation of differentially expressed circRNAs and diagnostic model construction. In this patient set, ten patients had newly diagnosed SLE with no history of corticosteroids or immunosuppressive drugs use before registration. Moreover, the other patients with SLE were recurrent patients and had received therapy with corticosteroids or immunosuppressive drugs for ≥1 month before registration. An independent cohort consisting of 23 patients with SLE, 33 patients with RA and 23 HCs were enrolled in the blind testing set for clinical evaluation of circRNAs in SLE diagnosis. It was demonstrated that there were no significant differences in age and sex between the SLE and HCs groups. Moreover, there were no significant differences in sex between the RA, SLE and HCs groups. Due to the difference in the ages of high incidence occurrence between RA and SLE (the incidence of RA is high in individuals who are 50–60 years, while the incidence of SLE is high in 20–40 years), patients with RA and SLE were not age-matched in the present study.

CircRNA expression profiling in peripheral blood from patients with SLE

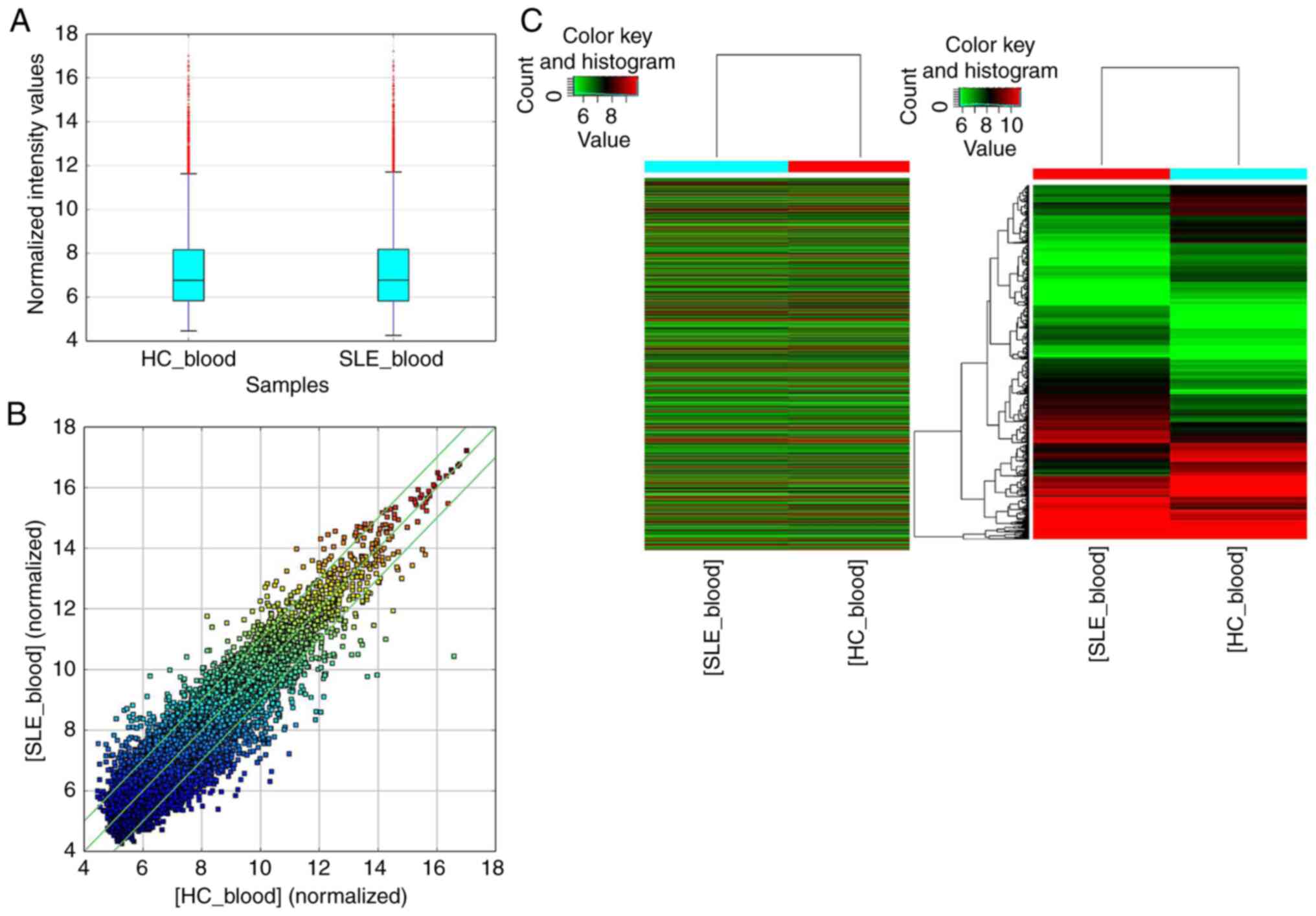
The overall distribution of microarray data of these two groups is presented as a box plot (Fig. 1A) and scatter plot (Fig. 1B), and significant differences in the expression levels of circRNAs between patients with SLE and HCs were screened with >2.0 fold change and P<0.05. The results indicated that, compared with the HC group, 753 circRNAs were significantly upregulated, while 813 circRNAs were significantly downregulated in the SLE group. Furthermore, a heat map was created to group the circRNAs based on their expression levels among the samples (Fig. 1C).

Figure 1.

Microarray assay results demonstrate the circRNA expression profiles in peripheral blood from three patients with SLE and 3 HCs. (A) Box plot used to visualize the distributions of a dataset for the circRNAs profiles. (B) circRNA scatter plot. Dots above the top green line and below the bottom green line indicate >1.5-fold of changes of logarithmized circRNAs between the two groups. (C) Heat map of differentially expressed circRNAs. circRNAs, circular RNAs; HC, healthy controls; SLE, systemic lupus erythematosus.

Validation of circRNA expression in the training set

As the main objective of the study was to identify diagnostic markers of SLE in peripheral blood, the focus was on the upregulated circRNAs in patients with SLE. To assess the microarray data, three circRNAs (hsa_circ_0082688, hsa_circ_0082689 and hsa_circ_0008675) that were not only listed in the top 50 most significant upregulated circRNAs in patients with SLE in this circRNA microarray, but also identified to be upregulated in PBMCs from patients with SLE in our previous study (26), were selected for validation by RT-qPCR in the training set, which included 50 patients with SLE and 50 HC. The results of RT-qPCR were consistent with the circRNA microarray data, in that all three circRNAs were significantly upregulated in the SLE group (Fig. 2). Moreover, the expression levels of circRNAs between patients with newly diagnosed SLE or recurrent SLE patients were also compared, but no significant difference was demonstrated (Fig. 2). In addition, there was no correlation between circRNAs expression levels and age or sex in the SLE, RA and HC groups (data not shown).

Figure 2.

Reverse transcription-quantitative PCR results of the relative expression levels of circRNAs in peripheral blood from patients with SLE and the comparison group. (A) Average expression levels of hsa_circ_0082688 in patients with SLE were significantly increased compared with the HCs. (B) Average expression levels of hsa_circ_0082689 in patients with SLE were significantly increased compared with the HCs. (C) The average expression levels of hsa_circ_0008675 in patients with SLE were significantly increased compared with the HCs. (D) Average expression of hsa_circ_0082688 did not show any significant differences between patients with newly diagnosed or recurrent SLE. (E) Average expression of hsa_circ_0082689 did not show any significant differences between patients with newly diagnosed or recurrent SLE. (F) Average expression of hsa_circ_0008675 did not show any significant differences between patients with newly diagnosed or recurrent SLE. circRNAs, circular RNAs; HC, healthy controls; SLE, systemic lupus erythematosus.

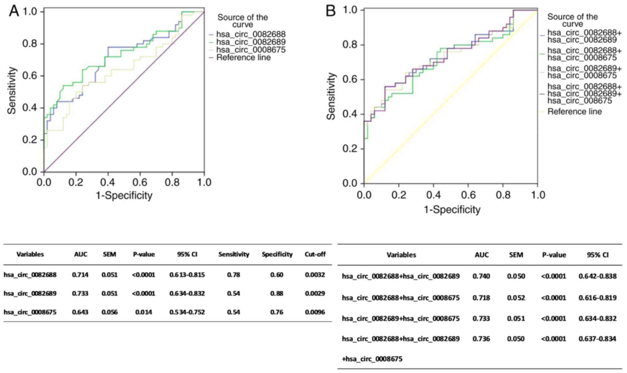
ROC curve analysis of identified peripheral blood circRNAs among patients with SLE

To further evaluate the potential value of the three circRNAs (hsa_circ_0082688, hsa_circ_0082689 and hsa_circ_0008675) in SLE diagnosis, ROC curve analysis was performed. The area under the curve (AUC) values demonstrated that the levels of hsa_circ_0082688, hsa_circ_0082689 and hsa_circ_0008675 in peripheral blood could separate the patients with SLE from the HCs. Moreover, the highest AUC was identified for hsa_circ_0082689 (AUC: 0.733, 95% CI, 0.634–0.832, P<0.0001, Sensitivity: 54.0%, Specificity: 88.0%, Cut-off: 0.0029), followed by hsa_circ_0082688 (AUC: 0.714, 95% CI, 0.613–0.815, P<0.0001, Sensitivity: 78.0%, Specificity: 60.0%, Cut-off: 0.0032) and hsa_circ_0008675 (AUC: 0.643, 95% CI, 0.534–0.752, P=0.0140, Sensitivity: 54.0%, Specificity: 76.0%, Cut-off: 0.0096; Fig. 3A).

Figure 3.

ROC analysis of identified circRNAs in peripheral blood from patients with SLE. (A) ROC curves for circRNAs, largest AUC was demonstrated for hsa_circ_0082689, followed by hsa_circ_0082688, hsa_circ_0008675. (B) ROC curves for circRNAs in combination, combined AUC from these circRNAs (hsa_circ_0082688 and hsa_circ_0082689) was 0.740. AUC, area under the curve; circRNAs, circular RNAs; ROC, receiver operating characteristic; SLE, systemic lupus erythematosus.

To evaluate the cumulative performances of the three circRNAs in discriminating SLE from HC, a binary logistic regression was performed. The logistic regression model indicated that the combination of hsa_circ_0082688 and hsa_circ_0082689 could provide the best diagnostic accuracy, with an AUC of 0.740 (95% CI, 0.642–0.838, P<0.0001; Fig. 3B). Furthermore, the combination of all these three circRNAs (Fig. 3B) and any two circRNAs (data no shown) had no improvement in SLE diagnosis, compared with the aforementioned combination of the two circRNAs.

The diagnostic efficiency of the hsa_circ_0082688-hsa_circ_0082689 combination model was then evaluated using the paralleling model, according to their optimal cutoff value (hsa_circ_0082688: 0.0032, hsa_circ_0082689: 0.0029). As shown in Table IV, it was demonstrated that the combination model of hsa_circ_0082688-hsa_circ_0082689 could effectively discriminate patients with SLE from HCs, with a sensitivity of 86.00% (43/50), a specificity of 88.00% (44/50) and an accuracy of 87.0% (87/100).

Table IV.

Diagnostic efficiency of the hsa_circ_0082688-hsa_circ_0082689 combination model by the parallel model in the training set.

Table IV.

Diagnostic efficiency of the hsa_circ_0082688-hsa_circ_0082689 combination model by the parallel model in the training set.

Categoryhsa_circ_0082688 > 0.0032 or hsa_circ_0082689 > 0.0029hsa_circ_0082688 < 0.0032 or hsa_circ_0082689 < 0.0029SensitivitySpecificityAccuracy
SLE (50)43786.00% (43/50)88.00% (44/50)87.0% (87/100)
HC (50)644

[i] HC, healthy control; SLE, systemic lupus erythematosus.

Blind test of the diagnostic value of differentially expressed circRNAs

To further evaluate the value of hsa_circ_0082688-hsa_circ_0082689 combination model in SLE diagnosis, an independent cohort consisting of 23 patients with SLE, 33 patients with RA and 23 HCs were enrolled and their circRNAs expression levels were measured. Similar to the training set, it was identified that the expression levels of hsa_circ_0082688 and hsa_circ_0082689 were increased significantly in patients with SLE compared with RA and HC groups (all P<0.05; Fig. 4). According to the optimal cutoff value found in the training stage, As shown in Table V, the combination model of hsa_circ_0082688-hsa_circ_0082689 could effectively discriminate between the SLE group and the other two control groups, with a sensitivity of 91.30% (21/23), a specificity of 78.57% (44/56) and an accuracy of 82.28% (65/79). Furthermore, this diagnostic model presented a sensitivity of 91.30% (21/23), a specificity of 78.79% (26/33) and an accuracy of 83.93% (47/56) in discriminating the SLE group from the RA group, and a sensitivity of 91.30% (21/23), a specificity of 78.26% (18/23) and an accuracy of 84.78% (39/46) in discriminating the SLE group from the HC group.

Figure 4.

Validation the of hsa_circ_0082688 and hsa_circ_0082689 in the blind testing set in peripheral blood from the SLE, RA and HC groups. (A) Average expression of hsa_circ_0082688 in patients with SLE was significantly increased compared with the HC and RA groups. (B) Average expression of hsa_circ_0082689 in patients with SLE was significantly increased compared with the HC and RA groups. HC, healthy controls; RA, rheumatoid arthritis; SLE, systemic lupus erythematosus.

Table V.

Diagnostic efficiency of the hsa_circ_0082688-hsa_circ_0082689 combination model by the parallel model in blind testing set.

Table V.

Diagnostic efficiency of the hsa_circ_0082688-hsa_circ_0082689 combination model by the parallel model in blind testing set.

Categoryhsa_circ_0082688 > 0.0032 or hsa_circ_0082689 > 0.0029hsa_circ_0082688 < 0.0032 or hsa_circ_0082689 < 0.0029SensitivitySpecificityAccuracy
SLE vs. RA + HC
SLE (23)21291.30% (21/23)78.57% (44/56)82.28% (65/79)
RA + HC (56)1244
SLE vs. RA
SLE (23)21291.30% (21/23)78.79% (26/33)83.93% (47/56)
RA (33)726
SLE vs. HC
SLE (23)21291.30% (21/23)78.26% (18/23)84.78% (39/46)
HC (23)518

[i] HC, healthy control; RA, rheumatoid arthritis; SLE, systemic lupus erythematosus.

Anti-dsDNA is a traditional and most commonly used diagnostic marker for SLE (33). The aforementioned results demonstrated that the hsa_circ_0082688-hsa_circ_0082689 combination model may be used as a novel biomarker for the diagnosis of SLE. Thus, the present study evaluated the value of hsa_circ_0082688-hsa_circ_0082689 + anti-dsDNA combination model in SLE diagnosis. According to the optimal cutoff value of hsa_circ_0082688-hsa_circ_0082689 identified in the aforementioned results (hsa_circ_0082688>0.0032, hsa_circ_0082689>0.0029), As shown in Table VI, the hsa_circ_0082688-hsa_circ_0082689 + anti-dsDNA combination model could effectively discriminated the SLE group from the control groups (RA + HC), with a sensitivity of 95.65% (22/23), a specificity of 100.00% (56/56) and an accuracy of 98.73% (78/79) in distinguishing the patients with SLE from both control groups. Moreover, the sensitivity, specificity and accuracy of hsa_circ_0082688-hsa_circ_0082689 + anti-dsDNA combination model were increased compared with hsa_circ_0082688-hsa_circ_0082689 [sensitivity=91.30% (21/23), specificity=78.57% (44/56), accuracy=82.28% (65/79)] (Table V) and anti-dsDNA [sensitivity=47.83% (11/23), specificity=100.00% (56/56), accuracy=79.85% (67/79)] (Table VI).

Table VI.

Diagnostic efficiency of the hsa_circ_0082688-hsa_circ_0082689 + anti-dsDNA combination model by the parallel model in blind testing set.

Table VI.

Diagnostic efficiency of the hsa_circ_0082688-hsa_circ_0082689 + anti-dsDNA combination model by the parallel model in blind testing set.

CategoryPositiveNegativeSensitivitySpecificityAccuracy
hsa_circ_0082688 > 0.0032 or hsa_circ_0082689 > 0.0029 or anti-dsDNA>100
SLE (23)22195.65% (22/23)100.00% (56/56)98.73% (78/79)
RA + HC (56)056
anti-dsDNA>100
SLE (23)111247.83% (11/23)100.00% (56/56)79.85% (67/79)
RA + HC (56)056

[i] HC, healthy control; RA, rheumatoid arthritis; SLE, systemic lupus erythematosus.

Association of hsa_circ_0082688, hsa_circ_0082689 and hsa_circ_0008675 expression levels in peripheral blood with SLE clinical characteristics

To determine whether the aforementioned differentially expressed circRNAs in the peripheral blood could serve as relevant biomarkers for the severity of SLE, the clinical indicators related to inflammation were collected and the SLEDAIs of all patients with SLE were calculated (Table III), and the correlations between this dataset and the expression levels of the specific differentially expressed circRNAs were analyzed. The results indicated that, while hsa_circ_0082688 expression was negatively associated with C3 in patients with SLE (r=−0.3480, P=0.0039; Fig. 5A), there was no correlation between the expression levels of the other confirmed circRNAs and C3 (data not shown). Furthermore, the expression levels of all identified circRNAs in the peripheral blood from patients with SLE did not correlate with SLEDAI, CRP, ESR or C4, which also reflect the severity of the disease (data not shown).

Figure 5.

Correlation of the expression of identified circRNAs with SLE clinical characteristics. (A) Expression of hsa_circ_0082688 was negatively associated with C3 in patients with SLE. (B) Expression of hsa_circ_0082689 was negatively associated with WBC in patients with SLE. (C) Expression of hsa_circ_0082688 was negatively associated with the number of monocytes in patients with SLE. (D) Expression of hsa_circ_0082689 was negatively associated with the number of monocytes in patients with SLE. (E) Expression of hsa_circ_0082689 was negatively associated with number of neutrophils in patients with SLE. circRNAs, circular RNAs; SLE, systemic lupus erythematosus; WBC, white blood cell.

SLE is a complex autoimmune disease characterized by multiple organ system damages, such as the hematological system and skin. In the present study, the correlations between SLE-related clinical features and the expression levels of circRNAs were analyzed. It was demonstrated that the expression of hsa_circ_0082689 was negatively associated with white blood cell (WBC) number (r=−0.3119, P=0.0077; Fig. 5B), monocyte number (r=−0.3117, P=0.0077; Fig. 5D) and neutrophil number in patients with SLE (r=−0.2723, P=0.0207; Fig. 5E). In addition, the expression of hsa_circ_0082688 was negatively associated with monocytes number in patients with SLE (r=−0.2514, P=0.0344; Fig. 5C). However, no significant difference was identified between the expression levels of circRNAs and other clinical features.

Production of multiple auto-antibodies, such as anti-dsDNA and anti-ENAs, is an important characteristic of SLE. Thus, the present study investigated the correlation between the expression levels of circRNAs and auto-antibodies in patients with SLE, but no significant difference was found (data not shown). However, all identified circRNAs did correlate with each other. For example, the expression of hsa_circ_0082688 correlated with the expression of hsa_circ_0082689 (r=0.5967; P<0.0001; data not shown).

Discussion

Previous studies have reported the feasibility of using circulating miRNAs and long non-coding (lnc) RNA as potential biomarkers of SLE (9,34,35). Similar to miRNA and lncRNA, the potential of circulating circRNAs as powerful and non-invasive biomarkers in a number of diseases, including cancer (36), RA (19) and cardiovascular diseases (25), has been revealed. Compared with miRNAs and lncRNAs, circRNAs are more stable in mammalian cells (37) and their expression levels can be ≥10-fold compared with those of their linear isomers (12). These properties indicate that the potential of circRNAs to be ideal biomarkers for human diseases (21). Moreover, the diagnostic performance of plasma or PBMC circRNA has been examined in SLE (38,39). However, to the best of our knowledge, the expression profiles and diagnostic performance of circulating circRNAs in peripheral blood from patients with SLE have been rarely reported, and there was previously only one paper investigating circRNAs expression in peripheral blood from patients with SLE (40). In this study, Li et al (40) assessed the microarray profile of circRNAs in peripheral blood to identify the changes in the expression of circRNAs between pediatric patients with SLE and healthy children, and revealed that the expression levels of hsa_circ_0057762 and hsa_circ_0003090 could differentiate the pediatric patients with SLE from the healthy children. To the best of our knowledge, the present study was the first to performed a microarray analysis to investigate the changes in expression of circRNAs in peripheral blood from adult patients with SLE, by comparing with those in adult HCs. Microarray data identified a total of 1,566 circRNAs (753 were upregulated) that were significantly dysregulated in patients with SLE compared with HCs. Thus, it was speculated that circRNA may be a novel biomarkers for SLE diagnosis or disease process monitoring in adult patients. However, possibly due to age differences, the expression levels of hsa_circ_0057762 and hsa_circ_0003090 in peripheral blood were not significantly different between adult patients with SLE and HCs.

To determine whether differentially expressed circRNAs can be diagnostic biomarkers for SLE, three circRNAs hsa_circ_0082688, hsa_circ_0082689 and hsa_circ_0008675, which were listed in the top 50 most significant upregulated circRNAs in peripheral blood of patients with SLE in this circRNA microarray, and also identified to be upregulated in PBMCs from patients with SLE in our previous study (26), were chosen for validation by RT-qPCR in a training set. The results suggested that the expression levels of all three circRNAs increased significantly in patients with SLE. Furthermore, ROC curve analysis demonstrated that these circRNAs had the potential to distinguish between SLE and HCs. ROC curve analysis also indicated that the combination of hsa_circ_0082688 and hsa_circ_0082689 could provide the best diagnostic accuracy, with an AUC of 0.740. Moreover, the results from the further blind testing set suggested its good performance, not only in distinguishing between SLE and HCs groups, but also in distinguishing between patients with SLE and those with RA. Therefore, the present results indicated that this diagnostic model may be promising for SLE diagnosis.

In addition, the present results demonstrated that the combination model of hsa_circ_0082688-hsa_circ_0082689 + anti-dsDNA could more effectively discriminated the SLE group from the control groups (RA + HC), with a sensitivity of 95.65% (22/23), a specificity of 100.00% (56/56) and an accuracy of 98.73% (78/79), which were superior to hsa_circ_0082688-hsa_circ_0082689 and anti-dsDNA. Collectively, it was speculated that the combination of circRNAs and traditional biomarkers could further improve the diagnostic value.

The field of circRNAs is recently discovered, and to the best of our knowledge, no previous study has definitively demonstrated the function of hsa_circ_0082688, hsa_circ_0082689 and hsa_circ_0008675. It has been reported that circRNAs can function as miRNA ‘sponges’ to sequester and competitively suppress miRNA activity. Moreover, their interaction with disease-associated miRNAs suggests that circRNAs are important for regulating diseases. Therefore, to investigate the possible function of these candidate circRNAs, the present study searched for potential miRNA targets of these circRNAs using Arraystar miRNA target prediction software, and numerous target miRNAs were identified. Among these target miRNAs, hsa-miR-506-3p, hsa-miR-127-5p and hsa-miR-153-3p were previously reported to be involved in the pathogenesis of SLE. For example, hsa-miR-506-3p has the potential to regulate the expression of Beclin1 (41), a protein that had been shown to regulate autophagy in SLE (42). In addition, hsa-miR-127-5p is involved in cell proliferation via the PI3K/Akt pathway (43), and thus may play a role in the senescence of mesenchymal stem cells and the development of SLE (44). hsa-miR-153-3p has also been reported to be involved in the development of lupus nephritis (45). Therefore, it was hypothesized that these candidate circRNAs, including hsa_circ_0082688, hsa_circ_0082689 and hsa_circ_0008675, may function in SLE pathogenesis.

The present study also investigated the correlations between the expression levels of these candidate circRNAs and the severity of SLE. The results demonstrated that, while the expression of hsa_circ_0082688 was negatively associated with C3 in patients with SLE, no other circRNAs expression levels correlated with C3. Moreover, the expression levels of all identified differentially expressed circRNAs in the peripheral blood from patients with SLE did not correlate with SLEDAI, CRP, ESR or C4. Thus, the results demonstrated the expression levels of hsa_circ_0082688, hsa_circ_0082689 and hsa_circ_0008675 were not potential biomarkers for the severity of SLE. Furthermore, the expression levels of these circRNAs between patients with newly diagnosed and recurrent SLE were not significantly different, and this also corroborates the aforementioned conclusion. However, it was found that the expression levels of hsa_circ_0082688, hsa_circ_0082689 and hsa_circ_0008675 were negatively associated with the total WBC number or the number of certain subclasses of WBC in patients with SLE, which indicated that the expression levels of hsa_circ_0082688, hsa_circ_0082689 and hsa_circ_0008675 in peripheral blood were associated with hematological system damage of SLE to some extent.

In addition, the present results suggested that the expressions levels of hsa_circ_0082688, hsa_circ_0082689 and hsa_circ_0008675 were correlated with each other, and similar findings have been reported in a previous study (23). Thus, these differentially expressed circRNAs may interact with each other directly or indirectly, although further experiments are required to test this hypothesis.

However, there are several limitations in this study that should be acknowledged. First is the relatively small sample size, especially the sample size of patients with newly diagnosed SLE, which may restrict the generalizability of the present results. Second, the exact role of these candidate circRNAs in SLE pathogenesis was not investigated in this study. Therefore, these are focuses of future studies.

In conclusion, to the best of our knowledge, the present study was the first to demonstrate the circRNA expression profiles in peripheral blood from adult patients with SLE, and identify that circRNAs may serve as novel biomarkers for SLE diagnosis. Furthermore, it was found that the combination of hsa_circ_0082688 and hsa_circ_0082689 had a relatively good capacity in discriminating the SLE groups from both HCs and RA groups. Therefore, the present results provide a novel potential diagnostic biomarker for SLE diagnosis, and may facilitate improved understanding of the hematological system damage of SLE.

Acknowledgements

The authors would like to acknowledge the help from Dr RuiWu from the Department of Rheumatology, The First Affiliated Hospital of Nanchang University (Nanchang, China).

Funding

This study was supported by the Science and Technology Plan Project of the Education Department of Jiangxi Province (grant no. GJJ170008), the National Natural Science Foundation of China (grant nos. 81360459, 81560344 and 81660277), the Jiangxi Provincial Natural Science Foundation of China (grant nos. 20171BAB205113 and 20171ACB20032), the Science and Technology Project of Health and Family Planning Commission of Jiangxi Province of China (grant no. 20165094) and the Foundation for Distinguished Young Scientists of Jiangxi Province of China (grant no. 20171BCB23087).

Availability of data and materials

The datasets used and/or analyzed during the current study are available from the corresponding author on reasonable request.

Authors' contributions

JL and QL conceived the project and wrote the study. JL, QL, XL and ZH designed the experiments. JL, QL, XL, LZ and BF collected the study subjects, performed the experiments and analyzed the data. QL, XL, LZ, CQ, LF, YG and ZH performed the experiments. All authors read and approved the final manuscript.

Ethics approval and consent to participate

The present study was authorized by the Ethics Committee of The First Affiliated Hospital of Nanchang University. All participants provided written informed consent prior to the initiation of the study.

Patient consent for publication

Not applicable.

Competing interests

The authors declare that they have no competing interests.

References

1 

Tsokos GC: Systemic lupus erythematosus. N Engl J Med. 365:2110–2121. 2011. View Article : Google Scholar : PubMed/NCBI

2 

Ruiz-Irastorza G, Ramos-Casals M, Brito-Zeron P and Khamashta MA: Clinical efficacy and side effects of antimalarials in systemic lupus erythematosus: A systematic review. Ann Rheum Dis. 69:20–28. 2010. View Article : Google Scholar : PubMed/NCBI

3 

Chang NH, Li TT, Kim JJ, Landolt-Marticorena C, Fortin PR, Gladman DD, Urowitz MB and Wither JE: Interferon alpha induces altered transitional B cell signaling and function in systemic lupus erythematosus. J Autoimmun. 58:100–110. 2015. View Article : Google Scholar : PubMed/NCBI

4 

Zhao M, Liu S, Luo S, Wu H, Tang M, Cheng W, Zhang Q, Zhang P, Yu X, Xia Y, et al: DNA methylation and mRNA and microRNA expression of SLE CD4+ T cells correlate with disease phenotype. J Autoimmun. 54:127–136. 2014. View Article : Google Scholar : PubMed/NCBI

5 

O'Gorman WE, Hsieh EW, Savig ES, Gherardini PF, Hernandez JD, Hansmann L, Balboni IM, Utz PJ, Bendall SC, Fantl WJ, et al: Single-cell systems-level analysis of human Toll-like receptor activation defines a chemokine signature in patients with systemic lupus erythematosus. J Allergy Clin Immunol. 136:1326–1336. 2015. View Article : Google Scholar : PubMed/NCBI

6 

Lech M, Kantner C, Kulkarni OP, Ryu M, Vlasova E, Heesemann J, Anz D, Endres S, Kobayashi KS, Flavell RA, et al: Interleukin-1 receptor-associated kinase-M suppresses systemic lupus erythematosus. Ann Rheum Dis. 70:2207–2217. 2011. View Article : Google Scholar : PubMed/NCBI

7 

Huang Z, Shi Y, Cai B, Wang L, Wu Y, Ying B, Qin L, Hu C and Li Y: MALDI-TOF MS combined with magnetic beads for detecting serum protein biomarkers and establishment of boosting decision tree model for diagnosis of systemic lupus erythematosus. Rheumatology (Oxford). 48:626–631. 2009. View Article : Google Scholar : PubMed/NCBI

8 

Ferreira TAR, de Andrade HM, de Pádua PM, Carvalho MDG, Pires SDF, Oliveira IHR, Lima BSS, Fialho Júnior LC, Cicarini WB, Chapeourouge DA, et al: Identification of potential biomarkers for systemic lupus erythematosus diagnosis using two-dimensional differential gel electrophoresis (2D-DIGE) and mass spectrometry. Autoimmunity. 50:247–256. 2017. View Article : Google Scholar : PubMed/NCBI

9 

Wu GC, Li J, Leng RX, Li XP, Li XM, Wang DG, Pan HF and Ye DQ: Identification of long non-coding RNAs GAS5, linc0597 and lnc-DC in plasma as novel biomarkers for systemic lupus erythematosus. Oncotarget. 8:23650–23663. 2017. View Article : Google Scholar : PubMed/NCBI

10 

Barrett SP, Wang PL and Salzman J: Circular RNA biogenesis can proceed through an exon-containing lariat precursor. Elife. 4:e075402015. View Article : Google Scholar : PubMed/NCBI

11 

Li Z, Huang C, Bao C, Chen L, Lin M, Wang X, Zhong G, Yu B, Hu W, Dai L, et al: Exon-intron circular RNAs regulate transcription in the nucleus. Nat Struct Mol Biol. 22:256–264. 2015. View Article : Google Scholar : PubMed/NCBI

12 

Jeck WR, Sorrentino JA, Wang K, Slevin MK, Burd CE, Liu J, Marzluff WF and Sharpless NE: Circular RNAs are abundant, conserved, and associated with ALU repeats. RNA. 19:141–157. 2013. View Article : Google Scholar : PubMed/NCBI

13 

Memczak S, Jens M, Elefsinioti A, Torti F, Krueger J, Rybak A, Maier L, Mackowiak SD, Gregersen LH, Munschauer M, et al: Circular RNAs are a large class of animal RNAs with regulatory potency. Nature. 495:333–338. 2013. View Article : Google Scholar : PubMed/NCBI

14 

Hansen TB, Jensen TI, Clausen BH, Bramsen JB, Finsen B, Damgaard CK and Kjems J: Natural RNA circles function as efficient microRNA sponges. Nature. 495:384–388. 2013. View Article : Google Scholar : PubMed/NCBI

15 

Jeck WR and Sharpless NE: Detecting and characterizing circular RNAs. Nat Biotechnol. 32:453–461. 2014. View Article : Google Scholar : PubMed/NCBI

16 

Burd CE, Jeck WR, Liu Y, Sanoff HK, Wang Z and Sharpless NE: Expression of linear and novel circular forms of an INK4/ARF-associated non-coding RNA correlates with atherosclerosis risk. PLoS Genet. 6:e10012332010. View Article : Google Scholar : PubMed/NCBI

17 

Hansen TB, Kjems J and Damgaard CK: Circular RNA and miR-7 in cancer. Cancer Res. 73:5609–5612. 2013. View Article : Google Scholar : PubMed/NCBI

18 

Li F, Zhang L, Li W, Deng J, Zheng J, An M, Lu J and Zhou Y: Circular RNA ITCH has inhibitory effect on ESCC by suppressing the Wnt/β-catenin pathway. Oncotarget. 6:6001–6013. 2015. View Article : Google Scholar : PubMed/NCBI

19 

Ouyang Q, Wu J, Jiang Z, Zhao J, Wang R, Lou A, Zhu D, Shi GP and Yang M: Microarray expression profile of circular RNAs in peripheral blood mononuclear cells from rheumatoid arthritis patients. Cell Physiol Biochem. 42:651–659. 2017. View Article : Google Scholar : PubMed/NCBI

20 

Lin X, Lo HC, Wong DT and Xiao X: Noncoding RNAs in human saliva as potential disease biomarkers. Front Genet. 6:1752015. View Article : Google Scholar : PubMed/NCBI

21 

Memczak S, Papavasileiou P, Peters O and Rajewsky N: Identification and characterization of circular RNAs As a new class of putative biomarkers in human blood. PLoS One. 10:e01412142015. View Article : Google Scholar : PubMed/NCBI

22 

You X, Vlatkovic I, Babic A, Will T, Epstein I, Tushev G, Akbalik G, Wang M, Glock C, Quedenau C, et al: Neural circular RNAs are derived from synaptic genes and regulated by development and plasticity. Nat Neurosci. 18:603–610. 2015. View Article : Google Scholar : PubMed/NCBI

23 

Salzman J, Chen RE, Olsen MN, Wang PL and Brown PO: Cell-type specific features of circular RNA expression. PLoS Genet. 9:e10037772013. View Article : Google Scholar : PubMed/NCBI

24 

Zhao Z, Li X, Jian D, Hao P, Rao L and Li M: Hsa_circ_0054633 in peripheral blood can be used as a diagnostic biomarker of pre-diabetes and type 2 diabetes mellitus. Acta Diabetol. 54:237–245. 2017. View Article : Google Scholar : PubMed/NCBI

25 

Zhao Z, Li X, Gao C, Jian D, Hao P, Rao L and Li M: Peripheral blood circular RNA hsa_circ_0124644 can be used as a diagnostic biomarker of coronary artery disease. Sci Rep. 7:399182017. View Article : Google Scholar : PubMed/NCBI

26 

Luo Q, Zhang L, Li X, Fu B, Guo Y, Huang Z and Li J: Identification of circular RNAs hsa_circ_0044235 and hsa_circ_0068367 as novel biomarkers for systemic lupus erythematosus. Int J Mol Med. 44:1462–1472. 2019.PubMed/NCBI

27 

Hochberg MC: Updating the American college of rheumatology revised criteria for the classification of systemic lupus erythematosus. Arthritis Rheum. 40:17251997. View Article : Google Scholar : PubMed/NCBI

28 

Bombardier C, Gladman DD, Urowitz MB, Caron D and Chang CH: Derivation of the SLEDAI. A disease activity index for lupus patients. The committee on prognosis studies in SLE. Arthritis Rheum. 35:630–640. 1992. View Article : Google Scholar : PubMed/NCBI

29 

Arnett FC, Edworthy SM, Bloch DA, McShane DJ, Fries JF, Cooper NS, Healey LA, Kaplan SR, Liang MH, Luthra HS, et al: The American rheumatism association 1987 revised criteria for the classification of rheumatoid arthritis. Arthr Rhuem. 31:315–324. 1988. View Article : Google Scholar

30 

Luo Q, Li X, Xu C, Zeng L, Ye J, Guo Y, Huang Z and Li J: Integrative analysis of long non-coding RNAs and messenger RNA expression profiles in systemic lupus erythematosus. Mol Med Rep. 17:3489–3496. 2018.PubMed/NCBI

31 

Livak KJ and Schmittgen TD: Analysis of relative gene expression data using real-time quantitative PCR and the 2(-Delta Delta C(T)) method. Methods. 25:402–408. 2001. View Article : Google Scholar : PubMed/NCBI

32 

Luo Q, Zhang L, Fang L, Fu B, Guo Y, Huang Z and Li J: Circular RNAs hsa_circ_0000479 in peripheral blood mononuclear cells as novel biomarkers for systemic lupus erythematosus. Autoimmunity. 53:167–176. 2020. View Article : Google Scholar : PubMed/NCBI

33 

Soliman S and Mohan C: Lupus nephritis biomarkers. Clin Immunol. 185:10–20. 2017. View Article : Google Scholar : PubMed/NCBI

34 

Stypinska B and Paradowska-Gorycka A: Cytokines and MicroRNAs as candidate biomarkers for systemic lupus erythematosus. Int J Mol Sci. 16:24194–24218. 2015. View Article : Google Scholar : PubMed/NCBI

35 

Wu Y, Zhang F, Ma J, Zhang X, Wu L, Qu B, Xia S, Chen S, Tang Y and Shen N: Association of large intergenic noncoding RNA expression with disease activity and organ damage in systemic lupus erythematosus. Arthritis Res Ther. 17:1312015. View Article : Google Scholar : PubMed/NCBI

36 

Guo JN, Li J, Zhu CL, Feng WT, Shao JX, Wan L, Huang MD and He JD: Comprehensive profile of differentially expressed circular RNAs reveals that hsa_circ_0000069 is upregulated and promotes cell proliferation, migration, and invasion in colorectal cancer. Onco Targets Ther. 9:7451–7458. 2016. View Article : Google Scholar : PubMed/NCBI

37 

Liang D and Wilusz JE: Short intronic repeat sequences facilitate circular RNA production. Genes Dev. 28:2233–2247. 2014. View Article : Google Scholar : PubMed/NCBI

38 

Ouyang Q, Huang Q, Jiang Z, Zhao J, Shi GP and Yang M: Using plasma circRNA_002453 as a novel biomarker in the diagnosis of lupus nephritis. Mol Immunol. 101:531–538. 2018. View Article : Google Scholar : PubMed/NCBI

39 

Zhang MY, Wang JB, Zhu ZW, Li LJ, Liu RS, Yang XK, Leng RX, Li XM, Pan HF and Ye DQ: Differentially expressed circular RNAs in systemic lupus erythematosus and their clinical significance. Biomed Pharmacother. 107:1720–1727. 2018. View Article : Google Scholar : PubMed/NCBI

40 

Li S, Zhang J, Tan X, Deng J, Li Y, Piao Y, Li C, Yang W, Mo W, Sun J, et al: Microarray expression profile of circular RNAs and mRNAs in children with systemic lupus erythematosus. Clin Rheumatol. 38:1339–1350. 2019. View Article : Google Scholar : PubMed/NCBI

41 

Yi F, Hao Y, Chong X and Zhong W: Overexpression of microRNA-506-3p aggravates the injury of vascular endothelial cells in patients with hypertension by downregulating Beclin1 expression. Exp Ther Med. 15:2844–2850. 2018.PubMed/NCBI

42 

Pan Q, Gao C, Chen Y, Feng Y, Liu WJ and Liu HF: Update on the role of autophagy in systemic lupus erythematosus: A novel therapeutic target. Biomed Pharmacother. 71:190–193. 2015. View Article : Google Scholar : PubMed/NCBI

43 

Liang J, Xu L, Zhou F, Liu AM, Ge HX, Chen YY and Tu M: MALAT1/miR-127-5p regulates osteopontin (OPN)-mediated proliferation of human chondrocytes through PI3K/Akt pathway. J Cell Biochem. 119:431–439. 2018. View Article : Google Scholar : PubMed/NCBI

44 

Chen H, Shi B, Feng X, Kong W, Chen W, Geng L, Chen J, Liu R, Li X, Chen W, et al: Leptin and neutrophil-activating peptide 2 promote mesenchymal stem cell senescence through activation of the phosphatidylinositol 3-kinase/Akt pathway in patients with systemic lupus erythematosus. Arthritis Rheumatol. 67:2383–2393. 2015. View Article : Google Scholar : PubMed/NCBI

45 

Navarro-Quiroz E, Pacheco-Lugo L, Navarro-Quiroz R, Lorenzi H, España-Puccini P, Díaz-Olmos Y, Almendrales L, Olave V, Gonzalez-Torres H, Diaz-Perez A, et al: Profiling analysis of circulating microRNA in peripheral blood of patients with class IV lupus nephritis. PLoS One. 12:e01879732017. View Article : Google Scholar : PubMed/NCBI

Related Articles

  • Abstract
  • View
  • Download
  • Twitter
Copy and paste a formatted citation
Spandidos Publications style
Luo Q, Li X, Fu B, Zhang L, Fang L, Qing C, Guo Y, Huang Z and Li J: Expression profile and diagnostic value of circRNAs in peripheral blood from patients with systemic lupus erythematosus. Mol Med Rep 23: 1, 2021.
APA
Luo, Q., Li, X., Fu, B., Zhang, L., Fang, L., Qing, C. ... Li, J. (2021). Expression profile and diagnostic value of circRNAs in peripheral blood from patients with systemic lupus erythematosus. Molecular Medicine Reports, 23, 1. https://doi.org/10.3892/mmr.2020.11639
MLA
Luo, Q., Li, X., Fu, B., Zhang, L., Fang, L., Qing, C., Guo, Y., Huang, Z., Li, J."Expression profile and diagnostic value of circRNAs in peripheral blood from patients with systemic lupus erythematosus". Molecular Medicine Reports 23.1 (2021): 1.
Chicago
Luo, Q., Li, X., Fu, B., Zhang, L., Fang, L., Qing, C., Guo, Y., Huang, Z., Li, J."Expression profile and diagnostic value of circRNAs in peripheral blood from patients with systemic lupus erythematosus". Molecular Medicine Reports 23, no. 1 (2021): 1. https://doi.org/10.3892/mmr.2020.11639
Copy and paste a formatted citation
x
Spandidos Publications style
Luo Q, Li X, Fu B, Zhang L, Fang L, Qing C, Guo Y, Huang Z and Li J: Expression profile and diagnostic value of circRNAs in peripheral blood from patients with systemic lupus erythematosus. Mol Med Rep 23: 1, 2021.
APA
Luo, Q., Li, X., Fu, B., Zhang, L., Fang, L., Qing, C. ... Li, J. (2021). Expression profile and diagnostic value of circRNAs in peripheral blood from patients with systemic lupus erythematosus. Molecular Medicine Reports, 23, 1. https://doi.org/10.3892/mmr.2020.11639
MLA
Luo, Q., Li, X., Fu, B., Zhang, L., Fang, L., Qing, C., Guo, Y., Huang, Z., Li, J."Expression profile and diagnostic value of circRNAs in peripheral blood from patients with systemic lupus erythematosus". Molecular Medicine Reports 23.1 (2021): 1.
Chicago
Luo, Q., Li, X., Fu, B., Zhang, L., Fang, L., Qing, C., Guo, Y., Huang, Z., Li, J."Expression profile and diagnostic value of circRNAs in peripheral blood from patients with systemic lupus erythematosus". Molecular Medicine Reports 23, no. 1 (2021): 1. https://doi.org/10.3892/mmr.2020.11639
Follow us
  • Twitter
  • LinkedIn
  • Facebook
About
  • Spandidos Publications
  • Careers
  • Cookie Policy
  • Privacy Policy
How can we help?
  • Help
  • Live Chat
  • Contact
  • Email to our Support Team