International Journal of Molecular Medicine is an international journal devoted to molecular mechanisms of human disease.
International Journal of Oncology is an international journal devoted to oncology research and cancer treatment.
Covers molecular medicine topics such as pharmacology, pathology, genetics, neuroscience, infectious diseases, molecular cardiology, and molecular surgery.
Oncology Reports is an international journal devoted to fundamental and applied research in Oncology.
Experimental and Therapeutic Medicine is an international journal devoted to laboratory and clinical medicine.
Oncology Letters is an international journal devoted to Experimental and Clinical Oncology.
Explores a wide range of biological and medical fields, including pharmacology, genetics, microbiology, neuroscience, and molecular cardiology.
International journal addressing all aspects of oncology research, from tumorigenesis and oncogenes to chemotherapy and metastasis.
Multidisciplinary open-access journal spanning biochemistry, genetics, neuroscience, environmental health, and synthetic biology.
Open-access journal combining biochemistry, pharmacology, immunology, and genetics to advance health through functional nutrition.
Publishes open-access research on using epigenetics to advance understanding and treatment of human disease.
An International Open Access Journal Devoted to General Medicine.
Sepsis is a dysregulated host response that can lead to multiple organ dysfunction (1,2) and is the primary cause of morbidity and mortality among patients in intensive care units (ICUs) worldwide (3). The heart is one of the most susceptible organs to sepsis-induced damage and myocardial dysfunction is a primary cause of mortality in patients with sepsis (4). The bacterial endotoxin lipopolysaccharide (LPS) is the principal cause of septic heart failure due to stimulating excessive inflammatory mediator production, abnormal gene regulation and mitochondrial dysfunction (5–7). At present, no effective therapeutic strategies for sepsis-induced myocardial dysfunction have been used in the clinic. Thus, the precise mechanism underlying LPS-induced septic heart injury requires investigation to aid with the development of novel therapeutic agents.
LPS stimulates inflammatory responses by activating and releasing multiple cytokines, including IL-1β (8), which is an important contributor to myocardial dysfunction in sepsis (9). IL-1β expression, maturation and secretion processes are highly regulated by the NLR family pyrin domain containing 3 (NLRP3) inflammasome (10). The NLRP3 inflammasome consists of three essential components: NLRP3, an inflammasome sensor molecule; apoptosis-associated speck-like protein containing A CARD (ASC), an adaptor protein; and pro-caspase-11, an inflammatory protease (11). The activated NLRP3 inflammasome triggers caspase-1 activation, which promotes the cleavage and secretion of proinflammatory cytokines IL-1β and IL-18 (12). NLRP3 inflammasome activation-induced IL-1β production involves high mobility group box-1 protein (HMGB1) (13), which is a key cytokine in the promotion of cellular activation and inflammatory responses during LPS-induced myocardial injury (14). Peroxisome proliferator-activated receptor γ (PPARγ) is implicated in the regulation of LPS-induced HMGB1 release in RAW 264.7 cells (15). PPARγ activation mediates LPS-induced inflammation and sepsis-related heart dysfunction in mice (16). Therefore, it was hypothesized that PPARγ activation to target HMGB1/NLRP3 signaling may alleviate LPS-induced myocardial cell injury.
Propofol (2,6-diisopropylphenol) is widely used to induce and maintain anesthetic effects, and sedate patients in ICUs (17). Alongside the anesthetic functions, propofol also displays pharmacological properties (18,19). A clinical study demonstrated that the antioxidant capacity of plasma is increased during propofol anesthesia (20), and propofol suppresses proinflammatory cytokine production in patients with sepsis (21). In vitro and in vivo experiments have suggested that propofol elicits cardioprotective effects (22,23). Intriguingly, propofol displays inhibitory effects on myocardial ischemia-reperfusion injury in various experimental models by reducing oxidative stress (24), protecting mitochondrial function (25) and suppressing apoptosis (26). However, whether propofol protects against LPS-induced myocardial cell injury is not completely understood.
The aim of the present study was to investigate the biological functions and the underlying mechanism of propofol in LPS-induced cardiomyocyte injury.
The animal experimental protocol was approved by Air Force Medical University's Institutional Animal Care and Use Committee (approval no. 2017-01347). Healthy neonatal male Sprague-Dawley rats (male; age, 6–24 h; weight, 5–6 g) were obtained from the Institute of Zoology, Chinese Academy of Medical Sciences. The rats were maintained in specific pathogen-free conditions at 22±2°C and 60% humidity, with a 12-h light/dark cycle and free access to food and water. The primary cardiomyocytes were prepared from ventricles of neonatal rats according to a previously described protocol with slight modifications (27,28). In brief, rats were euthanized with an intraperitoneal injection of sodium pentobarbital (200 mg/kg) under sterile conditions. Subsequently, hearts were collected from rats and cut into pieces in Ca2+- and Mg2+-free D-Hanks balanced salt solution (Beyotime Institute of Biotechnology) supplemented with 0.1% trypsin. Then, 0.1% type II collagenase was added to digest the cells four times. Cells were centrifuged at 4°C and 120 × g for 5 min. The pellets were resuspended in DMEM (Gibco; Thermo Fisher, Scientific, Inc.) supplemented with 15% FBS (Gibco; Thermo Fisher, Scientific, Inc.), 100 U/ml penicillin and 100 µg/ml streptomycin. Cells were transferred into 60-mm primary culture dishes (Corning Inc.) precoated with 1% gelatin at 37°C for 1.5 h to remove non-cardiomyocytes. Non-adherent cardiomyocytes were plated (1×106 cells/dish) into 60-mm gelatin-precoated primary culture dishes. After 24 h, cardiomyocytes were washed with PBS (Beyotime Institute of Biotechnology) thrice and cultured in serum-free maintenance medium [80% DMEM, 20% M199 (Gibco; Thermo Fisher, Scientific, Inc.), 100 U/ml penicillin and 100 µg/ml streptomycin]. To validate cardiomyocytes, striated muscle-specific sarcomeric α-actin monoclonal antibody was employed.
Cardiomyocytes were cultured in serum-free maintenance medium at 37°C with 5% CO2. At 80% confluence, cells were transfected with 100 nM non-targeting small interfering RNA (si)-negative control (NC; siNC), siHMGB1 or siPPARγ (all purchased from Shanghai GenePharma Co., Ltd.) for 48 h at 37°C using Lipofectamine RNAiMAX (Invitrogen; Thermo Fisher Scientific, Inc.) according to the manufacturer's protocol. Following 48 h of transfection, the cells were used for subsequent experiments. The sequences of each siRNA were as follows: siNC, 5′-GCTCTGGAGCAGTTCCGATAT-3′; siHMGB1, 5′-CCATCACAGTGTTGTTAA-3′; and siPPARγ, 5′-TAACGAATGGGATTTGTCTG-3′.
Cardiomyocytes were divided into the following groups: i) Control, cardiomyocytes cultured in serum-free maintenance medium; ii) propofol, cardiomyocytes treated with propofol (Sigma-Aldrich; Merck KGaA; 12.5, 25, 50 or 100 µM) for 6, 12, 24 or 48 h; iii) LPS, cardiomyocytes stimulated with 1 µg/ml LPS (Escherichia coli 055:B5; Sigma-Aldrich; Merck KGaA) for 4 h; iv) propofol + LPS, cardiomyocytes treated with propofol (12.5, 25, 50 or 100 µM) for 6, 12, 24 or 48 h then stimulated with 1 µg/ml LPS for 4 h; v) propofol + LPS + siRNA, cardiomyocytes transfected with 100 nM siNC, siHBGB1 or siPPARγ for 24 h, treated with propofol (50 µM) for 24 h and then stimulated with 1 µg/ml LPS for 4 h; vi) propofol + LPS + inhibitor, cardiomyocytes pretreated with recombinant rat HMGB1 (rHMGB1; Chimerigen Laboratories; 100 ng/ml) or GW9662 (a PPARγ activation inhibitor; MedChemExpress; 10 µM) for 30 min followed by treatment with propofol (50 µM) for 24 h and then stimulation with 1 µg/ml LPS for 4 h. All the treatments were incubated at 37°C in a humidified atmosphere containing 5% CO2.
An MTT assay (Dojindo Molecular Technologies, Inc.) was performed to measure cell viability. Cardiomyocytes were seeded (2×104 cells/well) into a 96-well plate. Following culture for 24 h, cells were treated as aforementioned. Subsequently, 10 µl MTT (0.5 mg/ml) was added to each well and incubated at 37°C for 4 h. Cell culture medium was removed and DMSO was added to dissolve the purple formazan crystals. The absorbance of each well was measured at a wavelength of 570 nm using a microplate reader (Bio-Rad Laboratories, Inc.). Cell viability is presented as a percentage of the control.
Following treatment, the culture media from each group was collected. LDH release in the culture media was measured using the LDH assay kit (Nanjing Jiancheng Bioengineering Institute) according to the manufacturer's protocol.
Cardiomyocyte apoptosis was determined using an Annexin V-FITC/PI apoptosis detection kit (BD Biosciences). Following treatment, cells were harvested, washed twice with ice-cold PBS (pH 7.4) and centrifuged at 300 × g at 4°C for 5 min. Cells were resuspended in 1X binding buffer to a final concentration of 5×105 cells/ml. Subsequently, 5 µl Annexin V-FITC and 10 µl PI were added to the cells, gently vortexed and incubated in the dark at 37°C for 15 min. Apoptotic cardiomyocytes were analyzed using a FACSCalibur flow cytometer (BD Biosciences) and Cell Quest software (version 3.3; BD Biosciences). Early (positive Annexin V-FITC staining) plus late apoptotic cells (positive PI staining) were counted to determine the levels of cardiomyocyte apoptosis.
Cardiomyocyte MMP was measured using a 5,5′,6,6′-tetrachloro-1,1′,3,3′-tetraethylbenzimidazolocarbocyanine iodide (JC-1) detection kit (Nanjing Jiancheng Bioengineering Institute). JC-1 is a dual-emission MMP sensing dye that selectively aggregates in polarized (healthy) mitochondria and aggregated JC-1 emits red fluorescence. Mitochondrial depolarization (loss of MMP) prevents JC-1 from entering the mitochondria, thus monomeric JC-1 remains in the cytosol and emits green fluorescence. Following treatment, cardiomyocytes were washed with PBS thrice, incubated with 200 µM JC-1 at 37°C for 15 min and washed twice with PBS. The fluorescence of aggregated JC-1 (red) was visualized at an emission wavelength of 590 nm and the fluorescence of monomeric JC-1 (green) was visualized at a wavelength of 529 nm using a fluorescence microscope (magnification, ×400; Carl Zeiss AG). The ratio of red to green fluorescence intensity was calculated to determine the MMP.
Caspase-3 activity was detected to evaluate cell apoptosis using a Caspase-3 activity assay kit (Beyotime Institute of Biotechnology) according to the manufacturer's protocol. Caspase-3 catalyzes the conversion of acetyl-Asp-Glu-Val-Asp p-nitroanilide (Ac-DEVD-pNA) into pNA, which displays a strong absorption peak at a wavelength of 405 nm. Following treatment, cardiomyocytes were lysed using RIPA lysis buffer (Beyotime Institute of Biotechnology) and centrifuged at 1,000 × g at 4°C for 15 min. The supernatants were harvested to evaluate caspase-3 activity. The supernatant (50 µl) was added to 2X reaction buffer (50 µl) and Ac-DEVD-pNA (50 µl) and incubated at 37°C for 4 h. Absorbance was measured at a wavelength of 405 nm using a microplate reader.
Following treatment, total RNA was extracted from cardiomyocytes using TRIzol® (Invitrogen; Thermo Fisher Scientific, Inc.) according to the manufacturer's instructions. Total RNA was reverse transcribed into cDNA using PrimeScript RT master mix (Takara Bio, Inc.). The temperature protocol for the reverse transcription was 5 min at 25°C, 60 min at 42°C and 15 min at 70°C. Subsequently, qPCR was performed using SYBR-Green Premix-Ex Tag kit (Takara Bio, Inc.) on an ABI 7500 Fast Real-time PCR system (Applied Biosystems; Thermo Fisher Scientific, Inc.). The following thermocycling conditions were used for the qPCR: Initial denaturation for 10 min at 95°C; followed by 40 cycles of 15 sec at 95°C and 60 sec at 60°C. The following primers were used for qPCR: TNF-α forward, 5′-TGGAACTGGCAGAAGAGGCACT-3′ and reverse, 5′-GTTCAGTAGACAGAAGAGCGTGGTG-3′; IL-6 forward, 5′-AGAAAAGAGTTGTGCAATGGCA-3′ and reverse, 5′-GGCAAATTTCCTGGTTATATCC-3′; IL-1β forward, 5′-CACTACAGGCTCCGAGATGAACAAC-3′ and reverse, 5′-TTGTCGTTGCTTGGTTCTCCTTGT-3′; IL-18 forward, 5′-GACTGGCTGTGACCCTATCTGTGA-3′ and reverse, 5′-TTGTGTCCTGGCACACGTTTC-3′; and GAPDH forward, 5′-TCCATGACAACTTTGGTATCG-3′ and reverse, 5′-TGTAGCCAAATTCGTTGTCA-3′. mRNA expression levels were quantified using the 2−ΔΔCq method (29) and normalized to the internal reference gene GAPDH.
Following treatment, cardiomyocyte culture media was harvested and centrifuged at 500 × g at room temperature for 5 min. The supernatants were pooled to measure TNF-α, IL-6, IL-1β and IL-18 levels using rat TNF-α (cat. no. 560479; BD Biosciences), IL-6 (cat. no. 550319; BD Biosciences), IL-1β (cat. no. ab255730; Abcam) and IL-18 (cat. no. ab213909; Abcam) ELISA kits, respectively, according to the manufacturer's protocols.
Following treatment, cardiomyocytes were harvested, lysed in RIPA lysis buffer (Beyotime Institute of Biotechnology) and centrifuged at 1,000 × g at 4°C for 10 min. Protein concentrations in the supernatant were quantified using a BCA assay kit (Beyotime Institute of Biotechnology). Proteins (30 µg) were separated via 10% SDS-PAGE and transferred onto PVDF membranes (EMD Millipore). The membranes were blocked with 5% skimmed milk in TBS containing 0.1% Tween-20 (TBST) for 1 h at room temperature. Subsequently, the membranes were incubated at 4°C overnight with primary antibodies targeted against: NLRP3 (Santa Cruz Biotechnology, Inc.; cat. no. sc-134306; 1:1,000), ASC (Santa Cruz Biotechnology, Inc.; cat. no. sc-514414; 1:1,000), pro-caspase-1 (Santa Cruz Biotechnology, Inc.; cat. no. sc-56036; 1:800), caspase-1 p10 (Santa Cruz Biotechnology, Inc.; cat. no. sc-514; 1:500), pro-IL-1β (Santa Cruz Biotechnology, Inc.; cat. no. sc-12742; 1:500), IL-1β (Santa Cruz Biotechnology, Inc.; cat. no. sc-515598; 1:1,000), pro-IL-18 (Abcam; cat. no. ab191860; 1:100), IL-18 (Abcam; cat. no. ab223293; 1:1,000), HMGB1 (Abcam; cat. no. ab79823; 1:10,000), PPARγ (Abcam; cat. no. ab272718; 1:1,000) and β-actin (Abcam; cat. no. ab6276; 1:5,000). Following primary antibody incubation, the membranes were washed three times with TBST and incubated with an HRP-conjugated goat anti-rabbit IgG (Abcam; cat. no. ab6721; 1:5,000), HRP-conjugated rabbit anti-mouse IgG (Abcam; cat. no. ab6728; 1:5,000) or HRP-conjugated goat anti-Armenian hamster IgG (Abnova; cat. no. PAB9133; 1:3,000) secondary antibodies for 1 h at room temperature. The membranes were washed three times with TBST. Protein bands were visualized using an ECL kit (Pierce; Thermo Fisher Scientific, Inc.) followed by exposure to X-ray films. β-actin was used as the loading control.
Following treatment, cardiomyocytes were harvested, lysed in RIPA lysis buffer (Beyotime Institute of Biotechnology) and centrifuged at 1,000 × g at 4°C for 10 min. Protein concentrations in the supernatant were quantified using a BCA assay kit. Cell lysates (500 µg) were precleared with 20 µl of protein A/G-agarose beads (Santa Cruz Biotechnology, Inc.), according to the manufacturer's protocol, and incubated with anti-ASC antibody (Santa Cruz Biotechnology, Inc. cat. no. sc-514414) or normal IgG at 4°C overnight with gentle agitation. Subsequently, 20 µl protein A/G-agarose beads were added to the immune complexes and incubated for 6 h at 4°C. The resultant mixtures were centrifuged at 250 × g at 4°C for 5 min and the supernatants were removed. The pellets were washed three times with PBS and western blotting was performed according to the aforementioned protocol. Proteins were separated via SDS-PAGE and transferred onto PVDF membranes. The membranes were incubated with primary antibodies targeted against: NLRP3, ASC and caspase-1. Subsequently, the membranes were incubated with HRP-conjugated secondary antibodies. Protein bands were visualized using an ECL kit.
Data are presented as the mean ± SD from three independent experiments. Statistical analyses were performed using SPSS software (version 17.0; SPSS, Inc.). Comparisons among multiple groups were analyzed using one-way ANOVA followed by Tukey's post hoc test. P<0.05 was considered to indicate a statistically significant difference.
Propofol has been reported to attenuate LPS-induced myocardial injury (22,23). The MTT and LDH release assays were performed to determine the effects of propofol on LPS-induced cardiomyocyte damage. Compared with the control group, LPS stimulation significantly reduced cardiomyocyte viability and enhanced LDH release, whereas propofol (25, 50, or 100 µM) pretreatment for 24 h significantly increased cell viability and decreased LDH release in LPS-stimulated cardiomyocytes in a concentration-dependent manner; however, there were no significant differences observed between the 50 and 100 µM propofol groups (Fig. 1A and B). Compared with the LPS group, LPS-stimulated cardiomyocytes that were pretreated with 50 µM propofol for different durations (12, 24, and 48 h) displayed significantly increased cell viability and decreased LDH release in a time-dependent manner; however, there was no significant difference observed between the 24 and 48 h groups (Fig. 1C and D). Therefore, 50 µM propofol treatment for 24 h was selected for subsequent experiments due to its protective effects against LPS-induced injury in cardiomyocytes. The results indicated that propofol ameliorated LPS-induced cardiomyocyte injury.
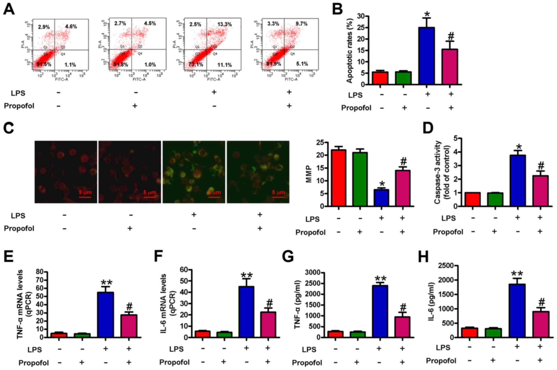
The effect of propofol on LPS-induced cardiomyocyte apoptosis and inflammation was assessed. The flow cytometry results indicated that compared with the control group, LPS significantly increased cell apoptosis, which was significantly reduced by pretreatment with propofol (Fig. 2A and B). Propofol also significantly abolished LPS-induced loss of MMP (Fig. 2C). Moreover, LPS-induced increases in caspase-3 activity were significantly reduced by pretreatment with propofol (Fig. 2D). The mRNA expression levels of proinflammatory cytokines, including TNF-α and IL-6, were significantly increased by LPS treatment compared with the control group. However, pretreatment with propofol significantly decreased TNF-α and IL-6 expression levels in LPS-treated cardiomyocytes (Fig. 2E and F). Similarly, LPS-injured cardiomyocytes that were pretreated with propofol released significantly less TNF-α and IL-6 compared with the LPS group (Fig. 2G and H). The results demonstrated that propofol alleviated LPS-induced cardiomyocyte apoptosis and inflammation.
The NLRP3 inflammasome is a prominent and early mediator of inflammatory responses in myocardial injury (30). NLRP3 inflammasome activation serves an important role in high glucose-induced H9c2 cell toxicity (31). Therefore, whether propofol prevented NLRP3 inflammasome activation in LPS-induced cardiomyocytes was investigated. Propofol markedly reduced LPS-induced increases in the protein expression levels of NLRP3, ASC, caspase-1 p10, IL-1β and IL-18 in cardiomyocytes (Fig. 3A). The Co-IP assay results demonstrated that the formation of the NLRP3-ASC-pro-caspase-1 complex was notably inhibited by pretreatment with propofol in LPS-injured cardiomyocytes (Fig. 3B). LPS-induced upregulation of IL-1β and IL-18 mRNA expression levels was significantly decreased by pretreatment with propofol (Fig. 3C and D). Propofol also significantly inhibited IL-1β and IL-18 release in LPS-injured cardiomyocytes (Fig. 3E and F). Collectively, the results suggested that propofol inhibited LPS-induced NLRP3 inflammasome activation in cardiomyocytes.
HMGB1 produced by cardiomyocytes contributes to LPS-induced myocardial dysfunction (14). To assess whether propofol reduced LPS-induced HMGB1 expression in cardiomyocytes, western blotting was performed. Compared with the control group, LPS notably increased HMGB1 expression levels, which were obviously reduced by pretreatment with propofol (Fig. 4A). HMGB1 activates the NLRP3 inflammasome in vascular smooth muscle cells (13). Subsequently, whether propofol-mediated inactivation of the NLRP3 inflammasome was HMGB1-dependent was investigated. siHMGB1 transfection markedly decreased HMGB1 protein expression levels in control and LPS-stimulated cardiomyocytes compared with siNC transfection (Fig. 4B). In LPS-stimulated cardiomyocytes, propofol-mediated downregulation of NLRP3, ASC, pro-caspase-1 and caspase-1 p10 protein expression levels were obviously counteracted by rHMGB1 pretreatment, but notably enhanced by siHMGB1 transfection (Fig. 4C). Similarly, rHMGB1 pretreatment significantly attenuated propofol-mediated inhibition of IL-1β and IL-18 release in LPS-stimulated cardiomyocytes, whereas HMGB1 knockdown enhanced the inhibitory effects of propofol on IL-1β and IL-18 release (Fig. 4D and E). The results suggested that propofol inhibited NLRP3 inflammasome activation by reducing HMGB1 expression in LPS-injured cardiomyocytes.
PPARγ inhibits LPS-induced HMGB1 release in RAW 264.7 cells (15). Previous studies have revealed that propofol represses inflammation by activating PPARγ in the renal tissues of sepsis model mice (32) and by upregulating PPARγ expression in THP-1 macrophage-derived foam cells (33). Compared with the control group, PPARγ expression was notably downregulated in LPS-injured cardiomyocytes, which was reversed by pretreatment with propofol (Fig. 5A). Subsequently, whether PPARγ was involved in propofol-mediated inactivation of the HMGB1-dependent NLRP3 inflammasome in LPS-injured cardiomyocytes was assessed. In control and LPS-stimulated cardiomyocytes, PPARγ protein expression levels were obviously lower in siPPARγ-transfected cardiomyocytes compared with control or siNC-transfected cardiomyocytes (Fig. 5B). siPPARγ transfection or GW9662 treatment reversed propofol-mediated downregulation of HMGB1, NLRP3, ASC, pro-caspase-1 and caspase-1 p10 protein expression levels in LPS-injured cardiomyocytes (Fig. 5C). Moreover, propofol-mediated inhibition of IL-1β and IL-18 release was significantly reversed by siPPARγ transfection or GW9662 treatment in LPS-injured cardiomyocytes (Fig. 5D and E). The results indicated that PPARγ was involved in propofol-mediated inactivation of the HMGB1-dependent NLRP3 inflammasome in LPS-injured cardiomyocytes.
In the present study, the effects and mechanisms underlying propofol in LPS-induced cardiomyocyte injury were investigated. Propofol pretreatment significantly enhanced cell viability and decreased LDH release in LPS-stimulated cardiomyocytes. Propofol also protected against LPS-induced cardiomyocyte apoptosis and inflammation. Moreover, LPS-induced NLRP3 inflammasome activation in cardiomyocytes was inhibited by pretreatment with propofol, which occurred via downregulation of HMGB1. In addition, PPARγ participated in propofol-mediated inactivation of the HMGB1-dependent NLRP3 inflammasome in LPS-injured cardiomyocytes. Overall, the results indicated that the cardioprotective role of propofol was partly reliant on its ability to inhibit activation of the HMGB1-dependent NLRP3 signaling pathway via activating PPARγ.
Myocardial injury is a distinctive characteristic of sepsis (4). LPS, the primary component of the outer membrane of Gram-negative bacteria, is one of the major causes of sepsis (34). LPS is commonly utilized to induce cardiomyocyte lesions (35–37). In the present study, cardiomyocyte viability was significantly decreased and LDH release was significantly increased in LPS-stimulated cardiomyocytes compared with control cells, suggesting that LPS induced cardiomyocyte damage. In LPS-induced myocardial injury, the excessive generation of inflammatory mediators is considered as one of the principal underlying mechanisms (38). Inflammatory mediators can result in loss of the MMP and caspase-3 activation, which ultimately leads to cardiomyocyte apoptosis (35). Cardiomyocyte apoptosis has been implicated in sepsis-induced myocardial dysfunction (39). In LPS-challenged mice, the myocardial levels of TNF-α and IL-1β are increased (40). In the present study, the levels of proinflammatory factors, such as TNF-α, IL-6, IL-1β and IL-18, were increased, and cell apoptosis, loss of the MMP and caspase-3 activation were enhanced in LPS-injured cardiomyocytes compared with control cells. Propofol is a widely used anesthetic agent that displays cardioprotective effects in various injury models (22–26). Propofol reduces the production of IL-1, IL-6 and TNF-α during LPS-induced myocardial injury in vitro and in vivo (22,23). Propofol attenuates H2O2-induced oxidative stress and apoptosis via the mitochondrial-mediated signaling pathway in neonatal rat cardiomyocytes (41). In the present study, the results indicated that propofol pretreatment protected cardiomyocytes against LPS-induced inflammation and apoptosis, as evidenced by decreased inflammatory cytokines, reduced apoptosis, alleviation of loss of the MMP and decreased caspase-3 activation in propofol-pretreated LPS-injured cardiomyocytes compared with LPS-injured cardiomyocytes. The results suggested that propofol may serve as a therapeutic agent for septic myocardial dysfunction due to its anti-inflammatory and anti-apoptotic properties.
NLRP3 inflammasome activation is a major contributor to myocardial injury (42). Activation of the NLRP3 inflammasome is a multi-step process that includes priming and activating (43). A priming stimulus increases the intracellular levels of pro-IL-1β and NLRP3, and the activation stimulus results in NLRP3 interacting with procaspase-1 via the adaptor protein ASC (44). The assembly of the NLRP3 inflammasome initiates caspase-1 activation via the cleavage of pro-caspase-1. The active form of caspase-1 causes enzymatic cleavage of pro-IL-1β and pro-IL-18, leading to IL-1β and IL-18 maturation and release (45). The present study indicated that propofol pretreatment markedly reduced LPS-induced increases in NLRP3, ASC, pro-caspase-1, caspase-1 p10, IL-1β and IL-18 expression levels, and IL-1β and IL-18 production in cardiomyocytes. Propofol pretreatment also prevented the association of NLRP3, ASC and pro-caspase-1 in LPS-injured cardiomyocytes. The results indicated that propofol pretreatment suppressed the priming and activation of NLRP3 inflammasome in LPS-injured cardiomyocytes.
HMGB1 can increase the expression of NLRP3 inflammasome components (NLRP3, ASC and caspase-1) (13). HMGB1 was originally described as a nuclear DNA-binding protein that is present in the nuclei and the cytoplasm, and is involved in maintaining the nucleosome structure and regulating gene transcription (46). HMGB1 is derived from stimulated macrophages or monocytes, and can be released from injured or necrotic cardiomyocytes (14,47). HMGB1 is an alarmin cytokine implicated in inflammation and cell injury during myocardial dysfunction (14). HMGB1 is an early mediator of inflammation and necrosis, and a late mediator of lethal sepsis (48,49). Chen et al (47) reported that LPS augments HMGB1 expression and facilitates its translocation from the nucleus to the cytoplasmic compartment in cardiomyocytes. HMGB1 antibody administration effectively decreases the mortality of LPS-induced sepsis model animals (50). In the present study, propofol pretreatment obviously decreased LPS-induced HMGB1 expression in cardiomyocytes. Propofol-induced reductions in the expression levels of NLRP3, ASC, pro-caspase-1 and caspase-1, and production of IL-1β and IL-18 were reversed by rHMGB1 pretreatment, but enhanced by siHMGB1 transfection in LPS-injured cardiomyocytes. The results suggested that propofol-mediated inactivation of the NLRP3 inflammasome was HMGB1-dependent in LPS-injured cardiomyocytes.
PPARγ, a ligand-inducible nuclear receptor belonging to the nuclear transcription factor PPAR superfamily, is expressed in a wide range of tissues and cells (51). PPARγ can protect against ischemia-reperfusion cardiomyocyte injury by regulating oxidative stress, inflammatory responses, glucose and lipid metabolism, and apoptosis (52). PPARγ activator inhibits LPS-induced TNF-α expression in neonatal rat cardiomyocytes (53). PPARγ agonist prevents LPS-mediated reductions in the number of mitochondria and improves cardiac dysfunction in wild-type mice, and a high survival rate is observed in PPARγ-transgenic mice (16). Hwang et al (15) reported that PPARγ ligand rosiglitazone ablates LPS-stimulated HMGB1 release in RAW 264.7 cells, whereas siPPARγ transfection or GW9662 treatment abolishes the effect of rosiglitazone on HMGB1 release. Previous studies demonstrated the inhibitory effects of PPARγ on NLRP3 activation in monosodium urate-treated HK-2 cells and LPS/H2O2-challenged Kupffer cells (54,55). Propofol can upregulate PPARγ expression in THP-1 macrophage-derived foam cells (33). Consistently, the present study demonstrated that propofol enhanced PPARγ expression in LPS-injured cardiomyocytes, and GW9662 treatment or siPPARγ transfection alleviated propofol-mediated downregulation of LPS-induced increases in HMGB1, NLRP3, ASC, pro-caspase-1 and caspase-1 expression levels, and IL-1β and IL-18 production. Therefore, the results suggested that the potential beneficial effects of propofol against septic myocardial injury were dependent on PPARγ activation to suppress HMGB1-dependent NLRP3 inflammasome activation.
In summary, the present study suggested that the protective effects of propofol on LPS-induced cardiomyocyte injury were partially reliant on PPARγ activation, which inhibited activation of the NLRP3 inflammasome by downregulating HMGB1 expression during myocardial injury. Moreover, propofol reduced LPS-induced cardiomyocyte inflammation and apoptosis. Collectively, the present study suggested that propofol may serve as a potential therapeutic agent for septic myocardial dysfunction.
Not applicable.
The present study was supported by the National Science Foundation for Young Scientists of China (grant no. 81101367).
The datasets used and/or analyzed during the current study are available from the corresponding author on reasonable request.
HC conceived and designed the study. HZ performed the experiments and drafted the manuscript. YG analyzed the data. HZ and HC wrote the manuscript. All authors confirm the authenticity of all the raw data, and read and approved the final manuscript.
Not applicable.
Not applicable.
The authors declare that they have no competing interests.
|
Angus DC and van der Poll T: Severe sepsis and septic shock. N Engl J Med. 369:840–851. 2013. View Article : Google Scholar : PubMed/NCBI | |
|
Cohen J, Vincent JL, Adhikari NK, Machado FR, Angus DC, Calandra T, Jaton K, Giulieri S, Delaloye J, Opal S, et al: Sepsis: A roadmap for future research. Lancet Infect Dis. 15:581–614. 2015. View Article : Google Scholar : PubMed/NCBI | |
|
Delano MJ and Ward PA: Sepsis-induced immune dysfunction: Can immune therapies reduce mortality? J Clin Invest. 126:23–31. 2016. View Article : Google Scholar : PubMed/NCBI | |
|
Romero-Bermejo FJ, Ruiz-Bailen M, Gil-Cebrian J and Huertos-Ranchal MJ: Sepsis-induced cardiomyopathy. Curr Cardiol Rev. 7:163–183. 2011. View Article : Google Scholar : PubMed/NCBI | |
|
Li F, Lang F, Zhang H, Xu L, Wang Y and Hao E: Role of TFEB mediated autophagy, oxidative stress, inflammation, and cell death in endotoxin induced myocardial toxicity of young and aged mice. Oxid Med Cell Longev. 2016:53803192016. View Article : Google Scholar : PubMed/NCBI | |
|
Yasuda S and Lew WY: Lipopolysaccharide depresses cardiac contractility and beta-adrenergic contractile response by decreasing myofilament response to Ca2+ in cardiac myocytes. Circ Res. 81:1011–1020. 1997. View Article : Google Scholar : PubMed/NCBI | |
|
Suliman HB, Welty-Wolf KE, Carraway M, Tatro L and Piantadosi CA: Lipopolysaccharide induces oxidative cardiac mitochondrial damage and biogenesis. Cardiovasc Res. 64:279–288. 2004. View Article : Google Scholar : PubMed/NCBI | |
|
Cavaillon JM: Exotoxins and endotoxins: Inducers of inflammatory cytokines. Toxicon. 149:45–53. 2018. View Article : Google Scholar : PubMed/NCBI | |
|
Fallach R, Shainberg A, Avlas O, Fainblut M, Chepurko Y, Porat E and Hochhauser E: Cardiomyocyte Toll-like receptor 4 is involved in heart dysfunction following septic shock or myocardial ischemia. J Mol Cell Cardiol. 48:1236–1244. 2010. View Article : Google Scholar : PubMed/NCBI | |
|
Latz E, Xiao TS and Stutz A: Activation and regulation of the inflammasomes. Nat Rev Immunol. 13:397–411. 2013. View Article : Google Scholar : PubMed/NCBI | |
|
Schroder K and Tschopp J: The inflammasomes. Cell. 140:821–832. 2010. View Article : Google Scholar : PubMed/NCBI | |
|
Rathinam VA, Vanaja SK and Fitzgerald KA: Regulation of inflammasome signaling. Nat Immunol. 13:333–342. 2012. View Article : Google Scholar : PubMed/NCBI | |
|
Kim EJ, Park SY, Baek SE, Jang MA, Lee WS, Bae SS, Kim K and Kim CD: HMGB1 increases IL-1β production in vascular smooth muscle cells via NLRP3 inflammasome. Front Physiol. 9:3132018. View Article : Google Scholar : PubMed/NCBI | |
|
Xu H, Su Z, Wu J, Yang M, Penninger JM, Martin CM, Kvietys PR and Rui T: The alarmin cytokine, high mobility group box 1, is produced by viable cardiomyocytes and mediates the lipopolysaccharide-induced myocardial dysfunction via a TLR4/phosphatidylinositol 3-kinase gamma pathway. J Immunol. 184:1492–1498. 2010. View Article : Google Scholar : PubMed/NCBI | |
|
Hwang JS, Kang ES, Ham SA, Yoo T, Lee H, Paek KS, Park C, Kim JH, Lim DS and Seo HG: Activation of peroxisome proliferator-activated receptor gamma by rosiglitazone inhibits lipopolysaccharide-induced release of high mobility group box 1. Mediators Inflamm. 2012:3528072012. View Article : Google Scholar : PubMed/NCBI | |
|
Drosatos K, Khan RS, Trent CM, Jiang H, Son NH, Blaner WS, Homma S, Schulze PC and Goldberg IJ: Peroxisome proliferator-activated receptor-g activation prevents sepsis-related cardiac dysfunction and mortality in mice. Circ Heart Fail. 6:550–562. 2013. View Article : Google Scholar : PubMed/NCBI | |
|
Green TR, Bennett SR and Nelson VM: Specificity and properties of propofol as an antioxidant free radical scavenger. Toxicol Appl Pharmacol. 129:163–169. 1994. View Article : Google Scholar : PubMed/NCBI | |
|
Marik PE: Propofol: An immunomodulating agent. Pharmacotherapy. 25:28S–33S. 2005. View Article : Google Scholar : PubMed/NCBI | |
|
Vasileiou I, Xanthos T, Koudouna E, Perrea D, Klonaris C, Katsargyris A and Papadimitriou L: Propofol: A review of its non-anaesthetic effects. Eur J Pharmacol. 605:1–8. 2009. View Article : Google Scholar : PubMed/NCBI | |
|
Hans P, Deby-Dupont G, Deby C, Pieron F, Verbesselt R, Franssen C and Lamy M: Increase in antioxidant capacity of plasma during propofol anesthesia. J Neurosurg Anesthesiol. 9:234–236. 1997. View Article : Google Scholar : PubMed/NCBI | |
|
Vanlersberghe C and Camu F: Propofol. Handb Exp Pharmacol. 227–252. 2008. View Article : Google Scholar : PubMed/NCBI | |
|
Tang J, Hu JJ, Lu CH, Liang JN, Xiao JF, Liu YT, Lin CS and Qin ZS: Propofol inhibits lipopolysaccharide-induced tumor necrosis factor-alpha expression and myocardial depression through decreasing the generation of superoxide anion in cardiomyocytes. Oxid Med Cell Longev. 2014:1573762014. View Article : Google Scholar : PubMed/NCBI | |
|
Yang Z, Cheng F, Yan G, Xiong L and Liu H: Propofol protects against endotoxin-induced myocardial injury by inhibiting NF-kB-mediated inflammation. Exp Ther Med. 15:2032–2036. 2018.PubMed/NCBI | |
|
Shinjo T, Tanaka T, Okuda H, Kawaguchi AT, Oh-Hashi K, Terada Y, Isonishi A, Morita-Takemura S, Tatsumi K, Kawaguchi M and Wanaka A: Propofol induces nuclear localization of Nrf2 under conditions of oxidative stress in cardiac H9c2 cells. PLoS One. 13:e01961912018. View Article : Google Scholar : PubMed/NCBI | |
|
Javadov SA, Lim KH, Kerr PM, Suleiman MS, Angelini GD and Halestrap AP: Protection of hearts from reperfusion injury by propofol is associated with inhibition of the mitochondrial permeability transition. Cardiovasc Res. 45:360–369. 2000. View Article : Google Scholar : PubMed/NCBI | |
|
Jin YC, Kim W, Ha YM, Shin IW, Sohn JT, Kim HJ, Seo HG, Lee JH and Chang KC: Propofol limits rat myocardial ischemia and reperfusion injury with an associated reduction in apoptotic cell death in vivo. Vascul Pharmacol. 50:71–77. 2009. View Article : Google Scholar : PubMed/NCBI | |
|
Huang B, You J, Qiao Y, Wu Z, Liu D, Yin D, He H and He M: Tetramethylpyrazine attenuates lipopolysaccharide-induced cardiomyocyte injury via improving mitochondrial function mediated by 14-3-3g. Eur J Pharmacol. 832:67–74. 2018. View Article : Google Scholar : PubMed/NCBI | |
|
Jiang H and Qu P: Effects of Ginkgo biloba leaf extract on local renin-angiotensin system through TLR4/NF-κB pathway in cardiac myocyte. Exp Ther Med. 14:5857–5862. 2017.PubMed/NCBI | |
|
Livak KJ and Schmittgen TD: Analysis of relative gene expression data using real-time quantitative PCR and the 2(-Delta Delta C(T)) method. Methods. 25:402–408. 2001. View Article : Google Scholar : PubMed/NCBI | |
|
Toldo S and Abbate A: The NLRP3 inflammasome in acute myocardial infarction. Nat Rev Cardiol. 15:203–214. 2018. View Article : Google Scholar : PubMed/NCBI | |
|
Huang Z, Zhuang X, Xie C, Hu X, Dong X, Guo Y, Li S and Liao X: Exogenous hydrogen sulfide attenuates high glucose-induced cardiotoxicity by inhibiting NLRP3 inflammasome activation by suppressing TLR4/NF-κB pathway in H9c2 cells. Cell Physiol Biochem. 40:1578–1590. 2016. View Article : Google Scholar : PubMed/NCBI | |
|
Hsing CH, Chou W, Wang JJ, Chen HW and Yeh CH: Propofol increases bone morphogenetic protein-7 and decreases oxidative stress in sepsis-induced acute kidney injury. Nephrol Dial Transplant. 26:1162–1172. 2011. View Article : Google Scholar : PubMed/NCBI | |
|
Ma X, Li SF, Qin ZS, Ye J, Zhao ZL, Fang HH, Yao ZW, Gu MN and Hu YW: Propofol up-regulates expression of ABCA1, ABCG1, and SR-B1 through the PPARγ/LXRα signaling pathway in THP-1 macrophage-derived foam cells. Cardiovasc Pathol. 24:230–235. 2015. View Article : Google Scholar : PubMed/NCBI | |
|
Munford RS: Endotoxemia-menace, marker, or mistake? J Leukoc Biol. 100:687–698. 2016. View Article : Google Scholar : PubMed/NCBI | |
|
Turdi S, Han X, Huff AF, Roe ND, Hu N, Gao F and Ren J: Cardiac-specific overexpression of catalase attenuates lipopolysaccharide-induced myocardial contractile dysfunction: Role of autophagy. Free Radic Biol Med. 53:1327–1338. 2012. View Article : Google Scholar : PubMed/NCBI | |
|
Liu D, Yi B, Liao Z, Tang L, Yin D, Zeng S, Yao J and He M: 14-3-3γ protein attenuates lipopolysaccharide-induced cardiomyocytes injury through the Bcl-2 family/mitochondria pathway. Int Immunopharmacol. 21:509–515. 2014. View Article : Google Scholar : PubMed/NCBI | |
|
Xianchu L, Lan PZ, Qiufang L, Yi L, Xiangcheng R, Wenqi H and Yang D: Naringin protects against lipopolysaccharide-induced cardiac injury in mice. Environ Toxicol Pharmacol. 48:1–6. 2016. View Article : Google Scholar : PubMed/NCBI | |
|
Du J, An J, Wei N, Guan T, Pritchard KA Jr and Shi Y: Increased resistance to LPS-induced myocardial dysfunction in the brown norway rats versus Dahl S rats: Roles of inflammatory cytokines and nuclear factor kappaB pathway. Shock. 33:332–336. 2010. View Article : Google Scholar : PubMed/NCBI | |
|
Matsuno K, Iwata K, Matsumoto M, Katsuyama M, Cui W, Murata A, Nakamura H, Ibi M, Ikami K, Zhang J, et al: NOX1/NADPH oxidase is involved in endotoxin-induced cardiomyocyte apoptosis. Free Radic Biol Med. 53:1718–1728. 2012. View Article : Google Scholar : PubMed/NCBI | |
|
Essandoh K, Yang L, Wang X, Huang W, Qin D, Hao J, Wang Y, Zingarelli B, Peng T and Fan GC: Blockade of exosome generation with GW4869 dampens the sepsis-induced inflammation and cardiac dysfunction. Biochim Biophys Acta. 1852:2362–2371. 2015. View Article : Google Scholar : PubMed/NCBI | |
|
Liu XR, Cao L, Li T, Chen LL, Yu YY, Huang WJ, Liu L and Tan XQ: Propofol attenuates H2O2-induced oxidative stress and apoptosis via the mitochondria- and ER-medicated pathways in neonatal rat cardiomyocytes. Apoptosis. 22:639–646. 2017. View Article : Google Scholar : PubMed/NCBI | |
|
Toldo S, Mezzaroma E, Mauro AG, Salloum F, Van Tassell BW and Abbate A: The inflammasome in myocardial injury and cardiac remodeling. Antioxid Redox Signal. 22:1146–1161. 2015. View Article : Google Scholar : PubMed/NCBI | |
|
Guo H, Callaway JB and Ting JP: Inflammasomes: Mechanism of action, role in disease, and therapeutics. Nat Med. 21:677–687. 2015. View Article : Google Scholar : PubMed/NCBI | |
|
Ulland TK, Ferguson PJ and Sutterwala FS: Evasion of inflammasome activation by microbial pathogens. J Clin Invest. 125:469–477. 2015. View Article : Google Scholar : PubMed/NCBI | |
|
Haneklaus M and O'Neill LA: NLRP3 at the interface of metabolism and inflammation. Immunol Rev. 265:53–62. 2015. View Article : Google Scholar : PubMed/NCBI | |
|
Klune JR, Dhupar R, Cardinal J, Billiar TR and Tsung A: HMGB1: Endogenous danger signaling. Mol Med. 14:476–484. 2008. View Article : Google Scholar : PubMed/NCBI | |
|
Chen HM, Liou SF, Hsu JH, Chen TJ, Cheng TL, Chiu CC and Yeh JL: Baicalein inhibits HMGB1 release and MMP-2/-9 expression in lipopolysaccharide-induced cardiac hypertrophy. Am J Chin Med. 42:785–797. 2014. View Article : Google Scholar : PubMed/NCBI | |
|
Ding HS and Yang J: High mobility group box-1 and cardiovascular diseases. Saudi Med J. 31:486–489. 2010.PubMed/NCBI | |
|
Qin S, Wang H, Yuan R, Li H, Ochani M, Ochani K, Rosas-Ballina M, Czura CJ, Huston JM, Miller E, et al: Role of HMGB1 in apoptosis-mediated sepsis lethality. J Exp Med. 203:1637–1642. 2006. View Article : Google Scholar : PubMed/NCBI | |
|
Wang H, Ward MF and Sama AE: Novel HMGB1-inhibiting therapeutic agents for experimental sepsis. Shock. 32:348–357. 2009. View Article : Google Scholar : PubMed/NCBI | |
|
Ricote M and Glass CK: PPARs and molecular mechanisms of transrepression. Biochim Biophys Acta. 1771:926–935. 2007. View Article : Google Scholar : PubMed/NCBI | |
|
Zhong CB, Chen X, Zhou XY and Wang XB: The role of peroxisome proliferator-activated receptor g in mediating cardioprotection against ischemia/reperfusion injury. J Cardiovasc Pharmacol Ther. 23:46–56. 2018. View Article : Google Scholar : PubMed/NCBI | |
|
Takano H, Nagai T, Asakawa M, Toyozaki T, Oka T, Komuro I, Saito T and Masuda Y: Peroxisome proliferator-activated receptor activators inhibit lipopolysaccharide-induced tumor necrosis factor-alpha expression in neonatal rat cardiac myocytes. Circ Res. 87:596–602. 2000. View Article : Google Scholar : PubMed/NCBI | |
|
Hong W, Hu S, Zou J, Xiao J, Zhang X, Fu C, Feng X and Ye Z: Peroxisome proliferator-activated receptor gamma prevents the production of NOD-like receptor family, pyrin domain containing 3 inflammasome and interleukin 1β in HK-2 renal tubular epithelial cells stimulated by monosodium urate crystals. Mol Med Rep. 12:6221–6226. 2015. View Article : Google Scholar : PubMed/NCBI | |
|
Xu Y, Yao J, Zou C, Zhang H, Zhang S, Liu J, Ma G, Jiang P and Zhang W: Asiatic acid protects against hepatic ischemia/reperfusion injury by inactivation of Kupffer cells via PPARγ/NLRP3 inflammasome signaling pathway. Oncotarget. 8:86339–86355. 2017. View Article : Google Scholar : PubMed/NCBI |