Spandidos Publications Logo
  • About
    • About Spandidos
    • Aims and Scopes
    • Abstracting and Indexing
    • Editorial Policies
    • Reprints and Permissions
    • Job Opportunities
    • Terms and Conditions
    • Contact
  • Journals
    • All Journals
    • Oncology Letters
      • Oncology Letters
      • Information for Authors
      • Editorial Policies
      • Editorial Board
      • Aims and Scope
      • Abstracting and Indexing
      • Bibliographic Information
      • Archive
    • International Journal of Oncology
      • International Journal of Oncology
      • Information for Authors
      • Editorial Policies
      • Editorial Board
      • Aims and Scope
      • Abstracting and Indexing
      • Bibliographic Information
      • Archive
    • Molecular and Clinical Oncology
      • Molecular and Clinical Oncology
      • Information for Authors
      • Editorial Policies
      • Editorial Board
      • Aims and Scope
      • Abstracting and Indexing
      • Bibliographic Information
      • Archive
    • Experimental and Therapeutic Medicine
      • Experimental and Therapeutic Medicine
      • Information for Authors
      • Editorial Policies
      • Editorial Board
      • Aims and Scope
      • Abstracting and Indexing
      • Bibliographic Information
      • Archive
    • International Journal of Molecular Medicine
      • International Journal of Molecular Medicine
      • Information for Authors
      • Editorial Policies
      • Editorial Board
      • Aims and Scope
      • Abstracting and Indexing
      • Bibliographic Information
      • Archive
    • Biomedical Reports
      • Biomedical Reports
      • Information for Authors
      • Editorial Policies
      • Editorial Board
      • Aims and Scope
      • Abstracting and Indexing
      • Bibliographic Information
      • Archive
    • Oncology Reports
      • Oncology Reports
      • Information for Authors
      • Editorial Policies
      • Editorial Board
      • Aims and Scope
      • Abstracting and Indexing
      • Bibliographic Information
      • Archive
    • Molecular Medicine Reports
      • Molecular Medicine Reports
      • Information for Authors
      • Editorial Policies
      • Editorial Board
      • Aims and Scope
      • Abstracting and Indexing
      • Bibliographic Information
      • Archive
    • World Academy of Sciences Journal
      • World Academy of Sciences Journal
      • Information for Authors
      • Editorial Policies
      • Editorial Board
      • Aims and Scope
      • Abstracting and Indexing
      • Bibliographic Information
      • Archive
    • International Journal of Functional Nutrition
      • International Journal of Functional Nutrition
      • Information for Authors
      • Editorial Policies
      • Editorial Board
      • Aims and Scope
      • Abstracting and Indexing
      • Bibliographic Information
      • Archive
    • International Journal of Epigenetics
      • International Journal of Epigenetics
      • Information for Authors
      • Editorial Policies
      • Editorial Board
      • Aims and Scope
      • Abstracting and Indexing
      • Bibliographic Information
      • Archive
    • Medicine International
      • Medicine International
      • Information for Authors
      • Editorial Policies
      • Editorial Board
      • Aims and Scope
      • Abstracting and Indexing
      • Bibliographic Information
      • Archive
  • Articles
  • Information
    • Information for Authors
    • Information for Reviewers
    • Information for Librarians
    • Information for Advertisers
    • Conferences
  • Language Editing
Spandidos Publications Logo
  • About
    • About Spandidos
    • Aims and Scopes
    • Abstracting and Indexing
    • Editorial Policies
    • Reprints and Permissions
    • Job Opportunities
    • Terms and Conditions
    • Contact
  • Journals
    • All Journals
    • Biomedical Reports
      • Information for Authors
      • Editorial Policies
      • Editorial Board
      • Aims and Scope
      • Abstracting and Indexing
      • Bibliographic Information
      • Archive
    • Experimental and Therapeutic Medicine
      • Information for Authors
      • Editorial Policies
      • Editorial Board
      • Aims and Scope
      • Abstracting and Indexing
      • Bibliographic Information
      • Archive
    • International Journal of Epigenetics
      • Information for Authors
      • Editorial Policies
      • Editorial Board
      • Aims and Scope
      • Abstracting and Indexing
      • Bibliographic Information
      • Archive
    • International Journal of Functional Nutrition
      • Information for Authors
      • Editorial Policies
      • Editorial Board
      • Aims and Scope
      • Abstracting and Indexing
      • Bibliographic Information
      • Archive
    • International Journal of Molecular Medicine
      • Information for Authors
      • Editorial Policies
      • Editorial Board
      • Aims and Scope
      • Abstracting and Indexing
      • Bibliographic Information
      • Archive
    • International Journal of Oncology
      • Information for Authors
      • Editorial Policies
      • Editorial Board
      • Aims and Scope
      • Abstracting and Indexing
      • Bibliographic Information
      • Archive
    • Medicine International
      • Information for Authors
      • Editorial Policies
      • Editorial Board
      • Aims and Scope
      • Abstracting and Indexing
      • Bibliographic Information
      • Archive
    • Molecular and Clinical Oncology
      • Information for Authors
      • Editorial Policies
      • Editorial Board
      • Aims and Scope
      • Abstracting and Indexing
      • Bibliographic Information
      • Archive
    • Molecular Medicine Reports
      • Information for Authors
      • Editorial Policies
      • Editorial Board
      • Aims and Scope
      • Abstracting and Indexing
      • Bibliographic Information
      • Archive
    • Oncology Letters
      • Information for Authors
      • Editorial Policies
      • Editorial Board
      • Aims and Scope
      • Abstracting and Indexing
      • Bibliographic Information
      • Archive
    • Oncology Reports
      • Information for Authors
      • Editorial Policies
      • Editorial Board
      • Aims and Scope
      • Abstracting and Indexing
      • Bibliographic Information
      • Archive
    • World Academy of Sciences Journal
      • Information for Authors
      • Editorial Policies
      • Editorial Board
      • Aims and Scope
      • Abstracting and Indexing
      • Bibliographic Information
      • Archive
  • Articles
  • Information
    • For Authors
    • For Reviewers
    • For Librarians
    • For Advertisers
    • Conferences
  • Language Editing
Login Register Submit
  • This site uses cookies
  • You can change your cookie settings at any time by following the instructions in our Cookie Policy. To find out more, you may read our Privacy Policy.

    I agree
Search articles by DOI, keyword, author or affiliation
Search
Advanced Search
presentation
Molecular Medicine Reports
Join Editorial Board Propose a Special Issue
Print ISSN: 1791-2997 Online ISSN: 1791-3004
Journal Cover
March-2021 Volume 23 Issue 3

Full Size Image

Sign up for eToc alerts
Recommend to Library

Journals

International Journal of Molecular Medicine

International Journal of Molecular Medicine

International Journal of Molecular Medicine is an international journal devoted to molecular mechanisms of human disease.

International Journal of Oncology

International Journal of Oncology

International Journal of Oncology is an international journal devoted to oncology research and cancer treatment.

Molecular Medicine Reports

Molecular Medicine Reports

Covers molecular medicine topics such as pharmacology, pathology, genetics, neuroscience, infectious diseases, molecular cardiology, and molecular surgery.

Oncology Reports

Oncology Reports

Oncology Reports is an international journal devoted to fundamental and applied research in Oncology.

Experimental and Therapeutic Medicine

Experimental and Therapeutic Medicine

Experimental and Therapeutic Medicine is an international journal devoted to laboratory and clinical medicine.

Oncology Letters

Oncology Letters

Oncology Letters is an international journal devoted to Experimental and Clinical Oncology.

Biomedical Reports

Biomedical Reports

Explores a wide range of biological and medical fields, including pharmacology, genetics, microbiology, neuroscience, and molecular cardiology.

Molecular and Clinical Oncology

Molecular and Clinical Oncology

International journal addressing all aspects of oncology research, from tumorigenesis and oncogenes to chemotherapy and metastasis.

World Academy of Sciences Journal

World Academy of Sciences Journal

Multidisciplinary open-access journal spanning biochemistry, genetics, neuroscience, environmental health, and synthetic biology.

International Journal of Functional Nutrition

International Journal of Functional Nutrition

Open-access journal combining biochemistry, pharmacology, immunology, and genetics to advance health through functional nutrition.

International Journal of Epigenetics

International Journal of Epigenetics

Publishes open-access research on using epigenetics to advance understanding and treatment of human disease.

Medicine International

Medicine International

An International Open Access Journal Devoted to General Medicine.

Journal Cover
March-2021 Volume 23 Issue 3

Full Size Image

Sign up for eToc alerts
Recommend to Library

  • Article
  • Citations
    • Cite This Article
    • Download Citation
    • Create Citation Alert
    • Remove Citation Alert
    • Cited By
  • Similar Articles
    • Related Articles (in Spandidos Publications)
    • Similar Articles (Google Scholar)
    • Similar Articles (PubMed)
  • Download PDF
  • Download XML
  • View XML
Article Open Access

Cytotoxic effect of CLL‑1 CAR‑T cell immunotherapy with PD‑1 silencing on relapsed/refractory acute myeloid leukemia

  • Authors:
    • Guoqiang Lin
    • Yanming Zhang
    • Lei Yu
    • Depei Wu
  • View Affiliations / Copyright

    Affiliations: National Clinical Research Center for Hematologic Diseases, Jiangsu Institute of Hematology, The First Affiliated Hospital of Soochow University, Suzhou, Jiangsu 215006, P.R. China, Department of Hematology, Huai'an Hospital Affiliated to Xuzhou Medical College, Huai'an Second People's Hospital, Huai'an, Jiangsu 223002, P.R. China, Institute of Biomedical Engineering and Technology, Shanghai Engineering Research Center of Molecular Therapeutics and New Drug Development, School of Chemistry and Molecular Engineering, East China Normal University, Shanghai 200065, P.R. China
    Copyright: © Lin et al. This is an open access article distributed under the terms of Creative Commons Attribution License.
  • Article Number: 208
    |
    Published online on: January 18, 2021
       https://doi.org/10.3892/mmr.2021.11847
  • Expand metrics +
Metrics: Total Views: 0 (Spandidos Publications: | PMC Statistics: )
Metrics: Total PDF Downloads: 0 (Spandidos Publications: | PMC Statistics: )
Cited By (CrossRef): 0 citations Loading Articles...

This article is mentioned in:



Abstract

The activation of chimeric antigen receptor (CAR)‑T cells can lead to persistently high levels of programmed cell death 1 (PD‑1) antigen and eventually causes the exhaustion of T cells. The effectiveness of CAR‑T cells targeting C‑type lectin‑like molecule‑1 (CLL‑1) combined with PD‑1 silencing therapy for acute myeloid leukemia (AML) was evaluated in the present study. CLL‑1 levels in primary AML bone marrow samples was examined using flow cytometric analysis. We designed a CLL‑1 CAR‑T, containing CLL‑1‑specific single‑chain variable fragment, CD28, OX40, CD8 hinge and TM and CD3‑ζ signaling domains. CLL‑1 CAR‑T with PD‑1 silencing was constructed. It was confirmed that CLL‑1 is expressed on the surface of AML cells. CLL‑1 CAR‑T showed specific lysing activity against CLL‑1+ AML cells. PD‑1 silencing enhanced the killing ability of CLL‑1 CAR‑T. Furthermore, it was found that CAR‑T derived from healthy donor T cells was more effective in killing THP‑1 cells (a human acute monocytic leukemia cell line) than those from patient‑derived T cells. These results indicated that CLL‑1 CAR‑T and PD‑1 knockdown CLL‑1 CAR‑T could be used as a potential immunotherapy to treat relapsed or refractory AML.

Introduction

Acute myeloid leukemia (AML) is one of the most aggressive types of malignant tumor of the hematopoietic system affecting the adult population (1). The incidence of AML increases with age and accounts for ~80% of cases in patients >18 years (2). Older patients with AML are often defined as individuals >60 years of age. The median age of adult AML patients in developed countries is ~67 years (3). The 2018 AML incidence estimates from SEER (4) are <1.23 per 100,000 in the <40-year-old population, 10.92 per 100,000 in the ≥60-year-old population and 20.89 per 100,000 in the ≥75-year-old population in the USA. The adult AML population is comprised largely of the elderly patients with AML (5).

With the aggravated degree of aging, the incidence of AML among the elderly in China is also on the rise. In China, AML is the 7th leading cause of cancer-related death for males and the 10th for females among all age groups (6–8). AML is a heterogeneous clonal disorder that is characterized by hyperplasia of immature cells in the bone marrow (BM) and peripheral blood, together with a loss of hemopoiesis function (7,9). Although the overall survival and complete remission (CR) rates of AML have improved in recent years, >50% of patients with AML still suffer recurrence, and 20–35% of adult patients with AML are diagnosed with primary refractory AML. There has been no significant improvement in treating relapsed/refractory AML (RR-AML) in the past two decades. The main treatment strategies for AML include chemotherapy and hematopoietic stem cell transplantation (HSCT). Allogeneic HSCT following chemotherapy is the most promising approach for the maintenance of long-term remission and survival. However, older and less fit patients are often unsuitable for allogeneic HSCT due to medical comorbidities (10). The 3-year survival rate in patients with chemoresistance and relapsed AML is <10% (11,12), indicating that novel treatment schedules are urgently needed for these patients (9,13,14).

Several membrane molecules, such as CD33 (15), CD123 (16), CD44 (17), T cell immunoglobulin and mucin domain-containing 3 (TIM-3) (18), CD47 (17), CD96 (19), CD99 (20) and CD32 (21), expressed by AML cells may be useful as tumor-specific markers for targeted therapy (22). The monoclonal antibodies (mAb) targeting part of these antigens, such as CD33, CD47, have been shown to exhibit antineoplastic activity in animal models and in clinical trials (23,24). In addition, the chimeric antigen receptor (CAR)-directed T cell with CD19 as its specific target showed good therapeutic effects against relapsed and refractory leukemia in clinical trials (25). Subsequent studies have revealed that CAR-T therapy has a significant cytotoxic effect on B cell tumors (26–28). Unfortunately, CAR-T therapy for myeloid neoplasms has developed slowly and off-target effects are often serious because several myeloid antigens are non-specifically expressed on normal HSCs and other tumor cells (14,15,29–31). Therefore, it is important to identify an ideal target antigen for CAR-T therapy.

C-type lectin-like molecule-1 (CLL-1; also known as CLEC12A, MICL, or DCAL-2) is a type-II transmembrane glycoprotein that is selectively expressed on the leukemic stem cell (LSC) surface and is restricted to the hematopoietic lineage, particularly to monocytes and granulocytes (32,33). Wang et al (34) and Tashiro et al (35) respectively reported that CLL-1 CAR-T specifically lysed CLL-1+ leukemia cells in vivo and in vitro without severe hematological toxicity. However, it is not clear whether there are differences in the anti-leukemia effect of CLL-1 CAR-T derived from healthy or patient donor T cells. In addition, the co-stimulatory molecule programmed cell death 1 (PD-1) can be induced following sustained activation of T cells, PD-1 exhibits inhibitory effects on T cell function and eventually leads to T cell exhaustion by binding to its ligands, PD-L1 and PD-L2, PD-1 is also expressed on the CAR-T cell membrane (36,37).

In the present study, a CLL-1 CAR vector was constructed, consisting of the following components in-frame from the 5′ end to the 3′ end: CD8 signaling peptide sequences, anti-CLL single-chain variable fragment (scFv) (M26), the hinge and transmembrane regions of the CD8α molecule, the cytoplasmic domain of CD28 and OX40 and the CD3ζ signaling domain. The cytotoxic effects of these T cells expressing the CLL-1 CAR were evaluated on the THP-1 human acute monocytic leukemia cell line, as well as and primary AML cells. The immunotherapeutic effect of CLL-1 CAR-T was found to be enhanced when combined with PD-1 silencing.

Materials and methods

Cell lines and primary AML samples

The THP-1 (cat. no. TIB-202), SUP-B15 (cat. no. CRL-1929) and K562 (cat. no. CCL-243) cell lines were purchased from American Type Culture Collection (ATCC). A stably transfected (st) K562 cell line was generated using a lentiviral plasmid containing the human CLL-1 gene and cultured in a 5% CO2 atmosphere at 37°C with RPMI-1640 medium (Gibco; Thermo Fisher Scientific, Inc.) containing 10% FBS (Gibco; Thermo Fisher Scientific, Inc.) and 1% Penicillin-Streptomycin solution (cat. no. 15140148; Gibco; Thermo Fisher Scientific, Inc.) 293T cells (cat. no. CRL-11268; ATCC) were used for lentiviral packaging and were cultured in DMEM containing 10% FBS and 1% Penicillin-Streptomycin solution. No cell line was contaminated with Mycoplasma, as determined using the MycoAlert™ detection kit (Lonza Group, Ltd.).

BM were obtained from patients with RR-AML (n=10) enrolled at Huai'an Hospital Affiliated with Xuzhou Medical College between June 2017 and December 2018. The study was approved by the hospital's Institutional Review Board (approval no. HEYLL201601). Written informed consent was obtained from all patients and healthy donors.

The inclusion criteria were as follows: i) AML diagnosed according to the Morphology, Immunology, Cytogenetics, Molecular biology (MICM) classification (38) and categorized as RR-AML; or ii) BM blasts ≥10%. The exclusion criteria were: i) Extra-medullary infiltration of relapsed leukemia only; or ii) patients who did not agree to be included and who did not sign the informed consent.

Patients were diagnosed with refractory AML if: i) They did not achieve CR after two courses of induction chemotherapy by standard protocols; ii) they relapsed at 6 months or later following the first CR and failed at the subsequent induction chemotherapy; iii) they relapsed within 6 months after the first CR; or iv) they relapsed more than twice. Patients were diagnosed with relapsed AML if leukemic cells reappeared in the peripheral blood or a percentage of BM blasts of >10%.

Lentiviral vector construction and T cell transduction

The PSE2970 lentiviral vector, was constructed to express the CLL-1 antigen in the K562 cell line (stK562). Lentiviral packaging was performed using 293T cells. 293T cells were seeded at a density of 1×107 cells per 75 cm2 flask 1 day before transfection. Lentivirus was produced by co-transfecting 293T cells with the CLL-1-expressing PSE2970 plasmid with the pPac-GP, pPac-R and pEnv-G plasmids (Shanghai Unicar-Therapy Bio-medicine Technology Co., Ltd.) at a mass ratio of 20:13:5:20.

The plasmid and Calcium Phosphate transfection reagent (cat. no. STP07006; Shanghai Sunbio Biotechnology, Co., Ltd.) mixture was added to the cells in a dropwise manner. At 48 h after transfection, the lentivirus was harvested and concentrated by ultracentrifugation for 16 h at 8,000 × g at 4°C and stored at −80°C. The lentivirus named PSE2970 was then used to transduce the K562 cells at a MOI of 20 in the presence of 10 µg/ml polybrene (Sigma-Aldrich; Merck KGaA; cat no. H9268). After 48 h of infection, cells were selected with 2 µg/ml puromycin for 7 days.

The scFv was amplified from the CLL-1 antibody using PCR and was ligated into the pLenti-3G basic lentiviral vector (Shanghai Sunbio Biotechnology Co., Ltd.) containing the intramembrane domains of CD28 and OX40, CD8 hinge region, CD8 transmembrane region and CD3ζ intracellular domains. This vector was named PSE2743, the difference between the lentiviral vector PSE2744 and PSE2743 vector was the addition of the PD-1 silencing shRNA sequence. The procedure used for these two lentivirus packaging was the same as that used for the lentiviral vector of PSE2970.

Peripheral blood mononuclear cells (PBMCs) were obtained from healthy donors or patients with AML using Ficoll (Beijing DongFang HuaHui Biomedical Technology Co., Ltd.) density gradient centrifugation. T cells were isolated from PBMCs using CD3 immunomagnetic beads (cat. no. 130-050-101; Miltenyi Biotec, Inc.). The T cells were cultured in AIM-V T cell medium (Gibco; Thermo Fisher Scientific, Inc.) containing 100 IU/ml recombinant human IL-2 (cat. no. AF-200-02; PeproTech, Inc.), 5 ng/ml recombinant human IL-7 (cat. no. AF-200-07; PeproTech, Inc.) and 5 ng/ml recombinant human IL-15 (cat. no. AF-200-15; PeproTech, Inc.), and co-stimulated with anti-CD3 (cat. no. 170-076-116; Miltenyi Biotec, Inc.) and -CD28 antibodies (cat. no. 170-076-117; Miltenyi Biotec, Inc.) for 18–24 h in a 5% CO2 atmosphere at 37°C. T cells were seeded at a density 1×106 cells per 75 cm2 flask 1 day before transduction. Activated T cells were infected with lentiviral supernatants of PSE2743 or PSE2744 at an MOI of 10 in the presence of 8 µg/ml polybrene (cat. no. H9268; Sigma-Aldrich; Merck KGaA) for 48 h. CAR-T cells were cultured and expanded for 14 days.

Flow cytometry

Antibodies against CD45-phycoerythrin (PE)/Cy7 (cat. no. 368531), CD34-fluorescein isothiocyanate (FITC; cat. no. 343603), CD33-PE (cat. no. 303403), CD4-APC (cat. no. 357407), CD8-Percp-cy5.5 (cat. no. 344709), PD-L1-allophycocyanin (APC; cat. no. 329707), PD-1-PE (cat.no. 367403) and CLL-1-PE (cat. no. 353603) were purchased from BioLegend, Inc. Primary AML cells derived from the BM of patients with refractory/relapsing AML were then incubated with red blood cell lysis buffer. Blasts were identified by gating on CD45/SSC. For CLL-1, CD33 and CD34 expression, staining >5% relative to FMO on CD45/SSC-gated blasts was considered positive. The expression of PD-L1 on THP-1 cells was examined using flow cytometry before and after 24-h incubation with the effector cells (untransduced T cells or CLL-1 CAR-T cells) at an effector:target (E:T) ratio of 2.5:1 and staining >5% relative to FMO was considered positive.

For transduction efficiency analysis, CAR-T cells were collected and washed twice with 1 ml PBS containing 2% FBS (Gibco; Thermo Fisher Scientific, Inc.), then labeled with protein L-PE (ACROBiosystems) for 45 min at 4°C in the dark.

All flow cytometry data were acquired using a BD Fortessa flow cytometer (BD Biosciences) and analyzed using FlowJo software (version 7.6.5; FlowJo LLC).

AML cells Sorting

CLL-1+ primary AML cells were isolated using anti-CD33 magnetic cell sorting (cat. no. 130-045-501; Miltenyi Biotec, Inc.). Patient-derived AML tumor cells were resuspended with sorting buffer (cat. no. 130-100-008; Miltenyi Biotec, Inc.), and the ratio of CD33 positive magnetic beads added was 20 µl magnetic beads per 1×107 cells, then incubated at 4°C for 15 min, and then sorted by magnetic force.

In vitro cytotoxicity

Cytotoxic activity of untransduced T cells (negative control, NC) and CAR-T cells was measured using the CytoTox 96 Non-Radioactive Cytotoxicity Assay Kit (Promega Corporation) after a 16-h incubation with target cells in a 5% CO2 atmosphere at 37°C in RPMI-1640 medium with 4% FBS, according to the manufacturer's instructions. Target cells (K562 cells or CLL-1-expressing cells) and effector cells (NC or two types of CAR-T cells) were first centrifuged at 300 × g for 10 min at room temperature, then re-suspended in 2 ml RPMI-1640 with 4% FBS (Gibco; Thermo Fisher Scientific, Inc.). The cell density of the effector cells was adjusted to 2×106/ml (10:1 group), 1×106/ml (5:1 group) and 5×105/ml (2.5:1 group) using medium. The target cell density was adjusted 2×105 cells/ml. Target cells and effector cells were added to a 96-well plate at 50 µl per well, respectively. The 96-well plate was sealed with a sealing film and centrifuged at 250 × g for 5 min at room temperature. The percentage of tumor lysis was calculated as follows: % tumor lysis=[experimental value-low control of CART (or NC) cells-low control of target cells]x 100 / (high control of target cells-low control of target cells), where the low control was the assay medium+cells and the high control was the assay medium+2% Triton X-100+cells.

Cytokine release assays

Effector cells (NC T cells or CCL-1 CAR-T cells; 2×106 cells/ml) and target cells (THP-1 cells or CLL-1-expressing AML cells; 2×105 cells/ml) were co-cultured in RPMI-1640 at a ratio of 10:1 for 24 h. Cytokine levels secreted into the culture supernatant were measured using a human TH1/TH2/TH17 Cytometric Bead Array kit (BD Biosciences; cat. no. 560484) containing capture beads specific for IL-2, IL-4, IL-5, IL-10, TNF, IFN-γ and IL-17A proteins. Briefly, human cytokine standards were prepared, and samples were mixed with the TH1/TH2/TH17 cytokine capture beads at a dilution ratio of 1:4 at room temperature for 3 h in the dark. Cytokine data were analyzed by flow cytometry using an Attune NxT Flow Cytometer (Thermo Fisher Scientific, Inc.). Data were analyzed using FCAP Array Software v3.0 (BD Biosciences).

Reverse transcription-quantitative polymerase chain reaction (RT-qPCR)

Total RNA was extracted from CAR-T cells using TRIzol® (Invitrogen; Thermo Fisher Scientific, Inc) and reverse transcribed into cDNA using HiScript II Q RT SuperMix (Vazyme Biotech Co., Ltd.), according to the manufacturer's protocols. The RT-qPCR reaction was performed with AceQ qPCR Probe Master Mix (Vazyme Biotech Co., Ltd.) at the following thermocycling conditions: Pre-denaturation at 95°C for 5 min, followed by a total of 40 cycles that included denaturation at 95°C for 10 sec, annealing and extension at 60°C for 34 sec. RT-qPCR was performed using an ABI 7500 system (Applied Biosystems; Thermo Fisher Scientific, Inc.). Primers against PD-1 (forward, 5′-AGCAGACGGAGTATGCCACCA-3′ and reverse, 3′-ATCCTCAGGCCTCAGTGGCT-5′) and a fluorescent probe (5′-TGTCTTTCCTAGCGGAATGGGCACCTCATCC-3′). mRNA levels were quantified using the 2−ΔΔCq method (39) and normalized to the housekeeping gene GAPDH.

Statistical analysis

SPSS version 17 (SPSS, Inc.) and GraphPad Prism version 5 (GraphPad Software, Inc.) were used for statistical analysis. Data are presented as the mean ± SD. Comparisons between two groups were performed using Student's t-test for normally distributed data with homogeneous variance. Otherwise, Mann-Whitney's U-test was used. Comparisons among ≥3 groups were performed using two-way ANOVA followed by Fisher's Least Significant Difference for normally distributed data with homogeneous variance. Otherwise, the Kruskal-Wallis test and a Dunn's post hoc test with Bonferroni correction were used. P<0.05 was considered to indicate a statistically significant difference.

Results

CLL-1 is expressed on the surface of THP-1 cells and primary AML cells

In a previous study, the CLL-1 protein was reported to be restrictively expressed in the hematopoietic lineage, particularly in AML blasts and LSCs (30), suggesting that CLL-1 may be an optimal target for CAR-T-based cell therapy in the treatment of AML. The expression of CLL-1 on the cell surface of AML cells was detected using flow cytometry. CLL-1 was not expressed on the surface of chronic myeloid leukemia K562 cells and human acute lymphoblastic SUP-B15 cells; however, it was strongly expressed on THP-1 cells (Fig. 1A and B). Moreover, the K562 cell line with CLL-1 specific expression (stK562) was constructed by stable transfection of the CLL-1 over-expressing plasmid. High CLL-1 expression on stK562 cells was confirmed using flow cytometry (Fig. 1C and D).

Figure 1.

CLL-1 is highly expressed on the surface of AML cells. (A and B) Expression of CLL-1 on the surface of the K562 chronic myeloid leukemia cell line, the THP-1 AML cell line and the SUP-B15 acute lymphoblastic cell line. The red line represents the IgG2a isotype control; blue represents specific CLL-1 staining. (C and D) CLL-1 was expressed on the surface of stK562 cell lines. (E and F) CLL-1 expression levels were determined in blasts identified by gating on CD45/SSC using the CLL-1-PE antibody and isotype IgG2a antibody. *P<0.05. AML, acute myeloid leukemia; CLL-1, C-type lectin-like molecule-1; st, stably transfected; SSC, side scatter; FSC, forward scatter; PE, phycoerythrin.

CLL-1 expression on primary AML blasts from 10 patients diagnosed with RR-AML was also evaluated using flow cytometry

The clinical characteristics of these patients are summarized in Table I. The frequency of CLL-1-positive cells ranged from 32.43–99.80% (Fig. 1E and F).

Table I.

Patient characteristics.

Table I.

Patient characteristics.

SexAge, yearsNumber of relapses, nFAB subsetCytogeneticsMolecular biologyGene mutationCLL-1+, %
Male27RefractoryAML-M5NANoneNone92.10
Male383AML-M246,XYNoneCEBPA, TET2, KMT2D99.80
Male561AML-M246,XYAML1/ETONone97.28
Female271AML (MDS transformation) 46,XX,t(11;19)(q23;q13)/46,XYMLL-ELLSF3A193.61
Male492AML-M2 46,XY,t(10;15)(p15;q11)/46,XYNot availableFLT3-ITD, STAG2, IDH1, JAK376.90
Female284AML-M4Eo 46,XX,inv(16)(p13;q22)/46, idem,del(7)(q22q31)CBFβ-MYH11Kit, BCORL1, JAK332.43
Male311AML-M2 46,XY,t(8;21)(q22;q22)AML1/ETONot available99.30
Female272AML-M2 47,XY,i(8)(q10),der(18),+21NoneKRAS, NRAS, NPM1, DNMT3B44.73
Male511AML-M4 45,X,-Y,t(8;21)(q22;q22)/46,XYAML1/ETOKit, FGFR396.10
Male  81AML-M5 46,XY,t(3;15)(q28;q14)/46,XYNoneFLT3-ITD, IDH1, STAG296.94

[i] AML, acute myeloid leukemia; CL-1, C-type lectin-like molecule-1; FAB, French-American-British; CLL-1+%, CLL-1 expression on the bone marrow of the patients with AML.

Construction of CLL-1-expressing CAR-T cells and shRNA PD-1/CLL-1 CAR-T cells

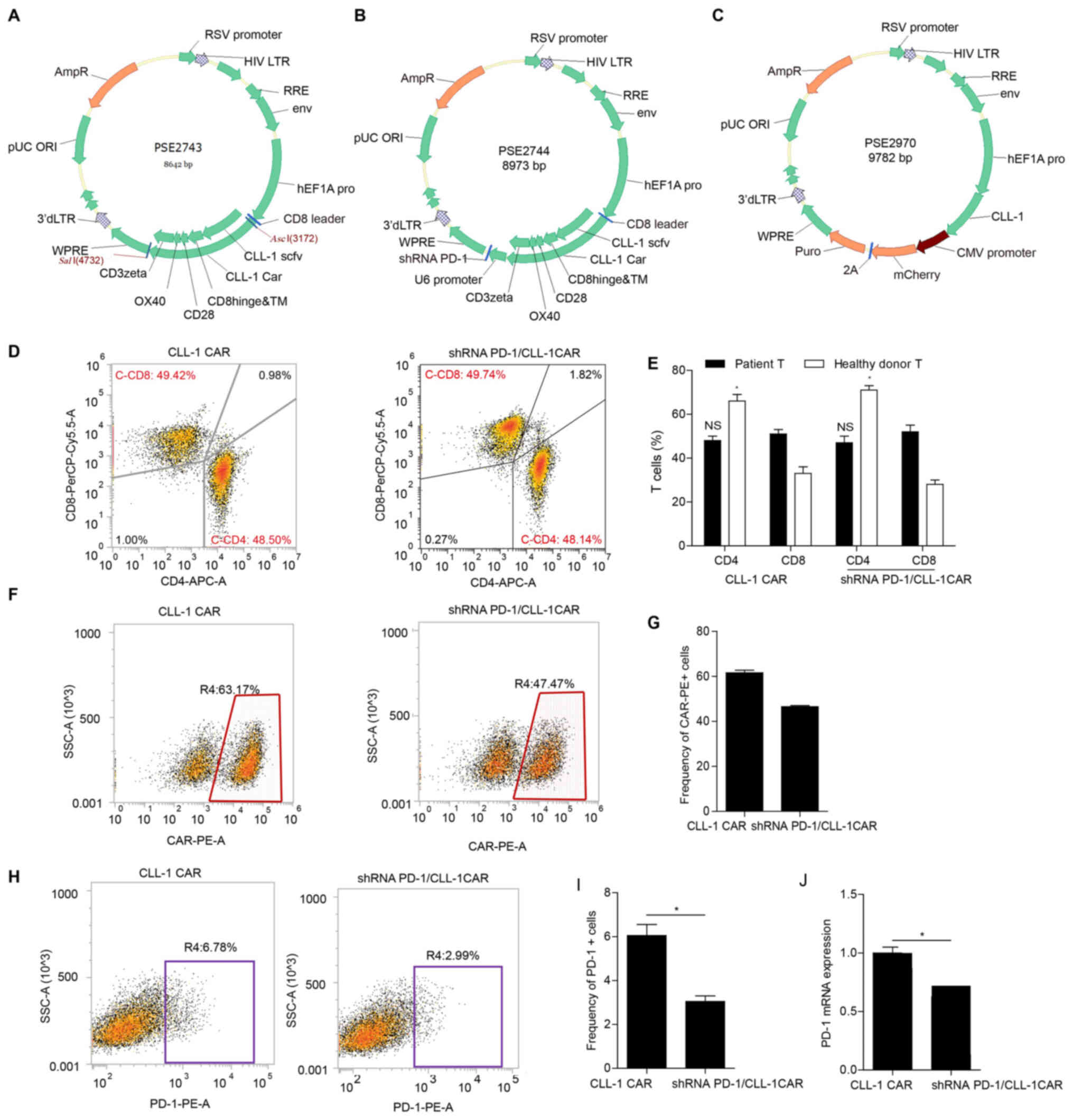
A third-generation CLL-1 CAR was generated using lentiviral vectors, which were composed of anti-CLL-1 scFv with the light and heavy chain variable domains, CD8 hinge and TM, intracellular domain of CD28 and OX40 and the CD3ζ signaling domain. The schematic structures of the lentiviral vectors are shown in Fig. 2A-C.

Figure 2.

Construction of CLL-1 CAR, shRNA PD-1/CLL-1 CAR and CLL-1-overexpressing K562 cells. (A) CLL-1 CAR vector. The third-generation CAR was composed of the variable-light domain, followed and variable-heavy domain of the CLL-1 scFv, the CD8 hinge and TM region, CD28, the OX40 co-stimulatory domains and the CD3+ signaling domain. (B) shRNA PD-1/CLL-1 CAR vector. The third-generation shRNA PD-1/CLL-1 CAR was composed of the variable-light domain, followed and variable-heavy domain of the CLL-1 scFv, the CD8 hinge and TM region, CD28, the OX40 co-stimulatory domains, the CD3+ signaling domain and shRNA PD-1. (C) PSE2970 vector. The PSE2970 lentiviral vector, was constructed to express the CLL-1 antigen in the K562 cell line (stK562). (D) Flow cytometry plots exhibiting the phenotype of CAR-T cell subsets. The frequency of CD4+ and CD8+ T cells was assessed in primary T cells from patients with AML or healthy donors transduced with CLL-1 CAR or shRNA PD-1/CLL-1 CAR. (E) Bar graph of flow cytometry data illustrating the immune phenotype of CLL-1 and shRNA PD-1/CLL-1 CAR-T cells. NS, the proportion of CD4+ vs. CD8+ CAR-T cells from patients; *P<0.05, the proportion of CD4+ vs. CD8+ CAR-T cells from healthy donors. (F) Representative flow cytometry dot plots demonstrating transduction efficiency. (G) Transfection efficiency was evaluated in CLL-1 and shRNA PD-1/CLL-1 CAR-T cells. (H) Representative flow cytometry dot plots for PD-1 expression on the CLL-1 CAR-T cells and shRNA PD-1/CLL-1 CAR-T cells. (I) PD-1 expression was evaluated in CLL-1 CAR-T and shRNA PD-1/CLL-1 CAR-T cells using flow cytometry. *P<0.05. (J) PD-1 mRNA expression was measured in CLL-1 and shRNA PD-1/CLL-1 CAR-T cells using reverse transcription-quantitative polymerase chain reaction. *P<0.05. AML, acute myeloid leukemia; CLL-1, C-type lectin-like molecule-1; scFv, single-chain variable fragment; TM, transmembrane; PD-1, programmed cell death-1; CAR, chimeric antigen receptor; APC, allophycocyanin; PerCP, peridinin chlorophyll; NS, not significant.

PD-1 is another protein associated with T cell function. The negative co-stimulatory molecule PD-1 is induced during T cell activation and is often involved in T cell depletion by binding to PD-L1 (40). To understand the role of PD-1 in the activation of CLL-1 CAR T cells, an shRNA PD-1/CLL-1 CAR was generated. The shRNA PD-1/CLL-1 CAR encoded the anti-CLL-1 scFv, CD8 hinge and TM, intracellular domain of CD28 and OX40, the CD3ζ signaling domain and shRNA PD-1 (Fig. 2B). Flow cytometry and RT-qPCR were used to validate the silencing ability of shRNA PD-1. Flow cytometry was used to validate transduction efficiency. Both CLL-1 CAR and shRNA PD-1/CLL-1 CAR had high CAR-T transduction efficiency (61.57% and 46.55%, respectively; Fig. 2F and G). Moreover, transduction with shRNA PD-1/CLL-1 CAR significantly decreased PD1 expression, compared with CLL-1 CAR (Fig. 2H-J). The viral supernatant was used to infect the healthy donor or patient-derived T cells pre-stimulated with anti-CD3 and CD28 monoclonal antibodies. The CAR-T cells were harvested to determine the proportion of CD4+ or CD8+ CAR-T cells using flow cytometry. The frequency of CD8+ cells was slightly higher than CD4+ cells in CLL-1 CAR or shRNA PD-1/CLL-1 CAR-T cells derived from patients. However, the frequency of CD4+ T cells was higher than that of CD8+ T cells in the CLL-1 CAR-T and shRNA PD-1 CAR-T cells from healthy donors (Fig. 2D and E) cell populations.

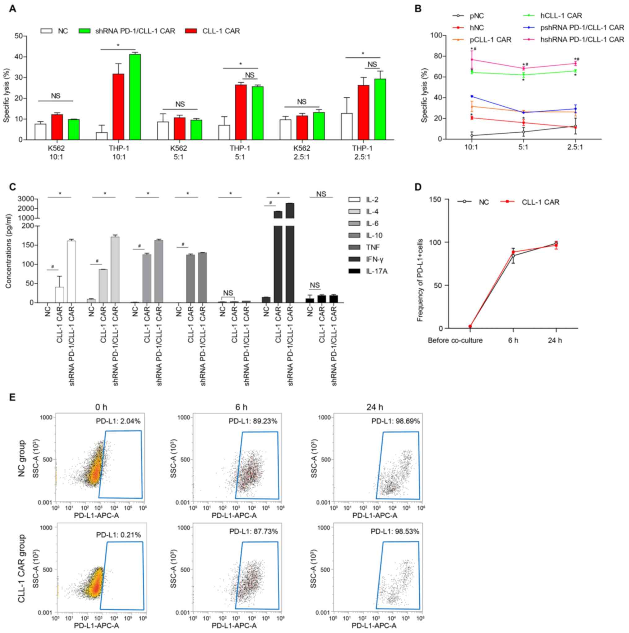
PD-L1 expression in THP-1 cells largely increased after incubation with T cell or CLL-1 CAR-T at the E:T ratio 2.5:1 (Fig. 3D and E).

Figure 3.

PD-1 silencing enhanced the CLL-1-specific CAR-T cytotoxicity against tumor cell lines. (A) Cytotoxicity of patient-derived CLL-1 CAR-T cells or shRNA PD-1/CLL-1 CAR-T against THP-1 cells and K562 cells. (B) Cytotoxicity of patient and healthy donor-derived CLL-1 CAR-T cells and shRNA PD-1/CLL-1 CAR-T cells against THP-1 cells. *P<0.05, healthy donor vs. patient CAR; #P<0.05, shRNA PD-1/CLL-1 CAR vs. CLL-1 CAR from healthy donor. (C) Cytokine concentrations following co-culture of healthy donor-derived NC, CLL-1 CAR-T or shRNA PD-1/CLL-1 CAR-T cells with target cells. (D) Quantification and (E) representative flow cytometry dot plots for PD-L1 expression on THP-1 before and after 24 h of co-culture with healthy donor-derived NC and CLL-1 CAR-T cells. Data is presented as the means ± SD from three patients. *P<0.05; #P<0.05. CLL-1, C-type lectin-like molecule-1; PD-1, programmed death 1; PD-L1, programmed death ligand 1; E:T; effector target; NS, not significant; SSC, side scatter, APC, allophycocyanin.

CLL-1 CAR-T has leukemia-specific cytotoxic ability on CLL-1+ target cells

The cytotoxic effects of healthy donor-derived or patient-derived CLL-1 CAR-T on CLL-1+ THP-1 target cells were then evaluated. K562 cells, which do not express CLL-1, were used as a control. The CLL-1 CAR-T cells were co-incubated with THP-1 or K562 cells for 16 h at E:T ratios 10:1, 5:1 and 2.5:1. Both the healthy donor and patient-derived CLL-1 CAR-T cells displayed significant lysing activity against THP-1 cells, compared with the NC T cells (Fig. 3B), In addition, the CLL-1 CAR-T, the shRNA PD-1/CLL-1 CAR-T, and the NC T cells did not lyse K562 cells, indicating that CLL-1 CAR-T can specifically recognize CLL-1 as its target (Fig. 3A).

The cytotoxicity of patient-derived shRNA PD-1/CLL-1 CAR-T against THP-1 cells was significantly higher compared with CLL-1 CAR-T at the E:T ratio of 10:1, but no significant difference was observed at the ratios of 5:1 and 2.5:1 (Fig. 3A). The cytotoxic efficiency of healthy donor-derived shRNA PD-1/CLL-1 CAR-T against THP-1 cells was significantly higher than that of CLL-1 CAR-T at all E:T ratios (Fig. 3B). Furthermore, healthy donor-derived CAR-T exhibited more potent cytotoxicity against the THP-1 cell lines than the patient-derived CAR-T cells at the aforementioned E:T ratios (Fig. 3B), suggesting that the source of the T cells alone may affect the killing ability of CAR T cells.

To further examine the effector proteins involved healthy donor and patient-derived CLL-1 CAR-T cell killing, the levels of multiple cytokines were analyzed. At an E:T ratio of 10:1, the levels of IL-2, IL-4, IL-6, IL-10 and IFN-γ significantly increased in THP-1 cell supernatants co-cultured with CLL-1 CAR-T cells, compared with cells co-cultured with NC T cells (Fig. 3C), indicating that CLL-1 CAR-T cells can respond to CLL-1+ THP-1 cells by producing cytokines. Similarly, the levels of IL-2, IL-4, IL-6, IL-10 and IFN-γ were also significantly increased in THP-1 cell supernatants co-cultured with shRNA PD-1/CLL-1 CAR-T cells at an E:F ratio of 10:1 (Fig. 3C).

CLL-1 CAR-T cells display leukemia-specific killing ability of primary AML blasts, especially following PD-1 silencing

The killing activity of CLL-1 CAR-T cells with and without PD-1 silencing was evaluated in leukemia cells sorted from the BM of two patients with AML. AML cells from both patients had high membrane expression of the CLL-1 antigen. Indeed, CLL-1+ leukemia cells were as high as 92.10% and 99.80%, respectively (Fig. 4A). K562 cells, stK562 cells and primary AML blasts were co-incubated with healthy donor-derived NC, CLL-1 CAR-T or shRNA PD-1/CLL-1 CAR-T cells. For the first patient (Fig. 4B), CLL-1 CAR-T and shRNA PD-1/CLL-1 CAR-T cells displayed significantly stronger cytotoxicity towards stK562 cells AML blasts than the NC T cells. However, no significant difference between the two groups was observed. For the second patient, compared with the CLL-1 CAR-T, the shRNA PD-1/CLL-1 CAR-T cells exhibited significantly higher killing efficiency against the primary AML cells (Fig. 4C). The stK562 cells were killed at significantly a higher rate by shRNA PD-1/CLL-1 CAR-T cells than CLL-1 CAR-T at the E:T ratio of 10:1 (Fig. 4C), but not at 5:1 or 2.5:1. In addition, there was no difference in killing efficiency between the CLL-1 CAR-T and the NC T cells on K562 cells (Fig. 4B and C).

Figure 4.

PD-1 silencing enhances CLL-1 CAR-T cell cytotoxicity against primary AML cells. (A) CLL-1 was expressed in the primary AML cells from patients #1 and #2. Red, isotype control; blue, CLL-1 staining. (B and C) Specific cytotoxicity of healthy donor-derived CLL-1 CAR-T cells and shRNA PD-1/CLL-1 CAR-T cells against K562 cells, stK562 cells and primary AML cells from (B) patient #1 and (C) patient #2. Data represents the means of triplicate wells ± SD. (D and E) Cytokine concentrations following 24-h co-culture of healthy donor-derived NC, CLL-1 CAR-T or shRNA PD-1/CLL-1 CAR-T cells with (D) patient #1 or (E) patient #2 primary AML cells at E:T ratio of 10:1. #P<0.05; *P<0.05. AML, acute myeloid leukemia; CLL-1, C-type lectin-like molecule-1; st, stably transfected; LDH, lactate dehydrogenase; PD-1, programmed death 1; E:T; effector target; NS, not significant; PE, phycoerythrin.

The levels of inflammatory cytokines released by CLL-1 CAR-T cells with and without PD-1 silencing were also analyzed. The levels of IL-2, TNF-α and IFN-γ were significantly increased in the shRNA PD-1/CLL-1 CAR-T cells, compared with CLL-1 CAR-T cells and NC T cells (Fig. 4D and E).

Discussion

Optimal treatment target for CAR-T therapy requires the identification of a single TM protein that is highly and specifically expressed on target cells but not on normal cells. Previous studies have indicated that CLL-1 selective expression on the LSC surface, rather than on other HSCs, is restricted to the hematopoietic lineage, especially monocytes and granulocytes (33,41). The present study demonstrated that CLL-1 was highly expressed on THP-1 cells and primary AML cells from refractory or relapse patients, which is consistent with previous reports (19,30,41,42). Darwish et al (43) suggested that overexpression of LSC markers, such as CLL-1 and TIM-3, in clinical AML specimens was significantly associated with poor prognosis. However, Wang et al (44) demonstrated that low expression of CLL-1 independently predicted a low CR rate in 123 patients with de novo CD34+ AML. Thus, these studies suggested that CLL-1 was a predictable marker of AML that could distinguish normal HSCs from LSCs. Furthermore, stable expression of CLL-1 during the initial diagnosis and recurrence (33,41,42) of AML makes CLL-1 an optimal marker for diagnosis and evaluation of its curative effect of AML. However, further investigation is needed to confirm whether CLL-1-targeted therapy is an effective supplement to the current AML prognostic risk stratification system or whether it is suitable for the treatment of AML.

CLL-1 CAR-T cells have been reported to have specific killing activity against CLL-1+ AML cell lines, as well as primary AML blasts, and to reduce the colony forming ability of CLL-1+ AML cells (31,45). In the present study, a third-generation CLL-1 CAR was developed, that could effectively lyse CLL-1+ AML cell lines and primary AML blasts and release numerous inflammatory cytokines, especially at a E:T ratio of 10:1.

The immune system plays an important role in eliminating malignant cells through immune surveillance (46). Several studies have reported abnormal changes in the relative frequency and function of lymphocytes, especially T cells, in AML (47,48). CAR-T cells can specifically kill tumor cells without the limitations of major histocompatibility complex. The function of engineered T cells depends to some extent on the source of the donor T cells. In this study, the CAR-T cells derived from healthy donors displayed improved killing efficiency than those derived from patients, indicating that CAR function was affected by the source of the T cells.

Although the engineered T cells can specific recognize the target antigens and kill tumor cells, the hypofunction or even immune depletion of the modified T cells often re-emerged when the cells entered the tumor microenvironment containing PD-1 or other immune checkpoint proteins (49). A recent study demonstrated that a similar phenomenon also occurred in the bone morrow microenvironment of AML patients (50). Therefore, given the complexity of immunoregulation and multiple factors involved in the immune system, it is often unsatisfactory to treat most tumors with a single modified T cell antigen recognition site. It is necessary to optimize the function of the modified CAR with a combination of multiple approaches. In the present study, PD-L1 expression also increased in THP-1 cells following co-culture with effector T cells. Thus, an shRNA PD-1/CLL-1 CAR was generated, which enhanced antitumor ability and the ability to lyse AML cells. The CAR-T cells derived from healthy donors displayed more cytotoxicity against THP-1 cells than patient-derived T cells. The therapeutic effect of shRNA PD-1/CLL-1 CAR-T cells for RR-AML should be tested in clinical trials.

This study on CLL-1 CAR-T and shRNA PD-1/CLL-1 CAR-T cells has limitations. First, CLL-1 is also expressed on mature granulocytes and monocytes. A study by Tashiro et al (35) indicated that the toxicity of CLL-1 CAR-Ts is confined to mature myeloid cells. The side effects of the immune therapy included neutropenia and agranulocytosis, because the HSCs and primitive myeloid precursors were spared by the CLL-1 CAR-T cells. However, these side effects could be reduced after symptomatic treatment, including raising white blood cell count by granulocyte transfusion or injecting granulocyte colony-stimulating factor. Second, CLL-1 CAR alone may not be able to cope with complex tumor microenvironments. Thus, combinatorial therapies, such as a PD-1 monoclonal antibody or multi-target CARs, should be considered. Third, similarly to other CAR therapies, sustained remission status cannot be maintained over longer periods of time. Therefore, further research is needed to maintain CAR treatment efficiency and to effectively use CAR as a bridge to HSC transplantation.

In conclusion, a CLL-1 CAR-T was generated that specifically targeted AML cells, particular following silencing PD-1 using shRNA technology. Clinical trials are required to further evaluate CLL-1 CAR-T cell clinical efficacy and safety.

Acknowledgements

Not applicable.

Funding

This work was supported by the National Natural Science Foundation of China (grant no. 81730003), National Science and Technology Major Project (grant no. 2017ZX09304021), National Key R&D Program of China (grant no. 2017YFA0104502), Priority Academic Program Development of Jiangsu Higher Education Institutions (PAPD), Jiangsu Medical Outstanding Talents Project (grant no. JCRCA2016002), Jiangsu Provincial Key Medical Center (grant no. YXZXA2016002), Research Project of Natural Science Foundation of Huai'an Jiangsu (grant no. HAB201814) and Xuzhou Medical College (grant no. 2018KJ11).

Availability of data and materials

The datasets used and/or analyzed during the current study are available from the corresponding author on reasonable request.

Authors' contributions

GL conceived the study, designed and performed research, analyzed data and participated in manuscript writing; YZ provided patient samples and assisted with data collection. GL and YZ confirm the authenticity of all the raw data. LY provided advice and instructed the construction of the CAR; DW conceived the study and designed the research. All authors read and approved the final manuscript.

Ethics approval and consent to participate

The study was approved by the Institutional Review Board of Huai'an Hospital. All procedures were in accordance with the ethical standards of the responsible committee on human experimentation (institutional and national) and with the Helsinki Declaration of 1975. Informed consent was obtained from all patients included in the study.

Patient consent for publication

Not applicable.

Competing interests

The authors declare that they have no competing interests.

Glossary

Abbreviations

Abbreviations:

CAR

chimeric antigen receptor

scFv

single-chain variable fragment

AML

acute myeloid leukemia

RR-AML

relapsed/refractory AML

PD-1

programmed cell death 1

CLL-1

C-type lectin-like molecule-1

CR

complete remission

HSCT

hematopoietic stem cell transplantation

mAb

monoclonal antibody

PBMC

peripheral blood mononuclear cell

LSC

leukemic stem cell

TIM-3

T cell immunoglobulin and mucin domain-containing 3

References

1 

Juliusson G, Lazarevic V, Hörstedt AS, Hagberg O and Höglund M; Swedish Acute Leukemia Registry Group, : Acute myeloid leukemia in the real world: Why population-based registries are needed. Blood. 119:3890–3899. 2012. View Article : Google Scholar : PubMed/NCBI

2 

Siegel R, Naishadham D and Jemal A: Cancer statistics, 2012. CA Cancer J Clin. 62:10–29. 2012. View Article : Google Scholar : PubMed/NCBI

3 

Shallis RM, Wang R, Davidoff A, Ma X and Zeidan AM: Epidemiology of acute myeloid leukemia: Recent progress and enduring challenges. Blood Rev. 36:70–87. 2019. View Article : Google Scholar : PubMed/NCBI

4 

National Cancer Institute: Surveillance, Epidemiology, and End Results (SEER) Program Cancer Stat Facts: Leykemia-Acute myeloid leukemia (AML). https://seer.cancer.gov/statfacts/html/amyl.htmlApril 18–2019

5 

Chen C, Wang P and Wang C: Prognostic nomogram for adult patients with acute myeloid leukemia: A SEER database analysis. Medicine (Baltimore). 98:e158042019. View Article : Google Scholar : PubMed/NCBI

6 

Chen W, Zheng R, Zhang S, Zeng H, Xia C, Zuo T, Yang Z, Zou X and He J: Cancer incidence and mortality in China, 2013. Cancer Lett. 401:63–71. 2017. View Article : Google Scholar : PubMed/NCBI

7 

Rodriguez-Abreu D, Bordoni A and Zucca E: Epidemiology of hematological malignancies. Ann Oncol. 18 (Suppl 1):i3–i8. 2007. View Article : Google Scholar : PubMed/NCBI

8 

Sant M, Allemani C, Tereanu C, De Angelis R, Capocaccia R, Visser O, Marcos-Gragera R, Maynadié M, Simonetti A, Lutz JM, et al HAEMACARE Working Group, : Incidence of hematologic malignancies in Europe by morphologic subtype: Results of the HAEMACARE project. Blood. 116:3724–3734. 2010. View Article : Google Scholar : PubMed/NCBI

9 

Wang X, Xiao Q, Wang Z and Feng WL: CAR-T therapy for leukemia: Progress and challenges. Transl Res. 182:135–144. 2017. View Article : Google Scholar : PubMed/NCBI

10 

Tasian SK, Kenderian SS, Shen F, Ruella M, Shestova O, Kozlowski M, Li Y, Schrank-Hacker A, Morrissette JJD, Carroll M, et al: Optimized depletion of chimeric antigen receptor T-cells in murine xenograft models of human acute myeloid leukemia. Blood. 129:2395–2407. 2017. View Article : Google Scholar : PubMed/NCBI

11 

Clarke CA and Glaser SL: Acute myeloid leukemia. N Engl J Med. 342:358–359. 2000. View Article : Google Scholar : PubMed/NCBI

12 

Rowe JM and Tallman MS: How I treat acute myeloid leukemia. Blood. 116:3147–3156. 2010. View Article : Google Scholar : PubMed/NCBI

13 

Stahl M, Kim TK and Zeidan AM: Update on acute myeloid leukemia stem cells: New discoveries and therapeutic opportunities. World J Stem Cells. 8:316–331. 2016. View Article : Google Scholar : PubMed/NCBI

14 

Lichtenegger FS, Krupka C, Haubner S, Köhnke T and Subklewe M: Recent developments in immunotherapy of acute myeloid leukemia. J Hematol Oncol. 10:1422017. View Article : Google Scholar : PubMed/NCBI

15 

Taussig DC, Pearce DJ, Simpson C, Rohatiner AZ, Lister TA, Kelly G, Luongo JL, Danet-Desnoyers GA and Bonnet D: Hematopoietic stem cells express multiple myeloid markers: Implications for the origin and targeted therapy of acute myeloid leukemia. Blood. 106:4086–4092. 2005. View Article : Google Scholar : PubMed/NCBI

16 

Tettamanti S, Marin V, Pizzitola I, Magnani CF, Giordano Attianese GM, Cribioli E, Maltese F, Galimberti S, Lopez AF, Biondi A, et al: Targeting of acute myeloid leukaemia by cytokine-induced killer cells redirected with a novel CD123-specific chimeric antigen receptor. Br J Haematol. 161:389–401. 2013. View Article : Google Scholar : PubMed/NCBI

17 

Ghaffari S, Smadja-Joffe F, Oostendorp R, Lévesque JP, Dougherty G, Eaves A and Eaves C: CD44 isoforms in normal and leukemic hematopoiesis. Exp Hematol. 27:978–993. 1999. View Article : Google Scholar : PubMed/NCBI

18 

Kikushige Y, Shima T, Takayanagi S, Urata S, Miyamoto T, Iwasaki H, Takenaka K, Teshima T, Tanaka T, Inagaki Y, et al: TIM-3 is a promising target to selectively kill acute myeloid leukemia stem cells. Cell Stem Cell. 7:708–717. 2010. View Article : Google Scholar : PubMed/NCBI

19 

Hosen N, Park CY, Tatsumi N, Oji Y, Sugiyama H, Gramatzki M, Krensky AM and Weissman IL: CD96 is a leukemic stem cell-specific marker in human acute myeloid leukemia. Proc Natl Acad Sci USA. 104:11008–11013. 2007. View Article : Google Scholar : PubMed/NCBI

20 

Bonardi F, Fusetti F, Deelen P, van Gosliga D, Vellenga E and Schuringa JJ: A proteomics and transcriptomics approach to identify leukemic stem cell (LSC) markers. Mol Cell Proteomics. 12:626–637. 2013. View Article : Google Scholar : PubMed/NCBI

21 

Saito Y, Kitamura H, Hijikata A, Tomizawa-Murasawa M, Tanaka S, Takagi S, Uchida N, Suzuki N, Sone A, Najima Y, et al: Identification of therapeutic targets for quiescent, chemotherapy-resistant human leukemia stem cells. Sci Transl Med. 2:17ra92010. View Article : Google Scholar : PubMed/NCBI

22 

Moshaver B, van Rhenen A, Kelder A, van der Pol M, Terwijn M, Bachas C, Westra AH, Ossenkoppele GJ, Zweegman S and Schuurhuis GJ: Identification of a small subpopulation of candidate leukemia-initiating cells in the side population of patients with acute myeloid leukemia. Stem Cells. 26:3059–3067. 2008. View Article : Google Scholar : PubMed/NCBI

23 

Liu J, Wang L, Zhao F, Tseng S, Narayanan C, Shura L, Willingham S, Howard M, Prohaska S, Volkmer J, et al: Pre-clinical development of a humanized anti-CD47 antibody with anti-cancer therapeutic potential. PLoS One. 10:e01373452015. View Article : Google Scholar : PubMed/NCBI

24 

Amadori S, Suciu S, Selleslag D, Aversa F, Gaidano G, Musso M, Annino L, Venditti A, Voso MT, Mazzone C, et al: Gemtuzumab ozogamicin versus best supportive care in older patients with newly diagnosed acute myeloid leukemia unsuitable for intensive chemotherapy: Results of the randomized phase III EORTC-GIMEMA AML-19 trial. J Clin Oncol. 34:972–979. 2016. View Article : Google Scholar : PubMed/NCBI

25 

Park JH, Rivière I, Gonen M, Wang X, Sénéchal B, Curran KJ, Sauter C, Wang Y, Santomasso B, Mead E, et al: Long-term follow-up of CD19 CAR therapy in acute lymphoblastic leukemia. N Engl J Med. 378:449–459. 2018. View Article : Google Scholar : PubMed/NCBI

26 

Cao J, Wang G, Cheng H, Wei C, Qi K, Sang W, Zhenyu L, Shi M, Li H, Qiao J, et al: Potent anti-leukemia activities of humanized CD19-targeted chimeric antigen receptor T (CAR-T) cells in patients with relapsed/refractory acute lymphoblastic leukemia. Am J Hematol. 93:851–858. 2018. View Article : Google Scholar : PubMed/NCBI

27 

Sotillo E, Barrett DM, Black KL, Bagashev A, Oldridge D, Wu G, Sussman R, Lanauze C, Ruella M, Gazzara MR, et al: Convergence of acquired mutations and alternative splicing of CD19 enables resistance to CART-19 immunotherapy. Cancer Discov. 5:1282–1295. 2015. View Article : Google Scholar : PubMed/NCBI

28 

Fischer J, Paret C, El Malki K, Alt F, Wingerter A, Neu MA, Kron B, Russo A, Lehmann N, Roth L, et al: CD19 isoforms enabling resistance to CART-19 immunotherapy are expressed in B-ALL patients at initial diagnosis. J Immunother. 40:187–195. 2017. View Article : Google Scholar : PubMed/NCBI

29 

Fan M, Li M, Gao L, Geng S, Wang J, Wang Y, Yan Z and Yu L: Chimeric antigen receptors for adoptive T cell therapy in acute myeloid leukemia. J Hematol Oncol. 10:1512017. View Article : Google Scholar : PubMed/NCBI

30 

Beavis PA, Sek K and Darcy PK: A novel target antigen for the treatment of acute myeloid leukemia by CAR-T cells. Mol Ther. 25:1997–1998. 2017. View Article : Google Scholar : PubMed/NCBI

31 

Prommersberger S, Jetani H, Danhof S, Monjezi R, Nerreter T, Beckmann J, Einsele H and Hudecek M: Novel targets and technologies for CAR-T cells in multiple myeloma and acute myeloid leukemia. Curr Res Transl Med. 66:37–38. 2018. View Article : Google Scholar : PubMed/NCBI

32 

Lu H, Zhou Q, Deshmukh V, Phull H, Ma J, Tardif V, Naik RR, Bouvard C, Zhang Y, Choi S, et al: Targeting human C-type lectin-like molecule-1 (CLL1) with a bispecific antibody for immunotherapy of acute myeloid leukemia. Angew Chem Int Ed Engl. 53:9841–9845. 2014. View Article : Google Scholar : PubMed/NCBI

33 

Bakker AB, van den Oudenrijn S, Bakker AQ, Feller N, van Meijer M, Bia JA, Jongeneelen MA, Visser TJ, Bijl N, Geuijen CA, et al: C-type lectin-like molecule-1: A novel myeloid cell surface marker associated with acute myeloid leukemia. Cancer Res. 64:8443–8450. 2004. View Article : Google Scholar : PubMed/NCBI

34 

Wang J, Chen S, Xiao W, Li W, Wang L, Yang S, Wang W, Xu L, Liao S, Liu W, et al: CAR-T cells targeting CLL-1 as an approach to treat acute myeloid leukemia. J Hematol Oncol. 11:72018. View Article : Google Scholar : PubMed/NCBI

35 

Tashiro H, Sauer T, Shum T, Parikh K, Mamonkin M, Omer B, Rouce RH, Lulla P, Rooney CM, Gottschalk S, et al: Treatment of acute myeloid leukemia with T-cells expressing chimeric antigen receptors directed to C-type lectin-like molecule-1. Mol Ther. 25:2202–2213. 2017. View Article : Google Scholar : PubMed/NCBI

36 

Heczey A, Louis CU, Savoldo B, Dakhova O, Durett A, Grilley B, Liu H, Wu MF, Mei Z, Gee A, et al: CAR-T cells administered in combination with lymphodepletion and PD-1 inhibition to patients with neuroblastoma. Mol Ther. 25:2214–2224. 2017. View Article : Google Scholar : PubMed/NCBI

37 

Ankri C, Shamalov K, Horovitz-Fried M, Mauer S and Cohen CJ: Human T-cells engineered to express a programmed death 1/28 costimulatory retargeting molecule display enhanced antitumor activity. J Immunol. 191:4121–4129. 2013. View Article : Google Scholar : PubMed/NCBI

38 

Arber DA, Orazi A, Hasserjian R, Thiele J, Borowitz MJ, Le Beau MM, Bloomfield CD, Cazzola M and Vardiman JW: The 2016 revision to the World Health Organization classification of myeloid neoplasms and acute leukemia. Blood. 127:2391–2405. 2016. View Article : Google Scholar : PubMed/NCBI

39 

Livak KJ and Schmittgen TD: Analysis of relative gene expression data using real-time quantitative PCR and the 2(-Delta Delta C(T)) Method. Methods. 25:402–408. 2001. View Article : Google Scholar : PubMed/NCBI

40 

Jin HT, Ahmed R and Okazaki T: Role of PD-1 in regulating T cell immunity. Curr Top Microbiol Immunol. 350:17–37. 2011.PubMed/NCBI

41 

van Rhenen A, van Dongen GA, Kelder A, Rombouts EJ, Feller N, Moshaver B, Stigter-van Walsum M, Zweegman S, Ossenkoppele GJ and Jan Schuurhuis G: The novel AML stem cell associated antigen CLL-1 aids in discrimination between normal and leukemic stem cells. Blood. 110:2659–2666. 2007. View Article : Google Scholar : PubMed/NCBI

42 

Larsen HO, Roug AS, Just T, Brown GD and Hokland P: Expression of the hMICL in acute myeloid leukemia-a highly reliable disease marker at diagnosis and during follow-up. Cytometry B Clin Cytom. 82:3–8. 2012. View Article : Google Scholar : PubMed/NCBI

43 

Darwish NH, Sudha T, Godugu K, Elbaz O, Abdelghaffar HA, Hassan EE and Mousa SA: Acute myeloid leukemia stem cell markers in prognosis and targeted therapy: Potential impact of BMI-1, TIM-3 and CLL-1. Oncotarget. 7:57811–57820. 2016. View Article : Google Scholar : PubMed/NCBI

44 

Wang YY, Chen WL, Weng XQ, Sheng Y, Wu J, Hao J, Liu ZY, Zhu YM, Chen B, Xiong SM, et al: Low CLL-1 expression is a novel adverse predictor in 123 patients with de novo CD34+ acute myeloid leukemia. Stem Cells Dev. 26:1460–1467. 2017. View Article : Google Scholar : PubMed/NCBI

45 

Laborda E, Mazagova M, Shao S, Wang X, Quirino H, Woods AK, Hampton EN, Rodgers DT, Kim CH, Schultz PG, et al: Development of a chimeric antigen receptor targeting C-type lectin-like molecule-1 for human acute myeloid leukemia. Int J Mol Sci. 18:182017. View Article : Google Scholar

46 

Dunn GP, Old LJ and Schreiber RD: The immunobiology of cancer immunosurveillance and immunoediting. Immunity. 21:137–148. 2004. View Article : Google Scholar : PubMed/NCBI

47 

Park Y, Lim J, Kim S, Song I, Kwon K, Koo S and Kim J: The prognostic impact of lymphocyte subsets in newly diagnosed acute myeloid leukemia. Blood Res. 53:198–204. 2018. View Article : Google Scholar : PubMed/NCBI

48 

Alcasid M, Ma L, Gotlib JR, Arber DA and Ohgami RS: The clinicopathologic significance of lymphocyte subsets in acute myeloid leukemia. Int J Lab Hematol. 39:129–136. 2017. View Article : Google Scholar : PubMed/NCBI

49 

Gray KD, Vedvyas Y, Kalloo O, Shevlin E and Min IM: Abstract 2738: PD-L1/PD-1 checkpoint inhibition in anaplastic thyroid cancer and enhancement of ICAM-1-targeted chimeric antigen receptor (CAR)-T cell tumor lysis. Cancer Res. 78:2738. 2018.

50 

Williams P, Basu S, Garcia-Manero G, Hourigan CS, Oetjen KA, Cortes JE, Ravandi F, Jabbour EJ, Al-Hamal Z, Konopleva M, et al: The distribution of T cell subsets and the expression of immune checkpoint receptors and ligands in patients with newly diagnosed and relapsed acute myeloid leukemia. Cancer. 125:1470–1481. 2019. View Article : Google Scholar : PubMed/NCBI

Related Articles

  • Abstract
  • View
  • Download
  • Twitter
Copy and paste a formatted citation
Spandidos Publications style
Lin G, Zhang Y, Yu L and Wu D: Cytotoxic effect of CLL‑1 CAR‑T cell immunotherapy with PD‑1 silencing on relapsed/refractory acute myeloid leukemia. Mol Med Rep 23: 208, 2021.
APA
Lin, G., Zhang, Y., Yu, L., & Wu, D. (2021). Cytotoxic effect of CLL‑1 CAR‑T cell immunotherapy with PD‑1 silencing on relapsed/refractory acute myeloid leukemia. Molecular Medicine Reports, 23, 208. https://doi.org/10.3892/mmr.2021.11847
MLA
Lin, G., Zhang, Y., Yu, L., Wu, D."Cytotoxic effect of CLL‑1 CAR‑T cell immunotherapy with PD‑1 silencing on relapsed/refractory acute myeloid leukemia". Molecular Medicine Reports 23.3 (2021): 208.
Chicago
Lin, G., Zhang, Y., Yu, L., Wu, D."Cytotoxic effect of CLL‑1 CAR‑T cell immunotherapy with PD‑1 silencing on relapsed/refractory acute myeloid leukemia". Molecular Medicine Reports 23, no. 3 (2021): 208. https://doi.org/10.3892/mmr.2021.11847
Copy and paste a formatted citation
x
Spandidos Publications style
Lin G, Zhang Y, Yu L and Wu D: Cytotoxic effect of CLL‑1 CAR‑T cell immunotherapy with PD‑1 silencing on relapsed/refractory acute myeloid leukemia. Mol Med Rep 23: 208, 2021.
APA
Lin, G., Zhang, Y., Yu, L., & Wu, D. (2021). Cytotoxic effect of CLL‑1 CAR‑T cell immunotherapy with PD‑1 silencing on relapsed/refractory acute myeloid leukemia. Molecular Medicine Reports, 23, 208. https://doi.org/10.3892/mmr.2021.11847
MLA
Lin, G., Zhang, Y., Yu, L., Wu, D."Cytotoxic effect of CLL‑1 CAR‑T cell immunotherapy with PD‑1 silencing on relapsed/refractory acute myeloid leukemia". Molecular Medicine Reports 23.3 (2021): 208.
Chicago
Lin, G., Zhang, Y., Yu, L., Wu, D."Cytotoxic effect of CLL‑1 CAR‑T cell immunotherapy with PD‑1 silencing on relapsed/refractory acute myeloid leukemia". Molecular Medicine Reports 23, no. 3 (2021): 208. https://doi.org/10.3892/mmr.2021.11847
Follow us
  • Twitter
  • LinkedIn
  • Facebook
About
  • Spandidos Publications
  • Careers
  • Cookie Policy
  • Privacy Policy
How can we help?
  • Help
  • Live Chat
  • Contact
  • Email to our Support Team