Spandidos Publications Logo
  • About
    • About Spandidos
    • Aims and Scopes
    • Abstracting and Indexing
    • Editorial Policies
    • Reprints and Permissions
    • Job Opportunities
    • Terms and Conditions
    • Contact
  • Journals
    • All Journals
    • Oncology Letters
      • Oncology Letters
      • Information for Authors
      • Editorial Policies
      • Editorial Board
      • Aims and Scope
      • Abstracting and Indexing
      • Bibliographic Information
      • Archive
    • International Journal of Oncology
      • International Journal of Oncology
      • Information for Authors
      • Editorial Policies
      • Editorial Board
      • Aims and Scope
      • Abstracting and Indexing
      • Bibliographic Information
      • Archive
    • Molecular and Clinical Oncology
      • Molecular and Clinical Oncology
      • Information for Authors
      • Editorial Policies
      • Editorial Board
      • Aims and Scope
      • Abstracting and Indexing
      • Bibliographic Information
      • Archive
    • Experimental and Therapeutic Medicine
      • Experimental and Therapeutic Medicine
      • Information for Authors
      • Editorial Policies
      • Editorial Board
      • Aims and Scope
      • Abstracting and Indexing
      • Bibliographic Information
      • Archive
    • International Journal of Molecular Medicine
      • International Journal of Molecular Medicine
      • Information for Authors
      • Editorial Policies
      • Editorial Board
      • Aims and Scope
      • Abstracting and Indexing
      • Bibliographic Information
      • Archive
    • Biomedical Reports
      • Biomedical Reports
      • Information for Authors
      • Editorial Policies
      • Editorial Board
      • Aims and Scope
      • Abstracting and Indexing
      • Bibliographic Information
      • Archive
    • Oncology Reports
      • Oncology Reports
      • Information for Authors
      • Editorial Policies
      • Editorial Board
      • Aims and Scope
      • Abstracting and Indexing
      • Bibliographic Information
      • Archive
    • Molecular Medicine Reports
      • Molecular Medicine Reports
      • Information for Authors
      • Editorial Policies
      • Editorial Board
      • Aims and Scope
      • Abstracting and Indexing
      • Bibliographic Information
      • Archive
    • World Academy of Sciences Journal
      • World Academy of Sciences Journal
      • Information for Authors
      • Editorial Policies
      • Editorial Board
      • Aims and Scope
      • Abstracting and Indexing
      • Bibliographic Information
      • Archive
    • International Journal of Functional Nutrition
      • International Journal of Functional Nutrition
      • Information for Authors
      • Editorial Policies
      • Editorial Board
      • Aims and Scope
      • Abstracting and Indexing
      • Bibliographic Information
      • Archive
    • International Journal of Epigenetics
      • International Journal of Epigenetics
      • Information for Authors
      • Editorial Policies
      • Editorial Board
      • Aims and Scope
      • Abstracting and Indexing
      • Bibliographic Information
      • Archive
    • Medicine International
      • Medicine International
      • Information for Authors
      • Editorial Policies
      • Editorial Board
      • Aims and Scope
      • Abstracting and Indexing
      • Bibliographic Information
      • Archive
  • Articles
  • Information
    • Information for Authors
    • Information for Reviewers
    • Information for Librarians
    • Information for Advertisers
    • Conferences
  • Language Editing
Spandidos Publications Logo
  • About
    • About Spandidos
    • Aims and Scopes
    • Abstracting and Indexing
    • Editorial Policies
    • Reprints and Permissions
    • Job Opportunities
    • Terms and Conditions
    • Contact
  • Journals
    • All Journals
    • Biomedical Reports
      • Information for Authors
      • Editorial Policies
      • Editorial Board
      • Aims and Scope
      • Abstracting and Indexing
      • Bibliographic Information
      • Archive
    • Experimental and Therapeutic Medicine
      • Information for Authors
      • Editorial Policies
      • Editorial Board
      • Aims and Scope
      • Abstracting and Indexing
      • Bibliographic Information
      • Archive
    • International Journal of Epigenetics
      • Information for Authors
      • Editorial Policies
      • Editorial Board
      • Aims and Scope
      • Abstracting and Indexing
      • Bibliographic Information
      • Archive
    • International Journal of Functional Nutrition
      • Information for Authors
      • Editorial Policies
      • Editorial Board
      • Aims and Scope
      • Abstracting and Indexing
      • Bibliographic Information
      • Archive
    • International Journal of Molecular Medicine
      • Information for Authors
      • Editorial Policies
      • Editorial Board
      • Aims and Scope
      • Abstracting and Indexing
      • Bibliographic Information
      • Archive
    • International Journal of Oncology
      • Information for Authors
      • Editorial Policies
      • Editorial Board
      • Aims and Scope
      • Abstracting and Indexing
      • Bibliographic Information
      • Archive
    • Medicine International
      • Information for Authors
      • Editorial Policies
      • Editorial Board
      • Aims and Scope
      • Abstracting and Indexing
      • Bibliographic Information
      • Archive
    • Molecular and Clinical Oncology
      • Information for Authors
      • Editorial Policies
      • Editorial Board
      • Aims and Scope
      • Abstracting and Indexing
      • Bibliographic Information
      • Archive
    • Molecular Medicine Reports
      • Information for Authors
      • Editorial Policies
      • Editorial Board
      • Aims and Scope
      • Abstracting and Indexing
      • Bibliographic Information
      • Archive
    • Oncology Letters
      • Information for Authors
      • Editorial Policies
      • Editorial Board
      • Aims and Scope
      • Abstracting and Indexing
      • Bibliographic Information
      • Archive
    • Oncology Reports
      • Information for Authors
      • Editorial Policies
      • Editorial Board
      • Aims and Scope
      • Abstracting and Indexing
      • Bibliographic Information
      • Archive
    • World Academy of Sciences Journal
      • Information for Authors
      • Editorial Policies
      • Editorial Board
      • Aims and Scope
      • Abstracting and Indexing
      • Bibliographic Information
      • Archive
  • Articles
  • Information
    • For Authors
    • For Reviewers
    • For Librarians
    • For Advertisers
    • Conferences
  • Language Editing
Login Register Submit
  • This site uses cookies
  • You can change your cookie settings at any time by following the instructions in our Cookie Policy. To find out more, you may read our Privacy Policy.

    I agree
Search articles by DOI, keyword, author or affiliation
Search
Advanced Search
presentation
Molecular Medicine Reports
Join Editorial Board Propose a Special Issue
Print ISSN: 1791-2997 Online ISSN: 1791-3004
Journal Cover
September-2021 Volume 24 Issue 3

Full Size Image

Sign up for eToc alerts
Recommend to Library

Journals

International Journal of Molecular Medicine

International Journal of Molecular Medicine

International Journal of Molecular Medicine is an international journal devoted to molecular mechanisms of human disease.

International Journal of Oncology

International Journal of Oncology

International Journal of Oncology is an international journal devoted to oncology research and cancer treatment.

Molecular Medicine Reports

Molecular Medicine Reports

Covers molecular medicine topics such as pharmacology, pathology, genetics, neuroscience, infectious diseases, molecular cardiology, and molecular surgery.

Oncology Reports

Oncology Reports

Oncology Reports is an international journal devoted to fundamental and applied research in Oncology.

Experimental and Therapeutic Medicine

Experimental and Therapeutic Medicine

Experimental and Therapeutic Medicine is an international journal devoted to laboratory and clinical medicine.

Oncology Letters

Oncology Letters

Oncology Letters is an international journal devoted to Experimental and Clinical Oncology.

Biomedical Reports

Biomedical Reports

Explores a wide range of biological and medical fields, including pharmacology, genetics, microbiology, neuroscience, and molecular cardiology.

Molecular and Clinical Oncology

Molecular and Clinical Oncology

International journal addressing all aspects of oncology research, from tumorigenesis and oncogenes to chemotherapy and metastasis.

World Academy of Sciences Journal

World Academy of Sciences Journal

Multidisciplinary open-access journal spanning biochemistry, genetics, neuroscience, environmental health, and synthetic biology.

International Journal of Functional Nutrition

International Journal of Functional Nutrition

Open-access journal combining biochemistry, pharmacology, immunology, and genetics to advance health through functional nutrition.

International Journal of Epigenetics

International Journal of Epigenetics

Publishes open-access research on using epigenetics to advance understanding and treatment of human disease.

Medicine International

Medicine International

An International Open Access Journal Devoted to General Medicine.

Journal Cover
September-2021 Volume 24 Issue 3

Full Size Image

Sign up for eToc alerts
Recommend to Library

  • Article
  • Citations
    • Cite This Article
    • Download Citation
    • Create Citation Alert
    • Remove Citation Alert
    • Cited By
  • Similar Articles
    • Related Articles (in Spandidos Publications)
    • Similar Articles (Google Scholar)
    • Similar Articles (PubMed)
  • Download PDF
  • Download XML
  • View XML
Article Open Access

Psoralen inhibits the inflammatory response and mucus production in allergic rhinitis by inhibiting the activator protein 1 pathway and the downstream expression of cystatin‑SN

  • Authors:
    • Wenying Gao
    • Zhenglong Jin
    • Yanxia Zheng
    • Youjia Xu
  • View Affiliations / Copyright

    Affiliations: Guangzhou University of Chinese Medicine, Guangzhou, Guangdong 510000, P.R. China, Department of Neurology, Jiangmen Wuyi Hospital of TCM Affiliated Jiangmen TCM Hospital of Ji'nan University, Jiangmen, Guangdong 529000, P.R. China, Department of TCM Pediatrics, Guangdong Provincial Hospital of Traditional Chinese Medicine, Guangzhou, Guangdong 510000, P.R. China
    Copyright: © Gao et al. This is an open access article distributed under the terms of Creative Commons Attribution License.
  • Article Number: 652
    |
    Published online on: July 14, 2021
       https://doi.org/10.3892/mmr.2021.12291
  • Expand metrics +
Metrics: Total Views: 0 (Spandidos Publications: | PMC Statistics: )
Metrics: Total PDF Downloads: 0 (Spandidos Publications: | PMC Statistics: )
Cited By (CrossRef): 0 citations Loading Articles...

This article is mentioned in:


Abstract

Psoralen (PSO) exerts anti‑inflammatory pharmacological effects and plays an important role in a variety of inflammatory diseases. However, the effects of PSO with allergic rhinitis (AR) are yet to be reported. In the present study, an in vitro AR model was generated by inducing JME/CF15 human nasal epithelial cells with IL‑13, after which MTT was used to assess the cytotoxicity of PSO. The expression levels of inflammatory cytokines (granulocyte‑macrophage colony‑stimulating factor and Eotaxin) were determined by ELISA. Furthermore, the expression of inflammatory IL‑6 and ‑8, as well as mucin 5AC, was assessed by reverse transcription‑quantitative PCR and western blotting, and cellular reactive oxygen species were detected using a 2',7'‑dichlorodihydrofluorescein diacetate fluorescent probe. Western blotting was also used to detect the expression and phosphorylation of c‑Fos and c‑Jun in the activator protein 1 (AP‑1) pathway, as well as the expression of cystatin‑SN (CST1). PSO inhibited the inflammatory response and mucus production in IL‑13‑induced JME/CF15 cells. Furthermore, the levels of c‑Fos and c‑Jun phosphorylation in the AP‑1 pathway were decreased in IL‑13‑induced JME/CF15 cells following PSO treatment. The expression of pathway proteins was activated by the addition of PMA, an AP‑1 pathway activator, which concurrently reversed the inhibitory effects of PSO on the inflammatory response and mucus formation. The addition of an AP‑1 inhibitor (SP600125) further inhibited pathway activity, and IL‑13‑induced inflammation and mucus formation was restored. In conclusion, PSO regulates the expression of CST1 by inhibiting the AP‑1 pathway, thus suppressing the IL‑13‑induced inflammatory response and mucus production in nasal mucosal epithelial cells.

Introduction

Allergic rhinitis (AR) is a common and frequently recurring disease resulting from exposure to associated allergens, which promotes allergic reactions that lead to nasal inflammation (1). Its main manifestation is the inflammatory reaction of cells and the generation of mucus (2,3). The clinical manifestations of AR are sneezing, nasal itching, a runny nose, nasal congestion and itchy eyes, which seriously affect patient quality of life (4). At present, clinical treatments for AR include histamine receptor antagonists, hormones and anticholinergic agents (5). Although the disease can be alleviated or controlled, currently available treatments are restricted by considerable side-effects, drug resistance and high recurrence rates (6). Therefore, the identification of appropriate treatments for AR has become a focus, as well as a challenge, in the otolaryngology department.

Psoralen (PSO), derived from the fruit of leguminous plants, belongs to the group of furanocoumarin compounds, and is one of the most important active components of the psoralen family (7). PSO is used in various prescriptions for tonifying the kidney and strengthening bones, and modern pharmacology has demonstrated that PSO exerts anti-inflammatory, antioxidant, antitumor and other pharmacological effects (8). PSO has been shown to reduce the expression of TGF-β, IL-1β and TNF-α in pulmonary fibrosis models (9). Furthermore, PSO exerts a significant anti-inflammatory response, as well as protecting and activating chondrocytes to relieve osteoarthritis (10). Therefore, it was speculated that PSO may also inhibit the inflammatory response, and thus alleviate AR.

Activator protein 1 (AP-1) is an intracellular transcriptional activator composed primarily of proto-oncogene-encoded proteins Jun and Fos, which bind target DNA sequences in the form of homologous or heterodimer complexes, thus regulating the expression of target genes (11). AP-1 is a key regulator of cellular proliferation, differentiation and apoptosis (12). As AP-1 can act as a molecular switch at the transcriptional level, the AP-1 signal transduction pathway can be activated by changes in cellular tension, ionization effects, DNA damage, oxidative stress and UV irradiation, as well as bacterial and viral infection (13). Activated AP-1 subsequently binds to the TPA response element (TRE) to promote the expression of a variety of inflammatory factors (including IL-2, IL-8, TNF-α, TGF-β1 and IFN-γ), affecting physiological cell functions and in turn, influencing the occurrence of certain inflammatory diseases (14), such as inflammatory skin disease (15) and chronic obstructive pulmonary disease (16). According to the Gene Expression Omnibus (GEO) database, the expression of cystatin-SN (CST1) in individuals with AR is significantly upregulated compared with that in healthy controls (GSE19187) (17). Moreover, in patients with AR, mitogen-activated protein kinases can induce transcription factors of AP-1, thereby regulating the expression of Charcot-Leyden crystal protein or CST1 (18). However, the role of the AP-1 pathway in AR is yet to be reported. In addition, a literature review indicated that PSO regulates AP-1 pathway activation and promotes osteoclast differentiation and bone resorption (19). As IL-13 induces the release of inflammatory cytokines and excessive mucus secretion, a human nasal epithelial cell model of IL-13-induced AR has been developed and is widely used for in vitro research (20,21). Therefore, the aim of the present study was to investigate the role and underlying mechanisms of PSO with AR, so as to provide a theoretical basis for the treatment of AR.

Materials and methods

Cell culture

The JME/CF15 nasal epithelial cell line was obtained from The Cell Bank of Type Culture Collection of The Chinese Academy of Sciences, and cultured at 37°C (5% CO2) in DMEM supplemented with 10% FBS (both Gibco; Thermo Fisher Scientific, Inc.) and 1% (v/v) penicillin/streptomycin (Sigma-Aldrich; Merck KGaA) at a density of 5×106 cells per well.

Reagents

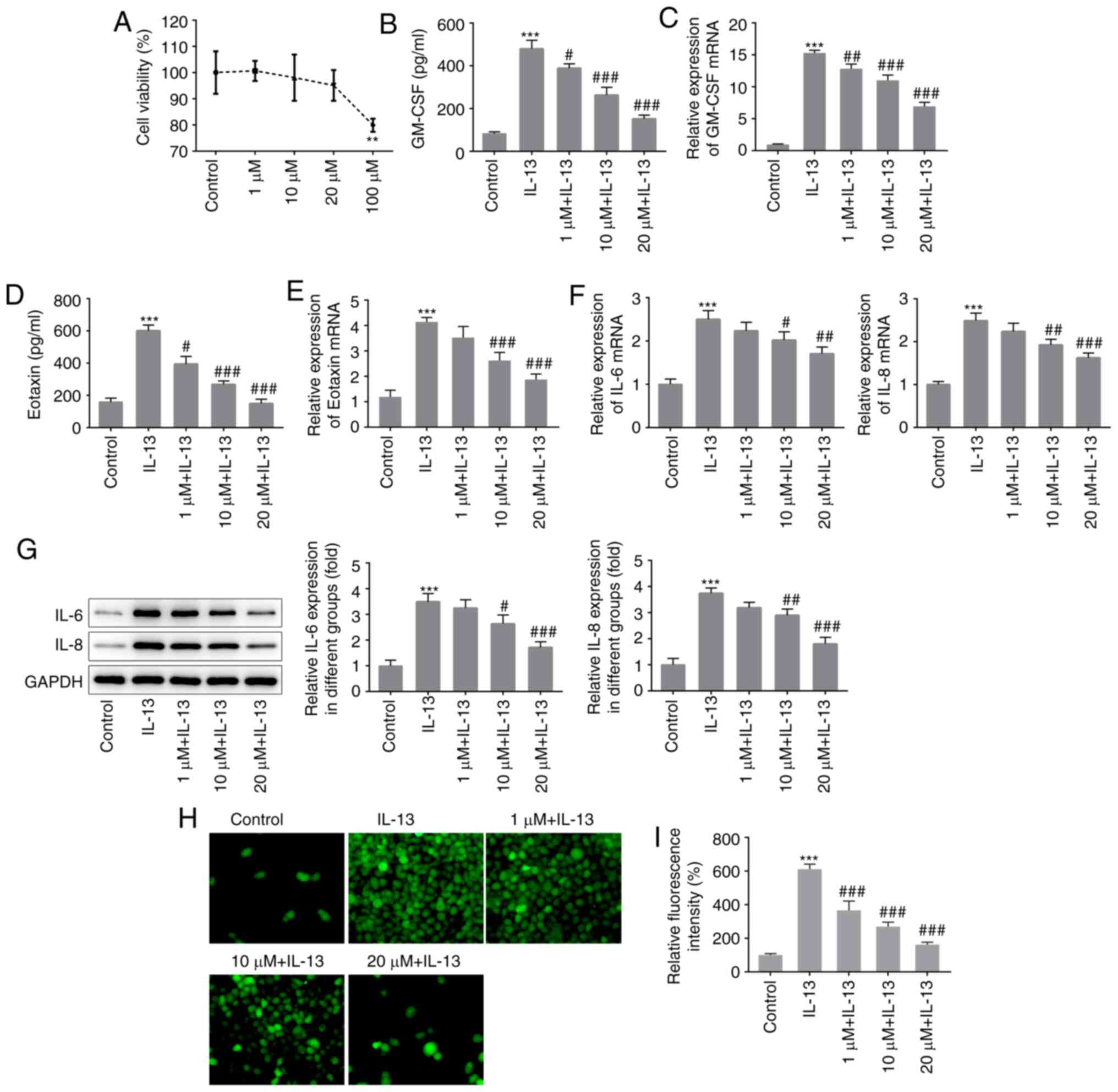
PSO (batch no. 110739-201115; National Institutes for Food and Drug Control) was dissolved in DMSO (Sigma-Aldrich; Merck KGaA) to prepare a psoralen-conditioned medium stock solution. Then, 100, 20, 10 and 1 µM working stocks of PSO were prepared with low-glucose DMEM containing 10% FBS. After 2 h of PSO pretreatment, JME/CF15 cells were stimulated with 10 ng/ml IL-13 for 24 h at 37°C to generate a cell-based AR model. In this paper, cells were pretreated with 10 nM PMA for 24 h and 15 µl SP600125 for 24 h at 37°C, as outlined in previous studies (22,23). After giving different concentrations (1, 10 and 20 µm) of PSO, the cells were divided into the control, IL-13, 1 µM PSO + IL-13, 10 µM PSO + IL-13 and 20 µM PSO + IL-13 groups. The control group was given the same dose of DMEM. In another set of experiments, a concentration of 20 µM PSO was selected, and the cells were divided into the control, IL-13, PSO + IL-13, PMA + PSO + IL-13 and SP600125 + PMA + PSO + IL-13 groups.

Database

According to the GEO (https://www.ncbi.nlm.nih.gov/geo/) database, the expression level of CST1 in individuals with AR was detected (GSE19187).

Cell Counting Kit-8 (CCK-8) assay

The CCK-8 system (Dojindo Molecular Technologies, Inc.) was used to assess cell viability. Cells were seeded into 96-well plates at a density of 5×103 cells per well. After the relevant treatment, 10 µl CCK-8 solution was added to each well and incubated for 2 h, after which cell viability was assessed using a Benchmark microplate spectrometer (Bio-Rad Laboratories, Inc.).

ELISA

Quantification of granulocyte-macrophage colony-stimulating factor (GM-CSF; cat. no. SGM00; R&D Systems, Inc.) and Eotaxin (cat. no. MME00; R&D Systems, Inc.) in cell supernatants (300 × g; 4°C; 10 min) was performed using an ELISA kit according to the manufacturer's instructions (24).

Reverse transcription-quantitative (RT-q)PCR

Cells (1×103 cells/well) were cultured in 6-well plates and total RNA was extracted using TRIzol® reagent (Invitrogen; Thermo Fisher Scientific, Inc.) according to the manufacturer's protocol. Total RNA (1 µg) was reverse-transcribed into first-strand complementary DNA using the SuperScript™ III Reverse Transcriptase kit (Invitrogen; Thermo Fisher Scientific, Inc.), according to the manufacturer's protocol, and then amplified in triplicate by qPCR (cobas Z 480 system; Roche Diagnostics) using SYBR Green (final reaction volume, 20 µl; Takara Biotechnology Co., Ltd.), according to the manufacturer's protocol. The following thermocycling conditions were used for qPCR: Initial denaturation at 95°C for 10 min; followed by 40 cycles of 95°C for 10 sec and 60°C for 60 sec. The following primers (GenScript) were used for qPCR: GM-CSF forward, 5′-CAGCCACTACAAGCAGCACT-3′ and reverse, 5′-GGGGATGACAAGCAGAAAGT-3′; Eotaxin forward, 5′-TGTCTCGTTCTCCCTCTGCT-3′ and reverse, 5′-CTCCGCTCACAGTCATTTCC-3′; IL-6 forward, 5′-GGCCCTTGCTTTCTCTTCG-3′ and reverse, 5′-ATAATAAAGTTTTGATTATGT-3′; IL-8 forward, 5′-ATGGCTGCTGAACCAGTAGA-3′ and reverse, 5′-CTAGTCTTCGTTTTGAACAG-3′; mucin 5AC (MUC5AC) forward, 5′-ATCACCGAAGGCTGCTTCTGTC-3′ and reverse, 5′-GTTGATGCTGCACACTGTCCAA-3′; and GAPDH forward, 5′-AGCCACATCGCTCAGACAC-3′ and reverse, 5′-GCCCAATACGACCAAATCC-3′. When evaluating the effects of treatment, the expression level of each control was assigned an arbitrary value of 1, and those of the treated cells were evaluated as a fold-change above the control, and calculated using the 2−ΔΔCq method (25). GAPDH was used as the internal control gene.

Western blotting

Total cellular protein was extracted using RIPA buffer, and quantified using a BCA assay (both Beyotime Institute of Biotechnology). Cell lysates containing 50–100 µg protein were resolved by electrophoresis on 10% SDS-PAGE gels (Beyotime Institute of Biotechnology). The separated proteins were subsequently transferred to PVDF membranes (Thermo Fisher Scientific, Inc.), which were then blocked in 5% non-fat milk for 1 h at room temperature, and subsequently incubated overnight at 4°C in 0.25% non-fat milk containing the appropriate primary antibodies. Primary antibodies against the following targets were used in the present study: IL-6 (1:1,000; cat. no. ab6672), IL-8 (1:1,000; cat. no. ab18672), MUC5AC (1:1,000; cat. no. ab3649), phosphorylated (p)-c-Fos (1:1,000; cat. no. ab27793), c-Fos (1:1,000; cat. no. ab222699), p-c-Jun (1:1,000; cat. no. ab30620), c-Jun (1:1,000; cat. no. ab32137), CST1 (1:1,000; cat. no. ab124281) and GAPDH (1:1,000; cat. no. ab8245). All primary antibodies were purchased from Abcam. On the second day, the membranes were incubated with the secondary antibody (1:5,000; cat. no. ab150077; Abcam) for 2 h at room temperature. The protein bands were visualized using enhanced chemiluminescence reagents (Thermo Fisher Scientific, Inc.). Protein band intensity was determined using ImageJ software (version 146; National Institutes of Health).

Quantification of reactive oxygen species (ROS)

Cellular ROS levels were detected using a fluorescent probe, 2′,7′-dichlorodihydrofluorescein diacetate (DCFH-DA; Sigma-Aldrich; Merck KGaA), which is rapidly oxidized into the highly fluorescent 2′,7′-dichlorofluorescein (DCF) in the presence of intracellular ROS. Fluorescence was monitored with a laser scanning confocal microscope (magnification, ×200; Leica Microsystems GmbH) at 488 nm. ROS levels were quantified as the relative fluorescence intensity of DCF per cell in the scanned area.

Statistical analysis

All experiments were repeated three times. The data were analyzed using SPSS version 19.0 (IBM Corp) and GraphPad 6.0 (GraphPad Software, Inc.), and are presented as the mean ± SD. Comparisons among multiple groups were analyzed using one-way ANOVA followed by Tukey's post hoc test. P<0.05 was considered to indicate a statistically significant difference.

Results

PSO inhibits inflammation in IL-13-induced JME/CF15 cells

JME/CF15 cells were induced using different concentrations of PSO (0, 1, 10, 20 and 100 µM), and cell viability was assessed using an MTT assay. As shown in Fig. 1A, normal cells exhibited marked damage following treatment with 100 µM PSO; therefore, a concentration gradient of 1, 10, and 20 µM PSO was used for subsequent experimentation. The cells were divided into the control, IL-13, 1 µM PSO + IL-13, 10 µM PSO + IL-13 and 20 µM PSO + IL-13 groups, and inflammatory responses were detected by ELISA. Compared with the control group, the expression levels of GM-CSF (Fig. 1B and C) and Eotaxin (Fig. 1D and E) were significantly increased in the IL-13 group, indicating that an inflammatory response had occurred. Compared with the IL-13 group, GM-CSF and Eotaxin expression in the 1 µM PSO + IL-13, 10 µM PSO + IL-13 and 20 µM PSO + IL-13 groups were downregulated in a dose-dependent manner. RT-qPCR (Fig. 1F) and western blotting (Fig. 1G) were used to detect the mRNA and protein expression of IL-6 and −8, and the expression trends were the same as those observed for GM-CSF and Eotaxin. Cellular ROS expression was detected using a DCFH-DA probe, and was found to be increased in the IL-13 group compared with the control group. Compared with the IL-13 group, ROS expression in the PSO-treated groups was decreased in a dose-dependent manner (Fig. 1H and I). These results indicated that PSO exerted dose-dependent inhibition of the IL-13-induced inflammatory response in JME/CF15 cells.

Figure 1.

PSO inhibits inflammation in IL-13-induced JME/CF15 cells. (A) A Cell Counting Kit-8 assay was performed to detect cell viability (n=5). The expression of GM-CSF was detected via (B) ELISA and (C) RT-qPCR (n=5). The expression of Eotaxin was detected via (D) ELISA and (E) RT-qPCR. (F) RT-qPCR was performed to determine the expression of IL-6 and IL-8 (n=5). (G) Western blotting was conducted to detect the expression of IL-6 and IL-8 (n=5). (H) The expression of reactive oxygen species was detected using a 2′,7′-dichlorodihydrofluorescein diacetate fluorescent prob (n=3). (I) Statistical analysis of fluorescence intensity. n=3. **P<0.01, ***P<0.001 vs. control group; #P<0.05, ##P<0.01, ###P<0.001 vs. IL-13 group. PSO, psoralen; GM-CSF, granulocyte-macrophage colony-stimulating factor; RT-qPCR, reverse transcription-quantitative PCR.

PSO inhibits mucus production in IL-13-induced JME/CF15 cells

Cellular expression of MUC5AC, a representative mucus-producing protein, was also detected to determine whether PSO was able to influence IL-13-induced mucus production. Compared with the control group, MUC5AC expression was significantly increased in the IL-13 group, and decreased in a dose-dependent manner following treatment with different concentrations of PSO (Fig. 2A and B). The results confirmed that IL-13 induced mucus production in JME/CF15 cells, which was subsequently inhibited by PSO.

Figure 2.

PSO inhibits mucus production in IL-13-induced JME/CF15 cells. (A) Reverse transcription-quantitative PCR was performed to detect the mRNA expression of MUC5AC (n=5). (B) Western blotting was performed to determine the protein expression of MUC5AC (n=3). ***P<0.001 vs. control group; ##P<0.01, ###P<0.001 vs. IL-13 group. PSO, psoralen; MUC5AC, mucin 5AC.

PSO inhibits inflammation and mucus production in IL-13-induced JME/CF15 cells by suppressing the AP-1 signaling pathway

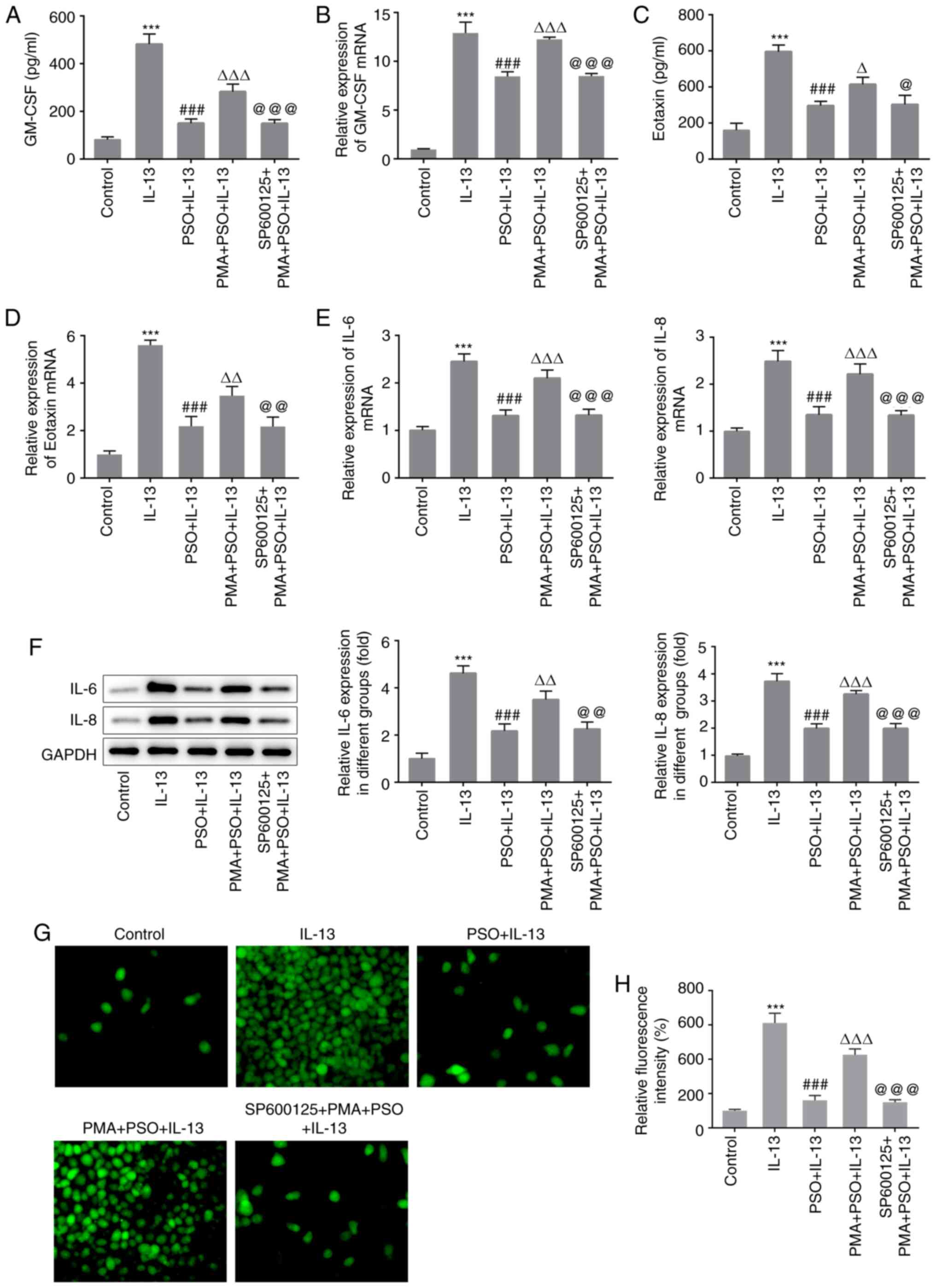
In the present study, phosphorylation levels of the AP-1 pathway-associated proteins c-Fos and c-Jun were found to be abnormally altered. Compared with the control group, the levels of p-c-Fos and p-c-Jun were significantly increased in the IL-13 group, indicating that the AP-1 pathway had been activated. After the addition of PSO, the levels of p-c-FOS and p-c-Jun were decreased in a dose-dependent manner, compared with those in the IL-13 group (Fig. 3A). Subsequently, the AP-1 pathway activator PMA and the pathway inhibitor SP600125 were used to further assess whether the regulatory effects of PSO on AR were achieved through the AP-1 pathway. A concentration of 20 µM PSO was selected, and the cells were divided into the control, IL-13, PSO + IL-13, PMA + PSO + IL-13 and SP600125 + PMA + PSO + IL-13 groups. Western blot analysis was used to detect the expression of AP-1 pathway proteins. Compared with the PSO + IL-13 group, the levels of p-c-Fos and p-c-Jun were significantly increased in the PMA + PSO + IL-13 group (Fig. 3B), and the expression of GM-CSF and Eotaxin were also increased (Fig. 4A-D). Furthermore, the expression levels of IL-6 and −8 (Fig. 4E and F), ROS (Fig. 4G and H) and MUC5AC (Fig. 5A and B) were all increased. These results indicated that PMA reversed the inhibitory effects of PSO on p-c-FOS, p-c-Jun, IL-13-induced inflammation and mucus production in JME/CF15 cells. Compared with the PMA + PSO + IL-13 group, the levels of c-Fos and c-Jun phosphorylation in the SP600125 + PMA + PSO + IL-13 group were reduced (Fig. 3B), and the expression of GM-CSF, Eotaxin (Fig. 4A-D), inflammatory cytokines IL-6 and IL-8 (Fig. 4E and F), ROS (Fig. 4G and H) and MUC5AC (Fig. 5A and B) were all decreased. These results suggested that PSO suppressed inflammation and mucus production in IL-13-induced JME/CF15 cells by inhibiting the AP-1 signaling pathway.

Figure 3.

PSO inhibits inflammation and mucus production in IL-13-induced JME/CF15 cells by inhibiting the activator protein 1 signaling pathway. (A) Western blotting was performed to detect the protein expression of AP-1 signaling pathway after the addition of PSO (n=3). (B) Western blotting was conducted to determine the protein expression of AP-1 signaling pathway after the addition of PMA and SP600125 (n=3). ***P<0.001 vs. control group; #P<0.05, ###P<0.001 vs. IL-13 group; ΔΔΔP<0.001 vs. PSO + IL-13 group; @@@P<0.001 vs. PMA + PSO + IL-13 group. PSO, psoralen; p-, phosphorylated; t-, total.

Figure 4.

PSO inhibits inflammation in IL-13-induced JME/CF15 cells by inhibiting the activator protein 1 signaling pathway. The expression of GM-CSF was detected via (A) ELISA and (B) RT-qPCR (n=5). The expression of Eotaxin was detected via (C) ELISA and (D) RT-qPCR (n=5). (E) RT-qPCR was performed to determine the expression of IL-6 and IL-8 (n=5). (F) Western blotting was performed to determine the expression of IL-6 and IL-8 (n=3). (G and H) The expression of reactive oxygen species was detected using a 2′,7′-dichlorodihydrofluorescein diacetate probe (n=3). ***P<0.001 vs. control group; ###P<0.001 vs. IL-13 group; ΔP<0.05, ΔΔP<0.01, ΔΔΔP<0.001 vs. PSO + IL-13 group; @P<0.05, @@P<0.01, @@@P<0.001 vs. PMA + PSO + IL-13 group. PSO, psoralen; GM-CSF, granulocyte-macrophage colony-stimulating factor; RT-qPCR, reverse transcription-quantitative PCR.

Figure 5.

PSO inhibits mucus production in IL-13-induced JME/CF15 cells by inhibiting the activator protein 1 signaling pathway. (A) Reverse transcription-quantitative PCR was performed to detect the mRNA expression of MUC5AC (n=5). (B) Western blotting was performed to detect the protein expression of MUC5AC (n=3). ***P<0.001 vs. control group; ###P<0.001 vs. IL-13 group; ΔΔP<0.01, ΔΔΔP<0.001 vs. PSO + IL-13 group; @P<0.05, @@@P<0.001 vs. PMA + PSO + IL-13 group. PSO, psoralen; MUC5AC, mucin 5AC.

PSO downregulates CST1 expression by inhibiting the AP-1 signaling pathway

CST1 is a targeted regulator of the AP-1 pathway (6). In the present study, the expression of CST1 in IL-13-induced cells was significantly increased compared with that in the control group. Compared with the IL-13 group, the expression of CST1 in the PSO + IL-13 group was decreased, indicating that PSO inhibited the expression of CST1. Furthermore, compared with the PSO + IL-13 group, CST1 expression was increased in the PMA + PSO + IL-13 group, and compared with the PMA + PSO + IL-13 group, CST1 expression was decreased in the SP600125 + PMA + PSO + IL-13 group (Fig. 6). Collectively, these findings indicated that PSO downregulated the expression of CST1 by inhibiting the AP-1 signaling pathway, thus suppressing the IL-13-induced inflammatory response and mucus production in nasal mucosal epithelial cells.

Figure 6.

PSO downregulates the expression of CST1 by inhibiting the activator protein 1 signaling pathway. Western blotting was performed to detect the expression of CST1 (n=5). ***P<0.001 vs. Control group; ###P<0.001 vs. IL-13 group; ΔΔΔP<0.001 vs. PSO + IL-13 group; @@P<0.01 vs. PMA + PSO + IL-13 group. PSO, psoralen; CST1, cystatin-SN.

Discussion

Since allergic diseases are usually caused by a variety of inflammatory mediators, the pathological mechanisms underlying AR are complex. However, IL-13 is a human lymphoid factor that regulates inflammatory and immune responses, and a study has reported that IL-4 and −13 produced by T-helper 2 cells are the primary instigators of AR (26). In addition, IL-13 promotes mucus secretion and eosinophil production in patients with asthma (27). Therefore, an IL-13-induced model has been widely used to conduct basic AR-associated research. The human JME/CF15 epithelial cell line induced by IL-13 has been used in previous studies to construct an AR model (28,29). Therefore, in the current study, IL-13 was used to induce inflammation and mucus production in human nasal epithelial cells. In addition, AR mainly refers to the non-infectious inflammatory disease of nasal mucosa caused by individual exposure to atopic allergens (1). The primary manifestation of AR is the inflammatory reaction of cells and the generation of mucus (2,3). Therefore, the present study focused on the detection of cellular inflammatory response and mucus production indicators, in order to determine the severity of AR.

PSO is widely used in a variety of prescriptions for tonifying the kidney and strengthening the bones. As such, modern pharmacological studies have demonstrated the anti-inflammatory, antibacterial and antioxidant pharmacological effects of PSO, which exerts therapeutic effects in AR (9,30). In allergic asthma, PSO can significantly inhibit inflammatory infiltration and mucus secretion in the lung tissue, and inhibit cellular IL-13 expression (31). In mice with periodontitis, PSO dose-dependently reduced mRNA expression in THP-1 cells, as well as the expression of inflammatory factors such as IL-8 (7). In the current study, PSO was found to inhibit the IL-13-induced inflammatory response, oxidative stress and mucus production. These findings suggested that PSO may have a significant therapeutic effect on AR.

In the present study, the expression levels of IL-6 and IL-8 were detected in the cells to explore the effect of PSO on the inflammatory response in IL-13-induced JME/CF15 cells. The IL-6 and IL-8 proteins in the cell supernatant were very small and difficult to collect, so the expression of IL-6 and IL-8 in the cells was measured (32). The expression levels of IL-6 and IL-8 in cells have been detected in numerous previous studies, in which the expression of IL-6 and IL-8 in the cell supernatant was not detected (32–34).

In addition, it has been reported that IL-13 can induce the production of ROS in human bronchial epithelial cell line 16 (35). In the PM2.5-induced human nasal mucosa epithelial cell model, ROS production was also significantly increased (36). Therefore, in the present study, the expression of ROS in JME7CF15 cells induced by IL-13 was detected, and ROS expression was found to be significantly increased after IL-13 induction, whereas ROS decreased in a dose-dependent manner after PSO administration.

Initially, the abnormal expression of AP-1 signaling pathway-related proteins was identified. Furthermore, following IL-13 induction, AP-1 pathway proteins p-c-Jun and p-c-Fos were abnormally activated in JME/CF15 cells. A previous literature review revealed that the combination of activated AP-1 and TREs promoted the expression of a variety of inflammatory factors, thus affecting the physiological functions of cells and influencing the occurrence of certain diseases (11). In addition, AP-1 regulated the expression of IL-4, −5 and −13 by central effector cells of airway inflammation in asthma (37). The results of the present study indicated that the AP-1 signaling pathway was activated in AR. PSO has been shown to promote osteoclast differentiation and bone resorption in osteoporosis by regulating the AP-1 signaling pathway (13). In the current study, the levels of c-Jun and c-Fos phosphorylation were dose-dependently decreased following PSO administration. The mechanism by which PSO regulates AR was further investigated using the AP-1 agonist PMA and the inhibitor SP600125. The addition of PMA was found to reverse the inhibitory effects of PSO on IL-13-induced inflammation and mucus production, while the further addition of SP600125 inhibited these processes in JME/CF15 cells. A possible explanation for this finding is that PMA and SP600125 exert opposing effects on the AP-1 pathway (thus inhibiting the effects of each other), while PSO inhibits AP-1 pathway activation, and thus suppresses IL-13-induced cellular inflammation and mucus production.

In addition, the aberrant expression of CST1 protein was also detected in the current study. Using the GEO database, CST1 protein expression was revealed to be significantly upregulated with AR (data not shown), which was also verified by in vitro experimentation. A study previous study indicated that the AP-1 signaling pathway regulates CST1 expression in patients with AR (12). In the present study, PSO was found to inhibit the expression of CST1, while PMA reversed the inhibitory effects of PSO on CST1. This indicated that PSO downregulates the expression of CST1 by inhibiting AP-1 signaling, thus regulating AR.

The present study only investigated the effect of PSO on IL-13-induced nasal epithelial inflammation at the juvenile cellular level, the specific effect of PSO on AR at the animal level was not studied. This is a major limitation of this study. Our laboratory will further study the specific effect of PSO on AR in vivo in future experiments.

In conclusion, PSO was found to inhibit the inflammatory response and mucus production in AR by inhibiting the AP-1 pathway and the downstream expression of CST1.

Acknowledgements

Not applicable.

Funding

No funding was received.

Availability of data and materials

The datasets used and/or analyzed during the current study are available from the corresponding author on reasonable request.

Authors' contributions

YX and WG wrote the manuscript and analyzed the data. ZJ and YZ carried out the experiments, supervised the present study, searched the literature and revised the manuscript. All authors read and approved the final manuscript. YX and WG confirm the authenticity of all the raw data.

Ethics approval and consent to participate

Not applicable.

Patient consent for publication

Not applicable.

Competing interests

The authors declare that they have no competing interests.

References

1 

Kakli HA and Riley TD: Allergic rhinitis. Prim Care. 43:465–475. 2016. View Article : Google Scholar : PubMed/NCBI

2 

Ri H, Peiyan Z, Jianqi W, Yunteng Z, Gang L and Baoqing S: Desmoglein 3 gene mediates epidermal growth factor/epidermal growth factor receptor signaling pathway involved in inflammatory response and immune function of anaphylactic rhinitis. Biomed Pharmacother. 118:1092142019. View Article : Google Scholar : PubMed/NCBI

3 

Song CH, Bui TT, Piao CH, Shin HS, Shon DH, Han EH, Kim HT and Chai OH: Rosae multiflorae fructus hot water extract inhibits a murine allergic asthma via the suppression of Th2 cytokine production and histamine release from mast cells. J Med Food. 19:853–8539. 2016. View Article : Google Scholar : PubMed/NCBI

4 

Khan DA: Allergic rhinitis and asthma: Epidemiology and common pathophysiology. Allergy Asthma Proc. 35:357–361. 2014. View Article : Google Scholar : PubMed/NCBI

5 

Hoyte FCL and Nelson HS: Recent advances in allergic rhinitis. F1000Res. 7:F1000 Faculty Rev. 13332018. View Article : Google Scholar : PubMed/NCBI

6 

Bernstein DI, Schwartz G and Bernstein JA: Allergic rhinitis: Mechanisms and treatment. Immunol Allergy Clin North Am. 36:261–278. 2016. View Article : Google Scholar : PubMed/NCBI

7 

Seo E, Kang H, Oh YS and Jun HS: Psoralea corylifolia L. Seed extract attenuates diabetic nephropathy by inhibiting renal fibrosis and apoptosis in streptozotocin-induced diabetic mice. Nutrients. 9:8282017. View Article : Google Scholar : PubMed/NCBI

8 

Li X, Yu C, Hu Y, Xia X, Liao Y, Zhang J, Chen H, Lu W, Zhou W and Song Z: New application of psoralen and angelicin on periodontitis with Anti-bacterial, Anti-inflammatory, and osteogenesis effects. Front Cell Infect Microbiol. 8:1782018. View Article : Google Scholar : PubMed/NCBI

9 

Du MY, Duan JX, Zhang CY, Yang HH, Guan XX, Zhong WJ, Liu YZ, Li ZM, Cheng YR, Zhou Y and Guan CX: Psoralen attenuates bleomycin-induced pulmonary fibrosis in mice through inhibiting myofibroblast activation and collagen deposition. Cell Biol Int. Jul 22–2019.doi: 10.1002/cbin.11205 (Epub ahead of print).

10 

Wang C, Al-Ani MK, Sha Y, Chi Q, Dong N, Yang L and Xu K: Psoralen protects chondrocytes, exhibits anti-inflammatory effects on synoviocytes, and attenuates monosodium iodoacetate-induced osteoarthritis. Int J Biol Sci. 15:229–238. 2019. View Article : Google Scholar : PubMed/NCBI

11 

Trop-Steinberg S and Azar Y: AP-1 expression and its clinical relevance in immune disorders and cancer. Am J Med Sci. 353:474–483. 2017. View Article : Google Scholar : PubMed/NCBI

12 

Gazon H, Barbeau B, Mesnard JM and Peloponese JM Jr: Hijacking of the AP-1 signaling pathway during development of ATL. Front Microbiol. 8:26862018. View Article : Google Scholar : PubMed/NCBI

13 

Bejjani F, Evanno E, Zibara K, Piechaczyk M and Jariel-Encontre I: The AP-1 transcriptional complex: Local switch or remote command? Biochim Biophys Acta Rev Cancer. 1872:11–23. 2019. View Article : Google Scholar : PubMed/NCBI

14 

Choi WJ: The heterochromatin-1 phosphorylation contributes to TPA-induced AP-1 expression. Biomol Ther (Seoul). 22:308–313. 2014. View Article : Google Scholar : PubMed/NCBI

15 

Uluçkan Ö, Guinea-Viniegra J, Jimenez M and Wagner EF: Signalling in inflammatory skin disease by AP-1 (Fos/Jun). Clin Exp Rheumatol. 33 (4 Suppl 92):S44–S49. 2015.

16 

Liu X, Yin S, Chen Y, Wu Y, Zheng W, Dong H, Bai Y, Qin Y, Li J, Feng S and Zhao P: LPSinduced proinflammatory cytokine expression in human airway epithelial cells and macrophages via NFκB, STAT3 or AP1 activation. Mol Med Rep. 17:5484–5491. 2018.PubMed/NCBI

17 

Giovannini-Chami L, Marcet B, Moreilhon C, Chevalier B, Illie MI, Lebrigand K, Robbe-Sermesant K, Bourrier T, Michiels JF, Mari B, et al: Distinct epithelial gene expression phenotypes in childhood respiratory allergy. Eur Respir J. 39:1197–1205. 2012. View Article : Google Scholar : PubMed/NCBI

18 

Lei Y, Guo P, An J, Guo C, Lu F and Liu M: Identification of pathogenic genes and upstream regulators in allergic rhinitis. Int J Pediatr Otorhinolaryngol. 115:97–103. 2018. View Article : Google Scholar : PubMed/NCBI

19 

Chai L, Zhou K, Wang S, Zhang H, Fan N, Li J, Tan X, Hu L and Fan X: Psoralen and bakuchiol ameliorate M-CSF plus RANKL-induced osteoclast differentiation and bone resorption via inhibition of AKT and AP-1 pathways in vitro. Cell Physiol Biochem. 48:2123–2133. 2018. View Article : Google Scholar : PubMed/NCBI

20 

Matsukura S, Stellato C, Georas SN, Casolaro V, Plitt JR, Miura K, Kurosawa S, Schindler U and Schleimer R: Interleukin-13 upregulates eotaxin expression in airway epithelial cells by a STAT6-dependent mechanism. Am J Respir Cell Mol Biol. 24:755–761. 2001. View Article : Google Scholar : PubMed/NCBI

21 

Wills-Karp M: Interleukin-13 in asthma pathogenesis. Immunol Rev. 202:175–190. 2004. View Article : Google Scholar : PubMed/NCBI

22 

Chun HW, Kim SJ, Pham TH, Bak Y, Oh J, Ryu HW, Oh SR, Hong JT and Yoon DY: Epimagnolin A inhibits IL-6 production by inhibiting p38/NF-κB and AP-1 signaling pathways in PMA-stimulated THP-1 cells. Environ Toxicol. 34:796–803. 2019. View Article : Google Scholar : PubMed/NCBI

23 

Anuchapreeda S, Rungrojsakul M, Tima S, Chiampanichayakul S and Krig SR: Co-activation of WT1 and AP-1 proteins on WT1 gene promoter to induce WT1 gene expression in K562 cells. Cell Signal. 53:339–347. 2019. View Article : Google Scholar : PubMed/NCBI

24 

Wang L, Lv Q, Song X, Jiang K and Zhang J: ADRB2 suppresses IL-13-induced allergic rhinitis inflammatory cytokine regulated by miR-15a-5p. Hum Cell. 32:306–315. 2019. View Article : Google Scholar : PubMed/NCBI

25 

Livak KJ and Schmittgen TD: Analysis of relative gene expression data using real-time quantitative PCR and the 2(-Delta Delta C(T)) method. Methods. 25:402–408. 2001. View Article : Google Scholar : PubMed/NCBI

26 

Wills-Karp M, Luyimbazi J, Xu X, Schofield B, Neben TY, Karp CL and Donaldson DD: Interleukin-13: Central mediator of allergic asthma. Science. 282:2258–2261. 1998. View Article : Google Scholar : PubMed/NCBI

27 

Kuperman DA, Huang X, Koth LL, Chang GH, Dolganov GM, Zhu Z, Elias JA, Sheppard D and Erle DJ: Direct effects of interleukin-13 on epithelial cells cause airway hyperreactivity and mucus overproduction in asthma. Nat Med. 8:885–889. 2002. View Article : Google Scholar : PubMed/NCBI

28 

Gao Y and Yu Z: MicroRNA16 inhibits interleukin13induced inflammatory cytokine secretion and mucus production in nasal epithelial cells by suppressing the IκB kinase β/nuclear factor-κB pathway. Mol Med Rep. 18:4042–4050. 2018.PubMed/NCBI

29 

Wang B, Gao Y, Zheng G, Ren X, Sun B, Zhu K, Luo H, Wang Z and Xu M: Platycodin D inhibits interleukin-13-induced the expression of inflammatory cytokines and mucus in nasal epithelial cells. Biomed Pharmacother. 84:1108–1112. 2016. View Article : Google Scholar : PubMed/NCBI

30 

Li JP, Xie BP, Zhang WJ, Shi LY, Li WJ, Zeng Y, Gan GX and Li YH: Psoralen inhibits RAW264.7 differentiation into osteoclasts and bone resorption by regulating CD4+T cell differentiation. Zhongguo Zhong Yao Za Zhi. 43:1228–1234. 2018.(In Chinese). PubMed/NCBI

31 

Jin H, Wang L, Xu C, Li B, Luo Q, Wu J, Lv Y, Wang G and Dong J: Effects of Psoraleae fructus and its major component psoralen on Th2 response in allergic asthma. Am J Chin Med. 42:665–678. 2014. View Article : Google Scholar : PubMed/NCBI

32 

Li K, Zhang F, Wei L, Han Z, Liu X, Pan Y, Guo C and Han W: Recombinant human elafin ameliorates chronic hyperoxia-induced lung injury by inhibiting nuclear Factor-Kappa B signaling in neonatal mice. J Interferon Cytokine Res. 40:320–330. 2020. View Article : Google Scholar : PubMed/NCBI

33 

Hu S, Dai J and Chen X: Vitamin D reduces autophagy by regulating NF-κB resistance to Aspergillus fumigatus infection. Gene. 753:1448192020. View Article : Google Scholar : PubMed/NCBI

34 

Xu Q, Xu J, Zhang K, Zhong M, Cao H, Wei R, Jin L and Gao Y: Study on the protective effect and mechanism of Dicliptera chinensis (L.) Juss (Acanthaceae) polysaccharide on immune liver injury induced by LPS. Biomed Pharmacother. 134:1111592021. View Article : Google Scholar : PubMed/NCBI

35 

Jiang D, Li Q, Kolosov VP and Zhou X: The inhibition of aldose reductase on mucus production induced by interleukin-13 in the human bronchial epithelial cells. Int Immunopharmacol. 12:588–593. 2012. View Article : Google Scholar : PubMed/NCBI

36 

Hong Z, Guo Z, Zhang R, Xu J, Dong W, Zhuang G and Deng C: Airborne fine particulate matter induces oxidative stress and inflammation in human nasal epithelial cells. Tohoku J Exp Med. 239:117–125. 2016. View Article : Google Scholar : PubMed/NCBI

37 

Khorasanizadeh M, Eskian M, Gelfand EW and Rezaei N: Mitogen-activated protein kinases as therapeutic targets for asthma. Pharmacol Ther. 174:112–1126. 2017. View Article : Google Scholar : PubMed/NCBI

Related Articles

  • Abstract
  • View
  • Download
  • Twitter
Copy and paste a formatted citation
Spandidos Publications style
Gao W, Jin Z, Zheng Y and Xu Y: Psoralen inhibits the inflammatory response and mucus production in allergic rhinitis by inhibiting the activator protein 1 pathway and the downstream expression of cystatin‑SN. Mol Med Rep 24: 652, 2021.
APA
Gao, W., Jin, Z., Zheng, Y., & Xu, Y. (2021). Psoralen inhibits the inflammatory response and mucus production in allergic rhinitis by inhibiting the activator protein 1 pathway and the downstream expression of cystatin‑SN. Molecular Medicine Reports, 24, 652. https://doi.org/10.3892/mmr.2021.12291
MLA
Gao, W., Jin, Z., Zheng, Y., Xu, Y."Psoralen inhibits the inflammatory response and mucus production in allergic rhinitis by inhibiting the activator protein 1 pathway and the downstream expression of cystatin‑SN". Molecular Medicine Reports 24.3 (2021): 652.
Chicago
Gao, W., Jin, Z., Zheng, Y., Xu, Y."Psoralen inhibits the inflammatory response and mucus production in allergic rhinitis by inhibiting the activator protein 1 pathway and the downstream expression of cystatin‑SN". Molecular Medicine Reports 24, no. 3 (2021): 652. https://doi.org/10.3892/mmr.2021.12291
Copy and paste a formatted citation
x
Spandidos Publications style
Gao W, Jin Z, Zheng Y and Xu Y: Psoralen inhibits the inflammatory response and mucus production in allergic rhinitis by inhibiting the activator protein 1 pathway and the downstream expression of cystatin‑SN. Mol Med Rep 24: 652, 2021.
APA
Gao, W., Jin, Z., Zheng, Y., & Xu, Y. (2021). Psoralen inhibits the inflammatory response and mucus production in allergic rhinitis by inhibiting the activator protein 1 pathway and the downstream expression of cystatin‑SN. Molecular Medicine Reports, 24, 652. https://doi.org/10.3892/mmr.2021.12291
MLA
Gao, W., Jin, Z., Zheng, Y., Xu, Y."Psoralen inhibits the inflammatory response and mucus production in allergic rhinitis by inhibiting the activator protein 1 pathway and the downstream expression of cystatin‑SN". Molecular Medicine Reports 24.3 (2021): 652.
Chicago
Gao, W., Jin, Z., Zheng, Y., Xu, Y."Psoralen inhibits the inflammatory response and mucus production in allergic rhinitis by inhibiting the activator protein 1 pathway and the downstream expression of cystatin‑SN". Molecular Medicine Reports 24, no. 3 (2021): 652. https://doi.org/10.3892/mmr.2021.12291
Follow us
  • Twitter
  • LinkedIn
  • Facebook
About
  • Spandidos Publications
  • Careers
  • Cookie Policy
  • Privacy Policy
How can we help?
  • Help
  • Live Chat
  • Contact
  • Email to our Support Team