Spandidos Publications Logo
  • About
    • About Spandidos
    • Aims and Scopes
    • Abstracting and Indexing
    • Editorial Policies
    • Reprints and Permissions
    • Job Opportunities
    • Terms and Conditions
    • Contact
  • Journals
    • All Journals
    • Oncology Letters
      • Oncology Letters
      • Information for Authors
      • Editorial Policies
      • Editorial Board
      • Aims and Scope
      • Abstracting and Indexing
      • Bibliographic Information
      • Archive
    • International Journal of Oncology
      • International Journal of Oncology
      • Information for Authors
      • Editorial Policies
      • Editorial Board
      • Aims and Scope
      • Abstracting and Indexing
      • Bibliographic Information
      • Archive
    • Molecular and Clinical Oncology
      • Molecular and Clinical Oncology
      • Information for Authors
      • Editorial Policies
      • Editorial Board
      • Aims and Scope
      • Abstracting and Indexing
      • Bibliographic Information
      • Archive
    • Experimental and Therapeutic Medicine
      • Experimental and Therapeutic Medicine
      • Information for Authors
      • Editorial Policies
      • Editorial Board
      • Aims and Scope
      • Abstracting and Indexing
      • Bibliographic Information
      • Archive
    • International Journal of Molecular Medicine
      • International Journal of Molecular Medicine
      • Information for Authors
      • Editorial Policies
      • Editorial Board
      • Aims and Scope
      • Abstracting and Indexing
      • Bibliographic Information
      • Archive
    • Biomedical Reports
      • Biomedical Reports
      • Information for Authors
      • Editorial Policies
      • Editorial Board
      • Aims and Scope
      • Abstracting and Indexing
      • Bibliographic Information
      • Archive
    • Oncology Reports
      • Oncology Reports
      • Information for Authors
      • Editorial Policies
      • Editorial Board
      • Aims and Scope
      • Abstracting and Indexing
      • Bibliographic Information
      • Archive
    • Molecular Medicine Reports
      • Molecular Medicine Reports
      • Information for Authors
      • Editorial Policies
      • Editorial Board
      • Aims and Scope
      • Abstracting and Indexing
      • Bibliographic Information
      • Archive
    • World Academy of Sciences Journal
      • World Academy of Sciences Journal
      • Information for Authors
      • Editorial Policies
      • Editorial Board
      • Aims and Scope
      • Abstracting and Indexing
      • Bibliographic Information
      • Archive
    • International Journal of Functional Nutrition
      • International Journal of Functional Nutrition
      • Information for Authors
      • Editorial Policies
      • Editorial Board
      • Aims and Scope
      • Abstracting and Indexing
      • Bibliographic Information
      • Archive
    • International Journal of Epigenetics
      • International Journal of Epigenetics
      • Information for Authors
      • Editorial Policies
      • Editorial Board
      • Aims and Scope
      • Abstracting and Indexing
      • Bibliographic Information
      • Archive
    • Medicine International
      • Medicine International
      • Information for Authors
      • Editorial Policies
      • Editorial Board
      • Aims and Scope
      • Abstracting and Indexing
      • Bibliographic Information
      • Archive
  • Articles
  • Information
    • Information for Authors
    • Information for Reviewers
    • Information for Librarians
    • Information for Advertisers
    • Conferences
  • Language Editing
Spandidos Publications Logo
  • About
    • About Spandidos
    • Aims and Scopes
    • Abstracting and Indexing
    • Editorial Policies
    • Reprints and Permissions
    • Job Opportunities
    • Terms and Conditions
    • Contact
  • Journals
    • All Journals
    • Biomedical Reports
      • Information for Authors
      • Editorial Policies
      • Editorial Board
      • Aims and Scope
      • Abstracting and Indexing
      • Bibliographic Information
      • Archive
    • Experimental and Therapeutic Medicine
      • Information for Authors
      • Editorial Policies
      • Editorial Board
      • Aims and Scope
      • Abstracting and Indexing
      • Bibliographic Information
      • Archive
    • International Journal of Epigenetics
      • Information for Authors
      • Editorial Policies
      • Editorial Board
      • Aims and Scope
      • Abstracting and Indexing
      • Bibliographic Information
      • Archive
    • International Journal of Functional Nutrition
      • Information for Authors
      • Editorial Policies
      • Editorial Board
      • Aims and Scope
      • Abstracting and Indexing
      • Bibliographic Information
      • Archive
    • International Journal of Molecular Medicine
      • Information for Authors
      • Editorial Policies
      • Editorial Board
      • Aims and Scope
      • Abstracting and Indexing
      • Bibliographic Information
      • Archive
    • International Journal of Oncology
      • Information for Authors
      • Editorial Policies
      • Editorial Board
      • Aims and Scope
      • Abstracting and Indexing
      • Bibliographic Information
      • Archive
    • Medicine International
      • Information for Authors
      • Editorial Policies
      • Editorial Board
      • Aims and Scope
      • Abstracting and Indexing
      • Bibliographic Information
      • Archive
    • Molecular and Clinical Oncology
      • Information for Authors
      • Editorial Policies
      • Editorial Board
      • Aims and Scope
      • Abstracting and Indexing
      • Bibliographic Information
      • Archive
    • Molecular Medicine Reports
      • Information for Authors
      • Editorial Policies
      • Editorial Board
      • Aims and Scope
      • Abstracting and Indexing
      • Bibliographic Information
      • Archive
    • Oncology Letters
      • Information for Authors
      • Editorial Policies
      • Editorial Board
      • Aims and Scope
      • Abstracting and Indexing
      • Bibliographic Information
      • Archive
    • Oncology Reports
      • Information for Authors
      • Editorial Policies
      • Editorial Board
      • Aims and Scope
      • Abstracting and Indexing
      • Bibliographic Information
      • Archive
    • World Academy of Sciences Journal
      • Information for Authors
      • Editorial Policies
      • Editorial Board
      • Aims and Scope
      • Abstracting and Indexing
      • Bibliographic Information
      • Archive
  • Articles
  • Information
    • For Authors
    • For Reviewers
    • For Librarians
    • For Advertisers
    • Conferences
  • Language Editing
Login Register Submit
  • This site uses cookies
  • You can change your cookie settings at any time by following the instructions in our Cookie Policy. To find out more, you may read our Privacy Policy.

    I agree
Search articles by DOI, keyword, author or affiliation
Search
Advanced Search
presentation
Molecular Medicine Reports
Join Editorial Board Propose a Special Issue
Print ISSN: 1791-2997 Online ISSN: 1791-3004
Journal Cover
November-2021 Volume 24 Issue 5

Full Size Image

Sign up for eToc alerts
Recommend to Library

Journals

International Journal of Molecular Medicine

International Journal of Molecular Medicine

International Journal of Molecular Medicine is an international journal devoted to molecular mechanisms of human disease.

International Journal of Oncology

International Journal of Oncology

International Journal of Oncology is an international journal devoted to oncology research and cancer treatment.

Molecular Medicine Reports

Molecular Medicine Reports

Covers molecular medicine topics such as pharmacology, pathology, genetics, neuroscience, infectious diseases, molecular cardiology, and molecular surgery.

Oncology Reports

Oncology Reports

Oncology Reports is an international journal devoted to fundamental and applied research in Oncology.

Experimental and Therapeutic Medicine

Experimental and Therapeutic Medicine

Experimental and Therapeutic Medicine is an international journal devoted to laboratory and clinical medicine.

Oncology Letters

Oncology Letters

Oncology Letters is an international journal devoted to Experimental and Clinical Oncology.

Biomedical Reports

Biomedical Reports

Explores a wide range of biological and medical fields, including pharmacology, genetics, microbiology, neuroscience, and molecular cardiology.

Molecular and Clinical Oncology

Molecular and Clinical Oncology

International journal addressing all aspects of oncology research, from tumorigenesis and oncogenes to chemotherapy and metastasis.

World Academy of Sciences Journal

World Academy of Sciences Journal

Multidisciplinary open-access journal spanning biochemistry, genetics, neuroscience, environmental health, and synthetic biology.

International Journal of Functional Nutrition

International Journal of Functional Nutrition

Open-access journal combining biochemistry, pharmacology, immunology, and genetics to advance health through functional nutrition.

International Journal of Epigenetics

International Journal of Epigenetics

Publishes open-access research on using epigenetics to advance understanding and treatment of human disease.

Medicine International

Medicine International

An International Open Access Journal Devoted to General Medicine.

Journal Cover
November-2021 Volume 24 Issue 5

Full Size Image

Sign up for eToc alerts
Recommend to Library

  • Article
  • Citations
    • Cite This Article
    • Download Citation
    • Create Citation Alert
    • Remove Citation Alert
    • Cited By
  • Similar Articles
    • Related Articles (in Spandidos Publications)
    • Similar Articles (Google Scholar)
    • Similar Articles (PubMed)
  • Download PDF
  • Download XML
  • View XML
Article Open Access

Upregulation of RIP3 promotes necroptosis via a ROS‑dependent NF‑κB pathway to induce chronic inflammation in HK‑2 cells

  • Authors:
    • Junjun Wei
    • Liangliang Chen
    • Duidui Wang
    • Li Tang
    • Zhenhua Xie
    • Weifeng Chen
    • Shuwei Zhang
    • Guobin Weng
  • View Affiliations / Copyright

    Affiliations: Department of Renal Transplantation, Ningbo Urology and Nephrology Hospital, Ningbo, Zhejiang 315100, P.R. China
    Copyright: © Wei et al. This is an open access article distributed under the terms of Creative Commons Attribution License.
  • Article Number: 783
    |
    Published online on: September 7, 2021
       https://doi.org/10.3892/mmr.2021.12423
  • Expand metrics +
Metrics: Total Views: 0 (Spandidos Publications: | PMC Statistics: )
Metrics: Total PDF Downloads: 0 (Spandidos Publications: | PMC Statistics: )
Cited By (CrossRef): 0 citations Loading Articles...

This article is mentioned in:



Abstract

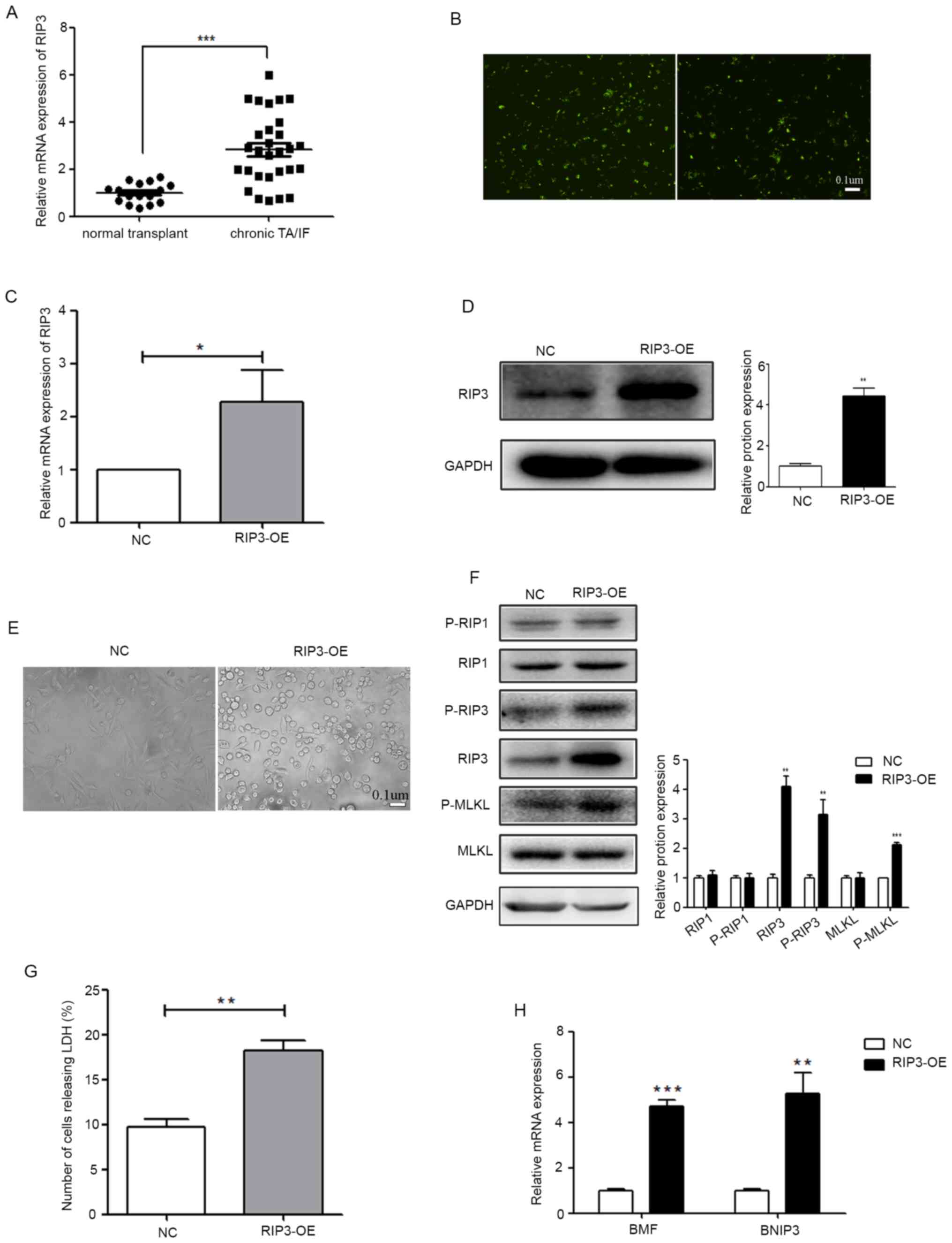
Tubular atrophy/interstitial fibrosis (TA/IF) is a major cause of late allograft loss, and inflammation within areas of TA/IF is associated with adverse outcomes in kidney transplantation. However, there is currently no satisfactory method to suppress this inflammation to improve TA/IF. The present study aimed to determine the proinflammatory role of receptor‑interacting protein 3 (RIP3) in TA/IF to discover a novel therapeutic target. Reverse transcription‑quantitative PCR and western blotting were performed to detect the expression of RIP3 and inflammation‑associated factors. Lactate dehydrogenase release assay was used to determine necroptosis. Fluorescent 2,7‑dichlorodihydrofluorescein diacetate was used to detect the levels of reactive oxygen species (ROS). The results demonstrated that patients with chronic TA/IF exhibited upregulated receptor‑interacting protein 3 (RIP3) expression compared with the patients who had a favorable recovery after renal transplant. Therefore, the current study used normal renal tubular epithelial cells HK‑2 to establish a cellular model with a high expression level of RIP3 in order to investigate the effect of RIP3 on renal epithelial cells after transplantation. The western blotting results demonstrated that overexpression of RIP3 could significantly increase the phosphorylation level of the necroptosis executive molecule mixed lineage kinase domain‑like protein. Lactate dehydrogenase release, a key feature of necroptosis, was also markedly improved by RIP3 overexpression. Moreover, a higher inflammatory response was detected in HK‑2 cells with RIP3 overexpression, and this elevated inflammation could be restored by the necroptosis inhibitor necrosulfonamide. Of note, it was found that overexpression of RIP3 activated the NF‑κB signaling pathway via the excessive accumulation of ROS to induce necroptosis, which ultimately led to inflammation. Collectively, these findings indicated that overexpression of RIP3 promoted necroptosis via a ROS‑dependent NF‑κB pathway to induce chronic inflammation, suggesting that RIP3 may have the potential to be a therapeutic target against inflammation in TA/IF.
View Figures

Figure 1

Figure 2

Figure 3

Figure 4

Figure 5

Figure 6

View References

1 

Colvin RB: Chronic allograft nephropathy. N Engl J Med. 349:2288–2290. 2003. View Article : Google Scholar : PubMed/NCBI

2 

Nankivell BJ, Borrows RJ, Fung CL, O'Connell PJ, Allen RDM and Chapman JR: The natural history of chronic allograft nephropathy. N Engl J Med. 349:2326–2333. 2003. View Article : Google Scholar : PubMed/NCBI

3 

Pascual M, Theruvath T, Kawai T, Tolkoff-Rubin N and Cosimi AB: Strategies to improve long-term outcomes after renal transplantation. N Engl J Med. 346:580–590. 2002. View Article : Google Scholar : PubMed/NCBI

4 

Gaston RS, Fieberg A, Helgeson ES, Eversull J, Hunsicker L, Kasiske BL, Leduc R, Rush D and Matas AJ; DeKAF Investigators*, : Late Graft loss after kidney transplantation: Is ‘death with function’ really death with a functioning allograft? Transplantation. 104:1483–1490. 2020. View Article : Google Scholar : PubMed/NCBI

5 

Koyama Y and Brenner DA: Liver inflammation and fibrosis. J Clin Invest. 127:55–64. 2017. View Article : Google Scholar : PubMed/NCBI

6 

Mack M: Inflammation and fibrosis. Matrix Biol. 68-69:106–121. 2018. View Article : Google Scholar : PubMed/NCBI

7 

Mannon RB, Matas AJ, Grande J, Leduc R, Connett J, Kasiske B, Cecka JM, Gaston RS, Cosio F, Gourishankar S, et al: Inflammation in areas of tubular atrophy in kidney allograft biopsies: A potent predictor of allograft failure. Am J Transplant. 10:2066–2073. 2010. View Article : Google Scholar : PubMed/NCBI

8 

Sellarés J, de Freitas DG, Mengel M, Sis B, Hidalgo LG, Matas AJ, Kaplan B and Halloran PF: Inflammation lesions in kidney transplant biopsies: Association with survival is due to the underlying diseases. Am J Transplant. 11:489–499. 2011. View Article : Google Scholar : PubMed/NCBI

9 

Naesens M, Kuypers DR, De Vusser K, Evenepoel P, Claes K, Bammens B, Meijers B, Sprangers B, Pirenne J, Monbaliu D, et al: The histology of kidney transplant failure: A long-term follow-up study. Transplantation. 98:427–435. 2014. View Article : Google Scholar : PubMed/NCBI

10 

Feng S, Yang Y, Mei Y, Ma L, Zhu D, Hoti N, Castanares M and Wu M: Cleavage of RIP3 inactivates its caspase-independent apoptosis pathway by removal of kinase domain. Cell Signal. 19:2056–2067. 2007. View Article : Google Scholar : PubMed/NCBI

11 

Galluzzi L and Kroemer G: Necroptosis: A specialized pathway of programmed necrosis. Cell. 135:1161–1163. 2008. View Article : Google Scholar : PubMed/NCBI

12 

Wu XN, Yang ZH, Wang XK, Zhang Y, Wan H, Song Y, Chen X, Shao J and Han J: Distinct roles of RIP1-RIP3 hetero- and RIP3-RIP3 homo-interaction in mediating necroptosis. Cell Death Differ. 21:1709–1720. 2014. View Article : Google Scholar : PubMed/NCBI

13 

Wang H, Sun L, Su L, Rizo J, Liu L, Wang LF, Wang FS and Wang X: Mixed lineage kinase domain-like protein MLKL causes necrotic membrane disruption upon phosphorylation by RIP3. Mol Cell. 54:133–146. 2014. View Article : Google Scholar : PubMed/NCBI

14 

Chen X, Li W, Ren J, Huang D, He WT, Song Y, Yang C, Li W, Zheng X, Chen P and Han J: Translocation of mixed lineage kinase domain-like protein to plasma membrane leads to necrotic cell death. Cell Res. 24:105–121. 2014. View Article : Google Scholar : PubMed/NCBI

15 

Pasparakis M and Vandenabeele P: Necroptosis and its role in inflammation. Nature. 517:311–320. 2015. View Article : Google Scholar : PubMed/NCBI

16 

Schulze-Osthoff K, Bakker AC, Vanhaesebroeck B, Beyaert R, Jacob WA and Fiers W: Cytotoxic activity of tumor necrosis factor is mediated by early damage of mitochondrial functions. Evidence for the involvement of mitochondrial radical generation. J Biol Chem. 267:5317–5323. 1992. View Article : Google Scholar : PubMed/NCBI

17 

Goossens V, Grooten J, De Vos K and Fiers W: Direct evidence for tumor necrosis factor-induced mitochondrial reactive oxygen intermediates and their involvement in cytotoxicity. Proc Natl Acad Sci USA. 92:8115–8119. 1995. View Article : Google Scholar : PubMed/NCBI

18 

Fulda S: Regulation of necroptosis signaling and cell death by reactive oxygen species. Biol Chem. 397:657–660. 2016. View Article : Google Scholar : PubMed/NCBI

19 

Zhang Y, Su SS, Zhao S, Yang Z, Zhong CQ, Chen X, Cai Q, Yang ZH, Huang D, Wu R and Han J: RIP1 autophosphorylation is promoted by mitochondrial ROS and is essential for RIP3 recruitment into necrosome. Nat Commun. 8:143292017. View Article : Google Scholar : PubMed/NCBI

20 

Livak KJ and Schmittgen T: Analysis of relative gene expression data using real-time quantitative PCR and the 2(-Delta Delta C(T)) method. Methods. 25:402–408. 2001. View Article : Google Scholar : PubMed/NCBI

21 

Li N, He Y, Wang L, Mo C, Zhang J, Zhang W, Li J, Liao Z, Tang X and Xiao H: D-galactose induces necroptotic cell death in neuroblastoma cell lines. J Cell Biochem. 112:3834–3844. 2011. View Article : Google Scholar : PubMed/NCBI

22 

Degterev A, Hitomi J, Germscheid M, Ch'en IL, Korkina O, Teng X, Abbott D, Cuny GD, Yuan C, Wagner G, et al: Identification of RIP1 kinase as a specific cellular target of necrostatins. Nat Chem Biol. 4:313–321. 2008. View Article : Google Scholar : PubMed/NCBI

23 

Hitomi J, Christofferson DE, Ng A, Yao J, Degterev A, Xavier RJ and Yuan J: Identification of a molecular signaling network that regulates a cellular necrotic cell death pathway. Cell. 135:1311–1323. 2008. View Article : Google Scholar : PubMed/NCBI

24 

He Y, Hara H and Núñez G: Mechanism and regulation of NLRP3 inflammasome activation. Trends Biochem Sci. 41:1012–1021. 2016. View Article : Google Scholar : PubMed/NCBI

25 

Vanden Berghe T, Linkermann A, Jouan-Lanhouet S, Walczak H and Vandenabeele P: Regulated necrosis: The expanding network of non-apoptotic cell death pathways. Nat Rev Mol Cell Biol. 15:135–147. 2014. View Article : Google Scholar : PubMed/NCBI

26 

Perrea DN, Moulakakis KG, Poulakou MV, Vlachos IS, Papachristodoulou A and Kostakis AI: Correlation between oxidative stress and immunosuppressive therapy in renal transplant recipients with an uneventful postoperative course and stable renal function. Int Urol Nephrol. 38:343–348. 2006. View Article : Google Scholar : PubMed/NCBI

27 

Thoma A and Lightfoot AP: NF-κB and inflammatory cytokine signalling: Role in skeletal muscle atrophy. Adv Exp Med Biol. 1088:267–279. 2018. View Article : Google Scholar : PubMed/NCBI

28 

Farris AB and Colvin RB: Renal interstitial fibrosis: Mechanisms and evaluation. Curr Opin Nephrol Hypertens. 21:289–300. 2012. View Article : Google Scholar : PubMed/NCBI

29 

Weinlich R, Oberst A, Beere HM and Green DR: Necroptosis in development, inflammation and disease. Nat Rev Mol Cell Biol. 18:127–136. 2017. View Article : Google Scholar : PubMed/NCBI

30 

Zorov DB, Juhaszova M and Sollott SJ: Mitochondrial reactive oxygen species (ROS) and ROS-induced ROS release. Physiol Rev. 94:909–950. 2014. View Article : Google Scholar : PubMed/NCBI

31 

Su LJ, Zhang JH, Gomez H, Murugan R, Hong X, Xu D, Jiang F and Peng ZY: Reactive oxygen species-induced lipid peroxidation in apoptosis, autophagy, and ferroptosis. Oxid Med Cell Longev. 2019:50808432019. View Article : Google Scholar : PubMed/NCBI

32 

Wang T, Zhang X and Li JJ: The role of NF-kappaB in the regulation of cell stress responses. nt Immunopharmacol. 2:1509–1520. 2002. View Article : Google Scholar : PubMed/NCBI

33 

Moriwaki K and Chan FK: The inflammatory signal adaptor RIPK3: Functions beyond necroptosis. Int Rev Cell Mol Biol. 328:253–275. 2017. View Article : Google Scholar : PubMed/NCBI

34 

Li N and Karin M: Is NF-kappaB the sensor of oxidative stress? FASEB J. 13:1137–1143. 1999. View Article : Google Scholar : PubMed/NCBI

35 

Li JX, Feng JM, Wang Y, Li XH, Chen XX, Su Y, Shen YY, Chen Y, Xiong B, Yang CH, et al: The B-Raf(V600E) inhibitor dabrafenib selectively inhibits RIP3 and alleviates acetaminophen-induced liver injury. Cell Death Dis. 5:e12782014. View Article : Google Scholar : PubMed/NCBI

36 

Martens S, Jeong M, Tonnus W, Feldmann F, Hofmans S, Goossens V, Takahashi N, Bräsen JH, Lee EW, Van der Veken P, et al: Sorafenib tosylate inhibits directly necrosome complex formation and protects in mouse models of inflammation and tissue injury. Cell Death Dis. 8:e29042017. View Article : Google Scholar : PubMed/NCBI

37 

Fauster A, Rebsamen M, Huber KVM, Bigenzahn JW, Stukalov A, Lardeau CH, Scorzoni S, Bruckner M, Gridling M, Parapatics K, et al: A cellular screen identifies ponatinib and pazopanib as inhibitors of necroptosis. Cell Death Dis. 6:e17672015. View Article : Google Scholar : PubMed/NCBI

38 

Morioka S, Broglie P, Omori E, Ikeda Y, Takaesu G, Matsumoto K and Ninomiya-Tsuji J: TAK1 kinase switches cell fate from apoptosis to necrosis following TNF stimulation. J Cell Biol. 204:607–623. 2014. View Article : Google Scholar : PubMed/NCBI

Related Articles

  • Abstract
  • View
  • Download
  • Twitter
Copy and paste a formatted citation
Spandidos Publications style
Wei J, Chen L, Wang D, Tang L, Xie Z, Chen W, Zhang S and Weng G: Upregulation of RIP3 promotes necroptosis via a ROS‑dependent NF‑κB pathway to induce chronic inflammation in HK‑2 cells. Mol Med Rep 24: 783, 2021.
APA
Wei, J., Chen, L., Wang, D., Tang, L., Xie, Z., Chen, W. ... Weng, G. (2021). Upregulation of RIP3 promotes necroptosis via a ROS‑dependent NF‑κB pathway to induce chronic inflammation in HK‑2 cells. Molecular Medicine Reports, 24, 783. https://doi.org/10.3892/mmr.2021.12423
MLA
Wei, J., Chen, L., Wang, D., Tang, L., Xie, Z., Chen, W., Zhang, S., Weng, G."Upregulation of RIP3 promotes necroptosis via a ROS‑dependent NF‑κB pathway to induce chronic inflammation in HK‑2 cells". Molecular Medicine Reports 24.5 (2021): 783.
Chicago
Wei, J., Chen, L., Wang, D., Tang, L., Xie, Z., Chen, W., Zhang, S., Weng, G."Upregulation of RIP3 promotes necroptosis via a ROS‑dependent NF‑κB pathway to induce chronic inflammation in HK‑2 cells". Molecular Medicine Reports 24, no. 5 (2021): 783. https://doi.org/10.3892/mmr.2021.12423
Copy and paste a formatted citation
x
Spandidos Publications style
Wei J, Chen L, Wang D, Tang L, Xie Z, Chen W, Zhang S and Weng G: Upregulation of RIP3 promotes necroptosis via a ROS‑dependent NF‑κB pathway to induce chronic inflammation in HK‑2 cells. Mol Med Rep 24: 783, 2021.
APA
Wei, J., Chen, L., Wang, D., Tang, L., Xie, Z., Chen, W. ... Weng, G. (2021). Upregulation of RIP3 promotes necroptosis via a ROS‑dependent NF‑κB pathway to induce chronic inflammation in HK‑2 cells. Molecular Medicine Reports, 24, 783. https://doi.org/10.3892/mmr.2021.12423
MLA
Wei, J., Chen, L., Wang, D., Tang, L., Xie, Z., Chen, W., Zhang, S., Weng, G."Upregulation of RIP3 promotes necroptosis via a ROS‑dependent NF‑κB pathway to induce chronic inflammation in HK‑2 cells". Molecular Medicine Reports 24.5 (2021): 783.
Chicago
Wei, J., Chen, L., Wang, D., Tang, L., Xie, Z., Chen, W., Zhang, S., Weng, G."Upregulation of RIP3 promotes necroptosis via a ROS‑dependent NF‑κB pathway to induce chronic inflammation in HK‑2 cells". Molecular Medicine Reports 24, no. 5 (2021): 783. https://doi.org/10.3892/mmr.2021.12423
Follow us
  • Twitter
  • LinkedIn
  • Facebook
About
  • Spandidos Publications
  • Careers
  • Cookie Policy
  • Privacy Policy
How can we help?
  • Help
  • Live Chat
  • Contact
  • Email to our Support Team