Spandidos Publications Logo
  • About
    • About Spandidos
    • Aims and Scopes
    • Abstracting and Indexing
    • Editorial Policies
    • Reprints and Permissions
    • Job Opportunities
    • Terms and Conditions
    • Contact
  • Journals
    • All Journals
    • Oncology Letters
      • Oncology Letters
      • Information for Authors
      • Editorial Policies
      • Editorial Board
      • Aims and Scope
      • Abstracting and Indexing
      • Bibliographic Information
      • Archive
    • International Journal of Oncology
      • International Journal of Oncology
      • Information for Authors
      • Editorial Policies
      • Editorial Board
      • Aims and Scope
      • Abstracting and Indexing
      • Bibliographic Information
      • Archive
    • Molecular and Clinical Oncology
      • Molecular and Clinical Oncology
      • Information for Authors
      • Editorial Policies
      • Editorial Board
      • Aims and Scope
      • Abstracting and Indexing
      • Bibliographic Information
      • Archive
    • Experimental and Therapeutic Medicine
      • Experimental and Therapeutic Medicine
      • Information for Authors
      • Editorial Policies
      • Editorial Board
      • Aims and Scope
      • Abstracting and Indexing
      • Bibliographic Information
      • Archive
    • International Journal of Molecular Medicine
      • International Journal of Molecular Medicine
      • Information for Authors
      • Editorial Policies
      • Editorial Board
      • Aims and Scope
      • Abstracting and Indexing
      • Bibliographic Information
      • Archive
    • Biomedical Reports
      • Biomedical Reports
      • Information for Authors
      • Editorial Policies
      • Editorial Board
      • Aims and Scope
      • Abstracting and Indexing
      • Bibliographic Information
      • Archive
    • Oncology Reports
      • Oncology Reports
      • Information for Authors
      • Editorial Policies
      • Editorial Board
      • Aims and Scope
      • Abstracting and Indexing
      • Bibliographic Information
      • Archive
    • Molecular Medicine Reports
      • Molecular Medicine Reports
      • Information for Authors
      • Editorial Policies
      • Editorial Board
      • Aims and Scope
      • Abstracting and Indexing
      • Bibliographic Information
      • Archive
    • World Academy of Sciences Journal
      • World Academy of Sciences Journal
      • Information for Authors
      • Editorial Policies
      • Editorial Board
      • Aims and Scope
      • Abstracting and Indexing
      • Bibliographic Information
      • Archive
    • International Journal of Functional Nutrition
      • International Journal of Functional Nutrition
      • Information for Authors
      • Editorial Policies
      • Editorial Board
      • Aims and Scope
      • Abstracting and Indexing
      • Bibliographic Information
      • Archive
    • International Journal of Epigenetics
      • International Journal of Epigenetics
      • Information for Authors
      • Editorial Policies
      • Editorial Board
      • Aims and Scope
      • Abstracting and Indexing
      • Bibliographic Information
      • Archive
    • Medicine International
      • Medicine International
      • Information for Authors
      • Editorial Policies
      • Editorial Board
      • Aims and Scope
      • Abstracting and Indexing
      • Bibliographic Information
      • Archive
  • Articles
  • Information
    • Information for Authors
    • Information for Reviewers
    • Information for Librarians
    • Information for Advertisers
    • Conferences
  • Language Editing
Spandidos Publications Logo
  • About
    • About Spandidos
    • Aims and Scopes
    • Abstracting and Indexing
    • Editorial Policies
    • Reprints and Permissions
    • Job Opportunities
    • Terms and Conditions
    • Contact
  • Journals
    • All Journals
    • Biomedical Reports
      • Information for Authors
      • Editorial Policies
      • Editorial Board
      • Aims and Scope
      • Abstracting and Indexing
      • Bibliographic Information
      • Archive
    • Experimental and Therapeutic Medicine
      • Information for Authors
      • Editorial Policies
      • Editorial Board
      • Aims and Scope
      • Abstracting and Indexing
      • Bibliographic Information
      • Archive
    • International Journal of Epigenetics
      • Information for Authors
      • Editorial Policies
      • Editorial Board
      • Aims and Scope
      • Abstracting and Indexing
      • Bibliographic Information
      • Archive
    • International Journal of Functional Nutrition
      • Information for Authors
      • Editorial Policies
      • Editorial Board
      • Aims and Scope
      • Abstracting and Indexing
      • Bibliographic Information
      • Archive
    • International Journal of Molecular Medicine
      • Information for Authors
      • Editorial Policies
      • Editorial Board
      • Aims and Scope
      • Abstracting and Indexing
      • Bibliographic Information
      • Archive
    • International Journal of Oncology
      • Information for Authors
      • Editorial Policies
      • Editorial Board
      • Aims and Scope
      • Abstracting and Indexing
      • Bibliographic Information
      • Archive
    • Medicine International
      • Information for Authors
      • Editorial Policies
      • Editorial Board
      • Aims and Scope
      • Abstracting and Indexing
      • Bibliographic Information
      • Archive
    • Molecular and Clinical Oncology
      • Information for Authors
      • Editorial Policies
      • Editorial Board
      • Aims and Scope
      • Abstracting and Indexing
      • Bibliographic Information
      • Archive
    • Molecular Medicine Reports
      • Information for Authors
      • Editorial Policies
      • Editorial Board
      • Aims and Scope
      • Abstracting and Indexing
      • Bibliographic Information
      • Archive
    • Oncology Letters
      • Information for Authors
      • Editorial Policies
      • Editorial Board
      • Aims and Scope
      • Abstracting and Indexing
      • Bibliographic Information
      • Archive
    • Oncology Reports
      • Information for Authors
      • Editorial Policies
      • Editorial Board
      • Aims and Scope
      • Abstracting and Indexing
      • Bibliographic Information
      • Archive
    • World Academy of Sciences Journal
      • Information for Authors
      • Editorial Policies
      • Editorial Board
      • Aims and Scope
      • Abstracting and Indexing
      • Bibliographic Information
      • Archive
  • Articles
  • Information
    • For Authors
    • For Reviewers
    • For Librarians
    • For Advertisers
    • Conferences
  • Language Editing
Login Register Submit
  • This site uses cookies
  • You can change your cookie settings at any time by following the instructions in our Cookie Policy. To find out more, you may read our Privacy Policy.

    I agree
Search articles by DOI, keyword, author or affiliation
Search
Advanced Search
presentation
Oncology Reports
Join Editorial Board Propose a Special Issue
Print ISSN: 1021-335X Online ISSN: 1791-2431
Journal Cover
2014-April Volume 31 Issue 4

Full Size Image

Sign up for eToc alerts
Recommend to Library

Journals

International Journal of Molecular Medicine

International Journal of Molecular Medicine

International Journal of Molecular Medicine is an international journal devoted to molecular mechanisms of human disease.

International Journal of Oncology

International Journal of Oncology

International Journal of Oncology is an international journal devoted to oncology research and cancer treatment.

Molecular Medicine Reports

Molecular Medicine Reports

Covers molecular medicine topics such as pharmacology, pathology, genetics, neuroscience, infectious diseases, molecular cardiology, and molecular surgery.

Oncology Reports

Oncology Reports

Oncology Reports is an international journal devoted to fundamental and applied research in Oncology.

Experimental and Therapeutic Medicine

Experimental and Therapeutic Medicine

Experimental and Therapeutic Medicine is an international journal devoted to laboratory and clinical medicine.

Oncology Letters

Oncology Letters

Oncology Letters is an international journal devoted to Experimental and Clinical Oncology.

Biomedical Reports

Biomedical Reports

Explores a wide range of biological and medical fields, including pharmacology, genetics, microbiology, neuroscience, and molecular cardiology.

Molecular and Clinical Oncology

Molecular and Clinical Oncology

International journal addressing all aspects of oncology research, from tumorigenesis and oncogenes to chemotherapy and metastasis.

World Academy of Sciences Journal

World Academy of Sciences Journal

Multidisciplinary open-access journal spanning biochemistry, genetics, neuroscience, environmental health, and synthetic biology.

International Journal of Functional Nutrition

International Journal of Functional Nutrition

Open-access journal combining biochemistry, pharmacology, immunology, and genetics to advance health through functional nutrition.

International Journal of Epigenetics

International Journal of Epigenetics

Publishes open-access research on using epigenetics to advance understanding and treatment of human disease.

Medicine International

Medicine International

An International Open Access Journal Devoted to General Medicine.

Journal Cover
2014-April Volume 31 Issue 4

Full Size Image

Sign up for eToc alerts
Recommend to Library

  • Article
  • Citations
    • Cite This Article
    • Download Citation
    • Create Citation Alert
    • Remove Citation Alert
    • Cited By
  • Similar Articles
    • Related Articles (in Spandidos Publications)
    • Similar Articles (Google Scholar)
    • Similar Articles (PubMed)
  • Download PDF
  • Download XML
  • View XML
Article

miR-7 inhibits the invasion and metastasis of gastric cancer cells by suppressing epidermal growth factor receptor expression

  • Authors:
    • Juan Xie
    • Ming Chen
    • Jing Zhou
    • Ming-Shu Mo
    • Li-Hui Zhu
    • Yan-Ping Liu
    • Qing-Jun Gui
    • Li Zhang
    • Guo-Qing Li
  • View Affiliations / Copyright

    Affiliations: Department of Gastroenterology, The Second Affiliated Hospital of the University of South China, Hengyang, Hunan 421001, P.R. China, Department of Diagnostics, Medical College of the University of South China, Hengyang, Hunan 421001, P.R. China
  • Pages: 1715-1722
    |
    Published online on: February 24, 2014
       https://doi.org/10.3892/or.2014.3052
  • Expand metrics +
Metrics: Total Views: 0 (Spandidos Publications: | PMC Statistics: )
Metrics: Total PDF Downloads: 0 (Spandidos Publications: | PMC Statistics: )
Cited By (CrossRef): 0 citations Loading Articles...

This article is mentioned in:



Abstract

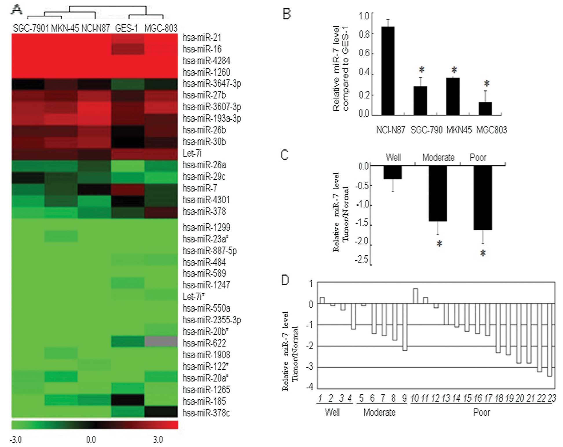
The present study profiled differentially expressed microRNAs (miRs) in gastric cancer cell lines and then investigated miR-7 expression in gastric cancer tissue specimens and the effects of miR-7 on the growth, invasion and metastasis of gastric cancer cells and the underlying molecular events. A microRNA microarray was used to profile differentially expressed miRNAs in human gastric cancer cell lines relative to a normal stomach mucosal epithelial cell line. The miRNA miR-7 was selected for further investigation, which included real-time reverse-transcription PCR (qRT-PCR) analysis of miR-7 levels in different gastric cancer cell lines and tissues and distant non-tumor tissues from patient resections. Cell counting kit-8 (CCK-8), Transwell migration and invasion, and western blot assays were performed to assess tumor cell viability, invasion and gene expression, respectively, after miR-7 transfection. The miRNA microarray profiling revealed 14 upregulated miRNAs (including miR-21, miR-26b and miR-30b) and 19 downregulated miRNAs (including let-7i, miR-7 and miR-622) between gastric cancer and normal cell lines. The qRT-PCR analysis confirmed that reduced miR-7 expression occurred more frequently in poorly and moderately differentiated gastric cancer MGC-803, MKN-45 and SGC-7901 cell lines than in the well-differentiated gastric cancer NCI-N87 cell line, which was consistent with the results for gastric cancer tissues. Expression of miR-7 was downregulated in 86.9% (20/23) of the gastric cancer tissues compared with that in the distant non-tumor tissues. Restoration of miR-7 expression significantly inhibited tumor cell viability, invasiveness and migration when compared with the control cells. Luciferase assay confirmed the epidermal growth factor receptor (EGFR) as a target gene of mR-7, and expression of miR-7 significantly suppressed EGFR expression at both the mRNA and protein levels. The data from the present study demonstrated that reduced miR-7 expression contributes to gastric cancer development and progression. Further study will investigate miR-7 in the regulation of EGFR expression in vitro and in vivo.
View Figures

Figure 1

Figure 2

Figure 3

View References

1 

Jemal A, Bray F, Center MM, Ferlay J, Ward E and Forman D: Global cancer statistics. CA Cancer J Clin. 61:69–90. 2011. View Article : Google Scholar

2 

Ben-Chetrit N, Tarcic G and Yarden Y: ERK-ERF-EGR1, a novel switch underlying acquisition of a motile phenotype. Cell Adh Migr. 7:33–37. 2013. View Article : Google Scholar : PubMed/NCBI

3 

Thu KL, Radulovich N, Becker-Santos DD, et al: SOX15 is a candidate tumor suppressor in pancreatic cancer with a potential role in Wnt/β-catenin signaling. Oncogene. 33:279–288. 2014.PubMed/NCBI

4 

Hill KS, Erdogan E, Khoor A, et al: Protein kinase Cα suppresses Kras-mediated lung tumor formation through activation of a p38 MAPK-TGFβ signaling axis. Oncogene. Apr 22–2013.(Epub ahead of print).

5 

Nojima M, Suzuki H, Toyota M, et al: Frequent epigenetic inactivation of SFRP genes and constitutive activation of Wnt signaling in gastric cancer. Oncogene. 26:4699–4713. 2007.PubMed/NCBI

6 

Xu G, Zhang W, Bertram P, Zheng XF and McLeod H: Pharmacogenomic profiling of the PI3K/PTEN-AKT-mTOR pathway in common human tumors. Int J Oncol. 24:893–900. 2004.PubMed/NCBI

7 

Krützfeldt J, Poy MN and Stoffel M: Strategies to determine the biological function of microRNAs. Nat Genet. 38:S14–S19. 2006.

8 

Bartel DP: MicroRNAs: genomics, biogenesis, mechanism, and function. Cell. 116:281–297. 2004. View Article : Google Scholar : PubMed/NCBI

9 

Carthew RW: Gene regulation by microRNAs. Curr Opin Genet Dev. 16:203–208. 2006. View Article : Google Scholar : PubMed/NCBI

10 

Hayashita Y, Osada H, Tatematsu Y, et al: A polycistronic microRNA cluster, miR-17–92, is overexpressed in human lung cancers and enhances cell proliferation. Cancer Res. 65:9628–9632. 2005.

11 

Lee YS and Dutta A: The tumor suppressor microRNA let-7 represses the HMGA2 oncogene. Genes Dev. 21:1025–1030. 2007. View Article : Google Scholar : PubMed/NCBI

12 

Nan Y, Han L, Zhang A, et al: miRNA-451 plays a role as tumor suppressor in human glioma cells. Brain Res. 1359:14–21. 2010. View Article : Google Scholar : PubMed/NCBI

13 

Zhang JG, Guo JF, Liu DL, Liu Q and Wang JJ: MicroRNA-101 exerts tumor-suppressive functions in non-small cell lung cancer through directly targeting enhancer of zeste homolog 2. J Thorac Oncol. 6:671–678. 2011. View Article : Google Scholar : PubMed/NCBI

14 

Chan SH, Wu CW, Li AF, Chi CW and Lin WC: miR-21 microRNA expression in human gastric carcinomas and its clinical association. Anticancer Res. 28:907–911. 2008.PubMed/NCBI

15 

Katada T, Ishiguro H, Kuwabara Y, et al: microRNA expression profile in undifferentiated gastric cancer. Int J Oncol. 34:537–542. 2009.PubMed/NCBI

16 

Xia L, Zhang D, Du R, et al: miR-15b and miR-16 modulate multidrug resistance by targeting BCL2 in human gastric cancer cells. Int J Cancer. 123:372–379. 2008. View Article : Google Scholar : PubMed/NCBI

17 

Cho WJ, Shin JM, Kim JS, et al: miR-372 regulates cell cycle and apoptosis of ags human gastric cancer cell line through direct regulation of LATS2. Mol Cells. 28:521–527. 2009. View Article : Google Scholar : PubMed/NCBI

18 

Wu Q, Jin H, Yang Z, et al: MiR-150 promotes gastric cancer proliferation by negatively regulating the pro-apoptotic gene EGR2. Biochem Biophys Res Commun. 392:340–345. 2010. View Article : Google Scholar : PubMed/NCBI

19 

Varambally S, Cao Q, Mani RS, et al: Genomic loss of microRNA-101 leads to overexpression of histone methyltransferase EZH2 in cancer. Science. 322:1695–1699. 2008. View Article : Google Scholar : PubMed/NCBI

20 

Zhang Z, Li Z, Gao C, et al: miR-21 plays a pivotal role in gastric cancer pathogenesis and progression. Lab Invest. 88:1358–1366. 2008. View Article : Google Scholar : PubMed/NCBI

21 

Du Y, Xu Y, Ding L, Yao H, Yu H, Zhou T and Si J: Down-regulation of miR-141 in gastric cancer and its involvement in cell growth. J Gastroenterol. 44:556–561. 2009. View Article : Google Scholar : PubMed/NCBI

22 

Takahashi Y, Forrest AR, Maeno E, Hashimoto T, Daub CO and Yasuda J: miR-107 and miR-185 can induce cell cycle arrest in human non small cell lung cancer cell lines. PLoS One. 4:e66772009. View Article : Google Scholar : PubMed/NCBI

23 

Ding L, Xu Y, Zhang W, et al: MiR-375 frequently downregulated in gastric cancer inhibits cell proliferation by targeting JAK2. Cell Res. 20:784–793. 2010. View Article : Google Scholar : PubMed/NCBI

24 

Tie J, Pan Y, Zhao L, et al: MiR-218 inhibits invasion and metastasis of gastric cancer by targeting the Robo1 receptor. PLoS Genet. 6:e10008792010. View Article : Google Scholar : PubMed/NCBI

25 

BouKheir T, Futoma-Kazmierczak E, Jacobsen A, et al: miR-449 inhibits cell proliferation and is down-regulated in gastric cancer. Mol Cancer. 10:292011. View Article : Google Scholar : PubMed/NCBI

26 

Reddy SD, Ohshiro K, Rayala SK and Kumar R: MicroRNA-7, a homeobox D10 target, inhibits p21-activated kinase 1 and regulates its functions. Cancer Res. 68:8195–8200. 2008. View Article : Google Scholar : PubMed/NCBI

27 

Saydam O, Senol O, Würdinger T, et al: miRNA-7 attenuation in Schwannoma tumors stimulates growth by upregulating three oncogenic signaling pathways. Cancer Res. 71:852–861. 2011. View Article : Google Scholar : PubMed/NCBI

28 

Xiong S, Zheng Y, Jiang P, Liu R, Liu X and Chu Y: MicroRNA-7 inhibits the growth of human non-small cell lung cancer A549 cells through targeting BCL-2. Int J Biol Sci. 7:805–814. 2011. View Article : Google Scholar : PubMed/NCBI

29 

Jiang L, Liu X, Chen Z, et al: MicroRNA-7 targets IGF1R (insulin-like growth factor 1 receptor) in tongue squamous cell carcinoma cells. Biochem J. 432:199–205. 2010. View Article : Google Scholar : PubMed/NCBI

30 

Lu J, Getz G, Miska EA, et al: MicroRNA expression profiles classify human cancers. Nature. 435:834–838. 2005. View Article : Google Scholar : PubMed/NCBI

31 

Yao Y, Suo AL, Li ZF, et al: MicroRNA profiling of human gastric cancer. Mol Med Rep. 2:963–970. 2009.PubMed/NCBI

32 

Guo XB, Jing CQ, Li LP, et al: Down-regulation of miR-622 in gastric cancer promotes cellular invasion and tumor metastasis by targeting ING1 gene. World J Gastroenterol. 17:1895–1902. 2011.PubMed/NCBI

33 

Kong D, Piao YS, Yamashita S, et al: Inflammation-induced repression of tumor suppressor miR-7 in gastric tumor cells. Oncogene. 31:3949–3960. 2012. View Article : Google Scholar : PubMed/NCBI

34 

Shin VY, Jin H, Ng EK, et al: NF-κB targets miR-16 and miR-21 in gastric cancer: involvement of prostaglandin E receptors. Carcinogenesis. 32:240–245. 2011.

35 

Inoue T, Iinuma H, Ogawa E, Inaba T and Fukushima R: Clinicopathological and prognostic significance of microRNA-107 and its relationship to DICER1 mRNA expression in gastric cancer. Oncol Rep. 27:1759–1764. 2012.PubMed/NCBI

36 

Liu K, Qian T, Tang L, Wang J, Yang H and Ren J: Decreased expression of microRNA let-7i and its association with chemotherapeutic response in human gastric cancer. World J Surg Oncol. 10:2252012. View Article : Google Scholar : PubMed/NCBI

37 

Deng H, Guo Y, Song H, et al: MicroRNA-195 and microRNA-378 mediate tumor growth suppression by epigenetical regulation in gastric cancer. Gene. 518:351–359. 2013. View Article : Google Scholar : PubMed/NCBI

38 

Matsuo M, Nakada C, Tsukamoto Y, et al: MiR-29c is downregulated in gastric carcinomas and regulates cell proliferation by targeting RCC2. Mol Cancer. 12:152013. View Article : Google Scholar : PubMed/NCBI

39 

Xia J, Wu Z, Yu C, et al: miR-124 inhibits cell proliferation in gastric cancer through down-regulation of SPHK1. J Pathol. 227:470–480. 2012. View Article : Google Scholar : PubMed/NCBI

40 

Feng R, Chen X, Yu Y, et al: miR-126 functions as a tumour suppressor in human gastric cancer. Cancer Lett. 298:50–63. 2010. View Article : Google Scholar : PubMed/NCBI

41 

Sacconi A, Biagioni F, Canu V, et al: miR-204 targets Bcl-2 expression and enhances responsiveness of gastric cancer. Cell Death Dis. 3:e4232012. View Article : Google Scholar : PubMed/NCBI

42 

Catalano V, Labianca R, Beretta GD, Gatta G, de Braud F and Van Cutsem E: Gastric cancer. Crit Rev Oncol Hematol. 71:127–164. 2009. View Article : Google Scholar

43 

Zhao X, Dou W, He L, et al: MicroRNA-7 functions as an anti-metastatic microRNA in gastric cancer by targeting insulin-like growth factor-1 receptor. Oncogene. 32:1363–1372. 2013. View Article : Google Scholar : PubMed/NCBI

44 

Webster RJ, Giles KM, Price KJ, Zhang PM, Mattick JS and Leedman PJ: Regulation of epidermal growth factor receptor signaling in human cancer cells by microRNA-7. J Biol Chem. 284:5731–5741. 2009. View Article : Google Scholar : PubMed/NCBI

45 

Giles KM, Barker A, Zhang PM, Epis MR and Leedman PJ: MicroRNA regulation of growth factor receptor signaling in human cancer cells. Methods Mol Biol. 676:147–163. 2011. View Article : Google Scholar : PubMed/NCBI

46 

Nicholson RI, Gee JM and Harper ME: EGFR and cancer prognosis. Eur J Cancer. 37:S9–S15. 2001. View Article : Google Scholar

47 

Saif MW: Colorectal cancer in review: the role of the EGFR pathway. Expert Opin Investig Drugs. 19:357–369. 2010. View Article : Google Scholar : PubMed/NCBI

48 

Lieto E, Ferraraccio F, Orditura M, et al: Expression of vascular endothelial growth factor (VEGF) and epidermal growth factor receptor (EGFR) is an independent prognostic indicator of worse outcome in gastric cancer patients. Ann Surg Oncol. 15:69–79. 2008. View Article : Google Scholar

49 

Arkenau HT: Gastric cancer in the era of molecularly targeted agents: current drug development strategies. J Cancer Res Clin Oncol. 135:855–866. 2009. View Article : Google Scholar : PubMed/NCBI

50 

She QB, Solit DB, Ye Q, O’Reilly KE, Lobo J and Rosen N: The BAD protein integrates survival signaling by EGFR/MAPK and PI3K/Akt kinase pathways in PTEN-deficient tumor cells. Cancer Cell. 8:287–297. 2005. View Article : Google Scholar : PubMed/NCBI

51 

Corcoran RB, Ebi H, Turke AB, et al: EGFR-mediated re-activation of MAPK signaling contributes to insensitivity of BRAF mutant colorectal cancers to RAF inhibition with vemurafenib. Cancer Discov. 2:227–235. 2012. View Article : Google Scholar : PubMed/NCBI

52 

Kim MA, Lee HS, Lee HE, Jeon YK, Yang HK and Kim WH: EGFR in gastric carcinomas: prognostic significance of protein overexpression and high gene copy number. Histopathology. 52:738–746. 2008. View Article : Google Scholar : PubMed/NCBI

53 

Toulany M, Dittmann K, Krüger M, Baumann M and Rodemann HP: Radioresistance of K-Ras mutated human tumor cells is mediated through EGFR-dependent activation of PI3K-AKT pathway. Radiother Oncol. 76:143–150. 2005. View Article : Google Scholar : PubMed/NCBI

54 

Donovan JC, Milic A and Slingerland JM: Constitutive MEK/MAPK activation leads to p27Kip1 deregulation and antiestrogen resistance in human breast cancer cells. J Biol Chem. 276:40888–40895. 2001. View Article : Google Scholar : PubMed/NCBI

55 

Stamenkovic I: Matrix metalloproteinases in tumor invasion and metastasis. Semin Cancer Biol. 10:415–433. 2000. View Article : Google Scholar : PubMed/NCBI

56 

Pires MM, Hopkins BD, Saal LH and Parsons RE: Alterations of EGFR, p53 and PTEN that mimic changes found in basal-like breast cancer promote transformation of human mammary epithelial cells. Cancer Biol Ther. 14:246–253. 2013. View Article : Google Scholar : PubMed/NCBI

57 

Britschgi A, Bill A, Brinkhaus H, et al: Calcium-activated chloride channel ANO1 promotes breast cancer progression by activating EGFR and CAMK signaling. Proc Natl Acad Sci USA. 110:E1026–E1034. 2013. View Article : Google Scholar : PubMed/NCBI

Related Articles

  • Abstract
  • View
  • Download
  • Twitter
Copy and paste a formatted citation
Spandidos Publications style
Xie J, Chen M, Zhou J, Mo M, Zhu L, Liu Y, Gui Q, Zhang L and Li G: miR-7 inhibits the invasion and metastasis of gastric cancer cells by suppressing epidermal growth factor receptor expression. Oncol Rep 31: 1715-1722, 2014.
APA
Xie, J., Chen, M., Zhou, J., Mo, M., Zhu, L., Liu, Y. ... Li, G. (2014). miR-7 inhibits the invasion and metastasis of gastric cancer cells by suppressing epidermal growth factor receptor expression. Oncology Reports, 31, 1715-1722. https://doi.org/10.3892/or.2014.3052
MLA
Xie, J., Chen, M., Zhou, J., Mo, M., Zhu, L., Liu, Y., Gui, Q., Zhang, L., Li, G."miR-7 inhibits the invasion and metastasis of gastric cancer cells by suppressing epidermal growth factor receptor expression". Oncology Reports 31.4 (2014): 1715-1722.
Chicago
Xie, J., Chen, M., Zhou, J., Mo, M., Zhu, L., Liu, Y., Gui, Q., Zhang, L., Li, G."miR-7 inhibits the invasion and metastasis of gastric cancer cells by suppressing epidermal growth factor receptor expression". Oncology Reports 31, no. 4 (2014): 1715-1722. https://doi.org/10.3892/or.2014.3052
Copy and paste a formatted citation
x
Spandidos Publications style
Xie J, Chen M, Zhou J, Mo M, Zhu L, Liu Y, Gui Q, Zhang L and Li G: miR-7 inhibits the invasion and metastasis of gastric cancer cells by suppressing epidermal growth factor receptor expression. Oncol Rep 31: 1715-1722, 2014.
APA
Xie, J., Chen, M., Zhou, J., Mo, M., Zhu, L., Liu, Y. ... Li, G. (2014). miR-7 inhibits the invasion and metastasis of gastric cancer cells by suppressing epidermal growth factor receptor expression. Oncology Reports, 31, 1715-1722. https://doi.org/10.3892/or.2014.3052
MLA
Xie, J., Chen, M., Zhou, J., Mo, M., Zhu, L., Liu, Y., Gui, Q., Zhang, L., Li, G."miR-7 inhibits the invasion and metastasis of gastric cancer cells by suppressing epidermal growth factor receptor expression". Oncology Reports 31.4 (2014): 1715-1722.
Chicago
Xie, J., Chen, M., Zhou, J., Mo, M., Zhu, L., Liu, Y., Gui, Q., Zhang, L., Li, G."miR-7 inhibits the invasion and metastasis of gastric cancer cells by suppressing epidermal growth factor receptor expression". Oncology Reports 31, no. 4 (2014): 1715-1722. https://doi.org/10.3892/or.2014.3052
Follow us
  • Twitter
  • LinkedIn
  • Facebook
About
  • Spandidos Publications
  • Careers
  • Cookie Policy
  • Privacy Policy
How can we help?
  • Help
  • Live Chat
  • Contact
  • Email to our Support Team