Spandidos Publications Logo
  • About
    • About Spandidos
    • Aims and Scopes
    • Abstracting and Indexing
    • Editorial Policies
    • Reprints and Permissions
    • Job Opportunities
    • Terms and Conditions
    • Contact
  • Journals
    • All Journals
    • Oncology Letters
      • Oncology Letters
      • Information for Authors
      • Editorial Policies
      • Editorial Board
      • Aims and Scope
      • Abstracting and Indexing
      • Bibliographic Information
      • Archive
    • International Journal of Oncology
      • International Journal of Oncology
      • Information for Authors
      • Editorial Policies
      • Editorial Board
      • Aims and Scope
      • Abstracting and Indexing
      • Bibliographic Information
      • Archive
    • Molecular and Clinical Oncology
      • Molecular and Clinical Oncology
      • Information for Authors
      • Editorial Policies
      • Editorial Board
      • Aims and Scope
      • Abstracting and Indexing
      • Bibliographic Information
      • Archive
    • Experimental and Therapeutic Medicine
      • Experimental and Therapeutic Medicine
      • Information for Authors
      • Editorial Policies
      • Editorial Board
      • Aims and Scope
      • Abstracting and Indexing
      • Bibliographic Information
      • Archive
    • International Journal of Molecular Medicine
      • International Journal of Molecular Medicine
      • Information for Authors
      • Editorial Policies
      • Editorial Board
      • Aims and Scope
      • Abstracting and Indexing
      • Bibliographic Information
      • Archive
    • Biomedical Reports
      • Biomedical Reports
      • Information for Authors
      • Editorial Policies
      • Editorial Board
      • Aims and Scope
      • Abstracting and Indexing
      • Bibliographic Information
      • Archive
    • Oncology Reports
      • Oncology Reports
      • Information for Authors
      • Editorial Policies
      • Editorial Board
      • Aims and Scope
      • Abstracting and Indexing
      • Bibliographic Information
      • Archive
    • Molecular Medicine Reports
      • Molecular Medicine Reports
      • Information for Authors
      • Editorial Policies
      • Editorial Board
      • Aims and Scope
      • Abstracting and Indexing
      • Bibliographic Information
      • Archive
    • World Academy of Sciences Journal
      • World Academy of Sciences Journal
      • Information for Authors
      • Editorial Policies
      • Editorial Board
      • Aims and Scope
      • Abstracting and Indexing
      • Bibliographic Information
      • Archive
    • International Journal of Functional Nutrition
      • International Journal of Functional Nutrition
      • Information for Authors
      • Editorial Policies
      • Editorial Board
      • Aims and Scope
      • Abstracting and Indexing
      • Bibliographic Information
      • Archive
    • International Journal of Epigenetics
      • International Journal of Epigenetics
      • Information for Authors
      • Editorial Policies
      • Editorial Board
      • Aims and Scope
      • Abstracting and Indexing
      • Bibliographic Information
      • Archive
    • Medicine International
      • Medicine International
      • Information for Authors
      • Editorial Policies
      • Editorial Board
      • Aims and Scope
      • Abstracting and Indexing
      • Bibliographic Information
      • Archive
  • Articles
  • Information
    • Information for Authors
    • Information for Reviewers
    • Information for Librarians
    • Information for Advertisers
    • Conferences
  • Language Editing
Spandidos Publications Logo
  • About
    • About Spandidos
    • Aims and Scopes
    • Abstracting and Indexing
    • Editorial Policies
    • Reprints and Permissions
    • Job Opportunities
    • Terms and Conditions
    • Contact
  • Journals
    • All Journals
    • Biomedical Reports
      • Information for Authors
      • Editorial Policies
      • Editorial Board
      • Aims and Scope
      • Abstracting and Indexing
      • Bibliographic Information
      • Archive
    • Experimental and Therapeutic Medicine
      • Information for Authors
      • Editorial Policies
      • Editorial Board
      • Aims and Scope
      • Abstracting and Indexing
      • Bibliographic Information
      • Archive
    • International Journal of Epigenetics
      • Information for Authors
      • Editorial Policies
      • Editorial Board
      • Aims and Scope
      • Abstracting and Indexing
      • Bibliographic Information
      • Archive
    • International Journal of Functional Nutrition
      • Information for Authors
      • Editorial Policies
      • Editorial Board
      • Aims and Scope
      • Abstracting and Indexing
      • Bibliographic Information
      • Archive
    • International Journal of Molecular Medicine
      • Information for Authors
      • Editorial Policies
      • Editorial Board
      • Aims and Scope
      • Abstracting and Indexing
      • Bibliographic Information
      • Archive
    • International Journal of Oncology
      • Information for Authors
      • Editorial Policies
      • Editorial Board
      • Aims and Scope
      • Abstracting and Indexing
      • Bibliographic Information
      • Archive
    • Medicine International
      • Information for Authors
      • Editorial Policies
      • Editorial Board
      • Aims and Scope
      • Abstracting and Indexing
      • Bibliographic Information
      • Archive
    • Molecular and Clinical Oncology
      • Information for Authors
      • Editorial Policies
      • Editorial Board
      • Aims and Scope
      • Abstracting and Indexing
      • Bibliographic Information
      • Archive
    • Molecular Medicine Reports
      • Information for Authors
      • Editorial Policies
      • Editorial Board
      • Aims and Scope
      • Abstracting and Indexing
      • Bibliographic Information
      • Archive
    • Oncology Letters
      • Information for Authors
      • Editorial Policies
      • Editorial Board
      • Aims and Scope
      • Abstracting and Indexing
      • Bibliographic Information
      • Archive
    • Oncology Reports
      • Information for Authors
      • Editorial Policies
      • Editorial Board
      • Aims and Scope
      • Abstracting and Indexing
      • Bibliographic Information
      • Archive
    • World Academy of Sciences Journal
      • Information for Authors
      • Editorial Policies
      • Editorial Board
      • Aims and Scope
      • Abstracting and Indexing
      • Bibliographic Information
      • Archive
  • Articles
  • Information
    • For Authors
    • For Reviewers
    • For Librarians
    • For Advertisers
    • Conferences
  • Language Editing
Login Register Submit
  • This site uses cookies
  • You can change your cookie settings at any time by following the instructions in our Cookie Policy. To find out more, you may read our Privacy Policy.

    I agree
Search articles by DOI, keyword, author or affiliation
Search
Advanced Search
presentation
Oncology Reports
Join Editorial Board Propose a Special Issue
Print ISSN: 1021-335X Online ISSN: 1791-2431
Journal Cover
May-2021 Volume 45 Issue 5

Full Size Image

Sign up for eToc alerts
Recommend to Library

Journals

International Journal of Molecular Medicine

International Journal of Molecular Medicine

International Journal of Molecular Medicine is an international journal devoted to molecular mechanisms of human disease.

International Journal of Oncology

International Journal of Oncology

International Journal of Oncology is an international journal devoted to oncology research and cancer treatment.

Molecular Medicine Reports

Molecular Medicine Reports

Covers molecular medicine topics such as pharmacology, pathology, genetics, neuroscience, infectious diseases, molecular cardiology, and molecular surgery.

Oncology Reports

Oncology Reports

Oncology Reports is an international journal devoted to fundamental and applied research in Oncology.

Experimental and Therapeutic Medicine

Experimental and Therapeutic Medicine

Experimental and Therapeutic Medicine is an international journal devoted to laboratory and clinical medicine.

Oncology Letters

Oncology Letters

Oncology Letters is an international journal devoted to Experimental and Clinical Oncology.

Biomedical Reports

Biomedical Reports

Explores a wide range of biological and medical fields, including pharmacology, genetics, microbiology, neuroscience, and molecular cardiology.

Molecular and Clinical Oncology

Molecular and Clinical Oncology

International journal addressing all aspects of oncology research, from tumorigenesis and oncogenes to chemotherapy and metastasis.

World Academy of Sciences Journal

World Academy of Sciences Journal

Multidisciplinary open-access journal spanning biochemistry, genetics, neuroscience, environmental health, and synthetic biology.

International Journal of Functional Nutrition

International Journal of Functional Nutrition

Open-access journal combining biochemistry, pharmacology, immunology, and genetics to advance health through functional nutrition.

International Journal of Epigenetics

International Journal of Epigenetics

Publishes open-access research on using epigenetics to advance understanding and treatment of human disease.

Medicine International

Medicine International

An International Open Access Journal Devoted to General Medicine.

Journal Cover
May-2021 Volume 45 Issue 5

Full Size Image

Sign up for eToc alerts
Recommend to Library

  • Article
  • Citations
    • Cite This Article
    • Download Citation
    • Create Citation Alert
    • Remove Citation Alert
    • Cited By
  • Similar Articles
    • Related Articles (in Spandidos Publications)
    • Similar Articles (Google Scholar)
    • Similar Articles (PubMed)
  • Download PDF
  • Download XML
  • View XML

  • Supplementary Files
    • Supplementary_Data1.pdf
    • Supplementary_Data2.pdf
    • Supplementary_Data3.pdf
    • Supplementary_Data4.pdf
    • Supplementary_Data5.pdf
    • Supplementary_Data6.pdf
    • Supplementary_Data7.pdf
Article Open Access

Differential MUC22 expression by epigenetic alterations in human lung squamous cell carcinoma and adenocarcinoma

  • Authors:
    • Shuye Lin
    • Cuimeng Tian
    • Jianhui Li
    • Bin Liu
    • Teng Ma
    • Keqiang Chen
    • Wanghua Gong
    • Ji Ming Wang
    • Jiaqiang Huang
  • View Affiliations / Copyright

    Affiliations: Cancer Research Center, Beijing Chest Hospital, Capital Medical University/Beijing Tuberculosis and Thoracic Tumor Research Institute, Beijing 101149, P.R. China, Department of Pathology, Xuchang Central Hospital, Affiliated to Henan University of Science and Technology, Xuchang, Henan 461000, P.R. China, Laboratory of Cancer Immunometabolism, Center for Cancer Research, National Cancer Institute at Frederick, Frederick, MD 21702, USA, Basic Research Program, Leidos Biomedical Research, Inc., Frederick, MD 21702, USA
    Copyright: © Lin et al. This is an open access article distributed under the terms of Creative Commons Attribution License.
  • Article Number: 78
    |
    Published online on: March 26, 2021
       https://doi.org/10.3892/or.2021.8029
  • Expand metrics +
Metrics: Total Views: 0 (Spandidos Publications: | PMC Statistics: )
Metrics: Total PDF Downloads: 0 (Spandidos Publications: | PMC Statistics: )
Cited By (CrossRef): 0 citations Loading Articles...

This article is mentioned in:



Abstract

Disruption in mucins (MUCs) is involved in cancer development and metastasis and is thus used as a biomarker. Non‑small cell lung carcinoma (NSCLC) is characterized by heterogeneous genetic and epigenetic alterations. Lung adenocarcinoma (LUAD) and squamous cell carcinoma (LUSC) are the two primary subtypes of NSCLC that require different therapeutic interventions. Here, we report distinct expression and epigenetic alterations in mucin 22 (MUC22), a new MUC family member, in LUSC vs. LUAD. In lung cancer cell lines and tissues, MUC22 was downregulated in LUSC (MUC22Low) but upregulated in LUAD (MUC22High) with co‑expression of MUC21. The aberrant expression of MUC22 was inversely correlated with its promoter hypermethylation in LUSC and hypomethylation in LUAD cells and tissues, respectively. Decreased MUC22 expression in NSCLC cell lines was restored upon treatment with epigenetic modifiers 5‑aza‑2'‑deoxycytidine (5‑Aza) or trichostatin A (TSA), accompanied by reduction in global protein level of histone deacetylase 1 (HDAC1) but increased enrichment of histone H3 lysine 9 acetylation (H3K9ac) specifically in the MUC22 promoter in the SK‑MES‑1 cell line. MUC22 knockdown increased the growth and motility of lung cancer cells and an immortalized human bronchial epithelial BEAS‑2B cell line via NF‑κB activation. Clinically, MUC22Low in LUSC and MUC22High in LUAD were shown to be indicators of unfavorable overall survival for patients with early cancer stages. Our study reveals that changes in MUC22 expression due to epigenetic alterations in NSCLC may have important biological significance and prognostic potential in LUSC when compared to LUAD. Thus, MUC22 expression and epigenetic alterations may be used for molecular subtyping of NSCLC in precision medicine.

Introduction

Non-small cell lung cancer (NSCLC) is the most common type of lung cancer and remains the leading cause of global cancer-related mortality and morbidity (1). As a highly diverse form of cancer, the heterogeneity of NSCLC is attributed to different histological origins as well as genomic and epigenetic abnormalities (2–4).

NSCLC is divided into two primary subtypes, adenocarcinoma (LUAD) and squamous cell carcinoma (LUSC), accounting for about 40 and 30% of all lung cancer cases, respectively (3,5). Anatomically, the tracheobronchial tree lined with respiratory epithelium is divided into central and peripheral compartments (6). LUAD and LUSC arise from different epithelial cell types with distinct genomic abnormalities and functional variability and thus require extremely different therapeutic strategies (2,3,5,7). For instance, adenocarcinomas predominantly originate from cells of the peripheral airways secreting mucus and expressing biomarkers consistent with its distal bronchial origin, while squamous cell carcinomas mainly arise from the epithelium of the larger proximal airway (3,7). In contrast to the development of targeted therapies for lung adenocarcinoma, only a few oncogenic drivers have been identified in LUSC that limit the availability of targetable molecules for clinical trial (2,3,7). Also, it remains inconclusive whether these two tumor types stem from diverse cell types or from common precursor cells (3,5,8). Moreover, there is a substantial proportion of NSCLC lacking clear histological identity and biomarkers for subtyping (2,3,5,7,9). There are increasing reports showing acquired resistance to epidermal growth factor receptor-tyrosine kinase inhibitors (EGFR-TKIs) due to transformation of EGFR-mutant lung adenocarcinoma to squamous cell carcinoma (10,11). Therefore, more definitive markers are needed to distinguish the heterogeneity between LUSC and LUAD for precision treatment, especially for various resistance to targeted therapy.

Mucins (MUCs) are main components of the bronchiolar mucosal barrier, consisting of a family of high-molecular-weight glycoproteins expressed by specialized epithelial cells in secreted or membrane-bound forms (6,12). Among 21 mucins identified so far, most are expressed in the respiratory tract or lung parenchyma, including the secreted MUC2, MUC5AC, MUC5B, MUC7, MUC8 and MUC19 and membrane-bound MUC1, MUC3A, MUC4, MUC12, MUC13, MUC15, MUC16, MUC17, MUC20, MUC21 and MUC22 (6,12–15). Membrane-bound MUCs are present on epithelial cells serving as receptors and sensors to mediate signal transduction (12,13,16). Aberrant expression of MUCs is associated with the degree of lung cancer malignancy via multiple pathways (12,14,16). Therefore, MUCs are used as tumor-associated antigens (TAAs) and as immunotherapeutic targets for NSCLC (14,15,17).

Genetic and epigenetic profiling of lung cancer reveals differential expression of MUCs in diverse tumor microenvironments (14,18). In the present study, we examined the differential expression and epigenetic alterations of MUCs in LUSC and LUAD as potential tumor biomarkers. We found that MUC22, a new MUC family member, was decreased in the cells and tissues of LUSC (MUC22Low) but increased in LUAD (MUC22High) due to diverse epigenetic alterations. Distinct expression of MUC22 in NSCLC was associated with varied outcome of patients. Our results suggest the potential of MUC22 expression and its epigenetic alterations to distinguish NSCLC subtypes important for precision treatment.

Materials and methods

Patients and specimens

This study was approved by the Institutional Ethical Review Board for Human Investigation at Xuchang Central Hospital, Henan, China. Paired specimens including 24 LUSC and 24 LUAD tumors as well as tumor-adjacent tissues were obtained from 2002 to 2007 and stored at the Tissue Bank in accordance with the Standard Operating Procedures of the Ethics Committee of Xuchang Central Hospital (Table SI). The cohort included 33 males and 15 females (mean age, 60.38±12.19 years; range, 20–84 years). All patients signed informed consents.

Cell culture

Human NSCLC cell lines and human bronchial epithelial cell line BEAS-2B were obtained from ATCC (ATCC number: NCI-H1703, CRL-5889; NCI-H2170, CRL-5928; SK-MES-1, HTB-58; NCI-H226, CRL-5826; NCI-H1975, CRL-5908; NCI-H522, CRL-5810; NCI-H1395, CRL-5868; and HCC-827, CRL-2868). Cell lines were split to low density (30% confluence) and grown in 90% RPMI-1640 medium (Gibco; Thermo Fisher Scientific, Inc.) with 10% fetal bovine serum (FBS; Gibco; Thermo Fisher Scientific, Inc.). Before collection, cells were also treated with 5-aza-2′-deoxycytidine (5-Aza) (5 µM; Sigma-Aldrich; Merck KGaA) for 96 h with the growth medium being changed every 24 h, or TSA (5 µM, Sigma-Aldrich; Merck KGaA) for 24 h as previously described (19).

Knockdown of MUC22 using small interfering RNA (siRNA)

Two siRNA oligonucleotides for MUC22 (siMUC22-1 and-2) and RNAi Negative Control (siNC) were used in this study (Table SII). SiMUC22s were obtained from Beijing AUGCT Biotechnology Co. and siNC (siN0000002-1-5) were purchased from RiboBio, and were transfected into SK-MES-1, NCI-H522 and BEAS-2B cells using Lipofectamine 3000 according to the manufacturer's instructions (Invitrogen; Thermo Fisher Scientific, Inc.). After adequate knockdown efficiency was confirmed by RT-qPCR, the transfected cells were used for subsequent analyses.

RNA isolation, reverse transcription (RT) and polymerase chain reaction (PCR)

RNA isolation, RT and PCR were performed as previous described (20,21). Cells were harvested for RNA isolation using RNeasy Mini Kit (Qiagen) and first-strand cDNA was synthesized with the Superscript First-Strand Synthesis System (Invitrogen; Thermo Fisher Scientific, Inc.). PCR was performed using primers listed in Table SII. qPCR was performed using 2X SYBR-Green-based qPCR reagent on ABI 7500 qPCR machine (Applied Biosystems). The relative expression level of each mRNA was normalized against β-actin using 2−ΔΔCq method presented as ‘relative expression (% of control)’, or further compared to its own baseline control presented as ‘normalized fold expression’ (22).

DNA extraction, bisulfite modification, methylation-specific PCR (MSP-PCR) and bisulfite sequencing (BS)

DNA extraction, bisulfite modification and MSP-PCR were performed as previously described (19,21). Genomic DNA was extracted from tissues using the QIAamp DNA mini Kit (Qiagen) followed by quantitative analysis using NanoDrop 1000 spectrophotometer (Thermo Fisher Scientific, Inc.). Bisulfite modification of DNA was performed using Zymo DNA Methylation Kit (Zymo Research). The positive and negative control were the Human Methylated & Non-methylated DNA Set (Zymo Research). MSP-qPCR was performed by using primer pairs specifically for either methylated or unmethylated sequences of the MUC22 (Table SII). The relative level of methylation and unmethylation of MUC22 promoter region was normalized to β-actin using the 2−ΔΔCq method (19,22). MSP products were analyzed using a 2% agarose gel electrophoresis.

Western blot analysis

Total cell protein was prepared using RIPA Lysis Buffer (Beyotime Institute of Biotechnology). Protein was measured using a BCA protein Assay Kit (CWBIO). Proteins were resolved by sodium dodecyl sulfate polyacrylamide gel electrophoresis (SDS-PAGE) and transferred onto PVDF membranes using a Bio-Rad Mini PROTEAN 3 system (Bio-Rad Laboratories, Inc.). The membranes were blocked with PBS containing 5% milk and 0.1% Tween-20 at room temperature for 1 h. The primary antibodies were as follows: β-actin (mouse monoclonal, dilution 1:10,000; A4551) was from Sigma-Aldrich; Merck KGaA. Lamin A (mouse monoclonal, dilution 1:1,000; sc-71481) was obtained from Santa Cruz Biotechnology, Inc. Anti-NF-κB p65 (rabbit polyclonal, dilution 1:1,000; ab16502), anti-Histone H3 acetyl K9 (rabbit polyclonal, dilution 1:5,000, ab4441), anti-HDAC1(rabbit polyclonal, dilution 1:5,000, ab109411) and anti-IκB-α (rabbit polyclonal, dilution 1:5,000, ab32518) were purchased from Abcam. Horseradish peroxidase-conjugated anti-mouse (1:2,500 dilution) or anti-rabbit (1:2,500 dilution) secondary antibodies were purchased from Bioworld Technology, Inc. Immunoreactive bands were visualized by using the Amersham ECL Western Blotting Detection Kit (Cytiva) according to the manufacturer's instructions. β-actin served as a loading control (19,23).

Chromatin immunoprecipitation (ChIP)

ChIP assay was performed by following EpiTech ChIPOneDay kit protocol (Qiagen) (19–21). SK-MES-1 cells with different treatments were fixed with 1% formaldehyde. Chromatin was prepared by sonication of cell lysate and pre-clearing with protein A beads. Aliquots of pre-cleared chromatin solution (named as ‘IP fractions’) were incubated with 2 µg of specific rabbit anti-Histone H3 acetyl K9 or preimmune rabbit IgG on a rotation platform at 4°C overnight, and 1% of the IP fraction served as the ‘Input control’ for each ChIP assay. Protein A beads were added to precipitate the antibody-enriched protein-DNA complexes from the IP fractions. After washing, the immune complexes were subjected to reversal crosslink to release DNA fragments. Immunoprecipitated DNA fractions were purified by using a QIA quick purification kit (Qiagen) and analyzed by qPCR using 0.05% immunoprecipitated DNA as template.

Cell viability

SK-MES-1, NCI-H522 and BEAS-2B cells were seeded into 96-well plates at 2×103 cells/well, and cell viability was determined every day using 3-(4,5-dimethylthiazol-2-yl)-2,5-diphenyltetrazolium bromide (MTT) assay kit (Thermo Fisher Scientific, Inc.). The absorbance for MTT at 490 nm/570 nm wavelength was detected using a microplate reader (Thermo Multiskan MK3, Thermo Fisher Scientific Inc.) (23).

Migration assay

Transwell apparatus was inserted with an 8-µm pore membrane (Corning Inc.). The upper chambers were seeded with serum-free medium containing 2×104 tumor cells in 200 µl. The lower chambers were filled with 500 µl of 10% FBS-RPMI-1640. After 24 h, the cells that migrated across the membrane were fixed and stained with 0.2% crystal violet (Beyotime Institute of Biotechnology). Images were then acquired using Leica microsystems (Leica DMi8 Inverted Microscope, GE) (23).

Statistical analysis

The data are expressed as the means ± standard deviation (SD) of at least three independent experiments. The differences in MUC22 expression and its epigenetic alterations were analyzed by using the two-tailed Student's t-test or one-way analysis of variance (ANOVA) with Tukey's post hoc test. The relationship between MUC22 and clinical pathologic characteristics was assessed by χ2 tests. The difference of overall survival curve based on Kaplan-Meier plot was assessed for statistical significance with the Cramer-von Mises test using R package. All statistical analyses were performed using SPSS version 23.0 (IBM Corp.).

Results

Differential expression of MUC22 in LUSC vs. LUAD

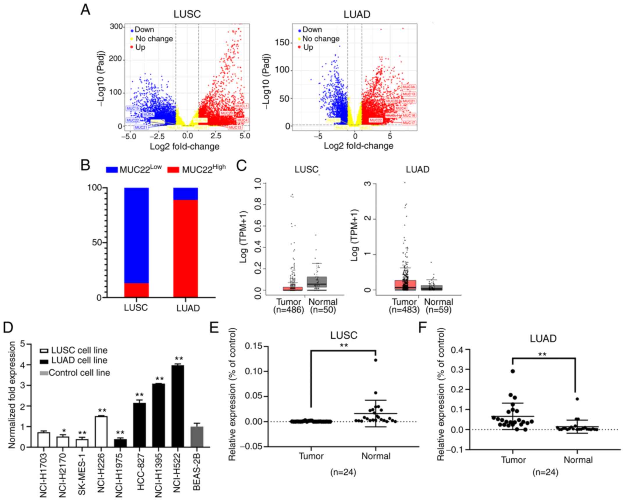
We first analyzed the RNA-Seq data of LUSC and LUAD in TCGA (The Cancer Genome Atlas) database (https://www.cancer.gov/tcga) (24) for the expression of membrane-bound mucins. After data consolidation, a total of 16,393 differentially expressed genes (DEGs) were identified, including 9,168 in LUSC (55.93%) and 7,225 in LUAD (44.07%). A total of 10,339 DEGs was upregulated (52.86% in LUSC and 47.14% in LUAD) and 6,054 DEGs were downregulated (61.17% in LUSC and 38.83% in LUAD) (Tables SIII and SIV). These results suggest a transcriptional heterogeneity within NSCLC.

Among DEGs graphically presented in a volcano plot according to the P-values and fold changes, we found differentially expressed mucin genes in NSCLC tissues (Fig. 1A). MUC22 expression was significantly lower in LUSC (MUC22Low) but higher in LUAD (MUC22High) tissues (Fig. 1B) in association with lung adenocarcinoma-associated MUC21, whereas MUCL1, MUCL4, MUCL13 and MUCL20 were highly expressed in both LUAD and LUSC tissues, with consistently normal expression of MUC12 (Table I). The distinct expression pattern of MUC22 between LUSC and LUAD was further verified using GEPIA database data (http://gepia.cancer-pku.cn/) (25), showing MUC22Low in LUSC (n=486) and MUC22High in LUAD (n=483) as compared with normal tissues (Fig. 1C).

Figure 1.

Differential expression of MUC22 in human LUSC and LUAD cells and tissues. (A and B) Data were extracted from the TCGA RNA-Seq database (https://www.cancer.gov/tcga). Differentially expressed genes (DEGs) in TCGA-LUSC (Tumor=545, Normal=49) and TCGA-LUAD (Tumor=583, Normal=59) were analyzed by using iBio Tools v5.0. (A) Volcano plots showing DEGs ranked according to their statistical P-value for normalized log10 transformed read counts of RNA-seq data (y-axis) and the absolute value of log2 fold change (x-axis) (data shown in Tables SIII and SIV). Colored spots represent signification upregulated (red) or downregulated (blue), or no change (yellow). Membrane-bound mucins are marked. (B) Shown is a 100% stacked bar chart showing differential expression of MUC22 in LUSC (n=545) and LUAD (n=583) as compared with the normal controls. MUC2LLow or MUC22High group was classified based on the default cutoff value used in the TCGA data portal (https://www.cancer.gov/tcga). (C) GEPIA portal analysis of TCGA RNA-sequencing results of MUC22 mRNA in tumor tissues and normal lung tissues. Left: LUSC (Tumor=486, Normal=50); Right: LUAD (Tumor=483, Normal=58). The images were derived from GEPIA (http://gepia.cancer-pku.cn/). (D) RT-qPCR of MUC22 mRNA in LUSC cell lines (NCI-H1703, NCI-H2170, SK-MES-1 and NCI-H226), LUAD cell lines (NCI-H1975, HCC-827, NCI-H1395 and NCI-H522) and an immortalized human bronchial epithelial BEAS-2B cell line. The relative expression of MUC22 mRNA normalized with β-actin, and as fold of BEAS-2B is presented as the mean ± SD. (E and F) RT-qPCR of MUC22 mRNA in tumor tissues in comparison with paired normal control tissues of NSCLC patients. Detailed clinicopathologic parameters of patients are shown in Table SI. E, LUSC (n=24); F, LUAD (n=24). *P<0.05 and **P<0.01, vs. relevant control (D, one-way ANOVA with Tukey's post hoc test; E and F, two-tailed Student's t-test). MUC22, mucin 22; LUSC, lung squamous cell carcinoma; LUAD, lung adenocarcinoma, NSCLC, non-small cell lung cancer.

Table I.

Differential expression of membrane-bound mucins (MUCs) between LUSC and LUAD.

Table I.

Differential expression of membrane-bound mucins (MUCs) between LUSC and LUAD.

TypeUpregulatedDownregulatedNormal
LUSC UCL1a, MUC4a, MUC13a, MUC20a MUC21a, MUC22b, MUC1a, MUC15aMUC12, MUC3A, MUC16, MUC17
LUAD MUCL1a, MUC4a, MUC13a, MUC20a MUC12, MUC1, MUC15
MUC21a, MUC22b, MUC3Aa, MUC16a, MUC17a

{ label (or @symbol) needed for fn[@id='tfn1-or-0-0-8029'] } LUAD, lung adenocarcinoma; LUSC, lung squamous cell carcinoma.

a P<0.05

b P<0.01, vs. the control by t-test. Informative details are shown in the figure legend for Fig. 1A.

We then investigated the expression of MUC22 in LUSC cell lines (NCI-H1703, NCI-H2170, SK-MES-1 and NCI-H226) and LUAD cell lines (NCI-H1975, NCI-H522, NCI-H1395 and HCC-827). As shown in Fig. 1D, MUC22 mRNA expression was relatively lower in the LUSC cell lines but higher in the LUAD cell lines compared to the lung epithelial cell line BEAS-2B, except for the reversed expression pattern of MUC22 in LUSC cell line NCI-H226 and LUAD cell line NCI-H1975, respectively. Paired specimens for further validation showed that the mRNA level of MUC22 was significantly lower in LUSC, but enhanced in LUAD compared to matched adjacent normal lung tissues (Table II, Fig. 1E and F). Thus, MUC22 is differentially expressed in NSCLC with distinction between LUSC and LUAD.

Table II.

Association of MUC22 expression with clinicopathologic parameters of the NSCLC patients (N=48).

Table II.

Association of MUC22 expression with clinicopathologic parameters of the NSCLC patients (N=48).

CharacteristicsNo. of cases MUC22High n (%) MUC22Low n (%)P-value
Total4827 (56.3)21 (43.7)
Sex
  Male3316 (48.5)17 (51.5)
  Female1511 (73.3)4 (26.7)0.107
Age (years)
  ≥602513 (52.0)12 (48.0)
  <602314 (60.9)9 (39.1)0.539
Pathological type
  LUAD2421 (87.5)3 (12.5)
  LUSC246 (25.0)18 (75.0) 1.3×10−5a
Tumor invasive depth
  1128 (66.7)4 (33.3)
  23117 (54.8)14 (45.2)0.481
  352 (40.0)3 (60.0)0.309
Lymph node metastasis
  04024 (60.0)16 (40.0)
  183 (37.5)5 (62.5)0.242
Clinical stage
  I32 (66.7)1 (33.3)
  II3119 (61.3)12 (38.7)0.856
  III146 (42.9)8 (57.1)0.453

{ label (or @symbol) needed for fn[@id='tfn4-or-0-0-8029'] } MUC22, mucin 22; NSCLC, non-small cell lung cancer; LUAD, lung adenocarcinoma; LUSC, lung squamous cell carcinoma. MUC22 expression was analyzed by using RT-qPCR as shown in Fig. 2.

a P<0.001 (χ2 test).

Epigenetic regulation of MUC22 in human lung cancer cells and tissues

Given that epigenetic alterations, such as DNA methylation, can non-genetically modify gene expression resulting in functional disruption in cancer (19) or other disorders (26), we examined epigenetic contribution to the differential expression of MUC22 in human lung cancer. MSP-qPCR was performed with lung cancer cell lines and tissues with primers covering the promoter region of MUC22 (Fig. 2A). As shown in Fig. 2B, compared to BEAS-2B cells, the promoter region of MUC22 was partially methylated in the LUSC cell lines, except NCI-H226 cells in which a more hypomethylated status of MUC22 promoter was detected. Conversely, MUC22 promoter was hypomethylated in LUAD cell lines, but heavily methylated in NCI-1975 cells. Further analysis showed that the promoter methylation of MUC22 was associated reversely with its expression in the lung cancer cells (Fig. 2C). Consistently, the MUC22 promoter was moderately or heavily methylated in 96% (23 of 24) of LUSC tissues, but unmethylated in 70% (16 of 23) of LUAD tissues (P<0.001) associated with its expression in the tumors (100% MUC22Low with methylation, P<0.001) (Figs. 2D and S1 and Table SV). These results suggested a closed correlation of MUC22 promoter methylation with its expression.

Figure 2.

Epigenetic alterations of MUC22 expression in LUSC and LUAD. (A) Schematic representation of MUC22 transcript structure. The exons and introns are represented as boxes and lines. The regions targeted by primer pairs for methylation-specific PCR (MSP) and ChIP-PCR analysis are shown. Fragment sequences of MUC22 for MSP are displayed with six CG sites capitalized and underlined. TSS, transcription start site. Black boxes, coding regions (CDS); gray boxes, untranslated regions (UTR); black ovals, CpG sites. (B) MS-qPCR analysis of MUC22 methylation in LUSC cell lines (NCI-H1703, NCI-H2170, SK-MES-1 and NCI-H226), LUAD cell lines (NCI-H1975, HCC-827, NCI-H1395 and NCI-H522) and BEAS-2B cells. IVD, in vitro methylated DNA served as an MSP positive control; NL, normal blood lymphocyte DNA as negative control. (C) Comparative association between methylation and the expression of MUC22 in LUSC and LUAD cell lines is visualized by 100% stacked bar graph. (D) The methylation frequency of MUC22 promoter determined using MSP in LUSC (n=24) and LUAD (n=23) tissue samples. The frequency of methylation (M) and unmethylation (U) in the samples is presented as the percentage of cases. MUC22 methylation in LUSC vs. LUAD. (E) RT-qPCR analysis of MUC22 expression in cancer cells treated with epigenetic reagents, 5-aza-2′-deoxycytidine (5-Aza) or trichostatin A (TSA). The relative expression of MUC22 mRNA normalized with β-actin is presented as the mean ± SD. (F) Western blotting for H3K9ac and HDAC1 in SK-MES-1 cell lysates upon TSA treatment. (G) ChIP performed with SK-MES-1 cells after TSA treatment using antibody against H3K9ac or control IgG. Precipitated ChIP DNA fractions were analyzed by qPCR for the enrichment of H3K9ac in MUC22 promoter region. Results are expressed as the percentage of input quantity. 5-Aza: 5 µM, 96 h; TSA: 5 µM, 24 h. *P<0.05 and **P<0.01, vs. the untreated control cells (D and G, two-tailed Student's t-test; E, one-way ANOVA with Tukey's post hoc test). MUC22, mucin 22; LUSC, lung squamous cell carcinoma; LUAD, lung adenocarcinoma.

We further investigated the epigenetic regulation of MUC22 expression by treating LUSC cells with epigenetic modifiers, the DNA methyltransferase inhibitor 5-Aza or histone deacetylase inhibitor TSA. As shown in Fig. 2E, 5-Aza treatment markedly increased mRNA expression of MUC22 in NCI-H1703, NCI-H2170 and SK-MES-1 cells, but not in NCI-H226 cells, whereas TSA significantly upregulated MUC22 in NCI-H2170, SK-MES-1 and NCI-H226 cells, but not in NCI-H1703 cells. Moreover, TSA treatment of SK-MES-1 cells resulted in reduction in the global protein level of histone deacetylase 1 (HDAC1) accompanied by a marked upregulation of acetylation of histone 3 at lysine 9 (H3K9ac) as analyzed by western blotting of whole cell extract (Fig. 2F). ChIP-qPCR analysis of genomic DNA immunoprecipitated with anti-H3K9ac antibody in SK-MES-1 cells showed that H3K9ac was significantly enriched in the MUC22 promoter region upon the treatment (Fig. 2A and G). These results demonstrate that coordinated epigenetic modifications regulate MUC22 expression in LUSC cells, in which epigenetic silent MUC22 differentially responded to 5-Aza or TSA, suggesting heterogeneity of NSCLC cells subject to epigenetic regulation.

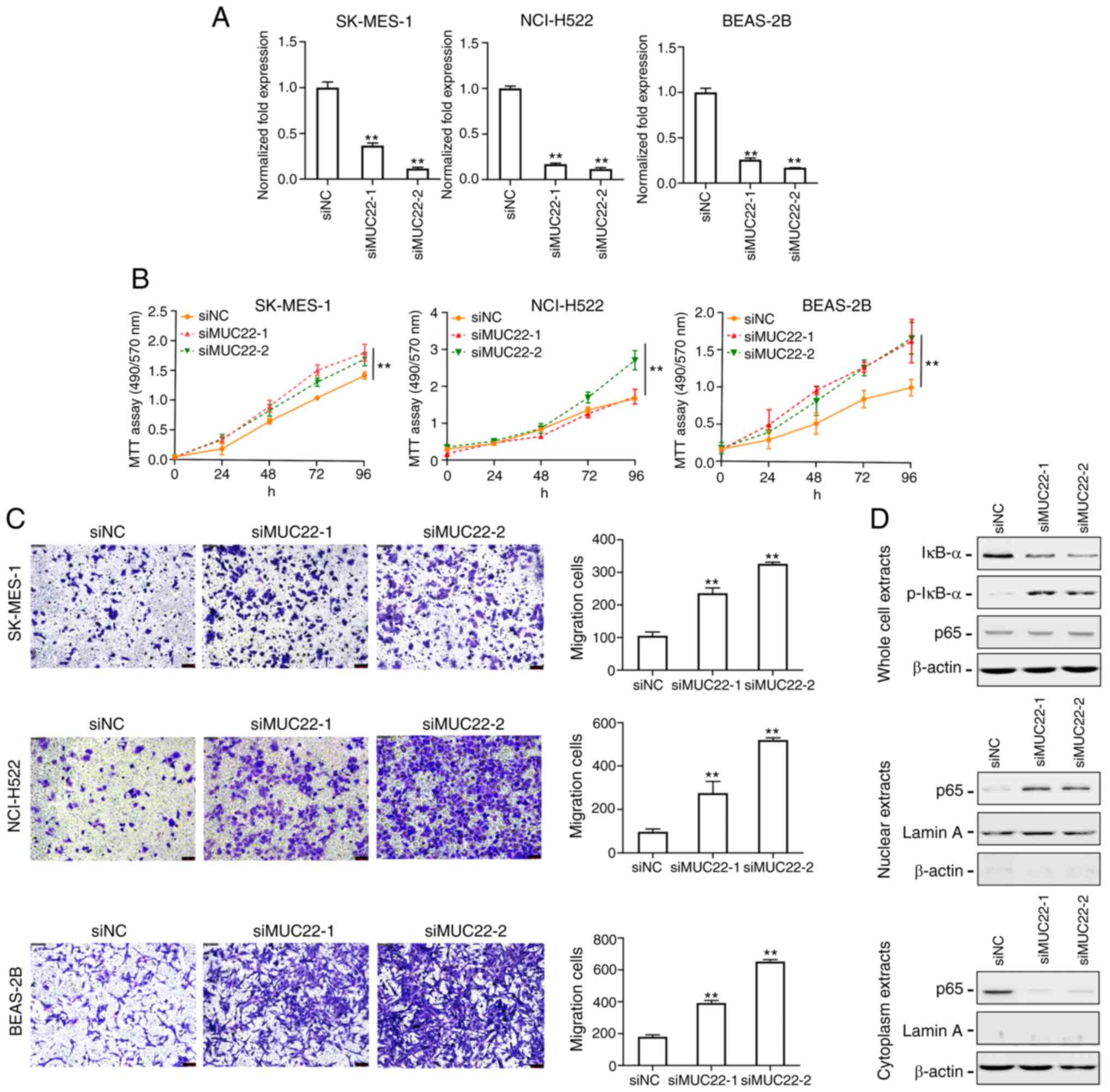
Knockdown of MUC22 promotes lung cancer cell growth and migration via NF-κB activation

To explore the functional role of MUC22 in lung cancer cells, siRNAs targeting MUC22 (siMUC22-1 and 2) were transfected into SK-MES-1, NCI-H522 and BEAS-2B cells, and the knockdown efficiency was evaluated by RT-qPCR (Fig. 3A). As shown in Fig. 3B, knockdown of MUC22 promoted the proliferation of both SK-MES-1 and NCI-H522 cell lines. Transwell migration assay showed significantly increased number of migrating SK-MES-1 and NCI-H522 cells after MUC22 knockdown (Fig. 3C). These results suggest that MUC22 inhibits the proliferation and migration of lung cancer cells. We further observed suppressive effect of MUC22 on lung cell malignancy in an immortalized bronchial epithelial cell line BEAS-2B, in which MUC22 knockdown promoted cell growth and motility (Fig. 3A-C).

Figure 3.

MUC22 knockdown promotes lung cancer cell proliferation and migration via nuclear factor (NF)-κB activation. (A) RT-qPCR analysis of the RNA interference efficiency. SK-MES-1, NCI-H522 and BEAS-2B cells were transfected with siRNA oligonucleotides (siMUC22-1 and −2) or with RNAi Negative Control (siNC). The expression of MUC22 was then examined. (B) MTT assays showing the viability of SK-MES-1, NCI-H522 and BEAS-2B cells transfected with siMUC22s or siNC. Data are presented as the mean ± SD. (C) The motility of SK-MES-1, NCI-H522 and BEAS-2B cells after transfection was assessed using Transwell assay shown with representative images (left panels) or quantification (right panels). (D) Western blot analysis of NF-κB in SK-MES-1 cells upon MUC22 knockdown. The protein levels of IκB-α, p-IκB-α and NF-κB p65 subunit are shown in whole cell extracts (upper panel), nuclear extracts (middle panel) and cytoplasmic extracts (lower panel). β-actin serves as cytoplasmic, and Lamin A as nuclear protein loading controls, respectively. **P<0.01, vs. siNC. One-way ANOVA with Tukey's post hoc test was performed. MUC22, mucin 22; p-, phosphorylated.

Nuclear factor (NF)-κB as a key inflammatory regulator plays a critical role in the transformation of chronic inflammation towards carcinogenesis, which is preceded by aberrant expression of MUCs (12–14). We thus investigated the effect of MUC22 on the NF-κB pathway in lung cancer cells. As shown in Fig. 3D, transfection of SK-MES-1 cells with MUC22 siRNAs resulted in a decrease in total IκB-α, but an increase in the phosphorylated IκB-α (p-IκB-α) protein. However, there was no apparent changes in total p65 subunit of NF-κB in whole cell extracts. Because both increased IκB-α and reduced p-IκB-α expression contribute to NF-κB inactivation by trapping NF-κB in the cytoplasm, the distribution of NF-κB p65 subunit in lung cancer cells was examined, which showed a diminution of p65 in the cell cytoplasm with an augmentation in the nuclei upon siMUC22s transfection. Blockade of NF-κB p65 subunit translocation indicates the ability of MUC22 to inactivate NF-κB. These results suggest that epigenetic silencing of MUC22 facilitates lung cancer cell growth and motility via NF-κB activation.

Prognostic prediction value of distinct MUC22 in LUSC and LUAD

The potential prognostic prediction value of MUC22 expression in LUSC (n=494) and LUAD (n=499) was assessed by Kaplan-Meier analysis of overall survival (OS) of MUC22Low and MUC22High lung cancer patients using the dataset available from the Human Protein Atlas (http://www.proteinatlas.org) (27) (Table SVI). As shown in Fig. 4A-E, Cramer-von Mises test analysis of the survival curves revealed that MUC22High was significantly associated with favorable OS in LUSC patients but with worse OS in LUAD patients (Fig. 4A). Further analyses revealed the association of MUC22High with more favorable outcome of LUSC patients at stages I and III cancer (Fig. 4B and D) but not at stages II and IV (Fig. 4C and E). By contrast, compared to MUC22Low, MUC22High LUAD patients had a significantly worse OS at stages I and II (Fig. 4B and C), but with a reversed outcome in patients with stage III cancer (Fig. 4D). The diverse association of MUC22 expression with patient survival with different stages of LUSC and LUAD reveals a complicated role of MUC22 in tumor heterogeneity during cancer progression.

Figure 4.

Prognostic prediction value of MUC22 expression in LUSC and LUAD patients. RNA-sequencing data was obtained from the Human Protein Atlas (HPA, http://www.proteinatlas.org). Detailed clinicopathologic parameters are summarized in Table SVI. Kaplan-Meier survival analyses of overall survival of LUSC (left panels) and LUAD (right panels) patients with cancer at different stages. Patients with MUC22Low or MUC22High tumors at different stages were classified based on the cutoff value of 0.02, which is a default parameter also used in the Human Protein Atlas (sample sizes: LUSC: n=494; LUAD: n=499). Results are stratified in accordance with the expression patterns of MUC22 in cancers of patients without staging (A), or with stage I (B), II (C), III (D), and IV (E). *P<0.05, **P<0.01, MUC22Low vs. MUC22High (Cramer-von Mises test). MUC22, mucin 22; LUSC, lung squamous cell carcinoma; LUAD, lung adenocarcinoma.

Discussion

In the present study, we revealed the biological significance and prognostic values of distinct expression and epigenetic alterations of mucin 22 (MUC22) in lung adenocarcinoma (LUAD) vs. squamous cell carcinoma (LUSC). Thus, MUC22 may serve as a potential biomarker for subtyping non-small cell lung cancer (NSCLC). Our research also provides evidence for mucins to contribute to the heterogeneous development of malignancy of lung cancer.

Mucins (MUCs) as a group of large glycoproteins expressed by various epithelial cells not only control the local environment but also contribute to cellular signal transduction in response to external stimuli (12,13,16). Abnormal MUC expression has been reported in various cancer types including lung cancer (12–15,18,19,28–30). In addition to several well-known mucins serving as tumor-associated antigens and cancer biomarkers particularly in adenocarcinomas (13,16,29,30), some MUCs are preferentially distributed in the respiratory tract under normal conditions. Their disruption was reported in lung cancer and this has been used as biomarkers (13,16,30) as well as therapeutic targets (13,16,31–34). MUC22 is a novel membrane-bound mucin with previously unknown pathophysiological roles (35,36). We herein identified a distinct pattern of MUC22 expression, MUC22Low in LUSC vs. MUC22High in LUAD, in multiple lung cancer cell lines and tissues. We also found that MUC22 expression was significantly associated with MUC21 in both LUAD and LUSC tissues, differing from the higher expression of MUCL1, MUCL4, MUCL13 and MUCL20. Recent studies have shown aberrant expression of MUCs in LUAD including MUC1, MUC3A, MUC5B, MUC6, MUC7 and MUC21, in bronchial neoplasm (MUC4, MUC5AC, MUC5B, MUC6), or in small cell lung cancer (MUC1, MUC5AC, MUC3A, MUC6) (37–42). MUC21 is preferentially expressed in normal lung tissues particularly in the epithelia of bronchi and bronchioli (43). The divergence of MUC21 expression was shown in LUAD, but not in LUSC (39,40). MUC21 is known as an epiglycanin-like glycoprotein involved in the incohesive growth pattern in LUAD, and MUC21-expressing malignant bronchial epithelial cells may be the origin of LUADs (39,40,43). Since MUC22 was co-localized with MUC21 in a mucin gene cluster on chromosome 6p21.3 (36), co-expression of MUC22 with MUC21 may indicate a link between MUC21 and MUC22 in lung cancer progression contributing to lung cancer heterogeneity (14,16,31,44).

Epigenetic regulation of the expression of MUC1, MUC2, MUC4, MUC5AC and MUC17 has been reported under control by an interplay between DNA methylation and histone modifications in a variety of cancer cells (18,19,30,45–52). Our study demonstrated a more complicated epigenetic regulation of MUC22 in lung cancer. Although the differential expression of MUC22 was negatively correlated with MUC22 methylation status in multi-lung cancer cell lines and tissues and MUC22 silencing in LUSC is under the coordinated epigenetic modifications between DNA hypermethylation and histone deacetylation, increased MUC22 expression in LUAD was associated with the hypomethylation status in the promoter region. Promoter hypomethylation associated with mucin expression was also shown in several types of cancer cells and tissues, including lung cancer (45–48). Interestingly, instead of impacting gene transcription by methylation of CpG islands (CpGIs), we found there were six CpG sites in the MUC22 promoter region with their methylation status affecting MUC22 expression. Consistent with this, some MUCs, such as MUC1, MUC4, MUC5AC, MUC6 and MUC17, tend to have fewer CpG sites in their promoter regions or have distal CpG sites such as ‘CpG island shore’, or have a differentially methylated region (DMR), the methylation status of which is correlated with transcriptional regulation (18,19,31,46–51). Considering tissue-specific gene expression regulated by scattered or distal CpG sites, such as DMR, rather than CpG islands in the proximal promoter (53), the differential methylation status in the MUC22 promoter may determine the specificity of MUC22 expression during lung carcinogenesis. Therefore, the methylation status of the MUC22 promoter may serve as a noninvasive cancer biomarker to monitor the cell origin in lung carcinogenesis as well as therapy-resistant adenocarcinoma undergoing transformation to squamous cell carcinoma (10,11). Additionally, the pattern of epigenetic controlling of MUC22 expression was opposite to what was predicted in LUSC NCI-H226 (MUC22High with hypomethylation) and LUAD NCI-H1975 cells (MUC22Low with hypermethylation), indicating that mucins contribute to inter- or intra-tumor heterogeneity in the context of epigenetic regulation (14,16,31,50).

The structural and functional link of MUC22 to lung cancer remains uncertain (12,14). We found that MUC22 knockdown promoted the growth and motility of lung cancer cells as well as an immortalized bronchial epithelial BEAS-2B cell line. The suppressive role of MUC22 in lung cancer cells was supported by the favorable prognostic prediction value of MUC22 in early stage LUSC, but not in LUAD. In support of our results, a recent report showed decreased MUC22 as one of three TP53-related prognostic signatures for LUSC (51). However, despite diverse effects of MUC22 expression on patient survival with different stages, the survival analysis showed that MUC22Low in LUSC and MUC22High in LUAD were associated with unfavorable outcome for patients at stage I but converted into protective factors at stage III. Since the prognosis in association with MUC22 expression in LUSC or LUAD became reversed in advanced lung cancer, a dynamic change in the role of MUC22 through the malignant process of LUSC or LUAD may be responsible for a functional heterogeneity in lung carcinogenesis (12,14,16). Therefore, it is important to delineate the precise molecular mechanisms underlying epigenetic regulation of MUC22 that contributes to phenotypic differences within NSCLC.

In conclusion, our research is the first to report the distinct expression and function of MUC22 in LUSC and LUAD. Epigenetic silencing of MUC22 may provide a molecular model for dissecting mucin-associated lung cancer heterogeneity, thus having clinical implication in distinguishing NSCLC subtypes for precision treatment.

Supplementary Material

Supporting Data
Supporting Data
Supporting Data
Supporting Data
Supporting Data
Supporting Data
Supporting Data

Acknowledgements

Not applicable.

Funding

This study was funded by the Beijing Municipal Administration of Hospitals Incubating Program (PX2021063), the Intramural Research Funding Program from Beijing Tuberculosis and Thoracic Tumor Research Institute/Beijing Chest Hospital. CT, KC, WG, JH and JMW were also funded in part by federal funds from the National Cancer Institute, National Institutes of Health, under contract no. HHSN261200800001E and were supported in part by the Intramural Research Program of the NCI, CCR, LCIM, NIH.

Availability of data and materials

All data are publicly released from TCGA, GEPIA and CCLE databases and hyperlinks including citations have been included in the ‘Results’ section. Some of the data are also provided in the Electronic Supplementary Material.

Authors' contributions

Conceptualization of the research was conducted by SL, CT and JH. Methodology was designed by SL, CT, JL, BL, TM, KC, and WG. Formal analysis and investigation were conducted by SL, CT, JMW, and JH. Writing of the original draft preparation was conducted by SL and JH; writing of the review and editing were performed by SL, JMW, and JH. Funding acquisition was provided by JMW and JH; resources were provided by JL and WG. Supervision was carried out by JH. All authors read and approved the manuscript and agree to be accountable for all aspects of the research in ensuring that the accuracy or integrity of any part of the work are appropriately investigated and resolved.

Ethics approval and consent to participate

This study was conducted with the approved of the Institutional Ethical Review Board for Human Investigation at Xuchang Central Hospital (Xuchang, Henan, China) and with informed consent from the patients.

Patient consent for publication

Not applicable.

Authors' information

Shuye Lin: ORCID: 0000-0002-4292-0302. Jiaqiang Huang: ORCID: 0000-0002-6610-8159.

Competing interests

The authors declare no competing interests.

Glossary

Abbreviations

Abbreviations:

5-Aza

5-aza-2′-deoxycytidine

TAA

tumor- associated antigen

BS

bisulfite sequencing

ChIP

chromatin immunoprecipitation

DEGs

differentially expressed genes

EGFR

epidermal growth factor receptor

EGFR-TKI

epidermal growth factor receptor-tyrosine kinase inhibitor

H3K9ac

histone H3 lysine 9 acetylation

HDAC1

histone deacetylase 1

HR

hazard ratio

CI

confidence interval

LUAD

lung adenocarcinoma

LUSC

lung squamous cell carcinoma

MSP

methylation specific-PCR

MSP-qPCR

methylation-specific real-time PCR

MUCs

mucins

MUC22

mucin 22

MUC22High

high expression of mucin 22

MUC22Low

low expression of mucin 22

NSCLC

non-small cell lung carcinoma

OS

overall survival

RT-PCR

reverse transcription-PCR

TSA

trichostatin A

References

1 

Bray F, Ferlay J, Soerjomataram I, Siegel RL, Torre LA and Jemal A: Global cancer statistics 2018: GLOBOCAN estimates of incidence and mortality worldwide for 36 cancers in 185 countries. CA Cancer J Clin. 68:394–424. 2018. View Article : Google Scholar : PubMed/NCBI

2 

Skoulidis F and Heymach JV: Co-occurring genomic alterations in non-small-cell lung cancer biology and therapy. Nat Rev Cancer. 19:495–509. 2019. View Article : Google Scholar : PubMed/NCBI

3 

Chen Z, Fillmore CM, Hammerman PS, Kim CF and Wong KK: Non-small-cell lung cancers: A heterogeneous set of diseases. Nat Rev Cancer. 14:535–546. 2014. View Article : Google Scholar : PubMed/NCBI

4 

Quintanal-Villalonga Á and Molina-Pinelo S: Epigenetics of lung cancer: A translational perspective. Cell Oncol (Dordr). 42:739–756. 2019. View Article : Google Scholar : PubMed/NCBI

5 

Travis WD: Lung cancer pathology: Current concepts. Clin Chest Med. 41:67–85. 2020. View Article : Google Scholar : PubMed/NCBI

6 

Bustamante-Marin XM and Ostrowski LE: Cilia and mucociliary clearance. Cold Spring Harb Perspect Biol. 9:a0282412017. View Article : Google Scholar : PubMed/NCBI

7 

Relli V, Trerotola M, Guerra E and Alberti S: Abandoning the notion of non-small cell lung cancer. Trends Mol Med. 25:585–594. 2019. View Article : Google Scholar : PubMed/NCBI

8 

Abbosh C, Birkbak NJ, Wilson GA, Jamal-Hanjani M, Constantin T, Salari R, Le Quesne J, Moore DA, Veeriah S, Rosenthal R, et al: Phylogenetic ctDNA analysis depicts early-stage lung cancer evolution. Nature. 545:446–451. 2017. View Article : Google Scholar : PubMed/NCBI

9 

Rotow J and Bivona TG: Understanding and targeting resistance mechanisms in NSCLC. Nat Rev Cancer. 17:637–658. 2017. View Article : Google Scholar : PubMed/NCBI

10 

Niederst MJ, Sequist LV, Poirier JT, Mermel CH, Lockerman EL, Garcia AR, Katayama R, Costa C, Ross KN, Moran T, et al: RB loss in resistant EGFR mutant lung adenocarcinomas that transform to small-cell lung cancer. Nat Commun. 6:63772015. View Article : Google Scholar : PubMed/NCBI

11 

Roca E, Pozzari M, Vermi W, Tovazzi V, Baggi A, Amoroso V, Nonnis D, Intagliata S and Berruti A: Outcome of EGFR-mutated adenocarcinoma NSCLC patients with changed phenotype to squamous cell carcinoma after tyrosine kinase inhibitors: A pooled analysis with an additional case. Lung Cancer. 127:12–18. 2019. View Article : Google Scholar : PubMed/NCBI

12 

Dhanisha SS, Guruvayoorappan C, Drishya S and Abeesh P: Mucins: Structural diversity, biosynthesis, its role in pathogenesis and as possible therapeutic targets. Crit Rev Oncol Hematol. 122:98–122. 2018. View Article : Google Scholar : PubMed/NCBI

13 

Kufe DW: Mucins in cancer: Function, prognosis and therapy. Nat Rev Cancer. 9:874–885. 2009. View Article : Google Scholar : PubMed/NCBI

14 

Xu M, Wang DC, Wang X and Zhang Y: Correlation between mucin biology and tumor heterogeneity in lung cancer. Semin Cell Dev Biol. 64:73–78. 2017. View Article : Google Scholar : PubMed/NCBI

15 

Lucchetta M, da Piedade I, Mounir M, Vabistsevits M, Terkelsen T and Papaleo E: Distinct signatures of lung cancer types: Aberrant mucin O-glycosylation and compromised immune response. BMC Cancer. 19:8242019. View Article : Google Scholar : PubMed/NCBI

16 

Hollingsworth MA and Swanson BJ: Mucins in cancer: Protection and control of the cell surface. Nat Rev Cancer. 4:45–60. 2004. View Article : Google Scholar : PubMed/NCBI

17 

Jamal-Hanjani M, Wilson GA, McGranahan N, Birkbak NJ, Watkins TBK, Veeriah S, Shafi S, Johnson DH, Mitter R, Rosenthal R, et al: Tracking the evolution of non-small-cell lung cancer. N Engl J Med. 376:2109–2121. 2017. View Article : Google Scholar : PubMed/NCBI

18 

Yamada N, Kitamoto S, Yokoyama S, Hamada T, Goto M, Tsutsumida H, Higashi M and Yonezawa S: Epigenetic regulation of mucin genes in human cancers. Clin Epigenetics. 2:85–96. 2011. View Article : Google Scholar : PubMed/NCBI

19 

Lin S, Zhang Y, Hu Y, Yang B, Cui J, Huang J, Wang JM, Xing R and Lu Y: Epigenetic downregulation of MUC17 by H. pylori infection facilitates NF-κB-mediated expression of CEACAM1-3S in human gastric cancer. Gastric Cancer. 22:941–954. 2019. View Article : Google Scholar : PubMed/NCBI

20 

Pan Y, Lin S, Xing R, Zhu M, Lin B, Cui J, Li W, Gao J, Shen L, Zhao Y, et al: Epigenetic upregulation of metallothionein 2A by diallyl trisulfide enhances chemosensitivity of human gastric cancer cells to docetaxel through attenuating NF-κB activation. Antioxid Redox Signal. 24:839–854. 2016. View Article : Google Scholar : PubMed/NCBI

21 

Lin B, Zhou X, Lin S, Wang X, Zhang M, Cao B, Dong Y, Yang S, Wang JM, Guo M and Huang J: Epigenetic silencing of PRSS3 provides growth and metastasis advantage for human hepatocellular carcinoma. J Mol Med (Berl). 95:1237–1249. 2017. View Article : Google Scholar : PubMed/NCBI

22 

Livak KJ and Schmittgen TD: Analysis of relative gene expression data using real-time quantitative PCR and the 2(-Delta Delta C(T)) method. Methods. 25:402–408. 2001. View Article : Google Scholar : PubMed/NCBI

23 

Lin S, Wang X, Pan Y, Tian R, Lin B, Jiang G, Chen K, He Y, Zhang L, Zhai W, et al: Transcription factor myeloid zinc-finger 1 suppresses human gastric carcinogenesis by interacting with metallothionein 2A. Clin Cancer Res. 25:1050–1062. 2019. View Article : Google Scholar : PubMed/NCBI

24 

Uhlen M, Zhang C, Lee S, Sjöstedt E, Fagerberg L, Bidkhori G, Benfeitas R, Arif M, Liu Z, Edfors F, et al: A pathology atlas of the human cancer transcriptome. Science. 357:eaan25072017. View Article : Google Scholar : PubMed/NCBI

25 

Ghandi M, Huang FW, Jané-Valbuena J, Kryukov GV, Lo CC, McDonald ER III, Barretina J, Gelfand ET, Bielski CM, Li H, et al: Next-generation characterization of the cancer cell line encyclopedia. Nature. 569:503–508. 2019. View Article : Google Scholar : PubMed/NCBI

26 

Masser DR, Hadad N, Porter H, Stout MB, Unnikrishnan A, Stanford DR and Freeman WM: Analysis of DNA modifications in aging research. Geroscience. 40:11–29. 2018. View Article : Google Scholar : PubMed/NCBI

27 

Tang Z, Li C, Kang B, Gao G, Li C and Zhang Z: GEPIA: A web server for cancer and normal gene expression profiling and interactive analyses. Nucleic Acids Res. 45:W98–W102. 2017. View Article : Google Scholar : PubMed/NCBI

28 

Jonckheere N and Van Seuningen I: Integrative analysis of the cancer genome atlas and cancer cell lines encyclopedia large-scale genomic databases: MUC4/MUC16/MUC20 signature is associated with poor survival in human carcinomas. J Transl Med. 16:2592018. View Article : Google Scholar : PubMed/NCBI

29 

Atanasova KR and Reznikov LR: Strategies for measuring airway mucus and mucins. Respir Res. 20:2612019. View Article : Google Scholar : PubMed/NCBI

30 

Yonezawa S, Higashi M, Yamada N, Yokoyama S, Kitamoto S, Kitajima S and Goto M: Mucins in human neoplasms: Clinical pathology, gene expression and diagnostic application. Pathol Int. 61:697–716. 2011. View Article : Google Scholar : PubMed/NCBI

31 

Nath S and Mukherjee P: MUC1: A multifaceted oncoprotein with a key role in cancer progression. Trends Mol Med. 20:332–342. 2014. View Article : Google Scholar : PubMed/NCBI

32 

Quoix E, Lena H, Losonczy G, Forget F, Chouaid C, Papai Z, Gervais R, Ottensmeier C, Szczesna A, Kazarnowicz A, et al: TG4010 immunotherapy and first-line chemotherapy for advanced non-small-cell lung cancer (TIME): Results from the phase 2b part of a randomised, double-blind, placebo-controlled, phase 2b/3 trial. Lancet Oncol. 17:212–223. 2016. View Article : Google Scholar : PubMed/NCBI

33 

Hall PE, Ready N, Johnston A, Bomalaski JS, Venhaus RR, Sheaff M, Krug L and Szlosarek PW: Phase II study of arginine deprivation therapy with pegargiminase in patients with relapsed sensitive or refractory small cell lung cancer. Clin Lung Cancer. 21:527–533. 2020. View Article : Google Scholar : PubMed/NCBI

34 

Taherali F, Varum F and Basit AW: A slippery slope: On the origin, role and physiology of mucus. Adv Drug Deliv Rev. 124:16–33. 2018. View Article : Google Scholar : PubMed/NCBI

35 

Fini ME, Jeong S, Gong H, Martinez-Carrasco R, Laver NMV, Hijikata M, Keicho N and Argüeso P: Membrane-associated mucins of the ocular surface: New genes, new protein functions and new biological roles in human and mouse. Prog Retin Eye Res. 75:1007772020. View Article : Google Scholar : PubMed/NCBI

36 

Hijikata M, Matsushita I, Tanaka G, Tsuchiya T, Ito H, Tokunaga K, Ohashi J, Homma S, Kobashi Y, Taguchi Y, et al: Molecular cloning of two novel mucin-like genes in the disease-susceptibility locus for diffuse panbronchiolitis. Hum Genet. 129:117–128. 2011. View Article : Google Scholar : PubMed/NCBI

37 

Kim YK, Shin DH, Kim KB, Shin N, Park WY, Lee JH, Choi KU, Kim JY, Lee CH, Sol MY and Kim MH: MUC5AC and MUC5B enhance the characterization of mucinous adenocarcinomas of the lung and predict poor prognosis. Histopathology. 67:520–528. 2015. View Article : Google Scholar : PubMed/NCBI

38 

Lee HK, Kwon MJ, Seo J, Kim JW, Hong M, Park HR, Min SK, Choe JY, Ra YJ, Jang SH, et al: Expression of mucins (MUC1, MUC2, MUC5AC and MUC6) in ALK-positive lung cancer: Comparison with EGFR-mutated lung cancer. Pathol Res Pract. 215:459–465. 2019. View Article : Google Scholar : PubMed/NCBI

39 

Kai Y, Amatya VJ, Kushitani K, Kambara T, Suzuki R, Tsutani Y, Miyata Y, Okada M and Takeshima Y: Mucin 21 is a novel, negative immunohistochemical marker for epithelioid mesothelioma for its differentiation from lung adenocarcinoma. Histopathology. 74:545–554. 2019. View Article : Google Scholar : PubMed/NCBI

40 

Yoshimoto T, Matsubara D, Soda M, Ueno T, Amano Y, Kihara A, Sakatani T, Nakano T, Shibano T, Endo S, et al: Mucin 21 is a key molecule involved in the incohesive growth pattern in lung adenocarcinoma. Cancer Sci. 110:3006–3011. 2019. View Article : Google Scholar : PubMed/NCBI

41 

Lakshmanan I, Rachagani S, Hauke R, Krishn SR, Paknikar S, Seshacharyulu P, Karmakar S, Nimmakayala RK, Kaushik G, Johansson SL, et al: MUC5AC interactions with integrin β4 enhances the migration of lung cancer cells through FAK signaling. Oncogene. 35:4112–4121. 2016. View Article : Google Scholar : PubMed/NCBI

42 

Qu J, Yu H, Li F, Zhang C, Trad A, Brooks C, Zhang B, Gong T, Guo Z, Li Y, et al: Molecular basis of antibody binding to mucin glycopeptides in lung cancer. Int J Oncol. 48:587–594. 2016. View Article : Google Scholar : PubMed/NCBI

43 

Itoh Y, Kamata-Sakurai M, Denda-Nagai K, Nagai S, Tsuiji M, Ishii-Schrade K, Okada K, Goto A, Fukayama M and Irimura T: Identification and expression of human epiglycanin/MUC21: A novel transmembrane mucin. Glycobiology. 18:74–83. 2008. View Article : Google Scholar : PubMed/NCBI

44 

Wang DC, Wang W, Zhu B and Wang X: Lung cancer heterogeneity and new strategies for drug therapy. Annu Rev Pharmacol Toxicol. 58:531–546. 2018. View Article : Google Scholar : PubMed/NCBI

45 

Yamada N, Nishida Y, Tsutsumida H, Hamada T, Goto M, Higashi M, Nomoto M and Yonezawa S: MUC1 expression is regulated by DNA methylation and histone H3 lysine 9 modification in cancer cells. Cancer Res. 68:2708–2716. 2008. View Article : Google Scholar : PubMed/NCBI

46 

Yokoyama S, Higashi M, Kitamoto S, Oeldorf M, Knippschild U, Kornmann M, Maemura K, Kurahara H, Wiest E, Hamada T, et al: Aberrant methylation of MUC1 and MUC4 promoters are potential prognostic biomarkers for pancreatic ductal adenocarcinomas. Oncotarget. 7:42553–42565. 2016. View Article : Google Scholar : PubMed/NCBI

47 

Okudaira K, Kakar S, Cun L, Choi E, Wu Decamillis R, Miura S, Sleisenger MH, Kim YS and Deng G: MUC2 gene promoter methylation in mucinous and non-mucinous colorectal cancer tissues. Int J Oncol. 36:765–775. 2010.PubMed/NCBI

48 

Yokoyama S, Higashi M, Tsutsumida H, Wakimoto J, Hamada T, Wiest E, Matsuo K, Kitazono I, Goto Y, Guo X, et al: TET1-mediated DNA hypomethylation regulates the expression of MUC4 in lung cancer. Genes Cancer. 8:517–527. 2017. View Article : Google Scholar : PubMed/NCBI

49 

Kitamoto S, Yamada N, Yokoyama S, Houjou I, Higashi M, Goto M, Batra SK and Yonezawa S: DNA methylation and histone H3-K9 modifications contribute to MUC17 expression. Glycobiology. 21:247–256. 2011. View Article : Google Scholar : PubMed/NCBI

50 

Vincent A, Perrais M, Desseyn JL, Aubert JP, Pigny P and Van Seuningen I: Epigenetic regulation (DNA methylation, histone modifications) of the 11p15 mucin genes (MUC2, MUC5AC, MUC5B, MUC6) in epithelial cancer cells. Oncogene. 26:6566–6576. 2007. View Article : Google Scholar : PubMed/NCBI

51 

Xu F, Lin H, He P, He L, Chen J, Lin L and Chen Y: A TP53-associated gene signature for prediction of prognosis and therapeutic responses in lung squamous cell carcinoma. Oncoimmunology. 9:17319432020. View Article : Google Scholar : PubMed/NCBI

52 

Yamada N, Hamada T, Goto M, Tsutsumida H, Higashi M, Nomoto M and Yonezawa S: MUC2 expression is regulated by histone H3 modification and DNA methylation in pancreatic cancer. Int J Cancer. 119:1850–1857. 2006. View Article : Google Scholar : PubMed/NCBI

53 

Lakshminarasimhan R and Liang G: The role of DNA methylation in cancer. Adv Exp Med Biol. 945:151–172. 2016. View Article : Google Scholar : PubMed/NCBI

Related Articles

  • Abstract
  • View
  • Download
  • Twitter
Copy and paste a formatted citation
Spandidos Publications style
Lin S, Tian C, Li J, Liu B, Ma T, Chen K, Gong W, Wang JM and Huang J: Differential <em>MUC22</em> expression by epigenetic alterations in human lung squamous cell carcinoma and adenocarcinoma. Oncol Rep 45: 78, 2021.
APA
Lin, S., Tian, C., Li, J., Liu, B., Ma, T., Chen, K. ... Huang, J. (2021). Differential <em>MUC22</em> expression by epigenetic alterations in human lung squamous cell carcinoma and adenocarcinoma. Oncology Reports, 45, 78. https://doi.org/10.3892/or.2021.8029
MLA
Lin, S., Tian, C., Li, J., Liu, B., Ma, T., Chen, K., Gong, W., Wang, J. M., Huang, J."Differential <em>MUC22</em> expression by epigenetic alterations in human lung squamous cell carcinoma and adenocarcinoma". Oncology Reports 45.5 (2021): 78.
Chicago
Lin, S., Tian, C., Li, J., Liu, B., Ma, T., Chen, K., Gong, W., Wang, J. M., Huang, J."Differential <em>MUC22</em> expression by epigenetic alterations in human lung squamous cell carcinoma and adenocarcinoma". Oncology Reports 45, no. 5 (2021): 78. https://doi.org/10.3892/or.2021.8029
Copy and paste a formatted citation
x
Spandidos Publications style
Lin S, Tian C, Li J, Liu B, Ma T, Chen K, Gong W, Wang JM and Huang J: Differential <em>MUC22</em> expression by epigenetic alterations in human lung squamous cell carcinoma and adenocarcinoma. Oncol Rep 45: 78, 2021.
APA
Lin, S., Tian, C., Li, J., Liu, B., Ma, T., Chen, K. ... Huang, J. (2021). Differential <em>MUC22</em> expression by epigenetic alterations in human lung squamous cell carcinoma and adenocarcinoma. Oncology Reports, 45, 78. https://doi.org/10.3892/or.2021.8029
MLA
Lin, S., Tian, C., Li, J., Liu, B., Ma, T., Chen, K., Gong, W., Wang, J. M., Huang, J."Differential <em>MUC22</em> expression by epigenetic alterations in human lung squamous cell carcinoma and adenocarcinoma". Oncology Reports 45.5 (2021): 78.
Chicago
Lin, S., Tian, C., Li, J., Liu, B., Ma, T., Chen, K., Gong, W., Wang, J. M., Huang, J."Differential <em>MUC22</em> expression by epigenetic alterations in human lung squamous cell carcinoma and adenocarcinoma". Oncology Reports 45, no. 5 (2021): 78. https://doi.org/10.3892/or.2021.8029
Follow us
  • Twitter
  • LinkedIn
  • Facebook
About
  • Spandidos Publications
  • Careers
  • Cookie Policy
  • Privacy Policy
How can we help?
  • Help
  • Live Chat
  • Contact
  • Email to our Support Team