Spandidos Publications Logo
  • About
    • About Spandidos
    • Aims and Scopes
    • Abstracting and Indexing
    • Editorial Policies
    • Reprints and Permissions
    • Job Opportunities
    • Terms and Conditions
    • Contact
  • Journals
    • All Journals
    • Oncology Letters
      • Oncology Letters
      • Information for Authors
      • Editorial Policies
      • Editorial Board
      • Aims and Scope
      • Abstracting and Indexing
      • Bibliographic Information
      • Archive
    • International Journal of Oncology
      • International Journal of Oncology
      • Information for Authors
      • Editorial Policies
      • Editorial Board
      • Aims and Scope
      • Abstracting and Indexing
      • Bibliographic Information
      • Archive
    • Molecular and Clinical Oncology
      • Molecular and Clinical Oncology
      • Information for Authors
      • Editorial Policies
      • Editorial Board
      • Aims and Scope
      • Abstracting and Indexing
      • Bibliographic Information
      • Archive
    • Experimental and Therapeutic Medicine
      • Experimental and Therapeutic Medicine
      • Information for Authors
      • Editorial Policies
      • Editorial Board
      • Aims and Scope
      • Abstracting and Indexing
      • Bibliographic Information
      • Archive
    • International Journal of Molecular Medicine
      • International Journal of Molecular Medicine
      • Information for Authors
      • Editorial Policies
      • Editorial Board
      • Aims and Scope
      • Abstracting and Indexing
      • Bibliographic Information
      • Archive
    • Biomedical Reports
      • Biomedical Reports
      • Information for Authors
      • Editorial Policies
      • Editorial Board
      • Aims and Scope
      • Abstracting and Indexing
      • Bibliographic Information
      • Archive
    • Oncology Reports
      • Oncology Reports
      • Information for Authors
      • Editorial Policies
      • Editorial Board
      • Aims and Scope
      • Abstracting and Indexing
      • Bibliographic Information
      • Archive
    • Molecular Medicine Reports
      • Molecular Medicine Reports
      • Information for Authors
      • Editorial Policies
      • Editorial Board
      • Aims and Scope
      • Abstracting and Indexing
      • Bibliographic Information
      • Archive
    • World Academy of Sciences Journal
      • World Academy of Sciences Journal
      • Information for Authors
      • Editorial Policies
      • Editorial Board
      • Aims and Scope
      • Abstracting and Indexing
      • Bibliographic Information
      • Archive
    • International Journal of Functional Nutrition
      • International Journal of Functional Nutrition
      • Information for Authors
      • Editorial Policies
      • Editorial Board
      • Aims and Scope
      • Abstracting and Indexing
      • Bibliographic Information
      • Archive
    • International Journal of Epigenetics
      • International Journal of Epigenetics
      • Information for Authors
      • Editorial Policies
      • Editorial Board
      • Aims and Scope
      • Abstracting and Indexing
      • Bibliographic Information
      • Archive
    • Medicine International
      • Medicine International
      • Information for Authors
      • Editorial Policies
      • Editorial Board
      • Aims and Scope
      • Abstracting and Indexing
      • Bibliographic Information
      • Archive
  • Articles
  • Information
    • Information for Authors
    • Information for Reviewers
    • Information for Librarians
    • Information for Advertisers
    • Conferences
  • Language Editing
Spandidos Publications Logo
  • About
    • About Spandidos
    • Aims and Scopes
    • Abstracting and Indexing
    • Editorial Policies
    • Reprints and Permissions
    • Job Opportunities
    • Terms and Conditions
    • Contact
  • Journals
    • All Journals
    • Biomedical Reports
      • Information for Authors
      • Editorial Policies
      • Editorial Board
      • Aims and Scope
      • Abstracting and Indexing
      • Bibliographic Information
      • Archive
    • Experimental and Therapeutic Medicine
      • Information for Authors
      • Editorial Policies
      • Editorial Board
      • Aims and Scope
      • Abstracting and Indexing
      • Bibliographic Information
      • Archive
    • International Journal of Epigenetics
      • Information for Authors
      • Editorial Policies
      • Editorial Board
      • Aims and Scope
      • Abstracting and Indexing
      • Bibliographic Information
      • Archive
    • International Journal of Functional Nutrition
      • Information for Authors
      • Editorial Policies
      • Editorial Board
      • Aims and Scope
      • Abstracting and Indexing
      • Bibliographic Information
      • Archive
    • International Journal of Molecular Medicine
      • Information for Authors
      • Editorial Policies
      • Editorial Board
      • Aims and Scope
      • Abstracting and Indexing
      • Bibliographic Information
      • Archive
    • International Journal of Oncology
      • Information for Authors
      • Editorial Policies
      • Editorial Board
      • Aims and Scope
      • Abstracting and Indexing
      • Bibliographic Information
      • Archive
    • Medicine International
      • Information for Authors
      • Editorial Policies
      • Editorial Board
      • Aims and Scope
      • Abstracting and Indexing
      • Bibliographic Information
      • Archive
    • Molecular and Clinical Oncology
      • Information for Authors
      • Editorial Policies
      • Editorial Board
      • Aims and Scope
      • Abstracting and Indexing
      • Bibliographic Information
      • Archive
    • Molecular Medicine Reports
      • Information for Authors
      • Editorial Policies
      • Editorial Board
      • Aims and Scope
      • Abstracting and Indexing
      • Bibliographic Information
      • Archive
    • Oncology Letters
      • Information for Authors
      • Editorial Policies
      • Editorial Board
      • Aims and Scope
      • Abstracting and Indexing
      • Bibliographic Information
      • Archive
    • Oncology Reports
      • Information for Authors
      • Editorial Policies
      • Editorial Board
      • Aims and Scope
      • Abstracting and Indexing
      • Bibliographic Information
      • Archive
    • World Academy of Sciences Journal
      • Information for Authors
      • Editorial Policies
      • Editorial Board
      • Aims and Scope
      • Abstracting and Indexing
      • Bibliographic Information
      • Archive
  • Articles
  • Information
    • For Authors
    • For Reviewers
    • For Librarians
    • For Advertisers
    • Conferences
  • Language Editing
Login Register Submit
  • This site uses cookies
  • You can change your cookie settings at any time by following the instructions in our Cookie Policy. To find out more, you may read our Privacy Policy.

    I agree
Search articles by DOI, keyword, author or affiliation
Search
Advanced Search
presentation
Oncology Reports
Join Editorial Board Propose a Special Issue
Print ISSN: 1021-335X Online ISSN: 1791-2431
Journal Cover
January-2022 Volume 47 Issue 1

Full Size Image

Sign up for eToc alerts
Recommend to Library

Journals

International Journal of Molecular Medicine

International Journal of Molecular Medicine

International Journal of Molecular Medicine is an international journal devoted to molecular mechanisms of human disease.

International Journal of Oncology

International Journal of Oncology

International Journal of Oncology is an international journal devoted to oncology research and cancer treatment.

Molecular Medicine Reports

Molecular Medicine Reports

Covers molecular medicine topics such as pharmacology, pathology, genetics, neuroscience, infectious diseases, molecular cardiology, and molecular surgery.

Oncology Reports

Oncology Reports

Oncology Reports is an international journal devoted to fundamental and applied research in Oncology.

Experimental and Therapeutic Medicine

Experimental and Therapeutic Medicine

Experimental and Therapeutic Medicine is an international journal devoted to laboratory and clinical medicine.

Oncology Letters

Oncology Letters

Oncology Letters is an international journal devoted to Experimental and Clinical Oncology.

Biomedical Reports

Biomedical Reports

Explores a wide range of biological and medical fields, including pharmacology, genetics, microbiology, neuroscience, and molecular cardiology.

Molecular and Clinical Oncology

Molecular and Clinical Oncology

International journal addressing all aspects of oncology research, from tumorigenesis and oncogenes to chemotherapy and metastasis.

World Academy of Sciences Journal

World Academy of Sciences Journal

Multidisciplinary open-access journal spanning biochemistry, genetics, neuroscience, environmental health, and synthetic biology.

International Journal of Functional Nutrition

International Journal of Functional Nutrition

Open-access journal combining biochemistry, pharmacology, immunology, and genetics to advance health through functional nutrition.

International Journal of Epigenetics

International Journal of Epigenetics

Publishes open-access research on using epigenetics to advance understanding and treatment of human disease.

Medicine International

Medicine International

An International Open Access Journal Devoted to General Medicine.

Journal Cover
January-2022 Volume 47 Issue 1

Full Size Image

Sign up for eToc alerts
Recommend to Library

  • Article
  • Citations
    • Cite This Article
    • Download Citation
    • Create Citation Alert
    • Remove Citation Alert
    • Cited By
  • Similar Articles
    • Related Articles (in Spandidos Publications)
    • Similar Articles (Google Scholar)
    • Similar Articles (PubMed)
  • Download PDF
  • Download XML
  • View XML

  • Supplementary Files
    • Supplementary_Data.xlsx
Article

Characterization of morphological alterations in micropapillary adenocarcinoma of the lung using an established cell line

  • Authors:
    • Dai Sonoda
    • Koki Kamizaki
    • Yukiko Matsuo
    • Kana Aruga
    • Masashi Mikubo
    • Keishi Yamashita
    • Michiru Nishita
    • Yasuhiro Minami
    • Yukitoshi Satoh
  • View Affiliations / Copyright

    Affiliations: Department of Thoracic Surgery, Kitasato University School of Medicine, Sagamihara, Kanagawa 252‑0374, Japan, Division of Cell Physiology, Department of Physiology and Cell Biology, Graduate School of Medicine, Kobe University, Kobe, Hyogo 650‑0017, Japan, Division of Advanced Surgical Oncology, Research and Development Center for New Medical Frontiers, Kitasato University School of Medicine, Sagamihara, Kanagawa 252‑0374, Japan, Department of Biochemistry, Fukushima Medical University School of Medicine, Fukushima, Fukushima 960‑1295, Japan
  • Article Number: 19
    |
    Published online on: November 19, 2021
       https://doi.org/10.3892/or.2021.8230
  • Expand metrics +
Metrics: Total Views: 0 (Spandidos Publications: | PMC Statistics: )
Metrics: Total PDF Downloads: 0 (Spandidos Publications: | PMC Statistics: )
Cited By (CrossRef): 0 citations Loading Articles...

This article is mentioned in:



Abstract

Micropapillary adenocarcinoma of the lung is a type of cancer associated with a poor prognosis and is characterized by the presence of tumor cells with a ring‑like glandular structure floating within alveolar spaces. In the present study, the association between its morphological, biochemical and immunohistochemical characteristics, and malignancy was investigated using the KU‑Lu‑MPPt3 cell line established from a patient with MIP adenocarcinoma. Two subpopulations of KU‑Lu‑MPPt3 cells, namely adhesive (AD) and clumpy and suspended (CS) cells, were prepared and subjected to DNA microarray, reverse transcription‑quantitative PCR, western blot and immunostaining analyses. Protein expression patterns were compared between the cell types and their derived tissues using immunostaining. The results revealed similar protein expression patterns between the tumor cells found in the alveolar spaces and CS cells, which exhibited morphological characteristic of MIP adenocarcinoma. Based on the results of DNA microarray analysis, the present study then focused on Akt and focal adhesion kinase (FAK), which were markedly activated in the KU‑Lu‑MPPt3 CS and AD cells, respectively. Following KU‑Lu‑MPPt3 CS cell plating onto collagen‑coated culture dishes, some cells exhibited a transformation of their morphology into KU‑Lu‑MPPt3 AD‑like cells within a few days, and their Akt and FAK activities were similar to those of the AD cells. Additionally, the inhibition of Akt and FAK activities with Akt and FAK inhibitors reduced KU‑Lu‑MPPt3 CS cell adhesion and proliferation. Thus, the aforementioned results indicated that the phosphorylation of FAK and Akt may play a crucial role in the regulation of KU‑Lu‑MPPt3 CS cell adhesion and proliferation, respectively. Furthermore, the malignant potential of MIP adenocarcinoma may be attributed to these morphological and biochemical alterations in the KU‑Lu‑MPPt3 cells.

Introduction

Lung cancer has been the most commonly diagnosed type of cancer worldwide over the past several decades (1,2). The most common histological type of lung cancer is adenocarcinoma, consisting of the lepidic, acinar, papillary, micropapillary (MIP) and solid subtypes (3,4). Among these, MIP adenocarcinoma has been associated with frequent lymph node metastasis, lymphatic invasion, vascular invasion and a poor prognosis (5,6). This subtype was only recently proposed by the International Association for the Study of Lung Cancer, American Thoracic Society, and European Respiratory Society (IASLC/ATS/ERS) and formally added as a new subtype in the 2015 WHO classification (fourth edition) (4,7).

The MIP adenocarcinoma subtype is characterized by tumor cells growing in papillary tufts and forming florets that lack fibrovascular cores, detaching from and connecting to the alveolar walls. Generally, these tumor cells with ring-like glandular structures float within the alveolar spaces. However, the mechanism of the alveolar space localization of the tumor cells with ring-like glandular structures and its association with a poor prognosis of patients with MIP adenocarcinoma have not yet been clarified. Furthermore, information on the pathophysiology of MIP adenocarcinoma and the development of therapeutic methods are limited due to the lack of sufficient research materials, such as cell lines, compared with other types of lung cancer.

The authors recently established the KU-Lu-MPPt3 cell line, the first established cell line of MIP adenocarcinoma, to the best of our knowledge (8). In the present study, a possible association of the characteristics of MIP adenocarcinoma with its malignancy was investigated by examining the KU-Lu-MPPt3 cells.

Materials and methods

Ethics statement

The present study was carried out in accordance with the Declaration of Helsinki and was approved by the Ethics Committee of Kitasato University Medical Ethics Organization (approval no. KME B09-33). The patient agreed to participate in the study and provided written informed consent, as in a previous study by the authors (8).

Cells and cell culture

The KU-Lu-MPPt3 MIP adenocarcinoma cell line was previously established in the authors' laboratory at Kitasato University (8). The KU-Lu-MPPt3 cells were cultured in Roswell Park Memorial Institute (RPMI)-1640 (Nacalai Tesque, Inc.) medium supplemented with 10% fetal bovine serum (FBS) on type I collagen-coated dishes (AGC Techno Glass Co., Ltd.) at 37°C with 5% CO2. The cells initially exhibited adherent cell morphologies at their establishment. Some cells then formed tufty aggregates and floated away from the adherent cells. The aggregated floating cells were collected and separately cultured from the adherent cells in tissue culture dishes. The KU-Lu-MPPt3 adherent cells were classified as KU-Lu-MPPt3 adhesive (AD) cells, and the aggregated floating cells were classified as KU-Lu-MPPt3 clumpy and suspended (KU-Lu-MPPt3 CS) cells (Fig. 1A). The ratio of KU-Lu-MPPt3 AD to KU-Lu-MPPt3 CS cells was not clear. However, the number of KU-Lu-MPPt3 CS cells was less than that of the KU-Lu-MPPt3 AD cells when some cells formed tufty aggregates and floated away from the adherent cells and became KU-Lu-MPPt3 CS cells. Mycoplasma testing was conducted for these cell lines and confirmed to be negative for mycoplasma infection (data not shown).

Figure 1.

Preparation of KU-Lu-MPPt3 cell subpopulations and their differentially expressed genes. (A) Preparation of KU-Lu-MPPt3 cell subpopulations. Phase contrast images of original KU-Lu-MPPt3 cells (left panels) and their isolated subpopulations: AD cells and CS cells (right panels). Scale bar, 100 µm. (B) Differential expression levels of the indicated genes of the KU-Lu-MPPt3 AD and CS cells obtained using DNA microarray analysis. (C) Differential expression levels of the indicated genes of the KU-Lu-MPPt3 AD and CS cells obtained using reverse transcription-quantitative PCR. Data are expressed as the mean ± SE of three independent experiments. **P<0.01, †P<0.001 and ‡P<0.0001; determined using the t-test. AD, adhesive; CS, clumpy and suspended; AQP1, aquaporin 1; CD36, cluster of differentiation 36; Janus kinase 1; PDK1, phosphoinositide-dependent protein kinase 1; TIMP1, tissue inhibitor of metalloproteinase-1.

Microarray analysis

Total RNA was isolated from the KU-Lu-MPPt3 AD and CS cells using the RNeasy Mini kit (Qiagen GmbH) according to the manufacturer's protocol. Quality checks analysis on the RNA samples was performed using the Human Clariom D array (cat. no. 902915; Thermo Fisher Scientific, Inc.) gene chip. All results were analyzed using the Transcriptome Analysis Console 4.0.2 software (Thermo Fisher Scientific, Inc.). Gene expression profiles between the KU-Lu-MPPt3 AD and CS cells were compared. The fold change in expression was defined as the ratio of expression in KU-Lu-MPPt3 AD cells to that in KU-Lu-MPPt3 CS cells. Genes with ratios ≥2 were considered to be significantly differentially expressed.

Bioinformatics analysis

The DAVID 6.8 database (https://david.ncifcrf.gov/tools.jsp) was used to perform Kyoto Encyclopedia of Genes and Genomes (KEGG) pathway enrichment analysis. The species was limited to Homo sapiens.

Antibodies and inhibitors

The following reagents were purchased commercially: Anti-CD36 D8L9T (14347; Cell Signaling Technology, Inc.), anti-aquaporin 1 (AQP1) B-11 (cat. no. sc-25287; Santa Cruz Biotechnology, Inc.), anti-phosphorylated (p-)Akt (Ser473; cat. no. 9271; Cell Signaling Technology, Inc.), anti-Akt 40D4 (cat. no. 2920; Cell Signaling Technology, Inc.), anti-focal adhesion kinase (FAK) (H-1; cat. no. sc-1688; Santa Cruz Biotechnology, Inc.), anti-p-FAK (Tyr397; cat. no. 44–624G; Thermo Fisher Scientific, Inc.), anti-actin I-19 (cat. no. sc-1616; Santa Cruz Biotechnology, Inc.), Alexa Fluor-phalloidin (cat. no. A12379; Thermo Fisher Scientific, Inc.), Akt inhibitor X (cat. no. sc-203811; Santa Cruz Biotechnology, Inc.) and FAK inhibitor (PF-00562271; AdooQ BioScience).

Immunohistochemistry

The KU-Lu-MPPt3 AD cells treated with TrypLE Express Enzyme (Thermo Fisher Scientific, Inc.) and the CS cells were collected, embedded in iPGell (GenoStaff Co., Ltd.), and fixed with 10% formaldehyde neutral buffer solution at 4°C overnight following the manufacturer's instructions. The lung cancer tissues were collected from the patient from whose tissue the KU-Lu-MPPt3 cells were established, and were paraffinized and cut into 4-µm-thick sections. All slides were subjected to autoclaving pretreatment for antigen retrieval using sodium citrate buffer (pH 6.0) and Tris-HCl buffer (pH 9.0). They were then blocked with Dako X0909 Protein Block, Serum-Free (Dako; Agilent Technologies, Inc.) at room temperature for 10 min, washed with PBS three times, and incubated with anti-CD36 (1:200 dilution), anti-AQP1 (1:100 dilution), anti-p-FAK (1:50 dilution) and anti-p-Akt (1:50 dilution) antibodies overnight at 4°C. Subsequently, the cells were washed with PBS three times and incubated with secondary antibodies (MAX-PO MULTI, cat. no. 424151; Nichirei Biosciences Inc.) for 30 min at room temperature. The slides were then washed with PBS three times and stained with stable DAB (Thermo Fisher Scientific, Inc.) at room temperature (anti-CD36, 6 min; anti-AQP1, 10 min; anti-p-FAK, 5 min; anti-p-Akt, 6 min). The slides were washed once again and counterstained with hematoxylin (cat. no. 115938; Sigma-Aldrich, Inc.) for nuclear staining at 4°C for 5 min. The slides were observed using an Olympus BX51 microscope (Olympus Corporation), and images were acquired using Olympus DP2-BSW software.

Immunofluorescence staining

The KU-Lu-MPPt3 CS cells were cultured on round coverslips coated with 1.8 mg/ml type I collagen (Koken Co., Ltd.) for 9 days, fixed in 10% formaldehyde neutral buffer solution for 10 min, washed with PBS three times, and permeabilized with 0.1% (v/v) Triton X-100 in PBS for 10 min at room temperature. After rinsing with PBS three times, the cells were blocked with 5% BSA at room temperature for 1 h. The cells were then incubated with anti-p-FAK (1:50 dilution) antibody overnight at 4°C. The cells were then washed with PBS three times and incubated with secondary antibodies (cat. no. A11035; Thermo Fisher Scientific, Inc.) (1:200 dilution) and phalloidin (1:500 dilution) for 1 h at room temperature. After washing with PBS once again, the cells were labeled with 4,6-diamidino-2-phenylindole (DAPI) (cat. no. D9542; Sigma-Aldrich, Inc.) for nuclear staining (1:1,000 dilution). A laser scanning confocal imaging system (LSM700; Carl Zeiss AG) was used to acquire fluorescence images. Three dimensional images were reconstituted using IMARIS software (Bitplane AG).

Western blot analysis

The cells were lysed in RIPA buffer (16488; Nacalai Tesque, Inc.) supplemented with a protease inhibitor cocktail (25955; Nacalai Tesque, Inc.) and phosphatase inhibitor cocktail solution II (FUJIFILM Wako Pure Chemical Corporation), to prepare whole-cell lysates. Protein concentrations were determined using a BCA protein assay kit (Thermo Fisher Scientific, Inc.). A total of 15 µg protein lysate was subjected to SDS-polyacrylamide gel electrophoresis (SDS-PAGE) using 10% SDS gel (cat. no. 414954; Cosmo Bio Co., Ltd.). The separated proteins were transferred onto a PVDF membrane and the membrane was blocked for 1 h at room temperature using blocking buffer (05999-84; Nacalai Tesque, Inc.), and incubated overnight at 4°C with primary antibodies against p-Akt (1:1,000 dilution), p-FAK (1:1,000 dilution), Akt (1:1,000 dilution), FAK (1:200 dilution) and actin (1:200 dilution). The membrane was then washed with PBST three times and incubated with secondary antibodies (anti-rabbit IgG: cat. no. 1706515; Bio-Rad Laboratories, Inc., anti-mouse IgG: cat. no. 1706516; Bio-Rad Laboratories, Inc., anti-goat: cat. no. A16005; Thermo Fisher Scientific, Inc.) (1:10,000 dilution) for 1 h at room temperature. Proteins were visualized and analyzed using an Image Quant LAS 4000 system with Image Quant TL7.0 analysis software imaging system (Cytiva). All western blot bands were semi-quantified using ImageJ 1.53i software (National Institutes of Health).

Cell proliferation assay

The KU-Lu-MPPt3 CS cells were cultured on collagen-coated 96-well plates (AGC Techno Glass Co., Ltd.) with or without inhibitors (Akt inhibitor X and FAK inhibitor PF-00562271) and incubated for 4 days at 37°C. The cells were then incubated with WST-8 (CCK-8; Dojindo Molecular Technologies, Inc.) at a final concentration of 10% (v/v), for 150 min at 37°C. The absorbances of the culture supernatants were measured at 450 nm using a SpectraMax M2 multifunctional microplate reader (Molecular Devices, LLC).

Cell adhesion assay

The KU-Lu-MPPt3 CS cells were plated onto collagen-coated 96-well plates with or without inhibitors (Akt inhibitor X and FAK inhibitor PF-00562271) and cultured for 3 days at 37°C in RPMI medium with 10% FBS. In preparation for the measurement of the numbers of attached cells, the wells were washed twice with PBS and filled with fresh medium containing 10% (v/v) WST-8. In preparation for the measurement of the total viable cell numbers, WST-8 was added without washing to the wells at a final concentration of 10% (v/v). Plates were then incubated for 150 min at 37°C, and the absorbances of the culture supernatants were measured at 450 nm using a SpectraMax M2 multifunctional microplate reader. The proportions of adherent cells were defined as the attached cell number/total cell number.

RNA isolation and reverse transcription-quantitative PCR (RT-qPCR)

Total RNA was extracted from the KU-Lu-MPPt3 AD and CS cells using Sepasol-RNA I super G (Nacalai Tesque, Inc.) and subjected to reverse transcription to synthesize cDNA using the iScript™ cDNA Synthesis Kit (cat. no. 1708890; Bio-Rad Laboratories, Inc.). The reverse transcription conditions were as follows: 25°C for 5 min, 42°C for 30 min, 85°C for 5 sec, holding at 4°C. Thereafter, qPCR was performed using SYBR-Green (cat. no. 1725271; Bio-Rad Laboratories, Inc.) on a CFX96 Touch Real-time PCR Detection System (Bio-Rad Laboratories, Inc.) and β-actin was used as the internal reference gene. The PCR cycles were performed as follows: Initial denaturation at 95°C for 30 sec and then 40 cycles of 95°C for 10 sec and 60°C for 30 sec. A calibration curve (standard curve) was created and analyzed using the analysis was conducted with the 2−ΔΔCq quantification method (9). The following primers were used: CD36 forward, 5′-TGGGACCATTGGTGATGAG-3′ and reverse, 5′-GCAACAAACATCACCACACC-3′; AQP1 forward, 5′-TTTCTGTTTCCTGGCCTCAG-3′ and reverse, 5′-TCCACAACTTCAAGGGAGTG-3′; 3-phosphoinositide-dependent protein kinase-1 gene (PDK1) forward, 5′-GAAGATGAGTGACCGAGGAGG-3′ and reverse, 5′-GTAAAGACGTGATATGGGCAATC-3′; Janus kinase 1 gene (Jak1) forward, 5′-GGTCAGCATTAACAAGCAGGACAA-3′ and reverse, 5′-AGCCATCTACCAGGGACACAAAG-3′; TIMP metallopeptidase inhibitor 1 (TIMP1) forward, 5′-TATCCATCCCCTGCAAACTG-3′ and reverse, 5′-TTTTCAGAGCCTTGGAGGAG-3′; Paxillin forward, 5′-ACAGTCGCCAAAGGAGTC-3′ and reverse, 5′-TGGTAGTGCACCTCACAGTA-3′; and β-actin forward, 5′-TCACCCACACTGTGCCCATCTACGA-3′ and reverse, 5′-CAGCGGAACCGCTCATTGCCAATGG-3′.

Statistical analysis

All values are presented as the mean ± standard error, and all error bars represent the standard error of the mean. Statistical analysis was performed using JMP Pro 16 software (SAS Institute, Inc.). All results were analyzed using the unpaired Student's t-test and the one-way ANOVA followed by Dunnett's multiple comparison test. P<0.05 was considered to indicate a statistically significant difference.

Results

Comparison of MIP adenocarcinoma histopathological specimens and KU-Lu-MPPt3 cells

The KU-Lu-MPPt3 cell line was recently established by the authors as the first established MIP adenocarcinoma cell line, at least to the best of our knowledge (8). Although the cells adhere to and grow on collagen-coated dishes, some cells aggregate and float away from adherent cells during culture (Fig. 1A). To compare the characteristics of the KU-Lu-MPPt3 CS and AD cells, their gene expression profiles were examined, using DNA microarray analysis. In total, 8,054 genes were differentially expressed >2-fold, of which 3,882 and 4,172 genes were upregulated and downregulated, respectively (Table SI), in the KU-Lu-MPPt3 CS cells in comparison with the KU-Lu-MPPt3 AD cells. The most prominently differentially expressed genes are shown in Fig. 1B.

Among these genes, CD36, which encodes a fatty acid receptor (10), and AQP1, which has been reported to encode a water channel protein involved in the progression, invasion and metastasis of lung adenocarcinoma tumors (11), were highly expressed in the KU-Lu-MPPt3 CS cells (Fig. 1C). The CD36 and AQP1 differential expression levels at the protein level were then confirmed using immunohistochemistry. Their expression patterns were also compared with those of histopathological specimens from the patient with MIP adenocarcinoma. It was revealed that the KU-Lu-MPPt3 CS cells were positive for both CD36 and AQP1 proteins; however, the KU-Lu-MPPt3 AD cells were not (Fig. 2E, F, H and I). Several MIP component cells of the alveolar spaces in MIP adenocarcinoma specimens were positive for these proteins (Fig. 2D and G). Therefore, the KU-Lu-MPPt3 CS cells may retain properties similar to those of the characteristic tumor cells discovered in the alveolar spaces of patients with MIP adenocarcinoma. The tumor cells detected in the alveolar spaces have often been discovered in only a section of MIP adenocarcinoma. Fewer KU-Lu-MPPt3 CS than KU-Lu-MPPt3 AD cells existing when certain cells are being separated from adherent cells and transforming into KU-Lu-MPPt3 CS cells is consistent with this clinical feature.

Figure 2.

Expression of CD36 and AQP1 in KU-Lu-MPPt3 cell subpopulations and histopathological specimens. (A-C) Histopathological specimens of MIP adenocarcinoma and KU-Lu-MPPt3 AD and CS cells stained with H&E staining. (D-F) Histopathological specimens of MIP adenocarcinoma and KU-Lu-MPPt3 AD and CS cells stained with antibodies against CD36. (G-I) Histopathological specimens of MIP adenocarcinoma and KU-Lu-MPPt3 AD and CS cells stained with antibodies against AQP1. Scale bars, 50 µm. MIP, micropapillary; CD36, cluster of differentiation 36; AQP1, aquaporin 1; H&E, hematoxylin and eosin; AD, adhesive; CS, clumpy and suspended.

All differentially expressed genes identified in the microarray analysis were subjected to KEGG pathway enrichment analysis. Cell adhesion molecules (CAMs) and the Akt signaling pathway were among the enriched pathways. Among the genes identified using the microarray analysis, genes related to CAMs and the Akt signaling pathway were examined. CD36, PDK1 and Jak1, which were highly expressed in the KU-Lu-MPPt3 CS cells and have been associated with the activation of the Akt pathway (10,12–16), and paxillin and TIMP1, which were highly expressed in the KU-Lu-MPPt3 AD cells and are associated with the activation of the FAK pathway (17–20), were detected (Fig. 1B). Therefore, these genes were confirmed to be differentially expressed between the two cell types using RT-qPCR (Fig. 1C).

It was then examined whether Akt and FAK were differentially activated between the two cell types by performing western blot analysis with phospho-specific antibodies. It was demonstrated that the expression of total FAK was decreased in the KU-Lu-MPPt3 CS cells (Fig. 3A). Apart from this difference in total FAK levels, the p-FAK levels normalized to the total FAK levels were significantly decreased in the KU-Lu-MPPt3 CS cells (Fig. 3B). By contrast, whereas the total Akt levels were almost comparable between the KU-Lu-MPPt3 AD and CS cells (Fig. 3A), the normalized p-Akt levels were significantly increased in the KU-Lu-MPPt3 CS cells (Fig. 3B). Thus, the KU-Lu-MPPt3 CS cells exhibited a decreased and increased activity of FAK and Akt, respectively (Fig. 3A and B).

Figure 3.

Differential phosphorylation of Akt and FAK amongst KU-Lu-MPPt3 cell subpopulations. (A) Evaluation of p-FAK (Tyr397) and p-Akt (Ser473) levels in KU-Lu-MPPt3 AD and CS cells using western blot analysis. (B) Relative quantification of p-FAK/total FAK and p-Akt/total Akt levels. Data are expressed as the mean ± SE of three independent experiments. (C) Immunohistochemical analysis of p-FAK and p-Akt in KU-Lu-MPPt3 AD cells (a and b), CS cells (c and d), and histopathological specimen (e and f). Scale bars, 20 µm. **P<0.01, ‡P<0.0001 determined using the t-test. AD, adhesive; CS, clumpy and suspended; FAK, focal adhesion kinase; p-FAK, phosphorylated FAK; p-Akt, phosphorylated Akt.

In the histopathological specimens, p-Akt was detected primarily in the MIP component cells in the alveolar space, being consistent with the results obtained for the KU-Lu-MPPt3 CS cells (Fig. 3C-d and -f). By contrast, p-FAK was detected in all tumor cells in the histopathological specimens, regardless of location (Fig. 3C-e). Since p-FAK was detected in both the KU-Lu-MPPt3 AD and CS cells at comparable levels (Fig. 3C-a and -c), the immunostaining performed herein may have failed to accurately quantify the levels of p-FAK. Furthermore, in addition to CD36, the expression of stem cell markers, such as SOX2, CD44, C-X-C chemokine receptor type 4 (CXCR4) and aldehyde dehydrogenase 1 family, member A1 (ALDH1a) was higher in the KU-Lu-MPPt3 CS cells than in the KU-Lu-MPPt3 AD cells in the microarray analysis, and similar results were obtained using RT-qPCR (unpublished data). The microarray data were uploaded in the National Center for Biotechnology Information Gene Expression Omnibus (GEO) database; GEO accession number GSE184883 (https://www.ncbi.nlm.nih.Gov/geo/query/acc.cgi?acc=GSE184883).

Morphological changes in the KU-Lu-MPPt3 CS cells following attachment to type I collagen

The KU-Lu-MPPt3 CS cells slowly proliferated in suspension when cultured in tissue culture dishes; however, when cultured on type I collagen, some cells changed their morphologies, resembling KU-Lu-MPPt3 AD cells within 9 days (Fig. 4A). Subsequently, several cells formed tufty aggregates with rising edges, of which specific cells detached and reverted to the KU-Lu-MPPt3 CS cell morphology (data not shown).

Figure 4.

Changes in phosphorylation levels of Akt and FAK, following the attachment of KU-Lu-MPPt3 CS cells. (A) Phase-contrast images of KU-Lu-MPPt3 CS cells, cultured in tissue culture dishes (left panel) and culture dishes coated with type I collagen for 9 days (right panel). Scale bars, 100 µm. (B) Evaluation of p-Akt and p-FAK expression levels in glued KU-Lu-MPPt3 CS cells using western blot analysis. (C) Relative quantification of p-FAK/total FAK and p-Akt/total Akt levels. Data are expressed as the mean ± SE of three independent experiments. (D) Representative image of the glued KU-Lu-MPPt3 CS cells, cultured on round coverslips coated with type I collagen for 9 days and stained by anti-p-FAK antibody (red), phalloidin (green), and DAPI (blue). Scale bar, 20 µm. *P<0.05 and **P<0.01; determined using the t-test. FAK, focal adhesion kinase; p-FAK, phosphorylated FAK; p-Akt, phosphorylated Akt; CS, clumpy and suspended.

Thus, the Akt and FAK phosphorylation states between the KU-Lu-MPPt3 CS and transformed AD cells (hereafter referred to as glued KU-Lu-MPPt3 CS cells) were compared, following incubation on type I collagen-coated dishes at 37°C for 9 days. Consistent with the cell morphology, the p-Akt and p-FAK levels were decreased and increased, respectively, in the glued KU-Lu-MPPt3 CS cells (Fig. 4B and C). Confocal microscopic analysis revealed that these cells formed lamellipodia-like protrusions with accumulated p-FAK (Fig. 4D). These findings suggest that the adhesiveness of the KU-Lu-MPPt3 cells was associated with their Akt and FAK activities.

Involvement of Akt and FAK in the adhesion and proliferation of KU-Lu-MPPt3 CS cells

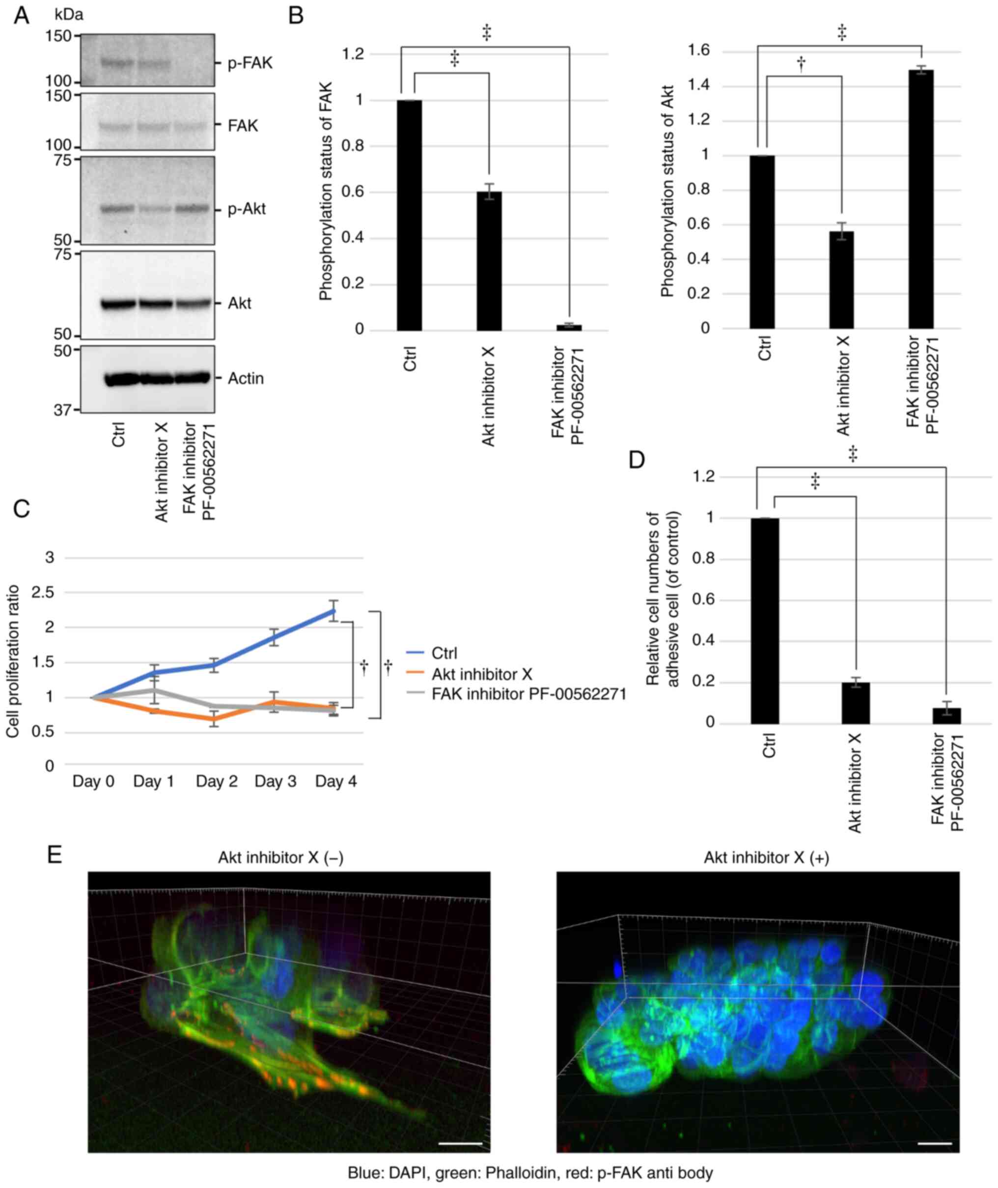
It was further confirmed using western blot analysis that Akt and FAK inhibitors respectively decreased the p-Akt and p-FAK levels significantly in the KU-Lu-MPPt3 CS cells (Fig. 5A and B). Of note, it was also demonstrated that the Akt inhibitor decreased the p-FAK levels, whereas the FAK inhibitor increased the p-Akt levels (Fig. 5A and B), suggesting a possible signaling crosstalk between Akt and FAK in the KU-Lu-MPPt3 cells. In order to investigate the involvement of Akt and FAK activities in the proliferation and adhesion of the KU-Lu-MPPt3 CS cells, the effects of Akt and FAK inhibitors on their proliferation and adhesion to type I collagen-coated plates were evaluated using the WST-8 assay. Although the untreated cells proliferated in type I collagen-coated plates, they failed to proliferate in the presence of either Akt or FAK inhibitors, presenting a significant decrease in cell numbers (Fig. 5C). Furthermore, both inhibitors markedly inhibited cell adhesion (Fig. 5D). The formation of lamellipodia-like protrusions with accumulated p-FAK was inhibited by the Akt inhibitor (Fig. 5E). These results suggested that the activities of both Akt and FAK are required for the adhesion and proliferation of KU-Lu-MPPt3 CS cells.

Figure 5.

Akt activity is involved in the adhesion of KU-Lu-MPPt3 CS cells. (A) Evaluation of the effects of Akt inhibitor X and PF-00562271 FAK inhibitor on p-Akt and p-FAK expression levels using western blot analysis. (B) Quantification of p-FAK/total FAK and p-Akt/total Akt levels. Data are expressed as the mean ± SE of three independent experiments. (C) FAK or Akt inhibition effects on KU-Lu-MPPt3 CS cell proliferation. Data are expressed as the mean ± SE of three independent experiments. (D) FAK or Akt inhibition effects on KU-Lu-MPPt3 CS cell adhesion, as measured using WST-8 assay. Representative data are expressed as the mean ± SE of three independent experiments. (E) Three-dimensional confocal images of KU-Lu-MPPt3 CS cells cultured on round coverslips coated with type I collagen for 9 days in the presence (right panel) or absence (left panel) of Akt inhibitor X (20 µM). The cells were stained with anti-p-FAK antibody (red), phalloidin (green) and DAPI (blue). Scale bar, 20 µm. †P<0.001, ‡P<0.0001; determined using one-way ANOVA, followed by Dunnett's multiple comparison test. FAK, focal adhesion kinase; p-FAK, phosphorylated FAK; p-Akt, phosphorylated Akt; CS, clumpy and suspended.

Discussion

MIP adenocarcinoma is a high-grade malignant tumor, presenting high rates of lymphatic invasion, visceral pleural invasion and lymph node metastases (5,6); it is also associated with a poor prognosis even in the early stages of the disease (6,21), and a high recurrence rate (22). Furthermore, patients with MIP-positive tumors tend to relapse locoregionally after limited resection (23,24). However, the biological mechanism underlying the progression of MIP adenocarcinoma has not yet been fully elucidated. Furthermore, there is no clear consensus on the mechanism and malignant effects of the characteristic ring-like glandular structure of tumor cells floating within alveolar spaces in MIP adenocarcinoma. By using immunohistochemistry, serial sectioning and electron microscopy, Kamiya et al (25) revealed that the micropapillary tufts appeared to float in alveolar spaces or spaces encased by connective tissues in histopathological sections. Furthermore, according to the serial sectioning in this previous study, most tufts were continuous with other tufts and the main tumor (25). In addition, it has also been reported that due to histopathological findings demonstrating no vascularity in micropapillary tufts, the route of nourishment for their constitutive cells was uncertain (25). On the other hand, another unique feature of MIP adenocarcinoma is the presence of non-integrated free tumor clusters, located away from the main tumors (26,27). However, this unique feature does not appear to be associated with the continuity of the identified tufts.

In the present study, it was observed that the cultured KU-Lu-MPPt3 CS cells shared morphological and immunohistological characteristics with the ring-like glandular structure of tumor cells floating within alveolar spaces. These cells appeared to survive in suspended states, ensuring nourishment from their surroundings. In addition, immunostaining of the pathological tissues revealed that the staining properties of the ring-like glandular structure of tumor cells floating within alveolar spaces were heterogeneous. Some cells demonstrated high levels of p-Akt, in similarity to the high levels of p-Akt in the KU-Lu-MPPt3 CS cells. These results suggested that two types of cells may exist in the ring-like glandular structure of tumor cells floating within alveolar spaces: One that maintains continuity with the alveolar wall and another one that can survive in a floating state without continuity with the alveolar wall, similar to the KU-Lu-MPPt3 CS cells. Non-integrated free tumor clusters may have been derived from floating tumors moving within the alveolar spaces, including KU-Lu-MPPt3 CS cells. It was demonstrated in the present study that the KU-Lu-MPPt3 CS cells not only survived in a suspended state, but also adhered and changed their morphology in the presence of appropriate substrates, in support of the clinical findings.

Of note, the KU-Lu-MPPt3 CS cells demonstrated a high p-Akt expression in suspended states, and Akt phosphorylation was observed to be a pre-requisite for adhesion. However, in the process of adhering and transforming into AD-like cells, the expression of p-FAK increased and expression of p-Akt decreased. Furthermore, by inhibiting the phosphorylation of Akt, the levels of p-FAK and the adhesive ability decreased. Furthermore, by inhibiting FAK phosphorylation, the p-Akt levels increased.

High levels of MIP adenocarcinoma malignancy may be attributed to the characteristic tumor cells within the alveolar spaces with the ring-like glandular structures. Furthermore, it may be attributable to its ability of directly infiltrating and changing morphology, in order to allow adhesion under appropriate conditions. Since Akt and FAK may be involved in this process, Akt or FAK activity inhibition may block the biological and pathological functions of MIP adenocarcinoma cells, including their growth.

In addition, several genes, including CD36, CD44, SOX2, CXCR4 and ALDH1a were upregulated in the KU-Lu-MPPt3 CS cells compared with the KU-Lu-MPPt3 AD cells, as determined using microarray analysis and RT-qPCR. These genes are known as cancer stem cell markers (28–34). Therefore, the KU-Lu-MPPt3 CS cells may have stem cell properties and this feature may also contribute to the malignancy of MIP adenocarcinoma. In future studies, the authors aim to evaluate the cancer stem cell like properties of the KU-Lu-MPPt3 CS cells.

Previous clinical trials have demonstrated that Akt inhibitors may be effective in the treatment of breast cancer (35,36). In addition, previously performed clinical trials on FAK inhibitors in patients with solid tumors have confirmed their safety and effectiveness, allowing the inhibitor application to proceed to clinical development (37,38). Thus, Akt and FAK inhibitors may be also useful therapeutic agents for the treatment of MIP adenocarcinoma. However, further assessment for these potential treatments is required.

A limitation of the present study is that in the microarray analysis, only one sample per cell was analyzed and the sample size was small. Therefore, the false discovery rate could not be determined. The number of samples will be increased and analysis will be performed in future studies.

In conclusion, the KU-Lu-MPPt3 CS cells, which share characteristics with MIP adenocarcinoma cells in the alveolar space, demonstrated high levels of p-Akt. Furthermore, it was revealed that their morphology may be altered under appropriate conditions, which was prevented by the administration of an FAK or Akt inhibitor. These morphological and biological features may be associated with the malignancy of MIP adenocarcinoma.

Supplementary Material

Supporting Data

Acknowledgements

Not applicable.

Funding

The present study was supported in part by a grant from Parents' Association Grant of Kitasato University, School of Medicine, a grant-in-aid for Scientific Research (C) (20K07575) from MEXT, JST (Moonshot R&D) (JPMJMS2022), the Japan Agency for Medical Research and Development (AMED) (18gm5010001s0901), the Setsuro Fujii Memorial Osaka Foundation for Promotion of Fundamental Medical Research, and a grant-in-aid for Scientific Research (C) (19K09312) from MEXT.

Availability of data and materials

All microarray data were uploaded in the National Center for Biotechnology Information Gene Expression Omnibus (GEO) database; GEO accession number GSE184883 (https://www.ncbi.nlm.nih.Gov/geo/query/acc.cgi?acc=GSE184883). All remaining datasets used and/or analyzed during the current study are available from the corresponding author on reasonable request.

Authors' contributions

DS, KK, MN and YMi designed the experiments, analyzed the data and edited the manuscript. DS performed the majority of the experiments and assembled the data. KK, YMa and KA performed the immunofluorescence staining and microarray analysis. MM and KY analyzed the data and revised the manuscript. YS was involved in the conception and design of the experiments and supervised the whole experimental work and revised the manuscript. DS and KK confirm the authenticity of all the raw data. All authors have read and approved the final manuscript.

Ethics approval and consent to participate

The present investigation was approved by the ethics committee of Kitasato University Medical Ethics Organization (Approval No. KME B09-33). The patient agreed to participate in the study and provided written informed consent as per a previous study by the authors (8), and we did not use clinical specimen from anyone other than this patient in this study.

Patient consent for publication

Not applicable.

Competing interests

The authors declare that they have no competing interests.

Glossary

Abbreviations

Abbreviations:

AQP1

aquaporin 1

CD36

cluster of differentiation 36

FAK

focal adhesion kinase

Jak1

Janus kinase 1

MIP

micropapillary

PDK1

phosphoinositide-dependent protein kinase 1

TIMP1

tissue inhibitor of metalloproteinase-1

AD

adhesive

CS

clumpy and suspended

CAMs

cell adhesion molecules

CXCR4

C-X-C chemokine receptor type 4

ALDH1a

aldehyde dehydrogenase 1 family member A1

References

1 

American Cancer Society: Global Cancer Facts & Figures. 4th edition. American Cancer Society. (Atlanta, GA). 2018.

2 

Bray F, Ferlay J, Soerjomataram I, Siegel RL, Torre LA and Jemal A: Global cancer statistics 2018: GLOBOCAN estimates of incidence and mortality worldwide for 36 cancers in 185 countries. CA Cancer J Clin. 68:394–424. 2018. View Article : Google Scholar : PubMed/NCBI

3 

Inamura K: Clinicopathological characteristics and mutations driving development of early lung adenocarcinoma: Tumor initiation and progression. Int J Mol Sci. 19:12592018. View Article : Google Scholar : PubMed/NCBI

4 

Travis WD, Brambilla E, Noguchi M, Nicholson AG, Geisinger KR, Yatabe Y, Beer DG, Powell CA, Riely GJ, Van Schil PE, et al: International association for the study of lung Cancer/American thoracic Society/European respiratory society international multidisciplinary classification of lung adenocarcinoma. J Thorac Oncol. 6:244–285. 2011. View Article : Google Scholar : PubMed/NCBI

5 

Yoshida Y, Nitadori JI, Shinozaki-Ushiku A, Sato J, Miyaji T, Yamaguchi T, Fukayama M and Nakajima J: Micropapillary histological subtype in lung adenocarcinoma of 2 cm or less: Impact on recurrence and clinical predictors. Gen Thorac Cardiovasc Surg. 65:273–279. 2017. View Article : Google Scholar : PubMed/NCBI

6 

Miyoshi T, Satoh Y, Okumura S, Nakagawa K, Shirakusa T, Tsuchiya E and Ishikawa Y: Early-stage lung adenocarcinomas with a micropapillary pattern, a distinct pathologic marker for a significantly poor prognosis. Am J Surg Pathol. 27:101–109. 2003. View Article : Google Scholar : PubMed/NCBI

7 

World Health Organization: WHO Classification of Tumors of the Lung, Pleura, Thymus and Heart. Travis WD, Brambilla E, Burke AP, Marx A and Nicholson AG: WHO/IARC Classification of Tumours. Lyon. (IARC Publications). 2015.

8 

Matsuo Y, Shiomi K, Sonoda D, Mikubo M, Naito M, Matsui Y, Yoshida T and Satoh Y: Molecular alterations in a new cell line (KU-Lu-MPPt3) established from a human lung adenocarcinoma with a micropapillary pattern. J Cancer Res Clin Oncol. 144:75–87. 2018. View Article : Google Scholar : PubMed/NCBI

9 

Livak KJ and Schmittgen TD: Analysis of relative gene expression data using real-time quantitative PCR and the 2(−Delta Delta C(T)) method. Methods. 25:402–408. 2001. View Article : Google Scholar : PubMed/NCBI

10 

Luo X, Zheng E, Wei L, Zeng H, Qin H, Zhang X, Liao M, Chen L, Zhao L, Ruan XZ, et al: The fatty acid receptor CD36 promotes HCC progression through activating Src/PI3K/AKT axis-dependent aerobic glycolysis. Cell Death Dis. 12:3282021. View Article : Google Scholar : PubMed/NCBI

11 

Bellezza G, Vannucci J, Bianconi F, Metro G, Del Sordo R, Andolfi M, Ferri I, Siccu P, Ludovini V, Puma F, et al: Prognostic implication of aquaporin 1 overexpression in resected lung adenocarcinoma. Interact Cardiovasc Thorac Surg. 25:856–861. 2017. View Article : Google Scholar : PubMed/NCBI

12 

Cifarelli V, Appak-Baskoy S, Peche VS, Kluzak A, Shew T, Narendran R, Pietka KM, Cella M, Walls CW, Czepielewski R, et al: Visceral obesity and insulin resistance associate with CD36 deletion in lymphatic endothelial cells. Nat Commun. 12:33502021. View Article : Google Scholar : PubMed/NCBI

13 

Gan G, Shi Z, Shangguan C, Zhang J, Yuan Y, Chen L, Liu W, Li B, Meng S, Xiong W and Mi J: The kynurenine derivative 3-HAA sensitizes hepatocellular carcinoma to sorafenib by upregulating phosphatases. Theranostics. 11:6006–6018. 2021. View Article : Google Scholar : PubMed/NCBI

14 

Elsayed AM, Bayraktar E, Amero P, Salama SA, Abdelaziz AH, Ismail RS, Zhang X, Ivan C, Sood AK, Lopez-Berestein G, et al: PRKAR1B-AS2 long noncoding rna promotes tumorigenesis, survival, and chemoresistance via the PI3K/AKT/mTOR pathway. Int J Mol Sci. 22:18822021. View Article : Google Scholar : PubMed/NCBI

15 

Wang H, Hou W, Perera A, Bettler C, Beach JR, Ding X, Li J, Denning MF, Dhanarajan A, Cotler SJ, et al: Targeting EphA2 suppresses hepatocellular carcinoma initiation and progression by dual inhibition of JAK1/STAT3 and AKT signaling. Cell Rep. 34:1087652021. View Article : Google Scholar : PubMed/NCBI

16 

Subotički T, Mitrović Ajtić O, Beleslin-Čokić BB, Bjelica S, Djikić D, Diklić M, Leković D, Gotić M, Santibanez JF, Noguchi CT and Čokić VP: IL-6 stimulation of DNA replication is JAK1/2 mediated in cross-talk with hyperactivated ERK1/2 signaling. Cell Biol Int. 43:192–206. 2019. View Article : Google Scholar : PubMed/NCBI

17 

Deramaudt TB, Dujardin D, Noulet F, Martin S, Vauchelles R, Takeda K and Rondé P: Altering FAK-paxillin interactions reduces adhesion, migration and invasion processes. PLoS One. 9:e920592014. View Article : Google Scholar : PubMed/NCBI

18 

Song M, Hu J and Quan HY: Abnormal expression of FAK and paxillin correlates with oral cancer invasion and metastasis. Acta Biochim Pol. 68:317–323. 2021.PubMed/NCBI

19 

Tang J, Kang Y, Huang L, Wu L and Peng Y: TIMP1 preserves the blood-brain barrier through interacting with CD63/integrin β 1 complex and regulating downstream FAK/RhoA signaling. Acta Pharm Sin B. 10:987–1003. 2020. View Article : Google Scholar : PubMed/NCBI

20 

Song G, Xu S, Zhang H, Wang Y, Xiao C, Jiang T, Wu L, Zhang T, Sun X, Zhong L, et al: TIMP1 is a prognostic marker for the progression and metastasis of colon cancer through FAK-PI3K/AKT and MAPK pathway. J Exp Clin Cancer Res. 35:1482016. View Article : Google Scholar : PubMed/NCBI

21 

Song Z, Zhu H, Guo Z, Wu W, Sun W and Zhang Y: Prognostic value of the IASLC/ATS/ERS classification in stage I lung adenocarcinoma patients-based on a hospital study in China. Eur J Surg Oncol. 39:1262–1268. 2013. View Article : Google Scholar : PubMed/NCBI

22 

Yoshizawa A, Motoi N, Riely GJ, Sima CS, Gerald WL, Kris MG, Park BJ, Rusch VW and Travis WD: Impact of proposed IASLC/ATS/ERS classification of lung adenocarcinoma: Prognostic subgroups and implications for further revision of staging based on analysis of 514 stage I cases. Mod Pathol. 24:653–664. 2011. View Article : Google Scholar : PubMed/NCBI

23 

Nitadori JI, Bograd AJ, Kadota K, Sima CS, Rizk NP, Morales EA, Rusch VW, Travis WD and Adusumilli PS: Impact of micropapillary histologic subtype in selecting limited resection vs lobectomy for lung adenocarcinoma of 2 cm or smaller. J Natl Cancer Inst. 105:1212–1220. 2013. View Article : Google Scholar : PubMed/NCBI

24 

Tsubokawa N, Mimae T, Sasada S, Yoshiya T, Mimura T, Murakami S, Ito H, Miyata Y, Nakayama H and Okada M: Negative prognostic influence of micropapillary pattern in stage IA lung adenocarcinoma. Eur J Cardiothorac Surg. 49:293–299. 2016. View Article : Google Scholar : PubMed/NCBI

25 

Kamiya K, Hayashi Y, Douguchi J, Hashiguchi A, Yamada T, Izumi Y, Watanabe M, Kawamura M, Horinouchi H, Shimada N, et al: Histopathological features and prognostic significance of the micropapillary pattern in lung adenocarcinoma. Mod Pathol. 21:992–1001. 2008. View Article : Google Scholar : PubMed/NCBI

26 

Watanabe M, Yokose T, Tetsukan W, Imai K, Tsuboi M, Ito H, Ishikawa Y, Yamada K, Nakayama H and Fujino S: Micropapillary components in a lung adenocarcinoma predict stump recurrence 8 years after resection: A case report. Lung Cancer. 80:230–233. 2013. View Article : Google Scholar : PubMed/NCBI

27 

Morimoto J, Nakajima T, Suzuki H, Nagato K, Iwata T, Yoshida S, Fukuyo M, Ota S, Nakatani Y and Yoshino I: Impact of free tumor clusters on prognosis after resection of pulmonary adenocarcinoma. J Thorac Cardiovasc Surg. 152:64–72.e1. 2016. View Article : Google Scholar : PubMed/NCBI

28 

Erhart F, Blauensteiner B, Zirkovits G, Printz D, Soukup K, Klingenbrunner S, Fischhuber K, Reitermaier R, Halfmann A, Lötsch D, et al: Gliomasphere marker combinatorics: Multidimensional flow cytometry detects CD44+/CD133+/ITGA6+/CD36+ signature. J Cell Mol Med. 23:281–292. 2019. View Article : Google Scholar : PubMed/NCBI

29 

Ghoneum A, Gonzalez D, Abdulfattah AY and Said N: Metabolic plasticity in ovarian cancer stem cells. Cancers (Basel). 12:12672020. View Article : Google Scholar : PubMed/NCBI

30 

Yin Y, Xie CM, Li H, Tan M, Chen G, Schiff R, Xiong X and Sun Y: The FBXW2-MSX2-SOX2 axis regulates stem cell property and drug resistance of cancer cells. Proc Natl Acad Sci USA. 116:20528–20538. 2019. View Article : Google Scholar : PubMed/NCBI

31 

Boumahdi S, Driessens G, Lapouge G, Rorive S, Nassar D, Le Mercier M, Delatte B, Caauwe A, Lenglez S, Nkusi E, et al: SOX2 controls tumour initiation and cancer stem-cell functions in squamous-cell carcinoma. Nature. 511:246–250. 2014. View Article : Google Scholar : PubMed/NCBI

32 

Maréchal R, Demetter P, Nagy N, Berton A, Decaestecker C, Polus M, Closset J, Devière J, Salmon I and Van Laethem JL: High expression of CXCR4 may predict poor survival in resected pancreatic adenocarcinoma. Br J Cancer. 100:1444–1451. 2009. View Article : Google Scholar : PubMed/NCBI

33 

Luo Y, Dallaglio K, Chen Y, Robinson WA, Robinson SE, McCarter MD, Wang J, Gonzalez R, Thompson DC, Norris DA, et al: ALDH1A isozymes are markers of human melanoma stem cells and potential therapeutic targets. Stem Cells. 30:2100–2113. 2012. View Article : Google Scholar : PubMed/NCBI

34 

Chefetz I, Grimley E, Yang K, Hong L, Vinogradova EV, Suciu R, Kovalenko I, Karnak D, Morgan CA, Chtcherbinine M, et al: A Pan-ALDH1A inhibitor induces necroptosis in ovarian cancer stem-like cells. Cell Rep. 26:3061–3075.e6. 2019. View Article : Google Scholar : PubMed/NCBI

35 

Kim SB, Dent R, Im SA, Espié M, Blau S, Tan AR, Isakoff SJ, Oliveira M, Saura C, Wongchenko MJ, et al: Ipatasertib plus paclitaxel versus placebo plus paclitaxel as first-line therapy for metastatic triple-negative breast cancer (LOTUS): A multicentre, randomised, double-blind, placebo-controlled, phase 2 trial. Lancet Oncol. 18:1360–1372. 2017. View Article : Google Scholar : PubMed/NCBI

36 

Martorana F, Motta G, Pavone G, Motta L, Stella S, Vitale SR, Manzella L and Vigneri P: AKT inhibitors: New weapons in the fight against breast cancer? Front Pharmacol. 12:6622322012. View Article : Google Scholar : PubMed/NCBI

37 

Soria JC, Gan HK, Blagden SP, Plummer R, Arkenau HT, Ranson M, Evans TR, Zalcman G, Bahleda R, Hollebecque A, et al: A phase I, pharmacokinetic and pharmacodynamic study of GSK2256098, a focal adhesion kinase inhibitor, in patients with advanced solid tumors. Ann Oncol. 27:2268–2274. 2016. View Article : Google Scholar : PubMed/NCBI

38 

Mohanty A, Pharaon RR, Nam A, Salgia S, Kulkarni P and Massarelli E: FAK-targeted and combination therapies for the treatment of cancer: An overview of phase I and II clinical trials. Expert Opin Investig Drugs. 29:399–409. 2020. View Article : Google Scholar : PubMed/NCBI

Related Articles

  • Abstract
  • View
  • Download
  • Twitter
Copy and paste a formatted citation
Spandidos Publications style
Sonoda D, Kamizaki K, Matsuo Y, Aruga K, Mikubo M, Yamashita K, Nishita M, Minami Y and Satoh Y: Characterization of morphological alterations in micropapillary adenocarcinoma of the lung using an established cell line. Oncol Rep 47: 19, 2022.
APA
Sonoda, D., Kamizaki, K., Matsuo, Y., Aruga, K., Mikubo, M., Yamashita, K. ... Satoh, Y. (2022). Characterization of morphological alterations in micropapillary adenocarcinoma of the lung using an established cell line. Oncology Reports, 47, 19. https://doi.org/10.3892/or.2021.8230
MLA
Sonoda, D., Kamizaki, K., Matsuo, Y., Aruga, K., Mikubo, M., Yamashita, K., Nishita, M., Minami, Y., Satoh, Y."Characterization of morphological alterations in micropapillary adenocarcinoma of the lung using an established cell line". Oncology Reports 47.1 (2022): 19.
Chicago
Sonoda, D., Kamizaki, K., Matsuo, Y., Aruga, K., Mikubo, M., Yamashita, K., Nishita, M., Minami, Y., Satoh, Y."Characterization of morphological alterations in micropapillary adenocarcinoma of the lung using an established cell line". Oncology Reports 47, no. 1 (2022): 19. https://doi.org/10.3892/or.2021.8230
Copy and paste a formatted citation
x
Spandidos Publications style
Sonoda D, Kamizaki K, Matsuo Y, Aruga K, Mikubo M, Yamashita K, Nishita M, Minami Y and Satoh Y: Characterization of morphological alterations in micropapillary adenocarcinoma of the lung using an established cell line. Oncol Rep 47: 19, 2022.
APA
Sonoda, D., Kamizaki, K., Matsuo, Y., Aruga, K., Mikubo, M., Yamashita, K. ... Satoh, Y. (2022). Characterization of morphological alterations in micropapillary adenocarcinoma of the lung using an established cell line. Oncology Reports, 47, 19. https://doi.org/10.3892/or.2021.8230
MLA
Sonoda, D., Kamizaki, K., Matsuo, Y., Aruga, K., Mikubo, M., Yamashita, K., Nishita, M., Minami, Y., Satoh, Y."Characterization of morphological alterations in micropapillary adenocarcinoma of the lung using an established cell line". Oncology Reports 47.1 (2022): 19.
Chicago
Sonoda, D., Kamizaki, K., Matsuo, Y., Aruga, K., Mikubo, M., Yamashita, K., Nishita, M., Minami, Y., Satoh, Y."Characterization of morphological alterations in micropapillary adenocarcinoma of the lung using an established cell line". Oncology Reports 47, no. 1 (2022): 19. https://doi.org/10.3892/or.2021.8230
Follow us
  • Twitter
  • LinkedIn
  • Facebook
About
  • Spandidos Publications
  • Careers
  • Cookie Policy
  • Privacy Policy
How can we help?
  • Help
  • Live Chat
  • Contact
  • Email to our Support Team