Spandidos Publications Logo
  • About
    • About Spandidos
    • Aims and Scopes
    • Abstracting and Indexing
    • Editorial Policies
    • Reprints and Permissions
    • Job Opportunities
    • Terms and Conditions
    • Contact
  • Journals
    • All Journals
    • Oncology Letters
      • Oncology Letters
      • Information for Authors
      • Editorial Policies
      • Editorial Board
      • Aims and Scope
      • Abstracting and Indexing
      • Bibliographic Information
      • Archive
    • International Journal of Oncology
      • International Journal of Oncology
      • Information for Authors
      • Editorial Policies
      • Editorial Board
      • Aims and Scope
      • Abstracting and Indexing
      • Bibliographic Information
      • Archive
    • Molecular and Clinical Oncology
      • Molecular and Clinical Oncology
      • Information for Authors
      • Editorial Policies
      • Editorial Board
      • Aims and Scope
      • Abstracting and Indexing
      • Bibliographic Information
      • Archive
    • Experimental and Therapeutic Medicine
      • Experimental and Therapeutic Medicine
      • Information for Authors
      • Editorial Policies
      • Editorial Board
      • Aims and Scope
      • Abstracting and Indexing
      • Bibliographic Information
      • Archive
    • International Journal of Molecular Medicine
      • International Journal of Molecular Medicine
      • Information for Authors
      • Editorial Policies
      • Editorial Board
      • Aims and Scope
      • Abstracting and Indexing
      • Bibliographic Information
      • Archive
    • Biomedical Reports
      • Biomedical Reports
      • Information for Authors
      • Editorial Policies
      • Editorial Board
      • Aims and Scope
      • Abstracting and Indexing
      • Bibliographic Information
      • Archive
    • Oncology Reports
      • Oncology Reports
      • Information for Authors
      • Editorial Policies
      • Editorial Board
      • Aims and Scope
      • Abstracting and Indexing
      • Bibliographic Information
      • Archive
    • Molecular Medicine Reports
      • Molecular Medicine Reports
      • Information for Authors
      • Editorial Policies
      • Editorial Board
      • Aims and Scope
      • Abstracting and Indexing
      • Bibliographic Information
      • Archive
    • World Academy of Sciences Journal
      • World Academy of Sciences Journal
      • Information for Authors
      • Editorial Policies
      • Editorial Board
      • Aims and Scope
      • Abstracting and Indexing
      • Bibliographic Information
      • Archive
    • International Journal of Functional Nutrition
      • International Journal of Functional Nutrition
      • Information for Authors
      • Editorial Policies
      • Editorial Board
      • Aims and Scope
      • Abstracting and Indexing
      • Bibliographic Information
      • Archive
    • International Journal of Epigenetics
      • International Journal of Epigenetics
      • Information for Authors
      • Editorial Policies
      • Editorial Board
      • Aims and Scope
      • Abstracting and Indexing
      • Bibliographic Information
      • Archive
    • Medicine International
      • Medicine International
      • Information for Authors
      • Editorial Policies
      • Editorial Board
      • Aims and Scope
      • Abstracting and Indexing
      • Bibliographic Information
      • Archive
  • Articles
  • Information
    • Information for Authors
    • Information for Reviewers
    • Information for Librarians
    • Information for Advertisers
    • Conferences
  • Language Editing
Spandidos Publications Logo
  • About
    • About Spandidos
    • Aims and Scopes
    • Abstracting and Indexing
    • Editorial Policies
    • Reprints and Permissions
    • Job Opportunities
    • Terms and Conditions
    • Contact
  • Journals
    • All Journals
    • Biomedical Reports
      • Information for Authors
      • Editorial Policies
      • Editorial Board
      • Aims and Scope
      • Abstracting and Indexing
      • Bibliographic Information
      • Archive
    • Experimental and Therapeutic Medicine
      • Information for Authors
      • Editorial Policies
      • Editorial Board
      • Aims and Scope
      • Abstracting and Indexing
      • Bibliographic Information
      • Archive
    • International Journal of Epigenetics
      • Information for Authors
      • Editorial Policies
      • Editorial Board
      • Aims and Scope
      • Abstracting and Indexing
      • Bibliographic Information
      • Archive
    • International Journal of Functional Nutrition
      • Information for Authors
      • Editorial Policies
      • Editorial Board
      • Aims and Scope
      • Abstracting and Indexing
      • Bibliographic Information
      • Archive
    • International Journal of Molecular Medicine
      • Information for Authors
      • Editorial Policies
      • Editorial Board
      • Aims and Scope
      • Abstracting and Indexing
      • Bibliographic Information
      • Archive
    • International Journal of Oncology
      • Information for Authors
      • Editorial Policies
      • Editorial Board
      • Aims and Scope
      • Abstracting and Indexing
      • Bibliographic Information
      • Archive
    • Medicine International
      • Information for Authors
      • Editorial Policies
      • Editorial Board
      • Aims and Scope
      • Abstracting and Indexing
      • Bibliographic Information
      • Archive
    • Molecular and Clinical Oncology
      • Information for Authors
      • Editorial Policies
      • Editorial Board
      • Aims and Scope
      • Abstracting and Indexing
      • Bibliographic Information
      • Archive
    • Molecular Medicine Reports
      • Information for Authors
      • Editorial Policies
      • Editorial Board
      • Aims and Scope
      • Abstracting and Indexing
      • Bibliographic Information
      • Archive
    • Oncology Letters
      • Information for Authors
      • Editorial Policies
      • Editorial Board
      • Aims and Scope
      • Abstracting and Indexing
      • Bibliographic Information
      • Archive
    • Oncology Reports
      • Information for Authors
      • Editorial Policies
      • Editorial Board
      • Aims and Scope
      • Abstracting and Indexing
      • Bibliographic Information
      • Archive
    • World Academy of Sciences Journal
      • Information for Authors
      • Editorial Policies
      • Editorial Board
      • Aims and Scope
      • Abstracting and Indexing
      • Bibliographic Information
      • Archive
  • Articles
  • Information
    • For Authors
    • For Reviewers
    • For Librarians
    • For Advertisers
    • Conferences
  • Language Editing
Login Register Submit
  • This site uses cookies
  • You can change your cookie settings at any time by following the instructions in our Cookie Policy. To find out more, you may read our Privacy Policy.

    I agree
Search articles by DOI, keyword, author or affiliation
Search
Advanced Search
presentation
Molecular Medicine Reports
Join Editorial Board Propose a Special Issue
Print ISSN: 1791-2997 Online ISSN: 1791-3004
Journal Cover
November-2021 Volume 24 Issue 5

Full Size Image

Sign up for eToc alerts
Recommend to Library

Journals

International Journal of Molecular Medicine

International Journal of Molecular Medicine

International Journal of Molecular Medicine is an international journal devoted to molecular mechanisms of human disease.

International Journal of Oncology

International Journal of Oncology

International Journal of Oncology is an international journal devoted to oncology research and cancer treatment.

Molecular Medicine Reports

Molecular Medicine Reports

Covers molecular medicine topics such as pharmacology, pathology, genetics, neuroscience, infectious diseases, molecular cardiology, and molecular surgery.

Oncology Reports

Oncology Reports

Oncology Reports is an international journal devoted to fundamental and applied research in Oncology.

Experimental and Therapeutic Medicine

Experimental and Therapeutic Medicine

Experimental and Therapeutic Medicine is an international journal devoted to laboratory and clinical medicine.

Oncology Letters

Oncology Letters

Oncology Letters is an international journal devoted to Experimental and Clinical Oncology.

Biomedical Reports

Biomedical Reports

Explores a wide range of biological and medical fields, including pharmacology, genetics, microbiology, neuroscience, and molecular cardiology.

Molecular and Clinical Oncology

Molecular and Clinical Oncology

International journal addressing all aspects of oncology research, from tumorigenesis and oncogenes to chemotherapy and metastasis.

World Academy of Sciences Journal

World Academy of Sciences Journal

Multidisciplinary open-access journal spanning biochemistry, genetics, neuroscience, environmental health, and synthetic biology.

International Journal of Functional Nutrition

International Journal of Functional Nutrition

Open-access journal combining biochemistry, pharmacology, immunology, and genetics to advance health through functional nutrition.

International Journal of Epigenetics

International Journal of Epigenetics

Publishes open-access research on using epigenetics to advance understanding and treatment of human disease.

Medicine International

Medicine International

An International Open Access Journal Devoted to General Medicine.

Journal Cover
November-2021 Volume 24 Issue 5

Full Size Image

Sign up for eToc alerts
Recommend to Library

  • Article
  • Citations
    • Cite This Article
    • Download Citation
    • Create Citation Alert
    • Remove Citation Alert
    • Cited By
  • Similar Articles
    • Related Articles (in Spandidos Publications)
    • Similar Articles (Google Scholar)
    • Similar Articles (PubMed)
  • Download PDF
  • Download XML
  • View XML

  • Supplementary Files
    • Supplementary_Data.pdf
Article Open Access

Buyang Huanwu Decoction promotes neurogenesis via sirtuin 1/autophagy pathway in a cerebral ischemia model

  • Authors:
    • Han Li
    • Dong Peng
    • Shi-Jie Zhang
    • Yang Zhang
    • Qi Wang
    • Li Guan
  • View Affiliations / Copyright

    Affiliations: College of Basic Medicine, Guangzhou University of Chinese Medicine, Guangzhou, Guangdong 510006, P.R. China, Department of Neurology, Guangdong Provincial Hospital of Chinese Medicine, Guangzhou, Guangdong 510120, P.R. China, Science and Technology Innovation Center, Guangzhou University of Chinese Medicine, Guangzhou, Guangdong 510405, P.R. China
    Copyright: © Li et al. This is an open access article distributed under the terms of Creative Commons Attribution License.
  • Article Number: 791
    |
    Published online on: September 10, 2021
       https://doi.org/10.3892/mmr.2021.12431
  • Expand metrics +
Metrics: Total Views: 0 (Spandidos Publications: | PMC Statistics: )
Metrics: Total PDF Downloads: 0 (Spandidos Publications: | PMC Statistics: )
Cited By (CrossRef): 0 citations Loading Articles...

This article is mentioned in:



Abstract

Stroke is one of the main causes of disease‑related mortality worldwide. Buyang Huanwu Decoction (BHD) has been used to protect against stroke and stroke‑induced disability for several years in China. Studies have shown that BHD can relieve neuronal damage in rats with cerebral ischemia/reperfusion (I/R) injury. However, the mechanism remains unclear. A middle cerebral artery occlusion and reperfusion (MCAO‑R) model was used in the present study. The animals were treated with BHD (5, 10 and 20 g/kg) or rapamycin. Infarct size and modified neurological severity score were calculated on day 5 following MCAO‑R surgery. Cellular changes around the ischemic penumbra were revealed by hematoxylin and eosin and Nissl staining. The protein expression levels of nestin, brain‑derived neurotrophic factor (BDNF), doublecortin on the X chromosome (DCX) and autophagy‑related proteins (beclin 1, LC3‑II and p62) in the peri‑ischemic area of the brain were detected. The results demonstrated that post‑surgical treatment with BHD reduced the brain infarct size and improved neurological deficits in MCAO‑R rats. BHD protected against MCAO‑R‑induced neuronal impairment and promoted neurogenesis, increased the protein expression of nestin, BDNF and DCX and markedly enhanced autophagy by increasing beclin 1 and LC3‑II and decreasing p62. Meanwhile, BHD promoted the expression of sirtuin 1 (SIRT1), an important regulator of autophagy. In conclusion, the present study suggested that post‑surgical treatment with BHD could protect rat brains from I/R injury, potentially through the SIRT1/autophagy pathway.

Introduction

In recent years, stroke has become one of the commonest causes of mortality worldwide (1,2). Stroke occurs when the blood supply to the brain is interrupted or decreased, which prevents the brain tissue from receiving oxygen and nutrients (3). In total, ~85% of stroke cases are caused by ischemia (4). Stroke can impair neural circuits and function (5). It not only disrupts the infarct area but also the surrounding peri-ischemic areas (6). The lack of blood flow during stroke leads to neural damage, including excitotoxicity, mitochondrial dysfunction, calcium overload, oxidative stress, protein misfolding, inflammatory changes and neuronal apoptosis (7,8). At present, clinical treatments of stroke in the acute phase mainly include thrombolysis, restoration of blood flow in the penumbral area, neurotrophic factor administration to protect neurons and symptomatic treatment. However, a large number of patients with stroke are not suitable for these treatments, due to the narrow time window of the acute phase (9,10). In addition, short-term blood flow recovery usually causes more damage to the neurons (11,12). Stroke is a medical emergency; therefore, early preventive action to reduce brain damage is crucial. However, a limited number of drugs can protect against stroke progression. Thus, identifying alternative therapeutic agents is necessary.

Neurogenesis is the generation of new neurons in the brain, which occurs through the division, maturation and differentiation of neural stem cells (13). Neurogenesis is particularly important in stroke, due to the need for the replacement of cortical neurons destroyed by stroke by new neurons, in order to rebuild neuronal connections (14). Autophagy, the main degradation pathway, is essential for maintaining cellular homeostasis (15). Autophagy primarily occurs in peri-ischemic areas during stroke (16). However, the role of autophagy in neuroprotection remains controversial. Certain studies have indicated that the activation of autophagy can promote neuroprotection in stroke (17,18), while others have reported opposite findings (19). Several studies have shown that autophagy serves an important role in neurogenesis while a lack of autophagy-related genes can reduce neurogenesis (20,21).

Proteins from the sirtuins (SIRT) family can mediate autophagy (22). As a type of histone deacetylase, the SIRT family has become an important regulator of metabolism and life span, with SIRT1 being a critical regulator of autophagy (23). SIRT1 can regulate the autophagic pathway under different conditions (24,25). In addition, SIRT1 may serve an important role during stroke progression.

Buyang Huanwu Decoction (BHD) has been used for the treatment of stroke in China for several years (26). Clinical trials have indicated that BHD could ameliorate the outcomes of patients who had suffered a stroke (5,27,28). BHD can protect against cerebral I/R injury by promoting neurogenesis (29–31), inhibiting neural apoptosis and inflammation (32), promoting angiogenesis and improving cerebral circulation (33) in middle cerebral artery occlusion and reperfusion (MCAO-R) rats. Multiple components of BHD could ameliorate the negative effect of stroke (34). Whether the SIRT1/autophagy pathway is involved in the protective effect of BHD against stroke remains to be elucidated.

In the present study, a rat model of MCAO-R was used to determine the neuroprotective effect of BHD in stroke. In addition, it was hypothesized that this effect may be associated with the SIRT1/autophagy pathway.

Materials and methods

Animals

Male Sprague-Dawley rats (n=60; age, 8 weeks; weight, 270–280 g) were supplied by the Experimental Animal Centre of Guangzhou University of Chinese Medicine (Guangzhou, China). All rats were raised in a specific-pathogen free room under controlled temperature (24 ± 1°C) and humidity (55–70%) with a 12-h light-dark cycle, and were given free access to food and water. All experimental procedures were carried out according to the guidelines of the Administrative Panel on Laboratory Animal Care of Guangzhou University of Chinese Medicine (Guangzhou, China). After 1 week of adaptive housing and feeding, animals were randomly divided into six groups (n=10 each group): i) Sham surgery (control); ii) MCAO-R surgery (model); iii) MCAO-R + rapamycin (Rapa); iv) MCAO-R + 5 g/kg BHD; v) MCAO-R + 10 g/kg BHD; and vi) MCAO-R + 20 g/kg BHD.

Rat model of MCAO-R

A transient focal cerebral ischemia model (MCAO-R model) was established as previously described (18,35). Briefly, rats were anesthetized with 4% isoflurane and maintained with 1.5% isoflurane via an isoflurane vaporizer (RWD Life Science). A midline neck incision was then performed to expose the right common carotid artery, external carotid artery (ECA) and internal carotid artery (ICA). A 4-0 silicone rubber-coated nylon monofilament (cat. no. MSRC43B280PK100; RWD Life Science) was inserted into the ECA and then gently advanced into the ICA, 18–19 mm from the carotid bifurcation, to occlude the beginning of the MCA. After 2 h of occlusion, the monofilament was gently removed to restore blood flow. Throughout the surgery, the body temperature of all rats was maintained at ~37°C. Rats were anaesthetized by 1% sodium pentobarbital (40 mg/kg) and euthanized by cervical dislocation on day 5 following surgery.

Preparation of BHD

BHD was prepared according to previously described and the quality control was also achieved (Fig. S1) (36). Briefly, the powdered sample of BHD (143 g) was mixed with Radix astragali, Radix angelicae sinensis, Radix paeoniae rubra, Rhizoma ligustici chuanxiong, Flos carthami, Semen persicae and Lumbricus at a 120:6:5:3:3:3:3 ratio. All ingredients were purchased from Guangzhou Zhixin Chinese Herbal Medicine Co. Ltd. and verified by the Department of Pharmacy, Guangzhou University of Chinese Medicine. The decoction was made by boiling the mixture in 10 times the amount of distilled water at 100°C for 60 min. The drug solution was removed for use and the residue was boiled once more. The two solutions were combined and concentrated on a rotary evaporator at ~60°C. The concentrated medicinal solution was vacuum-cooled and dried twice to form a powder and dissolved in distilled water and the final concentration was 2.0 g/ml (equivalent to the dry weight of the raw material).

Drug administration

All groups of rats were treated with an intraperitoneal injection of hydroxychloroquine (20 mg/kg; cat. no. S4430; Selleck Chemicals) 30 min after surgery (37). BHD powder and Rapa (cat. no. S1039; Selleck Chemicals) were dissolved with 0.9% saline. At the onset of reperfusion (38), the treatment groups, including the MCAO-R + BHD and MCAO-R + Rapa groups, were treated with BHD (5, 10 and 20 g/kg) by gavage and Rapa (10 mg/kg) via intraperitoneal injection, respectively.

Neurological scores

The modified neurological severity score, which uses different scores to evaluate motor, sensory, reflex and balance functions, was used to assess neurological deficits on day 5 following surgery, as previously described (39–41). The motor test used a six-point scale to assess the movement and walking ability of the rats (muscle state, abnormal motion and tail lifting test). The sensory test used a two-point scale to assess superficial and deep sensations in the rats (vision, touch and proprioception). The reflex test used a four-point scale to assess shallow and deep reflection in rats. The balance functions test used a six-point scale to assess the movement of rats on the balance beam. The neurological function scores ranged between 0–18 points, and were graded as follows: Mild damage (1–6), moderate damage (7–12) and severe damage (13–18).

Cerebral infarct size measurement

Following euthanasia, rat brains were rapidly sliced using a rat brain matrix (RWD Life Science) to measure the cerebral infarct size. Continuously cut 5 sections of each brain tissue, 2 mm each, were made (n=4). The sections were stained with 2, 3, 5-triphenyltetrazolium hydrochloride (TTC; cat. no. T8877; MilliporeSigma) at 37°C for 15 min (42). Normal tissues stained red and ischemic tissues, white. Image-Pro Plus 6.0 (Media Cybernetics, Inc.) image analysis software was used for image analysis.

Malondialdehyde (MDA), catalase (CAT) and glutathione peroxidase (GSH-PX) expression measurements

The tissue of the ischemic hemisphere of the rats was chosen for the oxidative stress kit testing (n=3). The brain tissues were homogenized with ice-cold saline and centrifuged at 14,000 × g for 10 min at 4°C. The supernatant was then used to detect the levels of CAT (cat. no. A007-1-1; Nanjing Jiancheng Bioengineering Institute), MDA (cat. no. A003-1-2; Nanjing Jiancheng Bioengineering Institute) and GSH-PX (cat. no. A005-1-1; Nanjing Jiancheng Bioengineering Institute), according to the manufacturer's instructions. Absorbance was measured using a microplate reader with the wavelength of 532, 405 and 412 nm.

Hematoxylin and eosin (H&E) and Nissl staining

The tissue of the ischemic hemisphere of the rats was chosen for H&E and Nissl staining testing (n=3). Brain paraffin-embedded sections were deparaffinized and rehydrated in xylene and gradient alcohol. The sections were then washed in PBS (Beyotime Institute of Biotechnology) and underwent H&E (Beyotime Institute of Biotechnology) or Nissl (Nanjing Jiancheng Bioengineering Institute) staining for 10 min at 37°C. The sections were then washed with PBS. Images were captured using a light microscope (Leica Microsystems, Inc.). Image-Pro Plus 6.0 (Media Cybernetics, Inc.) software was used for image analysis.

Western blot analysis

The tissue of the ischemic hemisphere of the rats was chosen for western blotting (n=3). Brain tissue was homogenized in ice-cold RIPA lysis buffer (cat. no. P0013B; Beyotime Institute of Biotechnology) and centrifuged at 12,000 × g for 10 min at 4°C. The supernatant was then extracted to determine the total protein concentration using a bicinchoninic acid protein assay (cat. no. P0012S; Beyotime Institute of Biotechnology). Next, the appropriate volume of loading buffer (cat. no. BL511B; Biosharp Life Sciences) was added, followed by boiling for 10 min at 100°C. Proteins samples (30 µg per well) were separated using 8, 10 and 12% SDS-PAGE gels and transferred onto a PVDF (cat. no. ISEQ00010; cat. no. IPVH00010; MilliporeSigma) membrane. The membrane was blocked with 5% skimmed milk (cat. no. 1172GR500; BioForxx) at 37°C for 1 h. Then, incubated with primary antibodies against SIRT1 (cat. no. ab189494; 1:1,000; Abcam), LC3 (cat. no. 2775; 1:1,000; Cell Signaling Technology, Inc.), beclin 1 (cat. no. 3738, 1:1,000; Cell Signaling Technology, Inc.), p62 (cat. no. 39749; 1:1,000; Cell Signaling Technology, Inc.), doublecortin on the X chromosome (DCX; cat. no. ab18723; 1:1,000; Abcam), β-actin (cat. no. 58169; 1:1,000; Cell Signaling Technology, Inc.) at 4°C overnight and incubated with goat anti-rabbit IgG (cat. no. S0001; 1:3,000; Affinity Biosciences) or goat anti-mouse IgG (S0002; 1:3,000; Affinity Biosciences) at 37°C for 1 h. ECL reagent (cat. no. WBKLS0500; MilliporeSigma) was added to the membrane for visualizing the target bands. Digital images of the blots were visualized using Image Lab 3.0 software (Bio-Rad Laboratories, Inc.).

Immunofluorescence

The tissue of the ischemic hemisphere of the rats was chosen for immunofluorescence testing (n=3). Rat sections (10 µm each) were blocked with 5% BSA (Beyotime Institute of Biotechnology) and incubated with primary antibodies for nestin (cat. no. 4760; 1:300; Cell Signaling Technology, Inc.), LC3 (cat. no. 2775; 1:300; Cell Signaling Technology, Inc.), brain-derived neurotrophic factor (BDNF; cat. no. ab108319; 1:300; Abcam) and DCX (cat. no. ab18723; 1:300; Abcam) overnight at 4°C. The slices were incubated with fluorescence-coupled secondary antibody, anti-mouse IgG (cat. no. 4408; 1:1,000; Cell Signaling Technology, Inc.), anti-mouse IgG (cat. no. 4409; 1:1,000; Cell Signaling Technology, Inc.) or anti-rabbit IgG (cat. no. 4412; 1:1,000; Cell Signaling Technology, Inc.) for 2 h at 37°C. Following rinsing, sections were incubated with DAPI (cat. no. P0131; Beyotime Institute of Biotechnology). Fluorescence was detected using a laser scanning confocal microscope (Carl Zeiss AG). Image-Pro Plus 6.0 (Media Cybernetics, Inc.) image analysis software was used for image analysis.

Statistical analysis

Statistical analysis was performed using SPSS version 17 (SPSS, Inc.). Data are presented as the mean ± standard deviation. One-way ANOVA was applied to analyze differences in data for the biochemical parameters among the different groups, followed by Dunnett's post hoc test, and an unpaired Student's t-test was also used to determine statistical differences. P<0.05 was considered to indicate a statistically significant difference.

Results

BHD ameliorates infarction and reduces neurological scores following MCAO-R

The design of the present study is shown in Fig. 1A. First, the infarct volume was measured. TTC staining demonstrated that the infarct volume in the MCAO-R + BHD group was markedly decreased in a dose-dependent manner compared with that in the MCAO-R group (Fig. 1B and C). The neurological scores following MCAO-R in two BHD groups were improved (Fig. 1D), particularly in the 20 g/kg BHD group. A dosage of 20 g/kg BHD was selected for the next experiments. These data demonstrated that BHD could effectively ameliorate infarction and reduce neurological scores following MCAO-R.

Figure 1.

BHD alleviates ischemic brain injury. (A) The schematic protocol of surgery for cerebral ischemia-reperfusion. (B) Rats were subjected to 2 h of MCAO-R followed by reperfusion. The cerebral infarct volumes were determined by TTC staining. Representative TTC-stained brain slices from each group were shown. Scale bar=8 mm. (C and D) The infarct volumes and neurological deficit scores of each group were determined. The data were expressed as means ± standard deviation (n=4). Statistical comparisons were performed with one-way ANOVA followed by Dunnett's t-test. ###P<0.001 vs. sham group; *P<0.05, ***P<0.001 vs. MCAO-R group. BHD, Buyang Huanwu Decoction; MCAO-R, middle cerebral artery occlusion and reperfusion; TTC, 2, 3, 5-triphenyltetrazolium hydrochloride.

BHD relieves neuronal oxidative stress damage following MCAO-R

To determine whether BHD exerted protective effects against oxidative stress, the level of MDA and the activity of CAT and GSH-PX were detected next (Fig. 2). Compared with the sham group, the MDA level in the MCAO-R group was significantly increased and the activity of CAT and GSH-PX was decreased. However, after the oral administration of BHD, the MDA levels in MCAO-R rats were significantly reduced and the activity of CAT and GSH-PX were significantly increased. These data demonstrated that BHD could relieve neuronal oxidative stress damage following MCAO-R.

Figure 2.

BHD reduces oxidative stress after MCAO-R. The level of (A) MDA and activity of (B) CAT and (C) GSH-PX. Data represent mean ± standard deviation (n=3). Statistical comparisons were performed with one-way ANOVA followed by Dunnett's t-test. ##P<0.01, ####P<0.0001 vs. sham group; *P<0.05, ***P<0.001 vs. MCAO-R group. BHD, Buyang Huanwu Decoction; MCAO-R, middle cerebral artery occlusion and reperfusion; MDA, malondialdehyde; CAT, catalase; GSH-PX, glutathione peroxidase; Rapa, rapamycin.

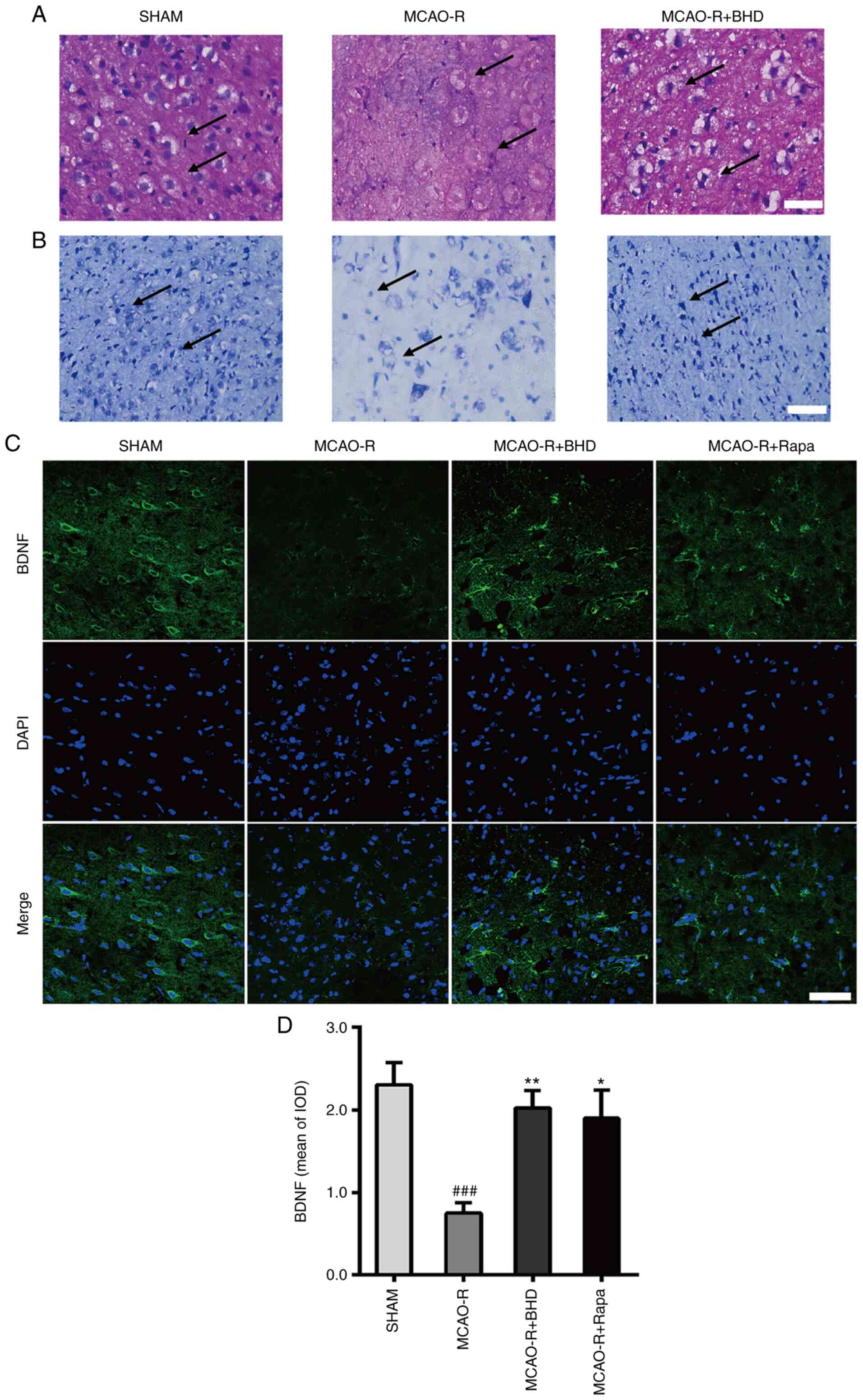
BHD protects against neuronal death following MCAO-R

As shown in Fig. 3A and B (H&E and Nissl staining, respectively), large areas of neuronal necrosis were induced by cerebral I/R. The MCAO-R group exhibited extensive neuronal death accompanied by the disappearance of cytoplasmic bodies, swelling of cell bodies, nuclear condensation and sparse Nissl bodies. Conversely, sham group neurons exhibited clear and large cell nuclei and bodies, abundant Nissl bodies and strong staining. Notably, BHD reversed these changes. The expression of BDNF (Fig. 3C and D) was further determined by immunostaining. MCAO-R downregulated BDNF expression. Post-surgical treatment of MCAO-R rats with BHD caused a significant increase in BDNF. Collectively, these data demonstrated that BHD could protect against neuronal death following MCAO-R.

Figure 3.

BHD protects against neural death after MCAO-R. (A) Hematoxylin and eosin staining of the ischemic penumbra. Scale bar=50 µm. The arrow points to the cytoplasm and nucleus of neurons of sham group, MCAO-R group and MCAO-R + BHD group rats. Sham group neurons demonstrated clear and large cell nucleus and bodies. MCAO-R group neurons demonstrated disappearance of the cytoplasmic bodies, swelling of cell bodies and nuclear condensation. The MCAO-R + BHD group demonstrated neurons clear cell nucleus and bodies. (B) Nissl staining of the ischemic penumbra. Scale bar=50 µm. The arrow points to the Nissl body of sham group, MCAO-R group and MCAO-R + BHD group rats. Sham group neurons demonstrated a lot of Nissl bodies and deep staining. MCAO-R group neurons demonstrated sparse Nissl bodies and weak staining. The MCAO-R + BHD group demonstrated more Nissl bodies and deeper staining. (C) Immunofluorescence analysis performed with BDNF antibody (green), nuclei were stained with DAPI (blue). Scale bar=20 µm. (D) The bar graph represents the IOD quantification of BDNF. The data are expressed as means ± standard deviation (n=3). Statistical comparisons were performed with one-way ANOVA followed by Dunnett's post hoc test. ###P<0.001 vs. sham group; *P<0.05, **P<0.01 vs. MCAO-R group. BHD, Buyang Huanwu Decoction; MCAO-R, middle cerebral artery occlusion and reperfusion; BDNF, brain-derived neurotrophic factor; Rapa, rapamycin; IOD, integrated optical density.

BHD promotes neurogenesis in MCAO-R rats

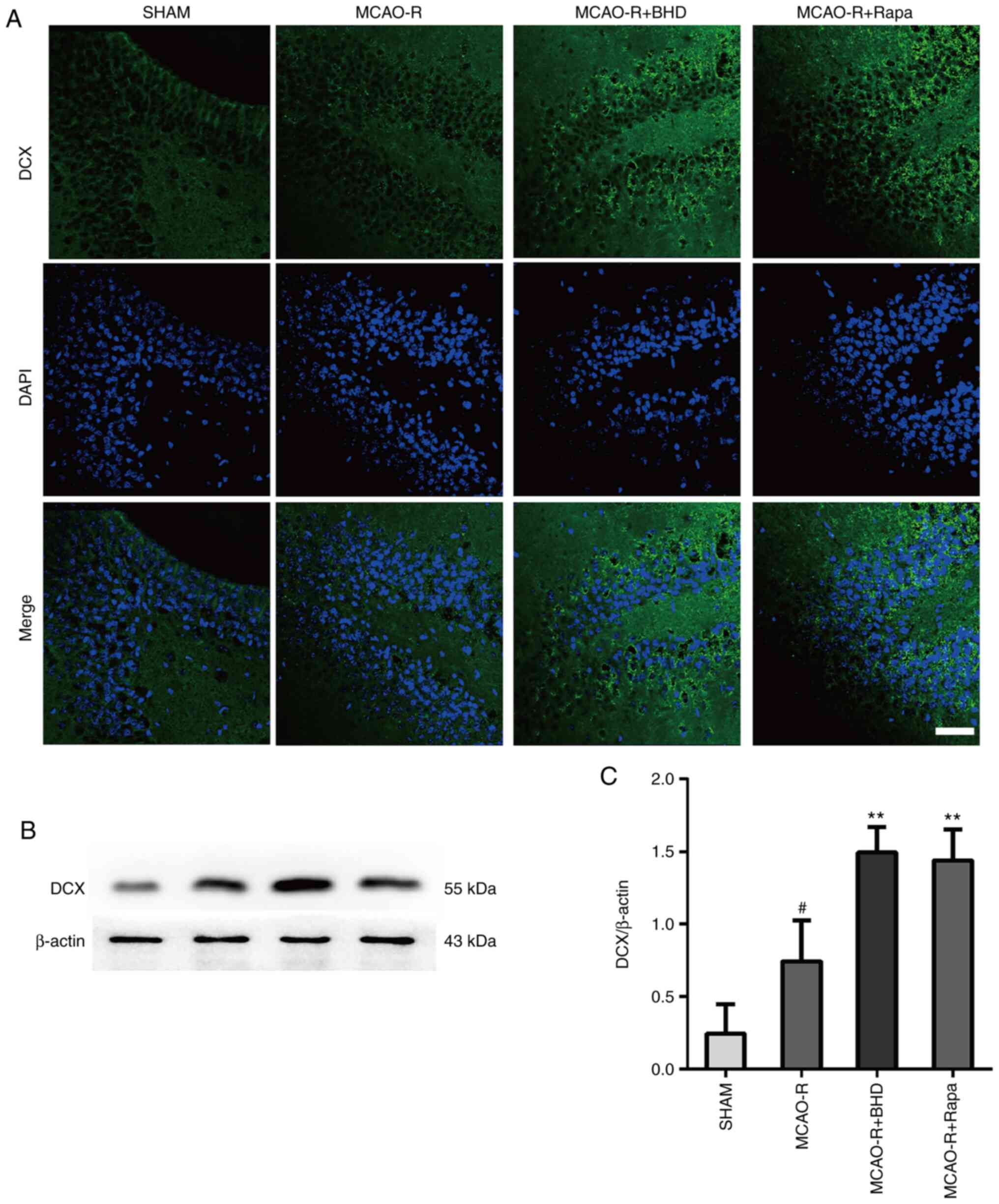
As shown in Fig. 4, the expression of DCX, a protein expressed by neural precursor cells, was detected using immunostaining and western blot analysis. MCAO-R downregulated DCX. Post-surgical treatment with BHD caused a significant increase in DCX expression in MCAO-R rats. Thus, these results supported that BHD promotes neurogenesis in MCAO-R rats.

Figure 4.

BHD promotes neurogenesis after MCAO-R. (A) Immunofluorescence analysis performed with DCX positive cells in the subgranular zone of the hippocampal dentate gyrus of rats (green), nuclei were stained with DAPI (blue). Scale bar=20 µm. (B and C) Quantification of DCX by western blot. The data are expressed as means ± standard deviation (n=3). Statistical comparisons were performed with one-way ANOVA followed by Dunnett's t-test. #P<0.05 vs. sham group; **P<0.01 vs. MCAO-R group. BHD, Buyang Huanwu Decoction; MCAO-R, middle cerebral artery occlusion and reperfusion; DCX, doublecortin on the X-chromosome; Rapa, rapamycin.

BHD activates SIRT1 and autophagy in the cerebral peri-ischemic area of rats following MCAO-R

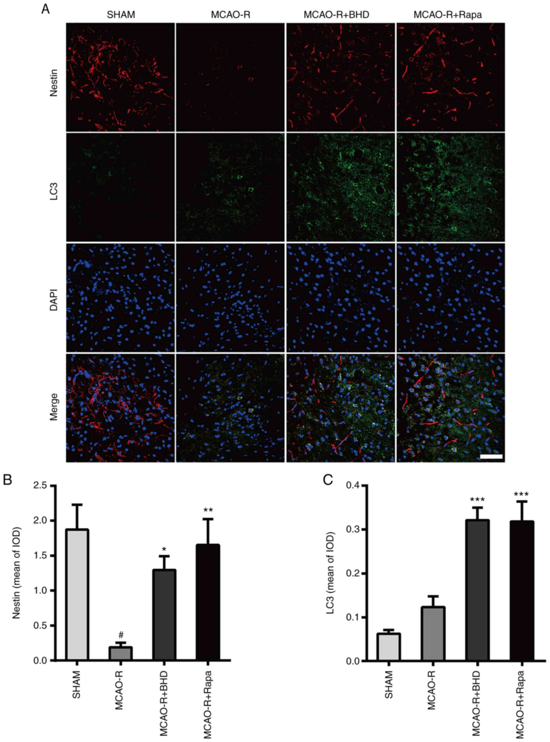
In order to determine whether the SIRT1/autophagy pathway was involved in the protective effect of BHD, SIRT1 and autophagic markers (LC3, p62 and beclin 1) were detected using western blot analysis (Fig. 5A-E). The results demonstrated that the expression of SIRT1 in the MCAO-R and MCAO-R + BHD groups was elevated. SIRT1 expression was significantly increased in the MCAO-R + BHD group, compared with that in the MCAO-R group. The expression of LC3-II and beclin 1 was increased, while that of p62 was slightly decreased in the cerebral peri-ischemic area of rats in the MCAO-R group. Post-surgical treatment with BHD markedly increased autophagy, when compared with the MCAO-R group. Post-surgical treatment with Rapa had a similar effect to that of BHD treatment. In addition, the distribution pattern of nestin and LC3 was elucidated using tissue immunostaining. The expression pattern of LC3 was similar to that observed following western blot analysis (Fig. 6A-C). The expression of nestin, a protein marker for neural stem cells, was also elevated by BHD. Therefore, these data suggested that the neuroprotective effect of BHD might be associated with the SIRT1/autophagy pathway.

Figure 5.

BHD activates SIRT1/autophagy of rat cerebral peri-ischemic area following MCAO-R. (A) Western blots of LC3, beclin1, P62, SIRT1 in BHD-treated MCAO-R rats. (B-E) Quantitative analysis of the immunoblotted proteins was performed with Image J. Statistical comparisons were carried out with ANOVA followed by Tukey's test. Data are presented as means ± standard deviation (n=3). #P<0.05 vs. sham group; *P<0.05, **P<0.01, ***P<0.001 vs MCAO-R group. BHD, Buyang Huanwu Decoction; SIRT, sirtuin; MCAO-R, middle cerebral artery occlusion and reperfusion; Rapa, rapamycin.

Figure 6.

The BHD-induced neuroprotection is correlated with enhancement of autophagy. (A) The distribution of colocalization of nestin with the LC3 following MCAO-R in rat cerebral peri-ischemic area. Immunofluorescence images showing the colocalization of nestin (red) with LC3 (green). Nuclei were stained with DAPI (blue). Scale bar=20 µm. The immunofluorescence intensity of (B) nestin and (C) LC3. The data are expressed as means ± standard deviation (n=3). Statistical comparisons were performed with one-way ANOVA followed by Dunnett's post hoc test. #P<0.05, ##P<0.01, ###P<0.001 vs. sham group; *P<0.05, **P<0.01, ***P<0.001 vs. MCAO-R group. BHD, Buyang Huanwu Decoction; SIRT, sirtuin; MCAO-R, middle cerebral artery occlusion and reperfusion; Rapa, rapamycin.

Discussion

In the present study, it was shown that autophagy was activated on day 5 following cerebral I/R in vivo and post-surgical treatment with BHD demonstrated similar trends in regulating autophagy with those of Rapa treatment. Furthermore, the present study found that SIRT1 was upregulated on day 5 following MCAO-R and BHD exacerbated this phenomenon. In addition, BHD treatment increased nestin and DCX expression in MCAO-R rats, suggesting that BHD promoted neurogenesis. Therefore, these results demonstrated that BHD exerts a neuroprotective effect against stroke and promotes neurogenesis, potentially through the activation of the SIRT1/autophagy pathway.

Autophagy, a dynamic process, in which a cell degrades its own cytoplasm through a surrounding lysosome and a bilayer membrane, fluctuates constantly (43). In the central nervous system, moderate autophagy activation may be a manifestation of endogenous neuroprotective mechanisms (44). The formation of autophagosomes, as a process of cell repair and damage limitation following cerebral ischemia, serves a key role in neuronal survival (45,46). In China, BHD has been used for the clinical treatment of stroke for a number of years. BHD protects cerebral ischemia-injured neurons, blood vessels, glial cells and the brain microenvironment through a variety of mechanisms (47–50). In the present study, LC3-II and beclin 1 expression was found to be significantly increased, while p62 expression was found to be decreased, in the peri-ischemic area of rat brains in the MCAO-R + BHD and MCAO-R + Rapa groups, compared with the MCAO-R group. Thus, BHD was shown to activate autophagy in MCAO-R rats, a finding similar to that for Rapa.

Oxidative stress is an important pathological mechanism of stroke (51). When I/R occurs, a large amount of reactive oxygen species (ROS) is produced (52). Mitochondrial dysfunction cannot clear the excessive ROS, thus triggering further pathological changes, such as calcium overload and excitotoxicity (53). There is a negative feedback regulation response between ROS and autophagy in mitochondria; mitochondria-produced ROS can activate autophagy and when autophagy is activated, ROS is eliminated (54). MDA is an important target that reflects the body's anti-oxidative potential and can indirectly reflect tissue peroxidation damage. CAT and GSH-PX are two important peroxidases in the body. BHD can decrease the MDA level in the ischemic penumbra and increase the CAT and GSH-PX levels. Therefore, BHD can reduce oxidative stress damage following MCAO-R, which might be associated with the activation of the SIRT1/autophagy pathway.

Neurological deficits, such as hemiplegia and sensory disturbances, are the most common sequelae after stroke (55). Apoptosis is a process of programmed cell death, which is activated following cerebral ischemia injury and the production of ROS and inflammation during reperfusion (56). Autophagy and apoptosis both a form of cell self-regulation and the association between them is complex. Studies have shown that the inhibition of autophagy may lead to a shortage of bioenergy, thereby triggering cell apoptosis (57,58). BDNF, a critical growth factor, has been shown to promote neuronal survival and regulate different neuronal functions (42). BHD significantly ameliorated neurological deficit and the level of brain damage in rats after MCAO-R. In the present study, following MCAO-R, extensive neuronal death was observed, which was accompanied by the disappearance of cytoplasmic bodies, swelling of cell bodies, nuclear condensation and sparse Nissl bodies, whereas sham group neurons exhibited clear and large cell nuclei and Nissl bodies. However, treatment with BHD reversed these changes. The immunofluorescence results demonstrated that MCAO-R significantly decreased the expression of BDNF, whereas post-surgical treatment with BHD could markedly increase it compared with the MCAO-R group. Thus, BHD could protect neurons against MCAO-R, which may have been associated with the activation of the SIRT1/autophagy pathway.

Neurogenesis is hypothesized to be restricted to embryonic development, ceasing after birth. However, adult neurogenesis has been detected to occur throughout the lifetime of various mammals (59). Adult neural stem cells in the subventricular zone of the lateral ventricle and the dentate gyrus of the hippocampus can be activated following stroke, to then proliferate and produce neuroblasts for the repair of damaged neurons (60,61). A number of studies have investigated the role of autophagy in embryonic and adult neural stem cells. In the adult mammalian brain, the most studied neural stem cells, such as those located in the subventricular zone of the lateral ventricle and the subgranular zone of the hippocampal dentate gyrus, are located in a relatively hypoxic environment, which is a necessary condition for stem cells (62,63). Through autophagy, a low level of ROS appears to be maintained, to ensure the slow circulation of neural stem cells (64). DCX is a microtubule and actin filament-associated protein (65). Due to its specific expression in neural precursors and newly generated immature neurons in several regions of the brain, DCX is used as a specific marker to assess potential neurogenesis in the adult brain (66,67). Nestin is expressed in neural stem and progenitor cells, which may participate in neurogenesis following stroke (18,68). Several studies have shown that BHD can induce neurogenesis during the occurrence of stroke (30,69). In the present study, the expression of DCX in the MCAO-R + BHD group was increased compared with the MCAO-R group. These data demonstrated that the neuroprotective effect of BHD may be related to neurogenesis and autophagy. A double stain of a protein marker for neural stem cell (nestin) and autophagy-related protein (LC3) were performed to illustrate whether the neurogenesis of BHD is related to its regulation of autophagy. Confocal microscopy demonstrated that nestin and LC3 isoforms were located in living post-ischemic cells. These data provided evidence to suggest that BHD increased neurogenesis in the peri-ischemic area of rat brains on day 5 following MCAO-R, which might be associated with the activation of the SIRT1/autophagy pathway. SIRT1, a nicotinamide adenine dinucleotide-positive-dependent deacetylase, is a well-known modulator of aging (70). SIRT1 has been shown to exert anti-inflammatory, anti-apoptotic and anti-oxidative effects, promote DNA repair, maintain energy metabolism and regulate autophagy following the occurrence of stroke (71). SIRT1 can interact with several essential components of autophagy (22). Furthermore, research has shown that SIRT1 protects the brain during stroke, potentially through the activation of autophagy pathways (72). In the present study, BHD was proven to elevate SIRT1 expression, which may be an upstream autophagic protein.

In conclusion, the present study found that BHD may exert a neuroprotective effect and promote neurogenesis in MCAO-R rats by regulating the SIRT1/autophagy pathway in the peri-ischemic area of the brain. The findings of this study suggest that BHD may be a promising treatment for stroke, and that the SIRT1/autophagy pathway serves as a potential target for future therapies. However, the main limitation of this experiment is that the association between BHD and SIRT1/autophagy was not examined in-depth.

Supplementary Material

Supporting Data

Acknowledgements

Not applicable.

Funding

The present study was supported by the National Natural Science Foundation of China (grant no. 81673717) and Guangdong Provincial Key Laboratory of Research on Emergency in TCM (grant no. 2017B030314176).

Availability of data and materials

The datasets used and/or analyzed during the current study are available from the corresponding author on reasonable request.

Authors' contributions

LG, QW and SJZ designed the experiments. HL, DP and YZ performed the experiments. HL wrote the manuscript. DP and SJZ modified the manuscript. HL and DP confirmed the authenticity of all the raw data. All authors reviewed and approved the final manuscript.

Ethics approval and consent to participate

All rat experiments and protocols were approved by the Experimental Animal Centre of Guangzhou University of Chinese Medicine of China (IACUC Approval no. 20190310001) on March 10, 2019.

Patient consent for publication

Not applicable.

Competing interests

The authors declare that they have no competing interests.

References

1 

Benjamin EJ, Virani SS, Callaway CW, Chamberlain AM, Chang AR, Cheng S, Chiuve SE, Cushman M, Delling FN, Deo R, et al: Heart disease and stroke statistics-2018 update: A report from the American heart association. Circulation. 137:e67–e492. 2018. View Article : Google Scholar : PubMed/NCBI

2 

Zhou M, Wang H, Zhu J, Chen W, Wang L, Liu S, Li Y, Wang L, Liu Y, Yin P, et al: Cause-specific mortality for 240 causes in China during 1990–2013: A systematic subnational analysis for the Global Burden of Disease Study 2013. Lancet. 387:251–272. 2016. View Article : Google Scholar : PubMed/NCBI

3 

GBD 2016 Lifetime Risk of Stroke Collaborators, ; Feigin VL, Nguyen G, Cercy K, Johnson CO, Alam T, Parmar PG, Abajobir AA, Abate KH, Abd-Allah F, et al: Global, regional, and country-specific lifetime risks of stroke, 1990 and 2016. N Engl J Med. 379:2429–2437. 2018. View Article : Google Scholar : PubMed/NCBI

4 

Dai W, Liu X, Zhang Z, Chen J, Guo R, Zheng H, Jin X, Wen S, Gao Y, Li T, et al: A two-level model for the analysis of syndrome of acute ischemic stroke: From diagnostic model to molecular mechanism. Evid Based Complement Alternat Med. 2013:2930102013. View Article : Google Scholar : PubMed/NCBI

5 

Han CH, Kim M, Cho SY, Jung WS, Moon SK, Park JM, Ko CN, Cho KH and Kwon S: Adjunctive herbal medicine treatment for patients with acute ischemic stroke: A systematic review and meta-analysis. Complement Ther Clin Pract. 33:124–137. 2018. View Article : Google Scholar : PubMed/NCBI

6 

Hodges H: Graft-induced recovery of cognitive function after diffuse and focal brain damage: Implications for neural transplantation in man. Zh Vyssh Nerv Deiat Im I P Pavlova. 45:29–58. 1995.PubMed/NCBI

7 

Hossmann KA: Pathophysiology and therapy of experimental stroke. Cell Mol Neurobiol. 26:1057–1083. 2006. View Article : Google Scholar : PubMed/NCBI

8 

Patel RAG and McMullen PW: Neuroprotection in the treatment of acute ischemic stroke. Prog Cardiovasc Dis. 59:542–548. 2017. View Article : Google Scholar : PubMed/NCBI

9 

George PM and Steinberg GK: Novel stroke therapeutics: Unraveling stroke pathophysiology and its impact on clinical treatments. Neuron. 87:297–309. 2015. View Article : Google Scholar : PubMed/NCBI

10 

Prabhakaran S, Ruff I and Bernstein RA: Acute stroke intervention: A systematic review. JAMA. 313:1451–1462. 2015. View Article : Google Scholar : PubMed/NCBI

11 

Zhang S, Boyd J, Delaney K and Murphy TH: Rapid reversible changes in dendritic spine structure in vivo gated by the degree of ischemia. J Neurosci. 25:5333–5338. 2005. View Article : Google Scholar : PubMed/NCBI

12 

Nakagiri A, Sunamoto M and Murakami M: NADPH oxidase is involved in ischaemia/reperfusion-induced damage in rat gastric mucosa via ROS production-role of NADPH oxidase in rat stomachs. Inflammopharmacology. 15:278–281. 2007. View Article : Google Scholar : PubMed/NCBI

13 

Gage FH: Adult neurogenesis in mammals. Science. 364:827–828. 2019. View Article : Google Scholar : PubMed/NCBI

14 

Cavallucci V, Fidaleo M and Pani G: Nutrients and neurogenesis: The emerging role of autophagy and gut microbiota. Curr Opin Pharmacol. 50:46–52. 2020. View Article : Google Scholar : PubMed/NCBI

15 

Duan X, Chen B, Cui Y, Zhou L, Wu C, Yang Z, Wen Y, Miao X, Li Q, Xiong L and He J: Ready player one? Autophagy shapes resistance to photodynamic therapy in cancers. Apoptosis. 23:587–606. 2018. View Article : Google Scholar : PubMed/NCBI

16 

Liang K, Zhu L, Tan J, Shi W, He Q and Yu B: Identification of autophagy signaling network that contributes to stroke in the ischemic rodent brain via gene expression. Neurosci Bull. 31:480–490. 2015. View Article : Google Scholar : PubMed/NCBI

17 

Sheng R, Zhang LS, Han R, Liu XQ, Gao B and Qin ZH: Autophagy activation is associated with neuroprotection in a rat model of focal cerebral ischemic preconditioning. Autophagy. 6:482–494. 2010. View Article : Google Scholar : PubMed/NCBI

18 

Su J, Zhang T, Wang K, Zhu T and Li X: Autophagy activation contributes to the neuroprotection of remote ischemic perconditioning against focal cerebral ischemia in rats. Neurochem Res. 39:2068–2077. 2014. View Article : Google Scholar : PubMed/NCBI

19 

Gao L, Jiang T, Guo J, Liu Y, Cui G, Gu L, Su L and Zhang Y: Inhibition of autophagy contributes to ischemic postconditioning-induced neuroprotection against focal cerebral ischemia in rats. PLoS One. 7:e460922012. View Article : Google Scholar : PubMed/NCBI

20 

Vázquez P, Arroba AI, Cecconi F, de la Rosa EJ, Boya P and de Pablo F: Atg5 and Ambra1 differentially modulate neurogenesis in neural stem cells. Autophagy. 8:187–199. 2012. View Article : Google Scholar : PubMed/NCBI

21 

Lv X, Jiang H, Li B, Liang Q, Wang S, Zhao Q and Jiao J: The crucial role of Atg5 in cortical neurogenesis during early brain development. Sci Rep. 4:60102014. View Article : Google Scholar : PubMed/NCBI

22 

Chen X, Pan Z, Fang Z, Lin W, Wu S, Yang F, Li Y, Fu H, Gao H and Li S: Omega-3 polyunsaturated fatty acid attenuates traumatic brain injury-induced neuronal apoptosis by inducing autophagy through the upregulation of SIRT1-mediated deacetylation of Beclin-1. J Neuroinflammation. 15:3102018. View Article : Google Scholar : PubMed/NCBI

23 

Tang Q, Len Q, Liu Z and Wang W: Overexpression of miR-22 attenuates oxidative stress injury in diabetic cardiomyopathy via Sirt 1. Cardiovasc Ther. 36:2018. View Article : Google Scholar

24 

Carloni S, Albertini MC, Galluzzi L, Buonocore G, Proietti F and Balduini W: Melatonin reduces endoplasmic reticulum stress and preserves sirtuin 1 expression in neuronal cells of newborn rats after hypoxia-ischemia. J Pineal Res. 57:192–199. 2014. View Article : Google Scholar : PubMed/NCBI

25 

Wang Q, Liu M, Liu WW, Hao WB, Tashiro S, Onodera S and Ikejima T: In vivo recovery effect of silibinin treatment on streptozotocin-induced diabetic mice is associated with the modulations of Sirt-1 expression and autophagy in pancreatic β-cell. J Asian Nat Prod Res. 14:413–423. 2012. View Article : Google Scholar : PubMed/NCBI

26 

Guo Q, Zhong M, Xu H, Mao X, Zhang Y and Lin N: A systems biology perspective on the molecular mechanisms underlying the therapeutic effects of buyang huanwu decoction on ischemic stroke. Rejuvenation Res. 18:313–325. 2015. View Article : Google Scholar : PubMed/NCBI

27 

Hao CZ, Wu F, Shen J, Lu L, Fu DL, Liao WJ and Zheng GQ: Clinical efficacy and safety of buyang huanwu decoction for acute ischemic stroke: A systematic review and meta-analysis of 19 randomized controlled trials. Evid Based Complement Alternat Med. 2012:6301242012. View Article : Google Scholar : PubMed/NCBI

28 

Zheng XW, Shan CS, Xu QQ, Wang Y, Shi YH, Wang Y and Zheng GQ: Buyang huanwu decoction targets SIRT1/VEGF pathway to promote angiogenesis after cerebral ischemia/reperfusion injury. Front Neurosci. 12:9112018. View Article : Google Scholar : PubMed/NCBI

29 

Liu B, Cai G, Yi J and Chen X: Buyang huanwu decoction regulates neural stem cell behavior in ischemic brain. Neural Regen Res. 8:2336–2342. 2013.PubMed/NCBI

30 

Luo L, Deng S, Yi J, Zhou S, She Y and Liu B: Buyang huanwu decoction ameliorates poststroke depression via promoting neurotrophic pathway mediated neuroprotection and neurogenesis. Evid Based Complement Alternat Med. 2017:40726582017. View Article : Google Scholar : PubMed/NCBI

31 

Wang Y, Liu X, Hu T, Li X, Chen Y, Xiao G, Huang J, Chang Y, Zhu Y, Zhang H and Wang Y: Astragalus saponins improves stroke by promoting the proliferation of neural stem cells through phosphorylation of Akt. J Ethnopharmacol. 277:1142242021. View Article : Google Scholar : PubMed/NCBI

32 

Li JH, Liu AJ, Li HQ, Wang Y, Shang HC and Zheng GQ: Buyang huanwu decoction for healthcare: Evidence-based theoretical interpretations of treating different diseases with the same method and target of vascularity. Evid Based Complement Alternat Med. 2014:5067832014. View Article : Google Scholar : PubMed/NCBI

33 

Zhang ZQ, Song JY, Jia YQ and Zhang YK: Buyanghuanwu decoction promotes angiogenesis after cerebral ischemia/reperfusion injury: Mechanisms of brain tissue repair. Neural Regen Res. 11:435–440. 2016. View Article : Google Scholar : PubMed/NCBI

34 

Zhang WW, Xu F, Wang D, Ye J and Cai SQ: Buyang huanwu decoction ameliorates ischemic stroke by modulating multiple targets with multiple components: In vitro evidences. Chin J Nat Med. 16:194–202. 2018.PubMed/NCBI

35 

Luo C, Ouyang MW, Fang YY, Li SJ, Zhou Q, Fan J, Qin ZS and Tao T: Dexmedetomidine protects mouse brain from ischemia-reperfusion injury via inhibiting neuronal autophagy through Up-Regulating HIF-1α. Front Cell Neurosci. 11:1972017. View Article : Google Scholar : PubMed/NCBI

36 

Shen J, Zhu Y, Huang K, Jiang H, Shi C, Xiong X, Zhan R and Pan J: Buyang Huanwu Decoction attenuates H2O2-induced apoptosis by inhibiting reactive oxygen species-mediated mitochondrial dysfunction pathway in human umbilical vein endothelial cells. BMC Complement Altern Med. 16:1542016. View Article : Google Scholar : PubMed/NCBI

37 

Huang YT, Chen YY, Lai YH, Cheng CC, Lin TC, Su YS, Liu CH and Lai PC: Resveratrol alleviates the cytotoxicity induced by the radiocontrast agent, ioxitalamate, by reducing the production of reactive oxygen species in HK-2 human renal proximal tubule epithelial cells in vitro. Int J Mol Med. 37:83–91. 2016. View Article : Google Scholar : PubMed/NCBI

38 

Chong ZZ, Shang YC, Zhang L, Wang S and Maiese K: Mammalian target of rapamycin: Hitting the bull's-eye for neurological disorders. Oxid Med Cell Longev. 3:374–391. 2010. View Article : Google Scholar : PubMed/NCBI

39 

Xia D, Zhang Z and Zhao Y: Acteoside attenuates oxidative stress and neuronal apoptosis in rats with focal cerebral ischemia-reperfusion injury. Biol Pharm Bull. 41:1645–1651. 2018. View Article : Google Scholar : PubMed/NCBI

40 

Yang J, Yan H, Li S and Zhang M: Berberine ameliorates MCAO induced Cerebral Ischemia/Reperfusion injury via activation of the BDNF-TrkB-PI3K/Akt signaling pathway. Neurochem Res. 43:702–710. 2018. View Article : Google Scholar : PubMed/NCBI

41 

Li YQ, Hui ZR, Tao T, Shao KY, Liu Z, Li M and Gu LL: Protective effect of hypoxia inducible factor-1α gene therapy using recombinant adenovirus in cerebral ischaemia-reperfusion injuries in rats. Pharm Biol. 58:438–446. 2020. View Article : Google Scholar : PubMed/NCBI

42 

Song M, Mohamad O, Gu X, Wei L and Yu SP: Restoration of intracortical and thalamocortical circuits after transplantation of bone marrow mesenchymal stem cells into the ischemic brain of mice. Cell Transplant. 22:2001–2015. 2013. View Article : Google Scholar : PubMed/NCBI

43 

Lee JH, Yu WH, Kumar A, Lee S, Mohan PS, Peterhoff CM, Wolfe DM, Martinez-Vicente M, Massey AC, Sovak G, et al: Lysosomal proteolysis and autophagy require presenilin 1 and are disrupted by Alzheimer-related PS1 mutations. Cell. 141:1146–1158. 2010. View Article : Google Scholar : PubMed/NCBI

44 

Hou K, Xu D, Li F, Chen S and Li Y: The progress of neuronal autophagy in cerebral ischemia stroke: Mechanisms, roles and research methods. J Neurol Sci. 400:72–82. 2019. View Article : Google Scholar : PubMed/NCBI

45 

Carloni S, Girelli S, Scopa C, Buonocore G, Longini M and Balduini W: Activation of autophagy and Akt/CREB signaling play an equivalent role in the neuroprotective effect of rapamycin in neonatal hypoxia-ischemia. Autophagy. 6:366–377. 2010. View Article : Google Scholar : PubMed/NCBI

46 

Zhang Y, Cao Y and Liu C: Autophagy and ischemic stroke. Adv Exp Med Biol. 1207:111–134. 2020. View Article : Google Scholar : PubMed/NCBI

47 

Kim KJ and Namgung U: Facilitating effects of Buyang Huanwu decoction on axonal regeneration after peripheral nerve transection. J Ethnopharmacol. 213:56–64. 2018. View Article : Google Scholar : PubMed/NCBI

48 

Zhang M, Chai Y, Liu T, Xu N and Yang C: Synergistic effects of Buyang Huanwu decoction and embryonic neural stem cell transplantation on the recovery of neurological function in a rat model of spinal cord injury. Exp Ther Med. 9:1141–1148. 2015. View Article : Google Scholar : PubMed/NCBI

49 

Min L, Ling W, Hua R, Qi H, Chen S, Wang H, Tang L and Shangguan W: Anti-angiogenic therapy for normalization of tumor vasculature: A potential effect of Buyang Huanwu decoction on nude mice bearing human hepatocellular carcinoma xenografts with high metastatic potential. Mol Med Rep. 13:2518–2526. 2016. View Article : Google Scholar : PubMed/NCBI

50 

Wu L, Zhang W, Li H, Chen BY, Zhang GM, Tang YH, He FY and Deng CQ: Inhibition of aortic intimal hyperplasia and cell cycle protein and extracellular matrix protein expressions by BuYang HuanWu Decoction. J Ethnopharmacol. 125:423–435. 2009. View Article : Google Scholar : PubMed/NCBI

51 

Rodrigo R, Fernández-Gajardo R, Gutiérrez R, Matamala JM, Carrasco R, Miranda-Merchak A and Feuerhake W: Oxidative stress and pathophysiology of ischemic stroke: Novel therapeutic opportunities. CNS Neurol Disord Drug Targets. 12:698–714. 2013. View Article : Google Scholar : PubMed/NCBI

52 

Orellana-Urzúa S, Rojas I, Líbano L and Rodrigo R: Pathophysiology of ischemic stroke: Role of oxidative stress. Curr Pharm Des. 26:4246–4260. 2020. View Article : Google Scholar : PubMed/NCBI

53 

Wu MY, Yiang GT, Liao WT, Tsai AP, Cheng YL, Cheng PW, Li CY and Li CJ: Current mechanistic concepts in ischemia and reperfusion injury. Cell Physiol Biochem. 46:1650–1667. 2018. View Article : Google Scholar : PubMed/NCBI

54 

Filomeni G, De Zio D and Cecconi F: Oxidative stress and autophagy: The clash between damage and metabolic needs. Cell Death Differ. 22:377–388. 2015. View Article : Google Scholar : PubMed/NCBI

55 

Yamashita T and Abe K: Recent progress in therapeutic strategies for ischemic stroke. Cell Transplant. 25:893–898. 2016. View Article : Google Scholar : PubMed/NCBI

56 

Kalogeris T, Bao Y and Korthuis RJ: Mitochondrial reactive oxygen species: A double edged sword in ischemia/reperfusion vs preconditioning. Redox Biol. 2:702–714. 2014. View Article : Google Scholar : PubMed/NCBI

57 

Lum JJ, DeBerardinis RJ and Thompson CB: Autophagy in metazoans: Cell survival in the land of plenty. Nat Rev Mol Cell Biol. 6:439–448. 2005. View Article : Google Scholar : PubMed/NCBI

58 

Kroemer G and Jäättelä M: Lysosomes and autophagy in cell death control. Nat Rev Cancer. 5:886–897. 2005. View Article : Google Scholar : PubMed/NCBI

59 

Eriksson PS, Perfilieva E, Björk-Eriksson T, Alborn AM, Nordborg C, Peterson DA and Gage FH: Neurogenesis in the adult human hippocampus. Nat Med. 4:1313–1317. 1998. View Article : Google Scholar : PubMed/NCBI

60 

Zhang RL, Zhang ZG, Zhang L and Chopp M: Proliferation and differentiation of progenitor cells in the cortex and the subventricular zone in the adult rat after focal cerebral ischemia. Neuroscience. 105:33–41. 2001. View Article : Google Scholar : PubMed/NCBI

61 

Jin K, Minami M, Lan JQ, Mao XO, Batteur S, Simon RP and Greenberg DA: Neurogenesis in dentate subgranular zone and rostral subventricular zone after focal cerebral ischemia in the rat. Proc Natl Acad Sci USA. 98:4710–4715. 2001. View Article : Google Scholar : PubMed/NCBI

62 

Doetsch F, Caillé I, Lim DA, García-Verdugo JM and Alvarez-Buylla A: Subventricular zone astrocytes are neural stem cells in the adult mammalian brain. Cell. 97:703–716. 1999. View Article : Google Scholar : PubMed/NCBI

63 

Palmer TD, Takahashi J and Gage FH: The adult rat hippocampus contains primordial neural stem cells. Mol Cell Neurosci. 8:389–404. 1997. View Article : Google Scholar : PubMed/NCBI

64 

Boya P, Codogno P and Rodriguez-Muela N: Autophagy in stem cells: Repair, remodelling and metabolic reprogramming. Development. 145:dev1465062018. View Article : Google Scholar : PubMed/NCBI

65 

Dhaliwal J, Xi Y, Bruel-Jungerman E, Germain J, Francis F and Lagace DC: Doublecortin (DCX) is not essential for survival and differentiation of Newborn Neurons in the adult mouse dentate gyrus. Front Neurosci. 9:4942015.PubMed/NCBI

66 

Fasemore TM, Patzke N, Kaswera-Kyamakya C, Gilissen E, Manger PR and Ihunwo AO: The Distribution of Ki-67 and doublecortin-immunopositive cells in the brains of three strepsirrhine primates: Galago demidoff, perodicticus potto, and Lemur catta. Neuroscience. 372:46–57. 2018. View Article : Google Scholar : PubMed/NCBI

67 

Shahsavani M, Pronk RJ, Falk R, Lam M, Moslem M, Linker SB, Salma J, Day K, Schuster J, Anderlid BM, et al: An in vitro model of lissencephaly: Expanding the role of DCX during neurogenesis. Mol Psychiatry. 23:1674–1684. 2018. View Article : Google Scholar : PubMed/NCBI

68 

Bojnordi MN, Azizi H, Skutella T, Movahedin M, Pourabdolhossein F, Shojaei A and Hamidabadi HG: Differentiation of spermatogonia stem cells into functional mature neurons characterized with differential gene expression. Mol Neurobiol. 54:5676–5682. 2017. View Article : Google Scholar : PubMed/NCBI

69 

Chen X, Chen H, He Y, Fu S, Liu H, Wang Q and Shen J: Proteomics-guided study on buyang huanwu decoction for its neuroprotective and neurogenic mechanisms for transient ischemic stroke: Involvements of EGFR/PI3K/Akt/Bad/14-3-3 and Jak2/Stat3/Cyclin D1 signaling cascades. Mol Neurobiol. 57:4305–4321. 2020. View Article : Google Scholar : PubMed/NCBI

70 

Lapierre LR, Kumsta C, Sandri M, Ballabio A and Hansen M: Transcriptional and epigenetic regulation of autophagy in aging. Autophagy. 11:867–880. 2015. View Article : Google Scholar : PubMed/NCBI

71 

Zhang JF, Zhang YL and Wu YC: The role of sirt1 in ischemic stroke: Pathogenesis and therapeutic strategies. Front Neurosci. 12:8332018. View Article : Google Scholar : PubMed/NCBI

72 

Wang P, Guan YF, Du H, Zhai QW, Su DF and Miao CY: Induction of autophagy contributes to the neuroprotection of nicotinamide phosphoribosyltransferase in cerebral ischemia. Autophagy. 8:77–87. 2012. View Article : Google Scholar : PubMed/NCBI

Related Articles

  • Abstract
  • View
  • Download
  • Twitter
Copy and paste a formatted citation
Spandidos Publications style
Li H, Peng D, Zhang S, Zhang Y, Wang Q and Guan L: Buyang Huanwu Decoction promotes neurogenesis via sirtuin 1/autophagy pathway in a cerebral ischemia model. Mol Med Rep 24: 791, 2021.
APA
Li, H., Peng, D., Zhang, S., Zhang, Y., Wang, Q., & Guan, L. (2021). Buyang Huanwu Decoction promotes neurogenesis via sirtuin 1/autophagy pathway in a cerebral ischemia model. Molecular Medicine Reports, 24, 791. https://doi.org/10.3892/mmr.2021.12431
MLA
Li, H., Peng, D., Zhang, S., Zhang, Y., Wang, Q., Guan, L."Buyang Huanwu Decoction promotes neurogenesis via sirtuin 1/autophagy pathway in a cerebral ischemia model". Molecular Medicine Reports 24.5 (2021): 791.
Chicago
Li, H., Peng, D., Zhang, S., Zhang, Y., Wang, Q., Guan, L."Buyang Huanwu Decoction promotes neurogenesis via sirtuin 1/autophagy pathway in a cerebral ischemia model". Molecular Medicine Reports 24, no. 5 (2021): 791. https://doi.org/10.3892/mmr.2021.12431
Copy and paste a formatted citation
x
Spandidos Publications style
Li H, Peng D, Zhang S, Zhang Y, Wang Q and Guan L: Buyang Huanwu Decoction promotes neurogenesis via sirtuin 1/autophagy pathway in a cerebral ischemia model. Mol Med Rep 24: 791, 2021.
APA
Li, H., Peng, D., Zhang, S., Zhang, Y., Wang, Q., & Guan, L. (2021). Buyang Huanwu Decoction promotes neurogenesis via sirtuin 1/autophagy pathway in a cerebral ischemia model. Molecular Medicine Reports, 24, 791. https://doi.org/10.3892/mmr.2021.12431
MLA
Li, H., Peng, D., Zhang, S., Zhang, Y., Wang, Q., Guan, L."Buyang Huanwu Decoction promotes neurogenesis via sirtuin 1/autophagy pathway in a cerebral ischemia model". Molecular Medicine Reports 24.5 (2021): 791.
Chicago
Li, H., Peng, D., Zhang, S., Zhang, Y., Wang, Q., Guan, L."Buyang Huanwu Decoction promotes neurogenesis via sirtuin 1/autophagy pathway in a cerebral ischemia model". Molecular Medicine Reports 24, no. 5 (2021): 791. https://doi.org/10.3892/mmr.2021.12431
Follow us
  • Twitter
  • LinkedIn
  • Facebook
About
  • Spandidos Publications
  • Careers
  • Cookie Policy
  • Privacy Policy
How can we help?
  • Help
  • Live Chat
  • Contact
  • Email to our Support Team